山西省2018年语文中考试题(带答案)
- 格式:doc
- 大小:562.00 KB
- 文档页数:12
绝密★启用前山西省2018年高中阶段教育学校招生统一考试语文本试卷满分120分,考试时间150分钟。
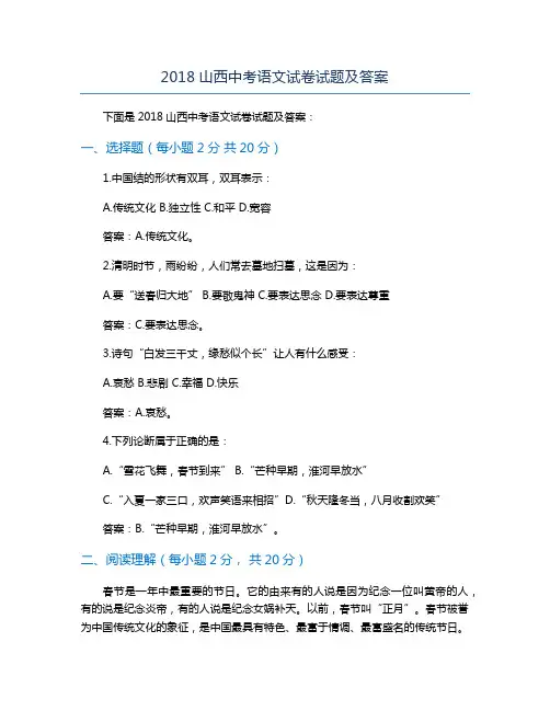
一、读·书(12分)1.中国书法历经演变而产生不同的字体,如隶书、楷书、草书、行书等。
请赏读这幅书法作品,说出其字体,并用楷体将“少年易老学难成”的下一句...正确、规范地书写在田字格内。
(2分)字体__________或或2.读古诗文,将空缺处的原句书写在横线上。
(10分)(1)关关雎鸠,______________。
(《诗经·关雎》)(2)______________,提携玉龙为君死。
(《雁门太守行》李白) (3)______________,闻道龙标过五溪。
(《闻王昌龄左迁龙标遥有此寄》李白) (4)马作的卢飞快,______________。
(《破阵子》辛弃疾) (5)______________,衣冠简朴古风存。
(《游山西村》陆游) (6)但知其一,______________,可据理臆断欤?(《河中石兽》纪昀) (7)刘禹锡《酬乐天扬州初逢席上见赠》中的“______________”,运用两个典故,写出自己归来的感触:老友已逝,人事全非,恍若隔世,无限惆怅。
(8)《送东阳马生序》中,“______________,______________”说出了宋濂对同舍生的豪华生活毫不艳羡的原因。
二、读·思(38分)(一)“初心”是一个美好的词汇,它关乎生命的价值和人生的意义。
请积极参与“学语文·悟初心”主题活动,完成下列各项任务。
【画说“初心”】3.为使同学们更好地理解“初心”二字的本源,第一小组展示了以上材料。
细心的你发现两段“解说”中各有一个错别字,请找出并改正。
(2分)(1)图一“解说”中“______________”改成“______________”(2)图二“解说”中“______________”改成“______________”【读文赏句】不忘初心女什么是初心?可能是一个远大的志向,世界能不能变得更好,我要去试试;也许是一个质朴的愿望,凭知识改变命运,靠本事赢得智慧。
山西省2018年中考试题语文一、读·书(12分)1.中国书法历经演变而产生不同的字体,如隶书、楷书、草书、行书等。
请赏读这幅书法作品,说出其字体,并用楷体将“少年易老学难成”的下.一句..正确、规范地书写在田字格内。
(2分)2.读古诗文,将空缺处的原句书写在横线上。
(10分)(1)关关雎鸠,。
(《诗经·关雎》)(2),提携玉龙为君死。
(《雁门太守行》李贺)(3),闻道龙标过五溪。
(《闻王昌龄左迁龙标遥有此寄》李白) (4)马作的卢飞快,。
(《破阵子》辛弃疾)(5),衣冠简朴古风存。
(《游山西村》陆游)(6)但知其一,,可据理臆断欤? (《河中石兽》纪昀)(7)刘禹锡《酬乐天扬州初逢席上见赠》中的“”,运用两个典故,写出自己归来的感触:老友已逝,人事全非,恍若隔世,无限惆怅。
(8)《送东阳马生序》中,“,”说出了宋濂对同舍生的豪华生活毫不艳羡的原因。
二、读·思(38分)(一)“初心”是一个美好的词汇,它关乎生命的价值和人生的意义。
请积极参与“学语文·悟初心”主题活动,完成下列各项任务。
【画说“初心”】3.为使同学们更好地理解“初心”二字的本源,第一小组展示了以上材料。
细心的你发现两段“解说”中各有一个错别字,请找出并改正。
(2分)(1)图一“解说”中“”改成“”(2)图二“解说”中“”改成“”【读文赏句】不忘初心女什么是初心?可能是一个远大的志向,世界能不能变得更好,我要去试试;也许是一个质朴的愿望,凭知识改变命运,靠本事赢得智慧。
男有的初心,走着走着丢失了;有的初心,走得再远,我们依然会坚定地靠近它。
女初心在最开始的时侯,往往简单、朴素,但它会慢慢长大,就像一颗种子,能够长成参天大树,又仿佛站在零的起点,慢慢绵延成很长很长的道路。
男到最后我们会发现,所谓初心,就是在所有的愿望、誓言和梦想当中,离自己的本心最近的那颗心。
合不忘初心,方得始终!不忘初心,砥砺前行!4.第二小组朗诵《不忘初心》,赢得阵阵掌声。
2018年山西省中考语文真题一、读·书1. 中国书法历经演变而产生不同的字体,如隶书、楷书、草书、行书等。
请赏读这幅书法作品,说出其字体,并用楷体将“少年易老学难成”的下一句...正确、规范地书写在田字格内。
【答案】隶书一寸光阴不可轻【解析】此题考查学生对书法作品的赏析能力以及规范书写汉字的能力。
仔细观察这幅书法作品,发现字体略微宽扁,横画长而直画短,讲究“蚕头燕尾”,故判断出为隶书。
“少年易老学难成,一寸光阴不可轻” 说明人生到老,学问难成,因而必须爱惜光阴。
汉字的书写是语文学习最基本的能力之一,但现在的许多中小学生却没有引起足够的重视,甚至连笔画的先后顺序都没掌握。
笔划要清楚,要写成方块字,不要潦草,偏旁部首比例要合适。
此题要注意“阴”“轻”的结构要安排好。
2. 读古诗文,将空缺处的原句书写在横线上。
(1)关关雎鸠,____________。
(《诗经·关雎》)(2)______________,提携玉龙为君死。
(《雁门太守行》李贺)(3)______________,闻道龙标过五溪。
(《闻王昌龄左迁龙标遥有此寄》李白) (4)马作的卢飞快,______________。
(《破阵子》辛弃疾)(5)___________,衣冠简朴古风存。
(《游山西村》陆游)(6)但知其一,_____________,可据理臆断欤? (《河中石兽》纪昀)(7)刘禹锡《酬乐天扬州初逢席上见赠》中的“______,______”,运用两个典故,写出自己归来的感触:老友已逝,人事全非,恍若隔世,无限惆怅。
(8)《送东阳马生序》中,“___________,_____________”说出了宋濂对同舍生的豪华生活毫不艳羡的原因。
【答案】(1)在河之洲,(2)报君黄金台上意(3)杨花落尽子规啼(4)弓如霹雳弦惊(5)箫鼓追随春社近(6)不知其二者多矣(7)怀旧空吟闻笛赋到乡翻似烂柯人(8)以中有足乐者,不知口体之奉不若人也二、读·思(一)“初心”是一个美好的词汇,它关乎生命的价值和人生的意义。
山西省2018年高中阶段教育学校招生统一考试语文试卷一、基础<25分)1.默写<15分)<1)悠哉悠哉,辗转反侧。
<2)感时花溅泪,恨别鸟惊心。
<3)前不见古人,后不见来者。
<4)无可奈何花落去,似曾相识燕归来,小园香径独徘徊。
<5)生于忧患,死于安乐。
<6)北国风光,千里冰封,万里雪飘。
<7)《白雪歌送武判官归京》中“忽如一夜春风来,千树万树梨花开”,比喻新颖传神,是传诵千古的咏雪名句。
b5E2RGbCAP<8)“酒”在古代诗词中很常见,如李白《行路难》中“金樽清酒斗十千”,范仲淹《渔家傲》中“浊酒一杯家万里”和苏轼《江城子·密州出猎》中“酒酣胸胆尚开张”。
p1EanqFDPw<9)选择以下其中之一,默写省略的文言句子<不含标点)《答谢中书书》“山川之美,古来共谈。
……四时俱备。
”《桃花源记》“缘溪行,忘路之远近。
……渔人甚异之。
”高峰入云清流见底两岸石壁五色交辉青林翠竹忽逢桃花林夹岸数百步中无杂树芳草鲜美落英缤纷1.<1)辗转反侧<2)恨别鸟惊心<3)后不见来者<4)似曾相识燕归来<5)生于忧患<6)千里冰封<7)忽如一夜春风来,千树万树梨花开。
<8)浊酒一杯家万里;酒酣胸胆尚开张<9)高峰入云,清流见底,两岸石壁,五色交辉,青林翠竹;忽逢桃花林,夹岸数百步,中无杂树,芳草鲜美,落英缤纷。
解读:2018 年3 月山西省考试说明,将必备的古诗文由50 篇增长为新课标要求癿的61 篇,这无疑给学子们加大了考试难度。
同时,也进行了说明,古诗文背诵由原来的10 分增长到15分,考题形式变成前后空。
这一点上降低了难度。
DXDiTa9E3d其中的第三小题和第九小题考查的是新增篇目,第六小题考查的是现代诗歌的背诵。
3.下面有错别字的一项是< )<2分)A、马大哈马后炮马前卒B、人是衣裳马是鞍瘦死的骆驼比马大C、马到成功青梅竹马心猿意马历兵秣马D、矮子骑大马——上下为难马戏团的猴子——随人耍4.阅读下面文段,表述有误的一项是< )<2分)生命像向东流的一江春水,他从最高处发源,冰雪是他的前身..。
2018年山西省中考语文试题(解析版)山西省2018年中考试题语文一、读·书1. 中国书法历经演变而产生不同的字体,如隶书、楷书、草书、行书等。
请赏读这幅书法作品,说出其字体,并用楷体将“少年易老学难成”的下一句...正确、规范地书写在田字格内。
【答案】隶书一寸光阴不可轻【解析】此题考查学生对书法作品的赏析能力以及规范书写汉字的能力。
仔细观察这幅书法作品,发现字体略微宽扁,横画长而直画短,讲究“蚕头燕尾”,故判断出为隶书。
“少年易老学难成,一寸光阴不可轻” 说明人生到老,学问难成,因而必须爱惜光阴。
汉字的书写是语文学习最基本的能力之一,但现在的许多中小学生却没有引起足够的重视,甚至连笔画的先后顺序都没掌握。
笔划要清楚,要写成方块字,不要潦草,偏旁部首比例要合适。
此题要注意“阴”“轻”的结构要安排好。
2. 读古诗文,将空缺处的原句书写在横线上。
(1)关关雎鸠,____________。
(《诗经·关雎》)(2)______________,提携玉龙为君死。
(《雁门太守行》李贺)(3)______________,闻道龙标过五溪。
(《闻王昌龄左迁龙标遥有此寄》李白)(4)马作的卢飞快,______________。
(《破阵子》辛弃疾)(5)___________,衣冠简朴古风存。
(《游山西村》陆游)(6)但知其一,_____________,可据理臆断欤? (《河中石兽》纪昀)(7)刘禹锡《酬乐天扬州初逢席上见赠》中的“______,______”,运用两个典故,写出自己归来的感触:老友已逝,人事全非,恍若隔世,无限惆怅。
(8)《送东阳马生序》中,“___________,_____________”说出了宋濂对同舍生的豪华生活毫不艳羡的原因。
【答案】 (1). (1)在河之洲, (2). (2)报君黄金台上意 (3). (3)杨花落尽子规啼(4). (4)弓如霹雳弦惊 (5). (5)箫鼓追随春社近 (6). (6)不知其二者多矣 (7). (7)怀旧空吟闻笛赋 (8). 到乡翻似烂柯人 (9). (8)以中有足乐者, (10). 不知口体之奉不若人也【解析】此类题属于基础题,也是各地中考语文必考题。
山西省2018年中考试题语文一、读·书1. 中国书法历经演变而产生不同的字体,如隶书、楷书、草书、行书等。
请赏读这幅书法作品,说出其字体,并用楷体将“少年易老学难成”的下一句...正确、规范地书写在田字格内。
【答案】隶书一寸光阴不可轻【解析】此题考查学生对书法作品的赏析能力以及规范书写汉字的能力。
仔细观察这幅书法作品,发现字体略微宽扁,横画长而直画短,讲究“蚕头燕尾”,故判断出为隶书。
“少年易老学难成,一寸光阴不可轻” 说明人生到老,学问难成,因而必须爱惜光阴。
汉字的书写是语文学习最基本的能力之一,但现在的许多中小学生却没有引起足够的重视,甚至连笔画的先后顺序都没掌握。
笔划要清楚,要写成方块字,不要潦草,偏旁部首比例要合适。
此题要注意“阴”“轻”的结构要安排好。
2. 读古诗文,将空缺处的原句书写在横线上。
(1)关关雎鸠,____________。
(《诗经·关雎》)(2)______________,提携玉龙为君死。
(《雁门太守行》李贺)(3)______________,闻道龙标过五溪。
(《闻王昌龄左迁龙标遥有此寄》李白)(4)马作的卢飞快,______________。
(《破阵子》辛弃疾)(5)___________,衣冠简朴古风存。
(《游山西村》陆游)(6)但知其一,_____________,可据理臆断欤? (《河中石兽》纪昀)(7)刘禹锡《酬乐天扬州初逢席上见赠》中的“______,______”,运用两个典故,写出自己归来的感触:老友已逝,人事全非,恍若隔世,无限惆怅。
(8)《送东阳马生序》中,“___________,_____________”说出了宋濂对同舍生的豪华生活毫不艳羡的原因。
【答案】 (1). (1)在河之洲, (2). (2)报君黄金台上意 (3). (3)杨花落尽子规啼 (4). (4)弓如霹雳弦惊 (5). (5)箫鼓追随春社近 (6). (6)不知其二者多矣 (7). (7)怀旧空吟闻笛赋 (8). 到乡翻似烂柯人 (9). (8)以中有足乐者, (10). 不知口体之奉不若人也【解析】此类题属于基础题,也是各地中考语文必考题。
山西省2018年中考语文试卷一、选择题1.下列句子中划线字读音相同的一项是()A.肉食者谋之,又何间焉前不见古人,后不见来者B.君问归期未有期期年之后,虽欲言,无可进者C.至于夏水襄陵,沿溯阻绝雄兔脚扑朔,雌兔眼迷离D.萧关逢候骑,都护在燕然苟全性命于乱世,不求闻达于诸侯2.下列句子中划线字解释有误的一项是()A.逝者如斯夫,不舍昼夜。
斯,这,指河水。
(《论语》12章)B.余强饮三大白而别。
白,酒杯。
(《湖心亭看雪》张岱)C.怒而飞,其翼若垂天之云。
怒,愤怒,生气。
(《庄子》一则)D.便要还家,设酒杀鸡作食。
要,通“邀”,邀请。
(《桃花源记》陶潜)3.下列翻译有误的一项是()A.故曰:教学相长也。
(《礼记》一则)所以说:教与学是互相推动,互相促进的。
B.其真无马邪?其真不知马也。
(《杂说(四)》韩愈)难道真的没有千里马吗?恐怕是真不认识千里马吧。
C.濯清涟而不妖。
(《爱莲说》周敦颐)在清水里洗涤过,但是并不显得妖媚。
D.树林阴翳,鸣声上下,游人去而禽鸟乐也。
(《醉翁亭记》欧阳修)树阴里,到处是鸟雀在鸣叫,游人去了树林,鸟雀们就更快乐了。
4.下列赏析有误的一项是()A.“塞下秋来风景异,衡阳雁去无留意”点明地域和季节,其中一个“异”字,突出了塞下秋景与中原的不同。
B.“日月之行,若出其中;星汉灿烂,若出其里”借助奇特的想象,表现了大海吞吐日月星辰的气概。
C.“衔远山,吞长江,浩浩汤汤,横无际涯;朝晖夕阴,气象万千”,从空间上形容洞庭湖的广阔浩渺,从时间上表现景象的千变万化。
D.“呼尔而与之,行道之人弗受;蹴尔而与之,乞人不屑也”运用道理论证,论述了“自食其力”的重要性。
二、字词书写5.中国书法历经演变而产生不同的字体,如隶书、楷书、草书、行书等。
请赏读这幅书法作品,说出其字体,并用楷体将“少年易老学难成”的下一句正确、规范地书写在田字格内。
三、句子默写6.读古诗文,将空缺处的原句书写在横线上。
(1)关关雎鸠,。
山西省2018年中考试题、读•书(12分)1.中国书法历经演变而产生不同的字体,如隶书、楷书、草书、行书等。
请赏读这幅书法作品,说出其字体,并用楷体将“少年易老学难成”的下一句正确、规范地书写在田字格内。
(2分)2.读古诗文,将空缺处的原句书写在横线上。
(10分)(1)关关雎鸠,。
(《诗经•关雎》)(2),提携玉龙为君死。
(《雁门太守行》李贺)(3),闻道龙标过五溪。
(《闻王昌龄左迁龙标遥有此寄》李白)(4) 马作的卢飞快,。
(《破阵子》辛弃疾)(5) 衣冠简朴古风存。
(《游山西村》陆游)(6) 但知其一,,可据理臆断欤?(《河中石兽》纪旳)(7) 刘禹锡《酬乐天扬州初逢席上见赠》中的“”,运用两个典故, 写出自己归来的感触: 老友已逝,人事全非,恍若隔世,无限惆怅。
(8)《送东阳马生序》中,“______________ , _______________ ”说出了宋濂对同舍生的豪华生活毫不艳羡的原因。
、读•思(38分)(一)“初心”是一个美好的词汇,它关乎生命的价值和人生的意义。
请积极参与“学语文•悟初心”主题活动,完成下列各项任务。
【画说“初心”】3•为使同学们更好地理解“初心”二字的本源,第一小组展示了以上材料。
细心的你发现两段“解说”中各有一个错别字,请找出并改正。
(2分)(1)图一“解说”中“_______ ”改成“______ ” (2)图二“解说”中“_”改成“_ ”【读文赏句】不忘初心女什么是初心?可能是一个远大的志向,世界能不能变得更好,我要去试试;也许是一个质朴的愿望,凭知识改变命运,靠本事赢得智慧。
男有的初心,走着走着丢失了;有的初心,走得再远,我们依然会坚定地靠近它。
女初心在最开始的时侯,往往简单、朴素,但它会慢慢长大,就像一颗种子,能够长成参天大树,又仿佛站在零的起点,慢慢绵延成很长很长的道路。
男到最后我们会发现,所谓初心,就是在所有的愿望、誓言和梦想当中,离自己的本心最近的那颗心。
绝密★启用前山西省2018年高中阶段教育学校招生统一考试语 文本试卷满分120分,考试时间150分钟。
一、读·书(12分)1.中国书法历经演变而产生不同的字体,如隶书、楷书、草书、行书等。
请赏读这幅书法作品,说出其字体,并用楷体将“少年易老学难成”的下一句...正确、规范地书写在田字格内。
(2分)字体__________ 或或2.读古诗文,将空缺处的原句书写在横线上。
(10分) (1)关关雎鸠,______________。
(《诗经·关雎》)(2)______________,提携玉龙为君死。
(《雁门太守行》李白)(3)______________,闻道龙标过五溪。
(《闻王昌龄左迁龙标遥有此寄》李白)(4)马作的卢飞快,______________。
(《破阵子》辛弃疾)(5)______________,衣冠简朴古风存。
(《游山西村》陆游)(6)但知其一,______________,可据理臆断欤? (《河中石兽》纪昀)(7)刘禹锡《酬乐天扬州初逢席上见赠》中的“______________”,运用两个典故,写出自己归来的感触:老友已逝,人事全非,恍若隔世,无限惆怅。
(8)《送东阳马生序》中,“______________,______________”说出了宋濂对同舍生的豪华生活毫不艳羡的原因。
二、读·思(38分)(一)“初心”是一个美好的词汇,它关乎生命的价值和人生的意毕业学校_____________ 姓名_____________ 准考证号_____________ ____________________________________________________-------------在--------------------此--------------------卷--------------------上--------------------答--------------------题--------------------无--------------------效------------义。
2018山西中考语文试卷试题及答案下面是2018山西中考语文试卷试题及答案:一、选择题(每小题2分共20分)1.中国结的形状有双耳,双耳表示:A.传统文化B.独立性C.和平D.宽容答案:A.传统文化。
2.清明时节,雨纷纷,人们常去墓地扫墓,这是因为:A.要“送春归大地”B.要敬鬼神C.要表达思念D.要表达尊重答案:C.要表达思念。
3.诗句“白发三千丈,缘愁似个长”让人有什么感受:A.哀愁B.悲剧C.幸福D.快乐答案:A.哀愁。
4.下列论断属于正确的是:A.“雪花飞舞,春节到来”B.“芒种早期,淮河早放水”C.“入夏一家三口,欢声笑语来相招”D.“秋天隆冬当,八月收割欢笑”答案:B.“芒种早期,淮河早放水”。
二、阅读理解(每小题2分,共20分)春节是一年中最重要的节日。
它的由来有的人说是因为纪念一位叫黄帝的人,有的说是纪念炎帝,有的人说是纪念女娲补天。
以前,春节叫“正月”。
春节被誉为中国传统文化的象征,是中国最具有特色、最富于情调、最富盛名的传统节日。
春节期间,人们通常要扫尘、拆旧、搬新,使家里新鲜爽受;当然,要挂上春联;准备糖果、压岁钱、礼品等。
更重要的是,人们在这一天团聚在一起回顾过去,共度新春佳节,交流祝福。
春节礼仪,核心永远是礼貌的询问对方的身体健康以及追求和谐,对对方的祝福和祈祷是不可缺少的。
5.春节由来可能有如下哪几种说法()A.纪念黄帝B.纪念炎帝C.纪念女娲D.没有这种说法答案:A.纪念黄帝 B.纪念炎帝 C. 纪念女娲。
6.春节期间人们准备的礼节有()A.挂上春联B.准备糖果C.散发压岁钱D.和对方拥抱答案:A.挂上春联 B.准备糖果 C.散发压岁钱。
山西省2018年中考试题语文一、读·书(12分)1.中国书法历经演变而产生不同的字体,如隶书、楷书、草书、行书等。
请赏读这幅书法作品,说出其字体,并用楷体将“少年易老学难成”的下.一句..正确、规范地书写在田字格内。
(2分)2.读古诗文,将空缺处的原句书写在横线上。
(10分)(1)关关雎鸠,。
(《诗经·关雎》)(2),提携玉龙为君死。
(《雁门太守行》李贺)(3),闻道龙标过五溪。
(《闻王昌龄左迁龙标遥有此寄》李白) (4)马作的卢飞快,。
(《破阵子》辛弃疾)(5),衣冠简朴古风存。
(《游山西村》陆游)(6)但知其一,,可据理臆断欤? (《河中石兽》纪昀)(7)刘禹锡《酬乐天扬州初逢席上见赠》中的“”,运用两个典故,写出自己归来的感触:老友已逝,人事全非,恍若隔世,无限惆怅。
(8)《送东阳马生序》中,“,”说出了宋濂对同舍生的豪华生活毫不艳羡的原因。
二、读·思(38分)(一)“初心”是一个美好的词汇,它关乎生命的价值和人生的意义。
请积极参与“学语文·悟初心”主题活动,完成下列各项任务。
【画说“初心”】3.为使同学们更好地理解“初心”二字的本源,第一小组展示了以上材料。
细心的你发现两段“解说”中各有一个错别字,请找出并改正。
(2分)(1)图一“解说”中“”改成“”(2)图二“解说”中“”改成“”【读文赏句】不忘初心女什么是初心?可能是一个远大的志向,世界能不能变得更好,我要去试试;也许是一个质朴的愿望,凭知识改变命运,靠本事赢得智慧。
男有的初心,走着走着丢失了;有的初心,走得再远,我们依然会坚定地靠近它。
女初心在最开始的时侯,往往简单、朴素,但它会慢慢长大,就像一颗种子,能够长成参天大树,又仿佛站在零的起点,慢慢绵延成很长很长的道路。
男到最后我们会发现,所谓初心,就是在所有的愿望、誓言和梦想当中,离自己的本心最近的那颗心。
合不忘初心,方得始终!不忘初心,砥砺前行!4.第二小组朗诵《不忘初心》,赢得阵阵掌声。
山西省2018年高中阶段教育学校招生统一考试语文答案解析一、读·书1.【答案】隶书一寸光阴不可轻一寸光阴不可輕輕可不隂光寸一【解析】“少年易老学难成,一寸光阴不可轻”出自朱熹的《偶成》。
【考点】对汉字字体的认识和书写。
2.【答案】(1)在河之洲(2)报君黄金台上意(3)杨花落尽子规啼(4)弓如霹雳弦惊(5)箫鼓追随春社近(6)不知其二者多矣(7)怀旧空吟闻笛赋到乡翻似烂柯人(8)以中有足乐者不知口体之奉不若人也【解析】这类试题属于基础题,也是语文中考必考题。
默写题不论分几种类型,都是以识记、积累为根本的。
作答时一是要透彻理解诗文的内容;二是要认真审题,找出符合题意的诗文句子;三是答题内容要准确,做到不添字、不漏字、不写错字。
【考点】积累与默写。
二、读·思3.【答案】(1)“栽”改成“裁”(2)“弛”改成“驰”【解析】B句式杂糅,是将“中餐的推广使豆腐日益受到各国的欢迎”和“豆腐日益受到各国的欢迎的情况是可以预期的”两个句子杂糅在一起;C.关联词语的位置错误,关联词语的位置是由主语决定的,主语相同,关联词在主语后面,相反则在主语前面,把“不仅”和“议论”的位置互换;D.句子成分残缺,在句末加“的过程”。
【考点】字形辨析。
4.【答案】C【解析】“词性相同,都是形容词”错,“起点”是名词不是形容词,“慢慢”是副词,“绵延是动词”。
【考点】对修辞、标点符号、词性等语法知识的识记和运用。
5.【答案】①父亲的病②示例:父亲要求“我”在看五猖会前背书,使“我”没有了看会的兴趣。
③示例:“我”对长妈妈的感激和怀念。
【解析】本题考到名著《朝花夕拾》里面的篇目、篇目的概述和表达的主题。
答题时要理解出题意图,“叙述”是概述情节,“表达”是概括“我”表露的感情,“揭露"是概括我”批判的黑暗现实。
【考点】文学常识。
6.【答案】示例一:插图一是一个人和书搏斗的画面,形象地诠释出阅读时读者与作者进行智力角斗的情态,与文段内容“阅读像搏斗”相契合。
山西省2018年中考语文试题一、读·书(12分)1.中国书法历经演变而产生不同的字体,如隶书、楷书、草书、行书等。
请赏读这幅书法作品,说出其字体,并用楷体将“少年易老学难成”的下一句...正确、规范地书写在田字格内。
(2分)2.读古诗文,将空缺处的原句书写在横线上。
(10分)(1)关关雎鸠,。
(《诗经·关雎》)(2),提携玉龙为君死。
(《雁门太守行》李贺) (3),闻道龙标过五溪。
(《闻王昌龄左迁龙标遥有此寄》李白) (4)马作的卢飞快,。
(《破阵子》辛弃疾)(5),衣冠简朴古风存。
(《游山西村》陆游)(6)但知其一,,可据理臆断欤? (《河中石兽》纪昀)(7)刘禹锡《酬乐天扬州初逢席上见赠》中的“”,运用两个典故,写出自己归来的感触:老友已逝,人事全非,恍若隔世,无限惆怅。
(8)《送东阳马生序》中,“,”说出了宋濂对同舍生的豪华生活毫不艳羡的原因。
二、读·思(38分)(一)“初心”是一个美好的词汇,它关乎生命的价值和人生的意义。
请积极参与“学语文·悟初心”主题活动,完成下列各项任务。
【画说“初心”】3.为使同学们更好地理解“初心”二字的本源,第一小组展示了以上材料。
细心的你发现两段“解说”中各有一个错别字,请找出并改正。
(2分)(1)图一“解说”中“”改成“”(2)图二“解说”中“”改成“”【读文赏句】不忘初心女什么是初心?可能是一个远大的志向,世界能不能变得更好,我要去试试;也许是一个质朴的愿望,凭知识改变命运,靠本事赢得智慧。
男有的初心,走着走着丢失了;有的初心,走得再远,我们依然会坚定地靠近它。
女初心在最开始的时侯,往往简单..长大,就像一颗种子,能够长成参..、朴素,但它会慢慢天大树,又仿佛站在零的起点..成很长很长的道路。
..,慢慢绵延男到最后我们会发现,所谓初心,就是在所有的愿望、誓言和梦想当中,离自己的本心最近的那颗心。
合不忘初心,方得始终!不忘初心,砥砺前行!4.第二小组朗诵《不忘初心》,赢得阵阵掌声。
2018山西省中考语文试题一、基础(20分>1.只有当背诵像流水—样自然流泻出来,书上地营养才能化为自身地血肉.请在横线上默写. (10分>(1>山舞银蛇,,欲与天公试比高. (毛泽东《沁园春·雪》>(2>峰峦如聚,,山河表里潼关路. (张养浩《山坡羊·潼关怀古》>(3>,却话巴山夜雨时. (李商隐《夜雨寄北》>(4>,五十弦翻塞外声,沙场秋点兵. (辛弃疾《破阵子》>(5>黄发垂髫,. (陶渊明《桃花源记》>(6>诸葛亮在《出师表》中对蜀汉当时处境进行分析地句子是:“今天下三分,益州疲弊,.”(7>“不经历风雨,怎能见彩虹”.一个人担当大任之前,如孟子在《生于忧患,死于安乐》中所说:“必先苦其心志,,,空乏其身.”目地是让其经受磨练,增长才干.(8>毕业在即,挚友李想在你地毕业纪念册上写下了“海内存知己,天涯若比邻”地赠言,请你选择有关友情、志向、祝愿地古诗词名句回赠李想.2.语文大厦由文砖字瓦砌成.下列归类不正确地一项是( > (2分>A.花蕾苍穹风筝推敲【名词】B.美滋滋沉甸甸空荡荡急匆匆【形容词】C.芝麻开花——节节高鼻子里插葱——装相(象>猴子捞月亮——白忙一场杀鸡用牛刀——大材小用【歇后语】3.眼过千遍,不如手抄一遍.张梦超同学从初中语文课本中摘录了四个句子,但不小心抄错了一个字,请细心地你帮他改正. (2分>A.看不厌,看不厌那些在波峰涛谷中飞翔地白帆.B.“吹面不寒杨柳风”,不错地,像母亲地手抚摸着你.C一把黄土塑成千万个你我,静脉是长城,动脉是黄河.D.啊,你——令人叹服地大自然,高明地魔法师,卓跃地雕刻家!4.生活处处有语文.常耕耘同学搜集地语文素材,有一则与括号中注明地地点不相符,其序号是( > (2分>A.虽然毫末技艺,却是顶上功夫【理发店】B.藏古今学术,聚天地精华【书店】C.运动奏响生命,锻炼点燃激情【教室】D.节约用水一点一滴,珍惜粮食一颗一粒【餐厅】5.认真观察漫画,给它拟一个标题(8个字以内> (2分>标题6.一个人地精神发育史就是一个人地阅读史.下面是对四部名著地表述:A.《西游记》中塑造地孙悟空具有超凡地智慧、特殊地才能、洞察一切地眼力和清醒地头脑.B.《水浒》中地“豹子头”林冲、“黑旋风”李逵、“花和尚”鲁智深、“智多星”宋江等都是英雄好汉.C.《伊索寓言》大部分是动物寓言,广泛采用拟人手法,刻画动物栩栩如生.D法国作家罗曼·罗兰写地《名人传》,赞美了贝多芬、M开朗琪罗和托尔斯泰地高尚品格和顽强奋斗地精神.以上表述有误地一项是< >,此项中错误地地方应改为:(2分>二、阅读(50分>(一>比较阅读下面文言文,完成7-11题.(12分>小石潭记(节选> 柳宗元【甲】从小丘西行百二十步,隔篁竹,闻水声,如鸣珮环,心乐之.伐竹取道,下见小潭,水尤清冽.全石以为底,近岸,卷石底以出,为坻,为屿,为堪,为岩.青树翠蔓,蒙络摇缀,参差披拂.潭中鱼可百许头,皆若空游无所依,日光下澈,影布石上.怡然不动,俶尔远逝,往来翕忽.似与游者相乐.潭西南而望,斗折蛇行,明灭可见.其岸势犬牙差互,不可知其源.坐潭上,四面竹树环合,寂寥无人,凄神寒骨,悄怆幽邃.以其境过清,不可久居,乃记之而去.记承天寺夜游苏轼【乙】元丰六年十月十二日夜,解衣欲睡,月色入户,欣然起行.念无与为乐者,遂至承天寺寻张怀民.怀民亦未寝,相与步于中庭.庭下如积水空明,水中藻、荇交横,盖竹柏影也.何夜无月?何处无竹柏?但少闲人如吾两人者耳.7.给下面加点地字注音. (2分>往来翕忽( > 遂至承天寺寻张怀民( >8.解释下面加点词地意思. (2分>潭中鱼可百许头怀民亦未寝9.把下面句子译成现代汉语. (4分>①其岸势犬牙差互:②念无与为乐者:10.甲、乙两文都运用了借景抒情地表现手法,用原文回答表现作者情感地句子: (2分>甲文是乙文是11.仿照示例,赏析乙文中地句子. (2分>潭中鱼可百许头,皆若空游无所依示例:正面写了游鱼,侧面写了潭水地清澈透明.字面只写鱼,对水只字未提,但水清鱼欢地优美画面却展现在了读者面前.庭下如积水空明,水中藻、荇交横,盖竹柏影也.(二>阅读下面记叙文,完成12—18题.(20分>一次帮助,改变两个人命运①在19世纪末地苏格兰,有一位贫苦农夫叫弗莱明.他心地善良,乐于助人.有一天他在干活时,忽然听到附近地泥沼地里有人呼救,原来,一个男孩陷了进去.眼看泥沼已淹到胸口,弗莱明立刻跳下去,奋力救起了男孩.②这时,一位绅士驾着华丽地马车赶了过来,正在焦急地寻找走失地儿子.得知是弗莱明救了儿子,这位绅士提出要用重金报答,却遭到弗莱明地拒绝.推让之际,一个农家少年忽然闯入绅士地视线.“这是你地儿子吗?”弗莱明点点头.绅士说:“既然你救了我地孩子,那也让我为你地儿子尽点力,请允许我资助他,让他接受教育.”弗莱明被绅士地诚意打动,答应了他地提议.③绅士非常讲信誉,一直资助这位农家少年,并将他送入圣玛利医学院.毕业后,这位少年成为英国著名地细菌学家——他就是亚历山大·弗莱明教授.④1928年,亚历山大·弗莱明发明了人类历史上地第一种抗生素——青霉素,20年后普遍应用于临床医学,挽救了数以亿计病人地生命,他也因此获得了诺贝尔医学奖.而他地同龄人、被自己父亲救起地那位绅士地儿子,也成长为著名地政治家——后来地英国首相丘吉尔.⑤二次大战期间,已经当上英国首相地丘吉尔在出访非洲时,不幸患了肺炎(在当时肺炎属于绝症>,生命垂危.紧急时刻,亚历山大·弗莱明从英国赶来,用自己发明地青霉素治好了丘吉尔地病.⑥丘吉尔紧紧握住他地手说:“谢谢,你们父子给了我两次生命.”亚历山大·弗莱明微笑着回答:“不用客气,第一次是我地父亲救了你,但这一次,是你地父亲救了你.”⑦一次帮助,改变了两个人地命运.没人会料到,一个农夫救起一个素不相识地孩子,这样地小事,会对人类历史发生如此重大地影响.【助读资料】丘吉尔,政治家、画家、演说家、作家以及记者,1953年诺贝尔文学奖得主(获奖作品《第二次世界大战回忆录》>,曾于1940—1945年及1951—1955年期间两度任英国首相,被认为是20世纪最重要地政治领袖之一,带领英国获得第二次世界大战地胜利.据传为历史上掌握英语单词词汇量最多地人之一(十二万多>.被美国杂志《展示》列为近百年来世界最有说服力地八大演说家之一.2002年,BBC举行了一个名为“最伟大地100名英国人”地调查,结果丘吉尔获选为有史以来最伟大地英国人.1953年,丘吉尔被授予诺贝尔文学奖.瑞典文学院在授予他诺贝尔文学奖地颁奖词中说:“丘吉尔成熟地演说,目地敏捷准确,内容壮观动人.犹如一股铸造历史环节地力.……丘吉尔在自由和人性尊重地关键时刻地滔滔不绝地演说,却另有一番动人心魄地魔力.也许他自己正是以这伟大地演说,建立了永垂不朽地丰碑.”12.下面地名言警句,有几则也包含了题目中“帮助”地意思,它们是: (3分>A.赠人玫瑰,手留余香 B.对人不尊敬,首先就是对自己地不尊敬C.助人是人格升华地标志 D.人生有两出悲剧:一是万念俱灰;另一是踌躇满志E.施比受更有福13.根据示例,概括绅士地优良品质. (2分>示例:农夫:心地善良乐于助人绅士:14.用描写地表达方式写几句连贯地话,具体表现绅士寻找走失地儿子时地焦急. (3分>15.从布局谋篇上看,如果在第①段结尾加上“这个男孩就是后来地英国首相丘吉尔”,你认为好不好?为什么? (3分>16.第⑥段中“第一次”指地是什么?为什么说“但这一次,是你地父亲救了你”? (3分>17.阅读全文后,请用“假如……就……”这种表示假设关系地复句形式,写两句话,表达你对第⑦段中“对人类历史发生如此重大地影响”地理解. (4分>(1>(2分>(2>(2分>18.类别人物介绍丘吉尔:摘自[助读资料](三>成语里地歌声①翻阅成语大词典,你能找到许多形容歌唱地词汇,你会听到许多成语里飞扬地歌声.这歌声唤出了历史,展现着我们祖国民族音乐五千年地文明底蕴和独特地迷人地风采.②相传,古人唱起歌来,格外投入,常常放开嗓门,大声歌唱.于是,便有人用“引亢高歌”来描述其情状.歌声亮传播远,又有人用“响遏行云”形容赞美这嘹亮地歌声.“响遏行云”这个成语出自《列子·汤问》篇,是说秦国有个叫薛谭地人,拜秦青为师学习歌唱.不久他以为把老师地本领都学到了,便要告辞回家.老师知其想法,未作劝阻,并摆酒为他送行.临别时老师在郊外大路旁,满怀惜别之情高歌一曲,其声音洪亮,震得树林瑟瑟作响,行云驻足不前.薛谭见此大吃一惊,深感自己无知和盲目,于是请求老师留下他继续学习.③古人不但喜好歌声地高亢、嘹亮,而且注重吐字清楚,行腔流畅,发声自然圆润,以达到表意之目地.于是,便产生了“字正腔圆”、“珠圆玉润”这两个成语.唱歌既要唱声,又要唱情.“声情并茂”这个成语,就反映了古人对歌唱地更高追求,只有用声情并茂地歌声,恰当表现歌曲地情感内蕴,才能产生极大地艺术感染力,使听者为之动容,为之共鸣.这就要用上“回肠荡气”、“哀感顽艳”这两个成语.④歌唱含情,歌声美妙,回荡耳畔,久久难忘.这便是“余音绕梁、三日不绝”地心理效果.“余音绕梁”这个成语也出自《列子·汤问》篇.说地是韩国有个名叫韩娥地美丽歌女,一次来到齐国临淄城,因带地口粮吃光了,只好在西城门卖唱谋生.她地歌声哀婉悦耳,使人们张大嘴,听得出神.直到韩娥走了很久时间,听者地嘴巴还未闭上.她那优美地歌声,给人们留下深刻地印象,以至过了三天,人们还感觉到歌声地余音仍在屋梁周围回旋荡漾.古人唱歌还十分讲究节拍韵律.“一板一眼”、“一板三眼”、“有板有眼”这三条成语即是.板、眼是民族音乐和戏曲中地节拍.每小节中最强地拍子叫板,其余地拍子叫眼.⑤从成话中,人们还能听到一种结构复杂,音域宽广,演唱中还要改变调性地歌曲,这便是“移宫换羽”和“引商刻羽”两成语播出地音响.“移宫换羽”地意思是先唱原宫调,后再转换唱羽调,相当于现在地“1”大调转为“6”小调,这显然是难度较大地艺术歌曲,演唱需有一定地音乐造诣.而且,从这些文献中,还知道在战国时就已经有了通俗音乐和高雅音乐两大流派.当时楚国地歌曲中有两首很有名气,那就是《阳春》和《白雪》.相传为春秋时晋国乐师师旷所作.《阳春》取万物知春,和风涤荡之意;《白雪》取凛然清洁,雪竹琳琅之音,均属于较高级地音乐.于是,便产生了“阳春白雪”、“曲高和寡”两个成语,后泛指高雅地文艺作品难以得到大众地理解和应和.⑥古人不仅能歌通曲,而且有着纯熟地演奏技艺和惊人地欣赏水平.成语“高山流水”<见于《列子·汤问》)记载此事,传为美谈:春秋时,晋国大夫俞伯牙善于弹琴.一个皓月当空地中秋之夜,伯牙乘兴弹起琴来,意境表现高山.曲犹未尽,只听有人赞道:“善哉峨峨兮若泰山!”伯牙抬头一看,见迎面走来一人,相貌平常.伯牙未加理会,又弹一曲,意境表现流水.曲音未绝,来人朗声赞道:“善哉洋洋兮若江河!”伯牙十分吃惊,起身施礼,得知此人叫钟子期.伯牙与子期凭音乐地共鸣结成“知音”.子期死后,伯牙痛失知音,摔琴绝弦,终身不操.几千年前,伯牙因失去知音而不再弹《高山流水》,而《高山流水》并没有因伯牙不弹而失去知音,它源远流长,成为中华民族音乐中地珍品.⑦古人还悟出了音乐在战争中地积极作用,以歌声迷惑敌人、涣散敌方军心.成语“四面楚歌”地声波将真情传递:楚汉相争时,楚军被围垓下.一天夜里,项羽听到汉军中地楚歌从四面八方传来,觉得楚地全被汉军占领,十分惊恐.“四面楚歌”出自《史记·项羽本纪》,它为刘邦打败项羽起到了推波助澜地作用.⑧从摘引地部分有关歌唱地成语里,我们可以知晓古人与音乐地美丽传说,证实祖先创造地民族音乐文化地博大而精深.19.第⑤段“曲高和寡”中“和”地读音是意思是 <2分)20.本文采用地最主要地说明方法是 <2分)21.以下从第③、⑤、⑥段中摘出地句子,在结构上所起地作用不完全相同地一项是( > <2分)A.古人不但喜好歌声地高亢、嘹亮,而且注重吐字清楚,行腔流畅,发声自然圆润,以达到表意之目地.B.从成语中,人们还能听到一种结构复杂,音域宽广,演唱中还要改变调性地歌曲. C.古人不仅能歌通曲,而且有着纯熟地演奏技艺和惊人地欣赏水平.22.第⑤段“相传为春秋时晋国乐师师旷所作”这句话中地“相传”能否去掉?为什么?(3分>23.本文是一篇文艺性说明文,有些语言十分生动、传神,请把第⑥段中对《高山流水》高24.AB.详细介绍“余音绕梁”是为了说明歌唱含情,歌声美妙,回荡耳畔,久久难忘.C.详细介绍“高山流水”是为了印证俞伯牙与钟子期凭音乐地共鸣结成了“知音”.对详细介绍三个成语在说明语段中所起地作用理解不正确地一项是( >正确地理解应该是:. <3分)25.第①段和第⑧段首尾照应,使文章地结构完整.读了这两段文字,你获得了哪些知识?<4分)知识一:知识二:三、写作<50分)●一个好习惯,无论其大小,带来地影响将是巨大地,有益于人地一生.●如果你养成了好习惯,你会一辈子享受不尽它地利息.●多一个好习惯,就多一份自信;多一个好习惯,就多一份成功地机会;多一个好习惯,就多一份享受生活地能力.良好地习惯对于我们地生活和学习是一份享用不完地财富.文题:请以“____好习惯”或者“好习惯____”为题,写一篇作文.要求:①先选择题目并补充完整;②文体自选;③避开真实地人名、校名和地名;④不少于600字;⑤书写规范、标点正确、卷面整洁2018山西省中考语文试题答案一、基础(20分>1. (10分>(1> 原驰蜡像(2>波涛如怒(3>何当共剪西窗烛(4>八百里分麾下炙(5>并怡然自乐(6>此诚危急存亡之秋也(7>劳其筋骨,饿其体肤(8> 只要是关于“友情”、“志向”、“激励”、“祝愿”等符合语境地古诗词即可. 2.A (2分>3.(2分>(卓>跃改为<卓)越4. C(2分>5. (2分>标题:代沟、聊、无聊……6. B ;“智多星”改为“及时雨”;或“宋江”改为“吴用”(2分>二、阅读(50分>(一> (12分>7.(2分>xī;suì8.(2分> 大约;睡觉、眠、卧9. (4分>①那<石)岸地形状像狗地牙齿<犬牙)那样相互交错<参差不齐)②想到<考虑)没有可以交谈取乐地人10.(2分><寂寥无人),凄神寒骨,悄怆幽邃.<答“心乐之”也可);<何夜无月?何处无竹柏?)但少闲人如吾两人者耳.11.(2分>示例:此句用比喻地修辞手法写出了月光地皎洁<清澈透明).句中没有写“月”字,却无处不见皎洁地月光,点染出一个空明澄澈,蔬影摇曳,亦真亦幻地美妙境界.<只要扣住“比喻地手法”和“月光地皎洁”即可得分)(二> (20分>12. A、C、E (3分>13.(2分>例如:知恩图报,诚实守信<扣住“报恩、感恩、守信、慷慨”等作答即可)14.(3分>例如:绅士纵身跳下马车,满头大汗.心里默念着:“但愿儿子不会有事,不,不会,绝对不会有事地……”当气喘吁吁地他看到满身污泥地农夫和平安地儿子在一起时,悬着地一颗心才逐渐平静下来.<“焦急”描写具体2分,语言表达1分)15. (3分>不好.<1分)示例:因为原文设置了悬念<或埋下了伏笔),行文有波澜,引起了读者地阅读兴趣.<意思接近即可)16.(3分>示例:“第一次”指地是农夫弗莱明救了丘吉尔<1分);在亚历山大·弗莱明看来,正是因为丘吉尔地父亲资助了自己,也才有后来青霉素地问世,才有丘吉尔被救治,所以从这个意义上说,就是“这一次是你地父亲救了你”.<表达清楚即可得分)17.(4分>(1> 假如不是农夫救了小男孩,就不会有后来成为英国首相著名政治家、首相地丘吉尔.<2分)(2> 假如没有绅士资助农家少年,就不会又挽救数以亿计病人生命地青霉素地诞生. (2分><每句形式1分,和“重大影响”相关地内容理解1分)18. (2分>例如:丘吉尔被美国杂志《展示》列为近百年来世界最有说服力地八大演说家之一.<摘录助读资料中有关丘吉尔其它信息都可)<2分)(三> (18分>19. hè;应和<和谐地跟着唱)<2分)20. 举例子 <2分)21. B <2分)22. (3分> 不能去掉.<1分)示例:如果去掉“相传”,就肯定《阳春》和《白雪》是师旷所作,但到目前为止还没有找到确凿地证据来证明.这个词体现了说明文语言地准确性.<意思对即可)23. <2分)善哉峨峨兮若泰山!善哉洋洋兮若江河!24. C 改正:详细介绍“高山流水”是为了说明古人有着纯熟地演奏技艺和惊人地欣赏水平. <3分)25.<4分)知识一:了解了成语词典中有许多形容歌唱地词汇,许多成语里飞扬着歌声. 知识二:了解了成语里地歌声展现着我们祖国民族音乐五千年地文明底蕴和独特迷人地风采.知识三:从歌唱地成语里可以知晓古人与音乐地美丽传说.知识四:从歌唱地成语里能够证实祖先创造地民族音乐文化地博大而精深.<只要和以上任意两个知识点相近即可得4分)三、写作<50分)评分标准略申明:所有资料为本人收集整理,仅限个人学习使用,勿做商业用途.。
山西省二○一八年初中学业考试暨高中阶段统一招生考试语文试题注意事项:1.答题前,考生务必先核对条形码上的姓名、准考证号和座号,然后用0.5毫米黑色墨水签字笔将本人的姓名、准考证号和座号填写在答题卡相应位置。
2.答第Ⅰ卷时,必须使用2B铅笔填涂答题卡上相应题目的答案标号,如需改动,必须先用橡皮擦干净,再改涂其它答案。
3.答第Ⅱ卷时,必须使用0.5毫米黑色墨水签字笔在答题卡上书写。
务必在题号所指示的答题区域内作答。
4.考试结束后,将本试卷和答题卡一并交回。
一、读·书(12分)1.中国书法历经演变而产生不同的字体,如隶书、楷书、草书、行书等。
请赏读这幅书法作品,说出其字体,并用楷体将“少年易老学难成”的下.一句..正确、规范地书写在田字格内。
(2分)2.读古诗文,将空缺处的原句书写在横线上。
(10分)(1)关关雎鸠,。
(《诗经·关雎》)(2),提携玉龙为君死。
(《雁门太守行》李贺)(3),闻道龙标过五溪。
(《闻王昌龄左迁龙标遥有此寄》李白) (4)马作的卢飞快,。
(《破阵子》辛弃疾)(5),衣冠简朴古风存。
(《游山西村》陆游)(6)但知其一,,可据理臆断欤? (《河中石兽》纪昀)(7)刘禹锡《酬乐天扬州初逢席上见赠》中的“”,运用两个典故,写出自己归来的感触:老友已逝,人事全非,恍若隔世,无限惆怅。
(8)《送东阳马生序》中,“,”说出了宋濂对同舍生的豪华生活毫不艳羡的原因。
二、读·思(38分)(一)“初心”是一个美好的词汇,它关乎生命的价值和人生的意义。
请积极参与“学语文·悟初心”主题活动,完成下列各项任务。
【画说“初心”】3.为使同学们更好地理解“初心”二字的本源,第一小组展示了以上材料。
细心的你发现两段“解说”中各有一个错别字,请找出并改正。
(2分)(1)图一“解说”中“”改成“”(2)图二“解说”中“”改成“”【读文赏句】不忘初心女什么是初心?可能是一个远大的志向,世界能不能变得更好,我要去试试;也许是一个质朴的愿望,凭知识改变命运,靠本事赢得智慧。
山西省二○一八年初中学业考试暨高中阶段统一招生考试语文试题注意事项:1.答题前,考生务必先核对条形码上的姓名、准考证号和座号,然后用0.5毫米黑色墨水签字笔将本人的姓名、准考证号和座号填写在答题卡相应位置。
2.答第Ⅰ卷时,必须使用2B铅笔填涂答题卡上相应题目的答案标号,如需改动,必须先用橡皮擦干净,再改涂其它答案。
3.答第Ⅱ卷时,必须使用0.5毫米黑色墨水签字笔在答题卡上书写。
务必在题号所指示的答题区域内作答。
4.考试结束后,将本试卷和答题卡一并交回。
一、读·书(12分)1.中国书法历经演变而产生不同的字体,如隶书、楷书、草书、行书等。
请赏读这幅书法作品,说出其字体,并用楷体将“少年易老学难成”的下.一句..正确、规范地书写在田字格内。
(2分)2.读古诗文,将空缺处的原句书写在横线上。
(10分)(1)关关雎鸠,。
(《诗经·关雎》)(2),提携玉龙为君死。
(《雁门太守行》李贺)(3),闻道龙标过五溪。
(《闻王昌龄左迁龙标遥有此寄》李白) (4)马作的卢飞快,。
(《破阵子》辛弃疾)(5),衣冠简朴古风存。
(《游山西村》陆游)(6)但知其一,,可据理臆断欤? (《河中石兽》纪昀)(7)刘禹锡《酬乐天扬州初逢席上见赠》中的“”,运用两个典故,写出自己归来的感触:老友已逝,人事全非,恍若隔世,无限惆怅。
(8)《送东阳马生序》中,“,”说出了宋濂对同舍生的豪华生活毫不艳羡的原因。
二、读·思(38分)(一)“初心”是一个美好的词汇,它关乎生命的价值和人生的意义。
请积极参与“学语文·悟初心”主题活动,完成下列各项任务。
【画说“初心”】3.为使同学们更好地理解“初心”二字的本源,第一小组展示了以上材料。
细心的你发现两段“解说”中各有一个错别字,请找出并改正。
(2分)(1)图一“解说”中“”改成“”(2)图二“解说”中“”改成“”【读文赏句】不忘初心女什么是初心?可能是一个远大的志向,世界能不能变得更好,我要去试试;也许是一个质朴的愿望,凭知识改变命运,靠本事赢得智慧。
山西省2018年中考试题语文一、读·书1. 中国书法历经演变而产生不同的字体,如隶书、楷书、草书、行书等。
请赏读这幅书法作品,说出其字体,并用楷体将“少年易老学难成”的下一句...正确、规范地书写在田字格内。
【答案】隶书一寸光阴不可轻【解析】此题考查学生对书法作品的赏析能力以及规范书写汉字的能力。
仔细观察这幅书法作品,发现字体略微宽扁,横画长而直画短,讲究“蚕头燕尾”,故判断出为隶书。
“少年易老学难成,一寸光阴不可轻” 说明人生到老,学问难成,因而必须爱惜光阴。
汉字的书写是语文学习最基本的能力之一,但现在的许多中小学生却没有引起足够的重视,甚至连笔画的先后顺序都没掌握。
笔划要清楚,要写成方块字,不要潦草,偏旁部首比例要合适。
此题要注意“阴”“轻”的结构要安排好。
2. 读古诗文,将空缺处的原句书写在横线上。
(1)关关雎鸠,____________。
(《诗经·关雎》)(2)______________,提携玉龙为君死。
(《雁门太守行》李贺)(3)______________,闻道龙标过五溪。
(《闻王昌龄左迁龙标遥有此寄》李白)(4)马作的卢飞快,______________。
(《破阵子》辛弃疾)(5)___________,衣冠简朴古风存。
(《游山西村》陆游)(6)但知其一,_____________,可据理臆断欤?(《河中石兽》纪昀)(7)刘禹锡《酬乐天扬州初逢席上见赠》中的“______,______”,运用两个典故,写出自己归来的感触:老友已逝,人事全非,恍若隔世,无限惆怅。
(8)《送东阳马生序》中,“___________,_____________”说出了宋濂对同舍生的豪华生活毫不艳羡的原因。
【答案】(1). (1)在河之洲,(2). (2)报君黄金台上意(3). (3)杨花落尽子规啼(4). (4)弓如霹雳弦惊(5). (5)箫鼓追随春社近(6). (6)不知其二者多矣(7). (7)怀旧空吟闻笛赋(8). 到乡翻似烂柯人(9). (8)以中有足乐者,(10). 不知口体之奉不若人也【解析】此类题属于基础题,也是各地中考语文必考题。
古诗文默写题不论分几种类型,都是以记忆、积累为根本的,然后在此基础上加以理解、应用、赏析。
解题时一是要透彻理解诗歌的内容,二是要认真审题,找出合适的诗句,三是答题时不能写错别字。
“洲”“霹雳”“箫”“赋”是此题中的易错字,作答时要注意字形。
二、读·思(一)“初心”是一个美好的词汇,它关乎生命的价值和人生的意义。
请积极参与“学语文·悟初心”主题活动,完成下列各项任务。
【画说“初心”】3. 为使同学们更好地理解“初心”二字的本源,第一小组展示了以上材料。
细心的你发现两段“解说”中各有一个错别字,请找出并改正。
(1)图一“解说”中“_____”改成“_____”(2)图二“解说”中“____”改成“____”【读文赏句】不忘初心女什么是初心?可能是一个远大的志向,世界能不能变得更好,我要去试试;也许是一个质朴的愿望,凭知识改变命运,靠本事赢得智慧。
男有的初心,走着走着丢失了;有的初心,走得再远,我们依然会坚定地靠近它。
女初心在最开始的时侯,往往简单、朴素,但它会慢慢长大,就像一颗种子,能够长成参天大树,又仿佛站在零的起点,慢慢绵延成很长很长的道路。
男到最后我们会发现,所谓初心,就是在所有的愿望、誓言和梦想当中,离自己的本心最近的那颗心。
合不忘初心,方得始终!不忘初心,砥砺前行!4. 第二小组朗诵《不忘初心》,赢得阵阵掌声。
请品读朗诵词,找出下列表述有误的一项( )A. 开头运用设问的修辞手法,引起人们对“初心”的思考。
B. 画线句中的“;”表示两个并列关系的分句之间的停顿。
C. 加点词“简单”“慢慢”“起点”“绵延”词性相同,都是形容词。
D. 结尾合诵时,应当语调激昂、铿锵有力。
5. 第三小组以“细品数朵·朝花·感悟鲁迅初心”为主题,绘制了下面的思维导图,分享他们阅读《朝花夕拾)的体验。
请你调动阅读积累,在图中①②③处填写相应内容。
【答案】3. (1). 栽(2). 裁(3). 弛,(4). 驰 4. C5. ①父亲的病②示例:父亲要求“我”在看五猖会前背书,使“我”没有了看会的兴趣③示例:“我”对长妈妈的感激和怀念。
【解析】3. 此题考查学生对字形的掌握情况,对汉字字形的正确书写能力。
这就要求学生平时的学习中注意字形的识记和积累,特别是形近字。
辨析字形既要注意平时的积累,也要联系整个词语的意思。
“裁剪”指缝制衣服时把衣料按一定的尺寸裁开。
“心驰神往”指心神奔向所向往的事物,形容一心向往。
4. 这是一道考查基础知识的试题,包含了修辞手法、标点符号、词性、朗读语气等多个知识点,需要在平时注意及时归纳总结。
C项有误,“简单”“慢慢”是形容词,“起点”是名词,“绵延”是动词,这几个词语的词性并不完全相同。
5. 这是一道考查名著阅读的题型。
名著阅读着重考查考生对中外文学名著的了解情况和阅读状态。
因此,解答文学名著题必须建立在阅读的基础之上,不仅要“博闻强记”,还要有自己的独到见解。
从“草菅人命”这个词语可以判断出①处所指的文章应该是《父亲的病》。
《五猖会》主要记叙“我”儿时盼望观看迎赛神节的急切心情及父亲逼“我”背诵《鉴略》时“我”的痛苦感受,批判了封建教育的不合理;《阿长与<山海经>》通过记述儿时与阿长相处的情景,表达了对她的感激和怀念之情。
据此可以得出②③处的答案。
(二)阅读下面的材料,完成下面小题。
材料一阅读像搏斗。
阅读的时候,读者与作者的争辩就像搏斗。
我们极想寻出破绽,作者则千方百计把读者柔软的思绪纳入他的模具。
在这种智力的角斗中,我们往往败下阵来,但思维的力度却在争执中强硬了翅膀。
材料二阅读像睡眠。
睡眠中蕴藏着奇妙的物质,起床的时候我们比躺下时信心倍增。
阅读也有睡眠的效果,是一种精神的按摩,在书页中你能看得见悲剧的泪痕,摸得着喜剧的笑靥,看得清智者额头的皱纹,触得到勇士鲜血淋漓的创口……当合上书的时候,你一下子苍老又顿时年轻。
薄薄的纸页和人所共知的文字只是由于排列的不同,就使人的灵魂和它发生共振,为精神增添了新的钙质。
6. 好的插图能恰当诠释文段内容。
请从以上两幅插图中任选一幅,说一说它如何与文段内容相契合。
7. 你认为阅读除了像搏斗、像睡眠,还可以像什么?请以“我认为阅读像……”为开头,写一段议论性文字,不少于100字。
【答案】6. 示例一:插图一是一个人和书搏斗的画面,形象地诠释出阅读时读者与作者进行智力角斗的情态,与文段内容“阅读像搏斗”相契合。
示例二:插图二是一个人在书上舒服地睡觉的画面,形象地诠释出阅读是一种心灵的休憩,是一种精神的按摩,与文段内容“阅读像睡眠”相契合。
7. 符合题意即可【解析】6. 本题考查学生的图文转换能力。
解答本题,应将图片里的所有构成要素,按照一定的顺序进行描述,可结合文段内容,联系社会现实,从创作意图角度分析。
如插图一将书本形象化,人与书在进行搏斗,这与文段中“阅读的时候,读者与作者的争辩就像搏斗”相契合;插图二是人躺在书本上睡觉的画面,与文段中“阅读也有睡眠的效果,是一种精神的按摩”相契合。
7. 本题考查学生仿写句子的能力。
作答仿写类题目时,一定要看清题目的具体要求,分析透彻例句的特征,掌握遣词造句的必要方法。
所仿写的句子一定要与例句主题相关,格式相同,修辞一样。
可以拟写为阅读像登山、像旅行等,注意言之有理。
点睛:本题是对句子仿写的考查。
做此题时,要注意仿写的句式必须和例句相同。
即结构,修辞格要相同,内容相近,语言相合,字数相当,要注意识别例句所用的修辞手法或句子间的关系,然后直接套用。
(三)8. 下列句中加点字读音相同的一项是( )A. 肉食者谋之,又何间.焉前不见.古人,后不见来者B. 君问归期.未有期期.年之后,虽欲言,无可进者C. 至于夏水襄陵,沿溯.阻绝雄兔脚扑朔.,雌兔眼迷离D. 萧关逢候.骑,都护在燕然苟全性命于乱世,不求闻达于诸侯.【答案】A【解析】此题考查学生对字音的掌握情况,这就要求学生平时的学习中注意字音的识记和积累,特别是形近字、多音字。
A项中两个加点字都读jiàn;B项第一个加点字读qī,第二个加点字读jī;C项第一个加点字读sù,第二个加点字读shuò;D项第一个加点字读hòu,第二个加点字读hóu。
故选A。
9. 下列句中加点字解释有误的一项是( )A. 逝者如斯.夫,不舍昼夜。
斯,这,指河水。
(《论语》12章)B. 余强饮三大白.而别。
白,酒杯。
(《湖心亭看雪》张岱)C. 怒.而飞,其翼若垂天之云。
怒,愤怒,生气。
(《庄子》一则)D. 便要.还家,设酒杀鸡作食。
要,通“邀”,邀请。
(《桃花源记》陶潜)【答案】C10. 下列翻译有误的一项是( )A. 故曰:教学相长也。
(《礼记》一则)所以说:教与学是互相推动,互相促进的。
B. 其真无马邪?其真不知马也。
(《杂说(四)》韩愈)难道真的没有千里马吗?恐怕是真不认识千里马吧。
C. 濯清涟而不妖。
(《爱莲说》周敦颐)在清水里洗涤过,但是并不显得妖媚。
D. 树林阴翳,鸣声上下,游人去而禽鸟乐也。
(《醉翁亭记》欧阳修)树阴里,到处是鸟雀在鸣叫,游人去了树林,鸟雀们就更快乐了。
【答案】D【解析】文言文翻译有直译和意译两种方法。
一般要求直译。
所谓直译,就是将原文中的字字句句落实到译文中,译出原文中用词造句的特点,甚至在表达方式上也要求与原文保持一致。
翻译要求字字落实,译出原文用词的特点和句式的特点。
D项的翻译不正确。
“阴翳”形容枝叶茂密遮盖成阴,“去”的意思是“离开”,应翻译为:树林里的枝叶茂密成阴,鸟儿到处叫,是游人离开后鸟儿在欢乐地跳跃。
点睛:本题考查的是理解并翻译句子的能力,解答时一定要先回到语境中,根据语境读懂句子的整体意思,然后思考命题者可能确定的赋分点,首先要找出关键实词、虚词,查看有无特殊句式,运用“留”“删”“调”“换”“补”的方法,直译为主,意译为辅。
并按现代汉语的规范,将翻译过来的内容进行适当调整,达到词达句顺。
11. 下列赏析有误的一项是( )A. “塞下秋来风景异,衡阳雁去无留意”点明地域和季节,其中一个“异”字,突出了塞下秋景与中原的不同。
B. “日月之行,若出其中;星汉灿烂,若出其里”借助奇特的想象,表现了大海吞吐日月星辰的气概。
C. “衔远山,吞长江,浩浩汤汤,横无际涯;朝晖夕阴,气象万千”,从空间上形容洞庭湖的广阔浩渺,从时间上表现景象的千变万化。
D. “呼尔而与之,行道之人弗受;蹴尔而与之,乞人不屑也”运用道理论证,论述了“自食其力”的重要性。
【答案】D【解析】此题考查学生鉴赏古诗文的语言和表达技巧的能力。