电阻的识别和标注方法
- 格式:doc
- 大小:71.50 KB
- 文档页数:7
电阻的识别方法1.色环电阻(1)熟记第一、二环每种颜色所代表的数。
可这样记忆:棕1,红2,橙3,黄4,绿5,蓝6,紫7,灰8,白9,黑0。
这样连起来读,多复诵几遍便可记住。
记准记牢第三环颜色所代表的阻值范围,这一点是快识的关键。
具体是:金色:几点几Ω黑色:几十几Ω棕色:几百几十Ω红色:几点几 kΩ橙色:几十几 kΩ黄色:几百几十 kΩ绿色:几点几 MΩ蓝色:几十几 MΩ从数量级来看,在体上可把它们划分为三个大的等级,即:金、黑、棕色是欧姆级的;红橙黄色是千欧级的;绿、蓝色则是兆欧级的。
这样划分一下是为了便于记忆。
(3)当第二环是黑色时,第三环颜色所代表的则是整数,即几,几十,几百 kΩ等,这是读数时的特殊情况,要注意。
例如第三环是红色,则其阻值即是整几kΩ的。
(4)记住第四环颜色所代表的误差,即:金色为5%;银色为10%;无色为20%。
下面举例说明:例1当四个色环依次是黄、橙、红、金色时,因第三环为红色、阻值范围是几点几kΩ的,按照黄、橙两色分别代表的数"4"和"3"代入,,则其读数为43 kΩ。
第环是金色表示误差为5%。
例2当四个色环依次是棕、黑、橙、金色时,因第三环为橙色,第二环又是黑色,阻值应是整几十kΩ的,按棕色代表的数"1"代入,读数为10 kΩ。
第四环是金色,其误差为5%在某些不好区分的情况下,也可以对比两个起始端的色彩,因为计算的起始部分即第1色彩不会是金、银、黑3种颜色。
如果靠近边缘的是这3种色彩,则需要倒过来计算。
色环电阻的色彩标识有两种方式,一种是采用4色环的标注方式,令一种采用5色环的标注方式。
两者的区别在于:4色环的用前两位表示电阻的有效数字,而5色环电阻用前三位表示该电阻的有效数字,两者的倒数第2位表示了电阻的有效数字的乘数,最后一位表示了该电阻的误差。
对于4色环电阻,其阻值计算方法位:阻值=(第1色环数值*10+第2色环数值)*第3位色环代表之所乘数对于5色环电阻,其阻值计算方法位:阻值=(第1色环数值*100+第2色环数值*10+第3位色环数值)*第4位色环代表之所乘数例1:某4色环电阻色彩标识如下:该电阻标称阻值=26*107=260,000,000Ω=260MΩ,误差范围±5%例2:某5色环电阻色彩标识如下:该电阻阻值=508*1,000=508,000Ω=508KΩ,误差范围±5%对于4环电阻,前2环直接换成数字,第3环表示乘以10的若干次幂,如第一、二、三环的颜色分别为棕(1)、紫(7 )、红(2),则表示的电阻为17×10^2,即表示1.7K的电阻值。
电阻的四种标注方法电阻是电子元器件中常见的一种被动元件,用于限制电流的流动或者分压。
在电路中,电阻的标注方法是非常重要的,它可以告诉我们电阻的阻值、误差、承受功率等重要参数,从而帮助我们正确地选择和使用电阻。
下面介绍电阻的四种常见标注方法。
1.字母标记法在电阻上会印有一个由字母和数字组成的代码,其中字母代表阻值的大小,数字代表阻值的误差。
这个标注方法被广泛应用于各种类型的电阻上,包括普通电阻、贴片电阻和热敏电阻等。
例如,一个电阻上标注有“R47”代表阻值为0.47欧姆,误差为±5%。
2.彩色环标记法彩色环标记法是一种简单直观的标注方法,被广泛应用于普通电阻和电位器上。
在这种标注方法中,电阻的阻值和误差通过一系列彩色的环来表示。
每个彩色环代表一个数字,通过彩色环的顺序和颜色编码来确定电阻的阻值。
例如,一个电阻上标有黄、紫、红、金色的环,代表阻值为4700欧姆,误差为±5%。
3.数字标记法数字标记法是一种直观准确的标注方法,主要应用于贴片电阻和表面贴装器件上。
在这种标注方法中,电阻的阻值直接用数字来表示,通常是一个三位数或者一个四位数。
例如,一个电阻上标有“103”代表阻值为10,000欧姆,而“4732”代表阻值为47,300欧姆。
4.精确数字标记法精确数字标记法通常用于精密电阻和特殊用途电阻。
与普通的数字标记法不同,精确数字标记法提供了更高的精度,可以通过准确的数字来表示电阻的阻值。
例如,一个电阻上标有“10.0K”代表阻值为10,000欧姆,误差为±0.1%。
总之,电阻的标注方法是非常重要的,它可以提供电阻的阻值、误差和功率等关键信息,帮助我们正确选择和使用电阻。
熟悉电阻的标注方法可以提高我们在电路设计和维修中的效率和准确性。
贴片元件的识别方法贴片元件的识别方法贴片元件由于体积小、自感系数小,安装容易(底板不需打孔),因而被广泛采用。
但由于体积小,故型号或数值不可能完全标出,只能用代码表示。
下面向读者简要介绍几种贴片元件的识别方法。
一、贴片电阻贴片电阻有矩形和圆柱形两种(见图1)其中矩形贴片电阻基体为黄棕色,其阻值代码用白色字母或数字标注。
标注方法主要有两种:1.三位数字标注法这种标注阻值的方法是:其中第1、2位数字为有效数字,第3位数字表示在有效数字的后面所加“0”的个数,单位:Ω。
如果阻值小于10Ω,则以“R”表示Ω。
举例见表1。
2.一个字母和一位数字标注法这种标注方法是:在电阻体上标注一个字母和一个数字。
其中字母表示电阻值的前两位有效数字。
(详见表2),字母后面的数字表示在有效数字后面所加“0”的个数,单位是“Ω”。
举例如表3所示。
关于圆柱形贴片电阻的阻值标注方法与传统带引线电阻的色环表示法完全相同,在此不再赘述。
二、贴片电容贴片电容的外形与贴片电阻相似,只是稍薄(见图2)。
一般贴片电容为白色基体,多数钽电解电容却为黑色基体,其正极端标有白色极性。
贴片电容像贴片电阻一样,也有片形和圆柱形两种,其中圆柱形贴片电容酷似贴片柱形电阻,只是通体一样粗,而电阻则两头稍粗。
贴片电容的数值标注方法主要有三种:1.一个字母和一个数字表示法这种方法是:在白色基线上打印一个黑色字母和一个黑色数字(或在方形黑色衬底上打印一个白色字母和一个白色数字)作为代码。
其中字母表示容量的前两位数字,详见表4。
后面的数字则表示在前面二位数字的后面再加多少个“0”。
单位“pF”。
举例见表5。
2.颜色和一个字母表示法这种方法是用电容上标一颜色加一个字母的组合来表示电容量。
其字母的含义仍见表4,其颜色则表示在字母代表的容量后面再添加“0”的个数,单位为“pF”,详见表6。
例如:红色后面还印有“Y”字母,则表示电容量为8.2×100=8.2pF,黑色后面带印有“H”字母,则表示电容量为2.0×10的1次方=20pF,白色后面加印有“N”字母,则表示该电容数值为3.3×10的3次访=3300pF。
一.E-24标注方法E-24标注法有两位有效数字,精度在±2%(-G),±5%(-J),±10%(-K),±20%(-M)怎么看电阻的阻值_贴片电阻的识别和标注方法1. 常用电阻标注XXY XX代表底数,Y代表指数例如470 = 47Ω103 = 10kΩ224 = 220kΩ怎么看电阻的阻值_贴片电阻的识别和标注方法2: 小于10欧姆的电阻的标注用R代表单位为欧姆的电阻小数点,用m代表单位为毫欧姆的电阻小数点例如1R0 = 1.0ΩR20 = 0.20Ω5R1 = 5.1ΩR007 = 7.0mΩ4m7 = 4.7mΩ二.E-96标注方法E-96标注法有三位有效数字,精度在±1%(-F)怎么看电阻的阻值_贴片电阻的识别和标注方法1: 常用电阻标注XXXY XXX代表底数,Y代表指数例如4700 = 470Ω1003 = 100kΩ2203 = 220kΩ怎么看电阻的阻值_贴片电阻的识别和标注方法2: 小于10欧姆的电阻的标注用R代表单位为欧姆的电阻小数点,用m代表单位为毫欧姆的电阻小数点例如1R00 = 1.00ΩR200 = 0.200Ω5R10 = 5.10ΩR007 = 7.00mΩ4m70 = 4.70mΩ怎么看电阻的阻值_贴片电阻的识别和标注方法3: E-96 Multiplier Code标注法XXYXX 代表底数的代码,具体数值可从Multiplier Code表中查找Y 代表指数的代码,具体数值也要从Multiplier Code表中查找例如:18A = 150Ω02C = 10.2kΩ1、常用的标识方法,一般电阻如下图3.3K 56欧100K上面三种电阻是一般标准电阻的标识方法,可以很直观地得到阻值,即为前两位为数值,后面一位为10的倍数,如上面的332,即为33 * 10 * 10 = 3300 欧,换一下单位就是3.3K 了。
电阻阻值识别方法电阻大小的基本单位是欧姆(符号Ω)。
常见的电阻阻值标示方法有以下四种:1、直标法直标法是将电阻器的标称值用数字和文字符号直接标在电阻体上,其允许偏差用百分数表示,未标偏差值的为±20%的允许偏差。
2、文字符号法将电阻器的标称值和允许偏差值用数字和文字符号按一定的规律组合标志在电阻体上,电阻器的标称单位如下:文字符号名称单位及进位关系文字符号允许偏差(%)文字符号允许偏差(%)文字符号允许偏差(%)R或ohm 欧姆 Ω(100)Y ±0.001 W ±0.05 G ±2K 千欧 KΩ(103)X ±0.002 B ±0.1 J ±5M 兆欧 MΩ(106) E ±0.005 C ±0.25 K ±10G 吉欧 GΩ(109)L ±0.01 D ±0.5 M或省略±20T 太欧 TΩ(1012)P ±0.02 F ±1 N ±30为了防止小数点在印刷不清时引起误解,故阻值采用这种标示方法的电阻体上通常没有小数点,而是将小于1的数值放在英文字母后面。
例在某些精密电阻中,通常采用四位数字加两位字母的标示方法,前面的四位数字表示阻值,其中前三位数分别表示阻值的百、温度系数的表示方法是,用C代表50ppm/℃,用D代表25 ppm/℃,用Y代表15 ppm/℃,用T代表10 ppm/℃,用V代表5 ppm/℃。
3、色标法电阻阻值除了直接标注之外,常以色环来标示。
普通的电阻器用四色环表示,精密电阻用五色环表示。
紧靠电阻体一端头的色环为第一环若采用四色环标注,其第一环是十位数,第二环为个位数,第三环为应乘位数,第四环为允许误差率。
若采用五色环标注,其第一环是百位数,第二环为十位数,第三环为个位数,第四环为应乘位数,第五环为允许误差率。
各颜色所代表的数值如下表:色环棕红橙黄绿蓝紫灰白黑金银数值 1 2 3 4 5 6 7 8 9 0倍率101 102 103 104 105 106 107 108 109 100 10-1 10-23、数码标示法在产品和电路图上用三位数字来表示元件的标称值的方法称之为数码标示法。
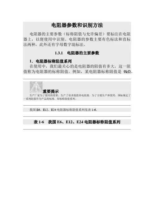
电阻器参数和识别方法电阻器的主要参数(标称阻值与允许偏差)要标注在电阻器上,以便使用中识别。
电阻器的参数主要有色标法和直标法两种,此外还有字母数字混标法。
1.3.1电阻器的主要参数1.电阻器标称阻值系列在使用中,我们最关心的是电阻器的阻值有多大,这一阻值称为电阻器的标称阻值。
例如,某电阻器标称阻值是9kΩ。
重要提示生产厂家为了使用的需要,生产了很多阻值的电阻器。
为了方便生产和使用,国标规定了一系列阻值作为产品的标准,即标称阻值系列。
我国E6、E12、E24电阻器标称阻值系列见表1-6。
表1-6我国E6、E12、E24电阻器标称阻值系列重要提示从表1-6中可以看出E12系列中找不到1.1×10n电阻器,只能在E24系列中找到它。
表2-7中各数×10n可得到不同的电阻阻值。
例如:1.1×10n(n=3)为1.1kΩ电阻器。
n是正整数或负整数。
1×10为10Ω电阻器。
2.电阻器允许偏差参数在电阻器生产过程中,由于生产成本的考虑和技术原因,无法制造与标称阻值完全一致的电阻器,不可避免存在着一些偏差。
所以,规定了一个允许偏差参数。
不同电路中,由于对电路性能的要求不同,也就可以选择不同偏差的电阻器,这是出于生产成本的考虑,偏差大的电阻器成本低,这样整个电路的生产成本就低。
常用电阻器的允许偏差为±5%、±10%、±20%。
精密电阻器的允许偏差要求更高,如±2%、±0.001%等。
3.电阻器额定功率参数额定功率也是电阻器的一个常用参数。
它是指在规定的大气压力下和特定的环境温度范围内,电阻器所允许承受的最大功率,单位用W表示,一般电子电路中使用1/8W电阻器。
通常额定功率大,电阻器体积大。
对于电阻器而言,它所能够承受的功率负荷与环境温度有关,其关系可用图1-12所示负载曲线来说明。
图中,P为允许功率,P R为额定功率,t R为额定环境温度,t min为最低环境温度,t max为最高环境温度。
电阻的识别方法电阻识别及应用导电体对电流的阻碍作用称着电阻,用符号R表示,单位为欧姆、千欧、兆欧,分别用Ω、kΩ、MΩ表示。
一、电阻的型号命名方法:国产电阻器的型号由四部分组成(不适用敏感电阻)第一部分:主称,用字母表示,表示产品的名字。
如R表示电阻,W表示电位器。
第二部分:材料,用字母表示,表示电阻体用什么材料组成,T-碳膜、H-合成碳膜、S-有机实心、N-无机实心、J-金属膜、Y-氮化膜、C-沉积膜、I-玻璃釉膜、X-线绕。
第三部分:分类,一般用数字表示,个别类型用字母表示,表示产品属于什么类型。
1-普通、2-普通、3-超高频、4-高阻、5-高温、6-精密、7-精密、8-高压、9-特殊、G-高功率、T-可调。
第四部分:序号,用数字表示,表示同类产品中不同品种,以区分产品的外型尺寸和性能指标等例如:R T 1 1 型普通碳膜电阻a1}二、电阻器的分类1、线绕电阻器:通用线绕电阻器、精密线绕电阻器、大功率线绕电阻器、高频线绕电阻器。
2、薄膜电阻器:碳膜电阻器、合成碳膜电阻器、金属膜电阻器、金属氧化膜电阻器、化学沉积膜电阻器、玻璃釉膜电阻器、金属氮化膜电阻器。
3、实心电阻器:无机合成实心碳质电阻器、有机合成实心碳质电阻器。
4、敏感电阻器:压敏电阻器、热敏电阻器、光敏电阻器、力敏电阻器、气敏电阻器、湿敏电阻器。
三、主要特性参数1、标称阻值:电阻器上面所标示的阻值。
2、允许误差:标称阻值与实际阻值的差值跟标称阻值之比的百分数称阻值偏差,它表示电阻器的精度。
允许误差与精度等级对应关系如下:?.5%-0.05、?%-0.1(或00)、?%-0.2(或0)、?%-Ⅰ级、?0%-Ⅱ级、?0%-Ⅲ级3、额定功率:在正常的大气压力90-106.6KPa及环境温度为-55℃~+70℃的条件下,电阻器长期工作所允许耗散的最大功率。
线绕电阻器额定功率系列为(W):1/20、1/8、1/4、1/2、1、2、4、8、10、16、25、40、50、75、100、150、250、 500非线绕电阻器额定功率系列为(W):1/20、1/8、1/4、1/2、1、2、5、10、25、50、1004、额定电压:由阻值和额定功率换算出的电压。
一、常用电阻器的标志方法:1直标法把元件的主要参数直接印制在元件的表面上,这种方法主要用于功率比较大的电阻。
如电阻表面上印有RXYC-50-T-1k5-±0%,其含义是耐潮被釉线绕可调电阻器,额定功率为50W,阻值为1.5k Q,允许误差为±10 %。
2 •文字符号法随着电子元件的不断小型化,特别是表面安装元器件(SMC和SMD)的制造工艺不断进步,使得电阻器的体积越来越小,其元件表面上标注的文字符号也作出了相应改革。
一般仅用三位数字标注电阻器的数值,精度等级不再表示出来(一般小于芳%)。
具体规定如下:(1)元件表面涂以黑颜色表示电阻器。
(2)电阻器的基本标注单位是欧姆(Q),其数值大小用三位数字标注。
(3)对于十个基本标注单位以上的电阻器,前两位数字表示数值的有效数字,第三位数字表示数值的倍率。
如100表示其阻值为10X100 = 10 Q; 223表示其阻值为22X03 = 22k Q o(4)对于十个基本标注单位以下的元件,第一位、第三位数字表示数值的有效数字,第二位用字母“R”示小数点。
如3R9表示其阻值为3.9Qo3.色标法小功率电阻器使用最广泛的是色标法,一般用背景区别电阻器的种类:如浅色(淡绿色、淡蓝色、浅棕色)表示碳膜电阻,用红色表示金属或金属氧化膜电阻,深绿色表示线绕电阻。
一般用色环表示电阻器的数值及精度。
普通电阻器大多用四个色环表示其阻值和允许偏差。
第一、二环表示有效数字,第三环表示倍率(乘数),与前三环距离较大的第四环表示精度。
精密电阻器采用五个色环标志,第一、二、三环表示有效数字,第四环表示倍率,与前四环距离较大的第五环表示精度。
有关色码标注 的定义见下表所示。
上图所示为两种色环电阻的标注图。
例如标有蓝、灰、橙、金四环标注的电阻,其阻值大小为:68 X103 =68000 Q (68k Q,允许偏差为犬%。
标有棕、黑、绿、棕、棕 五环标注的电阻,其阻值大小为:105X101 =1050Q (1.05k Q ,允许偏差 为±%。
一.E-24标注方法E-24标注法有两位有效数字,精度在±2%(-G),±5%(-J),±10%(-K),±20%(-M)怎么看电阻的阻值_贴片电阻的识别和标注方法1. 常用电阻标注XXY XX代表底数,Y代表指数例如470 = 47Ω103 = 10kΩ224 = 220kΩ怎么看电阻的阻值_贴片电阻的识别和标注方法2: 小于10欧姆的电阻的标注用R代表单位为欧姆的电阻小数点,用m代表单位为毫欧姆的电阻小数点例如1R0 = 1.0ΩR20 = 0.20Ω5R1 = 5.1ΩR007 = 7.0mΩ4m7 = 4.7mΩ二.E-96标注方法E-96标注法有三位有效数字,精度在±1%(-F)怎么看电阻的阻值_贴片电阻的识别和标注方法1: 常用电阻标注XXXY XXX代表底数,Y代表指数例如4700 = 470Ω1003 = 100kΩ2203 = 220kΩ怎么看电阻的阻值_贴片电阻的识别和标注方法2: 小于10欧姆的电阻的标注用R代表单位为欧姆的电阻小数点,用m代表单位为毫欧姆的电阻小数点例如1R00 = 1.00ΩR200 = 0.200Ω5R10 = 5.10ΩR007 = 7.00mΩ4m70 = 4.70mΩ怎么看电阻的阻值_贴片电阻的识别和标注方法3: E-96 Multiplier Code标注法XXYXX 代表底数的代码,具体数值可从Multiplier Code表中查找Y 代表指数的代码,具体数值也要从Multiplier Code表中查找例如:18A = 150Ω02C = 10.2kΩ1、常用的标识方法,一般电阻如下图3.3K 56欧100K上面三种电阻是一般标准电阻的标识方法,可以很直观地得到阻值,即为前两位为数值,后面一位为10的倍数,如上面的332,即为33 * 10 * 10 = 3300 欧,换一下单位就是3.3K 了。
电阻常用的标注方法电阻是电路中常见的元件之一,它的作用是阻碍电流通过。
在电子电路设计和电子元器件制造过程中,对电阻的标注方法非常重要。
本文将介绍电阻的常用标注方法,以帮助读者更好地理解电阻的参数和特性。
一、颜色环标注法颜色环标注法是最常见的电阻标注方法之一。
电阻上通常有4个或5个彩色的环,每个环代表一个数字。
根据环的颜色和位置,可以确定电阻的阻值、精度和温度系数。
1. 阻值标注:每个彩色环代表一个数字,通过查阅电阻色环表,可以将每个彩色环转换为对应的数字。
一般情况下,前两个环表示阻值的前两位数字,第三个环表示阻值的数量级。
如果有第四个环,它表示电阻的容差。
例如,棕色、黑色、红色、金色的彩色环表示阻值为10 × 10^2 Ω,即1000 Ω,容差为5%。
2. 精度标注:电阻上的第三个彩色环通常表示电阻的精度。
比如金色环表示精度为5%,银色环表示精度为10%。
这些彩色环的位置和颜色是标准化的,以便人们能够准确地识别电阻的参数。
3. 温度系数标注:在一些高精度的电阻上,还会有一个额外的彩色环用于表示温度系数。
这个彩色环通常是紫色的,它表示电阻随温度变化的百分比。
通过查阅电阻色环表,可以将紫色环转换为对应的温度系数值。
二、数值标注法数值标注法是另一种常用的电阻标注方法。
在这种方法中,电阻的阻值直接以数字形式标在电阻上。
数值标注法相对简洁直观,无需额外的计算和转换。
1. 阻值标注:阻值可以直接用数字标在电阻上。
例如,1000 Ω的电阻可以直接标为1000或1k。
2. 精度标注:精度通常以百分比的形式标在电阻上。
例如,5%的电阻可以标为5%。
3. 温度系数标注:温度系数可以以ppm/℃(百万分之一/摄氏度)或%/℃(百分比/摄氏度)的形式标在电阻上。
例如,100ppm/℃的电阻可以标为100ppm/℃。
三、型号标注法型号标注法是一种简化的电阻标注方法,适用于一些常见的电阻型号。
在这种方法中,电阻的参数直接标在电阻上,无需使用彩色环或数字转换。
电阻怎么识别,最常见的电阻识别方法有哪些,这里介绍色环标称的含义,以及电阻的识别方法,包括直标法、数标法、色标法三种电阻识别方法。
色环标称的含义及电阻的识别方法:关于电阻的识别方法,之前在“贴片电阻命名方法贴片电阻七大分类”一文中有所涉及,本文继续之前的文章,继续学习电阻的识别方法。
电阻的标识方法主要有直标法、数标法和色标法3种。
1、直标法直标法式指将电阻的类别、标称电阻值、允许偏差、额定功率及其他参数的数值等直接标注在电阻的表明。
如电阻上印有57±1%,则阻值为57Ω,误差为5%,而标注为“64”,则表示阻值为64Ω。
也有用数字加字母符号(Q、Ω、K、M)或两者有规律的组合来表示电阻的阻值,其中字母符号前面的数字表示阻值的整数部分,字母符号后面的数字表示阻值的小数部分。
如“5Ω8”,表示阻值为5.8Ω;“5K8”,表示该电阻阻值为5.8KΩ。
2、数标法数标法主要用三位数表示阻值,前两位表示有效数字,第三位数字式倍率。
如电阻上标注“ABC”,表示其阻值为AB×10c、其中,如果“C”为9,则表示-1.例如标注为“742”,表示阻值为74×102Ω=7.4KΩ;标注为“389”,表示为38*10-1=3.8Ω;标注为“000”,阻值为0,这种电阻通常作保险用。
另外,可调电阻在标注阻值时,也常用两位数字表示。
第一位表示有效数字,第二位表示倍率。
如“24”表示2×104=24KΩ。
3、色标法1)识别电阻的色标小功率的电阻多数情况下用色环表示,特别是0.5W以下的碳膜和金属膜电阻较为普遍,色环电阻的色环可分为三环、四环、五环3种,含义如下图一所示。
图一色环标称的含义:色标法中色环的基本色码对照如表一所示例如,若电阻的色标分别为红黄黑金,对照色码表,其阻值为24×100Ω,误差为±5%,即阻值为24Ω,误差为±5%;若电阻的色标分别为黄紫黑银棕,对照色码表,其阻值为470×10-2Ω,电阻误差为±1%,即阻值为4.7Ω,误差为±1%。
电阻的四种标注方法电阻是电子电路中常用的电器元件之一,用于限制电流流过的部分或整个电路的电阻。
为了识别和标注电阻的阻值、精度和温度系数等特性,通常采用四种不同的标注方法,分别是颜色标记法、数字标记法、字母标记法和电子版标记法。
下面将对这四种标注方法进行详细介绍。
一、颜色标记法:颜色标记法是最常见、最传统的电阻标记方法之一、该方法通过给电阻表面上涂抹彩色环带来表示电阻的阻值。
具体方法如下:1.标志环的数量:通常情况下,电阻上的彩色标志环的数量为4个。
在第一环表示前两个数字,第二个环表示第三个数字,第三个环信号量级(一个数量级对应的幂数),第四个环表示精度或温度系数。
2.颜色编码:根据颜色编码表,将每个彩色标志环所代表的颜色与对应的阻值或特性进行匹配,然后组合在一起得出电阻的阻值。
二、数字标记法:数字标记法是使用阿拉伯数字来直接标记电阻的阻值,常见于大功率电阻、SMD贴片电阻等。
其主要特点如下:1.阻值表示法:直接使用数字表示电阻的阻值,单位通常是欧姆(Ω)。
2.修正因子:对于较大阻值的电阻,为了简化标记和识别,通常会在阻值后添加修正因子,例如k表示千欧姆,M表示兆欧姆等。
三、字母标记法:字母标记法主要用于标记电阻的精度和温度系数,常见于精密电阻。
其标记规则如下:1.精度标记:精度通常由字母表示,例如F表示1%,G表示2%,H表示3%等。
2. 温度系数标记:温度系数使用字母表示,例如A表示50ppm/℃,B表示100ppm/℃,C表示200ppm/℃等。
四、电子版标记法:综上所述,电阻的四种标注方法分别是颜色标记法、数字标记法、字母标记法和电子版标记法。
每种方法都有其特定的应用场景和便利性,根据具体需求和电阻规格的不同,选用相应的标注方法有助于准确识别和应用电阻元件。
电阻的识别(电阻的单位,标识方法等)一、电阻电阻在电路中用“R”加数字表示,如:R15表示编号为15的电阻。
电阻在电路中的主要作用为分流、限流、分压、偏置、滤波(与电容器组合使用)和阻抗匹配等。
1、参数识别:电阻的单位为欧姆(Ω),倍率单位有:千欧(KΩ),兆欧(MΩ)等。
换算方法是:1兆欧=1000千欧=1000000欧电阻的参数标注方法有3种,即直标法、色标法和数标法。
a、数标法主要用于贴片等小体积的电路,如:472 表示47×102Ω(即 4.7K);104则表示100Kb、色环标注法使用最多,现举例如下:四色环电阻五色环电阻(精密电阻)2、电阻的色标位置和倍率关系如下表所示:颜色有效数字倍率允许偏差(%)银色/ 10-2 ±10金色/ 10-1 ±5黑色0 100 /棕色1 101 ±1红色2 102 ±2橙色3 103 /黄色4 104 /绿色5 105 ±0.5蓝色6 106 ±0.2紫色7 107 ±0.1灰色8 108 /白色9 109 +5至-20无色/ / ±20技巧1:先找标志误差的色环,从而排定色环顺序。
最常用的表示电阻误差的颜色是:金、银、棕,尤其是金环和银环,一般绝少用做电阻色环的第一环,所以在电阻上只要有金环和银环,就可以基本认定这是色环电阻的最末一环。
技巧2:棕色环是否是误差标志的判别。
棕色环既常用做误差环,又常作为有效数字环,且常常在第一环和最末一环中同时出现,使人很难识别谁是第一环。
在实践中,可以按照色环之间的间隔加以判别:比如对于一个五道色环的电阻而言,第五环和第四环之间的间隔比第一环和第二环之间的间隔要宽一些,据此可判定色环的排列顺序。
技巧3:在仅靠色环间距还无法判定色环顺序的情况下,还可以利用电阻的生产序列值来加以判别。
比如有一个电阻的色环读序是:棕、黑、黑、黄、棕,其值为:100×104Ω=1MΩ误差为1%,属于正常的电阻系列值,若是反顺序读:棕、黄、黑、黑、棕,其值为140×100Ω=140Ω,误差为1%。
常用元件(电阻、电容、二极管、三极管)来源:[] 作者:[] 发布时间:[2009-5-20] 点击量:[820]一、电阻电阻在电路中用“R”加数字表示,如:R1表示编号为1的电阻。
电阻在电路中的主要作用为分流、限流、分压、偏置等。
1、参数识别:电阻的单位为欧姆(Ω),倍率单位有:千欧(KΩ),兆欧(MΩ)等。
换算方法是:1兆欧=1000千欧=1000000欧电阻的参数标注方法有3种,即直标法、色标法和数标法。
a、数标法主要用于贴片等小体积的电路,如:472 表示47×100Ω(即4.7K);104则表示100Kb、色环标注法使用最多,现举例如下:四色环电阻五色环电阻(精密电阻)2、电阻的色标位置和倍率关系如下表所示:颜色有效数字倍率允许偏差(%)银色/ x0.01 ±10金色/ x0.1 ±5黑色0 +0 /棕色 1 x10 ±1红色 2 x100 ±2橙色 3 x1000 /黄色 4 x10000 /绿色 5 x100000 ±0.5蓝色 6 x1000000 ±0.2紫色7 x10000000 ±0.1灰色8 x100000000 /白色9 x1000000000 /导电体对电流的阻碍作用称为电阻,用符号R表示,单位为欧姆、千欧、兆欧,分别用Ω、KΩ、MΩ表示。
一、电阻的型号命名方法:国产电阻器的型号由四部分组成(不适用敏感电阻)第二部分:材料,用字母表示,表示电阻体用什么材料组成,T-碳膜、H-合成碳膜、S-有机实心、N-无机实心、J-金属膜、Y-氮化膜、C-沉积膜、I-玻璃釉膜、X-线绕。
第三部分:分类,一般用数字表示,个别类型用字母表示,表示产品属于什么类型。
1-普通、2-普通、3-超高频、4-高阻、5-高温、6-精密、7-精密、8-高压、9-特殊、G-高功率、T-可调。
第四部分:序号,用数字表示,表示同类产品中不同品种,以区分产品的外型尺寸和性能指标等例如:R T 1 1 型普通碳膜电阻二、电阻器的分类1、线绕电阻器:通用线绕电阻器、精密线绕电阻器、大功率线绕电阻器、高频线绕电阻器。
电阻器的识别和检测一、电阻器的识别电阻的基本单位是欧姆(Ω)(千欧)(兆欧)(千兆欧)一)、电阻器参数识别方法电阻器的主要参数(标称值与允许偏差)要标注在电阻器上,以供识别。
电阻器的参数表示方法有直标法、文字符号法、色环法三种。
1、直标法直标法是一种常见标注方法,特别是在体积较大(功率大)的电阻器上采用。
它将该电阻器的标称阻值和允许偏差,型号、功率等参数直接标在电阻器表面,如图所示。
在三种表示方法中,直标法使用最为方便。
2、文字符号法文字符号法和直标法相同,也是直接将有关参数印制在电阻体上。
文字符号法,将5.7kΩ电阻器标注成5k7,其中k既作单位,又作小数点。
文字符号法中,偏差通常用字母表示,如(a)图所示。
此电阻器,阻值为5.7kΩ,偏差为±1%。
图(b)所示为碳膜电阻,阻值为1.8kΩ偏差为±20%,其中用级别符号Ⅱ表示偏差。
3、色标法色标法是指不同颜色表示元件不同参数的方法。
在电阻器上,不同的颜色代表不同的标称值和偏差色标法可以分为:色环法和色点法。
其中,最常用的是色环法。
色环电阻器中,根据色环的环数多少,又分为四色环表示法和五色环表示法。
下图(a)是用四色环表示标称阻值和允许偏差,其中,前三条色环表示此电阻的标称阻值,最后一条表示它的偏差。
如图(b)中色环颜色依次黄、紫、橙、金,则此电阻器标称阻值为,偏差。
如图(c)电阻器的色环颜色依次为:蓝、灰、金、无色(即只有三条色环),则电阻器标称阻值为:。
下图(a)是五色环表示法,精密电阻器是用五条色环表示标称阻值和允许偏差,通常五色环电阻识别方法与四色环电阻一样,只是比四色环电阻器多一位有效数字。
图(b )中电阻器的色环颜色依次是:棕、紫、绿、银、棕,其标称阻值为:,偏差为。
判断色环电阻的第一条色环的方法1.对于未安装的电阻,可以用万用表测量一下电阻器的阻值,再根据所读阻值看色环,读出标称阻值。
2.对于已装配在电路板上的电阻,可用以下方法进行判断:(1)四色环电阻为普通型电阻器,从标称阻值系列表可知,其只有三种系列,允许偏差为±5%、±10%、±20%,所对应的色环为:金色、银色、无色。
电阻基本知识整理1、标注方法(1)直标法用数字和单位符号在电阻器表面标出阻值,其允许误差直接用百分数表示,若电阻上未注偏差,则均为±20%。
(2)文字符号法用阿拉伯数字和文字符号两者有规律的组合来表示标称阻值,其允许偏差也用文字符号表示。
符号前面的数字表示整数阻值,后面的数字依次表示第一位小数阻值和第二位小数阻值。
R10=0.1 Ω R33=0.33 Ω 33R2=33.2 Ω 3K3=3.3kΩ 12K=12kΩ R07=70mΩ(3)数码法电阻表面数字一般为3位或4位,当采用3位数字时,例如“ABC”,其阻值为AB*10C,当采用4位数字时,例如“ABCD”,其阻值为ABC*10D。
223=22000Ω 102=1000Ω(4)色标法用不同颜色的带或点在电阻器表面标出标称阻值和允许偏差。
国外电阻大部分采用色标法。
2、允许误差常用电阻允许误差的等级有Ⅰ级(±5%)、Ⅱ级(±10%)、Ⅲ级(±20%)。
误差为±2%、±1%、±0.5%……的电阻称为精密电阻。
3、分类(1)薄膜电阻用蒸发的方法将一定电阻率材料蒸镀于绝缘材料表面制成。
A、碳膜电阻器碳膜电阻为最早期也最普遍使用的电阻器,利用真空喷涂技术在瓷棒上面喷涂一层碳膜,再将碳膜外层加工切割成螺旋纹状,依照螺旋纹的多寡来定其电阻值,螺旋纹越多时表示电阻值越大。
最后在外层涂上环氧树脂密封保护而成。
其阻值误差虽然较金属皮膜电阻高,但由于价钱便宜。
碳膜电阻器仍广泛应用在各类产品上,是目前电子,电器,设备,资讯产品之最基本零组件。
B、金属膜电阻器金属膜电阻同样利用真空喷涂技术在瓷棒上面喷涂,只是将炭膜换成金属膜(如镍铬),并在金属膜车上螺旋纹做出不同阻值,并且于瓷棒两端度上贵金属。
虽然它较碳膜电阻器贵,但低杂音,稳定,受温度影响小,精确度高成了它的优势。
因此被广泛应用于高级音响器材,电脑,仪表,国防及太空设备等方面。
贴片阻值的识别与标注方法在电子产品中,贴片电阻可谓是个小角色,却担负着重要的使命。
你知道吗?就像一个不太引人注意的小兵,默默地守护着整个电路的稳定。
可能有人要问,贴片电阻到底怎么识别和标注呢?别着急,今天就来聊聊这件事,轻松幽默地给大家讲讲。
贴片电阻的外观就像个小豆子,平平的,扁扁的,颜色也各异。
你见过各种颜色的小豆子吗?对呀,贴片电阻就是那样,可能是黑色、棕色、红色、绿色,甚至还有蓝色和紫色。
这些颜色并不是随便画上去的,而是有讲究的。
你可以把它们想象成电阻的“身份证”,每种颜色代表着不同的数值。
就像每个人都有自己的名字和年龄一样,这些小颜色组合起来就能告诉你,这个电阻的阻值是多少。
简单吧?说到标注,别忘了贴片电阻上有一个小小的数字。
这就像我们人类的体重、身高,电阻的阻值、容差也是这么标记的。
这些数字一般以千欧、兆欧的形式出现。
例如,0603的意思就是它的大小,实在是看着让人心情愉悦。
简直就像在读一本轻松的小说,轻轻松松就能读懂。
贴片电阻的标注,常常是三位数的数字,前两位是有效数字,第三位是指数,表明后面有几个零。
像是“103”这个数字,意思就是10后面有3个零,也就是10,000欧姆,嗨,谁说数字就不能有趣?记得第一次接触贴片电阻的时候,我也是一脸懵。
把它们拿到手里,想着“这小家伙到底有什么用呢?”后来慢慢了解后,才发现,原来它们可是电路中的“守门员”,帮我们控制电流、保护其他元件。
没错,正是因为它们的存在,才让我们的电子设备正常工作。
想想也是蛮神奇的,真的是小小的电阻,大大的作用啊!得说说如何分辨这些贴片电阻。
最简单的方法就是用显微镜,嘿,别笑,我是说在细节上去观察它们的颜色。
每种颜色代表的数字可不止一两种,这就像我们人类的性格,有的人外表看着温文尔雅,内心却如烈火般热情。
可以通过电阻表来测试,这个就更直观了。
把电阻接入电路,测出来的数值能让你一目了然。
哎,这就好比是给电阻做个体检,看看它是否健康。
一.E-24标注方法E-24标注法有两位有效数字,精度在±2%(-G),±5%(-J),±10%(-K),±20%(-M)怎么看电阻的阻值_贴片电阻的识别和标注方法1. 常用电阻标注XXY XX代表底数,Y代表指数例如470 = 47Ω103 = 10kΩ224 = 220kΩ怎么看电阻的阻值_贴片电阻的识别和标注方法2: 小于10欧姆的电阻的标注用R代表单位为欧姆的电阻小数点,用m代表单位为毫欧姆的电阻小数点例如1R0 = 1.0ΩR20 = 0.20Ω5R1 = 5.1ΩR007 = 7.0mΩ4m7 = 4.7mΩ二.E-96标注方法E-96标注法有三位有效数字,精度在±1%(-F)怎么看电阻的阻值_贴片电阻的识别和标注方法1: 常用电阻标注XXXY XXX代表底数,Y代表指数例如4700 = 470Ω1003 = 100kΩ2203 = 220kΩ怎么看电阻的阻值_贴片电阻的识别和标注方法2: 小于10欧姆的电阻的标注用R代表单位为欧姆的电阻小数点,用m代表单位为毫欧姆的电阻小数点例如1R00 = 1.00ΩR200 = 0.200Ω5R10 = 5.10ΩR007 = 7.00mΩ4m70 = 4.70mΩ怎么看电阻的阻值_贴片电阻的识别和标注方法3: E-96 Multiplier Code标注法XXYXX 代表底数的代码,具体数值可从Multiplier Code表中查找Y 代表指数的代码,具体数值也要从Multiplier Code表中查找例如:18A = 150Ω02C = 10.2kΩ1、常用的标识方法,一般电阻如下图3.3K 56欧100K上面三种电阻是一般标准电阻的标识方法,可以很直观地得到阻值,即为前两位为数值,后面一位为10的倍数,如上面的332,即为33 * 10 * 10 = 3300 欧,换一下单位就是3.3K 了。
2、E96标识方法这种标识方法用于精密电阻,一般为1%精度的,右下角有一个计算公司,可以得到实际的阻值。
(1)2位数字后面加一字母表示法:这种方法前面两位数字表示电阻值的有效数值,后面的字母表示有效数值后面应乘以10的多少次方,单位Ω.其标识意义见表一/二.如:02C为102×102=10.2kΩ,27E为187×104=1.87MΩ表一————————————————————————————————————代码表示数字代码表示数字代码表示数字代码表示数字01 100 26 182 51 332 76 60402 102 27 187 52 340 77 61903 105 28 191 53 348 78 63404 107 29 196 54 357 79 64905 110 30 200 55 365 80 66506 113 31 205 56 374 81 68107 115 32 210 57 383 82 69808 118 33 215 58 392 83 71509 121 34 221 59 402 84 73210 124 35 226 60 412 85 75011 127 36 232 61 422 86 76812 130 37 237 62 432 87 78713 133 38 243 63 442 88 80614 137 39 249 64 453 89 82515 140 40 255 65 464 90 84516 143 41 261 66 475 91 86617 147 42 267 67 487 92 88718 150 43 274 68 499 93 90919 154 44 280 69 511 94 92120 158 45 287 70 523 95 93521 162 46 294 71 536 96 95622 165 47 301 72 549 97 97323 169 48 309 73 562 98 98524 174 49 316 74 576 99 99825 178 50 324 75 590——————————————————————————————————表二代码含义代码含义代码含义代码含义A 100 D 103 G 106 Y 10-2B 101 E 104 H 107 Z 10-3C 102 F 105 X 10-1——————————————————————————————————(2)3位数字表示法:这种表示方法前两位数字代表电阻值的有效数字,第3位数字表示在有效数字后面应添加”0”的个数.当电阻小于10Ω时,在代码中用R表示电阻值小数点的位置,这种表示法通常用有阻值误差为5%电阻系列中.比如:330表示33Ω,而不是330Ω;221表示220Ω;683表示68000Ω即68kΩ;105表示1MΩ;6R2表示602Ω.(3)4位数字表示法,这种表示法前3位数字代表电阻值的有效数字,第4位表示在有效数字后面应添加0的个数.当电阻小于10Ω时,代码中仍用R表示电阻值小数点的位置,这种表示方法通用用有阻值误差为1%精密电阻系列中.比如:0100表示10Ω而不是100Ω;1000表示100Ω而不是1000Ω;4992表示49900Ω,即49.9kΩ;1473表示147000Ω即147kΩ;0R56表示0.56Ω.续(解):300是30欧(这是国际标法)30R是30欧(这是英国标法)常看国外绘制的线路图,美国、英国、日本对零件符号的标示都不同。
不过对于电阻阻值之标示却逐渐趋于一致,因为那个「点」常会出问题。
所以本文所谈的标示,并非是色码认识,而是零件数值表上的标示。
例如3.32K,若是印刷不清,就会让人误认成33.2k或332K。
若标示成33K2,就不会有上述的困扰。
还有打字机的问题,没有计算机辅助时,由于传统机械式打字机欠缺特殊符号,51Ω会标示成51ohm或51R,100mF会标示成100mF。
英国有不成文宪法,电子界有不成文的规定,电阻阻值标示方式如下:0.22Ω=0.22R=R22 (只要是R在最前面,即表示阻值小于1Ω。
)2.2Ω=2R222Ω=22R 22.1Ω=22R1220Ω=220R (只要是出现R或R在最后面,即表示阻值小于1K。
)2200Ω=2.2K=2K222000Ω=22K22100Ω=22.1K=22K1221800Ω=221.8K=221K82210000Ω=2.21MΩ=2M211F=103mF=106uF=109nF=1012pF陶片、积层电容很常见,其容量若非直接标示也常有人看不懂,明明是买1500pF陶片小电容,怎么老板给他的是152?别怀疑,152不是152pF,表示15后面有2个0;有时12pF 会标示成120,表示12后面没有0。
小电容标示是这样:220pF=n22=221 (表示在22后面有一个0)2200pF=2n2=222 (表示在22后面有两个0)0.0047mF=4n7=4700pF=4726.8pF=6p8 12.5pF=12p5 (1nF=1000pF)同理,RN-55/60/65系列军规电阻的四位数字也是如此标示:2210Ω=2K21=2211 (表示在221后面还有一个0)22100Ω=22K1=2212 (表示在221后面还有两个0)221000Ω=221K=2213 (表示在221后面还有三个0)所以649K=6493,64K9=6492,6K49=6491,649Ω=649R或6490。
军规电组的阻值以四位数字表示,但拿起军规电阻,你会发现在四位数字之后还有一个英文字,例如2151F。
英文字代表误差,G=2%、F=1%、D=0.5%、C=0.25%、B=0.1%、A(或Ω)=0.05%、Q=0.02%、T=0.01%、V=0.005%。
在音响器材中,阻值误差1% 已够用,电容器的误差、晶体管配对的误差,往往超过10%!正确的观念是:阻值愈低,误差也应该愈低;晶体后级扩大机的射极电阻,因阻值低于1Ω,故误差愈低愈佳。
若是四位数字再加两个英文字,那代表何意?例如2151FC,阻值是2K15,误差是1%,那C代表什么?代表温度系数;C=50ppm、D=25ppm、Y=15ppm、T=10ppm、V=5ppm。
国产电阻以色码标示为主,碳膜电阻四色环,金属皮膜电阻五色环,有些还有六色环。
±1%误差的金属皮膜电阻,最后一条色环就代表误差—棕色±1%、红色±2%、金色±5%、银色±10%、绿色±0.5%、蓝色±0.25%、紫色±0.1%。
目前习用的小电容,误差多在±10%以内,电阻则以±1%为主。
英国Holco电阻不是色码电阻,电阻体黑色,除了以数字直接标示阻值外,也标上0.5% 之误差。
事实上,台湾有很多厂商也能生产误差0.5%、0.25%或0.1%的电阻,但电阻瓷棒要另外进口,因此每种阻值最低要求是20,000只,若是想规格齐全,一次order上百种数值,价格就不低,可以买奔驰车,而且这辈子还用不完。
色码电阻通常会提供阻值及误差两种规格,但温度系数则不标示,Holco电阻的温度系数由50ppm改成100ppm,是原厂公布,若原厂不说,消费者就不会知道。
有一种金属氧化膜MOF电阻,就是我们常用的射极电阻那种,外观呈灰黑色。
金属氧化膜电阻的温度系数很高,标准品是300ppm,但这是制造商公开在说明书上,一般消费者根本不知道。
若是有人心存欺骗,说我定制的金属氧化膜电阻品质极佳,温度系数不到50ppm,那不知情的消费者只能傻傻的上当。
(注:温度系数与电压系数不同,电压系数比较低。
)电阻阻值识别方法电阻大小的基本单位是欧姆(符号∧)。
常见的电阻阻值标示方法有以下四种:1、直标法直标法是将电阻器的标称值用数字和文字符号直接标在电阻体上,其允许偏差用百分数表示,未标偏差值的为±20%的允许偏差。
2、文字符号法将电阻器的标称值和允许偏差值用数字和文字符号按一定的规律组合标志在电阻体上,电阻器的标称单位如下:文字符号 单位及名称 文字进位关系 文字允许偏差(%) 符号 文字允许偏差(%) 符号 允许偏差(%)符号 P或οημ(100) ψ±0.001Ω±0.05Γ±2欧姆 ∧(103) Ξ±0.002B±0.1ϑ±5K千欧 K∧±0.25K±10兆欧 M∧(106) E±0.005XM或省略 ±20吉欧 Γ∧(109) Λ±0.01∆±0.5MΓ(1012) ∏±0.02Φ±1N±30T太欧 T∧为了防止小数点在印刷不清时引起误解,故阻值采用这种标示方法的电阻体上通常没有小数点,而是将小于1的数值放在英文字母后面。