服装制版公式(一)
- 格式:docx
- 大小:10.94 KB
- 文档页数:3
服装制版口诀18句口诀服装制版是一个必要而复杂的工艺过程,在该过程中,服装制版口诀是非常重要的工具之一。
服装制版口诀是在服装制版过程中运用的一种简化工具,在掌握了它的技巧之后,能够大大提高制版的效率和准确性。
下面,我们就来详细讲述一下服装制版口诀18句口诀。
1、模数公式:模数=样衣长度/待制作尺码平均长度,这是制版的一个重要公式,它直接决定了制作过程中所用的放大比例。
2、三圆公式:衬衫背模不得呈圆形,应采用三圆剪裁,平挑式平面剪裁法。
3、剪裁板定位:在制版过程中,需要根据样衣经过简单的测量,得到剪裁板、剪裁缝的定位尺寸,以便进行精细的处理。
4、定比放大:制版时采用该方法调整放大比例,通过比较样板和尺码数据,最终确定正确的放大比例。
5、利用护肩线定型剪裁软垫:在制版过程中,可以利用护肩线定型剪裁软垫,以确保剪裁制作的柔软性。
6、用器百分法剪裁:在进行制版的过程中,可以采用器百分法剪裁,以达到更好的剪裁效果。
7、补收版式:针对一些市场具有特定需求的情况,可以采用补收版式进行处理,以满足需求。
8、纹理编排技巧:对于一些大幅面的打印服装,应采用纹理编排技巧,在保持良好视觉效果的同时,尽可能地减少面料的浪费。
9、布带头尾的处理方法:在进行制版的过程中,应对布带头尾进行处理,以确保制版的精度和方便性。
10、扣式处理:扣式处理通常是在制版过程中最常用的一种处理方式,适用于各种类型的服装。
11、偏角矫正:在进行制版时,可以采用偏角矫正技术,以确保制版更加准确。
12、脖领处理:脖领处理是保证服装舒适度和合体度的重要步骤,应该特别注意。
13、剪裁缝的定位:在制版过程中,剪裁缝的定位是非常重要的,它直接关系到服装的准确度和舒适度。
14、裤子裆部的处理:裤子裆部的处理,越是简单越好,以确保耐用性和实用性。
15、衣襟处理:衣襟处理通常是在制版过程中最具挑战性的一部分,需要认真对待。
16、剪裁部件的鹰眼处理:在制版过程中,剪裁部件的鹰眼处理是必不可少的,它直接关系到制版的准确度和效率。
【前片公式】衣长等衣长尺寸,袖笼深等胸围*0.15+【6.3-7.3-8.3-9.3】,腰节长等腰节尺寸。
腹围线等腰节线向下15CM,横领宽等领围/5-0.7,直领深等领围/5+0.7,前肩宽等肩宽/2-0.7,前肩斜等领宽线至上平线向下20°,前胸宽等肩宽与胸围大连接斜线向前平行5至5.5CM,【公式是胸围/10减xx 数据等数是5至5.5cm为准】袖笼弧以肩宽斜线向下90°,袖笼弯处1.5CM,与0.2斜线和胸围大连接。
彻逢线等胸围/4,前腰围凹等胸腰差*0.05,前腹围大等胸腰差*0.05-0.1,前下摆大等胸腰差*0.05+6.5,胸高等胸高尺寸,胸距等胸距尺寸。
前腰省上省尖位等胸距向后1.5左右,省长至腹围线,省宽等胸腰差*0.15,省弧腰节线至上省尖,上1/3处,两边各向外弧0.2CM,袖笼省位等胸围/10+7CM,袖笼省大等胸腰差*0.07,液下省位等袖笼深向下8CM,液下省大等胸腰差*0.1,中心省等胸腰差*0.07,前底边搭门线处向下中心省+0.7左右,与摆缝线连接,摆缝起翘减液下省。
前小肩向上弧0.3CM,搭门宽2CM左右,腰节横断前以腰节线向下去中心省加1.5CM,前彻缝线处以腰节向下去腋下省量。
【后片公式】后背蹿高青年1CM,中青年和中年蹿高1.5至1.7CM,中老年和老年蹿高1.7至2CM,后领深2.6至3CM,后领宽领围/5,后肩宽等肩宽/2+0.3cm,后肩斜等后领宽与上平线向下18°,后胸围大等胸围/4+1cm,与底边连接直线,后侧逢线胸围线处等胸围/4+1cm,腰节线处等胸腰差*0.05+0.1cm,臀围线处等胸腰差*0.05-0.3cm,底边处等胸腰差*0.05+5cm 左右,底边处以底边线向上平行底边翘尺寸,后背逢在底边处劈胸腰差*0.06,在臀围线处劈胸腰差*0.07,在腰节线处劈胸腰差*0.1,在袖笼深处劈胸腰差*0.05+0.1cm,与后直领深至袖笼深线1/2以上至直领深连接画顺。
服装制版⼤尺⼨公式要点(适合初学)⼀、袖窿来源: 袖窿与⼈体臂根围相吻合,形状与尺⼨来源离不开⼈体。
在服装袖窿结构与形状的研究中,⼀是解剖⼈体,观察⼈体臂根围截⾯,能直观并且详细的了解到眩⾻、三⾓肌、胸⼤肌、棘上肌、前后腋窝下脂肪层等内部关系。
⼆是⽤蛇型尺在⼈体臂根围进⾏精确测量,在保证不变形的情况下,拓画在纸上,这样也能清楚的观察到外型轮廓线。
同时,可以准确测量臂根围度尺⼨,建⽴起袖窿结构的基础理论。
有利于在各种款式服装变化中,推导出科学合理的计算公式。
⼆、⼈体臂根围测量: 图中臂根截⾯形状是测量净胸围84cm的标准⼈体取得的。
⼈体臂根围形状及尺⼨近似整圆,直径在11.5cm左右,围度36cm,可从观察中得到,前袖⼭强弯曲,后袖⼭弱弯曲。
因为前袖⼭由眩⾻头形成,后袖⼭由三⾓肌形成。
前后腋窝点成前略⾼、后略低的形状。
三、按⼈体臂根围推导公式: A、袖窿深推导:将测量得到的臂根围形状拓画在纸上,确定前胸宽与后背宽线。
将肩峰点SP打开,将前袖⼭弧线拉成与前胸宽所形成的11度夹⾓,此时按⽔平线测出SP点移动为3cm,将此点作为有效袖窿深点加原来的直径长度。
再加肩斜⾓度形成的数据4.5cm,可以得出11.5+3+4.5=19为前NP点⾄BL线距离。
代⼊2B/10可得到16.8cm再加2.2cm=19cm,因此BL公式可得到2B/10+2.2cm,B84cm,BL=19cm(最⼩BL线深)。
如果弹⼒⾯料可以负紧⾝,前胸宽可减⼩⾄2B*/10,BL线公式可不变。
B、前胸宽,后背宽公式推导:已知:B/2-龙门宽=前胸宽+后背宽。
84/2-11.5cm=30.5,30.5/2=15.25(平均分配)。
按前胸后背差1cm,前胸宽等于15.25-0.5=14.75≈15cm;后背15.25+0.5=15.75≈16cm,代⼊1.5B/10公式,胸84cm,1.5B/10=12.6cm。
距15cm相差2.4cm,可采⽤2.5cm计算,即1.5B/10+2.5cm。
男西装制版全套公式规格尺寸:总长FL: 150cm衣长CL: 75cm肩宽SW: 46cm后背宽BW: 38cm前胸宽AC: 38cm胸围B: 96cm腰围W: 84cm臀围H: 98cm袖长SL: 61cm袖口SC: 14.5cmB=48cmH=49cmAH=51cm衣身:O 基点,以O点(即第七颈椎BNP)为制图起始点L~O 1/2FL=75cm,衣长尺寸1~O 8cm,肩高尺寸B~1 1/3B=16cmW~O 1/4FL+5.5cm=43cm,腰围线WL、背长尺寸H~O 5/12FL=62.5cm,臀围线HL2~L 4cm4~3 1cm,腰部吸省5 4~2与H横线的交点A 后背缝线与B横线的交点,O~1~A~4~5~2为后背缝曲线E~A 1/3B+5cm=21cm,B尺寸分配到后背的尺寸及松份,也可由1/2后背宽加2cm来计算D~E 1/3B+1.6cm(间隙)=17.6cm,B尺寸分配到胁宽的尺寸F~D 1/3B+5.5cm=21.5cm,B尺寸分配到前胸的尺寸及松份,也可由1/2前胸宽加2.5cm来计算6~O 1/6B+0.5cm=8.5cm,后领窝宽尺寸 M 后领窝高的点,确定方法是将角尺的短直角边放到O横线上,使短直角边5 cm交于横线上,长直角边15cm交于O上,6 上线交于长直角边的点即M点7 E直上线与O横线的交点8~7 1/10(7~O)=2.27cm9 M~6的1/3处S~O 1/2SL+0.7cm=23.7cm,肩宽尺寸,0.7 cm为一个缝份,S 点在8横线上,连接S~9,然后用曲线连接后肩线S~M 10~E 1/4(7~E)=6cm11~10 1.5cm12~11 0.7cm,一个缝份,与13~11同尺寸14~4 1/3H+1cm=17.3cm15~5 14~4+0.5m=17.8cm,16 14~15延长线与4~2垂线的交点,11~14~15~16为后衣片侧胁线17 F直上线与O横线的交点18~17 1/2(F~D)=10.8cm,确定N点横坐标尺寸N~18 1cm,确定N点纵坐标尺寸T S横线下1cm处的一个点T~N S~M-0.5cm,前肩线尺寸,实缝收缩份为1cmU~D 2.5cm,U为前袖窿线上的对位点19 F直下线与L横线的交点20~19 2cm,可随式样改变尺寸21 前中心线与W横线的交点22 前中心线与H横线的交点23~22H-15~ 5+6cm=37.2cm,6cm是H尺寸加的松份,其中包括两个缝份1.4cm,实际松份为6cm-1.4cm=4.6cm24 E直下线与W横线的交点25~24 3cm26 25~23延长线上的一点,使26~25=16~14,11~25~23~26为侧胁线P 腰袋位置,D直下线上的一点,P~D=1/3CL+1cm=26.5cm,P点可随式样的变化而改变尺寸27 腰袋开口线的延长线与前中心线的交点,第二个扣的位置28~27 10cm,前中心线上,28为第一个扣的位置29~28 1.8cm,前搭门尺寸30 T~N延长线上1.5cm处,驳口线与领腰线的交点31~30 12cm32 31~30的中点33~31 9cm,垂直于31~32,驳领宽度34~30 6~O-1cm,在32~30的延长线上35~34 4.5cm,垂直于34~3036~35 2.5cm,底领宽度37~36 3.8cm,翻领宽度38~33 4cm39~38 3.5cmAH 51cm,袖窿围尺寸,袖子基度。
服装各部位计算公式
服装各部位的计算公式是指在制作服装时,通过测量人体各部位的尺寸,根据一定的比例和标准,计算出各部位的宽度、长度等尺寸以及曲线的弧度等信息。
这些计算公式能够帮助制作人员合理设计和裁剪服装,使服装更加合身舒适。
下面将介绍几个常见的服装各部位的计算公式。
1.衣领高度计算公式:
衣领高度=颈围/6.5
2.胸围计算公式:
男式胸围=型男臂孔½+10
女式胸围=型女臂孔½+8
3.腰围计算公式:
男式腰围=胸围/2+2.5
女式腰围=胸围/2+5
4.臀围计算公式:
男式臀围=胸围/2+8
女式臀围=胸围/2+10
5.裤腰高度计算公式:
裤腰高度=腰围/8.5
6.裤长计算公式:
裤长=(臀围-腰围)/4+21
7.袖长计算公式:
袖长=(肩宽-衣袖宽)/2.25+0.5
8.衣长计算公式:
衣长=(肩颈点至腰线垂直距离)/3
9.颈孔计算公式:
颈孔=颈围/7+0.5
10.肩宽计算公式:
男式肩宽=胸围/6+2.5
女式肩宽=胸围/6+2
以上只是一些常见的服装各部位的计算公式,不同类型的服装可能还有其他的计算公式和调整方法。
此外,不同个体的身材特点也会影响到服装尺寸的计算。
因此,在实际制作服装时,还需要根据具体的需求和体型特征进行进一步调整和修正。
总之,服装各部位的计算公式能够帮助制作人员根据人体尺寸设计和裁剪服装,从而使服装更加合身、舒适。
这些公式是基于一定的尺寸比例和标准而建立的,但需要根据实际情况进行调整。
服装各部位计算公式常用男上衣规格计算公式单位:cm 品种/部位衣长(C)胸围(X)肩宽(X)袖长(XC)领大(L)中山装2/5号+4~6 型+20~22 3/10X+12~13 3/10号+9~11 3/10X+9西装2/5号+6~8 型+16~18 3/10X+12~13 3/10号+7~9 3/10X+9春秋便装2/5号+2~6 型+18~20 3/10BX+12~13 3/10号+8~11 3/10X+9衬衣2/5号+2~4 型+20~22 3/10X+12~13 3/10号+7~9 3/10X+7短大衣2/5号+12~16 型+26~30 3/10X+12~13 3/10号+11~13 3/10X+9长大衣3/5号+14~16 型+28~32 3/10X+12~13 3/10号+12~14 3/10X+9男风衣3/5号+6~10 型+28~32 3/10X+12~13 3/10号+8~12 3/10X+9男夹克2/5号+2~4 型+23~25 3/10X+12~13 3/10号+9~11 3/10X+8男短袖衫2/5号+2~6 型+21~23 3/10X+12~13 3/10号+4~6 3/10X+7.5西服背心3/10号+7~8 型+11~13 3/10X+6~8常用男下衣规格计算公式单位:cm 品种/部位裤(裙)长腰围(W) 臀围男长裤3/5号+2~4 型+2~6 4/5W+40~44男短裤3/10号-6~8 型+0~2 4/5W+38~42常用女上衣规格计算公式品种/部位衣长胸围(X)肩宽袖长领大西装2/5号+2 型+14~16 3/10X+10~11 3/10X+5~7 3/10X+9衬衣2/5号型+12~14 3/10X+10~11 3/10X+4~6 3/10X+7旗袍7/10号+8 型+12~14 3/10X+10~11 3/10X+4~6 3/10X+7短袖连衣裙3/5号+6~8 型+12~14 3/10X+10~11 1/10X+4~6 3/10X+9短大衣2/5号+6~8 型+18~24 3/10X+10~11 3/10X+7~10 3/10X+9长大衣3/5号+8~16 型+20~26 3/10X+10~11 3/10X+8~10 3/10X+9春秋便装2/5号+2 型+18~20 3/10X+10~11 3/10X+6~7 3/10X+9女风衣3/5号+8 型+22~26 3/10X+10~11 3/10X+7 3/10X+9中西罩衫2/5号+4 型+20~24 3/10X+10~11 3/10X+7 3/10X+9女背心3/10号+6~15 型+14 3/10X+10常用女下衣规格计算公式单位:cm 品种/部位裤(裙)长腰围(W) 臀围女长裤3/5号+6~8 型+2~4 4/5W+42~46裙裤2/5号-2~6 型+0~2 4/5W+40~44男短裤2/5号+0~10 型+0~2 4/5W+40~44男、女上衣制图常用计算公式品种/部位中山装西装春秋装衬衣短大衣长大衣男风衣男夹克男短袖背心袖窿深号/8+4 号/8+4 号/8+4 号/8+2 号/8+6 号/8+6 号/8+6 号/8+4 号/8+2号/8+6前肩宽J/2 同前同前同前同前同前同前同前同前同前后肩宽J/2+1 同前同前同前同前同前同前同前同前同前胸宽前肩宽-2 同前同前同前同前同前同前同前同前前肩宽-3背宽后肩宽-2 同前同前同前同前同前同前同前同前后肩宽-3前领宽L/5-0.5 同前同前同前同前同前同前同前同前前领深L/5+0.5 同前同前同前同前同前同前同前同前后领宽L/5-0.5 同前同前同前同前同前同前同前同前后领深L/20+0.5 同前同前同前同前同前同前同前同前前落肩肩宽/10 同前同前同前同前同前同前同前同前后落肩肩宽/10 同前同前同前同前同前同前同前同前袖山高度与袖肥计算公式部位/品种衬衣外衣大衣备注袖肥胸围/5 胸围/5-1 胸围/5-1 可以将袖肥和袖山高匹配组合,也可以将袖肥和袖山斜线匹配组合袖山高袖肥/2 袖肥/1.35 袖肥/1.35袖山斜线袖窿曲线/2男女下衣制图常用计算公式部位/品种男长裤男短裤女长裤裙裤裙子臀围(T)4/5w+40~44 4/5w+38~42 4/5w+42~46 4/5w+40~44 4/5w+40~44立裆长 1.5/8号-腰宽1.5/8号-腰宽1.5/8号-腰宽1.5/8号前臀宽T/4-1 T/4-1 T/4-1后臀宽T/4+1 T/4+1 T/4+1后裆翘度0.025臀围0.025臀围0.025臀围后裆斜度0.19立裆长0.19立裆长0.19立裆长后臀增减后裆斜度/3 后裆斜度/3 后裆斜度/3大裆宽T/10 T/10 T/10小裆宽T/20-1 T/20-1 T/20-1前中裆宽T/5+2 T/5+2前裤腿宽T/5 T/5+10 T/5后中裆宽T/5+5 T/5+5后裤口宽T/5+3 T/5+13 T/5+3英国0~3周岁婴儿标准人体测量尺寸(身高58~98cm,大致年龄0~3周岁的男女童)身高58 64 72 80 86 92 98大致体重/kg 4~5 6~7 8 9~10 11~12大致年龄出生3个月6个月12个月18个月2周岁3周岁胸围40 43 46 49 51 53 55腰围38/ 41 44 47 49 51 53臀围40 43 46 50 52 54 56背宽16.8 18 19.2 20.4 21.2 22 22.8颈根围22.5 23.5 24.5 25.5 26 26.5 27肩宽 4.4 5 5.6 6.2 6.6 7 7.4上臂宽14.2 15.2 16.2 17.2 17.6 18 18.4手腕围9.6 10.4 11.2 12 12.3 12.6 12.9袖窿深9.6 10.2 10.8 11.4 12 12.6 13.2背长17 18.2 19.4 20.6 21.8 23 24.2臀高11.4 12颈椎高75.5 80.8腰至膝长32 34上裆长11.4 12.4 13.4 14.4 15.4 16.4 17.4下裆长19 23 27 31 34.5 38 41.5袖长19.5 22 24.5 27 29.5 32 34.5头围42.5 44.5 46.5 48.5 49.5 50.5 51.5躯干长72 77 82 87 92 97 102踝围11 12 13 14 14.5 15 15.5足长8.4 9.6 10.8 12 13 14 15附加尺寸2片袖的袖头尺寸10 10.2衬衫的袖头尺寸15 15.4裤口宽15.5 16牛仔裤的裤口宽13.5 14婴儿各部位尺寸表部位/数值/月龄新生儿3个月左右6个月左右9个月左右12个月左右身高52 59 66 73 80净胸围40 42 44 46 48背长16 17 18 19 20肩宽17 18 19 20.5 22颈根围22.5 23 23.5 24.5 25.5手臂长17 19 21 23 25净袖窿深9.5 10 10.5 11 11.5手腕围10 10 10.5 11 11净腰围41 42 43.5 45 47净臀围40 42 43.5 45 47 上裆长13 14 15 16 下裆长18 22 26 31 脚长9 10 11.5 13 手掌围11 11.5 12 13 头围38 40 44 46 48 腰高40 45。
服装裁剪的公式范文服装裁剪是指根据人体尺寸和身材特点,通过衣物样板,按照一定的规律和公式进行设计、裁剪和缝制的过程。
而服装裁剪公式则是在设计和裁剪过程中所需要遵循的一些基本原则和计算方法,它们在保证服装质量和合身度的同时,也能提高裁剪效率。
在服装裁剪过程中,各部件所用的平整尺寸是根据成衣贴身尺寸、人体尺寸以及所选材料的伸缩性和成衣的版型风格等综合因素来确定的。
下面是一些常用的服装裁剪公式和计算方法。
1. 身长(Height):身长是衡量人体垂直方向的尺寸,通常被用于裁剪上衣、裙子以及连衣裙等服装。
可以按照以下公式来计算:身长=上颈点到衣裙腰最低点之间的垂直距离+衣裙腰线至地面的垂直距离2. 背宽(Back width):背宽是指肩胛骨两侧的水平宽度,主要用于裁剪上衣的后背部位。
可以按照以下公式来计算:背宽 = 肩胛骨间距 + 1cm3. 前胸宽(Front chest width):前胸宽是指两个副乳之间的水平宽度,用于裁剪上衣的前胸部位。
可以按照以下公式来计算:前胸宽 = (胸围 - 后背宽)/ 4 + 1cm4. 臀宽(Hip width):臀宽是指臀部两侧的水平宽度,通常用于裁剪裤子和裙子。
可以按照以下公式来计算:臀宽 = (臀围 - 2cm) / 25. 腰部高度(Waist height):腰部高度是指腰线到身高之间的垂直距离,通常用于裁剪上衣和裙子。
可以按照以下公式来计算:腰部高度=身高-上颈点到衣裙腰最低点之间的垂直距离-衣裙腰线至地面的垂直距离除了以上基本尺寸的计算公式1. 领围(Neck size):领围是指颈部的周长,用于裁剪上衣和领带等。
一般可以按照以下公式来计算:领围=头围/π2. 袖长(Sleeve length):袖长是指从肩膀至袖口的垂直距离,用于裁剪上衣和外套等。
可以按照以下公式来计算:袖长 = (手臂长度 - 手腕围) / 2 + 1cm以上列举的服装裁剪公式仅为一些基本的计算方法,实际裁剪过程中可能会因不同的版型、风格和个体差异等因素而有所调整和变动。
服装制版公式范文
1.领口公式:领口是决定衣领形状和尺寸的重要部分。
它可以通过以下公式进行计算:
领口宽度=颈围尺寸+宽余量
2.腰身公式:腰身是服装的关键部分之一,它可以通过下面的公式进行计算:
腰身宽度=腰围尺寸+宽余量
3.袖子公式:袖子的长度和宽度也是服装制版中的重要计算参数。
以下是计算袖子长度和宽度的一些常用公式:
-袖口宽度=手腕尺寸+宽余量
-袖长=肩角线长度-袖口宽度
4.裙长公式:裙长是衡量裙子长度的关键参数之一、它可以通过以下公式计算:
裙长=总长度-衣长-襟部长度
5.裤长公式:裤长是裤子的重要尺寸计算参数。
-裤长=身高-腰到地长度-裤头长度
这些公式只是制版过程中的一些基本公式,并不能适用于所有的服装样式和设计。
制版是一个复杂的过程,需要根据服装的类型、款式和设计进行具体调整。
此外,设计师和制版师还需要考虑面料的弹性、尺寸标准和个体差异等因素,以确保最终的服装样板符合需求和预期。
在现代服装制版中,数字化技术和计算机辅助设计(CAD)系统也已经广泛应用,使得制版过程更加高效、精确和可靠。
设计师和制版师可以使用专业的CAD软件来进行设计和制版工作,通过输入相关尺寸和参数,自动生成服装的制版图案。
总结起来,服装制版公式是一种用于计算和确定服装样式、尺寸和形状的数学公式。
它在服装设计和制版过程中起到重要的指导作用。
然而,制版是一个复杂的过程,需要根据具体的服装款式、设计要求和面料特性进行调整和优化。
同时,数字化技术和CAD系统的发展也为制版工作带来了更高效、精确和可靠的解决方案。
服装制版是指根据成衣的设计图样和尺寸,对各个部件进行放大缩小等加工布局,以便进行裁剪和缝纫。
服装制版需要根据设计图样和尺寸进行合理的放大或缩小,以确保裁剪后的面料能够按照设计要求制作成服装。
在服装制版过程中,通常使用的公式包括以下几种:
1. 放大缩小系数计算:放大缩小系数是指将成衣的设计尺寸按比例扩大或缩小,以适应不同尺码的需要。
一般来说,放大缩小系数的计算公式为:
缩小系数= 设计尺寸/ 实际尺寸
放大系数= 实际尺寸/ 设计尺寸
2. 部位面积计算:在制版过程中,需要计算各个部位的面积,以确定裁剪时所需的面料数量。
面积计算公式为:
面积= 长×宽
3. 拼版规划:在进行面料拼版时,需要考虑面料的宽度、长度、成衣的设计图样等因素,确保面料的利用率最大化。
拼版规划需要根据具体的成衣设计图样和面料的尺寸进行合理的规划和布局。
以上是服装制版中常用的一些计算公式,但实际的制版工作可能会涉及到更多复杂的计算和规划。
在实际操作中,通常会借助专业的服装CAD软件来进行制版设计和规划,这些软件通常会自动计算放大缩小系数、面积等参数,以便更快速、精确地完成制版工作。
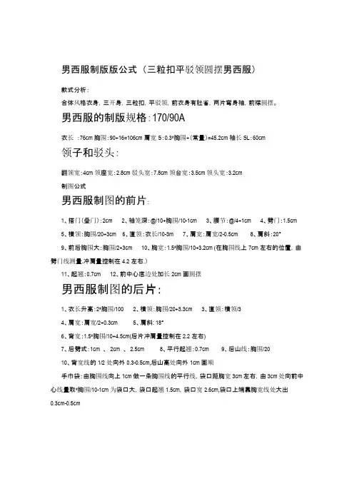
男西服制版版公式(三粒扣平驳领圆摆男西服)款式分析:合体风格衣身,三开身,三粒扣,平驳领,前衣身有肚省,两片弯身袖,前襟圆摆。
男西服的制版规格:170/90A衣长:76cm胸围:90+16=106cm肩宽S:0.3*胸围+(常量)=45.2cm袖长SL:60cm领子和驳头:翻领宽:4cm领座宽:2.8cm驳头宽:7.8cm领台宽:3.5cm领头宽:3.2cm制图公式男西服制图的前片:1、搭门(叠门):2cm2、袖笼深:@/10+胸围/10-1cm3、腰节:@/4+1cm4、劈门:1.5cm5、横领:胸围/20+3cm6、直领:衣长/10-3m7、肩宽:肩宽/2-0.5cm8、肩斜:20°9、前后胸围大:胸围/2+3cm 10、胸宽:1.5*胸围/10+3.2cm (在胸围线上7cm左右的位置,由劈门线测量.冲肩量控制在4.2左右.)11、起翘:0.7cm 12、前中心底边处加长2cm画圆摆男西服制图的后片:1、衣长升高:2*胸围/1002、横领:胸围/20+3.3cm3、直领:横领/34、肩宽:肩宽/2+0.3cm5、肩斜: 18°6、背宽:1.5*胸围/10+4.5cm(后片冲肩量控制在2.2左右)7、后劈式:1cm 、2cm 、2.5cm 8、平行起翘:0.7cm 9、后山线:胸围/2010、背宽线的1/2处向外0.3-0.5cm,后山高处向外1cm画顺手巾袋:由胸围线向上1cm做一条胸围线的平行线,袋口距胸宽3cm左右,由3cm处向前中心线量取*胸围/10-1cm为袋口大,袋口起翘1.5cm,袋口宽2.6cm,袋口上端靠胸宽线处大出0.3cm-0.5cm。
服装各部位计算公式在设计和制作服装时,了解不同部位的计算公式是非常重要的。
这些公式帮助我们确定衣物的尺寸和比例,确保服装具有良好的穿着感和视觉效果。
下面是一些常见的服装各部位计算公式。
1. 胸围(Bust):胸围是指穿着者胸部的周长。
一般来说,胸围的计算公式是通过测量穿着者的身体周长并加上适当的宽度增量。
公式如下:胸围=胸部周长+宽度增量2. 腰围(Waist):腰围是指穿着者腰部的周长。
与胸围类似,腰围的计算公式也是通过测量身体周长并加上适当的宽度增量。
公式如下:腰围=腰部周长+宽度增量3. 臀围(Hip):臀围是指穿着者臀部最宽处的周长。
为了确保服装具有良好的修身效果和舒适度,通常会在腰围和臀围之间增加一些额外的宽度。
公式如下:臀围=臀部周长+宽度增量4. 肩宽(Shoulder Width):肩宽是从一个肩膀顶点到另一个肩膀顶点的距离。
计算肩宽时,通常会将肩膀顶点与胸部的宽度结合起来,以保证合适的搭配。
公式如下:肩宽=肩膀顶点到肩膀顶点的距离+胸部宽度增量5. 衣长(Length):衣长是从肩膀顶点到衣物下摆的垂直距离。
计算衣长时,通常会根据设计需求和穿着者的身高来确定合适的长度。
衣长=从肩膀顶点到下摆的垂直距离6. 袖长(Sleeve Length):袖长是从肩膀顶点到袖口的垂直距离。
计算袖长时,需要考虑袖子宽度、袖口的形状和设计线条等因素。
公式如下:袖长=从肩膀顶点到袖口的垂直距离这些计算公式只是基本指南,并且可以在设计和制作过程中进行调整和修改,以适应不同的风格和身体类型。
同时,还需要考虑到材料的伸缩性和服装的风格,以确保最终的衣物符合穿着者的需求和审美要求。
总之,了解服装各部位的计算公式有助于设计和制作出合适的服装尺寸和比例。
但是需要注意的是,公式只是基本的指导,实际制作中还需灵活调整以满足不同风格和个体的需求。
宠物服装制版公式
1.领围的计算公式
领围是指宠物脖子的周长。
一般而言,领围的长度应该稍微大于宠物
的脖子周长。
一种常用的计算公式是:
领围尺寸=宠物脖子周长+2厘米
2.胸围的计算公式
胸围是指宠物前胸的周长。
胸围通常是宠物服装中最重要的尺寸之一,因为宠物的胸围会影响服装的合身程度。
胸围的计算公式可以根据宠物的
体重和尺寸进行估算,一种常见的计算公式是:
胸围尺寸 = 体重(kg)/ 2 + 10厘米
3.腰围的计算公式
腰围是指宠物腹部的周长。
腰围的计算公式可以类似于胸围的计算公式,但是需要根据宠物的尺寸做一些调整。
一种常见的计算公式是:腰围尺寸=胸围尺寸-4厘米
4.衣长的计算公式
衣长是指宠物从颈根部到尾根部的距离。
衣长的计算公式可以根据宠
物的身体长度来确定。
一种常见的计算公式是:
衣长尺寸=身体长度-5厘米
5.肚围的计算公式
肚围是指宠物身体最宽处的周长。
肚围的计算公式可以根据宠物的尺寸和体重来确定。
一种常见的计算公式是:
肚围尺寸=身体长度*0.6
以上是一些宠物服装制版中常用的公式,通过这些公式可以较为准确地计算出宠物服装的各个部位的尺寸。
然而,由于不同宠物的体型和形状存在差异,实际操作时还需要根据具体情况进行调整和修正。
此外,还需要考虑到面料的弹性和缝制的加工余量,以确保最终制作出的服装可以舒适地适应宠物的身体。
初学服装裁剪全套公式
一、女装基本结构裁剪公式
胸围B=84+10=94;腰围W=80;臀围H=96;肩宽S=40;领围N=39;腰节NWL=38
1.后袖窿深:0.19B+6.7=24.6
2.前袖窿深:0.19B+4=21.9
3.腰节NWL:38(身高:160)
4.臀长17-19(腰至臀的距离)
5.后领宽:0.19N=7.4
6.前领宽:0.19N-0.3=
7.1
7.后肩宽:S/2=20
8.前肩宽:S/2-0.8=19.2
9.后肩斜:S/20+2.6=4.6
10.前肩斜:S/20+2.5=4.5
11.后背宽:0.17B+2=18
12.前胸宽:0.17B+0.8=16.8
13.BP点位置:肩点向下24.5;前中向内8.5至9(乳间距17至18)
14.前后冲肩量分别为:2.3至2.5;2至2.3
15.女装前片比后片高:0.8至1
二、男装基本结构裁剪公式
腰节NWL=0.245号=42,胸围B+18=106,肩宽S=43+2=45,领围N=40+2=42
1.前袖窿深:0.2B+4.5
2.腰节NWL:42(身高:170)
3.后领宽:0.19N=8
4.前领宽:0.19N-0.3=7.7
5.后肩宽:S/2=22.5
6.前肩宽:S/2-0.8=21.7
7.后肩斜:S/20+2.6=4.8
8.前肩斜:S/20+3=5.2
9.后背宽:0.17+2.3=20.3
10.前胸宽:0.17B+0.8=18.8
11.前后冲肩量分别为:3至3.5;1.8至2.2
12.男装前片比后片低:1.8至2(0.018B)。
常用女装设计裁剪公式服装规格设计方法第一种:按款式效果图中人体各部与衣服间的比例关系;第二种:从成品服装实物测量所得,多用于外贸加工服装,单量单裁制作服装;第三种:直接人体测量所得;第四种:按国家服装号型系列标准进行总体规格设计;总体规格公式(×为衣长的调整度,视具体效果增减)衣长(L)=短上衣:总体高的0.4倍±×中长上衣:总体高的0.5倍±×长大衣:总体高的0.6倍±×袖长(SL)=短袖:总体高的0.15倍±×长袖:总体高的0.3倍+7-8cm夏季总体高的0.3倍+9-10cm秋季总体高的0.3倍+11cm冬季胸围(B)=贴体:净胸围B+内在衣服的厚度+放松量0-8cm较贴体:净胸围B+内在衣服的厚度+放松量8-12cm小宽松:净胸围B+内在衣服的厚度+放松量12-15cm宽松:净胸围B+内在衣服的厚度+放松量15cm以上领围(N)=(净胸围B+内在衣服的厚度)*0.25+15-20cm前腰节(WL)=总体高的0.25倍+0.5-1cm肩宽(S)=窄肩:胸围B*0.3+11cm正常宽:胸围B*0.3+12cm宽肩:胸围B*0.3+13cm或13cm以上上装腰围(W)=宽松腰身:胸围B-0-6cm小宽松腰身:胸围B-6-12cm较贴身腰身:胸围B-12-16cm贴身腰身:胸围B-16-18cm或以上上装臀围(H)=造型为T :胸围B-2cm造型为H :胸围B-0-3cm造型为A :胸围B-3-5cm或以上裙、裤类设计规格裙长(SL)=大腿中部:总体高的0.25倍齐膝裙:总体高的0.36倍中长裙:总体高的0.5倍±×长裙:总体高的0.6倍±×裤长(TL)=一般西裤:总体高的0.6倍+4cm长直筒裤:总体高的0.6倍+6cm九分裤:总体高的0.6倍-6cm中裤:总体高的0.36倍腰围(W)=净腰围+0-2cm臀围(H)=宽松:净腰围W+18cm或以上小宽松:净腰围W+12-15cm较贴体:净腰围W+6-10cm贴体:净腰围W-面料弹性+3-5cm膝围(KL)=宽松:臀围H*0.2倍+4-5cm(不含裙裤)适中:臀围H*0.2倍+2.5-3cm贴体:臀围H*0.2倍+1-2cm裤口(SB)=臀围H*0.2倍±×。
简单的裁剪公式上衣、下衣(单位:市寸)服装设计与裁剪
上衣裁剪共六部分
(一)半肩:肩宽1/2 (二)横领:半肩1/3
(三)立领:领大1/5
(四)袖笼深:胸围1/5减去5分
(五)胸肥:胸围1/3
(六)袖口:袖口肥1/2
通常外衣袖笼深和袖笼一周的尺寸:
男:袖笼深: 5.5寸-----6.5寸
袖笼一周:1.5尺-----1.7尺
女:袖笼深: 5.5寸-----6寸
袖笼一周: 1.4尺-----1.6尺
裤子裁剪尺寸计算共四部分
(一)腰大:腰围1/4
(二)立裆=横档:臀围1/3
(三)裤口尺寸:减一寸除2
通常:男女横立裆尺寸8.5寸、9寸、9.5寸
固定尺寸:落肩:1.5寸,前小裆弯度左边1.2寸,右边:1.5寸,落档:5--7分,特体裤后落裆7---8分
这个公式非常适合初学者记忆。
服装制版公式(一)
服装制版公式
什么是服装制版公式?
服装制版公式是一种数学公式,用于计算和设计服装的裁剪尺寸和形状,以确保最佳的贴身效果和舒适度。
通过使用服装制版公式,设计师可以根据身体测量数据和设计要求创建服装的剪裁图案。
服装制版公式的分类
1. 基础身体测量公式
•胸围计算公式:胸围 = 胸部位置的周长尺寸。
•腰围计算公式:腰围 = 自然腰部位置的周长尺寸。
•臀围计算公式:臀围 = 臀部最丰满位置的周长尺寸。
•身高计算公式:身高 = 颠尖至脚底的垂直高度。
2. 服装剪裁公式
•身体分割:将身体部位划分为中线、侧线、颈部线等,根据身体测量数据确定每个分割线的位置。
•修正值计算:根据不同身体部位的实际测量数据,计算每个分割线上的修正值,以确保最佳贴身效果和舒适度。
•剪裁形状计算:根据设计要求和修正值,计算每个分割线上的形状尺寸,例如腰部的凹陷深度、胸部的凸起度等。
实际应用示例
示例1:女性连衣裙设计
1.使用胸围、腰围和臀围计算公式,根据身体测量数据得出三个重
要尺寸。
2.将身体分割为中线、侧线和颈部线等。
3.计算修正值,根据测量数据调整中线和侧线的位置,使其更好地
贴合身体曲线。
4.计算剪裁形状,根据设计要求和修正值确定腰部凹陷和胸部凸起
的尺寸。
5.根据剪裁形状,绘制连衣裙的剪裁图案,并进行样衣制作和试穿。
示例2:男性西装制版
1.使用胸围、腰围、臀围和身高计算公式,根据身体测量数据得出
四个重要尺寸。
2.将身体分割为中线、侧线和背部中线等。
3.计算修正值,根据测量数据调整中线和侧线的位置,使其更好地
贴合身体曲线。
4.计算剪裁形状,根据设计要求和修正值确定胸部的结实度和腰部
的收紧度。
5.根据剪裁形状,绘制西装的剪裁图案,并进行样衣制作和试穿。
总结
服装制版公式是服装设计中的重要工具,通过利用身体测量数据和设计要求,可以计算出合适的剪裁尺寸和形状。
这些公式能够确保服装在穿着时的贴身效果和舒适度。
服装制版公式的灵活应用使得设计者能够根据不同体型和设计风格创建出独特的服装作品。