护理管理目标及实施措施
- 格式:doc
- 大小:31.00 KB
- 文档页数:3
护理管理目标及实施措施《护理管理那些事儿》咱今儿就来聊聊护理管理的目标和实施措施。
护理管理啊,就像是一场精彩的舞台剧,护士长就是那导演,得把一切都安排得妥妥当当。
目标呢,首先就是要让患者满意呀。
患者到了医院,那就是把自己交给咱了,咱得让他们觉得安心、放心、舒心。
这就好比人家来你家做客,你不得把家里收拾得干干净净,让人感觉舒服呀。
所以呀,护士们得细心照料每一位患者,从他们的吃喝拉撒到心情好坏,都得时刻关注着。
那怎么做到让患者满意呢?这实施措施可就多了去啦。
护士们得有过硬的专业技能呀,打针不能疼,换药不能出错,对各种病情都得心里有数。
这就像厨师得会做菜,司机得会开车一样,这是基本功。
而且呀,态度还得好,得时刻带着笑容,说话轻声细语的,可不能把患者给吓着了。
然后呢,护理团队得团结一心。
大家都知道,一根筷子容易折,一把筷子难折断。
护理工作可不是一个人能完成的,得大家齐心协力。
这就好比拔河比赛,劲儿得往一处使,要是有人偷懒或者捣乱,那肯定输啦。
所以呀,护士之间要互相帮助、互相支持,有啥问题一起解决,有啥困难一起克服。
要实现这个目标,那护士长可得发挥好带头作用。
护士长就像是羊群里的头羊,得带着大家往正确的方向走。
护士长得关心每一位护士,了解她们的困难和需求,给她们提供支持和帮助。
同时呢,护士长还得严格要求大家,该批评的时候就得批评,可不能心软。
再来说说护理管理的另一个目标,就是要提高工作效率。
医院里那么多患者,可不能慢悠悠地做事呀。
这就像打仗一样,得争分夺秒。
那怎么提高效率呢?首先得合理安排工作呀,什么时间做什么事,得有个计划。
不能东一榔头西一棒子的,那样肯定乱套啦。
然后呢,得善于利用各种工具和技术。
现在科技这么发达,可不能浪费了呀。
比如说电子病历,那多方便呀,不用再手写病历啦,还能随时查阅。
还有各种护理设备,都得好好利用起来,让它们为我们服务。
还有很重要的一点,就是要不断学习和进步。
医学知识可是不断更新的呀,咱可不能落后。
护理管理目标及实施措施一、护理管理目标护理管理目标是指护理部门为实现整体护理服务质量的提升和医疗照顾标准的达标,通过科学合理的管理手段和措施,确保护理工作的顺利展开,提供安全、高质量的护理服务,满足患者和家属的需求,并保持良好的医患关系。
1.提高护理服务质量护理服务的质量是衡量一个医疗机构护理工作水平的重要指标。
通过建立全面的质量管理体系,包括规范护理操作程序、加强职工培训、建立质量跟踪与监测机制等,提升护理服务质量。
同时,加强与其他科室的协作,开展护理标准化、流程化管理,提高工作效率和质量。
2.提高患者满意度患者满意度是评价一个医疗机构服务质量的重要指标之一、护理部门应重视患者的需求和反馈意见,建立患者信息管理系统,定期进行患者满意度调查,了解患者对护理服务的评价,及时改进护理工作中存在的问题,提升患者满意度。
3.加强护理队伍建设优秀的护理队伍是提供高质量护理服务的基础。
通过加强职工培训,组织护理人员参加护理技能培训和学术交流活动,不断提高护理人员的专业水平和技能素质。
同时,建立科学的激励机制,激励护理人员积极投入工作,提高工作积极性和责任心。
4.加强护理信息化建设护理信息化是提高工作效率和质量的重要手段。
护理部门应加强护理信息化建设,包括护理记录的电子化、护理管理系统的建立和应用等,实现护理工作的规范化和信息共享,提高工作效率和质量。
二、护理管理实施措施1.建立完善的护理管理制度建立完善的护理管理制度是实施护理管理的基础。
护理部门应根据医疗机构的实际情况,制定相关护理管理制度,包括护理操作规范、护理质量评价制度、护理安全管理制度等,确保护理工作的有序进行。
2.加强护理质量管理建立全面的护理质量管理体系,包括定期进行规范护理操作培训和操作规范考核,建立护理操作的质量跟踪与监测机制,加强护理质量评价和持续改进,提高护理服务质量。
3.提高患者参与护理的机会鼓励患者参与护理工作,增加他们对护理工作的了解,提高患者对护理服务的满意度。
量化细化的优质护理目标及措施优质护理目标及措施是指在医疗护理过程中,为患者提供高质量、安全、有效的护理服务。
量化细化的目标和措施可以帮助护士和医疗团队更好地制定护理计划和实施护理措施,确保患者得到最佳的护理效果。
以下是一些量化细化的优质护理目标及措施的例子:1. 降低感染率:目标:将感染率降低到每千例患者不超过5例。
措施:(1)严格执行手卫生和消毒规范。
(2)提供培训和教育,提高医务人员的感染控制意识。
(3)使用符合标准的防护设备,如手套、口罩和防护服。
(4)加强环境清洁和消毒措施。
2. 提高疼痛管理:目标:将患者疼痛评分降低到3分以下。
措施:(1)定期进行疼痛评估,根据评估结果制定个性化的疼痛管理计划。
(2)使用多种疼痛缓解方法,如药物治疗、物理疗法和心理支持。
(3)提供疼痛教育,帮助患者理解疼痛的原因和管理方法。
(4)定期评估和调整疼痛管理计划,确保疼痛得到有效控制。
3. 提高跌倒预防:目标:将跌倒率降低到每百例患者不超过2例。
措施:(1)评估患者跌倒风险,根据评估结果采取相应的预防措施。
(2)提供安全环境,如铺设防滑地板、增加扶手和安装护栏。
(3)定期进行患者巡视,及时发现患者的危险行为和环境隐患。
(4)提供跌倒预防教育,帮助患者提高自我保护意识。
4. 提高护理质量评价:目标:将护理质量评分提高到每次评价不低于90分。
措施:(1)设立护理质量评估指标,包括护理操作的准确性、沟通技巧和关怀程度等方面。
(2)进行定期的护理质量评估和自我评估,发现问题并采取改进措施。
(3)提供专业培训和继续教育,提高护士的专业水平和护理质量。
(4)建立患者满意度调查机制,收集患者对护理质量的反馈意见。
5. 提高护理文书质量:目标:将护理文书错误率降低到每百份不超过5份。
措施:(1)强化护理文书规范化的培训和教育,提高护士的文书写作技巧和规范意识。
(2)建立护理文书质量检查机制,定期对护理记录进行审核和反馈。
(3)使用电子化护理记录系统,减少手写错误和信息丢失的风险。
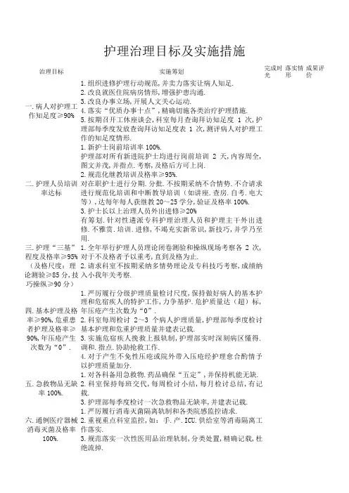
护理治理目标及实施措施治理目标实施筹划完成时光落实情形成果评价一.病人对护理工作知足度≥90%1.组织进修护理行动规范,并卖力落实让病人知足.2.改良就医住院病房情形,增强护患沟通.3.改良办事立场,开展人文关心运动.4.落实“优质办事十点”,精确切施各类治疗护理措施.5.按期召开工休座谈会,科室每月查询拜访知足度1次,护理部每季度发放查询拜访知足度表1次,测评病人对护理工作的知足度情形.二.护理人员培训率达标1.新护士岗前培训率100%.护理部对所有新进院护士均进行岗前培训2天,内容周全,图文并茂,并指点.考察,及格后方可上岗.2.规范化继教培训及格率≥95%.对在职护士进行分期.分批.不按期采纳不合情势.不合请求进行规范化培训和中断教导培训(如讲座.查房.自考.电大等),达每年每人获继教20~25学分,验证及格率100%. 3.护士长以上治理人员外出进修≥20%有筹划.针对性遴派专科护理治理人员和护理主干外出进修.不雅赏.培训.进修,不竭充实新常识,新技巧,并学乃至用.三.护理“三基”程度及格率≥95%(及格尺度:理论测验≥85分,技巧操纵≥90分)1.全年举行护理人员理论闭卷测验和操纵现场考察各2次,对于不及格者予以重考,直到及格为止.2.请求科室不按期采纳多情势理论及专科技巧考察,成绩纳入小我年关考察.四.基本护理及格率≥90%,危重患者护理及格率≥90%,年压疮产生次数为“0”. 1.严厉履行分级护理质量检讨尺度,保持做好病人的基本护理和危宿疾人的特护工作,力争基护.危护质量达(超)标,年压疮产生次数为“0”.2.科室每周检讨2~3个病人护理质量,护理部每季度检讨基本护理和危重护理质量并建表记载.3.实施危宿疾人挽救上报轨制,护理部实时深刻病区懂得.调和.指点.协助抢救工作.4.对于产生不免性压疮或院外带入压疮经护理愈合酌情予以护理质量加分.五.急救物品无缺率100%. 1.对各科备用急救物.药品确保“五定”,并保持机能无缺.2.科室保持每班交代,每周检讨小结,每月检讨总结,有记载.3.护理部每季度检讨一次急救物品无缺率,并建表记载.六.通例医疗器械消毒灭菌及格率100%. 1.严厉履行消毒灭菌隔离轨制和各类院感监控请求.2.重视重点科室监控,如:手.产.ICU.供给室等消毒隔离工作落实.3.规范落实一次性医用品治理轨制,分类处置,精确记载,杜绝流掉.4.按期监测通例医疗器械消毒后果,包管安然有用期.5.科室每周查,护理部每季检讨,通例器械消毒灭菌及格率并建表记载.七.护理文件书写及格率≥85%(及格尺度分≥85分)1.按照《山西省护理文件书写规范》请求,组织进修,不按期培训,规范书写.2.科室每周查,护理部每季度检讨在架病历书写质量,并建表统计,有记载.3.护理部质控人员检讨全体归档病历,发明消失问题,提出改良措施.八.护患胶葛年产生次数≤5次,查处率100%. 1.树立健全护理投诉机制,和制订护理投诉治理轨制,设立投诉部分(护理部).2.一旦产生护患胶葛,对每一位病人(家眷)的投诉事宜,进行实时查询拜访,据情形采纳不合情势(赐与口头批驳.当面道歉.书面检讨.经济处罚)的处理措施,并总结反馈,提出改良措施.3.严厉督查各类护理工作落实到位情形,改良办事立场,削减护患胶葛产生.九.手术病人前背工术室护士与病房护士交代率100%. 1.修订围手术护理记载单和手术护理记载单内容,增长交代签名和标本处置项目栏.2.实施手术室护士与病房护士对所有手术病人进行周密交代,并双签名.3.请求手术室对三.四类大手术.特别新开展手术,组织术前评论辩论,开展术前访视和术后回访工作,进步病人敌手术室护理工作的知足度,并揭橥记载.十.护士专科技巧培训及格率100% 1.对新进护士提出请求若何进科后重视专科技巧的进修.控制和应用.2.请求科室护士长对本科室所有护士进行护理专科技巧培训,尤其是护理新仪器的应用.新项目标开展,包管对患者实施安然的专科护理操纵.十一.护理变乱产生次数为“0”.护理错误寻求“零缺点”1.重复组织进修护理司法律例.安然治理轨制.错误变乱防备措施,强化护士司法及安然意识.2.增强重点环节治理,制订突发事宜应急预案.3.严厉履行护理各项工作轨制,杜绝护理变乱的产生.4.一旦产生护理错误的当事人及科室需实时采纳挽救措施并上报,查询拜访处理.反馈.整改.十二.优质护理办事病房开展率40%,健康教导笼罩面100% 1.增强进修开展现范病房,制订护理措施,强化基本护理.2.实施所有住院病人进行入院宣教.入院评估.疾病常识.检讨用药.术前后及康复指点,并附“健教后果评价表”.3.义务护士精确收集材料,拟定护理措施,中断记载病人在院时代的病情护理记载单,不雅察病人整体动态,照料病人全程办事.4.护理部和科室不按期检讨病人自身评价和健康教导后果评价,有记载.十三.临床科室敌1.树立供给室.手术室与临床科室保持优越的沟通机制.手术室.供给室工作知足度≥90% 2.制订收罗临床科室看法表.3.每月收罗科室的看法及工作评价,有改良措施,不竭进步办事才能.十四.确保病房床位与病房护士比例≥1:0.4,监护室1:2.5. 1.严厉护士准入制,依法执业.2.依据科室现实凋谢床位数,合理安插人力资本,比例力争≥1:0.4,监护室1:2.5(详见人力设置装备摆设和尺度).3.杜绝无证护士单独值班,确保知足实施等级护理的质量与患者安然的须要.十五.看重护理质量治理材料的收集对护理部及各科室的各类检讨材料.培训记载.考察材料进行收集.整顿.统计完美,在册备查,对消失缺少之处,按期反馈,查找原因,制订改良措施,积极落实到位,以达到中断进步护理质量的目标,并尽全力达标.。
护理管理目标-护理管理目标管理责任制护理管理目标质量和服务是医院护理管理的两大主题,质量是医护工作的根本,质量管理是护理管理的核心,是撬动整个护理管理走向科学化、规范化的重要力量,通过质量管理让护理服务保持良好的水平并持续改进,让患者受益,是护理服务工作的真正价值体现。
制定护理部管理目标:一、护理管理目标1、基础护理质量合格率290%(合格标准85分)2、特、一级护理合格率290%(合格标准85分)3、急救物品完好率100%(物品齐全,处于应急备用状态,每月检查记录)4、常规器械消毒灭菌合格率100%。
5、患者对护理工作满意度290%6、用药医嘱正确执行核对程序100%7、严格执行特殊药品(毒、麻、精、放射性)使用管理制度(专人、专柜管理、专用处方、专用账册、钥匙随身携带),高危药品存放有明显标识。
8、严格执行手卫生制度,洗手规范达标率100%9、护理人员考试考核参考率,95%10、护理操作合格率100%(合格分85分),理论考试合格率100%(合格分75分以上)11、护理文件书写合格率290%(合格标准85分)12、年重大护理差错事故发生率为“0”13、院内非难免性压疮发生率为“0”14、高危患者入院时压疮的风险评估率N90%15、高危患者入院时跌倒、坠床的风险评估率290%16、护理人员继续教育合格率100机17、各科患者健康宣教覆盖面100%o18、掌握徒手心肺复苏技术合格率100%19、各科应急预案每季组织培训演练,护士知晓率100%20、根据科室人力资源,合理排班,实行弹性排班,并进行工作量化考核,严格依法执业。
21、严格执行护理不良事件登记和报告制度。
22、正确识别患者身份,患者由至少两种标识认定,如姓名、病案号、出生日期等,但不包括患者的序号或房间号。
23、严格执行护理核心制度,特别是查对制度、交接班制度、分级护理制度、消毒隔离、抢救工作制度、安全管理制度与监控措施。
24、全科护士熟练掌握专科技能,掌握各种仪器、设备性能与保养方法。
护理目标管理实施方案引言:护理目标管理是一种重要的护理管理方法,通过设定和实施明确的护理目标,可以提高护理质量,确保患者得到最佳的护理结果。
本文将介绍护理目标管理的实施方案,旨在帮助护士更好地进行护理目标管理,提升护理质量。
一、护理目标的设定1.明确护理目标的内容:护理目标应具体、明确,可以是疾病的康复、身体功能的恢复、心理健康的改善等方面。
2.参考患者的需求和期望:护士应与患者及其家属进行沟通,了解他们的需求和期望,将其纳入护理目标的设定中。
3.参考医疗团队的建议:护士应与医疗团队密切合作,了解医生的治疗方案和建议,将其考虑在内,确保护理目标与医疗目标一致。
二、护理目标的制定1.制定SMART原则:护理目标应符合SMART原则,即具体(Specific)、可度量(Measurable)、可实现(Achievable)、相关(Relevant)和有时间限制(Time-bound)。
2.确保护理目标的可行性:护士应根据患者的病情和实际情况,制定可行的护理目标,确保其能够在一定时间内实现。
3.与患者和家属共同制定护理目标:护士应与患者及其家属进行合作,共同制定护理目标,增加患者的参与感和责任感。
三、护理目标的实施1.明确责任分工:护士应明确各个护理团队成员的责任分工,确保每个人都清楚自己在实施护理目标中的角色和职责。
2.建立有效的护理计划:护士应根据护理目标,制定详细的护理计划,包括护理措施、时间安排和评估方法等,确保护理目标的顺利实施。
3.密切监测护理效果:护士应密切监测患者的护理效果,及时评估和记录护理效果,根据评估结果调整护理计划,确保护理目标的实现。
4.与患者及其家属进行有效沟通:护士应与患者及其家属进行有效沟通,了解他们的反馈和需求,及时解答疑问,提供必要的支持和指导,增加患者的满意度和合作度。
四、护理目标的评估与调整1.定期进行护理目标评估:护士应定期对护理目标进行评估,了解目标的实现情况,发现问题和不足,并及时采取措施进行调整。
护理质量改进实施计划和管理目标一、目标:基础护理合格率≥100%,一级护理合格率≥90%,危重病人护理合格率≥90%落实措施:1、护理质量管理委员会每季度对全院病房、ICU、CCU等进行全面质量考核检查,及时在护士长例会上反馈,分析评价与改进。
2、护士长每日检查,发现问题及时解决。
二、目标:年护理差错发生次数≤0.5/百床落实措施:1、经常在护士长例会上强调,加强护理安全教育,提高安全意识。
2、科室有安全防范教育计划及措施,护士长负责落实。
3、科室发生的差错、缺陷要及时汇报、讨论、处理,每月按时报表。
4、护理差错事故管理委员会定期对全院的护理缺陷、差错事故进行分析、鉴定,提出改进措施。
三、目标:急救物品完好率100%,急救设施完好率100%落实措施:1、急救药品、物品各班认真交接,用后及时补充,做到“四固定”。
2、科室专人负责,每周检查两次,护士长每周检查、签字。
3、护理部每季度检查、考核。
四、目标:年褥疮发生次数0(特殊情况例外)落实措施:1、加强重病人护理,卧床病人建立翻身卡,床头交接有记录。
2、护士长每日督促、检查。
3、护理部抽查。
五、目标:护理技术操作合格率100%,消毒隔离合格率100%,一次性医疗物品回收率100%落实措施:1、严格执行一人一针一管一带,一床一巾,一桌一布。
2、严格区分治疗室、换药室的清洁区、污染区。
3、加强三基培训,护理技术操作规范化。
4、护理部定期检查、考核。
5、定期做好各项监测工作,防止院内交叉感染。
6、严格执行一次性医用物品分类收集、统一储存和处理。
六、目标:入/住院评估与病人状况符合率≥80%,护理诊断/问题符合率≥90%落实措施:1、要求收集资料全面、及时、准确,符合病人状况。
2、各科列出常见疾病的护理诊断供护士学习、掌握及运用。
3、护理部、护士长根据病人情况,询问责任护士,检查护理病历、记录等。
4、检查护理问题,评估准确与病人状况相符,并及时指导与修正。
护理目标管理实施方案范文(3篇)护理目标管理实施方案范文(精选3篇)护理目标管理实施方案范文篇1随着优质护理服务的推广和深入开展,护士要为病人提供连续、全面、全程、优质的护理服务。
为保证优质护理服务质量,必须落实岗位责任制,改变现有的护理模式为责任制整体护理模式。
通过实施责任制整体护理,改变护士的服务意识,提高病人和家属对护理服务的满意度。
为保证我院优质护理服务工作质量,特制定我院责任制整体护理工作实施方案,具体措施如下:一、总体目标巩固成果,减负增效,强化优质护理内涵,促进责任制整体护理持续健康发展。
二、组织领导成立责任制整体护理领导小组(成员名单另附)三、工作任务以提高优质护理服务质量,提高病人满意度,落实护士分层管理,落实护理人力资源的合理安排,落实护士仪表语言行为规范,落实对病人病情变化和心理状态的观察,落实手术前后、特殊检查治疗用药前后、病人出入院时的健康教育咨询和指导。
确保责任制整体护理持续健康发展,并使之成为护理工作的一种长效机制。
四、具体措施(一)加强学习,转变服务意识优质护理服务是医疗卫生体制改革的重要举措之一,而实行责任制整体护理是保障这项举措落实的基础。
让护士充分了解开展责任制整体护理,是做好优质护理服务的前提与保障,真正把护士的时间还给病人,使病人真正受益。
为了更好地开展责任制整体护理,护理部采取理论授课和临床实践相结合的方式对全院护理人员进行培训,深入学习责任制整体护理的理论知识,了解优质护理的目标和内涵,使护理人员树立“一切以病人为中心”的护理服务理念。
(二)加强沟通,取得配合1、护士方面:护士长要采用多种方法,在科室广泛宣传开展优质护理服务和责任制整体护理的目的和意义,让护士明白为什么要这样做,应该怎样做,自己的工作职责,要树立“我的病人我负责”的'思想。
保证护士通过对病人的基础护理,专科护理,密切的接触,更充分的了解病人的病情变化,更及时地为治疗提供信息,更好地为病人服务。
2023年护理安全管理工作计划5篇护理安全管理工作计划1护理安全是医疗安全的一个重要组成部分。
为了认真落实患者安全目标,确保护理安全,避免发生医疗纠纷及差错事故,特制定护理安全工作计划,各科室要认真执行,防范护理安全事故发生。
一、加强学习,提高安全意识,严格依法执业各科室定期组织护理人员进行护理安全学习,至少每月一次,并严格进行考核。
以增强安全意识。
同时加强法律法规的学习,严格按照规定执业,不得违反操作规程,禁止不具备护士执业资格和非在本单位注册的人员独立从事护理工作。
二、以患者十大安全未目标,严格执行各项护理措施。
1、建立患者身份识别制度,尤其在急诊,重症精神病室,电休克治疗室等重点科室,至少要有两种(姓名,性别)识别患者身份的方法,严格查对,避免发生差错事故。
2、严格执行特殊情况下的有效沟通,确保正确执行医嘱。
尤其是在抢救病人时,对医生下达的口头医嘱护士必须复述一遍,双方确定无误后方可执行,并保留用后的空安瓶,抢救结束,要督促医师补开医嘱,一般情况下,不得执行口头医嘱。
3、严格执行手卫生规范,落实医院感染控制的基本要求,防止交叉感染。
护理人必须人人都能熟练进行洗手操作,清楚洗手的指证。
4、提高用药安全,加强药品管理,执行的过程中严格做到“三查八对”,防范差错的发生,同时要密切观察用药后的效果及反应,避免配伍禁忌。
5、防范与减少患者跌倒及压疮事件发生,建立跌倒、压疮风险评估与报告制度和程序,采取有效措施。
6、主动报告医疗安全不良事件,建立护理不良事件报告制度,鼓励主动报告,对瞒报的要严格进行惩处。
护理部每季度组织病区护士长进行护理不良事件讨论,查着原因,进行整改。
各科室要针对发生的事件组织本科室护理人员进行讨论分析,并将讨论结果上报护理部。
7、鼓励患者参与医疗安全,在病房内的走廊、卫生间,洗漱间,开水间等处,要有安全警示标识,同时对病人也要进行安全教育。
三、加强病房管理,防范意外事件发生1.根据精神科护理特点,做好病人的管理,交接好病人的人数,保管好交接班钥匙。
护理管理工作实施方案护理管理工作实施方案工作方案是对将要开展的工作所做的计划。
在提出某个项目前,为了上级更好的决策,我们需要准备多份工作方案,那么你知道工作方案如何写吗?下面是小编为大家收集的护理管理工作实施方案,仅供参考,欢迎大家阅读。
护理管理工作实施方案1为了加强护理质量安全管理,认真贯彻执行湖南省省卫生厅关于医院管理年及湖南省省医院护理工作评价标准等相关文件精神,护理部将把护理质量和护理安全作为永恒主题。
通过全面护理质量管理,不断提高护理服务质量,确保护理安全,特制订本方案。
一、护理质量安全管理组织结构护理部——科护士长—二级管理组织二、护理质量安全管理委员会组成护士长:委员:病人管理组护理文书组三、护理质量安全管理委员会职责1、在分管院长的领导下,负责全院护理质量的稳定和持续改进。
2、制订和修改护理质量评价指标,建立质量安全管理组织网络并制订质量安全管理方法。
3、每月对全院护理质量安全进行检查,严格掌握各项考核标准,准确评价护理工作,认真总结并量化检查结果,及时组织召开护理质量安全分析会,对存在问题进行讨论分析,提出有针对性的改进措施,并督促落实。
4、对护理缺陷、差错事故等安全事件进行分析、讨论和鉴定。
5、负责研究、制定院内护理工作突发事件的应急预案。
四、工作方法1、建立以病区护士长自控、互相督查的护理质量安全管理方法。
2、制订或指导制订切实可行的护理质量检查标准,及时组织各护理单元学习、掌握标准并加以落实。
3、制订每月质量检查重点,指导、督促各护理单元实行护理质量自查,帮助她们解决在实施过程中遇到的困难。
4、建立护理不良事件上报机制,对各发生的不良事件进行汇总,并在护理质量安全总结会上讨论分析,寻找解决办法,以减少护理不良事件的发生。
5、组织召开护理质量安全分析会每月1次。
6、护理质量安全管理流程:(1)护士长每月根据护理部制定的质控标准(10项)带领本病区护理质控小组进行质量安全自查,讨论分析后填报《质量检查汇总表》于次月5日前报科护士长及护理部各一份。
护理部目标管理及实施措施为加强医院护理管理,标准护理效劳行为,提高护理质量,为患者提供优质护理效劳,保障患者平安,提高患者满意度,根据我院〔2021 -2021年〕护理事业开展规划第一阶段规划目标及2021 年护理工作方案,特制定好了管理目标如下:目标一:护士配置根本达标:普通病房护士人数及开放床位数之比≧0.4:1,每名护士平均负责的患者≤8个手术室护士人数及手术间数量之比≧3:1主要措施:积极开发、申请,要求逐步增加临床一线护士总量目标二:建立机动护士队伍,机动护士占护士总数的10%,加强机动护士培训。
主要措施:1、通过考核、选拔的形式,将一批临床经历丰富,应急能力强、团结协作能力强、具有奉献精神的护理人员选拔进入机动护士库。
2、以理论知识讲授、操作技能示教、情景演练等形式,对机动护士进展培训3、定期对机动护士进展各类突发事件的专业培训,组织演练,目标三:护士在岗人员参加“三基〞培训覆盖率100%、考核合格率100%主要措施:1、制订护士分层培训方案,按方案进展定期培训、考核。
2、选派护理骨干参加相关专业业务培训3、院内护理业务讲座每月一次4、科内业务讲座每月一次目标四:加强专科护理建立主要措施:落实专科护士培养方案,加强专科护士培训,如急诊急救、重症监护、PICC置管、新生儿护理、供给室等。
推荐参加相关专业学习班,选派到上级医院进修学习。
目标五:严格执行查对制度,提高医务人员对患者身份识别的准确性主要措施:1、进一步落实在各项诊疗活动中的“查对制度〞,提高医务人员对患者身份识别的准确性,2、确保所执行的诊疗活动过程准确无误,保障每一位患者的平安。
3、健全及完善各科室〔部门〕患者身份识别制度。
4、建立使用“腕带〞作为识别标示的制度。
5、完善关键流程的患者识别措施。
6、在实施任何操作前,至少同时使用两种患者识别方法,不得仅以床号作为识别依据。
7、使用反向式核对方式〔病人或家属说出自己名字〕,作为最后确认病人身份的方法。
一、指导思想以提高患者满意度为核心,以护理质量评价标准为依据,全面实施质量管理和全程质量控制,加强护理管理,规范服务行为,为患者提供优质护理服务,保障医疗安全,提高患者满意度。
二、工作目标1. 基础护理合格率90%。
2. 特一级护理合格率95%(危重症)。
3. 各专科质量管理合格率90%。
4. 护理人员专业理论考核合格率95%(合格分80分)。
5. 护理人员专业技能考核合格率95%(合格分90分)。
6. 护理文件书写合格率90%(合格分80分)。
7. 急救物品完好率100%。
8. 消毒灭菌合格率100%。
9. 病区管理合格率达到95%。
10. 年压疮发生率0(难免性压疮除外)。
11. 健康教育覆盖率100%,病人知晓率95%。
12. 年护理严重差错,护理事故发生次数为0。
13. 病人对护理工作的满意率90%。
14. 护理人员培训率达到95%。
三、工作措施1. 完善护理质量管理体系,建立护理质量管理组织架构,明确各级人员职责。
2. 制定护理质量评价标准,明确各项护理工作的质量要求。
3. 加强护理人员培训,提高护理人员的专业素质和技能水平。
4. 开展护理质量检查,及时发现和解决问题,确保护理质量持续改进。
5. 加强护理安全管理工作,预防护理差错和事故的发生。
6. 加强护理文件书写管理,确保护理文件准确、完整、规范。
7. 加强病区管理,提高病区环境质量,保障患者安全。
8. 加强健康教育,提高患者对疾病的认识和自我管理能力。
9. 开展护理满意度调查,了解患者对护理工作的意见和建议,不断改进护理服务质量。
四、实施方案1. 组织开展护理质量管理体系建设,明确各级人员职责,建立健全护理质量管理组织架构。
2. 制定护理质量评价标准,明确各项护理工作的质量要求,包括基础护理、专科护理、护理文件书写、消毒灭菌等。
3. 开展护理人员培训,提高护理人员的专业素质和技能水平,包括理论知识和操作技能。
4. 定期开展护理质量检查,及时发现和解决问题,确保护理质量持续改进。
XX医院20XX年护理管理目标及实施措施一、总体目标按照医院20XX年工作计划、《二级新综合医院评审标准实施细则》和私立医院改革要求、坚持“以病人为中”的服务宗旨,建立护理管理目标体系,加强护理管理,提高护理质量, 提高患者满意度。
二、具体目标(一)2OXX年护理质量与安全重点控制指标(表1)(二)、护理人员成长指标1、护理人员院内培训率100%(包括岗前培训)•2、护士理论考试合格率90%,护士基础护理操作培训合格90%、CPR操作合格率90%。
(三)护理服务目标1、优质护理服务病房覆盖率100%2、住院患者健康教育满意率290%。
3、一年内护理投诉同比减少。
4、患者对护理工作满意度295%,医生对护士满意度290%。
三、实施措施1、护理部将医院护理目标和年度护理工作计划下发,各护理单元根据实际情况制定出分目标和实施措施。
2、护理部和科室组织护士培训护理工作制度、护理人员及护理岗位职责、护理人员资质能力要求、护理常规、护理应急预案、常见护理技术操作并发症及处理预案、专科护理操作流程、危重患者处置措施与流程、护理技术操作规范并督导落实。
3、建全护理一级和二级质控,制订护理质量与安全持续改进方和二级护理质控组织定期开展工作并分析持续改进质量与安全目标、院科两级质控指标、质控计划、质量考核细则、4、护理部制订年度护理人员培训方案与计划并组织实施并进行评价改进,同时将方案和计划并下发科室,科室参考制订科内培训方案与(含专科护士培训)及分层培训计划,并组织实施。
科室每月将科内培训汇总表上报护理部,护理部到科室检查培训落实情况及效作目标的实现。
5、各护理单元按照目标要求,调动各种积极因素,确保目标的实现。
护理部做好目标管理的指导、协助、监督工作,共同促进全院护理工作。
6、每季度护理部组织人员对各护理单元目标完成情况进行检查和考核,实施动态管理。
在护士长例会上反馈各护理单元目标实速的进晨管理工具,达到持续质量改进目的。