维修电工面试题
- 格式:doc
- 大小:29.50 KB
- 文档页数:3
第1篇一、基础知识1. 请简述电流、电压、电阻的基本概念及其关系。
2. 什么是三相交流电?三相交流电有哪些特点?3. 简述直流电和交流电的区别。
4. 请解释欧姆定律,并举例说明。
5. 什么是短路?短路会导致哪些危害?6. 请说明三相四线制和三相五线制的区别。
7. 什么是电流互感器?电流互感器在电力系统中的作用是什么?8. 什么是电压互感器?电压互感器在电力系统中的作用是什么?9. 简述电力系统的组成。
10. 请解释什么是电力系统稳定性?二、电气设备1. 请列举几种常见的低压电器及其作用。
2. 什么是断路器?断路器在电力系统中的作用是什么?3. 什么是接触器?接触器在电力系统中的作用是什么?4. 请简述电机的分类及各自的特点。
5. 什么是变频器?变频器在电力系统中的作用是什么?6. 请说明电缆的种类及各自的特点。
7. 什么是变压器?变压器在电力系统中的作用是什么?8. 什么是电容器?电容器在电力系统中的作用是什么?9. 什么是电抗器?电抗器在电力系统中的作用是什么?10. 请说明继电保护装置的作用。
三、电气安全1. 请列举几种常见的电气事故及其原因。
2. 什么是绝缘?绝缘在电力系统中的作用是什么?3. 简述安全用电的基本原则。
4. 请解释什么是接地?接地在电力系统中的作用是什么?5. 什么是漏电保护器?漏电保护器在电力系统中的作用是什么?6. 请说明高压作业的安全要求。
7. 什么是安全操作规程?安全操作规程在电力系统中的作用是什么?8. 请解释什么是触电?触电有哪些危害?9. 什么是电气火灾?电气火灾有哪些预防措施?10. 请说明电气事故的处理方法。
四、实际操作1. 请简述低压电器安装的基本步骤。
2. 请说明电机接线的基本步骤。
3. 请说明电缆敷设的基本步骤。
4. 请说明变压器安装的基本步骤。
5. 请说明电容器安装的基本步骤。
6. 请说明电抗器安装的基本步骤。
7. 请说明继电保护装置调试的基本步骤。
电工维修面试题及答案一、电工基础知识1. 请简要介绍电气安全标识中的"!"符号代表的意义。
答:电气安全标识中的"!"符号代表潜在危险,警示人们注意电气设备及其周围的危险。
2. 简述直流电和交流电的区别。
答:直流电是电流方向恒定的电流,电子从负极流向正极;而交流电是电流方向周期性变化的电流,电子双向流动,频率通常为50Hz或60Hz。
3. 请说明什么是电路中的短路和开路。
答:短路指电路中导体直接连接,导致电流绕过负载或阻抗较小的部分,造成电流过大的现象;而开路指电路中导体断开,导致电流无法流动。
4. 请列举一些电工常用的工具。
答:电测试笔、螺丝刀、电钳、剥线钳、扳手、电路图仪表、万用表等。
5. 请解释什么是电容器。
答:电容器是一种电子元件,能够储存电荷并在电路中释放。
它由两个带电极板之间夹层绝缘体组成,当电压施加在电容器上时,电荷集中在极板上。
二、电路理论1. 如何计算电阻器的阻值?答:电阻器的阻值可以通过欧姆定律计算,公式为:阻值(Ω)= 电阻(R) / 电流(I)。
2. 简述并联电路和串联电路的特点及计算方法。
答:并联电路中,多个电阻器并联连接,电流在各个电阻器之间分流,电阻值计算公式为:1/总阻值 = 1/电阻器1 + 1/电阻器2 + ...;串联电路中,多个电阻器依次串联连接,电流在各个电阻器之间保持一致,电阻值计算公式为:总阻值 = 电阻器1 + 电阻器2 + ...。
3. 请解释什么是电感和感应电动势。
答:电感是指导线中储存磁场能量的能力。
当电流通过导线时,会产生磁场。
而感应电动势是指当磁通量发生变化时,在电路中产生的电动势。
4. 请简要介绍三相电路和单相电路的区别。
答:三相电路是由三个交流电源组成的电路,相互之间的电压相位差为120度,适用于大功率负载;而单相电路由一个交流电源组成,只有一个相位,适用于小功率负载。
5. 请解释什么是电气设备的绝缘阻抗。
维修电工面试题一、填空题:1. 电器维修人员必须具备( )基础知识,严格遵守《电工安全操作规程》熟悉设备安装位置、特性、电器控制原理及操作方法,不允许在未查明故障及未有安全措施的情况下盲目送电和试机。
2. 在现场带电维修时必须穿好工作服和( )鞋,不允许单人操作。
3.禁()操作用铁锯,锉刀,金属尺等工具,要使用绝缘钳,不穿心的螺丝刀等。
4.发电时一定要断开变压器(),防止反送电使电压升高,造成危险。
5 拉、合闸时,必须戴绝缘手套,面向所在侧面,不允许()向开关。
6.在使用仪表测试电路时,应先调好仪表(),确认无误后才能进行测试。
7.安装220 伏照明灯时,必须把(火线)接在灯头的中心铜舌接口中,零线接在灯头螺旋接口上,开关接在(火线)上以防止触电。
8.电器设备金属部分,必须按照接地装置的规定接(接地)。
9.接照明用降压变压器时,应判明高、低压接线头以防止接错使()升高,造成危险。
10..检查正在运转的电机时,应注意()不要缠到转动部位上。
11 、检查电气设备时,必须线拉下开关并挂上()的警告牌,再用检电器(),确认无电后,方可进行工作。
12 、电器或线路拆除后,线头必须用()包好,确保安全稳妥。
13 、任何电器设备未经验电,一律视为(),不准用手触及。
任何()的安装和修理工作禁止带电作业。
14 、每次维修结束时,必须清点所带工具、零件,清除工作现场的所有杂物,以防遗失和()设备内造成事故。
15 、电气设备发生火灾时,要立刻切断(),并使用专用灭火器灭火,严禁带电使用()灭火。
16 、()KW 以上电机,要用降压起动。
17 、安全电压为()伏,带电操作必须()同在!做好绝缘措施!18 、电路由()、()和导线三个主要部件组成。
19 、变压器主要由()和()两部分组成。
20 、1801 交流接触器是多少()安。
二、判断题1、人体允许通过的安全交流电流一般为30mA. ()2、当两根平行导体中电流方向相反时,两根导线相互排斥。
填空题:1、接地装置是_接地体和_接地线总称。
2、现场保证人身安全的措施有技术措施,_组织措施。
3、接地线的截面应符合短路电流要求,但不得小于25mm4、导体中的自由电子在电场力的作用下,做有规则的定向流动,就形成电流。
5、变压器接线组别是指用时钟表示法表示三相变压器一二次线圈连接方式和它们线电压相位关系。
6、交流电路的电压有效值和电流有效值的乘积称为视在功率。
7、在交流电能的输送过程中,用于转换成非电磁形式这部分功率叫有功,用于电路内部电磁交换那部分叫无功。
8、验电时,必须用电压等级合适而且合格的验电器,在检修设备进出线两侧各相___分别验电。
9、异步电动机启动方式通常有直接启动和降压启动两种。
10、架空线路水平排列时,高压电力线路的导线排列相序为:面向负荷从左侧起为L1、L2、L3;低压电力线路的导线排列相序为:面向负荷从左侧起为L1、N、L2、L3。
11、横担按其材质分,有木横担、铁横担和瓷横担三种。
12、电缆的基本结构包括导体、绝缘层和防护层,3kV以上的电缆还具有屏蔽层。
13、、电缆长期允许载流量主要由电缆的长期容许工作温度、电缆本身的散热性能和电缆周围的环境散热条件三个因素决定。
14、安装在房屋内的配线叫室内配线;安装在屋檐下,露天或仅有蔽栅、围栏保护的配线叫室外配线。
15、母线一般分为硬母线和软母线两大类。
16、直流母线的颜色标志是:正极为赭色,负极为蓝色。
17、电气设备出厂时进行的试验叫出厂试验电气设备新安装后进行的试验叫交接试验,电气设备在运行中按规定的周期进行的试验叫预防性试验。
18、直流高压试验包括直流耐压试验与泄漏电流试验,前者是试验绝缘介电强度,后者是检查绝缘状态。
19、介质损耗测量即测量被试物的介质损失角正切值tg8。
目前广泛采用电桥法测量。
选择题:1、我国交流电的周期是( B )s。
(A)0.01;(B)0.02;(C)0.03;(D)0.04。
2、交流电的电流( C )。
维修电工面试题1. 介绍自己我是一名经验丰富的维修电工,拥有10年以上的电工工作经验。
我熟悉电气系统的安装、维护和修复工作。
在过去的工作中,我主要负责解决各种电路故障和设备损坏问题。
我擅长分析和诊断电气故障,并能迅速采取措施修复问题。
2. 解释电流和电压的区别电流和电压是电学中的两个重要概念。
电流是指电荷在电路中流动的速度和方向,单位是安培(A)。
而电压则是指电荷之间的电位差,即电场强度的差异,单位是伏特(V)。
电流可以形象地理解为水流中流动的水的数量,而电压则可以类比为水流中的压力或高低。
3. 什么是短路?如何处理短路问题?短路是指电路中两个不同电位之间直接连通,导致电流异常增大、设备过热甚至烧毁的现象。
处理短路问题的方法包括:- 首先,切断电源,确保自身和设备的安全;- 接着,检查电路中是否存在损坏的导线或接头,修复或更换受损部分;- 使用万用表等工具,逐一检测电路的各个部分,找出短路点;- 若短路点为元器件内部问题,考虑更换受损元器件;- 最后,重新接通电源,测试修复后的电路是否正常工作。
4. 请描述对电气安全的了解和措施电气安全是非常重要的,以下是我对电气安全的了解和相应的措施:- 在进行维修和检修工作之前,必须切断电源,确保自身和他人的安全;- 在维修电气设备时,应全程佩戴绝缘手套和其他防护设备,以保护自己免受电流伤害;- 在接触高电压设备和电路时,需要严格按照操作规程进行,绝不可擅自操作;- 定期检查电气设备的安全状况,包括插座、电线、接地等方面,如发现问题及时修复;- 在处理电路和设备时,应注意防止电路过载和短路等问题,确保设备正常工作。
5. 描述您在一个电气故障中采取的步骤在面对电气故障时,我通常采取以下步骤:- 首先,与用户交流,了解故障的具体情况和出现的现象;- 检查电源和插座,确保供电正常;- 使用万用表等工具逐一检查相关电路的电流、电压等参数,找出异常或故障点;- 修复或更换受损的元器件,如电线、开关等;- 检查整个电路是否正常,确保故障完全解决;- 最后,重新通电测试,确保设备正常工作。
工程部维修电工面试考题姓名成绩一、填空题(24分,每空2分)。
1.我国规定工频交流电压有效值()伏以下,直流电压()以下为安全电压。
2.1度电就是1千瓦的功率做功1小时所消耗的电量,所以它的单位又叫()。
3.如三相对称负载采用三角形接线时,其线电压等于()倍的相电压,而线电流等于()倍的相电流。
4.电路主要由( )、( )、( )三部分组成。
5.如果功率因数过低,在电网线路上来回输送的无功功率就( ),因而通过电网线路的电流( )。
6.从供用电角度考虑,要提高电网的功率因素,也就是要提高负载的( ),就可使发电变电设备容量得到充分利用,并节约( )。
二、判断题(8分,每题2分)。
1.三相交流对称电路中,如采用三角形接线时,线电压等于相电压三的平方根。
()2.三相交流对称电路中,如采用星形接线时,线电流等于相电流三的平方根。
()3.在保证变压器额定电压和额定电流下,功率因数愈高,电源能够输出的有功功率就愈小,而无功功率就愈大。
()4.三相交流电路的功率和单相交流电路的功率一样,都有有功功率、无功功率和视在功率之分。
()三、选择题(12分,每题2分)。
1.我国低压供电电压单相为220伏,三相线电压为380伏,此数值指交流电压的()。
①平均值②最大值③有效值④瞬时值2.用额定电压为220伏的两只灯泡串联,一只为100瓦,另一只为40瓦,串联后加380伏电压,则()。
①100瓦灯泡烧坏②100瓦、40瓦灯泡都烧坏③两只灯泡全不烧坏④40瓦灯泡烧坏3.有一继电器,其工作电压为6V,线圈电阻R2=200Ω,电源电压为24V。
只要串联的降压电阻R1为( )时,可使继电器正常工作。
①200Ω②400Ω③600Ω④800Ω4.通常我们讲白炽灯的功率是40W,电动机的功率为10kW等,都指的是( )的大小。
①平均功率②瞬时功率③无功功率④最大功率5.三相异步电动机的三个接线端的首端与电源三根火线的三个尾端联接成一点,称为( )。
维修电工面试题及答案1. 介绍一下你的工作经验。
在回答这个问题时,你可以按照时间顺序列举你之前从事的维修电工相关工作。
例如:我在过去五年里一直从事维修电工的工作。
我先是在ABC电气公司实习了一年,然后在DEF电气公司担任维修电工助理一职。
在DEF公司,我主要负责处理维修任务并协助资深电工解决电路故障。
此外,我还参与了一个大型工程项目的电气维修,负责管理团队并确保工作按时完成。
2. 你最擅长的维修项目是什么?这个问题是让你展示你在维修电工领域的专业能力。
你可以选择列举你最擅长的维修项目,并解释你在这个项目中取得的成就。
例如:我最擅长处理电路故障和电气设备的维修。
在我之前的工作中,我经常面对各种复杂的电路问题,包括电路短路、断路和故障部件的更换。
有一次,我在一个重要的生产线中修复了一个无法启动的电气设备,使得生产能够按时进行,避免了大量经济损失。
3. 当你面对一个复杂的电路问题时,你通常的解决方法是什么?这个问题旨在了解你在面对复杂问题时的解决能力和方法。
在回答时,你可以阐述一般的解决步骤并具体举例说明。
例如:当我遇到复杂的电路问题时,我通常会采取以下步骤:第一步,我会仔细阅读电路图和设备手册,了解设备的工作原理和电路结构。
第二步,我会使用测试工具,如万用表或示波器,对电路进行逐步的测试和检查,以确定故障出现的位置。
第三步,一旦我找到故障的根源,我会制定一个维修方案,并开始进行必要的修复或更换工作。
举个例子,曾经有一次,我遇到了一个复杂的电路问题,导致整个建筑的电力中断。
经过一番仔细的检查,我发现是一根电线短路导致的。
我立即进行了修复,并重新评估了电路的安全性,确保了问题的彻底解决。
4. 你在维修电工方面的培训和认证情况是什么?这个问题是让你介绍你在维修电工方面的专业知识和技能的来源。
你可以列举你参与过的培训课程、获得的认证或持有的证书。
例如:我持有电气工程技术专业学士学位,并且参加了许多相关的培训课程。
第1篇一、基础知识与技能考核1. 请简述维修电工的基本工作内容。
2. 维修电工在电气设备维修过程中,应遵循哪些安全操作规程?3. 请列举三种常见的电气故障及相应的处理方法。
4. 在维修电气设备时,如何正确判断故障部位?5. 请简述绝缘电阻表的使用方法及注意事项。
6. 维修电工在操作高压设备时,应采取哪些安全措施?7. 请简述电力线路的巡视要点。
8. 在维修电气设备时,如何正确选用合适的工具?9. 请简述电力线路施工的基本步骤。
10. 维修电工在处理电气设备故障时,如何进行故障分析?11. 请简述三相异步电动机的启动方式。
12. 请列举三种常见的电动机故障及相应的处理方法。
13. 维修电工在检修电气设备时,如何进行设备绝缘测试?14. 请简述电气设备接地保护的作用。
15. 在维修电气设备时,如何正确处理设备过载问题?16. 请简述电力系统谐波的产生原因及危害。
17. 维修电工在处理电气设备故障时,如何判断设备是否损坏?18. 请列举三种常见的电气设备绝缘损坏原因及预防措施。
19. 维修电工在检修电气设备时,如何进行设备温度检测?20. 请简述电力系统过电压的产生原因及防护措施。
二、实践操作与技能考核1. 请现场演示如何使用绝缘电阻表测量绝缘电阻。
2. 请现场演示如何进行电力线路的巡视。
3. 请现场演示如何进行电气设备的接地保护。
4. 请现场演示如何进行三相异步电动机的启动。
5. 请现场演示如何进行电动机故障的判断和处理。
6. 请现场演示如何进行电气设备的绝缘测试。
7. 请现场演示如何进行电力系统谐波的产生原因及危害的判断。
8. 请现场演示如何进行电气设备过载问题的处理。
9. 请现场演示如何进行电力系统过电压的产生原因及防护措施的判断。
10. 请现场演示如何进行电力线路施工的基本步骤。
三、综合能力考核1. 请简述维修电工在电气设备维修过程中,如何提高工作效率?2. 在电气设备维修过程中,如何处理与同事之间的协作问题?3. 请简述维修电工在电气设备维修过程中,如何应对突发状况?4. 在电气设备维修过程中,如何确保维修质量?5. 请简述维修电工在电气设备维修过程中,如何进行成本控制?6. 在电气设备维修过程中,如何提高自身技能水平?7. 请简述维修电工在电气设备维修过程中,如何关注行业动态?8. 在电气设备维修过程中,如何进行安全意识教育?9. 请简述维修电工在电气设备维修过程中,如何进行环境保护?10. 在电气设备维修过程中,如何进行设备维护保养?四、案例分析1. 某工厂电气设备频繁出现故障,请分析故障原因及处理方法。
第1篇一、电工基础知识1. 请简述三相交流电的特点。
答案:三相交流电具有以下特点:(1)三相电压、电流相互之间相差120度,且三相电压、电流幅值相等。
(2)三相电源的相序为ABC或ACB,相序改变会导致三相负载的运行状态改变。
(3)三相电源的线电压为相电压的√3倍,线电流等于相电流。
2. 请简述三相交流电的功率因数及其影响因素。
答案:功率因数是交流电路中有功功率与视在功率的比值,表示为cosφ。
功率因数有以下影响因素:(1)负载性质:纯电阻负载的功率因数为1,纯电感负载的功率因数为0,纯电容负载的功率因数为0。
(2)电路参数:电路的电阻、电感、电容等参数会影响功率因数。
(3)电源电压:电源电压的波动会影响功率因数。
3. 请简述电路的三种状态。
答案:电路的三种状态为:(1)通路:电路中各元件连接正确,电流可以顺利通过。
(2)断路:电路中某处出现断开,电流无法通过。
(3)短路:电路中某处出现两根导线直接接触,电流过大,可能导致设备损坏。
二、电工技术1. 请简述三相异步电动机的启动方法。
答案:三相异步电动机的启动方法有以下几种:(1)直接启动法:将三相异步电动机直接接入电源,适用于功率较小的电动机。
(2)星角启动法:适用于功率较大的电动机,启动过程中将电动机的绕组接成星形,正常运行时接成三角形。
(3)自耦变压器启动法:适用于功率较大的电动机,通过自耦变压器降低启动电流。
2. 请简述低压配电线路的布线原则。
答案:低压配电线路的布线原则如下:(1)安全可靠:确保线路安全可靠,防止触电事故发生。
(2)经济合理:在满足安全可靠的前提下,尽量降低线路成本。
(3)便于维护:线路应便于维护,便于故障排除。
(4)美观大方:线路布置应美观大方,不影响环境。
3. 请简述电气设备的接地保护。
答案:电气设备的接地保护有以下几种:(1)工作接地:将电气设备的金属外壳与大地连接,用于防止人体触电。
(2)保护接地:将电气设备的非带电金属部分与大地连接,用于防止设备损坏。
维修电工面试题及答案一、选择题1. 电路中电流的单位是()。
A. 伏特B. 安培C. 欧姆D. 瓦特答案:B2. 以下哪个不是电气元件的故障类型?()A. 断路B. 短路C. 过载D. 绝缘不良答案:C二、判断题1. 维修电工在进行电路维修时,可以不切断电源。
()答案:错误2. 使用万用表测量电阻时,应将电阻器从电路中断开。
()答案:正确三、简答题1. 简述三相异步电动机的工作原理。
答案:三相异步电动机的工作原理基于电磁感应原理。
当三相交流电通过电动机的定子绕组时,产生旋转磁场。
转子在旋转磁场中受到电磁力的作用,产生旋转运动。
2. 描述维修电工在进行电气设备维修时的安全操作规程。
答案:维修电工在进行电气设备维修时应遵循以下安全操作规程:- 确保断电操作,使用试电笔确认设备无电。
- 穿戴好个人防护装备,如绝缘手套、安全帽等。
- 使用合适的工具和仪器进行维修。
- 维修后进行必要的测试,确保设备正常运行。
四、计算题1. 已知一个电阻为100欧姆的电阻器,通过它的电流为2安培,求该电阻器两端的电压。
答案:根据欧姆定律,电压V = 电流I × 电阻R,所以V = 2A × 100Ω = 200伏特。
五、案例分析题1. 某工厂的一台电动机突然停止工作,维修电工到达现场后发现电动机无法启动。
请分析可能的原因,并给出相应的维修建议。
答案:电动机无法启动的可能原因包括:- 电源线路故障,如断路或接触不良。
- 电动机内部短路或断路。
- 控制系统故障,如接触器或继电器损坏。
- 过载保护装置动作,如热继电器或断路器跳闸。
维修建议:- 检查电源线路,确保供电正常。
- 使用万用表检测电动机绕组,确认无短路或断路。
- 检查控制系统元件,如接触器、继电器等,必要时更换损坏部件。
- 检查过载保护装置,确认是否因过载而动作,如是,则需排除过载原因后再复位。
六、实操题1. 请描述如何使用万用表测量一个未知电阻的阻值。
维修电工面试题及答案解析1. 什么是维修电工的主要工作内容?维修电工的主要工作内容是检修、维护和修理电气设备、电力系统和电路,确保其正常运行和安全可靠。
2. 请说明如何进行电气故障排除。
电气故障排除包括以下步骤:a) 确定故障现象,进行必要的观察和检查。
b) 判断故障原因,可以通过电气图纸、设备手册和相关资料进行参考。
c) 根据故障原因进行相应的修复措施,例如更换零部件、修复电路等。
d) 进行故障修复后,进行相关测试和验证,确保故障完全解决。
e) 记录故障排查和修复的过程,为后续的维护工作提供参考。
3. 在进行电路维修时,如何确保自身安全?维修电工在进行电路维修时需要注意以下安全事项:a) 在进行维修前,确保电路已经切断电源,并使用适当的标识牌进行标识。
b) 在维修过程中,佩戴个人防护装备,例如绝缘手套、安全帽、防护眼镜等。
c) 遵守维修操作规程,按照正确的顺序、方法进行维修工作。
d) 在遇到危险或不熟悉的情况下,及时向上级汇报并寻求帮助。
e) 在维修完成后,清理维修现场,确保没有留下安全隐患。
4. 请介绍一下您在电气设备维修方面的经验。
作为一名电气维修工,我具备以下方面的经验:a) 熟悉各种电气设备的工作原理和维修方法,包括断路器、开关、接触器、电动机等。
b) 拥有识别和解决常见电气故障的能力,例如短路、断路、接触不良等。
c) 在维修过程中,能够熟练使用各种电气测试仪器和工具,例如万用表、电流表等。
d) 熟悉电气设备的安装和调试流程,具备一定的工程经验。
e) 具备良好的团队合作精神和解决问题的能力,能够快速高效地完成工作任务。
5. 在进行电气设备维修时,您是如何处理多个故障同时存在的情况?当遇到多个故障同时存在的情况时,我会采取以下策略:a) 优先处理可能导致更大危害或影响设备整体功能的故障,确保设备的安全和稳定运行。
b) 根据故障的严重程度和优先级进行排序,将重点放在对生产造成最大影响的故障上。
机电维修人员面试题
姓名:手机:邮箱:
1. 画出日光灯原理图,并说明启辉器、镇流器的作用
2. 画Y-△启动电路图(时间继电器转换)。
若画不出来,则画电动机起动、停止电路(带自锁).
3.三相交流电其相序分别为A、B、C,若按颜色标记分别为_______;相电压波动范围大致为___________
4.PLC由哪几部分组成,简述PLC工作原理
5. 三相电机P=5.5KW,额定电压U=380V,功率因数为0.81,请计算额定电流,并选择导线、开关的型号规格
6机械配合的方式有哪几种?深沟球轴承内径为70毫米,则与之匹配的轴的直径应该为( )
7单螺母防松的方法有哪些
8. 晶体二极管具有( )导电性,电容器具有通( )隔( )的作用,可控硅调压是通过()实现的,7805意思是( ),7912的意思是( )
12. 画稳压二极管稳压电路(包括:降压、整流、滤波、稳压四个部分),说明稳压原理
13. 设计工厂大门的开关门电路,要求:
(1)动力:电容启动式单相马达
(2)下达开门指令,门打开,开门到位后,停2分钟,然后自动
关门
(3)在关门过程中,若有人或车等障碍物通过门口,自动停止关门,障碍物穿过后,自动继续关门直至关门到位
(4)先画继电器控制电路,然后画你熟悉的PLC梯形图。
第一页1、电压互感器二次为什么不允许短路2、电压互感器二次为什么必须接地3、电流互感器二次为什么必须接地4、变压器差动保护用的电流互感器应接在开关的母线侧?还是接在开关的变压器侧5、为什么绝缘电阻随着温度升高而减少6、直流泄露试验与直流耐压试验有何不同7、在电气设备上工作时,保证安全的组织措施是什么8、在带电的电压互感器二次回路上工作时应采取哪些安全措施9、影响直流泄露电流的因素有哪些10、仪表有哪些误差11、高压设备外壳接地有何作用12、工频交流耐压试验的目的是什么第二页13、为什么直流双臂电桥测量小电阻时比单臂电桥准确14、为什么交流耐压试验控制台中,调压器要加装零位开关15、高压断路器有哪几部分组成16、对高压断路器有哪些要求17、做预防性试验时,为什么要记录测试时的大气条件18、测量泄露电流的微安表为什么要保护19、变压器做交流耐压试验时,非被试绕组为何要接地20、影响介质损耗的因素有哪些21、变压器空载试为什么要在额定电压下进行22、氧化锌避雷器有何特点第三页23、做直流泄漏容易发现哪些缺陷24、交流电压作用下的介质主要包括哪几部分25、测量电气设备的介质损耗正切值易发现哪些缺陷26、对变压器进行连接组别试验有何意义27、电力系统中性点的运行有哪几种28、什么是大电流接地系统,什么是小电流接地系统29、电工常用绝缘材料有哪些30、常用的绝缘材料其性能指标有哪些31、对电力电缆做直流泄漏试验与直流耐压试验有何意义32、串级式电压互感器的绝缘结构有哪些特点33、为什么要把变压器的铁芯接地34、变压器的作用是什么第四页35、为什么铁芯只允许一点接地36、电流互感器的作用是什么37、为什么变压器调压分接头一般都从高压侧抽头38、突然短路电流对变压器绕组会造成什么危害39、什么叫工作接地40、什么叫保护接地41、什么叫安全距离42、电压电动势有何区别,他们的方向是怎么规定的43、什么是线性地电阻44、什么是非线性电阻45、什么是接地电阻46、继电保护装置的基本任务是什么第五页47、什么叫变压器的短路电压48、串级式电压互感器中平衡线圈的作用是什么49、电流互感器退磁的目的是什么,其方法有哪几种50、电流互感器伏安特性试验的目的是什么51、在交接试验为什么检查电流互感器的极性很重要52、在测串级式电压互感器一次线圈的tg&时,为什么要降低试验电压,一般是多少53、在哪些情况下应对真空灭弧室进行工频交流耐压试验54、为什么要对断路器操作机构的最低动作规定了下限值55、高压套管按其使用的绝缘介质和内部绝缘结构分为哪几种56、测量电容器的目的容值的是什么57、接地装置的作用是什么58、变压器变比试验的是什么第六页59、变压器的预防性试验有哪几种60、主变压器的主绝缘包括有哪几种61、电压互感器特性试验包括哪些项目62、断路器分、合闸速度过高或过低对运行有什么危害63、低压回路停电时应采取哪些安全措施64、电气设备的检修作业分哪几种65、根据作业性质的不同,工作票分哪几种,分别适用于哪些作业66、作业前工作领导人要做哪些规定67、进行远离带电部分的作业时,应遵守哪些规定68、在施加试验电压前,操作人和监护人应做哪些工作第七页69、电气设备的绝缘试验有哪些规定70、使用兆欧表测量绝缘电阻前应注意哪些事项71、在同一连接部分内检修和试验作业同时进行时,必须遵守哪些规定72、高压试验及装置有哪些要求73、用双电压表测量变压器连接组别时,应注意什么74、简述影响tg&测定值的因素75、影响固体绝缘击穿的因素有哪些第八页76、影响绝缘电阻测量的因素有哪些77、测量变压器直流电阻时因注意什么78、为什么介质损耗测量对于大容量局部缺陷反映并不灵敏79、变压器短路试验为什么要在额定电流下进行80、变压器绕组绝缘损坏的原因有哪些81、影响介质损耗测量结果的因素有哪些第九页82、交流耐压试验所用的试验变压器选用时应考虑哪几方面83、全绝缘变压器感应耐压试验为什么电压增加一倍时频率也要增加一倍84、什么是中性点的位移现象85、为什么整流电路需要增加滤波环节86、为了对试验结果做出正确的判断,必须考虑哪几方面的情况87、遥测电力电缆的绝缘电阻有何意义,要测时注意什么第十页88、为什么变压器绝缘受潮后电容值随温度升高而增大89、变压器空载运行时损耗主要有哪些90、过电压是怎样形成的,他有哪些危害91、影响电流互感器比差,角差的因数有哪些92、空载损耗和空载电流增大的重要原因有哪些93、高压断路器绝缘系统必须保证那几方面的绝缘94、电容器在运行时,流过电容器的电流超过额定值得原因有哪些95、为什么变压器空载试验能发现铁芯的缺陷第十一页96、何谓悬浮电位,试举例说明高压电力设备的悬浮放电现象及其危害97、电流互感器二次侧开路为什么会产生高电压98、为什么大型变压器测量直流泄露电流容易发现局部缺陷,而测量tg&却不易发现局部缺陷99、劣化和老化的含义是什么100、中性点位移会给用电器带来什么危害,怎样防止其危害第十二页101、电流互感器为什么不许长时间过负荷,过负荷运行有什么影响102、电流互感器与电压互感器二次能不能互相连接,为什么103、放大电流为何一定要加直流电源104、提高固定绝缘抗电强度的措施有哪些105、用兆欧表测量绝缘时,为什么规定遥测时间为1分钟106、高压套管电气性能方面应满足哪些要求107、电气设备放电有哪几种形式第十三页108、测量变压器局部放电有何意义109、为什么介质的绝缘电阻随温度升高而减小,金属材料的电阻却随温度升高而增大110、对断路器控制回路有哪几要求111、兆欧表摇测的快慢与被测电阻值有无关系,为什么112、哪些电气设备必须进行接地或接零保护113、为什么变压器原边电流是由副边决定的114、为什么变压器的低压绕组在里面,而高压电阻在外面第十四页115、变压器为什么不能直流电变压116、影响断路器触头接触电阻的因素有哪些117、短路的原因是什么,有什么危害,生产中是否利用短路118、直流系统在变电所中起什么作用119、什么叫防雷接地,防雷接地装置包括哪些部分120、什么叫安全电压,对安全电压值有何规定121、二次回路的定义和分类是什么第十五页122、工作接地起什么作用123、在单项桥式整流电路中,如果有一个二极管短路、断路或反接,会出现什么现象124、高压试验变压器有何特点125、为什么要对断路器触头的运动速度进行测量126、什么是继电保护装置127、牵引变所的作用是什么128、什么叫接触网129、变压器轻瓦斯保护动作有哪些原因130、哪些故障可能使主变压器差动保护动作131、哪些故障可能使主变压器重瓦斯保护动作第十六页132、继电保护在电力系统中的任务是什么133、变压器并列运行的条件是什么134、隔离开关的作用是什么135、电压互感器二次为什么不允许短路136、什么叫电流互感器及其作用137、什么叫自动重合闸138、电路互感器二次为什么不允许来路139、短路电流互感器为什么不允许用保险丝140、互感器为什么必须接地141、牵引变电所并联电容补偿装置的作用是什么142、继电保护装置有哪几部分组成第十七页143、先装或大修后的主变压器投入运行后为什么有时瓦斯继电器动作频繁144、什么叫重合闸后加速145、二次回路的作用是什么146、二次回路有哪几部分组成147、二次接线图按其用途可分哪几种148、对二次回路电缆截面有什么要求149、为什么交直流回路不能共用一条电缆150、断路器的控制回路应满足什么要求151、什么叫电流速断保护152、什么叫距离保护153、在差动保护防止励磁涌流影响的方法有什么154、什么叫相对标号法第十八页155、牵引变压器有哪些主要部分组成156、什么是短路故障的切除时间157、电容差压保护动作可能使何处故障158、牵引变电器的主要保护有哪些159、直流母线的电压为什么不得过高或过低?允许的范围是多少160、当各项保护和仪表共用一套电流互感器时,表计回路有工作接地如何接地,注意什么161、什么叫接地装置162、电压继电器触点应满足什么要求163、牵引变所的一次接线方式有哪几种164、断路器检修时为什么必须断开二次回路电源165、电抗器在变电所中起什么作用166、电抗器是如何限制线路短路电流的167、什么叫常开和常闭接点168、牵引变电所的事故状态和不正常运行状态是指什么第十九页169、变压器差动保护用的电流互感器应接在开关的母线侧呢,还是接在开关的变压器侧,为什么170、高压设备外壳接地有何作用171、什么叫回流线及其作用172、变压器后备保护有哪些,其作用各是什么173、变压器的主保护有哪些,各自保护的范围是什么174、何为距离保护,其工作原理是什么175、是什么叫电流互感器的动作电流、返回电流、返回系数176、什么叫过电压继电器的动作,什么叫低电压继电器的动作177、使用万用表有哪些注意事项第二十页178、作业中需暂时中断作业离开作业地点时应怎么办179、在确保人身安全和设备安全运行条件下,允许有关的高压设备和二次回路不停电进行哪些工作180、在二次回路上进行作业时,必须遵守哪些规定181、在带电的电压互感器和电流互感器二次回路上作业时,还必须遵守哪些规定182、对继电保护的基本要去是什么183、什么是零序电流保护第二十一页184、摇测二次回路绝缘应用多大的摇表,绝缘标准是什么185、变电事故处理的原则是什么186、变电所在进行整租试验时有哪些注意事项187、遥测二次回路绝缘时应注意什么188、变压器差动保护不平衡电流产生的主要因素有哪些189、什么叫变压器励磁涌流190、简述过流保护加装低压闭锁的优点191、为什么变压器铁芯和壳体要同时接地192、电容器为什么要加装放电电阻第二十二页193、牵引变电所的什么保护采用了自动重合闸装置,保护与自动重合闸采用了什么样的配合方式194、电压和电动势有何区别,它们的方向是怎么规定的195、当回路中未装断路器时可用隔离开关进行哪些操作196、二次原理图有什么特点197、二次展开图有什么特点198、展开接线图回路标号的目的是什么199、引起隔离开关触头发热的原因是什么200、断路器灭弧室的作用是什么,灭弧方式有几种201、电缆头的制作对人员有何要求第二十三页202、制作安装电缆接头或终端头对环境有何要求203、据电缆前应做好哪些工作204、对电缆接头有哪些要求205、怎样判断交联电缆是否受潮206、由于绝缘受潮引起电缆故障的原因有哪些207、什么是电缆绝缘衰老化208、中间接头和终端头处的电缆金属护套和铠装不等电位连接时,会出现什么情况209、电缆支架哪些要求210、电缆试验前应做哪些准备211、据电缆前应做好哪些工作212、对室外电缆终端头的接地有何要求213、电缆线路竣工验收应进行哪些检查第二十四页214、固定交流单芯电缆的夹接地具有什么要求,为什么215、相对两端直接地而言,单芯电缆的金属护套采取单端接地或交叉互联接地有哪些优点。
维修电工面试题及答案面试题1. 直流电机和交流电机有什么不同,为什么都能旋转。
答案:交流电机是交流电产生的交变磁场与转了做异步转动,直流电机是靠主磁极与换向器产生的磁场来做运动的,直流电机的特点是转矩大。
面试题 2. 说出一台新的电机使用前需要做哪些措施(电气和机械方面)。
答案:新电机使用前要做绝缘检查,机械方面检查外壳有无碰裂,轴承是否要加油。
新电机看是什么电机,功率、转数、甚至扭力,接220V电源还是380V电源,看星型还是三角形接法,一般4.5KW以上的多选用三角形新电机要测三相之间的绝缘、各相对壳的绝缘。
机械上转子转动要灵活、轴承无异响,端盖螺钉要扭紧,端盖、机座、地脚无开裂。
面试题 3. 你能讲出几种电缆规格(列如在;0.5mm平方,1.0mm 平方,1.5mm平方———)答案:工厂里一般用的电缆是180平方以下的,有多少种自己查。
面试题4. 变频器带电机运转时,用福禄克数字万用表测量变频器出线端子频率,为什么有时会测量出有几千HZ频率。
答案:万用表是不可能测出变频器的电压和频率的,福禄克数字万用表是不是专用的没用过,因为变频器的调频方式V/F不一样,而万用表是按一定频率来计算,一般的万用表无法反映出来正常的读数。
万用表绝对可以测量电压,变频器的频率与电压成正比。
面试题5. 变频器的制动电阻有什么作用。
答案:变频器的制动电阻是用来消耗电机产生的再生电压而不冲击坏变频器的IGBT模块。
变频器只有在电机频繁启动或掉重物时才装制动电阻。
面试题6. 一台电机需要频繁启动,应该选用什么样的变频器(电感式还是电容式)。
答案:选用电容式的变频器。
面试题7. 一台电机带齿轮箱运转,齿轮箱是10:1,当齿轮箱坏了,是否可以去掉齿轮箱换成变频器。
答案:不可以换,因为变比一样,输出功率不一样,问题还有很多。
面试题8. 说出PLC的程序执行过程。
答案:三个过程就扫描外部输入,中间计算,外部输出,(检单的说)PLC来来去去无非都那些控制,通讯、模拟量、伺服、步进、变频。
维修电工面试问题及答案维修电工面试问题及答案维修电工面试时衣服要整洁,头发梳理好,指甲剪剪,给人自信,不懂不要装,不要打击他人,进门要敲,带微笑,给人有修养感觉。
下面是店铺为你整理的维修电工面试问题及答案,希望对您有用。
维修电工面试问题及答案1带传动有何优缺点?答:优点:传动平稳,无噪声;有过载保护作用;传动距离较大;结构简单,维护方便,成本低。
缺点:传动比不能保证;结构不够紧凑;使用寿命短;传动效率低;不适用于高温、易燃、易爆场合。
维修电工面试问题及答案2三相异步电动机是怎样转动起来的?答:当三相交流电通入三相定子绕组后,在定子内腔便产生一个先转磁场。
转动前静止不动的转子导体在旋转磁场的作用下,相当于转子导体相对地切割磁场的.磁力线,从而在转子导体中产生了感应电流(电磁感应原理)。
由于转子内导体总是对称布置的,因而导体上产生的电磁力方向正好相反,从而形成电磁转矩,使转子动起来。
由于转子导体中的电流是定子旋转磁场产生的,因此也成感应电动机。
又由于转子的转速始终低于定子旋转磁场的转速,所以又称为异步电动机。
维修电工面试问题及答案3电动机与机械之间有哪些传动方式?答:①拷贝轮式直接传动;②皮带传动;③齿轮传动;④蜗杆传动;⑤链条传动;⑥摩擦轮传动。
维修电工面试问题及答案4单相桥式整流电流中,如果错误的反接一个二极管,会产生什么结果?如果有一个二极管内部已断路,结果会如何?答:在单相桥式整流电流中,如果错误的反接一个二极管,将造成电源短路。
如果一个二极管内部已断路,则形成单相半波整流。
维修电工面试问题及答案5液压传动有何优缺点?答:优点:可进行无极变速;运动比较平稳;瓜快、冲击小,能高速启动、制动和换向;能自动防止过载;操作简便;使用寿命长;体积小、重量轻、结构紧凑。
缺点:容易泄漏,无元件制造精度要求高;传动效率低。
维修电工面试问题及答案6使用低压验电笔应注意哪些问题?答:应注意以下几点:(1)、测试前先在确认有电的带电体上试验,以证明验电笔是否良好。
电工应聘面试题及答案解析一、单选题1. 电流通过导体时,其内部电子的移动速度大约为每秒多少米?A. 10^6米B. 10^8米C. 10^-5米D. 10^-2米答案:C解析:电流通过导体时,电子的移动速度非常慢,通常在每秒几厘米到几米之间,远低于光速。
选项C的10^-5米是正确的。
2. 三相交流电的相位差是多少度?A. 30度B. 45度C. 60度D. 120度答案:D解析:三相交流电由三个交流电组成,每个交流电的相位差是120度,这样可以保证三个相位的电力输出是连续的。
3. 电路中并联的两个电阻,其总电阻与单个电阻的关系是?A. 大于任一单个电阻B. 小于任一单个电阻C. 等于任一单个电阻D. 与单个电阻无关答案:B解析:并联电路中,总电阻的倒数等于各分电阻倒数之和,因此总电阻会小于任一单个电阻。
二、多选题4. 以下哪些设备属于低压电器?A. 断路器B. 接触器C. 变压器D. 继电器答案:A、B、D解析:低压电器通常指的是用于1000V及以下电压等级的电器设备。
断路器、接触器和继电器都是常见的低压电器,而变压器可以是低压也可以是高压,因此选项C不必然属于低压电器。
5. 电工在进行电气设备维修时,需要遵守哪些安全规程?A. 断电操作B. 使用绝缘工具C. 穿戴绝缘防护装备D. 随时有人监护答案:A、B、C、D解析:电工在进行电气设备维修时,必须遵守断电操作,使用绝缘工具,穿戴绝缘防护装备,并确保有监护人在场,以防止触电事故的发生。
三、判断题6. 所有的电工操作都必须持有有效的电工操作证。
答案:正确解析:电工属于特种作业人员,根据相关法律法规,必须持有有效的电工操作证才能进行电工作业。
7. 接地线可以临时用铜丝代替。
答案:错误解析:接地线是安全设施,必须使用符合标准的导线,不能随意用铜丝或其他不符合要求的材料代替,以确保接地的可靠性。
四、简答题8. 简述三相电能表的接线方法。
答案:三相电能表的接线方法通常有星形接法(Y接法)和三角形接法(Δ接法)。
维修电工招聘面试题及答案1. 介绍自己的背景和从业经验。
答案:我是一名有着多年从业经验的维修电工。
在过去的几年里,我参与并完成了多项电力设备的安装、维修和故障排除工作。
我具备深厚的电气知识和技能,并熟悉常见的维修工具和设备。
我曾在多个工地中负责维修和维护电力系统,包括处理电路故障、更换损坏的电线和插座等。
2. 你对维修电工这个职位的理解是什么?答案:在我看来,维修电工是确保电力系统正常运行的关键角色。
他们负责定期检查、维修和保养电力设备,以确保其安全可靠。
维修电工还需要及时解决电路故障,并修复设备的损坏,以确保电力供应的稳定性和连续性。
此外,维修电工还应具备良好的沟通能力和团队合作精神,以便与其他工作人员协调工作并共同解决问题。
3. 你在以往的工作中,最具挑战性的维修任务是什么?你是如何解决的?答案:在我以往的经验中,最具挑战性的维修任务之一是解决一处复杂的电路故障。
一栋大型建筑中的供电系统出现故障,导致多个房间无法正常用电。
我首先使用测试仪器对整个电路进行了全面的检查,确定了故障点位于某个隐蔽的地方。
然后,我按照电路图逐一排查,并通过对照实际情况进行修复。
最终,我成功修复了故障,并确保了正常供电。
4. 在你看来,维修电工应该具备哪些技能和品质?答案:维修电工需要具备广泛的电气知识和技能,包括对电路的理解和分析能力、电力设备的维修和保养技巧以及故障排除的能力。
此外,他们还需要具备良好的问题解决能力和判断力,能够迅速定位和解决各种电力设备故障。
维修电工还应具备细致入微的观察力和耐心,以确保工作的准确性和细节的完整性。
5. 你在维修电工职位上遇到的最大挑战是什么?你是如何应对的?答案:在我职业生涯中,最大的挑战之一是在紧迫的时间限制内处理多个复杂的故障。
我经常需要同时处理多个任务,并确保每个任务都按计划完成。
为了应对这种挑战,我养成了良好的时间管理习惯,并制定了详细的工作计划。
我还与团队成员合作,互相支持和协助,以提高工作效率并保证任务的质量。
维修电工面试题
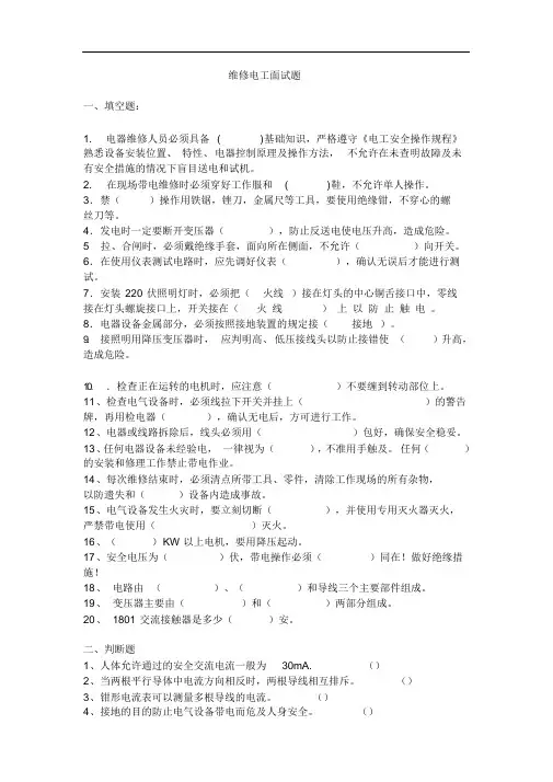
一、填空题:
1.电器维修人员必须具备( )基础知识,严格遵守《电工安全操作规程》熟悉设备安装位置、特性、电器控制原理及操作方法,不允许在未查明故障及未有安全措施的情况下盲目送电和试机。
2.在现场带电维修时必须穿好工作服和( )鞋,不允许单人操作。
3.禁()操作用铁锯,锉刀,金属尺等工具,要使用绝缘钳,不穿心的螺丝刀等。
4.发电时一定要断开变压器(),防止反送电使电压升高,造成危险。
5 拉、合闸时,必须戴绝缘手套,面向所在侧面,不允许()向开关。
6.在使用仪表测试电路时,应先调好仪表(),确认无误后才能进行测试。
7.安装220伏照明灯时,必须把(火线)接在灯头的中心铜舌接口中,零线接在灯头螺旋接口上,开关接在(火线)上以防止触电。
8.电器设备金属部分,必须按照接地装置的规定接(接地)。
9.接照明用降压变压器时,应判明高、低压接线头以防止接错使()升高,造成危险。
10.检查正在运转的电机时,应注意()不要缠到转动部位上。
11、检查电气设备时,必须线拉下开关并挂上()的警告牌,再用检电器(),确认无电后,方可进行工作。
12、电器或线路拆除后,线头必须用()包好,确保安全稳妥。
13、任何电器设备未经验电,一律视为(),不准用手触及。
任何()的安装和修理工作禁止带电作业。
14、每次维修结束时,必须清点所带工具、零件,清除工作现场的所有杂物,以防遗失和()设备内造成事故。
15、电气设备发生火灾时,要立刻切断(),并使用专用灭火器灭火,严禁带电使用()灭火。
16、()KW以上电机,要用降压起动。
17、安全电压为()伏,带电操作必须()同在!做好绝缘措施!
18、电路由()、()和导线三个主要部件组成。
19、变压器主要由()和()两部分组成。
20、1801交流接触器是多少()安。
二、判断题
1、人体允许通过的安全交流电流一般为30mA. ()
2、当两根平行导体中电流方向相反时,两根导线相互排斥。
()
3、钳形电流表可以测量多根导线的电流。
()
4、接地的目的防止电气设备带电而危及人身安全。
()
5、机械传动中齿轮传动应用最广。
()
6、变压器二次侧电流变化,一次侧也变化。
()
7、电缆不得悬挂在水管和风管上。
()
8、.开关与电缆连接时,一个接线嘴只允许连接一条电缆()
9、变压器可以改变直流电压()
10、中频机供电600V、1000V电压为高电压()
11、漏电分为集中性漏电和分散性漏漏电。
()
三、问答题:
1、切断电源进行工作时必须采取下列措施:
答:
(1)按停电顺序停电,并用检电器检验确实无电。
(2)采取可靠方法,防止以断开的开关误送电。
(3)在一经合闸就有送电可能的开关上挂上“有人操作、禁止合闸“的警告牌。
(4)在施工的导电部分接上临时短路接地线。
2、手提电动工具及照明按下列规定:
○1手提灯和手提电动工具的电压要在36伏以下。
○2手提电动工具在特殊情况下不能采用36伏电压时,必须接防护性地线或中性线。
○3电动工具、临时照明、电工仪表等的接线,严禁直接往开关或电线上挂导线,必须安装合格的单独开关或插座。
○4使用电动工具、仪器等,如电源中断工作停止或离开工作岗位时,要关闭电器工具开关。
四、电路图:
(1)星、三角降压起动电器控制图
(2)互锁正反转控制电路图。