北邮数据库期末213-214(a)无答案版(2)
- 格式:docx
- 大小:22.60 KB
- 文档页数:11
一、单项选择题(共10道小题,共100.0分)1.(错误)下面系统中不属于关系数据库管理系统的是______。
2.1.Oracle2.MS SQL Server3.IMS4.DB2知识点: 数据库系统的应用实例学生答案: [] 标准答案: C;得分: [0] 试题分值: 10.0提示:3.(错误)DBS是采用了数据库技术的计算机系统。
DBS是一个集合体,包含数据库、计算机硬件、软件和_____。
4.1.系统分析员2.程序员3.数据库管理员4.操作员知识点: 数据库系统的组成学生答案: [] 标准答案: C;得分: [0] 试题分值: 10.0提示:1.(错误)对某个具体的数据库应用来说,下列说法中正确的是______。
2.1.E-R 图是唯一的2.数据模型是唯一的3.数据库文件是唯一的4.以上三个都不是唯一的知识点: 数据库系统的组成学生答案: [] 标准答案: D;得分: [0] 试题分值: 10.0提示:1.(错误)以下不属于数据库系统组成的是____________。
2.1.硬件系统2.数据库管理系统及相关软件3.数据库管理员(DBA)4.文件系统知识点: 数据库系统的组成学生答案: [] 标准答案: D;得分: [0] 试题分值: 10.0提示:1.(错误)下列四项中说法不正确的是______。
2.1.数据库减少了数据冗余2.数据库中的数据可以共享3.数据库避免了一切数据的重复4.数据库具有较高的数据独立性知识点: 数据管理的发展学生答案: [] 标准答案: C;得分: [0] 试题分值: 10.0提示:1.(错误)2.与文件管理系统相比,______不是数据库系统的优点。
3.1.数据结构化2.访问速度快3.数据独立性4.冗余度可控知识点: 数据管理的发展学生答案: [] 标准答案: B;得分: [0] 试题分值: 10.0提示:1.(错误)2.下列四项中,不属于关系数据库特点的是_______。
北京邮电大学2010——2011学年第 2 学期《数据库应用技术》期末考试试题(A)考试注意事项一、学生参加考试须带学生证或学院证明,未带者不准进入考场。
学生必须按照监考教师指定座位就坐。
二、书本、参考资料、书包等物品一律放到考场指定位置。
三、学生不得另行携带、使用稿纸,要遵守《北京邮电大学考场规则》,有考场违纪或作弊行为者,按相应规定严肃处理。
四、学生必须将答题内容做在试题答卷上,做在草稿纸上一律无效。
五、学生的姓名、班级、学号、班内序号等信息由教材中心统一印制。
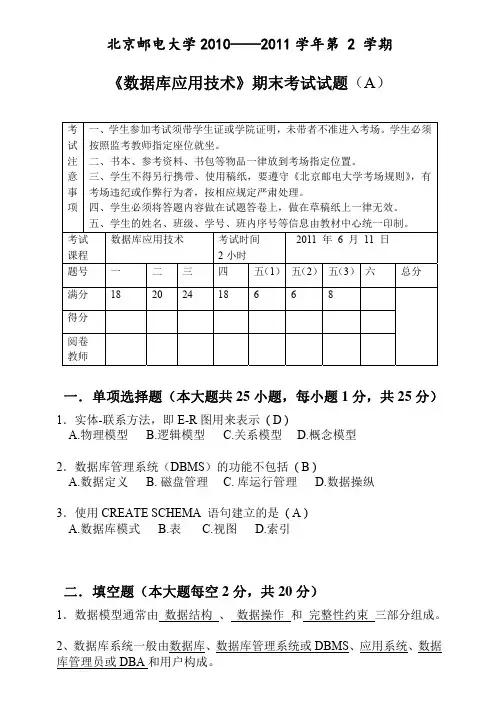
考试课程数据库应用技术考试时间2小时2011 年 6 月 11 日题号一二三四五(1)五(2)五(3)六总分满分18 2024 18 6 6 8得分阅卷教师一. 单项选择题(本大题共25小题,每小题1分,共25分)1.实体-联系方法,即E-R图用来表示( D )A.物理模型B.逻辑模型C.关系模型D.概念模型2.数据库管理系统(DBMS)的功能不包括( B )A.数据定义B. 磁盘管理C. 库运行管理D.数据操纵3.使用CREATE SCHEMA 语句建立的是( A )A.数据库模式B.表C.视图D.索引二. 填空题(本大题每空2分,共20分)1.数据模型通常由数据结构、数据操作和完整性约束三部分组成。
2、数据库系统一般由数据库、数据库管理系统或DBMS、应用系统、数据库管理员或DBA和用户构成。
3、数据管理技术经历了人工管理、文件系统、数据库系统三个阶段。
三. 名词解释(本大题共5小题,每小题3分,共15分)1、数据库管理系统DBMS数据库管理系统是位于用户与操作系统之间的一层数据管理软件2、数据库系统DBS数据库系统是指在计算机系统中引入数据库后的系统,一般由数据库、数据库管理系统(及其开发工具)、应用系统、数据库管理员和用户构成。
3、DML数据操纵语言(Data Manipulation Language),由DBMS提供,用于让用户或程序员使用,实现对数据库中数据的操作。
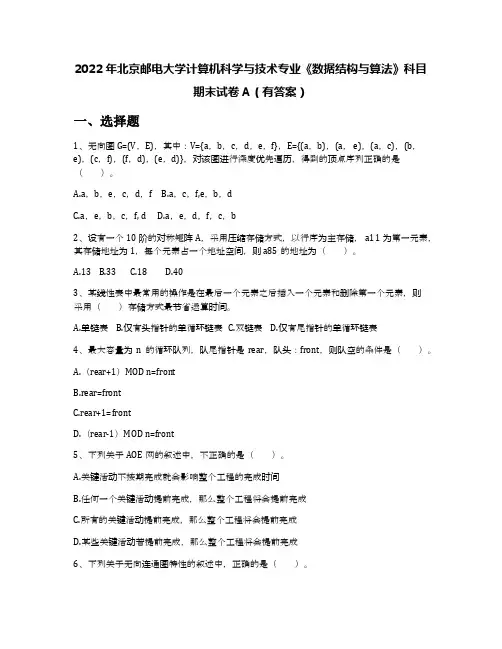
2022年北京邮电大学计算机科学与技术专业《数据结构与算法》科目期末试卷A(有答案)一、选择题1、无向图G=(V,E),其中:V={a,b,c,d,e,f},E={(a,b),(a, e),(a,c),(b,e),(c,f),(f,d),(e,d)},对该图进行深度优先遍历,得到的顶点序列正确的是()。
A.a,b,e,c,d,fB.a,c,f,e,b,dC.a,e,b,c,f, dD.a,e,d,f,c,b2、设有一个10阶的对称矩阵A,采用压缩存储方式,以行序为主存储, a11为第一元素,其存储地址为1,每个元素占一个地址空间,则a85的地址为()。
A.13B.33C.18D.403、某线性表中最常用的操作是在最后一个元素之后插入一个元素和删除第一个元素,则采用()存储方式最节省运算时间。
A.单链表B.仅有头指针的单循环链表C.双链表D.仅有尾指针的单循环链表4、最大容量为n的循环队列,队尾指针是rear,队头:front,则队空的条件是()。
A.(rear+1)MOD n=frontB.rear=frontC.rear+1=frontD.(rear-1)MOD n=front5、下列关于AOE网的叙述中,不正确的是()。
A.关键活动不按期完成就会影响整个工程的完成时间B.任何一个关键活动提前完成,那么整个工程将会提前完成C.所有的关键活动提前完成,那么整个工程将会提前完成D.某些关键活动若提前完成,那么整个工程将会提前完成6、下列关于无向连通图特性的叙述中,正确的是()。
Ⅰ.所有的顶点的度之和为偶数Ⅱ.边数大于顶点个数减1 Ⅲ.至少有一个顶点的度为1A.只有Ⅰ B.只有Ⅱ C.Ⅰ和Ⅱ D.Ⅰ和Ⅲ7、若一棵二叉树的前序遍历序列为a,e,b,d,c,后序遍历序列为b, c,d,e,a,则根结点的孩子结点()。
A.只有e B.有e、b C.有e、c D.无法确定8、一棵哈夫曼树共有215个结点,对其进行哈夫曼编码,共能得到()个不同的码字。
2022年北京邮电大学计算机科学与技术专业《操作系统》科目期末试卷A(有答案)一、选择题1、下列选项中,磁盘逻辑格式化程序所做的T作是()I.对磁盘进行分区II.建立文件系统的根目录III.确定磁盘扇区校验码所占位数IV.对保存空闲磁盘块信息的数据结构进行初始化,A. 仅IIB.仅II、IVC.仅III,IVD.仅I、II、IV2、下面关于目录检索的论述中,正确的是()。
A.由于散列法具有较快的检索速度,因此现代操作系统中都用它来替代传统的顺序检索方法B.在利用顺序检索法时,对树形目录应采用文件的路径名,应从根目录开始逐级检索C.在利用顺序检索法时,只要路径名的一个分量名未找到,便应停止查找D.在顺序检索法的查找完成后,即可得到文件的物理地址,3、设有n个进程共用一个相同的程序段,若每次最多允许m个进程(mSn)同时进入,临界区,则信号量的初值为()。
A.nB.mC.m-nD.-m4、在个交通繁忙的十字路口,每个方向只有一个车道,如果车辆只能向前直行,而不允许转弯和后退,并未采用任何方式进行交通管理。
下列叙述正确的是()。
A.该十字路口不会发生死锁,B.该十字路口定会发生死锁C.该上字路口可能会发生死锁,规定同时最多3个方向的车使用该十字路是最有效的方法D.该十字路口可能会发生死锁,规定南北方向的两个车队和东西方向的两个车队互斥使用十字路口是最有效的方法5、通常用户进程被建立后()A.使一直存在于系统中,直到被操作人员撤销B.随着作业运行正常或不正常结束而撤销C.随着时间片轮转而撤销与建立D.随着进程的阻塞或唤醒而撤销与建立6、下面关于虚拟存储器的论述中,正确的是()。
A.在段页式系统中以段为单位管理用户的逻辑地址空间,以页为单位管理内存的物理地址空间,有了虚拟存储器才允许用户使用比内存更大的地址空间B.为了提高请求分页系统中内存的利用率,允许用户使用不同大小的页面C.为了能让更多的作业同时运行,通常只装入10%~30%的作业即启动运行D.最佳置换算法是实现虚拟存储器的常用算法7、()存储管理方式提供一维地址结构。
北邮(信息工程)数据库系统概论期末习题及答案数据库系统概论复习资料:第一章假设教学管理规定:①一个学生可选修多门课,一门课有若干学生选修;②一个教师可讲授多门课,一门课只有一个教师讲授;③一个学生选修一门课,仅有一个成绩。
学生的属性有学号、学生姓名;教师的属性有教师编号,教师姓名;课程的属性有课程号、课程名。
要求:根据上述语义画出ER图,要求在图中画出实体的属性并注明联系的类型;第2章关系数据库1、设有如下所示的关系S(S#,SNAME,AGE,SEX)、C(C#,CNAME,TEACHER)和SC(S#,C#,GRADE),试用关系代数表达式表示下列查询语句:(1)检索“程军”老师所授课程的课程号(C#)和课程名(CNAME)。
(2)检索年龄大于21的男学生学号(S#)和姓名(SNAME)。
(3)检索至少选修“程军”老师所授全部课程的学生姓名(SNAME)。
(4)检索”强”同学不学课程的课程号(C#)。
(5)检索至少选修两门课程的学生学号(S#)。
(6)检索全部学生都选修的课程的课程号(C#)和课程名(CNAME)。
(7)检索选修课程包含“程军”老师所授课程之一的学生学号(S#)。
(8)检索选修课程号为k1和k5的学生学号(S#)。
(9)检索选修全部课程的学生姓名(SNAME)。
(10)检索选修课程包含学号为2的学生所修课程的学生学号(S#)。
(11)检索选修课程名为“C语言”的学生学号(S#)和姓名(SNAME)。
解:本题各个查询语句对应的关系代数表达式表示如下:(1). ∏C#,CNAME(σTEACHER=‘程军’(C))(2). ∏S#,SNAME(σAGE>21∧SEX=”男”(C)) (3). ∏SNAME{s[∏S#,C#(sc )÷∏C#(σTEACHER=‘程军’(C))]}(4). ∏C#(C)- ∏C#(σSNAME=‘强’(S) SC) (5). ∏S#(σ[1]=[4]∧[2]≠[5] (SC × SC))(6). ∏C#,CNAME(C (∏S#,C#(sc)÷∏S#(S)))(7). ∏S#(SC∏C#(σTEACHER=‘程军’(C)))(8). ∏S#,C#(sc )÷∏C#(σC#=’k1’∨ C#=’k5’(C)) (9). ∏SNAME{s[∏S#,C#(sc )÷∏C#(C)]}(10). ∏S#,C#(sc )÷∏C#(σS#=’2’(SC))(11). ∏S#,SNAME{s[∏S#(SCσCNAME=‘C 语言’(C))]}2、关系R 和S 如下图所示,试计算R ÷S 。
数据库期末考试题及答案南邮一、选择题(每题2分,共20分)1. 在关系数据库中,关系至少具有以下哪种特性?()A. 可重复性B. 原子性C. 唯一性D. 一致性答案:C2. SQL语言中,用于查询数据的关键字是?()A. SELECTB. INSERTC. UPDATED. DELETE答案:A3. 以下哪个选项是数据库管理系统(DBMS)的主要功能?()A. 编译程序代码B. 管理文件系统C. 提供数据存储和访问D. 执行操作系统命令答案:C4. 在数据库中,用于表示实体之间关系的是?()A. 属性B. 实体C. 关系D. 视图答案:C5. 数据库规范化的目的是为了?()A. 提高查询速度B. 减少数据冗余C. 增加数据安全性D. 简化数据库结构答案:B6. 以下哪个不是数据库设计阶段的任务?()A. 需求分析B. 概念性设计C. 物理设计D. 数据库编程答案:D7. 在数据库中,主键的作用是什么?()A. 唯一标识表中的每条记录B. 存储数据C. 排序数据D. 索引数据答案:A8. 数据库中的事务具有哪些特性?()A. 原子性、一致性、隔离性、持久性B. 原子性、一致性、隔离性、可重复性C. 原子性、一致性、隔离性、并发性D. 原子性、一致性、隔离性、安全性答案:A9. 数据库中的视图是什么?()A. 存储在数据库中的一张表B. 存储在数据库中的一张图片C. 一张虚拟表,由查询结果组成D. 存储在数据库中的一段视频答案:C10. 在SQL中,用于创建数据库的命令是?()A. CREATE TABLEB. CREATE DATABASEC. CREATE INDEXD. CREATE VIEW答案:B二、填空题(每题2分,共20分)1. 数据库系统由数据库、数据库管理系统和________组成。
答案:数据库管理员2. 数据库管理系统的主要功能包括数据定义、数据操纵和________。
答案:数据控制3. 在关系数据库中,一个表中的列称为________。
A .车次B .日期试题一一、单项选择题(本大题共20小题,每小题2分,共40分) 在每小题列出的四个备选项中只有一个是符合题目要 求的,请将其代码填写在题后的括号内。
错选、多选 或未选均无分。
1 .数据库系统的核心是( B )B. 数据库管理系统C •数据模型 2.下列四项中,不属于数据库系统的特点的是( C ) A •数据结构化 B .数据由DBMS 统一管理和控制 C .数据冗余度大D .数据独立性高3. 概念模型是现实世界的第一层抽象,这一类模型中最著名的模型是 (D ) A •层次模型 B .关系模型 C •网状模型D •实体-联系模型4. 数据的物理独立性是指(C )A •数据库与数据库管理系统相互独立B ・用户程序与数据库管理系统相互独立C •用户的应用程序与存储在磁盘上数据库中的数据是相互独立的D •应用程序与数据库中数据的逻辑结构是相互独立的 5 •要保证数据库的逻辑数据独立性,需要修改的是(A )A •模式与外模式之间的映象B ・模式与内模式之间的映象C •模式D •三级模式6 •关系数据模型的基本数据结构是( D )A .树B .图C .索引D .关系7 .有一名为“列车运营”实体,含有:车次、日期、实际发车时间、实际抵达A •数据库 D .软件工具时间、情况摘要等属性,该实体主码是( C )A .车次B.日期C •车次+日期D •车次+情况摘要8.己知关系R 和S, R A S 等价于( B ) A. (R-S )-S B. S-(S-R )C. (S-R )-RD. S-(R-S )9 •学校数据库中有学生和宿舍两个关系:学生(学号,姓名)和 宿舍(楼名,房间号,床位号,学号)假设有的学生不住宿,床位也可能空闲。
如果要列出所有学生住宿和宿舍分 配的情况,包括没有住宿的学生和空闲的床位,则应执行( A )A.全外联接 B.左外联接C.右外联接D.自然联接 10 .用下面的T-SQL 语句建立一个基本表:CREATE TABLE Stude nt(S no CHAR(4) PRIMARY KEY,Sn ame CHAR(8) NOT NULL, Sex CHAR(2),11.把对关系SPJ 的属性QTY 的修改权授予用户李勇的T-SQL 语句是( CA. GRANT QTY ON SPJ TO '李勇’B. GRANT UPDATE(QTY) ON SPJ TO '李勇'C. GRANT UPDATE (QTY) ON SPJ TO 李勇D. GRANT UPDATE ON SPJ (QTY) TO 李勇12.图1中(B )是最小关系系统ABC图113 •关系规范化中的插入操作异常是指A •不该删除的数据被删除 C •应该删除的数据未被删除AgeINT ) 可以插入到表中的元组是( D A. '5021','刘祥',男,21C. '5021' , NULL ,男,21)B. NULL ,'刘祥',NULL , 21 D. '5021','刘祥',NULL ,NULL(D )B .不该插入的数据被插入 D .应该插入的数据未被插入A)阶段的任D14 •在关系数据库设计中,设计关系模式是数据库设计中(A .逻辑设计B .物理设计15 .在E-R 模型中,如果有3个不同的实体型,3个m:n 联系,根据E-R 模型转 换为关系模型的规则,转换后关系的数目为( C )。
阶段作业一、判断题[判断以下各题是否正确,正确者在题后括号内打“√〞,否那么打“×〞]1.数据链路与数据电路是一回事。
〔×〕2.国际电报2号码是5单位代码。
〔√〕3.信号码元与传输代码总是一样。
〔×〕4.数据通信系统中的传输信道为狭义信道。
〔×〕5.数据通信系统中的DCE一律为调制解调器。
〔×〕6.数字数据传输也是一种基带传输。
〔√〕7.〔×〕8.常用的MQAM有4QAM、8QAM、16QAM等。
〔×〕9.MQAM中M指的是星座图上的点数。
〔√〕10.基带数据传输系统中的基带形成滤波器对应着一个物理设备。
〔×〕〔×〕12.相对调相的参考相位为0。
〔×〕13.理论上讲,只有横截滤波器N时,才能消除符号间干扰。
〔√〕14.余弦低通的冲激响应波形有符号间干扰,不宜做为基带形成网络。
〔×〕15.程度奇偶监视码的检错才能不如二维奇偶监视码。
〔√〕一码组中的监视码仅对本码组起监视作用。
〔×〕17.信息反响不需要信道编码器。
〔√〕18.监视码元只对信息位起监视作用。
〔×〕19.循环码属于非线性码。
〔×〕20.相对调相比绝对调相的频带利用率高。
〔×〕21.频带传输系统与基带传输系统的主要区别在于增加了调制、解调器。
〔√〕22.数字调频的频带利用率最低。
〔√〕23.理想低通形成网络是滚降低通形成网络的特例。
〔√〕24.r越大,纠、检错才能越强。
〔√〕〔×〕26.二维奇偶监视码的检错才能比循环码强。
〔×〕27.混合纠错检错不需反向信道。
〔×〕28.所有分组网的分组平均长度一律选为128字节。
〔×〕29.虚电路对网络拥塞或故障的适应才能不如数据报灵敏。
〔√〕30.虚电路与逻辑信道的概念一样。
〔×〕31.分组交换比报文交换的开销小。
北京邮电大学2007——2008学年第一学期《数据库技术与应用》期末考试试题True-False Questions (20)Multiple Choice Questions(30)Fill in the Blank Questions(10)Essay Questions(30)12 3 45Give your suggestion about this course(10)True-False Questions(1point*20)1.The purpose of a database is to help people keep track of things.2.The relational model was first proposed in 1970 by E. F. Codd at IBM.3.A relation is a three-dimensional table.4.An asterisk (*) following the SELECT verb means that all columns are to beobtained.5.The SQL keyword GROUP BY instructs the DBMS to group together thoserows that have the same value in a column.6.In an E-R model, the three types of maximum cardinality are 1:1, 1:N andN:M.7.A null value is an attribute value that has been set to zero.8.A data constraint is a limitation on data values.9.In a relational database design, all relationships are expressed by creating aforeign key.10.A transaction is a group of alternative database actions from which thedatabase can choose to perform only one of them.11.Two-phased locking has a growing phase and a shrinking phase.12."Repeatable Reads" isolation is the most restrictive level of isolation.13.A "database save" is used to mark the end of a transaction.14.To add a NULL column to a table, we simply use the MODIFY TABLEstatement.15.Deleting tables and relationships is basically a matter of dropping foreignkey constraints and then dropping the tables.16.The SQL keyword DELETE is used to delete a table's structure.17.Joins that show only matching rows from the joined tables in their results arecalled inner joins.18.An SQL virtual table is called a view.19.SQL triggers are used for providing default values, validity checking,updating views, and performing referential integrity actions.20.Stored procedures have the advantage of greater security, decreased networktraffic, SQL optimized by the DBMS compiler, and code sharing.Multiple Choice Questions(1 point*30)1.A database stores:a.) data.b.) relationships.c.) metadata.d.) a and be.) a, b and c2.A program whose job is to create, process and administer databases is calledthe ______.a.) Database Modeling Systemb.) Database Management Systemc.) Data Business Model Systemd.) Relational Model Managere.) Data Business Management Service3.A database is considered "self-describing" because____________________________ .a.) all the users' data is in one placeb.) it reduces data duplicationc.) it contains a description of its own structured.) it contains a listing of all the programs that use ite.) All of the above.4.A very popular development technique used by database professionals fordatabase design is known as _______________________ .a.) data martsb.) normalizationc.) data modelsd.) entity-relationship data modelinge.) data migration5.In an SQL query, which SQL keyword is used to state the condition thatspecifies which rows are to be selected?a.) EXISTSb.) FROMc.) SELECTd.) SETe.) WHERE6.In an SQL query, which of the following symbols is used by ANSI SQL torepresent a single unspecified character?a.) (underscore)b.) ? (question mark)c.) * (asterisk)d.) % (percent)e.) # (pound)7.Given a table with the structure: EMPLOYEE (EmpNo, Name, Salary,HireDate), which of the following would find all employees whose name begins with the letter "S" using standard SQL?a.) SELECT *FROM EMPLOYEEWHERE Name IN ['S'];b.) SELECT EmpNoFROM EMPLOYEEWHERE Name LIKE 'S';c.) SELECT *FROM NameWHERE EMPLOYEE LIKE 'S*';d.) SELECT *FROM EMPLOYEEWHERE Name LIKE 'S%';e.) None of the above.8.Given a table with the structure: EMPLOYEE (EmpNo, Name, Salary,HireDate), which of the following is not a valid ANSI SQL command?a.) SELECT *FROM EMPLOYEEWHERE Name LIKE 'Ja%';b.) SELECT COUNT(*)FROM EMPLOYEEWHERE Salary < 30000;c.) SELECT COUNT(EmpNo)FROM EMPLOYEE;d.) SELECT HireDate, COUNT(*)FROM EMPLOYEEWHERE Salary < 30000;e.) SELECT HireDate, COUNT(*)FROM EMPLOYEEGROUP BY HireDate;9.A relation __________________________ .a.) has rows containing data about an entityb.) has columns containing data about attributes of the entityc.) has cells that hold only a single valued.) has no two identical rowse.) All of the above.10.Which of the following is true about the functional dependency A (X, Y)?a.) X is functionally dependent on A.b.) A determines Y.c.) A is a determinant.d.) X and Y are functionally dependent on A.e.) All of the above.11.A relation is in fourth normal form if it is in BCNF and it has no_________________ .a.) transitive dependenciesb.) multivalued dependenciesc.) partial dependenciesd.) deletion dependenciese.) referential integrity conflicts12.The advantages of normalization include ________________ .a.) the elimination of modification anomaliesb.) the elimination of duplicated datac.) more complex SQL for multitable subqueries and joinsd.) a and be.) a, b and c13.To check for null values in a column in a table, use the SQL phrase________________ .a.) ISb.) IS NOTc.) IS NULLd.) COUNT(IS NOT)e.) COUNT(IS NULL)14.A composite attribute is an attribute that __________________________ .a.) is multivaluedb.) describes a characteristic of the relationshipc.) consists of a group of attributesd.) is calculated at run-timee.) is an identifier15.Maximum cardinality refers to ______________________________ .a.) the most instances of one entity class that can be involved in arelationship instance with another entity classb.) the minimum number of entity classes involved in a relationshipc.) whether or not an instance of one entity class is required to berelated to an instance of another entity classd.) whether or not an entity is a weak entitye.)None of the above.16.An entity whose existence depends on the presence of another entity, butwhose identifier does not include the identifier of the other entity is a(n) _____________ .a.) strong entityb.) weak entityc.) ID-dependent entityd.) a and ce.) b and c17.Y ou are given an E-R diagram with two entities, ORDER and CUSTOMER,as shown below, and are asked to draw the relationship between them. If a given customer can place only one order and a given order can be placed by at most one customer, which of the following should be indicated in the relationship symbol between the two entities?a.) 0:1b.) 1:1c.) 1:Nd.) N:1e.) N:M18.When an entity has a relationship to itself, we have a (n) _____________ .a.) supertype/subtype relationshipb.) archetype/instance relationshipc.) recursive relationshipd.) a or ce.) b or c19.Each attribute of an entity becomes a ________________ of a table.a.) columnb.) primary keyc.) foreign keyd.) alternate keye.) b or d20.Which of the following is not true about surrogate keys?a.) They are identifiers that are supplied by the system, not the users.b.) They have no meaning to the users.c.) They are nonunique within a table.d.) They can be problematic when combining databases.e.) The DBMS will not allow their values to be changed.21.To which of the following actions are referential integrity constraints notapplied?a.) createb.) insertc.) modifyd.) deletee.) referential integrity constraints are applied to all of the listed actions22.Which SQL keyword is used to impose restrictions on a table, data orrelationship?a.) SETb.) CREA TEc.) SELECTd.) ALTERe.) CONSTRAINT23.SQL views are constructedfrom .a.) CREA TE statementsb.) INSERT statementsc.) UPDA TE statementsd.) SELECT statementse.) VIEW statements24.In the SQL statementsSELECT C1.CustName, C1.SalesRepNoFROM CUSTOMER C1;the "C1" is called a(n) ________________ .a.) termb.) aliasc.) conventiond.) phrasee.) label25.If a DEFAULT constraint is included when a new column is added to a table,the default value is applied to .a.) all existing rows at the time the column is addedb.) all new rowsc.) all new rows but only after the UPDA TE command is issuedd.) a and be.) a and c26.When dropping tables and relationships, which of the following steps areincluded in the process [the order of the steps listed below is not relevant, only the steps themselves]?a.) Drop the foreign key constraints from the tablesb.) Drop the tablesc.) Drop the primary key constraints from the tablesd.) a and be.) a, b and c27.Which of the following is not a database administration responsibility of aDBA?a.) Managing the database structureb.) Managing data activityc.) Managing the DBMSd.) Maintaining the data repositorye.) All of the above are database administration responsibilities of a DBA.28.Measures that are taken to prevent one user's work from inappropriatelyinfluencing another user's work are called:a.) concurrency control.b.) checkpoint.c.) database recovery.d.) database logging.e.) interleaving.29.The situation that occurs when two users are each waiting for a resource thatthe other person has locked is known as a(n):a.) lost update problem.b.) deadlock.c.) inconsistent read problem.d.) inconsistent write problem.e.) checkpoint.30.Locks that are placed assuming that a conflict will not occur are called:a.) dynamic.b.) explicit.c.) implicit.d.) optimistic.e.) pessimistic.Fill in the Blank Questions(1 point*10)1.SQL stands for .2.To remove duplicate rows from the result of a query, specify the SQLqualifier .3.If a table is a relation then it is in NF.4.To limit the number of rows retrieved from a table, use the SQLkeyword .5.By default, the identifier of the entity becomes the of thecorresponding table.6.Rows in a table can be changed by using the statement.7.To add a NULL column to a table, we use the TABLE statement.8.A(n) is a series of actions to be taken on the database suchthat either all of them are performed successfully or none of them is performed at all.9.A(n) lock locks the item from access of any type.10.A(n) cursor processes a snapshot of the relation that wastaken when the cursor was opened.Essay Questions(6 points*5)1.Briefly describe subqueries and joins. Explain when each is not anacceptable alternative for the other.2.Briefly describe the process of converting an extended E-R model into arelational database design.3.The following database will be used in this question:GENERAL SALES DATABASE:Explain the use of the SQL statement CREA TE TABLE. Do NOTdiscuss the ALTER statement in your answer, but DO include an examplebased on the SALESREP table in the General Sales database.4.Explain the concept of serializable transactions.5.Explain the SQL Server IDENTITY constraint.Give your suggestion about this course(10 points*1)。
【最新大学期末考试题库答案】北京邮电大学-数据库原理与应
用-阶段作业与期末考试试题
数据库原理与应用
阶段作业1:
1. 下面系统中不属于关系数据库管理系统的是______。
A. Oracle
B. MS SQL Server
C. IMS
D. DB2
标准答案: C;
1. 下列软件不属于数据库管理系统的是_____。
A. UNIX
B. ORACLE
C. FOXPRO
D. SQL SERVER
标准答案: A;
1. DBS是采用了数据库技术的计算机系统。
DBS是一个集合体,包含数据库、计算机硬件、软件和
_____。
A. 系统分析员
B. 程序员
C. 数据库管理员
D. 操作员
标准答案: C;
1. 对某个具体的数据库应用来说,下列说法中正确的是______。
A. E-R 图是唯一的
B. 数据模型是唯一的
C. 数据库文件是唯一的
D. 以上三个都不是唯一的
标准答案: D;。
数据库系统概论复习资料:第一章:一选择题:1.在数据管理技术的发展过程中,经历了人工管理阶段、文件系统阶段和数据库系统阶段。
在这几个阶段中,数据独立性最高的是阶段。
A.数据库系统 B.文件系统 C.人工管理 D.数据项管理答案:A2.数据库的概念模型独立于。
A.具体的机器和DBMS B.E-R图 C.信息世界 D.现实世界答案:A3.数据库的基本特点是。
A.(1)数据可以共享(或数据结构化) (2)数据独立性 (3)数据冗余大,易移植 (4)统一管理和控制B.(1)数据可以共享(或数据结构化) (2)数据独立性 (3)数据冗余小,易扩充 (4)统一管理和控制C.(1)数据可以共享(或数据结构化) (2)数据互换性 (3)数据冗余小,易扩充 (4)统一管理和控制D.(1)数据非结构化 (2)数据独立性 (3)数据冗余小,易扩充 (4)统一管理和控制答案:B4. 是存储在计算机内有结构的数据的集合。
A.数据库系统 B.数据库 C.数据库管理系统 D.数据结构答案:B5.数据库中存储的是。
A.数据 B.数据模型 C.数据以及数据之间的联系 D.信息答案:C6. 数据库中,数据的物理独立性是指。
A.数据库与数据库管理系统的相互独立 B.用户程序与DBMS的相互独立C.用户的应用程序与存储在磁盘上数据库中的数据是相互独立的 D.应用程序与数据库中数据的逻辑结构相互独立答案:C7. .数据库的特点之一是数据的共享,严格地讲,这里的数据共享是指。
A.同一个应用中的多个程序共享一个数据集合 B.多个用户、同一种语言共享数据C.多个用户共享一个数据文件D.多种应用、多种语言、多个用户相互覆盖地使用数据集合答案:D8.数据库系统的核心是。
A.数据库B.数据库管理系统C.数据模型D.软件工具答案:B9. 下述关于数据库系统的正确叙述是。
A.数据库系统减少了数据冗余 B.数据库系统避免了一切冗余 C.数据库系统中数据的一致性是指数据类型一致D.数据库系统比文件系统能管理更多的数据答案:A10.将数据库的结构划分成多个层次,是为了提高数据库的①和②。
北京邮电大学学年第2学期《数据库应用技术》期末考试试题(A)一.单项选择题(本大题共26小题,每小题1分,共26分)1.数据库系统依靠( ) 支持数据独立性。
A)具有封装机制ﻩﻩﻩB)定义完整约束条件C)模式分级,各级模式之间的映像D)DDL语言与DML语言互相独立2.SQL 的DML 包括的语句有()。
A)ROLLBACK,COMMIT C)GRANT,REVOKEB)CREATE,DROP,ALTER D)SELECT,INSERT,DELETE,UPDATE3. 如果关系R和S进行自然连接时,只把R中原该舍弃的元组保存到新关系中,这种操作称为( ) 。
A)外连接B)内联接ﻩﻩC)左外连接ﻩD)右外连接4.层次、网状和关系模型是按照() 来分类的逻辑数据模型。
A)数据完整性的类型B)存储结构的类型C)数据结构的类型D)数据操作的类型5. 对数据库模式进行规范化处理,是在数据库设计的( )。
ﻩA)需求分析阶段 B)概念设计阶段C)逻辑设计阶段D)物理设计阶段6. 执行SQL 语句:SELECTSNAME,AGE FROMS WHERESEX=‘女’则该语句对关系S执行的操作有:( )A)交(∩)和选择(σ) ﻩﻩB)选择(σ)和投影(π)C)并(∪)和投影(π)D)选择(σ)和笛卡儿积(×)7. 设有关系模式R(A,B,C),根据语义有如下函数依赖集:F={A →B,(B,C) →A}。
关系模式R的规范化程度最高达到()。
A)1NFﻩB)2NF ﻩC)3NFﻩD)BCNF8. 下列哪一类视图上可以进行插入、删除和更新操作( )。
A) 带表达式的视图B) 连接视图ﻩC)行列子集视图ﻩD)分组视图9.如果关系R和S进行自然连接时,只把S中原该舍弃的元组保存到新关系中,这种操作称为() 。
ﻩA)外连接B)内联接ﻩC)左外连接ﻩD)右外连接10. 设关系R和S 的元数分别是r 和s,且R有n个元组,S 有m个元组。
2022年北京邮电大学数据科学与大数据技术专业《数据库系统原理》科目期末试卷A(有答案)一、填空题1、关系代数运算中,基本的运算是______________、______________、______________、______________和______________。
2、在SQL Server 2000中,数据页的大小是8KB。
某数据库表有1000行数据,每行需要5000字节空间,则此数据库表需要占用的数据页数为_____页。
3、完整性约束条件作用的对象有属性、______和______三种。
4、设某数据库中有商品表(商品号,商品名,商品类别,价格)。
现要创建一个视图,该视图包含全部商品类别及每类商品的平均价格。
请补全如下语句: CREATE VIEW V1(商品类别,平均价格)AS SELECT商品类别,_____FROM商品表GROUP BY商品类别;5、数据库系统在运行过程中,可能会发生各种故障,其故障对数据库的影响总结起来有两类:______和______。
6、主题在数据仓库中由一系列实现。
一个主题之下表的划分可按______、______数据所属时间段进行划分,主题在数据仓库中可用______方式进行存储,如果主题存储量大,为了提高处理效率可采用______方式进行存储。
7、____________、____________、____________和是计算机系统中的三类安全性。
8、视图是一个虚表,它是从______导出的表。
在数据库中,只存放视图的______,不存放视图对应的______。
9、设在SQL Server 2000环境下,对“销售数据库”进行的备份操作序列如下图所示。
①出现故障后,为尽可能减少数据丢失,需要利用备份数据进行恢复。
首先应该进行的恢复操作是恢复_____,第二个应该进行的恢复操作是恢复_____。
②假设这些备份操作均是在BK设备上完成的,并且该备份设备只用于这些备份操作,请补全下述恢复数据库完全备份的语句RESTORE_____FROM BKWITH FILE=1,_____;10、在SELECT命令中,______子句用于选择满足给定条件的元组,使用______子句可按指定列的值分组,同时使用______子句可提取满足条件的组。
(完整word版)北京邮电大学-数据库原理与应用-阶段作业与期末考试试题编辑整理:尊敬的读者朋友们:这里是精品文档编辑中心,本文档内容是由我和我的同事精心编辑整理后发布的,发布之前我们对文中内容进行仔细校对,但是难免会有疏漏的地方,但是任然希望((完整word版)北京邮电大学-数据库原理与应用-阶段作业与期末考试试题)的内容能够给您的工作和学习带来便利。
同时也真诚的希望收到您的建议和反馈,这将是我们进步的源泉,前进的动力。
本文可编辑可修改,如果觉得对您有帮助请收藏以便随时查阅,最后祝您生活愉快业绩进步,以下为(完整word版)北京邮电大学-数据库原理与应用-阶段作业与期末考试试题的全部内容。
数据库原理与应用阶段作业1:1. 下面系统中不属于关系数据库管理系统的是______。
A. OracleB. MS SQL ServerC. IMSD. DB21. 下列软件不属于数据库管理系统的是_____.A. UNIXB. ORACLEC. FOXPROD. SQL SERVER1. DBS是采用了数据库技术的计算机系统。
DBS是一个集合体,包含数据库、计算机硬件、软件和_____。
A. 系统分析员B. 程序员C. 数据库管理员D. 操作员1. 对某个具体的数据库应用来说,下列说法中正确的是______。
A. E-R 图是唯一的B. 数据模型是唯一的C. 数据库文件是唯一的D. 以上三个都不是唯一的1. 以下不属于数据库系统组成的是____________。
A. 硬件系统B. 数据库管理系统及相关软件C. 数据库管理员(DBA)D. 文件系统1. 下列四项中说法不正确的是______。
A. 数据库减少了数据冗余B. 数据库中的数据可以共享C. 数据库避免了一切数据的重复D. 数据库具有较高的数据独立性1. 与文件管理系统相比,______不是数据库系统的优点.A. 数据结构化B. 访问速度快C. 数据独立性D. 冗余度可控1. 下列四项中,不属于关系数据库特点的是_______。
2北邮数据库-机试-试题⽆答案商城数据库(共60分)姓名:你的名字要求:所有答案,请编写SQL语句完成;并将答案填写在题⽬下⽅答题处;1 创建电⼦商城数据库(5分,错⼀项,扣1分)1.使⽤管理器创建⼀个电⼦商城E-Market数据库,要求如下:1)数据库的名称为E-Market:包含⼀个数据⽂件,初始容量⼤⼩为100MB,⽂件按10%⾃动增长,最⼤容量⼤⼩为1000MB。
2)⼀个⽇志⽂件,初始容量⼤⼩为50MB,⽂件按5%⾃动增长,最⼤容量⼤⼩为500MB。
所有⽂件都放在⾮系统盘⽬录E-MarketDataBase下。
答(请编写Sql语句):2 创建商品类别表(5分,错⼀项,扣1分)请按表1中所⽰的要求(如:表名、列名、数据类型和各种约束等)来创建商品类别表(错⼀项,扣1分,最多扣5分)表1 商品类别表的结构答(请编写创建该表的Sql语句):3创建商品信息表(5分,错⼀项,扣1分)请按表2中所⽰的要求(如:表名、列名、数据类型和各种约束等)来创建商品类别表(错⼀项,扣1分,最多扣5分)表2 商品信息表的结构答(请编写创建该表Sql语句):4 编写增加如下数据的Sql语句(5分,错⼀项,扣1分)答(请编写增加商品类别的Sql语句):答(请编写增加商品信息的Sql语句):5 利⽤T-SQL编写查询信息的语句。
(10分,错⼀项扣2.5分)1、查询商品类别表中所有商品的类别名称。
2、查询商品信息表中所有商品信息。
3、若只想了解电⼦商城中商品类别编号为“2”的商品编号、商品名称、商品单价。
4、使⽤关联查询,查询全部商品的类别名称和商品名称;答(请编写Sql语句):6 利⽤T-SQL修改信息。
(10分,错⼀项扣2.5分)1、将所有商品价格在原价基础上,增加2元2、修改⽟⽶肠单价为14元3、修改带鱼单价为16元4、将⽣鲜类所有产品价格,在原价基础上增加3元答(请编写Sql语句):7 利⽤T-SQL进⾏模糊查询(5分,错⼀项扣2.5分)1、查询库存量100-500的商品信息。
北京邮电大学学年第 2 学期《数据库应用技术》期末考试试题(A)一.单项选择题(本大题共26小题,每小题1分,共26分)1.数据库系统依靠 ( )?支持数据独立性。
A)具有封装机制B)定义完整约束条件C)模式分级,各级模式之间的映像D)DDL语言与DML语言互相独立2. SQL 的DML 包括的语句有()。
A)ROLLBACK,COMMIT C)GRANT,REVOKEB)CREATE,DROP,ALTER D)SELECT,INSERT,DELETE,UPDATE3. 如果关系R和S进行自然连接时,只把R中原该舍弃的元组保存到新关系中,这种操作称为 ( )?。
A)外连接B)内联接C)左外连接D)右外连接4. 层次、网状和关系模型是按照( )?来分类的逻辑数据模型。
A)数据完整性的类型B)存储结构的类型C)数据结构的类型D)数据操作的类型5. 对数据库模式进行规范化处理,是在数据库设计的( )?。
A)需求分析阶段????B)概念设计阶段???? C)逻辑设计阶段???? D)物理设计阶段6. 执行SQL 语句:SELECT SNAME,AGE FROM S WHERE SEX=‘女’则该语句对关系S 执行的操作有:()A)交(∩)和选择(σ)B)选择(σ)和投影(π)C)并(∪)和投影(π)D)选择(σ)和笛卡儿积(×)7. 设有关系模式R(A,B,C),根据语义有如下函数依赖集:F={A →B,(B,C)→A}。
关系模式R的规范化程度最高达到()。
A)1NF B)2NF C)3NF D)BCNF8. 下列哪一类视图上可以进行插入、删除和更新操作()。
A) 带表达式的视图B) 连接视图C) 行列子集视图D) 分组视图9. 如果关系R 和S 进行自然连接时,只把S 中原该舍弃的元组保存到新关系中,这种操作称为( )?。
A )外连接B )内联接C )左外连接D )右外连接10. 设关系R 和S 的元数分别是r 和s ,且R 有n 个元组,S 有m 个元组。
执行关系R 和S 的笛卡尔积,记为T=R ×S ,则( )?。
A )T 的元数是r+s,且有n+m 个元组B )T 的元数是r ×s,且有n+m 个元组C )T 的元数是r+s,且有n ×m 个元组D )T 的元数是r ×s,且有n ×m 个元组 11. 由于关系模式设计不当所引起的更新异常指的是( )。
A )两个事务并发地对同一数据项进行更新而造成数据库不一致B )关系的不同元组中数据冗余,更新时未能同时更新所有有关元组而造成数据库不一致C )未经授权的用户对数据进行了更新D )对数据的更新因为违反完整性约束条件而遭到拒绝 12. 下列对关系的叙述中,哪一个是不正确的?( )?A )关系中的每个属性是不可分解的B )在关系中元组的顺序是无关紧要的C )任意的一个二维表都是一个关系D )每一个关系只有一种记录类型13. 设关系R =(A ,B ,C ),与SQL 语句select distinct A from R where B=17 等价的关系代数表达式是( )?。
A )πA (σB=17(R)) B )σB=17(πA (R))C )σB=17(πA,C (R))D )πA,C (σB=17(R))14. 文件系统与数据库系统相比较,其缺陷主要表现在数据联系弱、数据冗余和()。
A)数据存储量低???????? B)处理速度慢???????? C)数据不一致???????? D)操作烦琐?15. SQL语言支持建立聚簇索引,这样可以提高查询效率;但是,并非素有属性列都适宜于建立聚簇索引,下面()属性列适宜建立聚簇索引。
A)经常更新的属性列B)主属性C)非主属性D)经常查询的属性列16. 关系R 与关系S只有1个公共属性,T1是R与S等值连接的结果,T2是R与S 自然连接的结果,则 ( )? 。
A) T1的属性个数大于或等于T2的属性个数??????????B) T1的属性个数小于T2的属性个数?C) T1的属性个数等于T2的属性个数D) T1的属性个数大于T2的属性个数17. 在关系模式R(U,F)中,F是最小函数依赖集,属性T只在F中诸函数依赖“→”的左端出现,则属性T具有以下性质 ( )。
A)属性T仅是R的主属性,但不包含于侯选键中?B)属性T必是组成R候选键的主属性?C)属性T必是R的非主属性D)属性T可能是R的主属性,也可能是R的非主属性?18. 下列叙述中,哪一条是不正确的?( )A)共享锁与任何锁都相容B)排它锁又称为X 锁或写锁C)强两阶段封锁协议要求事务提交之前不得释放任务锁D)封锁自身产生的主要问题是死锁19. Deleted表是SQL Server提供的临时表,用于存放( ),与创建触发器的表有相同的结构,但只能查询数据,不能修改。
A)被DELETE的旧数据B)被DELETE的旧数据,要UPDATE的新数据C)临时存放的旧数据D)被DELETE和UPDATE的旧数据20. 关于SQLServer中的触发器叙述不正确的是( )。
A) SQLServer的触发器除了DML触发器以外,还可以定义DDL触发器或者登录触发器。
B) 触发器是一种特殊的存储过程,只能与表相连,一般在特定的数据操作语句(DML)时触发。
C) 触发器可以定义比CHECK约束、规则对象、默认对象更复杂的数据完整性约束。
D) 触发器可以级联修改数据库中的所有相关表,且无需定义外键约束关系。
21. 在SELECT查询中,可以使用IN、ANY、ALL、EXISTS等谓词,其中 <ANY 等价于( )。
A)<MIN B)NOT IN谓词C)<MAX D)EXISTS谓词22. 下列关于SQL 语言索引(INDEX)的叙述中,哪一条是不正确的? ( )A)索引是外模式B)使用索引可以加快查询语句的执行速度C)一个基本表上可以创建多个索引D)系统在存取数据时会自动选择合适的索引作为存取路径23. “查询选修了3门以上课程的学生的学生号”,正确的SQL语句是( )A) SELECT S# FROM SC GEOUP BY S# WHERE COUN(*)〉3B) SELECT S# FROM SC GEOUP BY S# HAVING COUN(*)〉3C) SELECT S# FROM SC ORDER BY S# HAVING COUN(*)〉3D) SELECT S# FROM SC ORDER BY S# WHERE COUN(*)〉324. 在视图上使用INSERT语句,下列( )情况可以进行插入操作。
A) 视图全部包含了基本表中属性为NOT NULL的列B) 视图中包含了使用统计函数的结果C)视图中使用了DICTINCTD)视图由多个表连接而成,对多个表的列进行插入操作25.设有两个事务T1、T2,其并发调度如下图所示。
T1 T2-------------------------------------------------------------------------------------(1)R(C)=100C←C*2W(C)=200(2) R(C)=200(3)ROLLBACKC恢复为100-------------------------------------------------------------------------------------下列说法正确的是()。
A)该调度不存在问题 B)该调度丢失修改C)该调度不能重复读 D)该调度读“脏”数据26.下列不是由于关系模式设计不当所引起问题的是( )。
A)数据冗余B)插入异常C)删除异常D)丢失修改二.填空题(本大题每空1.5分,共18分)1、数据库系统一般由数据库、、应用系统、DBA和用户构成。
2、在ER图中,菱形框表示。
3、数据库系统中构成单一逻辑工作单元的操作集合称为__ __。
4、关系模型中有实体完整性、完整性和用户自定义的完整性三类完整性约束。
5、数据依赖是一个关系内部属性与属性之间的一种约束关系,最重要的数据依赖是依赖和依赖。
6、设关系模式R (A,B,C),F是R上成立的FD集,F = {B→A,B→C},则分解ρ = {AB,AC},丢失的FD是。
7、对数据模型的规范化,主要是解决插入异常、和数据冗余过大的问题。
8、在SQL 语言中,允许获得某种权限的用户把这种权限再转授给其他用户,可以在GRANT 语句中指定子句9、关系数据库规范化理论的研究中,在函数依赖的范畴内,范式达到了最高的规范化程度。
10、判断一个并发调度是否正确,可以用概念来解决。
11、在SQL查询时,如果需要去掉查询结果中的重复组,应使用关键词。
三.名词解释(本大题共3小题,每小题2分,共6分)1、视图2、主属性3、事务的ACID特性四.简答题(本大题共3小题,共30分)1、设有关系R与SR A? B? C D E2? 3? 4 7 54? 5? 6 4 87? 8? 9计算π3,2(σA=D(R×S)) 的结果。
(2分)2、设有职工关系Employee(职工号,姓名,性别,技能),有关系代数运算表达式:π1,2,4(Employee)÷π4(σ2='Li'(Employee))请用汉语句子写出该表达式所表示的查询。
(2分)3、第三范式和BCNF范式有何区别和联系?(2分)答:4、已知关系:1)学生关系S,包括学号S#、姓名SNAME、年龄SAGE、系名SD;2)课程关系C,包括课程号C#、课程名CNAME、学分CC、教师号T#;3)学生选课关系SC,包括学号S#、课程号C#和成绩GRADE;4)教师情况基本表T,包括教师号T#、教师名TNAME、系名TD;(1)用SQL语言实现:检索姓“王”的所有学生的姓名和年龄。
(2分)用SQL语言实现:查询至少选修课程号为“C21”和“C41”两门课程的学生学号。
(2分)用SQL语言实现:统计每门指选课程的学生选修人数(超过10人的课程才统计),要求输出课程号,课程名和选修人数,查询结果按人数降序排列,若人数相同,按课程号升序排列。
(2分)用SQL语言实现:创建视图,包含所有学生的学号,姓名,选课的课程名和成绩。
(2分)用SQL语言实现:教师号为外键,请对课程关系的建表语句补充完整。
(2分)(主键约束和外键约束)CREATE TABLE C(C# CHAR(20),CNAME CHAR(50),CC FLOAT,,);(2)分别写出“选修了课程号为C2 的学生的姓名”的关系代数表达式和SQL 查询语句。