传感器原理及工程应用作业
- 格式:doc
- 大小:75.50 KB
- 文档页数:19
《传感器原理及工程应用》完整版习题答案第1章传感与检测技术的理论基础(P26)1—1:测量的定义?答:测量是以确定被测量的值或获取测量结果为目的的一系列操作。
所以,测量也就是将被测量与同种性质的标准量进行比较,确定被测量对标准量的倍数。
1 —2 :什么是测量值的绝对误差、相对误差、引用误差?答:绝对误差是测量结果与真值之差,即:绝对误差=测量值一真值相对误差是绝对误差与被测量真值之比,常用绝对误差与测量值之比,以百分数表示,即:相对误差=绝对误差/测量值X100%引用误差是绝对误差与量程之比,以百分数表示,即:引用误差=绝对误差/量程100%示值为142kPa,求该示值的绝对误差、实际相对误差、标称相对误差和引用误差。
解: 已知:真值L = 140kPa测量值x= 142kPa测量上限=150kPa测量下限=—50kPa绝对误差△ = x-L=142-140=2(kPa)实际相对误差=—=2「43%L 140标称相对误差—— 1.41% x 142引用误差2 =测量上限—测量下限'150 —1 —10 对某节流元件(孔板)开孔直径d20的尺寸进行了15次测量,测量数据如下(单位: mm):120.42120.43 120.40 120.42 120.43 120.39 120.30 120.40120.43120.41 120.43 120.42 120.39 120.39 120.40用测量范围为—50〜150kPa的压力传感器测量140kPa的压力时,传感器测得试用格拉布斯准则判断上述数据是否含有粗大误差,并写出其测量结果。
解:序 号测量值 d 2o (mm)残余误差V i (d 20i d 2o )(mm)残余误差V (d 20i d 20 (i7))(mm)1 120.42 0.016 0.009 2 120.43 0.026 0.0193 120.40 —0.004 —0.0114 120.42 0.016 0.0095 120.43 0.0260.0196 120.39 —0.014—0.0217 120.30 —0.1048 120.40 —0.004—0.0119 120.43 0.026 0.01910 120.41 0.006 —0.00111 120.43 0.026 0.019 12 120.42 0.016 0.00913 120.39 —0.014—0.021 14 120.39 —0.014 —0.021 15120.40—0.004—0.011d20120.404mm1 i 10.0327mmJ i 7 0.0161mmd 20(i 7) 120.411mmd201(15 1d20 114 1G d 200.0788( mm) G d 200.0382(mm)当= 时,若取置信概率 = ,查表可得格拉布斯系数 = 。
传感器原理及工程应用答案1—1:测量的定义,答:测量是以确定被测量的值或获取测量结果为目的的一系列操作。
所以, 测量也就是将被测量与同种性质的标准量进行比较,确定被测量对标准量的倍数。
1—2:什么是测量值的绝对误差、相对误差、引用误差,答:绝对误差是测量结果与真值之差,即: 绝对误差=测量值—真值相对误差是绝对误差与被测量真值之比,常用绝对误差与测量值之比,以百分数表示 , 即: 相对误差=绝对误差/测量值×100%引用误差是绝对误差与量程之比,以百分数表示,即: 引用误差=绝对误差/量程×100%1—3什么是测量误差,测量误差有几种表示方法,它们通常应用在什么场合, 答: 测量误差是测得值减去被测量的真值。
测量误差的表示方法:绝对误差、实际相对误差、引用误差、基本误差、附加误差。
当被测量大小相同时,常用绝对误差来评定测量准确度;相对误差常用来表示和比较测量结果的准确度;引用误差是仪表中通用的一种误差表示方法,基本误差、附加误差适用于传感器或仪表中。
2,1:什么是传感器,它由哪几部分组成,它的作用及相互关系如何,答:传感器是能感受规定的被测量并按照一定的规律转换成可用输出信号的器件或装置。
通常,传感器由敏感元件和转换元件组成。
其中,敏感元件是指传感器中能直接感受或响应被测量的部分; 转换元件是指传感器中能将敏感元件感受或响应的被测量转换成适于传输或测量的电信号部分。
2—2:什么是传感器的静态特性,它有哪些性能指标,分别说明这些性能指标的含义, 答:传感器在被测量的各个值处于稳定状态时,输出量和输入量之间的关系称为传感器的静态特性;其主要指标有线性度、灵敏度、精确度、最小检测量和分辨力、迟滞、重复性、零点漂移、温漂。
灵敏度定义是输出量增量Δy与引起输出量增量Δy的相应输入量增量Δx之比。
传感器的线性度是指传感器的输出与输入之间数量关系的线性程度。
输出与输入关系可分为线性特性和非线性特性。
传感器技术及工程应用1. 什么是传感器?大家好,今天我们来聊聊传感器技术。
听起来可能有点高大上,但其实它就像你生活中的小助手,默默地工作着。
传感器,简单来说,就是能够感知周围环境变化的小设备。
就像你在阳光下眯起眼睛,传感器也是用来“看”这个世界的,能感知光线、温度、湿度、运动等等。
想象一下,你的手机有个小眼睛,能知道你在什么时候打电话,什么时候在玩游戏,甚至在你听音乐的时候调节音量。
这就是传感器在背后默默地做功劳呢!1.1 传感器的工作原理那么,传感器是怎么工作的呢?其实原理并不复杂,很多时候都是利用物理或化学反应来完成感知的。
比如说,温度传感器像是一个热情的小伙伴,它能感知周围的温度变化,然后把这些信息传递给其他设备,像是空调或者暖气系统,让你的室内温度保持在一个舒适的范围内。
想想吧,夏天在炎热的阳光下,空调突然给你来一阵清凉,真是爽翻天了!1.2 传感器的种类传感器的种类可真是五花八门,像是一个大家庭,各有各的“绝活”。
比如,光传感器就像个“摄影师”,专门负责感知光线的强弱;而加速度传感器就像是一个运动员,能感知物体的运动状态;还有气体传感器,它就像个“侦探”,能嗅出空气中有害气体的存在。
这些传感器不仅能让我们的生活更加便利,还能在许多工程应用中发挥巨大的作用。
2. 传感器在工程中的应用2.1 智能家居说到传感器的应用,智能家居绝对是个热点。
想象一下,早上你刚睁开眼,窗帘自动打开,阳光洒进房间。
咦,怎么做到的?这就得益于光传感器和窗帘电机的完美配合。
还有,温湿度传感器会告诉空调室内的温度,让你不再受到“冷热交替”的折磨,真是为生活添彩!更神奇的是,智能家居还能通过手机控制,就像你身边有个万能遥控器,随时随地,想开就开。
2.2 工业自动化当然,传感器在工业领域也大显身手。
在制造业中,各种传感器被广泛应用于设备监测和故障诊断。
想象一下,一个工厂的机器在运转时,传感器能够实时监测它们的状态,及时发现问题,防止事故发生。
传感器原理及工程应用习题参考答案篇一:第四版(郁有文)课后答案第一章传感与检测技术的理论基础1.什么是测量值的绝对误差、相对误差、引用误差?答:某量值的测得值和真值之差称为绝对误差。
相对误差有实际相对误差和标称相对误差两种表示方法。
实际相对误差是绝对误差与被测量的真值之比;标称相对误差是绝对误差与测得值之比。
引用误差是仪表中通用的一种误差表示方法,也用相对误差表示,它是相对于仪表满量程的一种误差。
引用误差是绝对误差(在仪表中指的是某一刻度点的示值误差)与仪表的量程之比。
2.什么是测量误差?测量误差有几种表示方法?它们通常应用在什么场合?答:测量误差是测得值与被测量的真值之差。
测量误差可用绝对误差和相对误差表示,引用误差也是相对误差的一种表示方法。
在实际测量中,有时要用到修正值,而修正值是与绝对误差大小相等符号相反的值。
在计算相对误差时也必须知道绝对误差的大小才能计算。
采用绝对误差难以评定测量精度的高低,而采用相对误差比较客观地反映测量精度。
引用误差是仪表中应用的一种相对误差,仪表的精度是用引用误差表示的。
3.用测量范围为-50~+150kPa的压力传感器测量140kPa压力时,传感器测得示值为142kPa,求该示值的绝对误差、实际相对误差、标称相对误差和引用误差。
解:绝对误差??142?140?2kPa实际相对误差标称相对误差引用误差??142?140?100%?%140 ??142?140?100%?%142 142?140?100%?1%150?(?50) ??4.什么是随机误差?随机误差产生的原因是什么?如何减小随机误差对测量结果的影响?答:在同一测量条件下,多次测量同一被测量时,其绝对值和符号以不可预定方式变化着的误差称为随机误差。
随机误差是由很多不便掌握或暂时未能掌握的微小因素(测量装置方面的因素、环境方面的因素、人员方面的因素),如电磁场的微变,零件的摩擦、间隙,热起伏,空气扰动,气压及湿度的变化,测量人员感觉器官的生理变化等,对测量值的综合影响所造成的。
目录第三章 (5)3-1.什么是应变效应?什么是压阻效应?利用应变效应和压阻效应解释金属电阻应变片和半导体应变片的工作原理。
(5)3-2.试述应变片温度误差的概念,产生原因和补偿方法。
(5)3.试用应变片传感器实现一种应用。
(6)第四章 (6)4-1.说明差动变隙式电感传感器的主要组成、工作原理和基本特征。
(6)4 -3.差动变压器式传感器有哪几种结构形式?各有什么特点? (6)4-10.何为涡流效应?怎用利用涡流效应进行位移测量? (7)4-11.电涡流的形成范围包括哪些内容?他们的主要特点是什么? (7)5.用电感式传感器设计应用 (8)第五章 (8)5-1.根据工作原理可以将电容式传感器分为哪几类?每种类型各有什么特点?各适用于什么场合? (8)5-9.简述差动式电容测厚传感器系统的工作原理。
(8)第六章 (9)6-1.什么叫正压电效应和逆压电效应?什么叫纵向压电效应和横向压电效应? (9)6-3.简述压电陶瓷的结构及其特性。
(9)3.利用压电式传感器设计一个应用系统 (10)第七章 (10)7-4.什么是霍尔效应?霍尔电势与哪些因素有关? (10)7-6.温度变化对霍尔元件输出电势有什么影响?怎样补偿? (10)第八章 (11)8-1.光电效应有哪几种?相对应的光电器件有哪些? (11)8-2.试述光敏电阻、光敏二极管、光敏晶体管和光电池的工作原理,在实际应用时各有什么特点? (11)8-6.光在光纤中是怎样传输的?对光纤及入射光的入射角有什么要求? (12)8-7.试用光电开关设计一个应用系统。
(13)第九章 (13)9-1.简述气敏元件的工作原理 (13)9-2.为什么多数气敏元件都附有加热器 (13)9-3.什么叫湿敏电阻?湿敏电阻有哪些类型?各有什么特点? (14)第十章 (14)10-1.超声波在介质中传播具有哪些特性? (14)10-2.图10-3中,超声波探头的吸收块作用是什么? (15)10-3.超声波物位测量有几种方式?各有什么特点? (15)10-5.已知超声波探头垂直安装在被测介质底部,超声波在被猜测介质中的传播速度为1460m/s,测得时间间隔为28μs,试求物位高度? (15)第十一章 (15)11-1.简述微波传感器的测量机理。
传感器原理及工程应用习题参考答案篇一:第四版(郁有文)课后答案第一章传感与检测技术的理论基础1.什么是测量值的绝对误差、相对误差、引用误差?答:某量值的测得值和真值之差称为绝对误差。
相对误差有实际相对误差和标称相对误差两种表示方法。
实际相对误差是绝对误差与被测量的真值之比;标称相对误差是绝对误差与测得值之比。
引用误差是仪表中通用的一种误差表示方法,也用相对误差表示,它是相对于仪表满量程的一种误差。
引用误差是绝对误差(在仪表中指的是某一刻度点的示值误差)与仪表的量程之比。
2.什么是测量误差?测量误差有几种表示方法?它们通常应用在什么场合?答:测量误差是测得值与被测量的真值之差。
测量误差可用绝对误差和相对误差表示,引用误差也是相对误差的一种表示方法。
在实际测量中,有时要用到修正值,而修正值是与绝对误差大小相等符号相反的值。
在计算相对误差时也必须知道绝对误差的大小才能计算。
采用绝对误差难以评定测量精度的高低,而采用相对误差比较客观地反映测量精度。
引用误差是仪表中应用的一种相对误差,仪表的精度是用引用误差表示的。
3.用测量范围为-50~+150kPa的压力传感器测量140kPa压力时,传感器测得示值为142kPa,求该示值的绝对误差、实际相对误差、标称相对误差和引用误差。
解:绝对误差??142?140?2kPa实际相对误差标称相对误差引用误差??142?140?100%?%140 ??142?140?100%?%142 142?140?100%?1%150?(?50) ??4.什么是随机误差?随机误差产生的原因是什么?如何减小随机误差对测量结果的影响?答:在同一测量条件下,多次测量同一被测量时,其绝对值和符号以不可预定方式变化着的误差称为随机误差。
随机误差是由很多不便掌握或暂时未能掌握的微小因素(测量装置方面的因素、环境方面的因素、人员方面的因素),如电磁场的微变,零件的摩擦、间隙,热起伏,空气扰动,气压及湿度的变化,测量人员感觉器官的生理变化等,对测量值的综合影响所造成的。
4-12 电涡流传感器常用的测量电路有哪几种?其测量原理如何?各有什么特点?1、用于电涡流传感器的测量电路主要有:调频式、调幅式电路两种。
2、测量原理(1)调频式测量原理传感器线圈接入LC振荡回路,当传感器与被测导体距离x改变时,在涡流影响下,传感器的电感变化,将导致振荡频率的变化,该变化的频率是距离x 的函数,即f=L(x), 该频率可由数字频率计直接测量,或者通过f-V变换,用数字电压表测量对应的电压。
图4-6调频式测量原理图(2)调幅式测量原理由传感器线圈L、电容器C和石英晶体组成的石英晶体振荡电路。
石英晶体振荡器起恒流源的作用,给谐振回路提供一个频率(f0)稳定的激励电流i o。
当金属导体远离或去掉时,LC并联谐振回路谐振频率即为石英振荡频率f o,回路呈现的阻抗最大,谐振回路上的输出电压也最大;当金属导体靠近传感器线圈时,线圈的等效电感L发生变化,导致回路失谐,从而使输出电压降低,L的数值随距离x的变化而变化。
因此,输出电压也随x而变化。
输出电压经放大、检波后,由指示仪表直接显示出x的大小。
图4-7调幅式测量原理图除此之外,交流电桥也是常用的测量电路。
3、特点✧调频式测量电路除结构简单、成本较低外,还具有灵敏度高、线性范围宽等优点。
✧调幅式测量电路线路较复杂,装调较困难,线性范围也不够宽。
4-13 利用电涡流式传感器测板材厚度,已知激励电源频率f =1MHz,被测材料相对磁导率μr=1,电阻率ρ=2.9×10-6ΩCm,被测板材厚度为=(1+0.2)mm。
试求:(1)计算采用高频反射法测量时,涡流透射深度h为多大?(2)能否采用低频透射法测板材厚度?若可以需采取什么措施?画出检测示意图。
【解】1、为了克服带材不够平整或运行过程中上下波动的影响,在带材的上、下两侧对称地设置了两个特性完全相同的涡流传感器S1和S2。
S1和S2与被测带材表面之间的距离分别为x1和x2。
若带材厚度不变,则被测带材上、下表面之间的距离总有x1+x2=常数的关系存在。
传感器原理及工程应用1. 传感器的基本概念要聊传感器,得从最基础的东西说起。
传感器,简单来说,就是一种可以感知外界信息的装置。
就像是你手上的一双眼睛,能够看见周围发生的事情。
它们的任务是将这些信息转化成我们可以理解的数据。
想象一下,你的手机屏幕能够自动调整亮度,这背后就是传感器在发挥作用。
它们通过感应周围的光线强度来决定屏幕的亮度,这一过程就像是你给手机配了一双聪明的眼睛,它能根据环境的变化来做出调整。
2. 传感器的工作原理2.1 传感器的基本原理那么,传感器到底是怎么工作的呢?说白了,它们是通过检测环境中的某些特定量,比如温度、湿度或者光线强度,然后把这些信息转化成电信号。
接下来,这些电信号被送到处理系统,最后变成我们能理解的形式。
打个比方,你在烤箱里烤蛋糕,传感器就像是一个小侦探,时刻监视着温度的变化。
一旦蛋糕的温度达到预设的标准,传感器会发出信号,告诉烤箱“嘿,该关火啦!”这样,你的蛋糕才能刚刚好,不会过熟也不会半生不熟。
2.2 不同类型的传感器传感器的种类可多了,比如温度传感器、压力传感器、加速度传感器等等。
每种传感器都有自己的“特长”。
温度传感器负责监测温度,压力传感器则关注压力变化,像在车胎里监测气压就是它的工作。
加速度传感器呢,则能够感知物体的运动状态,甚至能检测到你的手机是不是在掉落。
想象一下,你的手机屏幕突然变暗,可能就是因为温度传感器发现了热量的变化,调整了亮度。
3. 传感器在工程中的应用3.1 传感器在汽车中的应用传感器在工程领域中的应用可谓是无处不在。
在汽车工业中,传感器的作用尤为重要。
你可以把它们想象成车上的“小帮手”,比如汽车中的倒车雷达。
它通过传感器检测车后方的距离,提醒司机“哎呀,小心点儿,不要撞到东西啦!”这让停车变得简单多了。
而且,在现代汽车里,传感器还能帮助实现自动驾驶,确保你在行驶过程中不会出现意外,真的是高科技的好帮手。
3.2 传感器在智能家居中的应用再来说说智能家居。
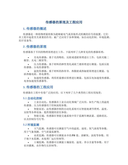
传感器的原理及工程应用1. 传感器的概述传感器是一种将物理量转换为能够被电气或其他形式检测的信号的装置。
它们在工程中起着至关重要的作用,被广泛应用于各种领域,如自动化控制、环境监测、医疗设备等。
2. 传感器的原理传感器基于不同的物理原理进行工作,下面列举了几种常见的传感器原理:•光电传感器:基于光的吸收、反射或透射原理进行工作,包括光敏二极管、光电二极管等。
•压力传感器:基于材料的弹性变化或荷兰德原理进行测量,包括压阻传感器、压电传感器等。
•温度传感器:基于材料的热传导、热散射或热辐射原理进行测量,包括热敏电阻、热电偶等。
•加速度传感器:利用质量感应原理进行测量,包括压电加速度传感器、电容加速度传感器等。
3. 传感器的工程应用传感器在工程中有着广泛的应用,以下列举了几个典型的工程应用场景:3.1 自动化控制•工业自动化:传感器在工业自动化领域广泛应用,如生产线上的温度传感器、压力传感器用于控制流程参数。
•智能家居:由传感器控制的自动化系统可以智能地调节照明、温度、安防等各种设备,提供便捷的居住体验。
•智能交通:传感器在智能交通系统中用于监测车辆流量、道路状况,以及控制信号灯等。
3.2 环境监测•大气监测:传感器可以测量空气中的温度、湿度、氧气浓度等参数,用于气象预测、空气质量监测等。
•水质监测:传感器可以测量水中的PH值、溶解氧、浊度等参数,用于地下水监测、水处理厂运行控制等。
•土壤监测:传感器可以测量土壤湿度、温度、养分含量等参数,用于农田灌溉、农作物生长控制等。
3.3 医疗设备•心率监测:传感器可以监测患者的心率,实时反馈给医护人员进行诊断和治疗。
•血压监测:传感器可以测量患者的血压,用于诊断高血压、低血压等病症。
•呼吸监测:传感器可以监测患者的呼吸频率和呼气二氧化碳含量,用于呼吸系统疾病的诊断和治疗。
3.4 智能穿戴设备•运动监测:传感器可以测量运动设备的运动状态,如步数、距离、速度等,用于运动量统计和运动指导。
《传感器原理及工程应用》课后习题答案精简版(郁有文 西安电子科技大学出版社 第三版)第1章 传感与检测技术的理论基础1-3 用测量范围为-50~150kPa 的压力传感器测量140kPa 的压力时,传感器测得示值为142kPa ,求该示值的绝对误差、实际相对误差、标称相对误差和引用误差。
解:已知:被测量的真值L =140kPa , 测量值x =142kPa , 测量上限=150kPa , 测量下限=-50kPa ,则:绝对误差kPa L x 2140142=-=-=∆;实际相对误差%==4311402.L ≈∆δ;标称相对误差%==4111422.x ≈∆δ;引用误差()%--=测量上限-测量下限=1501502≈∆γ。
1-10 对某节流元件(孔板)开孔直径d 20的尺寸进行了15次测量,测量数据如下(单位:mm ): 120.42120.43120.40120.42120.43 120.39 120.30 120.40 120.43 120.41 120.43120.42120.39120.39120.40试用格拉布斯准则判断上述数据是否含有粗大误差,并写出其测量结果。
解:对测量数据列表如下:当n =15时,若取置信概率P =0.95,查表可得格拉布斯系数G =2.41。
则10400788003270412720.v mm ...G d -=<=⨯=σ,所以7d 为粗大误差数据,应当剔除。
然后重新计算平均值和标准偏差。
当n =14时,若取置信概率P =0.95,查表可得格拉布斯系数G =2.37。
则()i d v mm ...G >=⨯=038200161037220σ,所以其他14个测量值中没有坏值。
计算算术平均值的标准偏差()mm ..nd d 0043014016102020===σσ;()mm ...nd d 013000430314016103332020=⨯=⨯==σσ。
传感器原理及应用实验报告一、实验目的1、深入理解各类传感器的工作原理。
2、掌握传感器的性能参数和测量方法。
3、学会使用传感器进行物理量的测量和数据采集。
4、培养分析和解决实验中出现问题的能力。
二、实验设备1、压力传感器及测量电路。
2、温度传感器及测量电路。
3、位移传感器及测量电路。
4、数据采集卡及计算机。
三、实验原理(一)压力传感器压力传感器通常基于压阻效应或电容原理工作。
压阻式压力传感器是在硅片上扩散出电阻,并将其连接成电桥形式。
当压力作用于硅片时,电阻值发生变化,从而导致电桥输出电压的变化。
电容式压力传感器则是通过改变两个极板之间的距离或有效面积,从而改变电容值,进而反映压力的大小。
(二)温度传感器常见的温度传感器有热电偶和热敏电阻。
热电偶基于塞贝克效应,由两种不同的金属组成,当两端存在温度差时,会产生热电动势。
热敏电阻的电阻值随温度变化而显著改变,通过测量电阻值可以确定温度。
(三)位移传感器位移传感器包括电感式、电容式和光栅式等。
电感式位移传感器利用线圈的电感变化来测量位移;电容式位移传感器则依据电容的变化来检测位移;光栅式位移传感器通过光栅的莫尔条纹来实现高精度的位移测量。
四、实验步骤(一)压力传感器实验1、连接压力传感器到测量电路,确保连接正确无误。
2、打开电源,对传感器进行预热。
3、施加不同大小的压力,使用数据采集卡采集输出电压数据。
4、记录压力值和对应的电压值,绘制压力电压特性曲线。
(二)温度传感器实验1、将热电偶或热敏电阻插入恒温槽中。
2、改变恒温槽的温度,设置多个温度点。
3、测量不同温度下传感器的输出,记录温度和输出值。
4、绘制温度输出特性曲线。
(三)位移传感器实验1、安装位移传感器,使其能够准确测量位移。
2、移动测量对象,产生不同的位移量。
3、采集位移数据和传感器的输出信号。
4、绘制位移输出特性曲线。
五、实验数据及处理(一)压力传感器|压力(kPa)|输出电压(mV)|||||50|125||100|250||150|375||200|500|根据上述数据,绘制压力电压特性曲线(略)。
传感器原理及工程应用第四版传感器是一种能够感知外部环境并将感知到的信息转化为可用信号的装置。
它在工程领域有着广泛的应用,涉及到物联网、智能制造、环境监测等方面。
本文将对传感器的原理及工程应用进行介绍,希望能够为读者提供一些有益的知识和信息。
首先,我们来了解一下传感器的原理。
传感器的工作原理通常是利用特定的物理效应,如电磁感应、压阻效应、光电效应等,将感知到的信息转化为电信号或其他形式的信号输出。
例如,温度传感器利用热敏电阻的电阻值随温度变化的特性来感知温度,并将其转化为电压信号输出。
光电传感器则是利用光电效应来感知光线的强弱,并输出相应的电信号。
不同类型的传感器有着不同的工作原理,但它们的基本功能都是将感知到的信息转化为可用信号输出。
在工程应用中,传感器有着广泛的应用。
首先是在物联网领域,传感器作为物联网的重要组成部分,可以实现对环境、设备、物品等的实时监测和数据采集。
比如,智能家居系统中的温湿度传感器可以实时监测室内温湿度,并通过无线网络将数据传输到智能控制终端,实现智能温控。
其次,在智能制造领域,传感器的应用也十分广泛。
通过传感器对设备运行状态、生产过程参数等的监测,可以实现智能化的生产调度和设备维护,提高生产效率和产品质量。
此外,传感器在环境监测、医疗诊断、交通管理等领域也有着重要的应用价值。
除了以上提到的应用领域,传感器在军事、航天、能源等领域也有着重要的应用。
例如,军事中的雷达、红外探测器等都是基于传感器原理的设备,用于实现目标探测、识别和跟踪。
在航天领域,航天器上配备了各种传感器,用于对太空环境、地球大气、地面目标等进行监测和探测。
在能源领域,传感器的应用可以实现对能源设备运行状态的实时监测和控制,提高能源利用效率。
总的来说,传感器作为一种能够感知外部环境并将感知到的信息转化为可用信号的装置,在工程应用中有着广泛的应用前景。
通过对传感器的原理及工程应用的了解,可以更好地理解传感器在各个领域的作用和意义,为相关领域的工程设计和应用提供参考和指导。
《传感器的应用》作业设计方案一、设计背景:传感器是一种能够感知环境信息并将其转化为电信号的装置,被广泛应用于各个领域,如工业控制、医疗诊断、环境监测等。
本次作业旨在通过设计一系列实践性的任务,让学生深入了解传感器的原理、分类、应用及实验操作。
二、设计目标:1. 了解传感器的基本原理和分类;2. 掌握传感器在不同领域的应用;3. 能够独立设计并实施简单的传感器实验。
三、设计内容:1. 课前准备:让学生通过阅读相关教材和资料,了解传感器的基本原理、分类及应用领域,为实验做好准备。
2. 实验一:温度传感器的应用要求学生设计一个实验,应用温度传感器测量不同温度下水的温度,并记录数据。
学生需要分析实验结果,探讨温度传感器的测量原理及误差来源。
3. 实验二:光敏传感器的应用让学生设计一个实验,应用光敏传感器测量不同光照条件下LED灯的亮度,并记录数据。
学生需要比较不同光敏传感器的灵敏度和响应速度。
4. 实验三:声音传感器的应用要求学生设计一个实验,应用声音传感器测量不同声音强度下的声音信号,并记录数据。
学生需要分析声音传感器的灵敏度和频率响应特性。
5. 实验四:压力传感器的应用让学生设计一个实验,应用压力传感器测量不同压力下气体的压强,并记录数据。
学生需要探讨压力传感器的工作原理及测量范围。
四、实验要求:1. 学生需要独立完成实验设计、数据采集和分析;2. 学生需要撰写实验报告,包括实验目标、方法、结果和结论;3. 学生需要展示实验过程并进行口头答辩。
五、评估方式:1. 实验设计的合理性和创新性;2. 实验操作的熟练水平和数据准确性;3. 实验报告的完备性和逻辑性;4. 口头答辩的表达能力和思维深度。
六、总结:通过本次作业设计,学生将能够深入了解传感器的应用领域及实验操作,提高他们的实践能力和创新思维。
希望学生能够在实验中获得更多的收获,为将来的科研和工程实践奠定基础。
传感器原理及工程应用传感器是一种能够将非电信号转化为电信号的器件,它能够测量和感知环境中的物理量,并将这些物理量转化为可用的电信号输出。
传感器的应用非常广泛,涵盖了各个领域,如工业生产、环境监测、医疗健康、智能家居等。
传感器的工作原理主要有以下几种:1.电阻传感器:电阻传感器根据物理量的变化而改变电阻值,将物理量转化为电压信号输出。
常见的有光敏电阻、温度传感器等。
2.压阻传感器:压阻传感器通过外界物理量对压敏电阻的压力作用,产生电阻变化,并将变化转化为电信号输出。
常见的有压力传感器、应变传感器等。
3.电容传感器:电容传感器通过自身电容的变化来感知外界物理量的变化,并将变化转化为电信号输出。
常见的有湿度传感器、触摸屏传感器等。
4.磁电传感器:磁电传感器根据外界磁场的变化来感知物理量的变化,并将变化转化为电信号输出。
常见的有磁场传感器、霍尔效应传感器等。
5.超声波传感器:超声波传感器通过发射超声波,并接收超声波的反射信号来测量物体之间的距离。
常见的有超声波测距传感器、超声波清洗传感器等。
传感器的工程应用非常广泛,以下几个领域是传感器应用的主要方向:1.工业自动化:传感器在工业生产中起到了不可或缺的作用,能够测量和监测生产过程中的各种物理量,如温度、压力、流量等,为生产过程的控制和优化提供数据支持。
2.环境监测:传感器在环境监测中能够感知大气的温度、湿度、气体浓度等物理量,为环境质量监测和预警提供数据依据。
3.医疗健康:传感器在医疗健康领域的应用越来越广泛,可以用于测量人体温度、心率、血压等生理参数,为医疗诊断和健康管理提供数据支持。
4.智能家居:传感器在智能家居中起到了重要的作用,能够感知室内温度、湿度、照明等物理量,通过智能控制系统实现室内环境的自动调节和优化。
5.交通运输:传感器在交通运输中的应用主要用于交通流量的监测和管控,可以感知车辆和行人的实时信息,为交通管理提供数据支持。
总之,传感器作为一种重要的工程装置,它通过将物理量转化为电信号输出,实现了对环境中各种物理量的感知和测量。
传感器的应用实例及原理1. 温度传感器•原理:温度传感器是一种基于热敏元件的传感器,利用材料在温度变化时的电阻变化来测量温度的。
其中最常见的是热敏电阻和热电偶。
热敏电阻根据温度的变化而变化,热电偶则是根据两个不同金属的热电效应而产生的电压变化。
•应用实例:温度传感器广泛应用于各个领域中,如气象观测、工业过程控制、医疗设备等。
例如,在气象观测中,温度传感器可安装在气象站中测量环境温度;在工业过程控制中,温度传感器可以监测机械设备、液体或气体的温度以实现自动控制;在医疗设备中,温度传感器可用于监测体温等。
2. 光传感器•原理:光传感器是基于光电效应原理的传感器。
光电效应是指材料在光照射下会产生电荷或电流的现象。
常见的光传感器包括光敏二极管和CMOS图像传感器。
光敏二极管通过光敏材料吸收光子转化为电流,而CMOS图像传感器则通过记录光线散射模式来生成图像。
•应用实例:光传感器在日常生活及各个行业中都有广泛应用。
例如,在智能手机中,光传感器用于调节屏幕亮度;在自动驾驶汽车中,光传感器可用于识别道路信号灯和障碍物;在工业生产中,光传感器可以用于物体识别和检测。
3. 气体传感器•原理:气体传感器是用来检测和测量气体浓度的传感器。
常见的气体传感器包括气敏电阻、电化学传感器等。
气敏电阻通过吸附、脱附和转变成电荷来测量气体浓度;而电化学传感器则通过化学反应产生电流,根据电流大小来确定气体浓度。
•应用实例:气体传感器广泛应用于环境监测、工业安全等领域。
例如,在室内空气质量监测中,气体传感器可以检测二氧化碳、甲醛等有害气体的浓度;在工业生产中,气体传感器可用于检测危险气体泄漏,以确保工作环境的安全。
4. 压力传感器•原理:压力传感器用于测量气体或液体的压力。
常见的压力传感器包括压阻传感器和压电传感器。
压阻传感器通过压阻的变化来测量压力,而压电传感器则是利用压力对压电材料的变形而产生的电荷。
•应用实例:压力传感器在工程和科学领域有重要的应用。
传感器原理及工程应用试题1. 简述传感器的工作原理。
传感器是一种能够将感知环境信息转化为可用电信号的装置。
传感器的工作原理通常基于一些物理效应,如压力、温度、光线、声音等。
传感器通过感知环境中的物理量变化,将其转化为相应的电信号,再经过处理器处理得到需要的信息。
2. 举例说明压力传感器的工程应用。
压力传感器可用于测量液体或气体的压力变化,常见的工程应用包括:气压计、汽车轮胎压力监测系统、液位测量、空调系统压力传感等。
3. 介绍温度传感器的工程应用。
温度传感器可以测量物体的温度变化,常见的工程应用包括:温度控制系统、冰箱温度监测、室内温度感知等。
4. 概述光线传感器的工程应用。
光线传感器可以感知光线的强度和变化,常见的工程应用包括:光敏电阻开关、光电测距传感器、光线控制系统、车辆光线感应系统等。
5. 说明声音传感器的工程应用。
声音传感器可以感知声音的强度和频率,常见的工程应用包括:声音监测系统、语音识别技术、噪音控制系统、安防系统等。
6. 举例说明位移传感器的工程应用。
位移传感器用于测量物体的位置或运动变化,常见的工程应用包括:测距仪、机械臂位置控制、电子尺、电子秤等。
7. 简述加速度传感器的工程应用。
加速度传感器可测量物体的加速度变化,广泛应用于工程领域,如:汽车碰撞检测、物体振动监测、运动轨迹记录、手持设备姿态感知等。
8. 解释湿度传感器的工程应用。
湿度传感器用于测量环境中的湿度变化,常见的工程应用包括:气象观测、温湿度控制系统、温室环境监测等。
9. 介绍气体传感器的工程应用。
气体传感器主要用于检测环境中的气体浓度或种类,常见的工程应用包括:空气质量监测、燃气泄漏检测、有毒气体检测、气体分析仪等。
10. 说明力传感器的工程应用。
力传感器用于测量受力物体的受力情况,常见的工程应用包括:秤重系统、力的反馈控制、机器人抓取力控制等。
目录第三章 (4)3-1.什么是应变效应?什么是压阻效应?利用应变效应和压阻效应解释金属电阻应变片和半导体应变片的工作原理。
(4)3-2.试述应变片温度误差的概念,产生原因和补偿方法。
(5)3.试用应变片传感器实现一种应用。
(5)第四章 (5)4-1.说明差动变隙式电感传感器的主要组成、工作原理和基本特征。
(5)4 -3.差动变压器式传感器有哪几种结构形式?各有什么特点? (6)4-10.何为涡流效应?怎用利用涡流效应进行位移测量? (6)4-11.电涡流的形成围包括哪些容?他们的主要特点是什么? (6)5.用电感式传感器设计应用 (7)第五章 (7)5-1.根据工作原理可以将电容式传感器分为哪几类?每种类型各有什么特点?各适用于什么场合? (7)5-9.简述差动式电容测厚传感器系统的工作原理。
(7)第六章 (8)6-1.什么叫正压电效应和逆压电效应?什么叫纵向压电效应和横向压电效应? (8)6-3.简述压电陶瓷的结构及其特性。
(8)3.利用压电式传感器设计一个应用系统 (8)第七章 (9)7-4.什么是霍尔效应?霍尔电势与哪些因素有关? (9)7-6.温度变化对霍尔元件输出电势有什么影响?怎样补偿? (9)第八章 (9)8-1.光电效应有哪几种?相对应的光电器件有哪些? (9)8-2.试述光敏电阻、光敏二极管、光敏晶体管和光电池的工作原理,在实际应用时各有什么特点? (10)8-6.光在光纤中是怎样传输的?对光纤及入射光的入射角有什么要求? (11)8-7.试用光电开关设计一个应用系统。
(11)第九章 (11)9-1.简述气敏元件的工作原理 (11)9-2.为什么多数气敏元件都附有加热器 (11)9-3.什么叫湿敏电阻?湿敏电阻有哪些类型?各有什么特点? (12)第十章 (12)10-1.超声波在介质中传播具有哪些特性? (12)10-2.图10-3中,超声波探头的吸收块作用是什么? (12)10-3.超声波物位测量有几种方式?各有什么特点? (13)10-5.已知超声波探头垂直安装在被测介质底部,超声波在被猜测介质中的传播速度为1460m/s,测得时间间隔为28μs,试求物位高度? (13)第十一章 (13)11-1.简述微波传感器的测量机理。
(13)11-2 微波传感器有哪些特点?微波传感器如何分类? (13)11-4 微波无损检测是如何进行测量的 (14)第十二章 (14)12-1:红外探测器类型及工作原理 (14)12-2:什么是放射性同位素?辐射强度与什么因素有关? (15)第十三章 (15)13-1.数字式传感器有什么特点?可分为哪几种类型? (15)13-2.光栅传感器的组成及工作原理是什么? (16)13-5.码盘式转角-数字传感器的工作原理是什么?其基本组成部分有哪些? (16)第十四章 (17)14-1.什么是智能传感器?它包含哪几种主要形式?应从哪些方面研究开发智能传感器? (17)14-2.智能传感器一般由哪些部分构成?它有哪些显著特点? (18)14-3.传感器的智能化与集成智能传感器有何区别? (18)MEMS传感器 (18)1.什么是MEMS传感器? (18)2.MEMS传感器由几部分组成?各部分的作用是什么? (19)第三章3-1.什么是应变效应?什么是压阻效应?利用应变效应和压阻效应解释金属电阻应变片和半导体应变片的工作原理。
应变效应:导体在外界作用下产生机械变形(拉伸或压缩)时,其电阻值相应发生变化,这种现象称为电阻应变效应。
压阻效应:半导体材料的电阻率ρ随作用应力的变化而发生变化的现象称为压阻效应。
金属电阻应变片的工作原理基于电阻应变效应。
当电阻丝受到拉力F作用时,将伸长Δl,横截面积相应减少ΔA,电阻率因材料晶格发生变形等因素影响而变化Δρ,从而引起电阻变化ΔR。
半导体应变片的工作原理基于半导体材料的压阻效应。
用应变片测量应变或应力时,根据上述特点,在外力作用下,被测对象产生应变(或应力)时,应变片随之发生相同的变化,同时应变片电阻值也发生相应变化。
当测得的应变片电阻值变化量为ΔR是,便可测到被测对象的应变值,根据应力与应变的关系,得到应力值σ为σ=E*ε,由此可知,应力值σ正比于应变ε,而试件应变ε正比于电阻值的变化。
所以应力σ正比于电阻值的变化,这就是利用应变片测量应变的基本原理。
3-2.试述应变片温度误差的概念,产生原因和补偿方法。
由于测量环境现场环境温度的改变而给测量带来的附加误差,称为应变片的温度误差。
产生应变片温度误差的主要因素有下述两个方面:(1)电阻温度系数的影响(2)试件材料和电阻丝材料的线膨胀系数的影响电阻应变片的温度误差补偿方法:(1)线路补偿法(2)应变片的自补偿法3.试用应变片传感器实现一种应用。
自动门当远处有人接触到传感器,传感器检测到应力变化,从而产生电阻值变化。
这样可以实现自动开门。
这可以应用到一般酒店或写字楼、商务大厦等地方,以方便人群。
第四章4-1.说明差动变隙式电感传感器的主要组成、工作原理和基本特征。
差动变隙式电感传感器是利用线圈自感量的变化来实现测量的,它由线圈、铁芯和衔铁三部分组成。
铁芯和衔铁由导磁材料如硅钢片或坡莫合金制成,在铁芯和衔铁之间有气隙,传感器的运动部分与衔铁相连。
当被测量变化时,使衔铁产生位移,引起磁路中磁阻变化,从而导致电感线圈的电感量变化,因此只要能测出这种电感量的变化,就能确定衔铁位移量的大小和方向。
差动变隙式电感传感器基本特征:(1)灵敏度是单边式的两倍。
(2)线性度得到明显改善。
4 -3.差动变压器式传感器有哪几种结构形式?各有什么特点?差动变压器结构形式有变隙式、变面积式和螺线管式等,在非电量测量中,应用最多的是螺线管式差动变压器。
特点:(1)变气隙式:灵敏度较高,但随气隙的增大而减小,非线性误差大,为了减小非线性误差,量程必须限制在较小的围工作,一般为气隙的1/5一下,用于测量几μm~几百μm的位移。
这种传感器制作困难。
(2)变面积式:灵敏度小于变气隙式,但为常数,所以线性好、量程大,使用较广泛。
(3)螺线管式:灵敏度低,但量程大它可以测量1~100mm 机械位移,并具有测量精度高、结构简单、性能可靠、便于制作等优点,使用广泛。
4-10.何为涡流效应?怎用利用涡流效应进行位移测量?根据法拉第电磁感应定律,块状金属导体置于变化的磁场中或在磁场中作切割磁力线运动时,导体将产生呈旋涡状的感应电流,此电流叫电涡流,以上现象称为电涡流效应。
利用涡流效应测量位移时,可使被测物体的电阻率ρ、磁导率μ、线圈与被测物的尺寸因子r、线圈中激磁电流的频率f保持不变,只改变线圈与导体间的距离,这样测出的传感器线圈的阻抗变化,可以反应被测物位移的变化。
4-11.电涡流的形成围包括哪些容?他们的主要特点是什么?线圈-导体系统产生的电涡流密度既是线圈与导体间距离x的函数,又是沿线圈半径方向r的参数。
当x一定时,电涡流密度J与半径r的关系如下:(1)电涡流径向形成围大约在传感器线圈外半径的1.8~2.5倍围,且分布不均匀。
(2)电涡流密度在r=0处为零。
(3)电涡流密度最大值在r=传感器线圈外半径附近的一个狭窄区域。
5.用电感式传感器设计应用电涡流探伤在非破坏性探测领域,电涡流传感器已被用作有效的探伤技术。
例如,用来测试金属材料的表面裂纹、热处理裂痕,砂眼、气泡以及焊接部分的探伤等。
探伤时,传感器与被测物体间距要保持不变,当有裂纹出现时,传感器阻抗发生变化,导致测量电路的输出电压改变,达到探伤的目的。
电涡流传感器还可以探测地下或墙里埋没的管道或金属体,包括带金属零件的地雷。
第五章5-1.根据工作原理可以将电容式传感器分为哪几类?每种类型各有什么特点?各适用于什么场合?电容式传感器可分为三种:变极距型、变面积型和变介电常数型。
变极距型电容式传感器:输出特性不是线性关系,在微位移测量中应用最广。
变面积型电容式传感器:电容量与水平位移是线性关系,适合测量线位移和角位移。
变介电常数型电容式传感器:利用不同介质的介电常数不同,通过改变介质的介电常数实现对被测量的检测,并通过电容式传感器的电容量变化反映,适合介质的介电常数发生改变的场合。
5-9.简述差动式电容测厚传感器系统的工作原理。
在被测带材的上下两侧各置一块面积相等,与带材距离相等的极板,这样极板和带材就构成了两个电容器C1、C2。
把两块极板用导线连接起来成为一个极,而带材就是电容的另一个极,其总电容为C1+C2,如果带材厚度发生变化,将引起电容量的变化,用交流电桥将电容的变化测出来,经过放大即可由电表指示测量结果。
6-1.什么叫正压电效应和逆压电效应?什么叫纵向压电效应和横向压电效应?某些电介质,当一定方向对其施力而使它变形时,部就产生极化现象,同时在它的两个表面上产生符号相反的电荷,当外力去掉后,又重新恢复到不带电的状态。
这种现象称为压电效应。
当作用力的方向改变时,电荷的极性也随之改变。
又是人们把这种机械能转换为电能的现象,称为“正压电效应”。
相反,当在电介质极化方向施加电场时,这些电介质也会产生几何变形,这种现象称为“逆压电效应”。
通常把沿电轴x方向的力作用下产生电荷的压电效应称为“纵向压电效应”,而把沿机械轴y方向的力作用下产生电荷的压电效应称为“横向压电效应”。
6-3.简述压电陶瓷的结构及其特性。
压电陶瓷是人工制造的多晶体压电材料。
材料部的晶粒有许多自发极化的电畴,它有一定的极化方向,从而存在磁场。
在无外电场作用时,电畴在晶体中杂乱分布,它们各自的极化效应被相互抵消,压电陶瓷极化强度为零。
因此原始的压电陶瓷呈电中性,不具有压电性质。
在陶瓷上施加外电场时,电畴的极化方向发生转动,趋向于按外电场方向的排列,从而使材料得到极化。
外电场愈强,就有更多的电畴更完全的转向外电场方向。
让外电场强度大到使材料的极化达到饱和的程度,即所有的电畴极化方向都整齐地与外电场方向一致时,当外电场去掉后,电畴的极化方向基本不变化,即剩余极化强度很大,这时的材料才具有压电特性。
3.利用压电式传感器设计一个应用系统超载报警系统经常有大型车辆超载造成路面或者桥面损坏,可利用压电式测力传感器设计一种超载报警系统,可检测出车辆的实际载重量,当超过额定限度,即发出警报。
7-4.什么是霍尔效应?霍尔电势与哪些因素有关?霍尔效应:置于磁场中的静止载流导体,当其电流方向与磁场方向不一致时,载流导体上垂直于电流和磁场方向上的两个面之间产生电动势,这种现象称霍尔效应。
霍尔器件工作产生的霍尔电势为U H=R H IB/d=K H IB。
由表达式可知,霍尔电势U H正比于激励电流I及磁感应强度B,其灵敏度K H与霍尔系数R H成正比,而与霍尔片厚度d成反比。