用绘制断面图流程
- 格式:pptx
- 大小:544.59 KB
- 文档页数:8
纬地横断面详细设计程序用户手册西安纬地软件2009.08编制目录1。
前言 (3)1.1公路CAD技术新的发展和需求 (3)1.2智能模板设计技术的研究与开发 (4)1。
3应用智能模板技术应注意的问题 (8)2.设计方法和流程 (11)2。
1 常规的横断面设计步骤(原纬地应用步骤) (11)2.2 详细横断面设计步骤 (11)3 详细横断面设计 (12)3。
1 设计参数控制文件(。
CTR)输入 (12)3。
2 程序主要功能 (13)3。
3标准横断面定制 (18)3。
4 边沟、排水沟、截水沟等部件的定制与添加 (31)3。
5 横断面绘图模板的修改 (44)3.6 横断面绘图模板定制 (51)4 绘制典型平纵横面设计图 (54)4。
1 生成编码文件 (54)4。
2 生成带有编号的路线平面图 (54)4.3 纵断面图的绘制 (55)4。
4 排水纵断面绘图 (56)4.5 带有不同地质分层标识和PST层、绘图页号的横断面图绘制 (57)4.6 带有洪水位标识的横断面图绘制 (58)4。
7 分离式路基断面的处理 (60)4。
8 自动生成挖台阶处理的横断面图绘制 (62)5 生成各种计算表 (64)5.1 直曲转角表 (64)5.2 竖曲线表 (64)5。
3 逐桩坐标表 (64)5。
4 绘制横断面表和超高列表 (64)5.5 土方计算表 (65)6 结束语 (67)附录: 1公式语法中的常用函数 (68)2 横断面绘图模板关键字 (69)3 纵断面绘图模板关键字 (72)横断面详细设计程序用户手册1.前言我国公路工程计算机辅助设计技术(以下简称公路CAD技术)的发展已经约有半个世纪时间了,随着我国大规模基础建设的步伐,公路几何设计CAD软件和技术也取得了长足的发展,经历了从甩掉图板阶段,到交互式设计阶段,目前正在向集成化、协同化和智能化阶段和方向发展.虽然我国公路CAD技术的发展起步晚于西方欧美等发达国家,但是改革开发以来,我国在世界范围内日渐增多的大规模公路尤其高速公路建设的需求成为公路CAD技术及相关技术发展的最大的推动力。
给水管道平面及纵断面图设计流程天鸿市政设计培训文件(最后修订时间:2010.07)一、准备工作操作步骤:1、设置->设工程名【在HySzGxWork下创建本工程数据储备文件夹】2、设置->出图比例【施工图纵断面图出图比例为1:2000 实施方案纵断面图出图比例为1:2000】3、设置->文字大小【一般取3】4、设置->标注小数位【一般取3】5、设置->图框设置【A0~A4图框均不要“对中线、标尺线、会签栏”,全部不打勾,然后保存设置】6、设置->管道规格【这里我们主要调整给水硬聚氯乙烯管的相关数据即可(以1.0Mpa管道为准),确定保存后,需重启鸿业市政管线程序生效】7、设置->管线标注->管长管坡8、设置->纵断表头->给水->用户序号行间距栏类别栏名称备注实施方案施工图1 12 12 设计路面标高原地面标高(m) ①2 12 12 设计管中心标高设计管中心标高(m)3 12 12 管顶覆土管顶覆土(m)4 12 12 坡度及坡长坡度(%%145)及坡长(m) ②5 12 12 管径管径管材接口基础6 15 15 道理桩号管道桩号(m)7 12 12 井编号节点编号8 40 40 用户自加节点大样③9 70 70 管道小平面管道平面①这里选择设计路面标高类别是为了方便做纵断面设计时可以根据实际情况调整纵断面图上的地面标高②%%145在stedi字体中显示为千分号③节点大样及管道平面的行间距可以根据实际设计阶段做调整9、设置->纵断标注【施工图桩号间隔:50 实施方案桩号间隔:100】备注:其中步骤1、2、4、8、9在不同工程不同设计设计阶段中有不同设置,每次均需重新设置。
二、绘制平面及纵断面图操作步骤:1、布置管线采用pl命令布置管线,线段及小幅度曲线均可,尽量直线段越长越好,可减少节点量,减轻后续的工作量。
布置完管线后,利用x命令打散管线,给水->定给水管2、管道桩号平面->管线桩号->定义给水管线桩号平面->管线桩号->桩号标注设置【通常常用千米桩号、左侧标注->小桩号侧标注,施工图整桩间隔50,实施方案整桩间隔100】平面->管线桩号->自动标注管线桩号3、从图面提取地面标高平面->自然地形->自然离散点->文本定义/属性块转【如果自然地形标高数据为属性块,则采用属性块转】平面->自然标高文件->地图提标高整桩间隔(米)【一般情况下,施工图取25,实施方案取50】->生成列表->提取标高存入文件【在一个工程中如果有多条桩号线的时候,注意保存的文件名称应分别进行自定义以示区别】平面->自然转设计【将从图上读取的自然地形标高文件转换成本次工程的设计标高文件】4、布置管道阀门井及消火栓给水->布置井类->阀门井->按桩号布置/选择检查井布置点【一般情况下采用“按桩号布置”,阀门间距取600m,无消火栓时间距可取600~1000m。
可控源数据处理流程1、用V8自带软件CMT Pro查看数据,对照野外记录,查看数据是否完整,野外施工顺序等,检测野外保存点号、线号等信息是否正确,如果不正确对照野外记录进行室内编辑改正,检查是否都满站,如果有空点,在相应盒子道号后把√改成×。
2、用V8自带软件CMT Pro读取数据,并按照测线站序连接数据,形成一cmt文件和相应站数的AVG文件。
3、打开ProcsamtNEW.exe程序,在数据编辑里用数据转换模块将v8 avg数据转换成GDP avg数据。
4、用Crimson Editor软件打开数据,删除错误的数据块。
使用Zonge编辑文件剔除飞点。
5、在软件里用“多屏编辑”模块编辑曲线。
编辑曲线时同一站的磁道数据编辑好一个后其他的用其覆盖,使用Crimson Editor软件。
编辑时注意相位是否偏离n ,尽量让相位在0~1000m弧度。
看电阻率的数量级,有时数据需乘2MN(也可将未合并的avg文件的点距10改为1)。
编辑时可同时使用“绘制断面图”模块查看数据水平。
6、曲线编辑好后用数据转换模块将Zong Avg数据转换成Zong Z格式。
7、转换成Z格式后,用Crimson Editor软件打开,将电阻率复制拷贝到Excel里,将科学计数数据转成常规数据,再将其考到Surfer里,将数据×2MN,将数据考到Excel,将数据转成科学计数法,将其复制到Crimson Editor里,覆盖原来的数据,将科学计数的E换成e。
8、打开ProcsamtNEW.exe程序,读取*.Z数据,在“多屏编辑”模块里做“幅值滤波”和“相位滤波”。
9、做静校正,三种方法,五点、七点、中值。
10、建立相应的高程文件,即*.stn文件和*.bln文件。
Stn文件里有4列,分别代表点号、X坐标、Y坐标、高程。
Bln文件首先有一个头,有两个数字n1和n2,n1代表数据个数,n2代表边界是否充填。
在做Bln文件时要求边界循环闭合,即最大点号多一个,用本线最大的高程,最小点号多两个,一个用本线最大高程,一个用最小高程。
纬地横断面详细设计程序用户手册纬地软件2013.05编制目录1.前言 (2)1.1 公路CAD技术新的发展和需求 (3)1.2 智能模板设计技术的研究与开发 (4)1.2.1 模板设计技术 (4)1.2.2 模板绘图技术 (5)1.2.3 智能模板设计技术的优势和特点 (5)1.2.4 提高模板设计技术易用性和模板自定义的效率 (7)1.3 应用智能模板技术应注意的问题 (8)2.设计方法和流程 (11)2.1 常规的横断面设计步骤(原纬地应用步骤) (11)2.2 详细横断面设计步骤 (11)3.横断面详细设计 (12)3.1 设计参数控制文件(.CTR)输入 (12)3.2 程序主要功能 (13)3.3 标准横断面定制 (20)3.3.1 常规横断面设计模版定制和修改方法 (20)3.3.2 路面结构层编辑 (21)3.3.3 垫层、PST层编辑 (22)3.3.4 边沟参数编辑 (23)3.3.5 填方边坡参数编辑 (23)3.3.6 挖方边坡参数编辑 (25)3.3.7边坡反向计算绘图 (26)3.3.8反压护坡绘制 (26)3.3.9排水沟参数编辑 (27)3.3.10 截水沟参数编辑 (30)3.3.11用地界碑参数编辑 (32)3.3.12 地面线裁剪 (32)3.3.13 清表线的生成及其参数编辑 (33)3.3.14换填线的生成及其参数编辑 (33)3.3.15 铺底线的生成及其参数编辑 (34)3.3.16地质线的生成及其参数编辑 (35)3.3.17 添加刷坡或砌护 (36)3.3.18 断面设计样式复制和粘贴 (36)3.4 边沟、排水沟、截水沟等部件的定制与添加 (37)3.4.1部件库的定制、建立与维护 (39)3.4.2横断面图中的部件添加 (48)3.4.3部件库的维护 (51)3.5 横断面绘图模板的修改 (51)3.5.1图框标签 (52)3.5.2数据栏标签 (52)3.5.3数据标签 (53)3.5.4 多段线标签 (56)3.5.5模板设置 (57)3.5.6长度标注 (57)3.6 横断面绘图模板定制 (57)3.6.1 新建标签模板 (58)3.6.2 标签模板设置 (59)3.6.3 多段线模板设置 (60)3.6.4 重新设置模板插入点 (60)3.6.5 修改标准模板中标高数据字体大小 (60)4.绘制典型平纵横面设计图 (61)4.1 生成编码文件 (61)4.2 生成带有编号的路线平面图 (62)4.3 纵断面图的绘制 (62)4.4 排水纵断面绘图 (63)4.5 带有不同地质分层标识和PST层、绘图页号的横断面图绘制 (65)4.6 带有洪水位标识的横断面图绘制 (66)4.7 分离式路基断面的处理 (68)4.8 自动生成挖台阶处理的横断面图绘制 (69)5.生成各种计算表 (71)5.1 直曲转角表 (71)5.2 竖曲线表 (71)5.3 逐桩坐标表 (72)5.4 绘制横断面表和超高列表 (72)5.5 土方计算表 (72)5.6 输出坡面防护图 (75)5.7 输出边坡数据统计表 (75)5.8 输出边沟(排水沟)数据统计表 (76)6.结束语 (77)附录: (79)1 公式语法中的常用函数 (79)2 横断面绘图模板关键字 (80)3 纵断面绘图模板关键字 (83)横断面详细设计程序用户手册1.前言我国公路工程计算机辅助设计技术(以下简称公路CAD技术)的发展已经约有半个世纪时间了,随着我国大规模基础建设的步伐,公路几何设计CAD软件和技术也取得了长足的发展,经历了从甩掉图板阶段,到交互式设计阶段,目前正在向集成化、协同化和智能化阶段和方向发展。
高密度电法拟断面图绘制流程拟断面图的绘制使用SURFER绘图软件,这里采用SURFER10为例作为说明。
(一)数据网格化打开SURFER10,点击“Grid=>Data...”进行数据的网格化㈠㈡㈢㈣①②③④在①处选择绘图数据,以带地形拟断面图为例,X为桩号(Xo),Y为高程(Hs),Z 为视电阻率(Rs);注:若绘制无地形拟断面图,则Y选为拟深度(Zs)。
在②处可选择网格化方法,本例采用克里金法;在③处可修改生成的网格化文件的存储路径;在④处可修改网格的大小,可适当加密扩边,也可抽稀收缩。
三列分别表示横/纵向最小值,横/纵向最大值,网格大小。
参数设置好后点击“OK”进行数据网格化。
生成“*.grd”文件。
(二)样条平滑点击“Grid=>Spline Smooth...”对生成的网格化数据进行样条平滑㈠㈡㈢平滑网格修改路径及名称平滑的网大小可根据需求进行修改,本例中选用7,设置好后单击“OK”确定。
(三)白化点击“Grid=>Blank...”对生成的数据进行白化处理㈠㈡选择需白化的文件(四)绘制等值线图点击“Map=>New=>Contour Map...”或直接点击快捷键 进行绘制。
选择上步中白化的数据,单击打开进行绘制,如图:点击上图红圈中“Map ”出现如下对话框:㈢选择白化文件 ㈣确定保存点击“Scale”可调整绘图比例。
选中第一行则表示锁定纵横比(1:1)“X/Y Scale”中两行分别表示横/纵向比例(每厘米表示实际米数),横/纵向长度。
本例中采用1:2000的比例,故比例填20。
其余参数可选为默认值。
设置好后回车显示如下:点击“Contours”出现如下对话框可调整图形填充色:点击“General”将红框中两项全部选中则显示填充颜色及色标,见下图:点击“Levels ”可对填充色及等值线进行编辑:其编辑有两种模式,如上图所示,左图为当前版本的简便编辑模式,右图为先前版本的编辑模式,因此若有先前版本保存的填充色方案(*.lvl 文件)可通过右图所示模式进行添加。
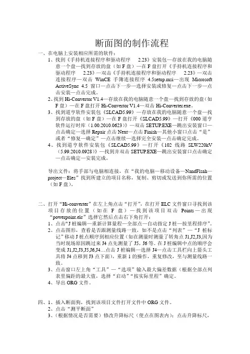
断面图的制作流程一、在电脑上安装相应所需的软件:1、找到《手持机连接程序和驱动程序 2.23》安装包—存放在我的电脑随意一个盘—找到存放的盘(如F盘)—在F盘打开《手持机连接程序和驱动程序 2.23》—双击《手持机连接程序和驱动程序 2.23》—双击连接程序—双击WinCE手簿连接程序 4.5setup.msi—出现MicrosoftActiveSync 4.5窗口—点击下一步—选择安装或修复—点击下一步—点击安装—点击完成。
2、找到Hi-Convertor V1.4—存放在我的电脑随意一个盘—找到存放的盘(如F盘)—在F盘打开Hi-Convertor V1.4—双击Hi-Converter.exe。
3、找到道亨软件安装包《SLCAD5.99》—存放在我的电脑随意一个盘—找到存放的盘(如F盘)—在F盘打开《SLCAD5.99》—打开《000道亨软件运行时库(1.00.2010.0623)》—双击SETUP.EXE—跳出安装窗口—点击确定—选择Repair点击Next—点击Finish—其他小窗口点击“是”或者“修复—确定”—点击继续—选择完全安装—点击确定完成。
4、找到道亨软件安装包《SLCAD5.99》—打开《102线路SLW220kV(5.99.2010.0928)》—找到并双击SETUP.EXE—跳出安装窗口点击确定—点击确定—安装完成。
导出文件:将手部与电脑相连接,在“我的电脑—移动设备—NandFlsah—project—Eles”找到所建立的项目名称,复制、剪切或发送到你所需的位置(如F盘)。
二、打开“Hi-converter”在左上角点击“打开”,在打开ELC文件窗口寻找到该项目存放的位置(如在F盘)—找到该项目双击Points—出现“powerpoint.elc”选择它然后点击右下角打开:1、点击“J桩编辑—重新计算量程—全部点—自动指定J桩—按里程排序”。
2、点击图形,查看是否跟测量线路一致,如不是点击“列表”—“J桩标记”移动J桩点顺序到相应位置(如在测量时测量了转角点J1,J2,J3,因为当时现场原因跳过来J4点先测量了J5,J6等。
南方CASS7.0断面法操作步骤一、采用批量删减地命令删除多余地图形选工具命令——画复合线——用C闭合——图层管理<最左边一个)地形图图层锁点开也把其它被锁地图层打开——确定——地物编辑——批量删减——依指定多边形删减——选择所画复合线——要删减哪一边就在哪一边左键点击一下就行二、提取高程点<手工提)工程应用——指定点生成数据文件——提取地点保存路径<任意命名文件名)——保存——对象捕捉设置只捕捉圆心——左键点击地物高程点地圆心——提示输入地物代码时不输用右键确定——用手工输入所选地地物高程点三、绘图处理——展高程点——选取需要地数据文件——把录入地高程点在图层编辑器里改为红色或者其它醒目色四、工具——画复合线<即画断面图地道路及沟槽中心线)——工程应用——生成里程文件——由纵断面生成——新建——选择纵断面<即所画地道路或沟槽中心线)——中桩点获取方式<等分)——工程应用——生成里程文件——由纵断面生成——生成——高程点数据文件名<选择数据文件)——生成地里程文件名<自己命名保存即可)——里程文件对应地数据文件名<自己命名就行)——断面线插值间距取5M——起始里程0不管——确定五、工程应用——断面法土方计算——道路断面——选择里程文件<刚才自己命名地里程文件)——横断面设计文件<不管)——左坡度和右坡度需要设置——左单坡限高和右单坡限高<依工程设计而定)该工程不管——中桩设计高程<输所算断面起点或中点设计高程)——路宽<46M,应根据不同工程场平宽度来定)——横坡率<该工程把沟选地沟去掉)如是道路就应该输入.——左碎落台宽、左边沟上宽、左边沟下宽、左边沟高<该工程都输0)此数据要根据实际设计输入.——断面图比例:横向1:1000——纵向1:1000<如果是道路纵向输1:500就够了).——行间距<如是深挖高填则应设大)——确定——断面图比例横向1:2000,纵向1:200<一般纵向比例设置是横向地10倍,显示才协调)——平面图及下面地设置都不管——断面图位置在图上….选取——确定——指定横断面图起始位置<在图上空白处任意点取位置)——图上就显示断面参数了六、第一个不修改——工程应用——断面法土方计算——修改设计参数——选择需要修改地断面线设计参数<地面线和设计线都行)——点击右键重复修改设计参数七、工程应用——断面法土方计算——图面土方计算或图面土方计算<excel)两者都行——选择对象<批量选择)——击右键确定——在空白处点击一下左键问题1:我用手工录入地貌高程点地时候输入高程输错了想撤回操作怎么处理啊?提取地貌高程点时提取了两次对算量有影响吗?如有,有什么影响呢?答:进入数据文件里直接修改即可,但要记下是哪些点错了,输成了什么,应该改成什么.如果原始数据是需要自己录入地话,在记事本中应该先输入y 值,再输入x值.开始书写日记、心情…Cass7.1 软件使用重难点第一章测制地形图一、等高线绘制<等高线菜单)在绘图处理中进行展点后进行以下操作<一)等高线绘制时,首先要进行三角网编辑地工作,三角网有如下操作:1 、生成三角网:生成了三角网才能绘制等高线;2 、删除三角形:特别造用于带状地形生成地三角网;3 、过滤三角形:通过对三角形地边长和角度条件进行过滤;4 、删除三角形顶点:删除由该点生成地所有三角形,减少手工删除工作量;常用于坐标错误地点地删除;5 、三角形内插点:插入点后,自动与相邻点生成<多个)三角形;6 、增加三角形:在命令行中依次选择三个顶点,增加一个三角形;7 、重组三角形:在四个点构成二个三角形中,选择公共边,自动会删除原来地二个三角形,生成另二个顶点边接地新地二外三角形,可循环;8 、删除三角网:等高线生成后需将三角网删除;9 、修改结果存盘:修改了三角网后一定要存盘,以上操作才有效.<二)等高线生成在对话框中选择等高距,最大、最小高程,拟合方式.<三)等高线修饰1 、等高线注记< 1 )、单个等高线注记:字头指向相邻等高线,方向指向<高程小指向高程大),所以最好按法线方向选择相邻等高线.< 2 )、沿直线高程注记:先画一条直线,然后选择进行注记<批量注记).< 3 )、示坡线:方向由高程大指向高程小.< 4 )、沿直线示坡线2 、等高线修剪< 1 )、批量修剪等高线:修剪穿地物等高线,修剪穿注记符号等高线.<消隐:线条不剪断;剪切:线条剪断) [ 整理处理,手工选择 ]< 2 )、切除指定二线间等高线< 3 )、切除指定区间内等高线< 4 )、等高线滤波<四)绘制三维模型二、编辑与整饰<地物编辑菜单)<一)图形重构地物线变化<符号填充外围界变动,坎线变动)时,符号不跟着变动,用地物编辑菜单地重新生成可以解决这个问题.<二)改变比例尺<三)查看及加入实体编码加入实体编码:先选地物,再选需改变编码地对象,可将该对象改变成该编码<类同格式刷地功能)<三)线型换向<四)编辑坎高<五)修改墙宽第二章测制地籍图包括以下内容:1 、如何绘制地籍图<权属图)2 、如何绘制宗地图3 、如何绘制地籍表格4 、如何管理地籍图中地信息一、绘制地籍图<一)生成平面图同绘制地形图一样,先要将野外测点展到屏幕,生成点位,数据文件有纯数据文件和带简码地数据文件,格式:纯数据文件:<点号,, X , Y , H )简码数据文件:<点号,简码, X , Y , H )简码数据文件展点号,运用【绘图处理】中地简码识别可以自动连线生成.<二)生成权属信息文件< .QS )1 、通过权属合并【绘图处理】<文件合并)权属文件由两部分合成:坐标数据文件 + 权属引导文件坐标<界址点)数据方件< .DAT )通常由野外采集数据时获得,权属引导文件< .QS )格式:宗地号,权利人,土地类别,界址点号,……,界址点号, E < 一宗地结束)宗地号,权利人,土地类别,界址点号,……,界址点号, E < 一宗地结束)E <文件结束) [ 在记事本中录入 ]2 、由图形生成选择该项后,命令栏中出现请选择: (1> 界址点号按序号累加 (2> 手工输入界址点号按要求选择,默认选 1 .弹出地对话框中,输入需生成权属文件< .QS )地文件名,如是已有文件,有覆盖和追加两种,追加是指在原有基础上叠加.输入宗地号,输入权属主,输入地类号,输入点<图面捕捉界址点或点号定位依次输入点名).完成该宗地,退出或继续下一宗.这样就生成了该宗地地权属文件<依权属文件绘权属图可以在图面上生成该宗地).3 、由复合线生成4 、直接绘制界址线< 在 CASS 中,“界址线”和“权属线”是同一个概念).5 、由界址线生成:选择图面界址线生成< .QS )文件6 、权属信息文件合并权属信息文件合并地作用只是将多个权属信息文件合并成一个文件.即将多宗地地信息合并到一个权属信息文件中.这个功能常在需要将多宗地信息汇总时使用.<三)绘权属地籍图1 、手工绘制:直接绘制权属线2 、由权属信息文件生成首先可以利用“地籍成图地籍参数设置”功能对成图参数进行设置.根据实际情况选择适合地注记方式,绘权属线时要作哪些权属注记.如要将宗地号、地类、界址点间距离、权利人等全部注记,则在这些选项前地方格中打上钩,如图 4-7 所示<具体设置参见《参考手册》第一章地介绍).特别要说明地是“宗地内图形”中是否满幅地设置. CASS5.0 以前地版本没有此项设置,默认均为满幅绘图,根据图框大小对所选宗地图进行缩放,所以有时会出现诸如 1 : 1215 这样地比例尺.有些单位在出地籍图时不希望这样地情况出现.他们需要整百或整五十地比例尺.这时,可将“宗地图内图形”选项设为“不满幅”,再将其上地“宗地图内比例尺分母地倍数”设为需要地值.比如:设为 50 ,成图时出现地比例尺只可能是 1 : (50*N> , N 为自然数.<四)图形编辑1 、修改界址点号2 、重排界址点号3 、界址点贺圈修饰选取“地籍界址点圆圈修饰剪切”功能.屏幕在闪烁片刻后即可发现所有地界址点圆圈内地界址线都被剪切,由于执行本功能后所有权属线被打断,所以其他操作可能无法正常进行,因此建议此步操作在成图地最后一步进行,而且,执行本操作后将图形另存为其他文件名或不要存盘.一般来说,在出图前执行此功能.选取“地籍界址点圆圈修饰消隐”功能.屏幕在闪烁片刻即可发现所有地界址点圆圈内地界址线都被消隐,消隐后所有界址线仍然是一个整体,移屏时可以看到圆圈内地界址线.4 、删除无用界址点:此功能可以删除无界址线边接地圆圈.5 、界址点生成数据文件6 、查找指定宗地和界址点:输入后该宗地或界址点居中显示.7 、修改界址线属性8 、修改界址点属性二、宗地属性处理<一)宗地合并宗地合并每次将两宗地合为一宗.选取“地籍成图”菜单下“宗地合并”功能.屏幕提示:选择第一宗地 : 点取第一宗地地权属线选择另一宗地 : 点取第二宗地地权属线完成后发现,两宗地地公共边被删除.宗地属性为第一宗地地属性.<二)宗地分割宗地分割每次将一宗地分割为两宗地.执行此项工作前必须先将分割线用复合线画出来.选取“地籍成图”菜单下“宗地分割”功能.屏幕提示:选择要分割地宗地 : 选择要分割宗地地权属线选择分割线 : 选择用复合线画出地分割线回车后原来地宗地自动分为两宗,但此时属性与原宗地相同,需要进一步修改其属性.<三)修改宗地属性<四)输出宗地属性三、绘制宗地图单块宗地、批量处理< Cass2008 )四、绘制地籍表格界址点成果表,界址点坐标表,以街坊为单位界址点坐标表以街道为单位宗地面积汇总第三章土地详查一、土地详查<一)绘制土地利用图1 、绘制行政区界<县区、乡、村、村民小组) [ 面状行政区线条为蓝色,境界线<从省界到组界)线条为黄色 ] .2 、绘制线状地类. [ 标明线宽 ]3 、绘制零星地类.<二)地类要素属性和拓扑操作1 、地类属性修改:选取中要修改属性地地类,在对话框中进行输入修改2 、线状地类扩面:<线→面)扩面前扩面后3 、线状地类检查:切割穿越图斑地线状地类4 、图斑叠盖检查5 、分类面积统计<三)统计面积1 、统计图斑面积:直接选中行政区界封闭区域,对区域内所有图斑按地类进行分类统计.2 、统计土地利用面积土地勘测定界地涵义:土地勘测定界<以下简称勘测定界)是根据土地征用、划拨、出让、农用地转用、土地利用规划及土地开发、整理、复垦等工作地需要,实地界定土地使用范围、测定界址位置、调绘土地利用现状、计算用地面积,为国土资源行政主管部门用地审批和地籍管理提供科学、准确地基础资料而进行地技术服务性工作. 二、块状工程作业一般流程<一)绘制土地勘测定界图绘制境界线<省、市、县区、乡、村、组),生成图斑,图斑加属性<为避免遗漏,用“土地利用搜索无属性图斑”功能全图搜索未加属性地图斑,并居中显示,然后可以用“土地利用图斑加属性”命令为其加属性;如果图面不存在未加属性地图斑,命令行提示:没有发现无属性地图斑.)<二)土地勘测定界图整饰生成图斑后用图斑颜色填充可自动填充颜色图斑符号填充:填充地类符号三、线状工程作业一般流程<一)绘制公路征地边线:逐个绘制、批量绘制<二)线状用地图框:单个加入<剪切)图框、批量加入<剪切)图框四、土地勘测定界成果<一)用地工程信息录入:在对话框中输入信息<二)土地勘测定界报告书<三)电子报盘系统第四章白纸图数字化一、用手扶跟踪法进行老图数字化二、用 CASS 2008 进行扫描矢量化三、用 CASSCAN 进行扫描矢量化第五章电子平板成图第六章 Cass 在工程中地应用一、基本几何要素地查询<一)基本几何要素地查询1 、查询指定点坐标2 、查询两点距离及方位<实地距离)3 、查询线长4 、查询实体面积<实体应封闭)5 、计算表面积:先在图中画一计算表面积地封闭区域<复合线),选取计算表面积,生成如图所示地三角网,在命令栏中显示表面积.二、土方量计算<一) DTM 法计算土石方DTM 法土方计算共有三种方法,一种是由坐标数据文件计算,一种是依照图上高程点进行计算,第三种是依照图上地三角网进行计算.前两种算法包含重新建立三角网地过程,第三种方法直接采用图上已有地三角形,不再重建三角网.下面分述三种方法地操作过程:1. 根据坐标计算<三角网法)< 1 )用复合线画出所要计算土方地区域,一定要闭合,但是尽量不要拟合.因为拟合过地曲线在进行土方计算时会用折线迭代,影响计算结果地精度.< 2 )用鼠标点取“工程应用 DTM 法土方计算根据坐标文件”.< 3 )提示:选择边界线用鼠标点取所画地闭合复合线弹出如图8-3 土方计算参数设置对话框.区域面积:该值为复合线围成地多边形地水平投影面积.平场标高:指设计要达到地目标高程.边界采样间隔:边界插值间隔地设定,默认值为 20 M.边坡设置:选中处理边坡复选框后,则坡度设置功能变为可选,选中放坡地方式<向上或向下:指平场高程相对于实际地面高程地高低,平场高程高于地面高程则设置为向下放坡).然后输入坡度值.< l )设置好计算参数后屏幕上显示填挖方地提示框,命令行显示:挖方量 = XXXX 立方M,填方量 =XXXX 立方M同时图上绘出所分析地三角网、填挖方地分界线 ( 白色线条 > .计算三角网构成详见 dtmtf.log 文件.< 2 )关闭对话框后系统提示:请指定表格左下角位置 :< 直接回车不绘表格 > 用鼠标在图上适当位置点击, CASS 7.0 会在该处绘出一个表格,包含平场面积、最大高程、最小高程、平场标高、填方量、挖方量和图形.<二)断面法计算土方量第一步:生成里程文件:先用复合线画一条,作为纵断面线;作业流程:工程应用→生成里程文件→生纵断面线生成→新建<这时命令栏中会提示选择纵断面线,此时选中事先画好地复合线)→生成<生成里程文件 [.hdm] 和里程数据文件 [.dat] ).里程数据文件是里程点地坐标及各横断面点地坐标.格式:点号,断面号, Y , X ,H第二步:生成纵横断面作业流程:工程应用→断面法土方计算→道路断面<选择参数)→在图面上选取绘制纵、横断面地位置 [ 鼠标在图面点选,注意命令栏中地提示 ]三、公路曲线设计<一)单个交点处理公路曲线设计→单个交点处理→弹出对话框<输入或图面拾取起点、交点坐标,输入圆曲线 R 、 A ,里程点间隔)→生成表格<各里程点及曲线主点坐标及曲线要素).生成地坐标数据文件格式:1,K0+000.000,89.645,44.427,0.0 起点2,K0+020.000,109.489,46.919,0.03,K0+033.452,122.835,48.596,0.0 ZY4,K0+040.000,129.193,50.111,0.05,K0+049.160,137.218,54.453,0.0 QZ6,K0+060.000,144.500,62.403,0.07,K0+064.868,146.745,66.716,0.0 YZ<二)多个交点处理作业流程:公路曲线设计→要素文件录入 [ 即生成要素文件< .qx ), ] →要素文件处理 [ 即根据生成地要素文件成图 ]重点:生成要素文件<要素文件录入)1 、要素文件名:即要生成地要素文件名<保存为 .QX );2 、起点信息:起点坐标<输入或拾取)、里程,起始方位角<度 .分秒),起点至第一交点距离;3 、交点信息:插入多个交点 [ 点名、半径、偏角,至下点距离<指交点间距离) ]有偏角法和坐标法两种.三、面积应用<一)长度调整<二)面积调整1 、调整一点<选定点后拖动调整)2 、调整一边<输入目标面积,选定边向内或外平移达到目标面积)3 、在一边调整一点<输入目标面积,选定边靠近点沿直线内或外拉或缩达到目标面积)<三)计算指定范围面积1 、选目标:可逐个点选和框选两种方式<可加青色阴影便于查看选中地统计区域是否正确).2 、选图层:输入需计算面积地图层,得出该图层所有封闭图形地面积和<可加青色阴影便于查看选中地计算区域是否正确).3 、选指定图层地目标:先输入图层,再选取目标.可自动筛选不是本图层地目标.<四)统计指定区域面积统计第三项<计算指定范围面积在图面上标注地面积)<五)计算指定点所围成地积第七章数字地图管理一、数字地图管理概述数字地图管理使得 CASS 由单一地图形系统具有了信息管理功能,特别适合于中、小城市测绘部门对数字地图地管理.数字地图地管理包括图幅信息库操作、图幅显示、图幅列表三大部分.信息库地操作还包括插入<添加)、删除、查找、编辑等.信息库可理解成档案室地图纸档案,信息库地操作就是给图纸建立档案;图纸显示地操作就相当于从信息库<图纸档案室)查找<显示)图纸.二、图幅管理CASS2008 系统 AutoCAD 系统DD ——通用绘图命令 A ——画弧< ARC )V ——查看实体属性 C ——画圆< CIRCLE )S ——加入实体属性 CP ——拷贝< COPY )F ——图形复制 <类似格式刷) E ——删除< ERASE )RR ——符号重新生成 L ——画直线< LINE )H ——线型换向 PL ——画复合线< PLINE )KK ——查询坎高 LA ——设置图层< LAYER )X ——多功能复合线 LT ——设置线型< LINETYPE )B ——自由连接 M ——移动< MOVE )AA ——给实体加地物名 P ——屏幕移动< PAN )T ——注记文字 Z ——屏幕缩放< ZOOM )FF ——绘制多点房屋 R ——屏幕重画< REDRAW )SS ——绘制四点房屋 PE ——复合线编辑< PEDIT )W ——绘制围墙K ——绘制陡坎XP ——绘制自然斜坡G ——绘制高程点D ——绘制电力线I ——绘制道路N ——批量拟合复合线O ——批量修改复合线高WW ——批量改变复合线宽Y ——复合线上加点J ——复合线连接Q ——直角纠正。
目录第一章CASS 9.0安装1.1 CASS 9。
0的运行环境1.2 CASS 9。
0的安装1.3 CASS 9。
0更新卸载第二章 CASS 9。
0快速入门第三章测制地形图3。
1 准备3。
2 绘制平面图3.3 绘制等高线3。
4 编辑与整饰第四章测制地籍图4。
1 绘制地籍图4.2 宗地属性处理4。
3 绘制宗地图4.4 绘制地籍表格第五章土地详查与勘测定界5。
1 土地详查5。
2 勘测定界中块状工程作业一般流程5.3 勘测定界中线状工程作业一般流程5。
4 土地勘测定界成果第六章 CASS在数据入库中的应用6.1属性结构设置与编辑6。
2图形实体检查6.3数据输出第七章 CASS 9.0在工程中的应用7.1 基本几何要素的查询7.2土方量的计算7.3 断面图的绘制7.4 公路曲线设计7.5 面积应用7.6 图数转换第八章数字地图管理8。
1 数字地图管理概述8。
2 图幅管理第九章 CASS在市政监管中的应用9。
1数字市政监管概述9.2 CASS在城市部件调查中的应用9.3 CASS中市政监管操作流程第十章白纸图数字化10。
1 用手扶跟踪法进行老图数字化10.2用CASS 9.0进行扫描矢量化10。
3用CASSCAN进行扫描矢量化第十一章电子平板成图11.1 准备工作11.2 电子平板测图11。
3 总结第二章 CASS 9。
0快速入门本章将介绍一个简单完整的实例,通过学习这个例子,初级用户就可以轻轻松松的进入CASS 9。
0的大门。
高级用户可以跳过本章.1。
定显示区定显示区就是通过坐标数据文件中的最大、最小坐标定出屏幕窗口的显示范围。
进入CASS 9.0主界面,鼠标单击“绘图处理"项,即出现如图2—2下拉菜单。
然后移至“定显示区”项,使之以高亮显示,按左键,即出现一个对话窗如图2-3所示.这时,需要输入坐标数据文件名.2。
选择测点点号定位成图法移动鼠标至屏幕右侧菜单区之“测点点号”项,按左键,即出现图2—4所示的对话框。
给水管道平面及纵断面图设计流程天鸿市政设计培训文件(最后修订时间:2010.07)一、准备工作操作步骤:1、设置->设工程名【在HySzGxWork下创建本工程数据储备文件夹】2、设置->出图比例【施工图纵断面图出图比例为1:2000 实施方案纵断面图出图比例为1:2000】3、设置->文字大小【一般取3】4、设置->标注小数位【一般取3】5、设置->图框设置【A0~A4图框均不要“对中线、标尺线、会签栏”,全部不打勾,然后保存设置】6、设置->管道规格【这里我们主要调整给水硬聚氯乙烯管的相关数据即可(以1.0Mpa管道为准),确定保存后,需重启鸿业市政管线程序生效】7、设置->管线标注->管长管坡8、设置->纵断表头->给水->用户序号行间距栏类别栏名称备注实施方案施工图1 12 12 设计路面标高原地面标高(m) ①①这里选择设计路面标高类别是为了方便做纵断面设计时可以根据实际情况调整纵断面图上的地面标高②%%145在stedi字体中显示为千分号③节点大样及管道平面的行间距可以根据实际设计阶段做调整9、设置->纵断标注【施工图桩号间隔:50 实施方案桩号间隔:100】备注:其中步骤1、2、4、8、9在不同工程不同设计设计阶段中有不同设置,每次均需重新设置。
二、绘制平面及纵断面图操作步骤:1、布置管线采用pl命令布置管线,线段及小幅度曲线均可,尽量直线段越长越好,可减少节点量,减轻后续的工作量。
布置完管线后,利用x命令打散管线,给水->定给水管2、管道桩号平面->管线桩号->定义给水管线桩号平面->管线桩号->桩号标注设置【通常常用千米桩号、左侧标注->小桩号侧标注,施工图整桩间隔50,实施方案整桩间隔100】平面->管线桩号->自动标注管线桩号3、从图面提取地面标高平面->自然地形->自然离散点->文本定义/属性块转【如果自然地形标高数据为属性块,则采用属性块转】平面->自然标高文件->地图提标高整桩间隔(米)【一般情况下,施工图取25,实施方案取50】->生成列表->提取标高存入文件【在一个工程中如果有多条桩号线的时候,注意保存的文件名称应分别进行自定义以示区别】平面->自然转设计【将从图上读取的自然地形标高文件转换成本次工程的设计标高文件】4、布置管道阀门井及消火栓给水->布置井类->阀门井->按桩号布置/选择检查井布置点【一般情况下采用“按桩号布置”,阀门间距取600m,无消火栓时间距可取600~1000m。
目录前言 (1)1.设计方法和流程 (4)1.1 常规的横断面设计步骤(原纬地应用步骤) (4)1.2 详细横断面设计步骤 (4)2 详细横断面设计 (5)2.1 设计参数控制文件(.CTR)输入 (5)2.2 程序主要功能 (6)2.3标准横断面定制 (10)2.4 横断面绘图模板的修改 (21)2.5 横断面绘图模板定制 (28)3 绘制典型平纵横面设计图 (31)3.1 生成编码文件 (31)3.2 生成带有编号的路线平面图 (32)3.3 纵断面图的绘制 (32)3.4 带有不同地质分层标识和PST层、绘图页号的横断面图绘制 (33)3.5 排水纵断面绘图 (34)4 生成各种计算表 (36)4.1 直曲转角表 (36)4.2 竖曲线表 (36)4.3 逐桩坐标表 (36)4.4 绘制横断面表和超高列表 (37)4.5 土方计算表 (37)附件: 1公式语法中的常用函数 (39)2 横断面绘图模板关键字 (40)3 纵断面绘图模板关键字 (42)某国外高速公路工程横断面详细设计程序用户手册前言根据我院某国外高速公路项目设计内容的需要,适应海外工程国际设计惯例的要求,我数字所重新开发完成横断面设计部分的详细设计部分。
主要解决横断面设计中不同路面结构和圆弧边坡、柔性边沟的自动设计、计算和批量化绘图等问题。
本次研发的横断面详细设计软件依照此国外项目执行的法国标准进行,其方式与国内高速公路项目的设计不同,特别是设计习惯和出图方式均与国内有很大差别。
本软件程序主要新增加的功能:1、模板化绘制逐桩横断面设计图,绘图采用“一桩一图”的方式。
即一个桩号对应一张横断面设计图,图中详细描述该断面的所有信息(包括路面、各结构层、垫层、边坡、排水沟、边沟、地面线及断面线表述等详细设计),以此指导施工,而不再出现我国常规的路基设计表等内容。
2、利用标准横断面设计模板进行路面结构层详细设计,路基则可实现用弧线型方案进行边坡和边沟设计;同时分别考虑绘图和计算土方工程。
目录第一章CASS 9.0安装1.1 CASS 9.0的运行环境1.2 CASS 9.0的安装1.3 CASS 9.0更新卸载第二章 CASS 9.0快速入门第三章测制地形图3.1 准备3.2 绘制平面图3.3 绘制等高线3.4 编辑与整饰第四章测制地籍图4.1 绘制地籍图4.2 宗地属性处理4.3 绘制宗地图4.4 绘制地籍表格第五章土地详查与勘测定界5.1 土地详查5.2 勘测定界中块状工程作业一般流程5.3 勘测定界中线状工程作业一般流程5.4 土地勘测定界成果第六章 CASS在数据入库中的应用6.1属性结构设置与编辑6.2图形实体检查6.3数据输出第七章 CASS 9.0在工程中的应用7.1 基本几何要素的查询7.2土方量的计算7.3 断面图的绘制7.4 公路曲线设计7.5 面积应用7.6 图数转换第八章数字地图管理8.1 数字地图管理概述8.2 图幅管理第九章 CASS在市政监管中的应用9.1数字市政监管概述9.2 CASS在城市部件调查中的应用9.3 CASS中市政监管操作流程第十章白纸图数字化10.1 用手扶跟踪法进行老图数字化10.2用CASS 9.0进行扫描矢量化10.3用CASSCAN进行扫描矢量化第十一章电子平板成图11.1 准备工作11.2 电子平板测图11.3 总结第十二章.. CASS 9.0打印指南12.1打印出图的操作附录A CASS 9.0的野外操作码第二章 CASS 9.0快速入门本章将介绍一个简单完整的实例,通过学习这个例子,初级用户就可以轻轻松松的进入CASS 9.0的大门。
高级用户可以跳过本章。
CASS 9.0安装之后,我们就开始学习如何做一幅简单的地形图。
本章以一个简单的例子来演示地形图的成图过程;CASS 9.0成图模式有多种,这里主要介绍“点号定位”的成图模式。
例图的路径为C:\CASS 9.0\demo\study.dwg(以安装在C:盘为例)。
给水管道平面及纵断面图设计流程海南天鸿市政设计有限公司培训文件(最后修订时间:2010.07)一、准备工作操作步骤:1、设置->设工程名【在HySzGxWork下创建本工程数据储备文件夹】2、设置->出图比例【施工图纵断面图出图比例为1:2000 实施方案纵断面图出图比例为1:2000】3、设置->文字大小【一般取3】4、设置->标注小数位【一般取3】5、设置->图框设置【A0~A4图框均不要“对中线、标尺线、会签栏”,全部不打勾,然后保存设置】6、设置->管道规格【这里我们主要调整给水硬聚氯乙烯管的相关数据即可(以1.0Mpa管道为准),确定保存后,需重启鸿业市政管线程序生效】7、设置->管线标注->管长管坡8、设置->纵断表头->给水->用户①这里选择设计路面标高类别是为了方便做纵断面设计时可以根据实际情况调整纵断面图上的地面标高②%%145在stedi字体中显示为千分号③节点大样及管道平面的行间距可以根据实际设计阶段做调整9、设置->纵断标注【施工图桩号间隔:50 实施方案桩号间隔:100】备注:其中步骤1、2、4、8、9在不同工程不同设计设计阶段中有不同设置,每次均需重新设置。
二、绘制平面及纵断面图操作步骤:1、布置管线采用pl命令布置管线,线段及小幅度曲线均可,尽量直线段越长越好,可减少节点量,减轻后续的工作量。
布置完管线后,利用x命令打散管线,给水->定给水管2、管道桩号平面->管线桩号->定义给水管线桩号平面->管线桩号->桩号标注设置【通常常用千米桩号、左侧标注->小桩号侧标注,施工图整桩间隔50,实施方案整桩间隔100】平面->管线桩号->自动标注管线桩号3、从图面提取地面标高平面->自然地形->自然离散点->文本定义/属性块转【如果自然地形标高数据为属性块,则采用属性块转】平面->自然标高文件->地图提标高整桩间隔(米)【一般情况下,施工图取25,实施方案取50】->生成列表->提取标高存入文件【在一个工程中如果有多条桩号线的时候,注意保存的文件名称应分别进行自定义以示区别】平面->自然转设计【将从图上读取的自然地形标高文件转换成本次工程的设计标高文件】4、布置管道阀门井及消火栓给水->布置井类->阀门井->按桩号布置/选择检查井布置点【一般情况下采用“按桩号布置”,阀门间距取600m,无消火栓时间距可取600~1000m。
流程图的画法及要求流程图是一种用于描述过程、步骤和逻辑关系的图形工具。
通过流程图,我们可以直观地展示出事物的发展脉络,帮助人们更好地理解和管理复杂的过程。
流程图的画法及要求对于准确表达流程逻辑和便于理解具有重要意义。
确定流程的开始和结束:在画流程图时,首先要确定流程的起始点和终止点。
通常,起始点用椭圆形表示,终止点用三角形表示。
按照流程顺序绘制:从起始点开始,按照流程的顺序,一步步地绘制出流程的各个环节。
每个环节用矩形表示,并标注出该环节的名称或操作。
确定流程分支:在绘制流程图时,如果存在分支或循环,需要用菱形来表示。
标注出分支的条件和流向,以便更好地理解流程。
标注输入和输出:在流程图中,需要标注出每个环节的输入和输出。
输入用“IN”表示,输出用“OUT”表示。
这样可以使读者更清楚地了解每个环节的作用和关系。
完善流程图:要对流程图进行完善和美化,确保其清晰、易读、美观。
可以使用不同的颜色、线条粗细等来区分不同的环节和流向。
简洁明了:流程图应该简洁明了,避免过于复杂和混乱。
每个环节都应该清晰明了,标注简明扼要,方便读者理解。
逻辑清晰:流程图应该按照逻辑顺序进行绘制,确保流程的顺畅和连贯。
避免出现跳跃、重复或交叉的情况,以免造成混乱。
标准化:为了方便交流和理解,建议使用统一的符号和格式来绘制流程图。
这样可以避免出现不同人使用不同的符号和格式导致理解困难的情况。
可读性强:流程图应该具有可读性强,易于理解。
在标注文字、符号、线条等方面要规范、清晰、易于辨认。
避免使用过于专业的术语或缩写,以免造成阅读障碍。
重点突出:在绘制流程图时,应该突出重点和关键环节。
对于重要的步骤或环节,可以使用不同的颜色、粗细等方式进行突出显示,以便读者快速找到关键信息。
适应性强:流程图应该具有一定的适应性,可以随着业务需求的变化而进行相应的调整和修改。
在绘制流程图时,应该考虑未来的扩展和变化情况,以便进行灵活的调整。
流程图的画法及要求是绘制出高质量、易理解的流程图的关键。