物业承接查验作业指导书
- 格式:doc
- 大小:40.50 KB
- 文档页数:6
住宅物业承接查验作业指引生效日期1. 目的规范XX物业各物业分公司对新建住宅项目进行承接查验工作的程序、方法、内容。
2. 适用范围适用于XX 物业对新建住宅项目的物业承接查验工作。
3. 职责3.1 区域公司前期介入小组:负责为区域新组建分公司首个住宅项目承接查验工作的技术支持与指导。
3.2 分公司前期介入小组:负责分公司新建住宅项目承接查验工作的技术支持与指导。
3.3 新项目物业服务团队职责:负责编制《新建住宅物业承接查验方案》和新建住宅项目承接查验的具体工作。
3.4 分公司人事部:负责新项目物业服务团队人员调配、招聘、培训等相关事宜工作;负责行政事务的协助配合工作和监督新项目物业服务团队对新项目行政资料的承接查验工作。
4. 承接查验内容住宅项目的工程资料、工程实物、备品备件等。
5. 物业承接查验工作流程主责部门工作说明相关表格工作流程承接查验前准备物业承接查验复验1、接项目部\公司移交物业信息后,新项目物业服务团队应根据沟通结果成立物业承接查验小组,并确定工作计划、范围、内容。
2、制定《新建物业承接查验方案》,确定《物业查验标准》及查验所需的各项记录表格报物业公司审批。
3、《新建物业承接查验方案》审批通过后,对承接查验人员进行培训,培训内容包括承接查验流程、标准和方法等。
4、物业承接查验的条件:Ø土建主体、装修、机电设备安装、室外环境道路、附属配套设施全部完成,质量及各项功能指标符合规定要求及标准。
Ø 供水、供电、排水、供气、通信、公共照明、有线电视等公共设施设备按规定要求建成,并完成验收。
Ø 道路、绿地和物业服务用房等配套设施按要求完成,并满足使用功能要求。
Ø 电梯、二次供水、高压供电、消防设施、压力容器、电子监控系统等共用设施设备取得使用合格证书。
Ø 建设工程竣工验收合格,取得规划、消防、环保等主管部门出具的认可或准许使用文件,并经建设行政主管部门备案。
1.目的提高物业移交质量,夯实物业服务基础,提高客户满意度。
2.适用范围适用于东原物业新接住宅项目的物业承接查验。
3.定义●物业承接查验:是指物业公司承接新建物业前,物业服务企业和建设单位按照国家和集团有关规范、标准以及前期物业服务合同,共同对物业共用部位、共用设施设备进行检查和验收的活动。
●项目竣工验收及备案:指建设工程项目完工后经建设行政主管部门全面验收合格,并取得竣工验收备案登记证。
4.职责4.1.地产项目部:●物业承接查验的移交方;●负责牵头组织承接查验工作,编制承接查验计划及方案;●组织施工单位、监理单位、设备供应商等参与承接查验;●跟踪督促施工单位整改查验中发现的问题;●与物业公司办理承接查验手续。
4.2.物业项目部:●是物业承接查验的接收方,负责参与计划及方案编制;●组织专业人员对系统进行承接查验;●跟进督促地产项目部、施工单位对查验不合格项目进行整改;●接收查验合格的物业项目并实施管理。
4.3.总包及各专业分包单位:●在承接查验之前,安排人员对工程实体及设施设备进行清洁、检修、保护;●整理和完善工程竣工资料、机电设备资料、试运行资料等;●组织专业施工人员参与承接查验,确定承接查验及整改负责人;●成立整改小组,及时安排人员对查验不合格项目进行整改消项。
4.4.监理单位:●参与物业承接查验,负责监督施工单位的整改。
5.管理内容5.1.基本原则5.1.1.整体原则●承接查验应以系统为单位进行,功能无直接联系的可分楼栋进行。
●供配电、给排水、电(扶)梯、景观及道路、弱电、消防等专业系统应整个系统进行承接查验,涉及的施工单位及供应商须参与。
●分期开发建设的项目可以根据开发进度,对符合交付使用条件的物业进行分期查验,分期办理项目移交手续。
5.1.2.责任界定原则●承接手续确认之前的成品保护由总包负责,各分包对各自责任分部分项工程成品采取保护措施,自承接签字确认之日起由物业公司进行管理。
●未达到验收条件的项目由地产项目部与物业公司协调,可采用委托代管的方式进行管理,管理责任和义务双方协商确定。
物业承接查验操作指南(全)【模板范本一】:一、准备阶段1. 梳理承接:明确物业承接的具体项目、和要求。
2. 准备相关材料:收集承接所需的文件、资料和工具等。
3. 分配:确定责任人员,明确各人的职责和工作分工。
二、查验前准备1. 工具准备:确认所需的查验工具是否齐备,并进行检查和校准。
2. 测量设备:检查测量设备的完整性、准确性和可靠性。
3. 查验场所准备:整理查验场所,保证工作区域清洁、整齐且安全。
三、查验流程1. 查验前准备:对待查验客户进行事前告知,明确查验目的、流程和规则。
2. 查验过程:按照规定的程序,逐项查验物业的各项情况和设施设备的运行状态。
a. 外观检查:对物业的外部状况进行细致的检查,包括建筑结构、外墙、屋顶等。
b. 内部设施检查:对物业内部的设施设备进行检查和测试,包括电气、水暧、空调等。
c. 安全检查:针对可能存在的安全隐患进行检查,如消防设施、紧急疏散通道等。
d. 环境检查:对物业周围环境进行检查,包括噪音、尘土、垃圾等。
e. 功能检查:测试物业内部设施设备的功能是否正常,如电梯、门禁系统等。
四、查验记录和报告1. 记录详细信息:对每个查验项目进行记录,包括现场照片和相关数据。
2. 填写查验报告:根据查验结果,编制查验报告,明确问题和改进建议。
3. 报告审核和提交:报告由责任评审人进行审核,确保准确性和完整性后,提交相关部门。
五、收尾工作1. 问题整改:根据查验报告,制定整改计划,并跟进问题的整改进度。
2. 归档和存档:将查验记录、报告和相关资料进行归档和存档,方便后续查阅和参考。
【附件】:1. 物业承接查验书2. 物业查验报告模板【法律名词和注释】:1. 物业:指国家法律法规规定的公共法人、企事业单位、其他社会组织以及个人所有的房屋、场地或其他不动产和附属设施。
2. 查验:对物业的状况、设施设备的运行情况和安全隐患等进行检查和评估的过程。
3. 归档:将文件、记录等按照一定规则整理、分类并妥善保存的过程。
新建物业承接查验作业指导书新建物业承接查验作业指导书编制日期审核日期批准日期修订记录修改日期申请单号修改人审核人批准人目的规范新建物业承接查验流程,确保物业共用部位、共用设施设备在房屋交付使用后能安全、正常地投入使用。
范围适用于新建物业承接查验工作的实施。
职责部门/岗位职责负责新建物业承接查验的统筹工作;前期介入小组协助与地产对接、沟通,协调工程质量问题的整改工作。
品质管理、专业管理部门参与现场承接查验,为承接查验工作提供专业支持。
负责核查地产移交的物业资料,并跟进欠缺资料的补交,与地产办理资料移交手续;参与现场承接查验,与地产办理共用部位及共用设定义物业服务中心施设备交接手续;根据政策法规要求办理承接查验备案手续;建立承接查验档案并姿善保存。
新建物业承接查验:指承接新建物业前,物业公司和地产公司按照国家有关规定和前期物业服务台同的约定,共同对物业共用部位、共用设施设备进行检查和验收的活动。
方法与过程控制承接查验的原则详见集团《新建物业承接查验实施规范》。
承接查验的组织物业分项工程竣工验收前一个月,公司应成立承接查验小组,承接查验小组成员包括公司前期介入小组成员、公司品质管理及专业管理部门人员、新建物业服务中心技术负责人等组成,组长由公司前期介入小组组长担任(必须为公司管理层成员)。
承接查验小组成立后应制定承接查验工作计划,明确各项承接查验工作的内容、完成时间及责任人等。
承接查验的标准:新建物业承接查验前,承接查验小组应依据附件《新建物业承接查验标准》结合项目实际情况制定该项目具体的承接查验标准,作为承接查验的依据。
承接查验的步骤及工作要点步骤工作要点指定专人与地产沟通,在物业分项工程竣工验收前一个月,通知地产准备移交物业的资料,与地产共同编制《新建物业资料移交明细》。
制定承接查验标准,作为承接查验的依据。
承接查验准备承接查验实施交接手续办理准备《新建物业现场查验记录表》。
对承接查验人员进行培训,培训内容包括承接查验内容、标准、方法和注意事项等。
物业承接查验作业指导书物业承接查验作业指导书物业承接查验工作是为了维护业主的合法权益,明确业主及开发建设单位、物业服务企业各自的责任,实现权利和义务的转移,在法律上界定清各自的权利和义务,避免物业管理中因物业质量责任不清而导致的纠纷,确保物业具备正常的使用功能。
A专业法律法规B物业管理承接查验C竣工验收与承接查验的区别D设备设施承接查验关注要点及标准E接管区域重点管理事宜A专业法律法规国务院《物业管理条例》2003年9月1日起施行法律法规建设部[2010]165号《物业承接查验办法》2011 年1月1日起施行北京市《新建物业项目承接查验技术标准》B物业管理承接查验物业承接查验,是指承接新建物业前,物业服务企业和建设单位按照国家有关规定和前期物业服务合同的约定,共同对物业共用部位、共用设施设备进行检查和验收的活动。
B1 实施承接查验所具备的条件(1)建设工程竣工验收合格,取得规划、消防、环保等主管部门出具的认可或者准许使用文件,并经建设行政主管部门备案;(2)道路、绿地和物业服务用房等公共配套设施按规划设计要求建成,并满足使用功能要求;(3)教育、邮政、医疗卫生、文化体育、环卫、社区服务等公共服务设施已按规划设计要求建成;(4)电梯、二次供水、高压供电、消防设施、压力容器、电子监控系统等共用设施设备取得使用合格证书;(5)物业使用、维护和管理的相关技术资料完整齐全。
(6)供水、排水、供电、供气、供热、通信、公共照明、有线电视等市政公用设施设备按规划设计要求建成,供水、供电、供气、供热已安装独立计量表具。
B2 承接查验作用与意义减少建设单位的开发遗留问题降低物业服务企业的管理服务风险维护业主的共同财产权益,确保物业具备正常的使用功能明确双方责权利关系,构建和谐互信的物业管理关系C竣工验收与承接查验的区别性质不同竣工验收:由政府行政主管部门负责组成综合验收小组对施工质量和设计质量进行全面检验和质量评定(小组成员:建委、质检站、监理公司等)承接查验:物业管理公司代表全体业主根据物业管理合同从确保物业今后正常使用与维修角度出发对委托的物业进行质量验收。
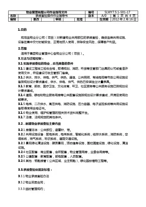
1.目的规范各物业分公司(项目)对新建物业共用部位的承接查验,确保各类共用设施、设备在集中交付时能安全、正常地投入使用,排除安全风险,保障客户利益。
2.范围适用于集团物业管理中心各物业分公司(项目)。
3.方法与过程控制:3.1实施承接查验的物业,应当具备的条件3.1.1建设工程竣工验收合格,取得规划、消防、环保等主管部门出具的认可或者准许使用文件,并经建设行政主管部门备案。
3.1.2供水、排水、供电、供气、供热、通信、公共照明、有线电视等市政公用设施设备按规划设计要求建成,供水、供电、供气、供热已安装独立计量表具。
3.1.3教育、邮政、医疗卫生、文化体育、环卫、社区服务等公共服务设施已按规划设计要求建成。
3.1.4道路、绿地和物业服务用房等公共配套设施按规划设计要求建成,并满足使用功能要求。
3.1.5电梯、二次供水、高压供电、消防设施、压力容器、电子监控系统等共用设施设备取得使用合格证书。
3.1.6物业使用、维护和管理的相关技术资料完整齐全。
3.1.7法律、法规规定的其他条件。
3.2.新建物业承接查验主要内容3.2.1房屋本体:公共部位,避雷针、带。
3.2.2共用设施设备:配电系统,电梯系统,智能化系统,给排水系统,消防系统,空调系统,燃气系统,标识系统,道路交通设施。
3.2.3景观绿化清洁设施:硬质景观,活动健身设施,围栏隔离设施,绿化设施,清洁设施。
3.2.4社区配套:商业配套,会所配套,物业管理用房,业委会用房等。
3.2.5公建配套:教育配套,邮电配套,人防配套。
3.2.6其他:钥匙接管(公共区域、业主钥匙),绿化园林植物工程等。
3.3.承接查验依据及标准:3.3.1物业承接查验办法3.3.2物业买卖合同;3.3.3临时管理规约;3.3.4前期物业服务合同;3.3.5物业规划设计方案;3.3.6建设单位移交的图纸资料;3.3.7升龙物业新建物业承接查验标准3.4新建物业承接查验3.4.1操作流程3.4.2流程说明3.4.2.1第一步:在新建物业交付2月前,由地产(置业)公司向物业公司发出《承接查验邀请函》,由地产、物业联合组成承接查验小组,共同制定承接查验计划,明确承接查验负责人、承接查验事项及承接查验起止时间等事项。
xxxxx物业承接查验作业指导书一、目的依据总部D版文件规定及国家有关建筑质量验收规范标准,规范地产公司与物业公司对新接项目的承接查验工作,使承接查验工作程序化、标准化的开展。
二、适用范围适用于xxxxx江苏房地产公司所开发的新建项目的承接工作。
三、内容1、组织:1)xxxxx物业工程承接查验工作两级管理机制(公司层面、物业服务中心层面)。
2)物业公司层面:分管领导全面统筹前期管理工作,物业公司工程部协助指导新建项目承接查验工作。
3)项目层面:物业服务中心负责人牵头成立承接查验小组开展工作。
2、流程:A、承接查验前三个月成立承接查验小组1、在地产项目部确定新建项目或分期建设项目交付使用时间前三个月,物业公司成立承接查验小组2、承接查验小组组长由物业分公司服务中心责任人,服务中心工程负责人担任担任副组长,成员由物业公司工程人员组成B、制定承接查验计划与方案:1、承接查验小组确定承接查验的具体时间和承接查验的范围、内容、进度、步骤等,并在《承接查验协议》明确规定。
2、由地产项目部与物业公司服务中心共同签订《承接查验协议》。
《承接查验协议》签订后10日办理承接查验手续:3、承接查验小组根据确定的物业交付时间计划安排,制定《承接查验计划及方案》:4、《承接查验计划及方案》确定后报地产工程部、物业公司工程部备案:C、承接查验准备工作:1、承接查验三个月内,由物业服务中心工程人员参与交付楼宇分户查验、公共区域设备设施安装调试工作,地产项目工程师应予以协助,并与施工单位协调,方便物业公司人员参与。
2、查验小组人员对现场发现问题每周进行汇总,形成报告,报告地产项目部、物业公司工程部,工作小组人员应跟踪处理结果。
3、承接查验工作小组应定期召开会议,会议内容应形成会议纪要,与会人员会签。
D、承接查验的实施:1、资料的承接查验地产项目部事先准备好拟移交的工程资料,并做好资料移交清单明细。
在现场承接查验前20天,由承接查验小组办理资料的承接查验工作的相关事宜。
xxx 小区物业承接查验协议甲方:(以下简称甲方)法人代表:乙方:xxx物业管理有限公司江苏分公司服务中心(以下简称乙方)法人代表:为了明确和规范甲乙双方物业承接查验行为,根据《中华人民共和国物权法》、《中华人民共和国合同法》《物业管理条例》和《物业承接查验办法》等法律法规的规定,在自愿、平等、协商一致的基础上。
甲、乙双方就小区承接查验签订本协议。
第一章物业基本情况第一条物业基本情况物业类型:住宅物业座落位置:管理界限:第二条承接时间双方同意年月日为双方办理具体物业承接的时间,双方在办理具体承接手续前,应就各自工作做好衔接,配备好各自管理、技术人员等,自承接手续完成之日,物业管理职能正式移交接管。
第二章甲方的权利与义务:第三条甲方做为本合同约定移交物业权利人,甲方按照国家有关规定和物业买卖合同的约定,移交权属明确、资料完整、质量合格、功能完备、配套齐全的物业。
第四条现场查验起,甲方应当向乙方移交下列资料:(一)竣工总平面图,单体建筑、结构、设备竣工图,配套设施、地下管网工程竣工图等竣工验收资料;(二)共用设施设备清单及其安装、使用和维护保养等技术资料;(三)供水、供电、通信、有线电视等准许使用文件;(四)物业质量保修文件和物业使用说明文件;(五)承接查验所必需的其他资料。
甲方未能全部移交前款所列资料的,双方同意应当列出未移交资料的详细清单并由甲方书面承诺补交的具体时限。
第五条甲方应当委派专业人员参与现场查验,与乙方共同确认现场查验的结果,签订物业承接查验单。
第三章乙方的权利与义务:第六条乙方应当对甲方移交的资料进行清点和核查,重点核查共用设施设备出厂、安装、试验和运行的合格证明文件。
第七条乙方应当对下列物业提供一次分户、共用部位、共用设施设备进行现场检查和维修后复验收服务工作。
(一)分户查验:进户门、窗、墙体、地面、顶棚、照明、给排水、防水、电气、智能化等(二)共用部位:包括并不限于建筑物的基础、承重墙体、柱、梁、楼板、屋顶以及外墙、门厅、楼梯间、楼道、扶手、护栏、电梯井道、架空层及设备间等;(三)共用设备:包括并不限于电梯、水泵、水箱、避雷设施、消防设备、楼道灯、电视天线、变配电设备、给排水管线、电线、供暖及空调设备等;(四)共用设施:包括并不限于道路、绿地、人造景观、围墙、宣传栏、路灯、排水沟、污水井、化粪池、垃圾容器、机动车(非机动车)停车设施、休闲娱乐设施、消防设施、安防监控设施、人防设施、垃圾转运设施以及物业服务用房等。
承接查验手册 Revised as of 23 November 2020某某物业有限公司承接查验工作手册总页数: 159页生效日期:审核人:审核日期:批准人:批准日期:(此处加盖受控文件章)20 年月日发布 20 年月日实施声明:本册及所含内容属某某物业有限公司所有,未经许可,不得复印和外借!目录第一章承接查验条件第二章承接查验工作依据第三章承接查验工作流程第四章承接查验职责第五章承接查验规程一、资料交接工作规程二、各系统承接查验工作规程(一)土建部分1、地下室区域查验工作规程2、外广场区域查验工作规程4、房屋室内查验工作规程5、楼层公共区域(步梯)查验工作规程(二)、装饰部分6、大厦幕墙查验工作规程7、楼层公共区域查验工作规程8、样板间查验工作规程—新增9、物业办公用房查验工作规程(三)、给排水系统10、二次供水系统查验工作规程11、室内雨污系统查验工作规程12、室外雨污管网查验工作规程(四)、电气系统13、高低压配电查验工作规程14、强电井查验工作规程15、公共区域照明查验工作规程16、泛光照明系统查验工作规程17、防雷系统查验工作规程(五)、弱电系统17、综合布线系统查验工作规程18、楼宇自控系统查验工作规程19、车场系统查验工作规程21、计费系统查验工作规程(六)、消防系统22、消防水系统查验工作规程23、智能报警系统查验工作规程24、安全指示查验工作规程25、防火卷帘门查验工作规程26、消防联动测试查验工作规程(七)、空调系统27、中央机组查验工作规程28、空调末端查验工作规程29、新风系统查验工作规程30、空调水系统查验工作规程31、防排烟系统查验工作规程(八)、电梯系统32、电梯系统查验工作规程(九)、绿化景观33、空中花园查验工作规程34、外围广场绿化查验工作规程35、屋顶花园绿化查验工作规程(十)、其他36、大堂查验工作规程第六章交接作业指导一、方案制定作业指导二、计划制定作业指导三、过程控制作业指导四、交接确认作业指导第七章不合格品的处理程序—新增第八章备品配件的验收交接工作规程第九章记录表格第一章承接查验条件一、房屋建筑及公用设备设施等单项工程已按照批准的规划设计方案和有关专业管理要求建成,通过竣工验收;二、消防通过验收;三、资料齐全;四、物业共用设施设备、共用部位等运行正常,完好面具备交付使用条件;五、电梯、二次供水、高压供电、消防设施、压力容器、电子监控、电气防雷、夜景照明系统等共用设施设备取得使用合格证书;六、建设期间的临时建筑、临时架线等已全部拆除并按规定处理、清理完毕,现场环境整洁、场地平整;五、房屋标号、标识铭牌等安装到位,已经有关部门确认;六、有符合规定的物业服务用房;七、法律、法规规定应具备的的其他条件。
物业承接查验操作指南1. 简介本操作指南旨在帮助物业管理部门进行物业承接查验工作,确保物业交接过程顺利进行。
通过按照以下步骤进行操作,可以提高查验的效率,并确保所承接物业的完整性和可用性。
2. 准备工作在进行物业承接查验之前,需要做好以下准备工作:•准备查验工具和设备,例如相机、测量工具、笔记本电脑等。
•收集相关文件和记录,包括交接清单、保养记录、维修记录等。
•预约承接查验的时间,确保相关人员能够参与。
3. 查验内容物业承接查验的内容通常包括以下几个方面:3.1 建筑物外部•检查建筑物外部的整体状况,包括墙面、屋顶、窗户、门等。
•检查建筑物周围的环境,包括道路、停车场、绿化带等。
3.2 建筑物内部•检查建筑物内部的房间和公共区域,包括地板、墙壁、天花板等。
•检查电气系统,包括插座、开关、灯具等。
•检查水暖系统,包括水龙头、水管、马桶等。
•检查空调和暖气系统,确保正常运行。
•检查防火系统,包括灭火器、消防栓等。
3.3 建筑设施和设备•检查电梯的安全性和运行情况。
•检查停车场的设施,包括车位标识、车辆道等。
•检查游泳池、健身房等公共设施的情况。
3.4 安全和保障措施•检查门禁系统,确保安全性。
•检查监控系统的安装和运行情况。
•检查安全出口和逃生通道。
4. 承接查验操作步骤4.1 入场准备•与卖方确认预约时间,并提前通知相关人员。
•准备好查验工具和设备。
•准备好相关文件和记录。
4.2 外部查验•从建筑物外部开始,检查建筑物的整体状况。
•对发现的问题进行记录,并拍照备份。
4.3 内部查验•逐个房间进行检查,注意记录任何存在的问题。
•检查电气、水暖、空调、防火系统等设施的情况。
•对发现的问题进行记录,并拍照备份。
4.4 设施和设备查验•检查电梯、停车场、公共设施等设施的状况。
•对发现的问题进行记录,并拍照备份。
4.5 安全和保障措施查验•检查门禁系统、监控系统、安全出口等安全设施。
•对存在的问题进行记录,并拍照备份。
物业新项目承接查验操作手册本手册物业承接验收是指在物业正式接管项目之前,地产、物业联合组成房屋承接验收小组,对房屋建造质量、使用功能、管理资料等进行的综合性验收。
物业承接验收是物业管理进入实质操作阶段的第一步、是协助地产梳理项目遗留问题点、把握施工质量的重要关口,同时,物业承接验收制度是《物业管理条例》重要制度之一,是为了维护业主的合法权益,明确物业开发建设单位、物业服务企业、项目业主各自的责任,避免物业服务中因物业质量责任不清而导致的物业服务纠纷,进而影响到正常的物业管理秩序、影响到地产的质量口碑,造成不必要的品牌损失。
目录1、物业承接查验工作流程 (03)2、物业承接查验工作准备 (04)3、物业资料的承接查验 (05)4、物业设备设施的承接查验 (06)5、房屋本体及公共设施的承接查验 (11)6、供配电系统设备设施承接查验 (12)7、电梯系统设备设施承接查验 (13)8、安防系统设备设施承接查验 (13)9、消防系统设备设施承接查验 (14)10、楼宇自控系统设备设施承接查验 (14)11、综合布线系统设备设施承接查验 (15)12、空调系统设备设施承接查验 (19)13、给排水系统设备设施承接查验 (20)14、绿化园林建筑工程承接查验 (21)15、绿化园林植物工程承接查验 (24)16、其他重要配套的承接查验 (25)17、钥匙承接查验 (25)附:国家相关行业标准物业承接查验工作流程1.1.物业承接查验工作准备1.1.1.新建物业验收应具备的条件:1.1.1.1.建设工程施工全部完成,已经竣工验收合格,取得相关证件;1.1.1.2.供电、供气、给排水、卫生、道路、配套设施等能正常使用;1.1.1.3.房屋具备初步交付条件。
1.1.2.物业承接查验前的准备1.1.2.1.承接查验前应做好以下准备工作:(1)与地产项目部联系好查验事项、查验日期、进度、查验标准等;(2)物业选派专业技术人员到现场摸底,有针对性地编制验收计划;(3)前期介入组提前参与物业竣工验收和机电设备的安装调试,做到心中有数;(4)准备好承接查验用的各类设备设施、记录表格等。
物业新项目承接查验操作手册本手册物业承接验收是指在物业正式接管项目之前,地产、物业联合组成房屋承接验收小组,对房屋建造质量、使用功能、管理资料等进行的综合性验收。
物业承接验收是物业管理进入实质操作阶段的第一步、是协助地产梳理项目遗留问题点、把握施工质量的重要关口,同时,物业承接验收制度是《物业管理条例》重要制度之一,是为了维护业主的合法权益,明确物业开发建设单位、物业服务企业、项目业主各自的责任,避免物业服务中因物业质量责任不清而导致的物业服务纠纷,进而影响到正常的物业管理秩序、影响到地产的质量口碑,造成不必要的品牌损失。
目录1、物业承接查验工作流程 (03)2、物业承接查验工作准备 (04)3、物业资料的承接查验 (05)4、物业设备设施的承接查验 (06)5、房屋本体及公共设施的承接查验 (11)6、供配电系统设备设施承接查验 (12)7、电梯系统设备设施承接查验 (13)8、安防系统设备设施承接查验 (13)9、消防系统设备设施承接查验 (14)10、楼宇自控系统设备设施承接查验 (14)11、综合布线系统设备设施承接查验 (15)12、空调系统设备设施承接查验 (19)13、给排水系统设备设施承接查验 (20)14、绿化园林建筑工程承接查验 (21)15、绿化园林植物工程承接查验 (24)16、其他重要配套的承接查验 (25)17、钥匙承接查验 (25)附:国家相关行业标准物业承接查验工作流程1.1.物业承接查验工作准备1.1.1.新建物业验收应具备的条件:1.1.1.1.建设工程施工全部完成,已经竣工验收合格,取得相关证件;1.1.1.2.供电、供气、给排水、卫生、道路、配套设施等能正常使用;1.1.1.3.房屋具备初步交付条件。
1.1.2.物业承接查验前的准备1.1.2.1.承接查验前应做好以下准备工作:(1)与地产项目部联系好查验事项、查验日期、进度、查验标准等;(2)物业选派专业技术人员到现场摸底,有针对性地编制验收计划;(3)前期介入组提前参与物业竣工验收和机电设备的安装调试,做到心中有数;(4)准备好承接查验用的各类设备设施、记录表格等。
承接查验作业指导书版本记录为利于项目承接查验工作的开展,根据中华人民共和国建设部1991年2月4日发布,1991年7月1日实施的《中华人民共和国行业标准一房屋接管验收标准》,及中华人民共和国住房和城乡建设部2010年10月14日发布,2011年1月1日起施行《物业承接查验办法》中的有关规定,结合实际情况,特编制此指导书。
2.0适用范围适用于所辖区域内承接查验工作。
3.0职责3.1工程管理部负责承接查验工作。
4.1 关键词或术语承接查验是指在物业竣工验收合格后,物业管理企业于业主入住之前,对物业进行承接查验。
在条件具备或物业管理企业早期介入充分、准备充足时,物业的承接查验也可以和建设工程竣H验收同步进行。
物业管理企业对物业进行查验之后将发现的问题提交建设单位处理,然后同建设单位进行物业移交并办理移交手续。
4.2 工作内容5.1 承接查验前提条件:5.1.1 建设工程竣工验收合格,取得规划、消防、环保等主管部门出具的认可或者准许使用文件,并经建设行政主管部门备案。
5.1.2 供水、排水、供电、供气、供热、通信、公共照明、有线电视等市政公用设施设备按规划设计要求建成,供水、供电和供气已安装独立计量表具。
5.1.3 道路、绿地和物业服务用房等公共配套设施按规划设计要求建成,并满足使用功能要求。
5.1.4 电梯、二次供水、高压供电、消防设施、压力容器、电子监控系统等共用设施设备取得使用合格证书。
5.1.5 物业使用、维护和管理的相关技术资料完整齐全。
5.1.6 法律、法规规定的其他条件。
5.2 承接查验依据:5.2.1 前期物业服务合同。
5.2.2 物业规划设计方案。
5.2.3 各建设单位移交的图纸资料。
5.2.4 建设工程质量法规、政策、标准和规范。
5.3 承接查验的内容5.3.1 共用部位:一般包括建筑物的基础、承重墙体、柱、梁、楼板、屋顶以及外墙、门厅、楼梯间、走廊、楼道、扶手、护栏、电梯井道、架空层及设备间等。
物业服务中心承接查验作业指导书1.目的规范新建物业承接查验流程,确保物业共用部位、共用设施设备在房屋交付使用后能正常投入使用。
2.范围适用于物业服务中心承接查验工作。
3.职责3.1地区物业公司协助对接地区公司工程部,督导物业服务中心进行承接查验工作并提供技术支持。
3.2物业服务中心参与现场承接查验,核查、办理资料的移交,建立并保存档案记录。
4.方法与过程控制4.1新建物业承接查验是指由物业服务中心和地区公司相关部门按照国家有关规定、销售合同与前期物业服务合同的约定,以主体结构安全和满足使用功能为主要目的,对新建住宅物业共用部位、共用设施设备进行的再检验。
4.2承接查验应具备的条件主要包括建设工程全部施工完毕,并竣工验收合格;供电、给排水、供暖、道路等设备和设施能正常使用,房屋幢、户编号经行政主管部门确认。
4.3承接查验的组织4.3.1 物业服务中心在分项工程竣工验收前1个月或收到地区公司发出的交接通知后,须立即组建承接查验小组。
4.3.2承接查验小组由物业服务中心负责人担任组长,工程维修部、客户服务部等相关工作人员组成,可分成专业小组对资料钥匙、房屋本体、共用设备设施等进行查验接收。
4.3.3承接查验小组成立后须制定查验工作方案,明确各项承接查验工作的内容、标准、完成时间等。
4.3.4新建物业承接查验前,承接查验小组须依据《新建住宅承接查验参考规范》,结合项目实际情况制定具体的承接查验标准,作为承接查验的依据。
4.3.5承接查验小组负责人须提前对承接查验小组成员进行全面培训,培训内容包括承接查验的现场、内容、标准、方法和注意事项等。
4.4承接查验的实施步骤及工作要点4.4.1 承接查验分为预验收与正式验收两个阶段。
4.4.2 预验收主要包括资料图纸及设备清单验收、设备说明书、数量清点和位置确认、设备设施单车试运行及问题整改等,预验收完成后应提交整改报告,经承接查验小组组长签署后报地区公司工程部。
物业承接查验作业指导书物业承接查验工作是为了维护业主的合法权益,明确业主及开发建设单位、物业服务企业各自的责任,实现权利和义务的转移,在法律上界定清各自的权利和义务,避免物业管理中因物业质量责任不清而导致的纠纷,确保物业具备正常的使用功能。
A专业法律法规B物业管理承接查验C竣工验收与承接查验的区别D设备设施承接查验关注要点及标准E接管区域重点管理事宜A专业法律法规国务院《物业管理条例》2003年9月1日起施行法律法规建设部[2010]165号《物业承接查验办法》2011 年1月1日起施行北京市《新建物业项目承接查验技术标准》B物业管理承接查验物业承接查验,是指承接新建物业前,物业服务企业和建设单位按照国家有关规定和前期物业服务合同的约定,共同对物业共用部位、共用设施设备进行检查和验收的活动。
B1 实施承接查验所具备的条件(1)建设工程竣工验收合格,取得规划、消防、环保等主管部门出具的认可或者准许使用文件,并经建设行政主管部门备案;(2)道路、绿地和物业服务用房等公共配套设施按规划设计要求建成,并满足使用功能要求;(3)教育、邮政、医疗卫生、文化体育、环卫、社区服务等公共服务设施已按规划设计要求建成;(4)电梯、二次供水、高压供电、消防设施、压力容器、电子监控系统等共用设施设备取得使用合格证书;(5)物业使用、维护和管理的相关技术资料完整齐全。
(6)供水、排水、供电、供气、供热、通信、公共照明、有线电视等市政公用设施设备按规划设计要求建成,供水、供电、供气、供热已安装独立计量表具。
B2 承接查验作用与意义减少建设单位的开发遗留问题降低物业服务企业的管理服务风险维护业主的共同财产权益,确保物业具备正常的使用功能明确双方责权利关系,构建和谐互信的物业管理关系C竣工验收与承接查验的区别性质不同竣工验收:由政府行政主管部门负责组成综合验收小组对施工质量和设计质量进行全面检验和质量评定(小组成员:建委、质检站、监理公司等)承接查验:物业管理公司代表全体业主根据物业管理合同从确保物业今后正常使用与维修角度出发对委托的物业进行质量验收。
阶段作用不同竣工验收是施工单位向建设单位移交的过程;承接查验是建设单位向物业管理单位移交物业的过程。
竣工验收合格后标志着物业可以交付使用承接查验一旦完成,标志着物业正式进入使用阶段。
验收主体不同竣工验收:施工单位—建设单位—政府部门承接查验:建设单位—物业企业—业主C1 项目承接查验交接双方的责任双方的责任验收不合格双方协商处理办法并商定时间复验资料不全等遗留问题问题记录,交人签字确认;联系补齐决设备设施不合格交接问题记录,要求接人签字确认;交接人限期解交付使用后发生隐蔽的质量事故如属设计、施工、材料的原因由建设单位负责处理如属使用、管理不善的原因,由接管单位负责处理C2 1项目承接查验流程成立交接验收小组;进行培训、模拟演练;进行验收工作;设备验收;房屋验收;图纸、资料交接验收合格;图纸、资料交接验收合格;不合格项反馈至地产项目部;设备查验并记录三方签字确认、存档;每户查验并记录,三方签字确认、存档;复验;复验;形成整栋楼记录;填写记录,签字确认;贴验讫封条;钥匙交接C3 设备设施承接查验方法专用工具仪器验收;观感验收;实(试)验验收;使用验收D设备设施承接查验关注要点及标准新建房屋承接查验应提交资料产权资料;政府部门验收合格资料;工程技术资料;配套设施及公用设施资料;其他相关资料房屋本体外立面查验:房屋墙体露出地面部分无倾斜、无移位、无裂缝和无扭曲等;顶棚查验:抹灰面平整,面层涂料均匀,无漏刷、无脱皮、无裂纹,无霉点,无渗水痕迹、无污渍;屋面、天台:隔热板、防水层完好,表面无裂缝;平屋面应有隔热保温措施,天台护栏无破损、变形,无明显锈蚀。
楼、地面查验:不空鼓;整体面层平整,不允许有裂缝、脱皮和起砂等缺陷;门窗查验:平正牢固,无翘曲变形,开关灵活,配件齐全,缝隙严密,大面无划痕、碰伤、锈蚀;墙面查验:抹灰不应有空鼓、爆灰、裂缝和起泡等缺陷,饰面砖应表面洁净,粘贴牢固,阴阳角与线脚顺直,无缺棱掉角,壁纸、墙布必须粘贴牢固,表面色泽一致,不得有气泡、空鼓、裂缝,不得有漏贴、补贴和脱层现象,涂料、刷浆应色泽一致.表面不应有掉粉、起皮、漏刷、透底、反碱、咬色、流坠、疙瘩等现象。
公共设施照明灯具:灯具安装牢固,配件齐全,灯罩无损伤,灯泡照明正常,灯柱安装牢固,外面油漆均匀,无损伤和刮花;小区道路:道路面平整,无积水、无起砂、无空鼓、无损伤,道路沿砌筑整齐,灰缝饱满,无损伤,块料面层拼砌整齐,平整稳固,块料面无裂纹、无缺棱掉角;检查井、化粪池:池内无垃圾杂物,进排水畅通,池壁无裂痕;健身、娱乐设施:设施安装平稳牢固,符合安全设计规范,有安全防护措施、使用说明与注意事项;人身接触面无突起,无锐角;能转动摆动部件无噪音,木制儿童娱乐设施与地面接触的木柱做防腐处理园区座椅:安装牢固,无脱漆、无锈蚀、无破损、无污迹,颜色均匀一致。
查验方法:观察检查。
供配电系统1)检查房屋、土建结构;有无渗漏和未封堵空洞;2)需在配电箱、柜门内侧张贴过胶后的电器原理图;3)配电箱、柜内的设备、元件齐全,接地正确,线材色标正确,排列清楚,各开关有标示,接触严密;4)电缆终端、电缆接头应按牢固,接地良好;电缆支架等的金属部件防腐层应完好;5)直流屏电池编号应正确,外壳清洁、液面正常;6)发电机油箱房间应设置防爆灯,发电机应配备两套蓄电池(一用一备),如果发电机没有配备充电器模块,需另配备浮充充电器,发电机的自动转换柜应有自动及手动转换功能;7)变压器与配电柜安装在一个房间的有安全隔离防护栏;8)真空断路器应固定牢靠,外表整洁完整;电气连接应可靠且接触良好;真空断路器与其操动机构的联动应正常,无卡阻,分合闸指示正确,辅助开关动作应准确可靠,接点无电弧烧痕。
电梯1)钢丝绳应擦拭干净,严禁有死弯、松股及断丝现象,钢丝绳应刷有平层标识。
2)轿厢地坎与各层门地坎间距的偏差严禁超过±1+2mm。
3)层门指示灯盒及召唤盒安装应平整、牢固、不变形、不突出装饰面。
厅门、轿门启闭时无摆动、撞击和阻滞现象。
4)机房照明、井道照明、轿箱照明应与电梯电源分开;距井道最高和最低点0.50m以内各装设一盏灯,中间楼层间隔7米设置一个;电梯轿箱内设置应急照明,在紧急状态下应照明30分钟。
5)各种安全保护开关必须固定可靠且不能采用焊接。
6)急停、检修转换等按钮和开关的动作必须灵活可靠。
7)极限、限位、缓速装置的安装位置正确,功能必须可靠。
8)轿箱自动门的安装触板必须灵活可靠。
9)安全钳工作必须正常可靠,动作后正常恢复。
10)电梯启动、运行和停止,设置有自动平层装置,轿箱内无较大的震动和冲击,制动可靠。
11)超载试验必须达到电梯能安全启动、运行和停止。
12)电梯首层设置消防队员专用的操作按钮,测试动作正常。
13)电梯底坑应平整、整洁,设置自动排水系统;底坑的底部应光滑平整,底坑不得作为积水坑使用;在导轨、缓冲器、栅栏等安装竣工后,底坑不得漏水或渗水。
14)底坑内应有停止装置、电源插座,井道灯的开关,在开门去底坑时应易于接近。
给排水系统1)水泵表面是否清洁、管路阀门严密灵活好用、水泵运转正常无震动无噪声、水泵润滑正常、单流阀使用正常不倒水、压力罐仪表正常;2)天台雨水排水口设置有排水篦子,所有管道不堵不漏,排水通畅;3)水箱设置水位监视镜、水深标尺、检修爬梯和高低水位报警装置,报警信号应传至监控中心;4)较大容量的地下储水池应分为两部分,两个水池的出水管用环管相连,当清洗水池时关闭一个水池的出水管,使用另一个水池,保证清洗水池时不影响居民生活;水箱溢水管口和水池出气管口应用不锈钢网封管口;6)管道系统作闭水、冲水和通球试验,管道无外泄,排水通畅,各类管网应有功能及流向标识,各阀门应有控制范围及状态标识;7)中水池(箱)内的自来水补水管应采取自来水防污染措施,补水管出水口应高于中水贮存池(箱)内溢流水位,其间距不得小于2.5倍管径,严禁采用淹没式浮球阀补水。
消防系统1)消防水箱有水位显示装置及水箱高低水位报警装置,报警信号到控制中心;2)消防箱玻璃无破碎,标识齐全,箱内配件齐全,箱内报警按钮测试正常,消防栓完好无漏水;3)各层消防喷淋末端泄水阀是否能够正常使用,压力表指示是否正常,阀门开关灵活,无泄漏现象,末端放水管道引至排水沟;4)水流指示器、信号阀、湿式报警阀报警测正常,信号引至监控中心;5)出口指示灯、应急灯测试正常;6)北方地区无采暖的地下室湿式消防供水管道应设有防冻措施,采用电伴热方式防冻,用电应单独计量;7)防排烟送风阀旋转灵活,开关自如,风机运行无异常声音,防火卷帘门升降自如,电机运行无异常声音,防排烟阀启闭信号引至监控中心。
8)每个防火分区至少应设一个火灾警报装置,其位置宜设在各楼层走道靠近楼梯出口处。
安防系统1)监控系统可与周界防越报警系统联动进行视频录象,摄像机安装牢固,设备能满足白天、夜间正常使用,并保证图象清晰无干扰;录像保存时间不少于30天;2)小区出入口及实行小封闭式管理的车场(库)出入口须设置道闸和安装车辆进出图像、车牌对比识别系统,出入口的刷卡器安装雨棚,设置多个出入口的,各出入口及监控中心应联网操作,以利于信息共享及实时监控,刷卡器前侧安装地桩,防止车辆意外冲撞,道闸须加装红外防砸装置。
3)红外报警设施设置合理,固定牢固,外周界报警探测装置形成的警戒范围无盲区,线路隐蔽或穿钢管敷设,具备防剪功能;4)单元门口机安装设置在便于使用位置,室内机安装牢固,通话质量优良,可视屏图象清晰,电控锁开启灵活,报警功能打印正确,可视摄像头必须满足白天、夜间图象的清晰;5)消防控制中心应安装空调及备用电源,消防报警在监控中心有声光信号。
物业接管验收的四个要点1.反复验收对存在的问题定出整改期限,整改后再次反复验收,直至全部合格2.反馈及时物业管理公司在新项目验收合议时,应及时提出意见3.验收全面室内的装修、水电等设施,室外的公共部分等4.科学验收不单凭眼力和经验,更应增加一些测试仪器接查验中应注意的问题人员选配要精干;验收立场要明确;遗留问题要备案;保修事宜要落实;特殊信息要收集。
管理配套要关注;产权界定要证明;管理权限要清楚;验收手续要齐全;验收签字要谨慎。
接管区域重点管理事宜控制钥匙控制施工整修量(地产项目经理签字)整修跟踪,完成后全面检查入住前24小时封盘全面检查每户清洁情况紧急组织二次清洁封盘后全面检查。