SWOT分析 规划企业战略的关键步骤
- 格式:docx
- 大小:37.59 KB
- 文档页数:4
关于swot的策划书3篇篇一《关于 swot 的策划书》一、策划背景随着市场竞争的日益激烈,企业需要全面、深入地了解自身的优势、劣势、机会和威胁,以便制定更加科学、有效的发展战略。
SWOT 分析作为一种常用的战略分析工具,能够帮助企业清晰地认识自身的处境,为决策提供有力的支持。
二、SWOT 分析的目的1. 明确企业自身的优势和劣势,以便更好地发挥优势,弥补劣势。
2. 识别企业面临的外部机会和威胁,及时把握机会,应对威胁。
3. 为企业的战略规划、市场营销、资源配置等提供依据。
三、SWOT 分析的步骤1. 内部优势分析评估企业的核心竞争力,如技术、品牌、管理等方面的优势。
分析企业的资源优势,如资金、人才、设备等。
2. 内部劣势分析找出企业在技术、管理、营销等方面存在的不足。
分析企业面临的资源短缺问题,如资金紧张、人才匮乏等。
识别企业在市场竞争中的劣势,如产品质量、服务水平等。
3. 外部机会分析研究市场趋势和行业发展动态,寻找潜在的市场机会。
关注政策法规的变化,把握政策带来的机遇。
分析竞争对手的弱点,寻找可乘之机。
4. 外部威胁分析关注行业竞争的加剧,分析竞争对手的优势和威胁。
研究宏观经济环境的变化,如经济衰退、通货膨胀等对企业的影响。
关注技术创新和替代品的出现,对企业构成的威胁。
四、SWOT 分析的结果应用1. 根据分析结果,制定企业的发展战略,如增长型战略、扭转型战略、防御型战略、多元化战略等。
2. 针对优势和机会,制定相应的营销策略,扩大市场份额。
3. 针对劣势和威胁,制定改进措施,提高企业的竞争力。
4. 将 SWOT 分析结果纳入企业的绩效考核体系,推动战略的实施。
五、策划实施与控制1. 明确责任分工,确保各项工作按时、高质量完成。
2. 建立有效的沟通机制,及时反馈分析过程中出现的问题和进展情况。
3. 定期对 SWOT 分析结果进行评估和调整,以适应市场变化。
通过本次关于 SWOT 的策划,企业能够全面、系统地了解自身的优势、劣势、机会和威胁,为制定科学、合理的发展战略提供有力的支持。
企业战略决策分析与实施企业的生存与发展离不开战略的制定和实施。
在日新月异的市场环境中,确立与所处环境相适应的战略被视为企业成功的关键因素之一。
本文将探讨企业战略决策的过程及其实施策略。
一、企业战略决策的过程企业战略制定的过程通常包括SWOT分析、目标设定、战略选项、战略评估和实施规划等步骤。
1. SWOT分析SWOT分析是对企业内外环境的调查和分析,尤其是企业自身的优势和不足,机会和威胁。
SWOT分析的结果是制定企业战略所需的前提条件。
因此,SWOT分析的质量和准确性是决定战略成功的关键。
2. 目标设定企业战略制定的第二步是制定明确的目标。
目标必须具体、可行、量化、协调和一致,以便明确未来企业的方向和目标。
3. 战略选项战略选项是指根据企业的内外环境和已确定的目标,选择最具前途和最符合企业条件的战略方案,以获得最优的结果和效益。
此时,需要考虑到资源、财务、市场、法律、政策等因素。
4. 战略评估战略评估是对所选战略的可行性和作用进行评估和检查,以确定其业绩和可靠性。
在战略评估阶段,如有必要,公司可以进行SWOT分析和讨论其他策略选项,以获得最佳战略方案。
5. 实施规划实施规划是根据战略规划和目标,确定详细的实施计划,包括财务、资源配置、时间安排和其他相关考虑因素。
实施计划确定了企业战略的实施方式和步骤,指导企业在实施过程中的各项活动,确保企业发展方向的顺畅进行。
二、企业战略的实施实施战略的关键是围绕“为什么”、“如何”实现目标,以及维护企业战略的一致性和灵活性。
1. 为什么实施策略?首先,企业应明确为什么要实施特定的战略。
实施战略的目的是取得比现状更好的成绩。
企业应通过设定目标,评估风险和潜在收益,为实现战略做好准备。
其次,企业需要将战略与价值观和使命融合在一起。
企业使命是企业为社会作出的贡献,也是其运作的根本目的。
企业的荣誉和利益应视作企业的继续存在所不可或缺的重要组成部分。
定位和传递企业的使命和价值观是企业长期发展的关键。
企业战略管理中的SWOT分析方法一、背景概述SWOT分析是企业战略管理中的一种重要方法,目的是发现企业内外部的优势、劣势、机会和威胁,从而确定企业的发展方向和策略。
本文将分别从SWOT分析的定义、应用流程、具体方法、优缺点和推广与应用等方面进行详细阐述。
二、SWOT分析的定义SWOT分析,即Strengths(优势)、Weaknesses(劣势)、Opportunities(机会)、Threats(威胁)分析,是一种以确定企业内外部环境因素为基础,了解企业内部优势、劣势,外部机会和威胁并制定对策的管理模式。
通过SWOT分析,企业可以发现自身优势、短板,捕捉市场机会,避免市场风险,提升市场竞争力。
三、SWOT分析的应用流程1.明确分析目的,确定分析范围和时间2.制定SWOT表格3.分析企业自身的优势和劣势,比如技术、团队、资源等4.分析外部市场环境的机会和威胁,比如市场趋势、产业政策、经济形势等5.将分析结果汇总整理,确定企业关键问题和战略选择6.执行战略,跟踪整改过程,不断优化策略四、SWOT分析的具体方法1.优势(Strengths)—企业自身的优势属性a.管理方面:团队素质、资源优势b.技术方面:专业技能、研发实力c.财务方面:资产规模、资金实力d.品牌方面:品牌影响力、品牌美誉度、市场占有率等2.劣势(Weaknesses)—企业自身的不足属性a.管理方面:管理粗放、管理体系薄弱、团队建设差等b.技术方面:研发能力不足、技术水平落后等c.财务方面:财务系统不完善、现金流问题等d.品牌方面:品牌管理不善、口碑负面等3.机会(Opportunities)—企业外部市场机遇a.市场方面:市场规模扩大、市场空间逐步打开等b.政策方面:政策扶持、税收优惠等c.科技方面:技术进步、行业常规进步等d.合作方面:联盟合作、战略合作等4.威胁(Threats)—企业外部市场威胁a.市场方面:市场规模萎缩、竞争加剧等b.政策方面:政策针对性强、政策调整等c.环保方面:政策遏制、环保压力等d.合作方面:合作竞争,合作关系淡漠等五、SWOT分析的优缺点1. 优点:多方面考虑,全面分析企业内外部环境,有利于企业战略制定和优化。
企业战略中的SWOT分析方法在当今的市场竞争中,企业战略的成功与否,往往取决于企业是否有效地识别和利用自身的优势和缺陷,抓住市场机遇,避免潜在风险。
而SWOT分析方法,正是一种帮助企业找到自身优势、劣势和市场机会、威胁的分析工具。
本文将从SWOT分析方法的定义、研究背景、方法论以及应用举例等方面探讨SWOT分析方法在企业战略中的作用。
一、SWOT分析方法的定义和研究背景SWOT分析,即Strengths, Weaknesses, Opportunities, Threats(优势、劣势、机会、威胁)分析,是一种对企业进行内、外部审核的分析方法,其最初用于美国斯隆管理学院的教育及工商管理课程中。
在1990年代,SWOT分析开始被广泛应用于企业战略领域。
SWOT分析方法是在对企业内外部环境的全面调查和分析之后,通过发掘企业内部的优点和潜在泡点并把握机会时,集中精力克服威胁和缺点,规划企业的未来发展方向。
可以说,SWOT分析方法是企业开始制定其战略计划的首要步骤。
没错,SWOT分析是制定战略计划的基础。
二、SWOT分析方法论SWOT分析方法的理论基础是西方的管理学。
该方法的理论基础包括斯隆学派、波特理论、创新理论等。
如在斯隆学派中,其认为企业的技能和技术能力,是企业与竞争对手的差异化的基础,同时该能力与企业根据需求不断调整的数量和类型密切相关。
斯隆的经验核心,即对规模的认识和管理方式的不断创新,是SWOT的模板之一。
在波特理论中,企业竞争的要素并不只是价格和成本,而是各个方面的竞争力。
同样在SWOT分析的情境中,也包括内部竞争力,如企业资源的规划和利用、人才资源的培养、产品的创新与市场营销和企业文化等。
在创新理论中,企业创新是企业能够克服竞争威胁和规划未来发展方向的关键要素。
企业要想立于不败之地,就要不断通过创新来提高自己的竞争力。
在SWOT分析中,企业的创新能力就是其中一个重要的方向。
三、技术细节和应用1. 内部环境分析的基础SWOT分析在企业解决问题时,一般是从企业的内部和外部环境两方面进行整体分析,其中,内部环境分析是SWOT分析的基础。
战略管理中的SWOT分析一、什么是SWOT分析SWOT分析是指对企业或组织的优势、劣势、机会和威胁进行分析的一种方法。
SWOT是由Strengths、Weaknesses、Opportunities和Threats四个英文单词的首字母组成。
这种分析方法可以帮助企业了解自身在市场竞争中的优势和劣势,分析环境中的机会和威胁,以便制定出最佳的发展战略,是战略管理中非常重要的一部分。
二、SWOT分析的作用SWOT分析是战略管理中非常重要的一部分,主要作用有:1. 帮助企业了解自身的优势和劣势。
SWOT分析可以使企业们了解自己目前面临的环境中的优势和劣势,从而在未来的竞争中发挥自己的优势,减少劣势。
2. 分析环境中的机会和威胁。
SWOT分析可以让企业们清楚了解当前环境中的机会和威胁,从而在未来的竞争中及时采取行动,从机会中获取盈利,避免威胁给企业带来损失。
3. 制定出最佳的发展战略。
SWOT分析可以将企业的优势、劣势、机会与威胁进行分析和综合,进而制定出最佳的发展战略,为企业的长远发展提供有力支持。
三、SWOT分析的流程SWOT分析的流程主要包括以下四个步骤:1. 收集、整理信息。
收集企业的相关信息,包括客户、市场、供应商、员工等信息,进而进行整合。
2. 分析企业优势、劣势。
根据收集到的信息,分析企业的内部优势和劣势,实事求是地评估自己的产品、流程、服务等方面。
3. 分析机会和威胁。
根据当前的经济环境、市场竞争格局等因素,分析外部机会和威胁,并进行分类和评估。
4. 制定短、中、长期战略。
根据SWOT分析的结果,结合企业的目标和战略,制定出长、中、短期的具体战略和措施。
四、SWOT分析的应用SWOT分析广泛应用于企业管理、市场分析、产品开发等领域。
接下来,就这几个领域进行讲解。
1. 企业管理。
SWOT分析可以帮企业从内部和外部两个方面全面分析,确立企业战略,拓展业务板块,摆脱经营风险。
2. 市场分析。
SWOT分析可以对市场营销活动进行分析,了解和掌握市场动态,制定营销策略,提高产品销售和品牌形象等。
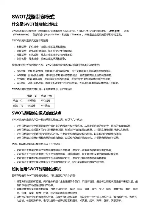
SWOT战略制定模式什么是SWOT战略制定模式SWOT战略制定模式是一种常用的企业战略分析和制定方法,它通过分析企业的内部优势(Strengths)、劣势(Weaknesses)、外部机会(Opportunities)和威胁(Threats),来确定企业的战略目标和行动方案。
SWOT战略制定模式的基本思路是:利用优势,抓住机会,实现企业的发展和增长;克服劣势,避免或应对威胁,保护企业的生存和稳定;发挥优势,对抗威胁,提高企业的竞争力和市场地位;弥补劣势,寻求机会,改善企业的状况和形象。
根据这四种内外部因素的匹配,SWOT战略制定模式可以形成四种基本的战略类型:SO战略:优势-机会战略,即利用企业的内部优势,去开拓和利用外部环境中存在的机会;WO战略:劣势-机会战略,即利用外部环境中存在的机会,去改善和克服企业的内部劣势;ST战略:优势-威胁战略,即利用企业的内部优势,去应对和抵御外部环境中存在的威胁;WT战略:劣势-威胁战略,即减少和避免企业的内部劣势,去回避和规避外部环境中存在的威胁。
SWOT战略制定模式可以用一个矩阵来表示,如下表所示:优势(S)劣势(W)机会(O)SO战略WO战略威胁(T)ST战略WT战略SWOT战略制定模式的优缺点SWOT战略制定模式作为一种简单而实用的工具,有以下几个优点:它可以帮助企业全面而系统地分析自身的内部条件和外部环境,从而发现自身的优劣势、面临的机会和威胁;它可以帮助企业根据不同的内外部因素匹配,形成多种可能的战略选择,并根据实际情况进行评估和选择;它可以帮助企业明确自己的目标和方向,并制定相应的行动计划和措施,以实现自己的愿景和使命;它可以帮助企业及时调整自己的策略和行动,以适应内外部环境的变化,并保持自己的竞争优势。
然而,SWOT战略制定模式也有以下几个缺点:它可能过于简化和概括了复杂而多变的内外部环境,忽视了一些重要而细微的因素和影响;它可能过于主观和片面地分析了企业的优劣势、机会和威胁,缺乏客观和全面的数据和证据支持;它可能过于静态和短视地制定了企业的战略和行动,忽视了长期和动态的视角和考量;它可能过于理想和僵化地执行了企业的战略和行动,缺乏灵活和创新的能力和空间。
商业规划书中的SWOT分析方法与案例一、引言SWOT分析法(即Strengths, Weaknesses, Opportunities, Threats,中文简称优势、劣势、机会和威胁)是商业规划书中常用的一种分析工具。
本文将介绍SWOT分析法的基本概念与步骤,并结合一个实际案例,说明如何运用SWOT分析法对商业规划进行全面评估。
二、SWOT分析法的基本概念与步骤1. SWOT分析法的基本概念SWOT分析法是一种系统性的分析方法,可以帮助企业了解其内外部环境,找到优势、劣势、机会和威胁,并制定相应的应对策略。
其中,优势与劣势主要与企业内部有关,机会与威胁则主要与外部环境相关。
- 优势:指企业相对于竞争对手具有的独特优势和核心竞争力,例如独特的技术、专利、品牌声誉等。
- 劣势:指企业相对于竞争对手存在的不利因素和局限性,例如缺乏资源、过时的技术、高昂的成本等。
- 机会:指企业可以利用的外部环境变化和市场机会,例如新兴市场需求增加、法律法规变化等。
- 威胁:指企业可能面临的外部风险和竞争压力,例如市场竞争加剧、技术变革带来的挑战等。
2. SWOT分析法的步骤(1)收集信息:了解企业内外部环境,收集有关优势、劣势、机会和威胁的数据和资料。
(2)内部分析:评估企业的优势和劣势,分析其核心竞争力和局限性。
可以采用5力模型、价值链模型等工具进行分析。
(3)外部分析:评估企业的机会和威胁,分析市场动态、竞争对手、行业趋势等。
可以运用PESTEL模型、竞争力分析等方法。
(4)整合分析结果:结合内部和外部分析,找出关键问题和瓶颈,确定企业的SWOT要素。
(5)制定战略:根据SWOT要素,制定相应的战略目标和措施,以优势应对劣势、机会应对威胁。
三、案例分析以某快递公司为例,介绍如何运用SWOT分析法对商业规划进行评估。
1. 内部分析该快递公司的优势主要有高效的物流系统、全国范围覆盖的服务网点、品牌知名度高等。
劣势则包括与其他竞争对手相比较小的规模、人力资源管理的局限性等。
利用SWOT分析实现企业战略优化随着市场竞争的日益激烈,企业战略优化成为企业生存与发展的关键。
而SWOT分析作为一种常用的战略分析工具,能够帮助企业全面评估内外环境,找到优势和机会,解决劣势和威胁,从而实现企业战略的优化。
一、SWOT分析概述SWOT分析即对企业内外部环境进行分析,找出企业的优势(Strengths)、劣势(Weaknesses)、机会(Opportunities)和威胁(Threats)。
优势和劣势主要从企业内部因素考虑,机会和威胁主要从市场、行业等外部因素考虑。
通过SWOT分析,企业可以明确自身优势与劣势,抓住机会,应对威胁,并制定相应的战略优化措施。
二、优势分析优势是企业相较于竞争对手的明显优势,可从多个维度进行考量。
首先是产品或服务方面的优势,如技术独特性、质量领先等。
其次是市场地位和品牌形象的优势,如市场份额、品牌知名度等。
最后是企业资源和能力的优势,如供应链管理、人才储备等。
通过优势分析,企业可以明确自身的核心竞争力和差异化优势,为战略优化提供依据。
三、劣势分析劣势是企业相较于竞争对手的明显劣势,可以从内部因素进行分析。
例如,产品质量不稳定、管理体系不完善、品牌知名度不足等。
通过劣势分析,企业可以找出存在的问题和瓶颈,并针对性地进行改进和提升,提高自身竞争力。
四、机会分析机会是指市场、行业等外部环境给企业带来的利好情况。
可以从市场需求、竞争态势等多个角度进行分析。
例如,市场扩大、技术创新、政策支持等都可以被视为机会。
通过机会分析,企业可以抓住时机,拓展市场,实现战略优化。
五、威胁分析威胁是指市场、行业等外部环境对企业带来的不利因素。
如激烈的竞争压力、政策调整、新兴技术等。
企业应从市场竞争力、市场变化等方面进行威胁分析,找出可能对企业造成威胁的因素,并采取相应的战略调整,应对挑战。
六、战略优化通过SWOT分析,企业可以全面了解自身内外部环境,找出优势和机会,解决劣势和威胁,为战略优化提供基础依据。
企业战略制定的方法与流程企业战略制定是一件十分重要的事情,它关系到企业未来的发展和生存。
因此,企业需要认真考虑和制定战略。
下面就让我们一起探讨一下企业战略制定的方法与流程。
一、分析企业现状和竞争环境企业战略制定的第一步是对企业现状和竞争环境进行分析。
这一步非常关键,因为只有了解了自己的现状和外部环境,才能有针对性地制定战略。
具体分析方法可以采取SWOT分析法。
SWOT分析包括四个方面,即Strengths、Weaknesses、Opportunities和Threats。
通过对企业自身的优势、劣势和外部机遇、威胁进行全面分析,可以找出企业的优势、劣势和机遇、威胁,为后续的战略制定提供参考。
二、确定企业战略目标和方向在了解了企业的现状和竞争环境之后,下一步就是确定企业的战略目标和方向。
企业的战略目标应该与企业的愿景、使命和价值观相一致。
一般来说,企业的战略目标可以分为成长型、维持型和收缩型三种。
成长型战略的目标是扩张市场份额、增加营业额和盈利能力,进一步提高公司的竞争力和地位。
维持型战略的目标是维持企业的现有市场份额、稳定经营和收益,避免财务风险和经济压力。
而收缩型战略的目标是退出无法盈利或难以维持的市场、业务和产品线,以及减少资源的浪费。
三、制定战略计划和目标在明确了企业的战略目标和方向之后,下一步就是制定战略计划和目标。
战略计划和目标应该非常具体、可操作和量化,以方便对执行结果进行监控和调整。
企业战略计划包括市场营销计划、人力资源计划、财务计划和运营计划等。
其中市场营销计划是最关键的部分之一,因为它涉及到企业的销售业绩和品牌影响力的提升。
四、实施战略和目标好的战略计划和目标只有在实施过程中才能体现出价值。
企业应该采取组织内部的协作和跨部门的协调措施,确保战略计划顺利地实施。
此外,企业还应设立有效的成果监控体系和绩效评估机制,持续地对战略计划的执行进行监控和调整,以确保战略计划所带来的效果能够符合预期。
企业战略规划的基本框架和内容在当今的商业环境中,企业必须通过制定战略规划来确保其长期成功。
企业战略规划是指为企业未来的成功而制定的一系列目标和计划。
对于这一过程,有一些基本框架和内容需要我们了解。
一、制定战略目标企业战略规划的第一步是清晰地制定战略目标。
这些目标应该是特定、可衡量、可实现、具有挑战性,并与企业的愿景和价值观一致。
这些目标可以涉及企业的市场份额、盈利能力、销售增长、员工满意度等各个方面。
在制定这些目标时,企业应该充分考虑外部环境和内部资源的变化。
二、进行SWOT分析SWOT分析是企业战略规划的另一个关键步骤。
SWOT代表着分析企业的优势、劣势、机会和威胁。
在这个过程中,企业应该评估其内部强项和弱项,了解市场的机会和挑战。
SWOT分析将帮助企业制定出适合当前状况的决策。
三、制定战略计划基于战略目标和SWOT分析的结果,企业应该制定战略计划。
这些计划应该包括制定并优先排序实现目标的措施。
这些计划必须精心制定,包括必要的预算、时间表和关键绩效指标。
这些计划还必须与企业的主要利益相关者沟通,并确保它们具有可持续性。
四、执行和监控计划制定出战略计划并不是全部。
企业还必须着手执行计划,并通过持续监控和调整来确保其成功。
在这个过程中,企业应该设立关键绩效指标、定义责任和权利,并实施监督和控制措施。
如果在执行过程中发现了问题,企业应该能够及时采取措施对其进行调整。
综上所述,企业战略规划需要精心制定和实施,以达到使企业长期成功的目的。
在企业战略规划中,制定战略目标、进行SWOT分析、制定战略计划、执行和监控计划是必不可少的四个基本步骤,每一个步骤都需要充分的思考和准确的决策。
企业应该充分运用这些步骤,根据自己的情况来进行调整,制定出符合企业需求的战略规划。
企业战略规划中的SWOT分析方法在现代商业运作中,企业战略规划是非常重要的一项任务。
而在制定企业战略的过程中,SWOT分析是一个非常常见,也非常有用的工具。
SWOT分析(即Strengths、Weaknesses、Opportunities和Threats)是一种对企业所处的内外环境进行评估的方法,因此在企业战略规划中具有不可替代的作用。
首先,SWOT分析可以帮助企业确定优势和劣势,从而制定相应的战略。
具体来说,SWOT分析首先需要明确企业的内部优势和劣势,如企业的产品、技术、人才、管理、流程等,以及外部环境中的机会和威胁,如市场、客户、竞争对手、政策等。
这些因素综合影响了企业的发展和业绩表现。
在了解这些因素之后,企业可以有针对性地制定战略,促进有利因素的发挥,规避或弥补不利因素的影响。
其次,SWOT分析还可以帮助企业评估市场和顾客需求,确定更好的经营方向。
企业的发展和业绩表现,都与市场和顾客需求紧密相关。
因此,了解市场和顾客需求以及行业动态变化,可以更好地把握发展机遇。
而SWOT分析正是通过评估外部环境中的机会和威胁,帮助企业把握市场发展趋势和顾客需求,为企业制定合适的经营策略提供依据。
除此之外,SWOT分析还可以帮助企业切实评估自身能力和潜能,并寻找提高效率、降低成本的方法。
在SWOT分析的过程中,可以结合企业自身情况,如融合企业文化、理念、团队建设等,对企业的内部因素进行智能化分析和评估,使企业更好地挖掘潜在竞争优势。
同时,SWOT分析也有助于企业更好地了解自身在行业中的位置,确定所处市场及竞争格局,找准自身的战略重点,促进企业的健康发展。
综上所述,企业战略规划中的SWOT分析方法是一种非常有用且必不可少的工具。
通过这种方法,企业可以全面了解企业所处的内外环境,合理地制定战略重点,以实现健康发展。
当然,在实践中也应注意合理地运用SWOT分析,并配合其他策略规划工具相结合,避免哪种因素过于突出和过于弱化。
SWOT分析法——战略规划和竞争情报的经典分析工具说明:SWOT分析方法是一种根据企业自身的既定内在条件进行分析,找出企业的优势、劣势及核心竞争力之所在的企业战略分析方法。
其中战略内部因素(“能够做的”):S代表 strength(优势),W代表weakness(弱势);外部因素(“可能做的”):O代表opportunity(机会),T代表threat(威胁)。
目录一、SWOT分析法理论介绍 (2)(一)SWOT基本定义 (2)(二)SWOT理论背景及详细介绍 (2)(三)SWOT分析法内涵 (3)二、SWOT分析步骤 (4)第一步:分析因素 (4)第二步:构造矩阵 (5)第三步:制定计划 (7)三、SWOT分析法的特征、价值及局限性 (8)四、成功应用SWOT分析法的原则 (9)五、SWOT分析法案例应用 (9)案例1:某跨国零售企业(A公司)SWOT分析 (9)案例2:员工满意度SWOT分析 (11)一、SWOT分析法理论介绍(一)SWOT基本定义SWOT分析方法是一种根据企业自身的既定内在条件进行分析,找出企业的优势、劣势及核心竞争力之所在,并寻找制定适合组织实际情况的经营战略和策略的企业战略分析方法。
其中战略内部因素(“能够做的”):S代表strength(优势),W代表weakness(弱势);外部因素(“可能做的”):O代表opportunity(机会),T代表threat(威胁)。
(SWOT分析模型示意图)(二)SWOT理论背景及详细介绍SWOT分析法又称态势分析法。
早在20世纪80年代初由旧金山大学的管理学教授提出来的,SWOT分析法是一种能够较客观而准确地分析和研究一个单位现实情况的方法。
SWOT分析方法从某种意义上来说隶属于企业内部分析方法,即根据企业自身的既定内在条件进行分析。
SWOT分析有其形成的基础。
按照企业竞争战略的完整概念,战略应是一个企业“能够做的”(即组织的强项和弱项)和“可能做的”(即环境的机会和威胁)之间的有机组合。
企业战略规划中的SWOT分析与战略选择随着市场环境的竞争日益激烈,企业需要更加精准地制定战略规划来应对挑战,突破自身发展瓶颈。
在制定企业战略规划时,SWOT分析是一种常用的工具,也是战略规划的关键步骤之一。
本文将就企业战略规划中的SWOT分析与战略选择进行探讨。
一、SWOT分析SWOT分析即Strengths(优势)、Weaknesses(弱点)、Opportunities(机会)、Threats(威胁)分析,它是一种评估企业未来发展前景的方法。
在SWOT分析中,企业首先要认清自身的内部强弱点,再分析外部环境的机会和威胁,这样才能有针对性地选择战略,制定出具有可行性的战略规划方案。
1. Strengths(优势)企业的优势指企业自身具有的独特优点、资源和能力,例如优秀的产品品质、强大的品牌影响力、领先的技术实力、低成本的生产能力、灵活的管理体系等。
一旦企业认识到自身的优势,就可以通过进一步巩固优势、提高效率的方式来减少成本和提高效益,抢占更多市场份额。
2. Weaknesses(弱点)企业的弱点与优势相反,指企业在生产、管理、销售等方面存在的不足之处,例如技术短板、生产成本高、管理松散、市场占有率低等。
因此,企业需要认真分析弱点所在,通过加强企业管理、提高产品品质等方式来改进问题,提升企业的竞争力。
3. Opportunities(机会)机会指企业对于外部环境的变化,可以利用这些外部变化来提高自身竞争力的机遇。
例如市场需求的增长、行业政策的变化、新产品的推出、市场竞争格局的变化等等。
企业可以灵活调整策略,主动抓住机遇,为下一步的战略规划提供了重要参考。
4. Threats(威胁)威胁指外部环境所带来的挑战,给企业带来负面影响的因素。
例如经济下滑、政策变化、市场需求下降、竞争压力增大等。
企业要针对不确定性因素和风险,制定出应对措施,并调整企业战略,降低企业风险。
二、战略选择在完成SWOT分析后,企业需要根据实际情况制定出具体可行的战略选择方案,以实现企业的长远发展目标。
SWOT分析规划企业战略的关键步骤与效果评估实现可持续发展SWOT分析是一种常用的策略工具,可以帮助企业评估自身的优势、劣势、机会和威胁,以规划企业战略并实现可持续发展。
本文将介绍SWOT分析的定义、步骤以及实施的效果评估。
一、SWOT分析的定义SWOT分析是指对企业内部的优势和劣势,以及外部的机会和威胁进行综合评估和分析的工具。
通过分析企业内外环境的因素,了解企业的优势和劣势,并抓住机会,应对威胁,制定更加有效的企业战略。
二、SWOT分析的步骤1.确定内部因素:首先,对企业内部的优势和劣势进行评估。
优势可以包括企业的核心竞争力、资源和能力等;劣势可以包括企业的薄弱环节、人员不足等。
这一步骤需要对企业的各个方面进行综合分析,如经营管理、市场营销、财务状况等。
2.确定外部因素:其次,对企业外部的机会和威胁进行评估。
机会可以包括市场发展、新兴技术、政策利好等;威胁可以包括竞争加剧、市场需求下降等。
这一步骤需要对市场、竞争对手、行业发展等因素进行分析。
3.分析交叉因素:第三步,将内部因素和外部因素进行交叉分析。
将内部的优势与外部的机会结合起来,寻找企业的发展方向和机会点;将内部的劣势与外部的威胁结合起来,寻找企业的改进方向和风险点。
4.制定战略:根据SWOT分析的结果,制定企业战略。
在充分发挥优势和应对劣势的基础上,抓住机会、应对威胁,制定具有竞争力的战略方案。
战略可以包括市场扩张、产品创新、战略合作等。
5.实施和评估:最后,根据制定的战略,实施对应的行动计划,并进行效果评估。
通过不断地监测和评估,及时调整战略和行动计划,确保企业的可持续发展。
三、SWOT分析的效果评估SWOT分析可以帮助企业全面了解自身的优势、劣势、机会和威胁,并制定相应的战略方案。
通过SWOT分析,企业可以更好地把握市场机遇,应对市场竞争和行业变化,提高企业的竞争力和盈利能力。
同时,SWOT分析也可以帮助企业避免盲目发展和错误决策。
如何进行企业战略规划企业战略规划是指针对公司未来发展方向的规划和策略制定。
它是企业长远发展的基础,也是企业成功的关键。
那么,如何进行企业战略规划呢?1. 初步调研在制定企业战略规划前,进行初步的市场调研是必不可少的。
通过市场调研,公司能够了解市场趋势、竞争对手、消费者需求等方面的信息。
这些信息为企业提供了重要的参考和依据,帮助企业更好地把握市场风向和行业动态。
2. 分析SWOTSWOT分析是一种常用于企业策略规划的工具,SWOT代表分析企业的优势(Strengths)、劣势(Weaknesses)、机会(Opportunities)和威胁(Threats)。
通过这种方法,企业可以全面地了解自身的优势和劣势,同时也可以预估外在环境的机会和威胁。
通过分析SWOT,企业可以找到自身的优势和弱点,从而寻找发展机会和解决问题。
3. 确认目标在制定战略规划前,必须明确公司的目标。
公司的目标应该符合公司使命并与公司定位相一致。
目标应具体、可衡量、可达到,同时也需要注意目标应该具有时间性。
目标的设定有助于企业决策,可以帮助企业有效地组织资源。
4. 制定战略在确定自身情况和目标后,企业可以制定战略。
战略应该符合公司使命和理念,同时要注意可持续性和适应性。
战略也应该是可执行的,一旦确定就应该严格执行。
企业战略的制定需要根据不同情况采取不同的方法,例如:市场导向战略、资源导向战略、地域导向战略等。
5. 实施和监测企业战略规划一旦制定完成,就需要切实付诸实施。
企业需要严格执行制定的战略,同时还要进行监测。
监测的过程中,企业可以根据具体情况,对战略进行相应的调整和修订。
战略的调整和修订应该与公司目标和理念相一致,确保公司总体的利益。
以上就是企业战略规划的几个步骤。
企业战略规划需要企业有一定的经验和实践,需要将理论与实践相结合,通过试错不断完善和优化企业战略规划。
企业的战略规划对于企业的发展至关重要,因此应该引起企业高度重视。
SWOT分析规划企业战略的重要步骤SWOT分析:规划企业战略的重要步骤在竞争激烈的商业环境中,企业需要制定明确的战略来确保业务的成功与持续发展。
SWOT分析是一种广泛应用的管理工具,帮助企业识别其优势、劣势、机会和威胁,以制定有效的战略计划。
本文将介绍SWOT分析的概念、步骤以及其对企业战略规划的重要性。
一、SWOT分析的概念和目的SWOT分析是一种管理工具,它通过评估企业内部的优势和劣势,以及外部的机会和威胁,为企业制定战略提供依据。
SWOT代表的是Strengths(优势)、Weaknesses(劣势)、Opportunities (机会)和Threats(威胁),它能够帮助企业了解自身的竞争力、市场环境以及可能出现的风险和机遇。
SWOT分析的主要目的是帮助企业更好地理解其内外部环境,并制定能够应对挑战和利用机会的战略。
通过确定企业的核心能力和竞争优势,SWOT分析有助于企业发现自身的潜力,并针对性地制定战略目标和行动计划。
二、SWOT分析的步骤1. 收集信息:首先,企业需要收集与其内部和外部环境相关的信息。
内部信息包括组织结构、资源、能力以及市场地位等方面的信息;外部信息包括市场趋势、竞争对手、法律法规等方面的信息。
这些信息将为后续的分析提供依据。
2. 评估优势和劣势:企业需要识别其内部的优势和劣势。
优势可以是独特的产品或服务、良好的品牌声誉、高效的供应链等;劣势可能是产品质量问题、高成本结构、不足的市场份额等。
评估优势和劣势将有助于企业了解自身的核心竞争力。
3. 分析机会和威胁:企业需要识别当前和未来可能出现的机会和威胁。
机会可能来自市场增长、新技术发展、政策变化等;威胁可能来自竞争加剧、供应链中断、法规变化等。
分析机会和威胁将帮助企业理解市场环境中的风险与机遇。
4. 制定战略:通过综合内外部分析的结果,企业可以制定符合自身优势和市场机会的战略目标和行动计划。
战略目标应当与企业长期发展相符,并具备可行性和可衡量性。
阐述SWOT法的实施步骤引言SWOT分析法(Strengths, Weaknesses, Opportunities, Threats)是一种常用于企业战略规划和决策-making中的分析工具。
它帮助组织识别内部的优势和劣势,以及外部的机遇和威胁。
本文将阐述SWOT法的实施步骤,帮助读者了解如何有效地应用SWOT分析于实际工作中。
步骤一:明确分析的目标在使用SWOT法进行分析之前,首先要明确分析的目标。
明确你想要分析的公司、项目或情境,这将有助于确定分析所需的关键要素和数据。
例如,你可以选择分析一个公司的现状和竞争优势,或者评估一个新产品的市场潜力。
步骤二:确定内部因素(优势和劣势)在进行SWOT分析时,首先要确定内部因素,即公司或项目的优势和劣势。
以下是确定内部因素的步骤:1. 列举优势(Strengths)列举出公司或项目的优势,这些是在市场竞争中给予其优势的特点和资源。
例如,公司拥有先进的技术、优秀的团队、强大的品牌声誉等。
2. 列举劣势(Weaknesses)列举出公司或项目的劣势,这些是相对于竞争对手的不利特点和限制。
例如,公司的市场份额较小、缺乏关键技术、人员不稳定等。
3. 进一步细化对于列出的优势和劣势进行进一步的细化和描述。
细化可以包括相关数据、具体案例或实际证据支持。
步骤三:确定外部因素(机会和威胁)确定外部因素是指分析公司或项目的机会和威胁。
以下是确定外部因素的步骤:1. 分析机会(Opportunities)分析市场和行业中的机会,即有利于公司或项目发展的外部因素。
例如,市场需求增长、政府政策变化、新兴市场开放等。
2. 分析威胁(Threats)分析市场和行业中的威胁,即可能对公司或项目发展产生不利影响的外部因素。
例如,市场竞争加剧、新技术崛起、供应链不稳定等。
3. 进一步细化对于列出的机会和威胁进行进一步的细化和描述,以便更好地了解其影响力和潜在风险。
步骤四:交叉分析在了解了内部因素和外部因素后,进行交叉分析可以帮助识别关键的战略要点和行动项。
SWOT分析规划企业战略的关键步骤
SWOT分析规划企业战略的关键步骤
SWOT分析是一种常用于企业战略规划的工具,它可以帮助企
业评估内外部环境,明确优势和劣势,抓住机遇和应对挑战。
本
文将介绍SWOT分析的概念和步骤,并探讨如何将其运用于企业
战略规划当中。
一、SWOT分析的概念
SWOT分析是由英文单词Strengths、Weaknesses、Opportunities和Threats的首字母组合而成,分别代表企业的优势、劣势、机遇和威胁。
通过对这四个方面的评估,企业可以确立基
于内外环境的战略目标,并制定相应的战略措施。
二、SWOT分析的步骤
1. 收集信息
在进行SWOT分析之前,首先需要收集相关的信息。
这些信息可以来自企业内部,比如市场调研报告、财务数据等,也可以来
自企业外部,如竞争对手分析、行业趋势等。
信息的收集和整理
是SWOT分析的基础,只有准确的信息才能做出有效的评估。
2. 评估优势和劣势
在进行优势和劣势评估时,企业需要将内部资源和能力纳入考量范围。
例如,企业的核心技术、品牌声誉、员工素质等都可以被视为优势,而管理薄弱、资金短缺等则属于劣势。
评估时应尽量客观,避免主观判断和偏见的介入。
3. 分析机遇和威胁
机遇和威胁是外部环境对企业发展的影响因素。
市场需求的增长、新兴技术的出现等都是机遇,而激烈的竞争、法规变动等则可能构成威胁。
在分析机遇和威胁时,企业应该关注市场趋势、政策法规、社会变革等因素。
4. 归纳总结
经过评估优势和劣势以及分析机遇和威胁后,企业可以将得出的结论进行归纳总结。
这一步骤是整个SWOT分析的关键,其目的是为了发现企业的核心问题和机会点,为制定战略提供方向。
三、应用SWOT分析于企业战略规划
1. 制定战略目标
通过SWOT分析,企业能够对自身的优势、劣势、机遇和威胁有一定的认知。
在此基础上,企业可以制定战略目标,明确发展
方向和重点。
例如,如果企业发现自身的技术优势能够满足市场
对某一种产品的需求,那么可以将其作为一个战略目标,加大研
发投入,提高市场份额。
2. 制定战略措施
战略目标确定后,企业需要制定相应的战略措施。
比如,如果
在SWOT分析中企业发现自身的财务状况较为薄弱,但存在市场
机遇,可以考虑引入合作伙伴或寻求融资,以扩大规模、提高竞
争力。
3. 实施与评估
战略规划的最终目的是为了实施。
企业应制定相应的实施计划,并设定合理的时间表。
在实施过程中,企业需要不断评估战略的
执行情况,根据实际情况进行调整和优化。
总结:
SWOT分析是规划企业战略的关键步骤之一,通过评估内外部
环境、明确优势和劣势、抓住机遇和应对威胁,企业可以制定有
效的战略规划。
然而,SWOT分析只是一个工具,企业在应用时仍需结合具体情况进行判断和决策,以确保战略的有效性和可行性。