禅城区餐厨垃圾处理项目
- 格式:doc
- 大小:28.00 KB
- 文档页数:5
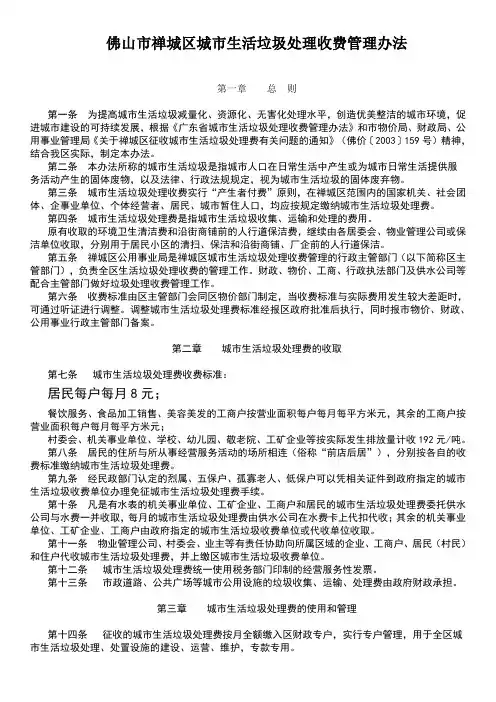
佛山市禅城区城市生活垃圾处理收费管理办法第一章总则第一条为提高城市生活垃圾减量化、资源化、无害化处理水平,创造优美整洁的城市环境,促进城市建设的可持续发展,根据《广东省城市生活垃圾处理收费管理办法》和市物价局、财政局、公用事业管理局《关于禅城区征收城市生活垃圾处理费有关问题的通知》(佛价〔2003〕159号)精神,结合我区实际,制定本办法。
第二条本办法所称的城市生活垃圾是指城市人口在日常生活中产生或为城市日常生活提供服务活动产生的固体废物,以及法律、行政法规规定,视为城市生活垃圾的固体废弃物。
第三条城市生活垃圾处理收费实行“产生者付费”原则,在禅城区范围内的国家机关、社会团体、企事业单位、个体经营者、居民、城市暂住人口,均应按规定缴纳城市生活垃圾处理费。
第四条城市生活垃圾处理费是指城市生活垃圾收集、运输和处理的费用。
原有收取的环境卫生清洁费和沿街商铺前的人行道保洁费,继续由各居委会、物业管理公司或保洁单位收取,分别用于居民小区的清扫、保洁和沿街商铺、厂企前的人行道保洁。
第五条禅城区公用事业局是禅城区城市生活垃圾处理收费管理的行政主管部门(以下简称区主管部门),负责全区生活垃圾处理收费的管理工作。
财政、物价、工商、行政执法部门及供水公司等配合主管部门做好垃圾处理收费管理工作。
第六条收费标准由区主管部门会同区物价部门制定,当收费标准与实际费用发生较大差距时,可通过听证进行调整。
调整城市生活垃圾处理费标准经报区政府批准后执行,同时报市物价、财政、公用事业行政主管部门备案。
第二章城市生活垃圾处理费的收取第七条城市生活垃圾处理费收费标准:居民每户每月8元;餐饮服务、食品加工销售、美容美发的工商户按营业面积每户每月每平方米元,其余的工商户按营业面积每户每月每平方米元;村委会、机关事业单位、学校、幼儿园、敬老院、工矿企业等按实际发生排放量计收192元/吨。
第八条居民的住所与所从事经营服务活动的场所相连(俗称“前店后居”),分别按各自的收费标准缴纳城市生活垃圾处理费。
佛山市餐厨垃圾处理管理办法第一条为加强餐厨垃圾管理,维护城市市容环境卫生,保障人民群众身体健康,促进餐厨垃圾无害化处理和合理利用,根据《中华人民共和国固体废物污染环境防治法》、《城市市容和环境卫生管理条例》、《广东省城市垃圾管理条例》等法律、法规、规章规定,结合本市实际,制定本办法。
第二条本办法所称餐厨垃圾,是指除居民日常生活以外的从事餐饮服务(含单位供餐)、食品生产加工等活动的单位和个人(以下统称餐厨垃圾产生单位)在生产、经营过程中产生的食物残余、食品加工废料和废弃食用油脂。
前款所称的废弃食用油脂,包括不可再食用的动植物油脂和各类油水混合物。
第三条本市行政区域内餐厨垃圾的产生、收集、运输、处置及其相关的监督管理活动适用本办法。
第四条市容环境卫生主管部门是本市餐厨垃圾管理的行政主管部门,负责统一组织实施本办法。
区市容环境卫生主管部门是各区餐厨垃圾管理的行政主管部门,负责本辖区范围内餐厨垃圾处理的日常管理和具体组织实施工作。
第五条建立健全食品市场监管体制,加大对餐厨垃圾处理行业的政策扶持力度,依法查处餐厨垃圾产生、收集、运输和处置过程中的各种违法行为。
食品药品监管部门负责消费环节食品安全的监督管理,依法查处餐饮服务活动中以餐厨垃圾为原料制作食品的违法行为,并对餐厨垃圾产生单位的卫生情况进行监督管理;质监部门负责食品生产加工环节的监督管理,依法查处食品生产加工活动中以餐厨垃圾为原料进行食品生产加工的违法行为;水务部门负责下水道排放餐厨垃圾行为的监督管理,依法查处将餐厨垃圾排入下水道或以其它方式随意排放的违法行为;工商部门负责食品流通环节的监督管理,依法查处销售废弃食用油脂或以餐厨垃圾为原料制作的食用油的违法行为;农业部门负责对牲畜饲养场进行监督管理,依法查处无证生产动物源性饲料产品以及使用未经无害化处理的餐厨垃圾直接饲养禽畜的违法行为;环保部门负责对餐厨垃圾产生和处理服务单位的污染防治措施进行监督管理;卫生部门负责对环境卫生和公共场所的卫生情况进行监督管理,协助有关部门做好食品安全事故调查;市容环境卫生主管部门会同公安、交通部门负责对餐厨垃圾的收集、运输和处置过程进行监督管理,依法查处不按规定收集、排放、运输、处置及回收餐厨垃圾的违法行为;规划国土部门负责餐厨垃圾转运及处置场地的选址和规划,并做好相关用地保障;市容环境卫生主管部门会同发改、经贸、财政、税务等部门负责研究出台扶助餐厨垃圾处理行业发展的优惠政策,依法给予税收减免等各种优惠,并做好相关配合工作。
餐厨垃圾处理改造工程方案一、项目背景随着城市化进程的不断加快,城市人口持续增加,日常生活中产生的餐厨垃圾也随之增加。
餐厨垃圾的处理一直是城市管理的一个难题,传统的处理方式效率低下,环境污染严重。
因此,对餐厨垃圾处理设施进行改造升级,成为当务之急。
本项目拟对某市餐厨垃圾处理设施进行改造升级,提高餐厨垃圾处理效率,减少对环境的影响。
二、项目目标1. 提高餐厨垃圾处理设施的处理效率,实现资源化利用和减少环境污染。
2. 降低餐厨垃圾处理设施的运营成本,提高其经济效益。
3. 减少垃圾填埋量,延长垃圾填埋场的使用寿命。
4. 提升城市管理水平,改善市民生活环境。
三、项目内容1. 设备更新升级:对餐厨垃圾处理设施的处理设备进行更新升级,引入先进的餐厨垃圾处理设备,提高其处理效率和稳定性。
2. 流程优化:优化餐厨垃圾处理设施的处理流程,提高处理效率和降低处理成本,实现对餐厨垃圾的资源化利用。
3. 垃圾分类:引入垃圾分类机制,对餐厨垃圾进行分类处理,提高资源回收利用率,减少对环境的影响。
4. 污水处理:对餐厨垃圾处理设施的污水处理系统进行改造升级,确保污水排放符合环保要求。
5. 环境监测:建立餐厨垃圾处理设施的环境监测体系,对处理过程中的各项环境指标进行实时监测,确保处理过程符合环保要求。
6. 安全防护:对餐厨垃圾处理设施的安全防护设施进行加固升级,确保设施运行安全。
四、项目实施方案1. 资金筹措:本项目采用政府投资和社会资本合作的方式筹措资金,其中政府投资用于设备更新升级和流程优化,社会资本用于垃圾分类设施建设和污水处理系统改造。
2. 设备采购:对餐厨垃圾处理设施的餐厨垃圾处理设备进行国内外优质设备的采购,确保设备的质量和性能。
3. 流程优化:通过引进技术人才和管理团队,对餐厨垃圾处理设施的流程进行优化,提升运营效率。
4. 垃圾分类设施建设:在餐厨垃圾处理设施周边建设垃圾分类设施,推动垃圾分类工作,提高资源回收利用率。
佛禅府…2007‟99号印发佛山市禅城区城市生活垃圾处理收费管理办法的通知南庄镇政府,各街道办事处,区府直属各单位:现将《佛山市禅城区城市生活垃圾处理收费管理办法》印发给你们,请认真贯彻执行。
二○○七年八月三十一日佛山市禅城区城市生活垃圾处理收费管理办法第一章总则第一条为提高城市生活垃圾减量化、资源化、无害化处理水平,创造优美整洁的城市环境,促进城市建设的可持续发展,根据《广东省城市生活垃圾处理收费管理办法》和市物价局、财政局、公用事业管理局《关于禅城区征收城市生活垃圾处理费有关问题的通知》(佛价…2003‟159号)精神,结合我区实际,制定本办法。
第二条本办法所称的城市生活垃圾是指城市人口在日常生活中产生或为城市日常生活提供服务活动产生的固体废物,以及法律、行政法规规定,视为城市生活垃圾的固体废弃物。
第三条城市生活垃圾处理收费实行“产生者付费”原则,在禅城区范围内的国家机关、社会团体、企事业单位、个体经营者、居民、城市暂住人口,均应按规定缴纳城市生活垃圾处理费。
第四条城市生活垃圾处理费是指城市生活垃圾收集、运输和处理的费用。
原有收取的环境卫生清洁费和沿街商铺前的人行道保洁费,继续由各居委会、物业管理公司或保洁单位收取,分别用于居民小区的清扫、保洁和沿街商铺、厂企前的人行道保洁。
第五条禅城区公用事业局是禅城区城市生活垃圾处理收费管理的行政主管部门(以下简称区主管部门),负责全区生活垃圾处理收费的管理工作。
财政、物价、工商、行政执法部门及供水公司等配合主管部门做好垃圾处理收费管理工作。
第六条收费标准由区主管部门会同区物价部门制定,当收费标准与实际费用发生较大差距时,可通过听证进行调整。
调整城市生活垃圾处理费标准经报区政府批准后执行,同时报市物价、财政、公用事业行政主管部门备案。
第二章城市生活垃圾处理费的收取第七条城市生活垃圾处理费收费标准:居民每户每月8元;餐饮服务、食品加工销售、美容美发的工商户按营业面积每户每月每平方米0.96元,其余的工商户按营业面积每户每月每平方米0.4元;村委会、机关事业单位、学校、幼儿园、敬老院、工矿企业等按实际发生排放量计收192元/吨。
2023年佛山市禅城区生活垃圾分类重点工作计划2023年佛山市禅城区生活垃圾分类重点工作计划引言在现代社会,随着人口的增长和城市化的发展,生活垃圾处理成为了一个亟待解决的问题。
作为生活垃圾分类的一项重要工作,它不仅关乎环境的健康与美观,更是关乎人们的生活质量、城市形象和可持续发展。
在此背景下,2023年佛山市禅城区制定了生活垃圾分类重点工作计划,以应对日益增长的垃圾处理难题。
本文将从多个角度深入探讨该计划的内容,挖掘其背后的意义和影响。
一、垃圾分类政策的实施目标在2023年佛山市禅城区的生活垃圾分类重点工作计划中,首要的目标就是实施垃圾分类政策。
这一政策旨在推动全社会形成垃圾减量、资源化利用、无害化处理的理念,从而建立起一个健康、清洁、美丽的生活垃圾处理体系。
除了政策制定外,更重要的是加大宣传教育力度,让广大市民深入了解垃圾分类对环境的重要意义,培养起自觉分类的习惯。
二、分类投放指引除了政策宣传外,垃圾分类投放指引也是计划的重点内容之一。
在禅城区,计划将通过多种途径对市民进行分类投放的指引和培训,如制作垃圾分类手册、在小区和社区开展分类宣传活动等。
通过这些努力,计划将从源头上减少不符合分类要求的垃圾投放,提高分类准确率。
三、垃圾收运体系的优化改善垃圾收运体系也是该计划的一项重要内容。
计划将加大对生活垃圾收运路线和设施的优化力度,提高垃圾收运的效率和质量。
还将引入先进的处理设备和技术,以实现可持续的垃圾资源化利用和无害化处理。
这不仅有利于减少环境污染,还将为城市的可持续发展提供有力支撑。
四、监管与奖惩机制为了确保生活垃圾分类工作的落地执行,监管与奖惩机制也是不可或缺的一部分。
计划将建立健全的监管体系,加大对垃圾分类工作的检查力度,对不按要求进行分类投放的,强行教育和警告;对屡教不改的,将依法进行处罚。
也将建立奖励机制,对分类投放得当、积极参与垃圾分类的个人和单位进行表彰和奖励,激发市民的参与和积极性。
市区餐厨垃圾清理工作专项方案一、实施背景:随着城市化进程的加快和人口的增加,市区餐厨垃圾的数量不断增加,给城市环境和居民生活带来了很大的困扰。
餐厨垃圾的不当处理不仅会产生恶臭和传播疾病的风险,还会对环境造成污染。
因此,制定一项市区餐厨垃圾清理工作专项方案是非常必要的。
二、工作原理:该方案的工作原理是通过建立完善的餐厨垃圾收集、运输、处理和利用体系,实现对市区餐厨垃圾的全面清理和有效处理。
具体包括以下几个方面:1.收集:设立餐厨垃圾收集点,设置专门的垃圾桶和分类指导牌,引导居民将餐厨垃圾进行分类投放。
2.运输:配备专门的餐厨垃圾运输车辆,定期将收集的餐厨垃圾运送至处理中心。
3.处理:建立餐厨垃圾处理中心,采用生物降解技术、厌氧消化技术等方法对餐厨垃圾进行处理,将其转化为有机肥料或生物能源。
4.利用:将处理后的餐厨垃圾转化为有机肥料,用于农田的施肥,或转化为生物能源,用于发电或供热。
三、实施计划步骤:1.研究制定方案:成立专门的工作组,对市区餐厨垃圾清理工作进行研究,制定详细的实施方案。
2.宣传教育:通过媒体、宣传栏、社区活动等形式,向居民普及餐厨垃圾分类的重要性和正确的分类方法。
3.设立收集点:在市区内设置餐厨垃圾收集点,配备分类指导牌和垃圾桶。
4.运输建设:购置餐厨垃圾运输车辆,建立运输路线和时间表。
5.处理中心建设:选址建设餐厨垃圾处理中心,配备先进的处理设备和技术人员。
6.餐厨垃圾处理:将餐厨垃圾进行分类、分解、消化等处理过程,转化为有机肥料或生物能源。
7.利用推广:将处理后的有机肥料用于农田施肥,或将生物能源用于发电或供热。
四、适用范围:该方案适用于市区范围内的餐厨垃圾清理工作,包括居民区、商业区、餐饮区等。
五、创新要点:1.强化宣传教育,提高居民对餐厨垃圾分类的认知和积极性。
2.设立餐厨垃圾收集点,方便居民进行分类投放。
3.建立餐厨垃圾处理中心,采用先进的处理技术,实现餐厨垃圾的资源化利用。
餐厨垃圾收运处理项目的目标和任务餐厨垃圾是指由食品加工、餐饮服务、食材准备和食品消费产生的垃圾,包括废弃的食物、剩饭剩菜、果皮果核、菜叶菜皮、鱼骨蛋壳等。
餐厨垃圾的产生量很大,且具有高度的腐烂性和污染性,如果不得到妥善处理,将会对环境和健康造成严重影响。
因此,餐厨垃圾的收运处理工作显得尤为重要。
餐厨垃圾收运处理项目的目标是将餐厨垃圾得到有效处理,减少对环境的影响,充分利用资源,推动城市可持续发展。
具体的任务包括收集、分拣、处理和资源化利用。
以下将详细介绍餐厨垃圾收运处理项目的目标和任务。
一、目标:1.减少环境污染:通过对餐厨垃圾进行妥善处理,减少垃圾产生对地下水、土壤和空气的污染,维护城市的生态环境。
2.提高资源利用率:通过餐厨垃圾的资源化利用,提高资源利用率,减少对自然资源的消耗,降低垃圾处理的成本。
3.推动可持续发展:通过餐厨垃圾处理项目,推动城市可持续发展,促进循环经济的发展,实现垃圾资源化利用和减量化处理。
二、任务:1.收集:餐厨垃圾的收集是餐厨垃圾处理项目的第一步。
收集工作应覆盖所有餐饮单位、食品加工企业和居民区,确保所有产生的餐厨垃圾都能得到及时收集。
同时,还要建立完善的收集体系,确保餐厨垃圾能够被有效集中、统一收集。
2.分拣:收集到的餐厨垃圾需要进行分类和分拣。
根据不同的垃圾来源和性质,进行分类和分拣,将可回收的物质进行分离,减少对环境的污染。
此外,也要对餐厨垃圾进行初步处理,如加水稀释、压缩等。
3.处理:餐厨垃圾的处理包括生物处理和化学处理两种方式。
生物处理主要是利用微生物对餐厨垃圾进行厌氧发酵,产生沼气和有机肥料;化学处理则是采用化学方法对餐厨垃圾进行处理。
在处理过程中,要严格控制沼气和渗滤液的排放,确保不对环境造成二次污染。
4.资源化利用:经过处理的餐厨垃圾中,还可以提取出有机肥料、可再生能源等资源,这些资源可以再次利用。
因此,餐厨垃圾处理项目还包括对这些资源的深加工和再利用。
2024年餐厨废物集中收运处理工作总结一、工作背景随着经济的发展和人们生活水平的提高,我国餐饮业发展迅速,但同时也伴随着大量的餐厨废物产生。
这些废物如果得不到有效处理,将会对环境和人民的生活质量造成严重影响。
为了解决这一问题,市政府于2024年制定并实施了餐厨废物集中收运处理工作计划。
二、工作目标2024年餐厨废物集中收运处理工作的目标是建立健全的餐厨废物收运体系,实现全市范围内餐厨废物的集中收运、安全处理和资源化利用,有效减少餐厨废物对环境造成的污染。
三、工作内容1. 建立餐厨废物收运网络通过与餐饮企业、物流公司等相关单位合作,建立起覆盖全市的餐厨废物收运网络。
制定详细的收运计划,确保每个餐饮企业定期、及时地将餐厨废物交付到指定的收运点。
2. 配备专用收运车辆和设备购置一批专用的餐厨废物收运车辆,并根据实际需求配置必要的设备,如密封储存容器、除臭装置等,以确保餐厨废物的收运过程不会产生二次污染。
3. 建立餐厨废物集中处理中心在市区新建一座餐厨废物集中处理中心,配备先进的处理设备,能够对餐厨废物进行有效的分离、处理和资源化利用。
同时,加强对处理中心的管理和监控,确保其安全、高效地运行。
4. 引导餐饮企业开展废物减量措施通过宣传和培训,引导餐饮企业采取合理的膳食供应规划、菜品搭配以及厨余废物的分类等措施,减少餐厨废物的产生。
同时,推广废物减量先进技术和设备,帮助餐饮企业提高废物处理效率。
5. 加强监督和检查建立日常巡查制度,加强对餐饮企业、收运车辆以及处理中心的监督和检查,确保各项工作按照规定进行,并及时发现和解决存在的问题。
四、工作成效经过一年的努力,2024年餐厨废物集中收运处理工作取得了明显的成效:1. 餐厨废物得到高效收运通过建立健全的餐厨废物收运网络,每家餐饮企业都有定期的收运安排,餐厨废物的收运率显著提高。
2. 餐厨废物得到安全处理餐厨废物集中处理中心投入使用后,能够对餐厨废物进行有效的处理和资源化利用,大大减少了餐厨废物对环境的污染。
大力推进佛山市禅城区城市生活垃圾分类收集的思路和建议__0.l__0推进佛山市禅城区城市生活垃圾分类收集的思昱各口建议广东佛山禅城区市政公用设施管理技术服务中心孔燕翔摘要本文在分析垃圾分类收集一般做法,回顾和总结佛山市分类收集经验问题的基础上,探讨了禅城区开展垃圾分类收集的必要性和可能性,提出了具体的操作思路和建议关键词生活垃圾分类收集建议引言城市生活垃圾既是公害,又是可再生资源和财富,只有开展分类收集才能减少垃圾危害,增加再生资源和财富.佛山市禅城区每年有3O万吨以上垃圾产生,开展分类收集大有可为.目前,政府已将分类收集列入禅城区十一五规划,并大力推动.一,城市生活垃圾分类收集的一般情况和特点城市生活垃圾是城市居民在日常生活,工作中产生的废弃物,它包含有大量易腐烂变质的有机物和有毒有害无机物而成为公害,被填埋,焚烧,并随着城市发展,人口增长而逐年增加.据统计,我国城市垃圾年产量已超过i亿吨,并以每年8%至iO%的速度增长.另一方面,垃圾因包含废纸,废金属等可回收物,并随着回收再生技术的发展而成为”放错位置的资源”,是一种可再生资源和财富.如i吨废纸可造好纸85O公斤,i吨废钢铁可炼好钢O.9吨. 据统计,仅2002年至2004年,北京市废品回收总收益约为18.17亿元,可见垃圾是蕴含巨大价值的资源.但垃圾的价值取决于混合收集或分类收集的程度,混和收集填埋使之成为废弃物,而分类收集提高其价值.要发掘垃圾的资源和财富,必须进行垃圾分类收集.城市生活垃圾分类收集(以下简称分类收集)是从垃圾产生的源头——居民家庭开始,按照不同处置方式的要求,将垃圾分类后收集,储存及运输. 通过分类收集,不仅回收了大量资源,还从源头上减少了垃圾量,降低了运输处理成本.它是实现垃圾减量化,无害化,资源化的关键环节,对环境保护,可持续发展具有重要意义,已经成为城市生活垃圾管理的必然选择和趋势.在国外,为了应对垃圾量激增,节约资源,保护环境,发达国家从上世纪七八十年代开始就陆续实行分类收集,目前已取得很大进展.1972年美国华盛顿州就成立了回收中心,接受啤酒瓶,铝罐,旧报纸,到2000年分类收集率70%.德国从上世纪八十年代开始大力推行分类收集,到2000年已有7O%家庭实行分类收集,而日本有8O%以上的家庭积极支持分类收集.在国内,目前实行分类收集的城市不多,有的尚处在实验阶段,但建设部2000年4月确定的分类收集试点城市北京,上海,广州,南京,深圳,厦门,杭州,桂林却取得了很大进展.如北京,在2002年年底全部实现分类收集;广州在2004年全市基本实现分类收集.越来越多的城市在陆续实行,分类收集已经成为一种趋势.分类收集具有以下特点:(一)政府倡导.由于分类收集具有公益性,同时需要整个社会采取行动减少垃圾,形成节约和充分利用资源的氛围,因此分类收集自产生开始就由政府倡导和推动.如德国,政府从上世纪八十年代开始提倡节约能源和原材料,鼓励分类收集;日本福冈市1988年设立由副市长担任总部长的”福冈市垃圾减少推进总部”,到2000年则由市长亲自担任总部长.在中国,上海市鲜明提出”政府倡导”的方针,台北市长亲自上街宣传分类收集.这些都使分类收集具有政府推动的色彩.(二)法律规范.国外是从环境保护,可持续发展角度来开展分类收集,通过制定法律,调整公民行为,倡导分类收集,促进资源回收利用.日本是个典型,已经形成了完整体系.2000年6月,日本政府颁布了《促进循环型社会形成基本法,确定了实现循环型社会的基本大纲,在此基础上,制定了一系列具体法律法规规定和监督废弃物的循环利用, 如(《废弃物处理法,(《再生资源利用促进法,(《食品循环利用法》(《容器和包装材料循环利用法, (《家用电器回收利用法等等,规范和推动分类收集,其它西方国家都有类似的法律.在中国,目前还没有针对分类和减量方面的法规,仅有一些笼统指导性条文,使各地在开展分类收集时步履艰难.如北京市在对居民小区分类收集情况进行调查时,坦言缺乏引导性政策,法规规定相对滞后,制约了北京市的分类收集工作的发展.针对这一情况,一些城市陆续推出具体规范,上海市制定了(《一次性塑料饭盒管理暂行规定》,《厨余垃圾处理管理办法等,广州市决定从2006年开始用五年时间制定出完整的分类收集规范体系.(三)居民具有分类收集意识.分类收集是从垃圾产生的源头——居民开始的.因此,居民是否具有分类收集意识及其强弱是这项工作成功起步与推行的关键,两者之间成正比.日本市民分类收集意识强,这项工作取得很大成效,分类也细致入微.如春日市从1994年7月开始收集瓶,罐,仅九个月就收集了139吨,占同期消费量的86%,使大量瓶罐得到重新利用.横滨市分为10类,包括518种垃圾,而上胜市分类竞达44类.反观国内,进行分类收集的城市都反映难以开展的共同因素就是居民的分类意识差,一些居民连三类垃圾也不愿意分而混合投放.(四)建立适合垃圾处理的分类标准.分类收集只是垃圾处理过程的开始,它要服从和方便于垃圾的最终处理,因而各国都建立了适应垃圾处理模式的分类标准.上海的垃圾处理方式有焚烧和填埋,其分类标准就因此而异.在焚烧厂服务区,垃圾分为可燃垃圾,废玻璃,有害垃圾;在填埋场服务区分为湿垃圾(有机垃圾)干垃圾(无机垃圾)有害垃圾.(五)建立适应分类标准的处理设施,方便分类投放和回收.如德国,居民把不同种类的垃圾分别装袋后投入不同颜色的垃圾桶,黄色桶盛放废纸,玻璃等可回收利用垃圾,黑色桶盛放无法分类的家庭垃圾,绿色桶盛放厨房垃圾,有害垃圾则集中由特殊车辆收集.上海市用红色容器投放有害垃圾,绿色容器投放废玻璃或可回收的无机垃圾,黑色容器投放可燃垃圾或有机垃圾.(六)建立市场化运作的回收和再生系统.垃圾分类后产生的可回收物及其再生商品,通过回收和再生系统归集,在市场经济的环境下,又以市场化方式运作,通过市场流通而重新发挥其价值,实现分类的目的又促进分类收集,而剩余垃圾则焚烧或填埋.如德国的双轨制系统股份有限公司是一家专门回收包装垃圾的公司,其收入来自因生产,销售含包装产品依法缴纳的包装垃圾处理费,其支出用于从居民家中收购包装垃圾,2001年该公司年收入达19亿欧元,收集处理包装垃圾540万吨.日本九州资源中心对瓶罐等作工业处理后向外销售,仅1994年收入就达13亿日元.巨大的收益促使回收产业蓬勃发展,如美国回收产业在上世纪九十年代是发展最快的产业之一,拥有15万从业者,他们的工作又有力地推动分类收集和再生资源的利用.(七)成果巨大.实行垃圾分类收集以来,国内外在回收利用,减少垃圾量和处理费用方面取得巨大的成果.如日本各种瓶的回收率为95%,1997年美国废金属罐回收率达82.7%;北京市2002年至2004年分类回收废品313.58万吨,总收益为18.17亿元,同时减少垃圾运输处理费用2.04亿元;上海市1998年至2000年累计回收废品90.51 万吨,节约垃圾运输处理费用5430.60万元,废品收益为8766.40元.可见分类收集为垃圾减量化, 无害化,资源化发挥了基础性,关键性作用,促进了可持续发展.二,佛山市禅城区开展分类收集的必要性和可能性(一)必要性.近三年来,禅城区的垃圾量都在3O万吨以上,2004年为33.9万吨,2005年为32.29万吨,2006年为34.48万吨,有逐渐增加的趋势.由于没有正式推行分类收集,这些垃圾全部是混合收集,运输,填埋,其中包含有可回收物和未处理的有害物,造成了资源浪费和潜在环境污染威胁,这与禅城区建设资源节约型,环境友好型社会,追求国家环境保护模范城市,可持续发展的目标相矛盾,也与国内外实行分类收集的发展趋势相矛盾;还产生了很大的处理费用,现在垃圾处理费用至少在每吨200元以上,仅2006年的垃圾处理费就达6896万元.因此,开展分类收集,减少垃圾量,降低处理费用,消除潜在环境污染威胁,增加资源回收利用,是禅城区实现建设目标,谋求可持续发展的必然选择.另据佛山市环卫处调查,禅城区的垃圾中至少有13%以上是可回收的,如果全区都开展了分类收集,并且达到这个回收率,仅2006年就减少垃圾4.48万吨,节约处理费896万元,可见分类收集与否结果迥然不同.(二)可能性.目前没有禅城区垃圾成分调查情况,但佛山市环卫处在1992年6月5日对垃圾成分进行了一次调查,虽然是十五年前的情况,但也能说明一定的问题.在圣堂街垃圾点,动植物53.56%,砖瓦煤灰26.93%,可回收物(纸,塑料,金属,玻璃等)19.51%;在四中垃圾点,动植物48.29%,砖瓦煤灰38%,可回收物13.71%;在一处随机抽查的混合垃圾中,动植物56.85%,砖瓦煤灰24%,可回收物19.15%.从中可见,厨余垃圾占了约一半,当时较多居民以煤为燃料,煤灰占了较大比例,可回收物占了至少13%以上.现在垃圾中煤灰没有了,而一般来说,可回收物却在增加,如上海1998 年至2000年,可回收物比例分别是27.53%,29.93%,32.21%,呈逐渐增加趋势,增加的重要原因之一是包装垃圾快速增长,现在广州的包装垃圾已占到垃圾的30%以上,体积占到65%.禅城区垃圾中可回收物占到相当比例,为分类收集提供了现实对象.禅城区为建设资源节约型,环境友好型社会,将垃圾分类收集列入十一五规划,提出”大力推进垃圾分类收集工作,减少垃圾排出量,控制环境污染”,政府的推动为开展分类收集提供了根本保证. 另外,禅城区建立了完整的垃圾收运系统,拥有废品回收机构和专业或自发的收购者,不少居民有分类收集习惯,将一些废品归集后卖给收购者. 这种分类虽然有益,但与政府所倡导的分类有本质区别,从意识上讲是以经济利益为导向,从行为上讲除个别可以转卖的分类外,其它不能转卖的可回收物及有害垃圾不分类,从效果上仍然是混合收集垃圾,减量也有限,因而这种分类习惯需要提高;同时佛山市也有许多青年志愿者热心支持这--tg境保护的举措,使分类收集具有一定的社会物质基础和民意基础.总之,在禅城区推行垃圾分类收集是完全可行的.三,佛山市分类收集工作的回顾及其经验,问题2002年11月4日,佛山市环卫处在玫瑰园等三个小区首次进行分类收集试点.做法是,环卫处联合物业小区管理处,居委会一起推动,首先对工作人员进行学习培训,熟悉分类知识和具体做法, 同时在试点前一个月普遍对居民进行形式多样的宣传教育,还向参加试点的1943户居民派发22万个黄绿两色垃圾袋和5000个分类桶,在祖庙路等繁华路段和试点小区安装30余个不锈钢分类箱, 建立了热线电话,这些措施取得了垃圾减量4%的效果,但四个月后结束试点.这次试点成果有限,短暂,但取得了可贵的经验.主要有:(一)宣传形式多样,深入全部家庭,使试点居民受到一次普遍的分类收集教育.如将宣传单发送到每一户人家,宣传栏,有奖问答,媒体宣传相互配合等,大力启发居民的分类意识.(二)建立了适合本地的分类标准.由于佛山市采取填埋方式处理垃圾,因此环卫处就提出了可回收垃圾,不可回收垃圾,有害垃圾的分类标准,设置了分类设施.(三)联合物业管理处和居委会进行试点,使分类收集顺利走向居民.(四)推出方便市民分类的措施,如赠送分类桶袋,开通热线电话等.主要问题有:(一)缺乏持续的资金支持.这次试点环卫处从运作经费中投入了40万元资金,而其运作经费没有拨款,只能自筹,因而不能持续投入资金支持,使宣传,设施更换难以为继.(二)推动力量小,推动层次低.这次试点是环卫处在上级局支持下有限联合,单独进行的,推动力度小,推动层次低,也就没有长期计划.(三)宣传上前期声势大,后期显得力度不足.(四)没有具体的政府文件规定,使试点中出现的具体问题难以有效解决,相当一些居民分类意识差,混装垃圾,保洁员多次劝说也无效.另外数据收集不完整,缺乏一些重要数据.以上原因,4~-/g点难以长期进行.2007年6月3日全市性垃圾分类收集工作启动,拉开了新一轮分类收集试点的大幕.这次试点有以下特点:(一)组织层次较高,多部门联合推动.由市公用事业局,市环保局,市教育局,团市委等单位联合主办, 并吸收了市爱卫办,市青年志愿者协会等十四个部门或团体参与,显示了政府大力推动分类收集的决心.(二)积极营造分类收集的文化氛围.推出了颇有特色的分类收集标志,代言人,口号,分类箱方案,交由广大市民评选,营造出浓厚的分类收集文化氛围,为今后的公益宣传和开发利用打下了文化基础.(三)在13所学校开展试点,向社会扩散影响.这种作法易于组织实施,学生容易接受,影响不仅在当前,而且在长远.(四)宣传不仅形式多样,而且贴合试点人群.如开展含有分类收集内容的艺术活动,趣味运动会,环保夏令营摄影赛征文等,紧扣学生心弦,激发学生兴趣,收到很好效果.(五)政府投资分类收集设施.(六)吸收企业参与.如宣传品的广告赞助,活动冠名,回收箱广告赞助等.以上特点使这次分类试点工作起步十分出色,会收到很好效果.但要看到这次试点具有很强的宣传教育性,还不是使垃圾量实际减少的试点,因为垃圾源头在居民区和企事业单位,因此要大力推动分类收集还必须走进社区进行试点和推广.四,大力推动禅城区分类收集的思路和舣总的思路是在科学发展观.的指引下,积极借鉴和吸收各地经验,结合实际,社区试点,逐步推广;政府推动,宣传,规范先行,注重调查,大力发挥青年志愿者的作用,培养和营造具有禅城特色的分类收集文化氛围, 提高居民的分类收集意识和文明素质,同时减少垃圾量,降低处理费用,增加再生资源和财富,保护环境,促进禅城区可持续发展,实现十一五规划对分类收集的要求.(一)政府强势推动.在组织上,要随着试点的扩大,相应扩大机构,吸收新的成员,提高组织层级,形成条决结合,既分x-x.~力推动的组织.在规划上,分类收集是个大系统,需要统筹考虑,因此要制定适应新的试点和逐步推广需要的规划.在投资上,要椎据试点需要将资金列入预算,长期予以保证,同时积极吸收社会资金支持,努力构造自身造血制,多渠道解决试点所需资金.在规范上要先走一步,着手研究制定_促进分类收集的基本和专项规范,保证分类收集顺利进行. (二)普遍性宣传与针对性宣传结合起来,深入开展分类收集意识教育.宣传教育是培养和营造分类收集文化,促使居民具有和提升分类收集意识的重要手段,它贯穿其各个环节和推广的整个历史过程,尤其是前期,宣传具有普遍性的特点,但从试点区不少居民仍混合投放垃圾来看,这样的宣传既需要又有局限.要使宣传深入必须将普遍性宣传与针对性宣传结合起来, 在普遍性宣传基础上大力开展针对性宣传,努力提高宣传效果.在普遍性宣传上,要把专门组织的宣传与渗于日常生活中的宣传结合起来,例如:在日常用品上印上宣传分类收集的内容等;在针对性宣传上,要根据试点进程针对不同类人甚至个人特点,采取贴合他们精神需要又易于和乐于接受的形式宣传,手法更细腻,形式更多样,内容更深入人心.例如,在试点前,对试点区居住的青年上班白领,平时工作辛苦,可以采取包含分类收集内容的轻松愉快歌舞,活动,旅游等形式,对大学生采取艺术方式等;在试点中,会出现一些居民不分类的情况,可组织青年志愿者,居委会热心人士逐一上门沟通,交流,宣传,甚至不惜反复上门直至按要求分类. 了解宣传效果才能推进宣传,因此开展宣传效果调查是必不可少的,可以依靠青年志愿者定期或不定期向不同类人进行调查,了解他们喜欢的宣传形式和效果,及时改进宣传,提高效果.(三)慎选试点,首战必胜,由易到难,逐步扩大.在试点阶段,选好试点小区,首战必胜,取得成功经验, 对今后顺利推广,鼓舞人们的信心具有重要意义.选好试点小区的关键因素是居民对分类收集的认识和支持程度,而不是主观认定的所谓素质较高,收入有代表性等标准,这就需要调查来认定.在宣传的基础上,选择若干小区,组织青年志愿者向居民派发调查表,了解他们对分类收集的认识,支持程度及其期望等,选择理解支持居民较多的小区试点,以求首战必胜,取得成功经验,坚定信心,再逐步推广.另外,由于人们长期习惯混合投放垃圾,一下改变为分类投放确有难度,因此在试点中采取由简到繁,由易到难的做法,如在机关中可先试行专项分类收集,专项回收纸和有害垃圾等.(四)结合经济手段推动分类收集.目前禅城区实行垃圾费定额收费制度,垃圾量多量少,是否分类一个样,这种收费制度不利于推广分类收集.居民在分类时要花费一定的时间和劳动,同时又对社会减少垃圾,环境保护做出了贡献,这种劳动应该得到补偿,尤其是在初期甚至应该鼓励,以促使更多的人参与,因此,可以采取经济手段来推动分类收集.具体做法是,在试点小区试行具有奖励性质的浮动收费制,混合投放高收费,分类投放少收费,长期坚持分类收费更少,以此奖励分类行为,也可以采取从收取的垃圾费中返还一部分奖励分类行为.这两种收费形式实际为计量收费的变形形式,计量收费制目前在韩国和德国实行,有效促进了分类收集.(五)体贴和方便居民分类投放.减少居民的分类劳动和时间对促进分类收集是有益的,要体贴方便居民分类投放.向每个家庭赠送一本不定期更新的形象化分类收集指引,其中包括分类收集的知识,详细具体的投放指引,既指出将哪些垃圾投放在哪里, 又针对市民易出错的情况,指出不应将哪些垃圾投放在哪里,使居民易于理解和操作.试点初期,向居民提供印有具体类别,列举投放主要垃圾名称的各色垃圾袋,动员企业生产密封,脚踏式开启,内部分格,不占用更多空间的精巧垃圾桶,赠送或低价销售给市民,方便市民分类投放.向居民了解其希望的收集垃圾,回收废品的时间,调整作业时间,减少对其生活的影响,方便回收.另外设立热线电话便于答疑. (六)设立准入门坎,规范分类回收环节.目前禅城区垃圾收集有两个渠道:街面及沿街商铺,企事业单位由环卫处收集,街道内的居民区由居委会保洁员收集,两者收集后统由环卫处运走.另外有收购者回收废品,这些人除少数回收公司外多数为外来者, 他们虽然对垃圾减量有益,但存在着影响市容,短斤缺两甚至危害治安等问题.改善提升回收环节就能黪童囊≯i曩适应分类收集的需要,重点是规范可回收垃圾部分, 不可回收及有害垃圾由环卫处运走处理.规范的基本做法是设立准入门坎,即收购可回收垃圾必须经过组织管理,具备一定素质,符合要求才能进行,否则予以禁止.即对收购公司而言,凡列入可回收范围的既使低价值也必须回收,并对收购者进行有效管理;对收购者而言,必须纳入已签约支持分类收集的收购公司或由街道办事处管理,”三证”齐全,经过培训,持证上岗,统一着装,量具,车辆,按要求收购并提供收购信息,以消除自发收购产生的负面影响, 为此政府对收购公司和街道办事处管理收购者作出具体规定,同时对无证收购逐步予以取缔.(七)建立信息保障和辅助决策部门,支持分类收集.要与有关专家,统计部门联合起来,建立信息保障和辅助决策机构,及时准确全面掌握分类收集过程的动态情况,为决策和管理提供准确的信息基础.该机构要了解垃圾的构成与分类,居民的知晓与参与,设施配置与完好,资源回收与利用,存在问题等信息,提供分析报告和解决方案,以便及时改进做法,解决问题,支持分类收集,避免以前试点数据不完整,措施不多的情况.(八)开发利用分类收集无形资产,探讨形成分类收集文化产业,促进分类收集的可能性.随着长期持续地进行宣传,分类收集这个名称,标志,代言人等为越来越多的人们所熟知,其自身价值也在积累增大,成为一种无形资产.同时,随着人们认识的提高,越来越多的人们关注环境保护,积极参加各种环保活动,购买与环保有关的产品,支持环境保护.而一些企业因为开拓市场的需要,在自身环境和产品上要符合环境保护标准,而进行分类收集,使用其标志有助于提升自己的形象.环境优美,技术先进的垃圾处理设施是一处很好的旅游景点和科普基地.凡此种种,都为开发经营分类收集无形资产提供了可能.例如以特许方式生产销售含有分类收集标志,形象的产品,同时收取一定的特许费,再用于分类收集,这无疑对宣传和推行分类收集及其文化具有积极作用,同时也增强了自身的造血功能.进一步讲, 分类收集需要相应的意识,文化来支持,而它们又是发展着的,当这种文化以市场化方式来运作时就形成了分类收集文化产业,其对分类收集及其文化的支持会更大.因此有必要探讨分类收集文化产业的概念及形成的可能性.(参考文献略)。
第1篇一、项目背景随着城市化进程的加快,工业生产和生活污废气排放问题日益严重,大气污染已成为影响人民群众身体健康和生活质量的重要因素。
为改善禅城区空气质量,保障人民群众身体健康,根据《中华人民共和国大气污染防治法》等相关法律法规,结合禅城区实际情况,特制定本废气处理施工方案。
二、项目目标1. 减少废气排放量,降低大气污染物浓度;2. 提高废气处理效率,实现达标排放;3. 优化产业结构,促进绿色发展;4. 减少环境污染,提升禅城区环境质量。
三、项目内容1. 废气来源及排放情况(1)工业废气:包括陶瓷、化工、家具、印刷等行业产生的废气;(2)生活废气:包括餐饮、酒店、洗浴等行业产生的废气;(3)其他废气:包括建筑施工、汽车尾气等。
2. 废气处理技术及设备(1)陶瓷行业废气处理:采用旋风除尘、布袋除尘、活性炭吸附等技术;(2)化工行业废气处理:采用喷淋塔、吸收塔、活性炭吸附等技术;(3)家具行业废气处理:采用活性炭吸附、光催化氧化等技术;(4)印刷行业废气处理:采用活性炭吸附、光催化氧化等技术;(5)餐饮、酒店、洗浴等行业废气处理:采用活性炭吸附、生物滤池等技术;(6)建筑施工废气处理:采用喷淋降尘、围挡遮挡等技术;(7)汽车尾气处理:采用尾气净化器、催化转化器等技术。
3. 废气处理设施建设(1)新建废气处理设施:针对新建企业,要求其在项目投产前,按照国家和地方环保要求,建设废气处理设施;(2)改造现有废气处理设施:针对现有企业,要求其按照国家和地方环保要求,对现有废气处理设施进行升级改造;(3)搬迁或关闭不符合环保要求的企业:对于不符合环保要求的企业,要求其搬迁或关闭。
四、施工方案1. 施工准备(1)组织施工队伍,明确施工任务和责任;(2)制定施工方案,明确施工工艺、施工顺序、施工时间等;(3)准备施工所需材料、设备、工具等;(4)办理施工许可等相关手续。
2. 施工实施(1)陶瓷行业废气处理设施施工:先进行旋风除尘器安装,再进行布袋除尘器安装,最后进行活性炭吸附装置安装;(2)化工行业废气处理设施施工:先进行喷淋塔安装,再进行吸收塔安装,最后进行活性炭吸附装置安装;(3)家具行业废气处理设施施工:先进行活性炭吸附装置安装,再进行光催化氧化装置安装;(4)印刷行业废气处理设施施工:先进行活性炭吸附装置安装,再进行光催化氧化装置安装;(5)餐饮、酒店、洗浴等行业废气处理设施施工:先进行活性炭吸附装置安装,再进行生物滤池安装;(6)建筑施工废气处理设施施工:先进行喷淋降尘装置安装,再进行围挡遮挡施工;(7)汽车尾气处理设施施工:先进行尾气净化器安装,再进行催化转化器安装。
餐厨垃圾清运工程方案模板一、项目背景餐厨垃圾是指餐饮行业产生的厨余垃圾和餐厨废弃物,包括剩菜剩饭、果皮、蔬菜叶、菜渣、餐厨废水等。
这些垃圾如果处理不当,容易导致环境污染和公共卫生问题,因此餐厨垃圾清运工程是一个必不可少的环保项目。
二、项目内容1. 餐厨垃圾分类收集:将餐厨垃圾按照可回收垃圾、湿垃圾和干垃圾进行分类收集。
2. 餐厨垃圾暂存点建设:在餐饮场所周围设立合理的餐厨垃圾暂存点,方便垃圾清运。
3. 餐厨垃圾清运:定期清运餐厨垃圾,并运输至指定的处理场所进行资源化利用。
三、项目目标1. 减少餐厨垃圾对环境的污染。
2. 提高餐厨垃圾资源化利用率。
3. 提升餐饮行业环保意识和管理水平。
四、项目可行性分析1. 餐饮行业每日产生大量的餐厨垃圾,需要对其进行分类收集和清运处理,因此有必要开展餐厨垃圾清运工程。
2. 餐厨垃圾可以通过合理的处理方式,如沼气发电、有机肥料生产等,实现资源化利用,对环境和经济都有益处。
3. 餐饮行业对环境保护的重视程度逐渐增强,开展餐厨垃圾清运工程有利于提升餐饮企业的形象和社会责任感。
五、项目实施方案1. 餐厨垃圾分类收集为餐饮场所提供分类垃圾桶,并进行必要的宣传教育,引导顾客和员工积极参与垃圾分类。
2. 餐厨垃圾暂存点建设根据餐饮场所的规模和布局情况,合理设置餐厨垃圾暂存点,并配备相应的设施和设备,确保餐厨垃圾能够被及时、有效地暂存。
3. 餐厨垃圾清运委托专业的环保企业承担餐厨垃圾清运工作,确保垃圾能够安全、高效地运输至指定处理场所。
同时,定期对餐厨垃圾清运工作进行监督检查,确保清运工作的质量和效果。
六、项目进展及效果评估1. 餐厨垃圾清运工程将定期对项目进展情况进行跟踪和评估,包括餐厨垃圾分类收集情况、暂存点使用情况和清运工作效果等。
2. 通过对项目实施情况进行效果评估,及时发现问题和不足,并提出改进和优化建议,确保项目能够取得预期的环保和经济效益。
七、项目预算1. 餐厨垃圾分类收集设施和设备的购置费用。
2024年餐厨废弃物集中收运处置及专项整治工作方案为深入贯彻落实《市垃圾分类集中处理2023年工作要点》,按照《关于加快推进餐厨废弃物全域全量收运处置的实施意见》及《市区餐厨废弃物集中收运处置及专项整治工作方案》有关部署要求,结合实际,在全区开展餐厨废弃物集中收运处置及专项整治工作,特制定如下方案:一、主要工作目标全面加强餐厨废弃物管理,保障食品安全,促进资源化循环利用,维护城乡面貌和环境卫生,遵循减量化、资源化、无害化的原则,推进全区餐厨废弃物分类投放、分类收集、分类运输、分类处置的集中收运处置体系,不断提升餐厨废弃物规范化管理水平。
2025年,区餐厨废弃物集中收运处理率达100%o二、组织体系市区垃圾分类及综合治理领导小组下设餐厨废弃物管理专项工作组,负责统筹推进区餐厨废弃物集中收运处置体系建设及管理。
具体职责分工如下:区城市管理局:牵头负责区餐厨废弃物集中收运处置工作,制定区餐厨废弃物集中收运处置工作方案,组织开展宣传发动、违法查处,协调项目公司规范组建集中收运处置体系。
负责辖区范围内餐厨废弃物流向跟踪管理,组织开展餐厨废弃物规范收运处置专项整治。
区市场监督管理局:加强对餐饮服务经营者食品安全监管,督促指导餐饮服务经营者规范餐厨废弃物处置。
协同城管局开展餐厨废弃物集中规范收运处置专项整治。
区公安局:根据实际需要,加强对餐厨废弃物收运车辆禁区通行证的审核及交通安全管理,依法查处各种无证无照收集、运输、处置餐厨废弃物以及生产经营利用餐厨废弃物加工的油脂危害环境与人身健康的犯罪行为。
协同城管局开展餐厨废弃物集中规范收运处置专项整治。
区农业农村局:加强对以餐厨废弃物为原料加工成肥料产品的监督管理,督促指导生猪养殖户杜绝利用餐厨废弃物喂养生猪,依法查处使用餐厨废弃物喂养畜禽的行为。
区商务局:加强餐饮业行业管理,配合督促60平方米以上餐饮服务企业将餐厨废弃物交给资质公司收集、运输和处置。
配合相关部门单位按规定要求60平方米以上餐饮服务企业规范配备餐厨废弃物投放设施、做好分类投放,配合收运单位规范收运。
餐厨垃圾收运处理项目需求理解及重难点分析一、需求理解:餐厨垃圾收运处理项目是指针对餐饮行业产生的大量餐厨垃圾进行收集、运输和处理的项目。
其主要目的是将餐厨垃圾进行有效分类和处理,减少对环境的污染,实现资源的最大化利用。
项目通常包括垃圾的收集箱、垃圾的运输车辆以及垃圾的处理设备等组成部分。
在需求理解阶段,需要对项目需求进行全面的了解和分析,包括以下几个方面:1.垃圾收集要求:对于餐厨垃圾的收集,需要明确收集的频率、收集的时间段、收集的范围等要求,以确保收集工作的高效和及时。
2.垃圾运输要求:对于垃圾的运输,需了解运输的距离、运输的方式、运输的时间等要求,以确保垃圾的安全和快速运输。
3.垃圾处理要求:对于垃圾的处理,需要了解对餐厨垃圾的分类处理要求,例如在处理过程中需要进行油水分离、发酵堆肥等工艺,同时还需要了解对处理产出的物质的要求,以及对处理设备的性能要求等。
4.环境保护要求:在垃圾处理过程中,需要符合环保的相关要求,如要有垃圾处理设备的排放标准,以及对垃圾处理过程中产生的臭气、污泥等进行处理的要求。
二、重难点分析:1.大量餐厨垃圾的处理:餐饮行业产生的餐厨垃圾数量巨大,如何高效地进行处理是项目中的重难点之一、需要考虑垃圾收集箱的容量大小、设备的处理能力等,以确保能够处理大量的餐厨垃圾。
2.垃圾分类处理:餐厨垃圾中的有机废料和其他垃圾需要进行分类处理,以便进行不同的处理工艺。
分类过程中,可能存在分类不准确、分类效率低下等问题,需要设计合理的分类方法和设备,提高分类的准确性和效率。
3.垃圾收集和运输的协调:项目中需要协调收集箱的位置,以确保每个餐饮企业都能方便地投放垃圾。
同时,还需要协调垃圾运输车辆的行驶路线,以确保垃圾能够及时运输到处理设施,减少垃圾的堆积和滞留。
4.环境保护问题:垃圾处理过程中可能会产生的臭气、废水、废气等对环境造成污染,需要设计相应的处理设备和工艺,以确保排放的废物符合环保标准。
2024年餐厨废物集中收运处理工作总结一、引言随着城市的发展和人民生活水平的提高,餐厨废物的产生量也在不断增加。
餐厨废物的合理处理对于城市环境卫生和公共健康至关重要。
在2024年,我们城市餐厨废物集中收运处理工作取得了重要进展,下面对这一年的工作进行总结。
二、工作概述2024年,我们根据城市的实际情况和餐厨废物的产生特点,制定了一系列的餐厨废物集中收运处理方案。
具体工作内容包括:餐厨废物收集点的规划与建设、餐厨废物的收集、运输和处理、宣传教育等。
三、餐厨废物收集点的规划与建设1.规划和选址:我们通过调研和分析,确定了餐厨废物收集点的合理规划和选址方案。
我们充分考虑了人口密集区、餐饮单位分布以及交通便捷性等因素,在城市各个区域合理布置了餐厨废物收集点。
2.配套设施建设:针对每个餐厨废物收集点,我们建设了标准化的收集设施,包括垃圾桶、隔离罐、分类投放指示牌等。
同时,我们还配置了专门的餐厨废物收集车辆和人员,确保收集工作的高效运行。
四、餐厨废物的收集、运输和处理1.收集工作:我们采取定期收集和定点收集相结合的方式,确保餐厨废物得到及时清理。
收集车辆按照预定路线进行收集,确保每个收集点都能得到充分清理。
2.运输工作:我们采取密闭运输的方式,避免餐厨废物的二次污染。
运输车辆配备了合适的设施,确保餐厨废物的安全运输。
3.处理工作:我们选用了先进的餐厨废物处理设备进行处理,确保废物的最大化利用。
处理后的餐厨废物可以用于沼气发电、有机肥料等领域,达到资源化利用的目的。
五、宣传教育为了提高公众对餐厨废物处理工作的理解和参与度,我们在2024年开展了宣传教育活动。
具体措施包括:制作宣传册和标语,开展宣传活动和讲座,利用社交媒体传播相关信息等。
通过这些宣传教育活动,我们成功地提高了公众对餐厨废物处理工作的关注度,提高了废物分类投放的意识。
六、工作成效2024年,我们的餐厨废物集中收运处理工作取得了显著的成效。
首先,餐厨废物的产生量得到了有效控制,城市环境卫生状况得到了显著改善。
餐厨垃圾处理项目服务方案一、背景与问题分析餐厨垃圾是指餐饮行业所产生的厨余废弃物和餐饮食材的残渣,如剩菜剩饭、果皮、蔬菜根茎、鱼鳞骨等。
大量的餐厨垃圾不仅给环境带来污染,还是有机资源的浪费。
因此,开展餐厨垃圾处理项目具有重要意义。
然而,当前餐厨垃圾处理存在以下问题:一是处理方式不合理,多数餐厨垃圾被填埋或焚烧,造成资源的浪费和环境的污染;二是餐厨垃圾的收集和运输不规范,导致垃圾的散落和恶臭扩散;三是部分餐饮企业缺乏相关的垃圾分类知识和处理意识。
二、目标与服务内容1.目标:建立高效、环保的餐厨垃圾处理体系,实现垃圾资源化利用,减少环境污染。
2.服务内容:(1)餐厨垃圾分类收集:在餐饮企业门口或指定地点设置餐厨垃圾分类收集箱,并定期对其进行收集和清理。
(2)垃圾分类指导:为餐饮企业员工提供垃圾分类知识的培训和指导,加强他们的环保意识和垃圾分类能力。
(3)餐厨垃圾处理设备提供:根据餐饮企业的规模和需要,提供不同规格的餐厨垃圾处理设备,如垃圾处理机、餐厨垃圾厌氧发酵设备等。
(4)设备管理和维护:对提供的餐厨垃圾处理设备进行定期检查、维护和修理,确保其正常运转和使用寿命。
(5)资源化利用:将处理后的有机废弃物转化为有机肥料或发酵制备生物气体,实现餐厨垃圾的资源化利用。
(6)环境监测与报告:对餐厨垃圾处理项目进行环境监测,并定期向相关部门报告处理效果和环境影响情况。
三、执行计划与流程1.前期准备阶段:(1)与餐饮企业洽谈,了解其垃圾处理需求和情况。
(2)根据需求,制定详细的项目方案和合同,明确双方权责和服务内容。
(3)确定餐厨垃圾分类收集箱的数量、规格和布置位置。
(4)进行餐饮企业员工的垃圾分类培训。
2.执行阶段:(1)按照合同约定,安装餐厨垃圾分类收集箱,并进行定期收集和清理。
(2)定期为餐饮企业员工提供垃圾分类指导和培训。
(3)根据餐饮企业的规模和需要,提供相应的餐厨垃圾处理设备,并进行设备的管理和维护。
禅城区餐厨垃圾处理项目
社会稳定风险评估公众参与信息公示
根据《国家发展改革委关于印发国家发展改革委重大固定资产投资项目社会稳定风险评估暂行办法的通知》(发改投资[2012]2492号)、《广东省发展改革委关于印发重大项目稳定风险评估暂行办法的通知》(粤发改重点【2012】1095号)和《佛山市发展和改革局转发重大固定资产投资项目社会稳定性风险分析篇章和评估报告编制大纲(试行)及广东省发展改革委重大项目社会稳定风险评估暂行办法的通知》(佛发改产业交通【2013】24号)等有关重大事项社会稳定风险评估等相关文件规定和要求,为了充分了解社会各界特别是项目所在区域及周边区域利益相关方对本项目建设的意见,更好地做好科学决策、民主决策、依法决策,促进社会稳定,现将拟建工程社会稳定风险调查的相关事项公示如下:
一、项目概况
1、项目名称:禅城区餐厨垃圾处理项目
2、建设单位:广东盈众清洁服务有限公司
3、项目总投资:13360.28万元
4、项目属性:新建环境卫生设施
5、项目选址:佛山市南庄污水处理厂预留用地内,佛山市南庄污水处理厂首期工程北侧,禅港路西侧,广明高速南侧。
6、项目建设期:预计为一年
7、建设内容与规模:
本项目建筑面积为4402.19平方米的餐厨垃圾处理厂,其中包括:收运系统:主要包括2800个120L餐厨垃圾收集桶、27辆餐厨垃圾收运车辆、59人的收运机构、1套餐厨垃圾收运处置信息化平台;
处理系统:初期规模为150吨/天的餐厨垃圾处理厂,主要包括厂区土建及配套设施和厂区工艺设备:厂区土建及配套设施具体指厂区建筑、给排水工程、消防工程、变配电及自控工程、厂区管网工程、道路工程、厂区绿化工程等;厂区工艺设备具体指称重计量系统、餐饮垃圾预处理系统、厨余垃圾预处理系统、厨余垃圾生物水解系统、厌氧消化系统、沼气利用系统、除臭系统、污水处理系统、沼渣及污泥脱水系统。
8、主要工艺:
本项目拟采用中温、湿法、两相、连续式厌氧消化工艺。
二、征求公众意见的范围及主要事项
1、征求公众意见范围:拟建项目建设区域内及可能受项目建设影响的公众及利益相关群体。
2、征求公众意见的主要事项
(1)对该项目的建设持何种态度;
(2)该项目建设影响当地社会稳定的主要风险因素;
(3)该项目对您本人的日常生活或工作带来的影响;
(4)该项目建设对当地环境的影响;
(5)对该项目建设的意见和建议。
三、公示说明
1、公众对建设项目有社会稳定风险的建议或意见,可自公示之日起5个工作日内,向项目建设单位或报告编制单位提出。
2、公众意见或建议可通过电话、信函、电子邮件等方式与建设单位或报告编制单位联系。
四、反馈方式
建设单位:广东盈众清洁服务有限公司
评估报告编写单位:广东钧信监理咨询有限公司
电话/传真:87710881
电子邮箱:347320956@
广东盈众清洁服务有限公司
2018年11月23日
X。