生管流程一览表
- 格式:xls
- 大小:19.00 KB
- 文档页数:2
德信诚培训网
更多免费资料下载请进: 好好学习社区
生产管制程序
1.目的:
接到订单后生产计划排定、确认、并确保客户规定的规格、质量与交期、建立适
当的管制方法及程序.
2.范围:
凡本公司产品,自接收订单起之生产过程与成品入库,直到装箱出货等均适用.
3.权责:
3.1生管排定“生产计划排程表”.
3.2生管:下达“生产制造单”及跟催.
3.3各生产部门:按“生产制造单”生产.
3.4品保课:执行检验.
4.定义:无
5.作业内容:
5.1确认后的客户订单由业务课填写“客户订单汇报表”转发生管.
5.2生管作业流程图(附件一).
5.3生产计划:
5.3.1生管接到“客户订单汇报表”后,查成品库存.
5.3.2成品仓库存足够,由品管部按照业务所排定出货通知进行检验,检验“OK”后再出货.
5.3.3若库存成品不够,则由生管课排定 “生产计划排程表”直接安排生产,生管单位依据业务提供之 “订单汇报表”查询仓库原材料库存状况,若原材料不足,由生管填写 “请购单”转采购.
5.3.4电镀委外加工产品由生管开出 “委外加工单”并签名确认,
5.4生产进度管控.
5.4.1生产部门每日填写“工作日报表”交生管课管制生产进度,工作日报表由各部。
QAD生管部操作流程一、生产计划制定阶段:1.收集需求:生产计划制定前,生管部需与销售部门沟通,了解订单量、交期等信息,同时根据历史数据和市场趋势预测,确定所需的原料、设备和人力资源。
2.制定生产计划:根据收集的需求和预测数据,制定生产计划。
生管部需考虑生产线的生产能力、库存水平、生产效率等因素,合理安排订单的生产顺序和配送计划。
3.制定生产排程:在确定生产计划后,生管部需要根据设备使用率、员工工时等因素,制定具体的生产排程,明确生产任务的开始时间、结束时间和生产量。
二、生产执行阶段:1.原料准备:生管部根据生产计划和排程,通知采购部门提前采购所需要的原材料,并检查原材料的质量和数量是否符合要求。
2.生产线调整:生管部负责调整生产线,包括调整设备、工艺参数、工作人员等,以确保产品质量和生产效率。
3.生产监控:生管部需实时监控生产过程,包括生产进度、设备运行状态、原材料消耗情况等,并与生产班组保持沟通,及时解决生产过程中的问题。
4.质量控制:生管部负责监督生产过程中的质量控制,包括设定质量检测标准、抽样检测、追踪分析不良品原因等,及时发现并解决质量问题。
5.生产报告与反馈:每日生产结束后,生管部根据生产数据和实际情况,向上级主管或相关部门汇报生产情况,并收集生产过程中的问题和改进建议,用于后续的生产计划和过程改进。
三、生产完成与结算阶段:1.生产订单结算:生产完成后,生管部负责与财务部门进行生产订单的结算工作,按照合同约定和实际生产情况,核算生产成本和利润,并制作生产报表。
2.产品入库:生管部负责监督产品的入库工作,包括检查产品的数量、质量、标识等是否与订单要求一致,并将产品信息录入系统中。
3.维护生产数据:生管部负责维护和更新生产数据,包括生产线设备的运行记录、员工工时等,以备后期分析和改进使用。
4.过程改进:生管部负责根据生产情况和汇报的问题与建议,进行生产过程的持续改进,包括优化生产计划、调整生产线布局、改善工艺参数等。
生管作业程序1.目的规范与生产交期相关的各项作业,做为各部门共同努力以达到如期交货及完成生产目标的依据2.适用范围本公司与生产管制的相关部门均依本程序所规范的标准执行3.职责A.计划办:负责拟定生产计划、主导订单评审、计算物料需求、追踪采购原物料交期、执行进度管制、开立生产任务单、召开日生产协调会议、进行产销协调B.生产:依据生产计划进行生产,并完成每日生产目标C.仓储:依生产任务单发料D.采购:依采购单进行采购,确保物料交期,满足生产、参与订单评审E.营销:开立销售单、参与订单评审F.产品工程:参与订单评审4.作业程序4.1生管作业流程(见下页)4.2业务部接受客户订单后,将销售单输入ERP系统4.3进行订单评审4.3.1评审程序4.3.1.1新产品:采会议方式进行审查。
计划办、采购、技术开发、品管等部门预先了解业务之销售单,并对销售单能否生产、管控等进行评审,会议由心办召集、主持,参加部门包括计划办、业务、采购、产品工程、品管;其评审内容如下:A.计划办:产能负荷(含外协)B.采购:原材料交期C.技术开发:产品所需之设备、技术层次、工艺条件、规格要求D.品管:检验及试验(技术及设备)、质量管控能力E.业务:价格、交期、运输及包装条件、免费部件等评审后记录人员应将各部门意见填入订单评审表,并由相关人员签核生管作业流程4.3.1.2旧产品:采书面评审,评审内容与上同,由各相关部门在订单评审表上填注意见交计划办,再由计划办汇整后返馈业务部门。
4.3.2评审未通过之处理:计划办将评审结果返馈业务部门,由业务部与客户进行协商4.3.2.1客户同意协商内容:由业务部修改销售单,经客户签认后输入ERP系统,并通知计划办,再由计划办通知相关部门4.3.2.2客户不同意协商内容:由业务部通知计划办,计划办召集相关评审部门再进行协商,力求克服困难以满足客户需求4.4订单评审后,计划办即依据订单建立订单汇总表,做为排定生产计划之参考4.5计划办依订单汇总表并以针车线为对象排定主生产排程;排订时可将订单量小、品名、规格相同,交期相近的订单排在一起,大单分批交货时以拆单方式排定为原则4.6主生产排程完成后,计划办物控人员即依据计划生产日期、结合材料清单、库存量、已订未交量(在途量)及安全存量等计算物料毛需求与净需求4.7物料需求完成后,ERP系统产出采购单,采购人员即依据采购单进行采购4.8每月26日前计划办依据主生产排程及实际生产进度编制次月之针车月生产计划(一式七份),分发生产、采购、仓储、产品工程、品管、业务等部门4.9每月28日前计划办召集前述各部门召开月产销协调会,会中应就下月之生产计划、产能负荷、较重要或较易出现问题的订单及各部门需要配合的事项提出说明;业务部对客户需求、交期、应注意事项及预计订单等提出报告;其它部门就原材料、质量,技术要求、设备、模具(刀模)、工装等提出报告,如有困难应当场进行协商,以确保月生产计划得以顺利进行会中4.10每周末,计划办依据月生产计划及实际生产进度调整针车周生产计划,并召开周产销协调会,会议主题与月产销协调会同4.11周生产计划以3周滚动为原则,并分发采购、仓储、品管、制造、产品工程、业务等4.12物控依三周滚动生产计划之第二周所需生产的产品及生产日期,比对原采购之采购单上的日期是否与周生产计划的需求日期相同,如周生产计划所需之材料进厂日期较原采购日期提前时,物控应填写「材料交期变更单」(附件一)一式二份,并分发采购部门4.13采购于收到「材料交期变更单」后,需与供货商联系,并在「材料交期变更单」之「采购回复」栏内填入可交货日期4.14若原采购进料交期较周计划之材料交期提前时,物控可不予处理4.15采购依变更后的交期进行催料作业4.16物控如发现采购回复之材料交期不能满足生产时,应即时与计划办进行协商,由计划办变更生产计划或与业务协商出货日期。
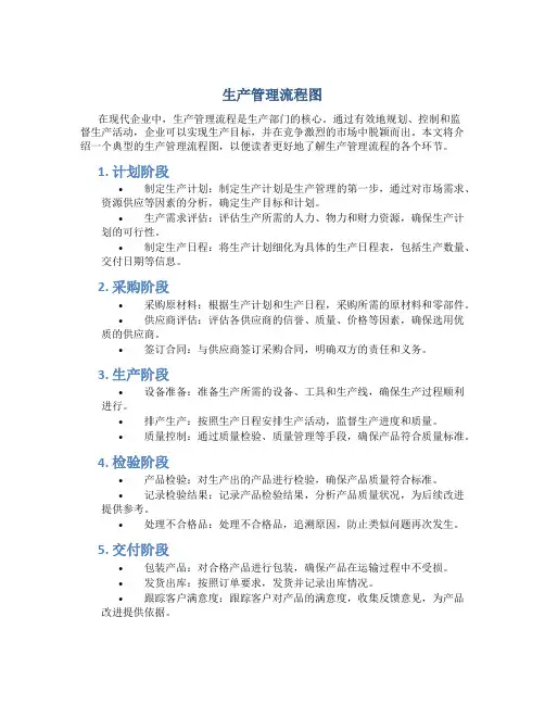
生产管理流程图在现代企业中,生产管理流程是生产部门的核心。
通过有效地规划、控制和监督生产活动,企业可以实现生产目标,并在竞争激烈的市场中脱颖而出。
本文将介绍一个典型的生产管理流程图,以便读者更好地了解生产管理流程的各个环节。
1. 计划阶段•制定生产计划:制定生产计划是生产管理的第一步,通过对市场需求、资源供应等因素的分析,确定生产目标和计划。
•生产需求评估:评估生产所需的人力、物力和财力资源,确保生产计划的可行性。
•制定生产日程:将生产计划细化为具体的生产日程表,包括生产数量、交付日期等信息。
2. 采购阶段•采购原材料:根据生产计划和生产日程,采购所需的原材料和零部件。
•供应商评估:评估各供应商的信誉、质量、价格等因素,确保选用优质的供应商。
•签订合同:与供应商签订采购合同,明确双方的责任和义务。
3. 生产阶段•设备准备:准备生产所需的设备、工具和生产线,确保生产过程顺利进行。
•排产生产:按照生产日程安排生产活动,监督生产进度和质量。
•质量控制:通过质量检验、质量管理等手段,确保产品符合质量标准。
4. 检验阶段•产品检验:对生产出的产品进行检验,确保产品质量符合标准。
•记录检验结果:记录产品检验结果,分析产品质量状况,为后续改进提供参考。
•处理不合格品:处理不合格品,追溯原因,防止类似问题再次发生。
5. 交付阶段•包装产品:对合格产品进行包装,确保产品在运输过程中不受损。
•发货出库:按照订单要求,发货并记录出库情况。
•跟踪客户满意度:跟踪客户对产品的满意度,收集反馈意见,为产品改进提供依据。
通过以上生产管理流程图的介绍,可以看出生产管理是一个复杂而又重要的环节。
只有通过科学、高效地管理生产活动,企业才能提高生产效率,降低成本,提升产品质量,赢得市场竞争优势。
希望本文能帮助读者更好地了解生产管理流程,提升生产管理水平。
生管老师一日工作流程
1、每天早上6:00—6:20催学生起床、洗刷、到操场做操。
2、有两名生管老师每天早上7:10、中午11:35、下午17:20准时到餐厅组织学生进餐厅就餐,维持秩序,查违纪学生,直到学生全部离开餐厅。
另外两名生管老师于7:10分—7:20、 11:35---11:4 5 17:20----17:30到指定地点察看学生如餐厅前的纪律,然后到宿舍区查看学生在宿舍是否吃零食、是否违纪、有什么需要生管老师解决的问题等。
3、中午午休前、每晚9:10---10::00生管老师到学生宿舍检查学生人数做好记录,发现问题及时通报班主任。
向学生通报宿舍检查情况,做学生的思想工作。
10:00 生管老师要求学生全部熄灯安静晚休,直到10:30学生睡熟方可离开。
如发现个别学生没入睡,必须跟踪到入睡为止。
4、生管老师每天要按照学校制定的文明公寓对所管学生宿舍进行检查、对不符合规定的进行扣分。
具体检查时间自行安排。
5、每周星期六12点左右,把学生送走后关闭好门窗、电器开关、锁好门方可离校。
6、星期天下午2点半指定一位老师开学生宿舍门,其他老师4点前到校,组织学生入校,检查学生入校情况。
7、生管老师对学生文明公寓的日查工作每日一次,对发现的问题要按标准严格扣分,并教育学生改正
8、除以上规定的工作时间外。
其余时间由生管老师自己安排,生管老师下班后外出时,必须向值日老师告明,以便特事特办。
9、学生生病可先到值班室找老师查看诊治。