椅子尺寸
- 格式:doc
- 大小:27.50 KB
- 文档页数:3
椅子的标准尺寸
椅子是我们日常生活中不可或缺的家具之一,无论是家庭用还是办公用,椅子的尺寸都是至关重要的。
一把合适的椅子不仅可以提高坐姿舒适度,还能有效预防腰背疼痛。
因此,了解椅子的标准尺寸对于选择和定制椅子来说是非常重要的。
首先,椅子的高度是我们选择椅子时需要考虑的重要因素之一。
一般来说,椅子的座面高度应该使坐在椅子上的人的脚能平稳地踩在地面上,大约在40-50厘米之间。
对于办公椅来说,座面高度还应该考虑到桌面的高度,以保证坐在椅子上时能够轻松地使用桌面上的设备和文件。
其次,椅子的座面尺寸也是需要考虑的因素之一。
座面的深度应该能够让人的大腿完全贴合在椅子上,一般来说,座面的深度在40-50厘米之间比较合适。
座面的宽度也需要考虑到人的臀部宽度,一般来说,宽度在40-50厘米之间比较合适。
此外,椅子的靠背高度也是需要考虑的因素之一。
一个合适的靠背高度可以有效地支撑人的腰部,减轻腰部的负担。
一般来说,靠背高度应该在80-100厘米之间比较合适。
最后,椅子的扶手也是需要考虑的因素之一。
对于办公椅来说,扶手的高度应该能够使人的手肘自然放在扶手上,一般来说,扶手的高度在20-25厘米之间比较合适。
此外,扶手的宽度也需要考虑到人的肩部宽度,一般来说,宽度在5-8厘米之间比较合适。
综上所述,椅子的标准尺寸是非常重要的,选择和定制椅子时需要考虑到椅子的高度、座面尺寸、靠背高度和扶手尺寸等因素。
只有选择到合适尺寸的椅子,才能够提高坐姿舒适度,预防腰背疼痛,保护人的健康。
希望本文的内容能够帮助大家更好地了解椅子的标准尺寸,选择到合适的椅子,提高生活质量。
会议椅标准
1、会议桌子尺寸要求,长在1200-1600mm之间、宽在500-650mm之间、高在700-800mm之间;
2、会议桌子尺寸要求,靠背椅为470*410*12mm,连排椅高为850mm、坐宽为500mm、坐板为440*400*12mm,背板还要比写字板高个70mm左右。
会议椅在整个办公中的重要性无可替代,不管在质量还是舒适程度上,要求都比较高.购买会议椅时需要考虑沙发的款式、尺寸、是否能摆放、还有品牌、、外观、质量等问题,以下是小编带来的关于办公购买会议椅的标准及建议。
1、巧妙组合:组合会议椅是如今非常流行的一种方式,优点就是便于拆装,可以随意组合,合理利用空间。
2、实用原则:很多会议椅厂家为了迎合客户的美观要求,弄出来很多促销的椅子,有的美观性都超出了实用性,作为消费者,一定要把握好实用性这标准。
3、宁缺毋滥:会议椅不是耗费品,在选购时应对峙“宁缺毋滥”的准则,不要把会议椅塞得满满的,要依据运用上的需求添购,切记不购买多余的办公家具。
4、预留空间:一个办公室装饰得再美丽、奢华,这种新颖感也会随之削弱。
所以办公室会议椅不能摆放得太满,要为以后调整家具留有余地,建议选择可活动调整的会议椅,以利未来调整的空间。
5、整体搭配:选择会议椅时要考虑办公家具因规格、款式、颜
色等等,巧妙的搭配,可以塑造出简约舒适的办公环境。
6、尺寸大小:选择除了常规产品尺寸外,更可根据现场尺寸需求去量身定制,可以充分利用空间,也可以根据使用的性质作弹性的布置。
7、款式风格:安装会议椅时要考虑和办公室装修的整体风格要协调,另外就是使用者可依照自己喜好,从而增加组合功能,达到自己想要的风格。
食堂桌椅尺寸标准食堂是人们日常生活中非常重要的场所,也是员工休息、交流的地方。
因此,食堂桌椅的尺寸标准显得尤为重要。
合理的食堂桌椅尺寸标准不仅可以提高员工用餐的舒适度,还可以有效利用空间,提高食堂的使用效率。
接下来,我们将对食堂桌椅尺寸标准进行详细的介绍和分析。
首先,食堂桌椅的尺寸标准应该符合人体工程学原理。
一般来说,食堂桌椅的高度应该能够满足大多数人的用餐需求,一般为70厘米左右。
桌面尺寸一般为6060厘米或者7070厘米,这样可以保证每个人用餐时有足够的空间,不会感到局促。
而椅子的高度一般为45厘米左右,这样可以保证人们坐在椅子上时,腿部与地面的角度适宜,不会感到不适。
此外,椅子的靠背高度一般为30-35厘米,这样可以保证人们在用餐时有一定的靠背支撑,不会觉得疲劳。
其次,食堂桌椅的尺寸标准还应该考虑到食堂的实际情况和布局。
一般来说,食堂的空间比较大,因此可以根据实际情况选择长条形的长桌和长凳,这样可以节约空间,增加用餐人数。
而在一些小型的企业食堂,可以选择方桌和椅子的组合,这样可以更好地满足小范围用餐的需求。
此外,食堂桌椅的尺寸标准还应该考虑到通道的宽度,保证员工在用餐时可以方便地进出,不会造成拥挤和碰撞。
最后,食堂桌椅的尺寸标准还应该考虑到清洁和维护的便利性。
一般来说,食堂桌面和椅子表面应该选择易清洁的材料,这样可以保证食堂的卫生情况。
而且,食堂桌椅的结构应该简单,易于维护,这样可以减少后期的维护成本,延长使用寿命。
综上所述,食堂桌椅的尺寸标准是一个综合性的问题,需要考虑到人体工程学原理、食堂的实际情况和布局,以及清洁和维护的便利性。
只有综合考虑这些因素,才能选择到合适的食堂桌椅尺寸标准,提高食堂的使用效率,提升员工的用餐体验。
希望本文的介绍和分析能够对大家有所帮助,谢谢阅读!。
标准椅子尺寸是多少椅子是我们日常生活中常见的家具之一,不论是在家中、办公室还是公共场所,都离不开椅子的存在。
而椅子的尺寸大小对于舒适度和人体健康都有着重要的影响。
那么,标准椅子尺寸究竟是多少呢?接下来,我们将针对这一问题展开讨论。
首先,椅子的高度是一个非常关键的尺寸。
一把标准椅子的高度应该能够让人的膝盖处于90度的角度,同时能够让脚平稳地站在地面上。
这样可以有效减轻腿部的压力,防止长时间坐着导致腿部不适。
一般来说,标准椅子的高度应该在40-45厘米之间。
其次,椅子的座面尺寸也是非常重要的。
一个合适的座面尺寸可以让人体的重量得到均匀分布,减轻腰部和臀部的压力,提高坐姿的舒适度。
一般来说,标准椅子的座面宽度应该在45-50厘米之间,而深度则应该在40-45厘米之间。
此外,椅子的扶手设计也是需要考虑的因素之一。
扶手的设计可以有效减轻颈部和肩部的压力,提高坐姿的舒适度。
标准椅子的扶手高度应该能够让人的手臂自然放松,肘部能够舒适地放在扶手上,而不会造成肩部的紧张。
最后,椅子的背部设计也是至关重要的。
一个合适的背部设计可以有效支撑人体的脊柱,减轻腰部和背部的压力,提高坐姿的舒适度。
标准椅子的背部高度应该能够支撑人的腰部,同时能够提供良好的支撑力,避免长时间坐着导致腰部不适。
综上所述,标准椅子的尺寸应该是,高度40-45厘米,座面宽度45-50厘米,座面深度40-45厘米,扶手高度和背部高度能够提供良好的支撑。
这样设计出来的椅子可以有效提高坐姿的舒适度,减轻身体的压力,保护人体健康。
希望大家在购买椅子的时候,可以参考以上标准,选择一把适合自己的椅子,让生活更加舒适健康。
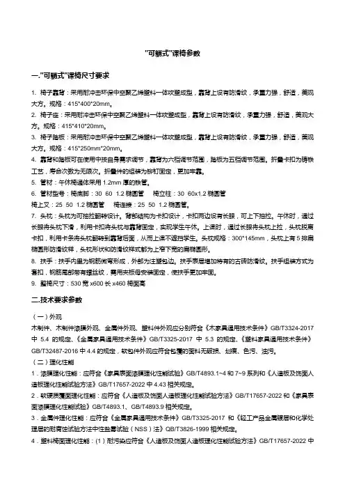
"可躺式"课椅参数一."可躺式"课椅尺寸要求1. 椅子靠背:采用耐冲击环保中空聚乙烯塑料一体吹塑成型,靠背上设有防滑纹,承重力强,舒适,美观大方。
规格:415*400*20mm。
2. 椅子座:采用耐冲击环保中空聚乙烯塑料一体吹塑成型,靠背上设有防滑纹,承重力强,舒适,美观大方。
规格:415*410*20mm。
3. 椅子踏板:采用耐冲击环保中空聚乙烯塑料一体吹塑成型,靠背上设有防滑纹,承重力强,舒适,美观大方。
规格:415*250mm*20mm。
4. 靠背和踏板可在使用中按自身需求调节,靠背为六档调节范围,踏板为五档调节范围。
折叠卡扣为铸铁工艺,寿命次数为无限次。
折叠件的组装为铆钉固定,更加牢靠。
5. 管材:午休椅通体采用1.2mm厚的铁管。
6. 管材型号:椅底脚:30×60×1.2椭圆管椅立柱:30×60x1.2椭圆管椅上叉:25×50×1.2椭圆管椅连接:25×50×1.2椭圆管。
7. 头枕:头枕为可抽拉翻转设计。
背部结构为卡扣设计,卡扣两边设有长眼,可上下抽拉。
午休时,通过长眼将头枕下滑,利用卡扣将头枕与靠背固定,实现学生午休。
上课时,通过长眼将头枕上拉,头枕脱离卡扣,利用卡条将头枕翻转到靠背后面,从而上课不遮挡学生。
头枕规格:300*145mm,头枕上有5排扁椭圆形防滑纹样,头枕形状和防滑纹样式都为上窄下宽的扁椭圆形。
8. 扶手:扶手内里为钢筋微弯形成,外部为注塑包边。
扶手表层增加特有的古砖防滑纹。
扶手组装方式为套扣,钢筋尾部带有螺丝纹,需用夹板母安装固定,使扶手更加牢固。
9. 整椅尺寸:530宽x600长x460椅面高二.技术要求参数(一)外观木制件、木制件漆膜外观、金属件外观、塑料件外观应分别符合《木家具通用技术条件》GB/T3324-2017中5.4的规定、《金属家具通用技术条件》GB/T3325-2017中5.3的规定、《塑料家具通用技术条件》GB/T32487-2016中4.4的规定,软包件外观应符合包覆的面料无破损、划痕、色污、油污。
家具国际标准尺寸;餐桌较高而餐椅不配套,就会令人坐得不舒服,写字桌过高,椅子过低,就会使人形成趴伏的形状,缩短了距离久而久之容易造造成背椎弯曲,变形,眼睛近视,所以日常使用的家具是要符合标准。
1,桌子,类;高度一般为;700㎜,720㎜,740㎜,760㎜,椅子,凳子,高度一般为;400㎜,420㎜,440㎜,桌,椅(凳)高度差应控制在;280㎜—320㎜,椅子坐高一般为;360㎜-420㎜以内。
深度为;480㎜-600㎜2,衣柜类;挂衣杆距离为;40㎜—80㎜㎜,挂衣杆长度为1350㎜—500㎜层板高度(两层板间隔间隙)220㎜内,搁板层间高度为;300㎜—350㎜衣柜深度一般为60㎝—65㎝,推拉门式的为,70㎝,衣柜门宽度一般为,40㎝—65㎝,推拉门为,75㎝—150㎝,高度为,60㎝—70㎝,3,电视柜类;电视柜深度一般为;45㎝—60㎝高度为60㎝—70㎝,4,单人床;宽度一般为;90㎝,105㎝,120㎝,长度一般为;180㎝,186㎝,200㎝,210㎝5,单人沙发;长度一般为;80㎝—95㎝,深度;85—90㎝,坐高;35㎝—42㎝,背高,70㎝—90㎝,6,双人沙发;长度为,175㎝—196㎝,深度,80㎝—90㎝,7,四人沙发;长度为,232㎝—252㎝,深度为,80㎝—90㎝,8,茶几,小型,长方型;长度为,60㎝—75㎝,宽度为,45㎝—60㎝,高度为,38㎝—50㎝中型,长方型;长度为,120㎝—135㎝,宽度为38㎝—50㎝,高度为,60㎝—75㎝大型,长方型;长度为,150㎝㎝—180㎝,宽度,60㎝—80㎝,高度,33㎝—42㎝9,吊柜应装的高度过为多少?1450㎜——1500㎜以内10,六个人使用的餐桌有多大?面积占多大?长度应该有1200㎜,面积为,3000㎡——3000㎡11,餐桌离墙应该有多远?最少不少于 800㎜12,吊灯和桌面之间最合适和距离是多少?700㎜13,镜子的高度一般挂多高?135㎝。
学生课桌椅尺寸及选择学生课桌椅尺寸:一、学生桌1、初中学生桌尺寸:600mm×450mm×(780-690)mm 小学学生桌尺寸:600mm×450mm×(750-660)mm2、桌面尺寸及要求:600mm×400mm,材质为厚20mm的AA级实木橡木插接板,桌面周边棱角成圆弧状。
3、桌子升降侧板:主体上部宽为355mm、下宽240mm、高368mm、折边13mm、厚度1.2mm优质冷轧板一次模压成型升降模压件,升降孔中心距30mm一个,共六个。
洛阳傲德办公家具学生桌子都有四档调节,每档升降孔固定螺丝中心距为60mm, 小学升降范围(750-660)初中升降范围,(780-690),桌腿双侧带挂钩孔,配一个PP工程塑料挂钩,挂钩不超出桌面(确保学生安全),边沿及中间部分均有加强筋。
桌面与主体采用自攻丝连接(至少10个螺丝),不露丝。
4、桌腿:桌底横腿采用冷轧25mm*50mm*1.4mm扁圆形钢管,底腿长370mm。
底腿双立柱高400mm, 双立柱间距为35mm, 两侧双立柱之间外立柱距底腿80mm处用长465mm扁圆形钢管20mm*50mm*1.4mm连接。
5、书斗:书洞规格:斗高为165mm×宽505mm×深350mm,采用1.2mm 优质冷轧钢板板一次冲压成型;底部距开口部位60mm有18mm加强筋,开口部位方管形卷边。
书斗底板与侧板之间用铆钉连接。
二、学生椅1、初中学生椅尺寸:345mm×240mm×(455- 395)mm 小学学生椅椅尺寸:345mm×240mm×(425- 365)mm2、椅面:椅面尺寸及要求:345mm×240mm,材质为厚20mm的AA级实木橡木插接板,椅面周边棱角成圆弧状。
3、椅子升降侧板:主体上部宽为190mm、下宽160mm、高180mm、折边15mm、厚度1.2mm优质冷轧板一次模压成型升降模压件,升降孔中心距30mm一个,×共五个。
幼儿园椅子标准尺寸规定幼儿园椅子是为适应幼儿学习和休息需求而设计的专用椅子。
其尺寸规定是根据幼儿的身体特征和活动需求而制定的,在保证幼儿安全、舒适的前提下,合理利用空间,促进幼儿正确坐姿的形成。
以下是对幼儿园椅子标准尺寸的详细规定。
1. 椅子高度:幼儿园椅子高度的规定是按年龄段确定的。
一般来说,2-3岁的儿童椅子高度应为20-25厘米,3-4岁的儿童椅子高度应为25-30厘米,4-6岁的儿童椅子高度应为30-35厘米。
椅子高度的调整应当方便快捷,以适应不同幼儿的身高。
2. 椅子宽度:幼儿园椅子的宽度应适中,便于幼儿坐下和离开。
一般来说,幼儿园椅子的宽度应为25-30厘米,以确保幼儿能够舒适地坐在上面,同时也考虑到幼儿园班级的人数和活动空间的大小。
3. 椅子深度:幼儿园椅子的深度也是根据幼儿的身体特征和活动需求来确定的。
一般来说,椅子深度应为25-30厘米,以确保幼儿能够放松自然地坐在上面,同时也考虑到幼儿坐姿的稳定性和舒适性。
4. 椅子背高:幼儿园椅子的背高是为了支撑幼儿的脊柱,保证幼儿正确坐姿的形成。
一般来说,幼儿园椅子的背高应为20-25厘米,以确保腰部和背部得到良好的支撑,同时也考虑到幼儿的活动范围和自由度。
5. 椅子材质:幼儿园椅子的材质应选择环保、无毒、无刺激的材料,以确保幼儿的健康和安全。
常见的幼儿园椅子材质有塑料、木质等,应根据具体情况选择适宜的材质。
6. 椅子稳定性:幼儿园椅子应具备良好的稳定性,能够保证幼儿在坐姿转换时不易倾倒或摇晃。
为此,椅子底部应设计有稳固的支撑结构,以确保椅子的稳定性和安全性。
总结起来,幼儿园椅子的标准尺寸规定包括椅子高度、宽度、深度、背高等方面,并且要选用适宜的材质,确保椅子的稳定性和安全性。
这些规定旨在为幼儿提供一个符合他们身体特征和活动需求的舒适学习和休息环境,促进他们的健康发展和正确坐姿的形成。
幼儿园可以根据实际情况,选用符合标准尺寸的椅子,同时也要注意定期检查和维护椅子的使用状况,确保椅子的功能和安全性能长期保持良好。
儿童书桌椅子高度标准尺寸
书桌的标准为长1.1~1.2米,高0.76米,宽0.55~0.6米;
椅子的标准为座高0.4~0.44米,整体高度不超过0.8米。
但还要因人而异,具体根据孩子腿长身长来确定高度。
首先确定椅子高度,椅子高度应保证双脚自然落地情况下,小腿与大腿成直角或略小于直角(也就是说椅子高度应大致等于孩子小腿长度)。
其次确定书桌高度,在孩子身体正直,双臂自然下垂前提下,桌面高度应与孩子肘部相平。
所以,国标尺寸只适合大多数儿童,具体还要以孩子实际情况为准。
儿童身高与书桌椅子高度标准尺寸
儿童身高与桌椅高度比例尺寸:
1身高120cm以下:桌高60cm以下,椅高32cm以下。
2身高120~129cm:桌高60cm,椅高32cm。
3身高130~139cm:桌高64cm,椅高34.5cm。
4身高140~149cm:桌高68.5cm,椅高37cm。
5身高150~159cm:桌高73cm,椅高40cm。
6身高160~169cm:桌高77cm,椅高43cm。
7身高170~179cm:桌高80~83cm,椅高44~46cm。
END
儿童桌椅标准尺寸的注意事项:
1椅座面,椅座面向后下倾斜0°~2°角,座面沿正中线如呈凹面时,其曲率半径在50cm以上。
座面前缘及两角钝圆。
2椅靠背,靠背点以上向后倾斜,与垂直面之间呈6°~12°角。
靠背面的前凸呈漫圆,上、下缘加工成弧形。
靠背凹面的曲率半径在50cm 以上。
靠背下缘与座面后缘之间留有净空。
注:靠背点是在椅正中线上,靠背向前最凸的点。
它是计算靠背上、下缘高度的基础,使靠背支承在肩胛下角下的腰背部位。
3产品技术要求及试验方法,桌面高、座面高的允许误差范围为±2mm,靠背点距座面高的允许误差范围为±15mm,其他尺寸误差见QB/T 3916的规定。
4材料要求、工艺要求、漆膜理化性能要求、力学性能要求及试验方
法见QB/T 3916的规定。
钢木课桌椅的桌面、座面及靠背三个部位为木制件。
漆膜色调浅淡、均匀,接近天然木色。
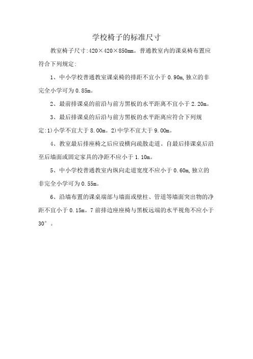
学校椅子的标准尺寸
教室椅子尺寸:420×420×850mm。
普通教室内的课桌椅布置应符合下列规定:
1、中小学校普通教室课桌椅的排距不宜小于0.90m,独立的非完全小学可为0.85m。
2、最前排课桌的前沿与前方黑板的水平距离不宜小于2.20m。
3、最后排课桌的后沿与前方黑板的水平距离应符合下列规定:1)小学不宜大于8.OOm。
2)中学不宜大于9.OOm。
4、教室最后排座椅之后应设横向疏散走道。
自最后排课桌后沿至后墙面或固定家具的净距不应小于1.10m。
5、中小学校普通教室内纵向走道宽度不应小于0.60m,独立的非完全小学可为0.55m。
6、沿墙布置的课桌端部与墙面或壁柱、管道等墙面突出物的净距不宜小于0.15m。
7前排边座座椅与黑板远端的水平视角不应小于30°。
高中课桌椅标准尺寸高中课桌椅是学生学习生活中必不可少的一部分,其尺寸的合理设计对学生的学习效果和身体健康有着重要的影响。
因此,了解和遵循高中课桌椅的标准尺寸是非常重要的。
下面将详细介绍高中课桌椅的标准尺寸,以便学校和家长们能够更好地选择和配置适合学生的课桌椅。
首先,我们先来看看高中课桌的标准尺寸。
一般来说,高中课桌的高度应该在75厘米至80厘米之间,这样能够适应大部分学生的身高。
课桌的宽度一般在60厘米至70厘米之间,这样能够提供足够的学习空间。
而课桌的深度则一般在40厘米至50厘米之间,这样能够容纳书籍和学习用品。
此外,课桌的桌面应该是平整的,以便学生书写和放置书籍。
接下来,我们再来了解一下高中课椅的标准尺寸。
高中课椅的高度一般在40厘米至45厘米之间,这样能够让学生的膝盖处于舒适的角度。
椅子的座面宽度一般在40厘米至45厘米之间,这样能够提供足够的坐着空间。
椅子的靠背高度一般在30厘米至35厘米之间,这样能够提供良好的支撑。
此外,椅子的座面和靠背都应该是平整的,以便学生坐着舒适。
除了以上提到的尺寸,还有一些其他需要注意的细节。
例如,课桌和椅子的边缘应该是圆滑的,以防止学生受伤。
课桌和椅子的材质应该是环保的,不含有有害物质。
此外,课桌和椅子的稳固性也非常重要,以确保学生的安全。
总的来说,高中课桌椅的标准尺寸是为了保证学生的学习效果和身体健康而设计的。
学校和家长在选择和配置课桌椅时,应该严格遵循这些标准,以确保学生能够有一个良好的学习环境。
希望本文能够帮助大家更好地了解和选择高中课桌椅,为学生的健康成长提供帮助。
椅子的尺寸、设计风格、材质、元素、工艺、细节具
体分析
椅子尺寸标准一、长420*宽500*高900mm
椅子在工艺设计上,继承了现代时尚的极简主义,在线条上表达出简洁清爽,加上椅子的自由组合,完全的复合了现代生活灵活多样的需求。
椅子尺寸标准二、长600*宽600*高1100mm
椅子在设计上不仅美观,而且时尚,原木的清新搭配上简单的色调,将时尚元素和精致美感完美结合,体现出非同一般的艺术感受,在宁静而高贵的色彩中,散发出木质的芬芳。
椅子尺寸标准三、长435*宽575*高938mm
椅子采用纯色搭配原木色,显得非常的和谐温柔,坐上那里,感受清香的自然气息,棱角分明的桌椅,表露着一股对生活清雅的追求。
怎样挑选椅子
首先要注意材料,椅子的选材非常重要,不能有疤节,如果是金属椅子要注意金属材料的厚度,越厚越结实。
另外,要注意款式,还要符合家庭使用需求,如果是摆放在阳台上的,可以选择藤铁制的椅子,如果空间面积有限,可以选择折叠款式的椅子。
椅子有着很强的实用性,它的主要功能在于人们休息,所以舒
适度是非常重要的一点,双人椅也是比较多人选择的,这种椅子可以满足两人或者三人需求,可以根据居室家庭成员人数来定,常见的材质是布质和皮面的。
皇宫圈椅的标准尺寸
皇宫圈椅(也称为宴会椅)作为一种具有豪华氛围的座椅,其尺寸通常比一般的普通椅子要大。
然而,由于不同国家和不同时期的风格和习惯的差异,实际的标准尺寸可能会有所不同。
以下是一些常见的皇宫圈椅标准尺寸的参考:
1. 座位高度(Seat Height):约46-51厘米(18-20英寸)
2. 总高度(Overall Height):约90-100厘米(35-39英寸)
3. 宽度(Width):约55-70厘米(22-28英寸)
4. 深度(Depth):约55-70厘米(22-28英寸)
5. 扶手高度(Arm Height):约64-76厘米(25-30英寸)
需要注意的是,这只是一般情况下的标准尺寸范围,实际使用中可能会有一些差异。
此外,由于皇宫圈椅通常是根据特定要求手工制作的,因此可以定制各种尺寸和细节以适应不同的需求和风格。
学校课桌椅标准尺寸多少
小学校课桌椅是小学生上课的基本设施,是学习过程中最基本、也是最重要的物品。
为此,制定了标准尺寸,以确保小学生在舒服的环境中完成课程学习。
根据教育部最新标准,小学生的课桌标准尺寸为60厘米x120厘米,桌表面有一道缝,
深度6-7厘米,宽度4-5厘米。
桌子的高度要求是到地面的距离为62厘米,桌腿上两个
金属螺钉应外在不受损坏,并保证桌腿连接牢固。
椅子的标准尺寸为34厘米x50厘米,高度为45厘米,椅子表面有一道缝,坐板下要有
两个金属螺钉,应保证椅腿连接牢固,不受损坏。
椅子座位设置大小要求坐板与支撑板之间空间不小于9厘米,确保座板高度一样内部支撑牢固,有利于小学生的坐姿从而降低不必要的危险。
按照标准,小学设置的课桌椅的尺寸是:课桌的大小为60厘米x120厘米,椅子的大小
为34厘米x50厘米,高度45厘米。
严格遵守尺寸,确保舒适坐姿,子弟互联,学习有
助于学习。
同时,教室也需要完善配套设施,以确保学生正常使用时的安全性。
办公座椅,自己做主——
有媒体报道,时下京城一些写字楼里流行“站着办公”,报道说“站着办公”可以缓解腰酸背痛的办公室症状。
美国科学家也曾设计过未来办公室,“站着上班”成为未来办公室的首要标志。
时下,脊椎问题显然成了白领的集体症状,大家都在寻求不同的方法跟这个大疾做斗争。
在目前“站着上班”尚未成为办公的主流模式、抛弃办公椅的可能性不大的情况下,我们不妨还是从办公椅身上找找问题吧,说不定你的脊椎问题就出在椅子上呢。
座椅的人体工程学标准
《家具设计与工艺》的作者彭亮告诉我们,真正的优质座椅一定要符合人体工程学,也就是座椅要适应人的身体需求。
他在自己的著作《家具设计与工艺》里提出了优质座椅的五条标准。
你来一条一条地审视你的办公椅吧。
◎坐深:应小于坐姿时大腿的水平长度
坐深主要是指坐面的前沿到后沿的距离。
坐面过深,超过大腿水平长度,身体会不容易挨上靠背,使腰部缺乏支撑点而悬空,容易导致腰部肌肉疲劳。
通常坐深应小于坐姿时大腿的水平长度,也能保证小腿的活动自由。
根据我国人体坐姿的大腿水平长度,坐深尺寸最好在380mm~420mm之间。
对于普通的工作椅来说,坐深可以更浅一点。
◎坐宽:一般不小于380mm
最好以自然垂臂时,舒适姿态的肩宽为准。
一般坐宽不小于380mm,对于有扶手的靠椅来说,要考虑到手臂的扶靠,一般不小于460mm,但也不宜过宽。
◎坐面的倾斜度:水平坐面更佳
一般坐面的大部分设计都向后倾斜,相对的椅背靠也向后倾斜。
但当人在电脑前工作时,一般身体会向前倾。
如果坐在向后倾斜的坐面上,会增加肌肉与韧带的负担,极易疲劳。
因此办公用椅的坐面以水平为最好。
◎椅靠背:高度一般不宜高于肩胛骨
椅靠背的作用就是使身体得到充分的支撑,特别是让人体的腰椎获得舒适的支撑。
因此需要椅靠背的形状基本上与人体坐姿时的脊椎形状相吻合,椅靠背的
高度一般不宜高于肩胛骨。
那种靠背高大的老板椅实际上很不符合办公时的人体需求。
◎扶手的高度:距离坐面200 mm ~250mm最佳
扶手过高时两臂不能自然下垂,过低则两肘不能自然落靠,这两种情况都容易引起上臂疲劳。
根据人体尺度,扶手的最佳尺度是,扶手表面至坐面的垂直距离为200mm~250mm,同时扶手前端稍稍升高一些。
◎文/彭亮
你最该抛弃的不良坐姿
除了座椅问题,你也该考虑一下,你的不良坐姿是否加重了身体的负担?
◎不良坐姿之一:脚悬空
如果你的座椅比较高,就容易让你的双脚悬空。
脚悬空的坐姿会使大腿根部的血管受压迫,导致血流不畅通,容易疲劳。
这时你还是调节一下座椅的高度吧。
◎不良坐姿之二:在椅子上缩成一团
很多人后腰感到疲劳时,就会选择像只小动物一样在椅子上缩成一团的姿势,弓背弯腰貌似很舒适的样子,实际上这样的坐姿只会额外加重后腰和椎间盘的压力。
与其缩成一团,不如站起来做做舒展腰部的广播体操,这才有利于身体尽快从疲劳状态中恢复。
◎不良坐姿之三:跷二郎腿
按照我们的日常经验,跷起二郎腿似乎会让身体更放松些,但跷二郎腿时间一长,后果则很严重:记者有一次跷二郎腿写稿达2个小时,起身后,惊讶地发现被压的右腿比左腿足足粗了一圈,右腿极其肿胀!跷二郎腿会引起你腿部静脉曲张或血栓塞、导致脊椎变形、容易让你肌肉劳损!这太可怕了,想跷二郎腿时还是先警告一下自己吧。
◎不良坐姿之四:挺直腰板
加拿大的医学研究人员发现,挺直腰板的坐姿实际上是个误区:笔直的坐姿非常容易导致背部肌肉受伤,他们如果需要久坐时,向后略微倾仰的坐姿反而对身体更有益处。
这就意味着,你最好将你的身体靠在座椅上,这样你的脊椎便会有座椅靠背来支撑。
◎紧靠椅背,才是最佳坐姿
究竟怎样的坐姿才对自己的身体最有利?脊椎按摩师曾经告诉我们,办公时,应尽量让自己的背部靠在椅背上。
使用靠垫或者靠枕作用不太大,因为它比较软,支撑力小。
最好的
方法就是把椅子向前挪,使背部有依赖。
另外,坐的时间长了,就赶紧站起来做个广播体操吧。