医疗保险基金征缴业务流程
- 格式:doc
- 大小:59.50 KB
- 文档页数:4
2024年城乡居民医保缴费流程1.医保缴费是一项国家政策,所有城乡居民都应按时缴纳。
Medical insurance payment is a national policy, and all urban and rural residents should pay on time.2.缴费流程可以选择线上或线下缴纳,方便快捷。
The payment process can be made online or offline, which is convenient and fast.3.缴费方式包括支付宝、微信支付、银行转账等多种方式。
Payment methods include Alipay, WeChat Pay, bank transfer and other various methods.4.居民可以通过社区卫生服务中心、村委会等渠道了解具体缴费流程。
Residents can inquire about the specific payment process through community health service centers, village committees and other channels.5.城镇居民的医保费用由用人单位代扣代缴,无需另行缴费。
The medical insurance fees of urban residents arededucted and paid by the employing units and do not need tobe paid separately.6.农村居民的医保费用可以选择一次性缴纳全年或分期缴纳。
Rural residents can choose to pay their medical insurance fees once a year or in installments.7.缴费金额根据户籍地和个人收入情况而定,按照相关规定计算。
医疗保险参保登记流程随着社会的进步和人们生活水平的提高,医疗保险的重要性得到了广泛认可。
为了确保每个人都能享受到医疗保险的福利,医疗保险参保登记成为了一项必要的流程。
下面将为您介绍医疗保险参保登记的具体流程。
一、收集必要材料在进行医疗保险参保登记之前,您需要准备一些必要的材料。
首先是身份证明,例如身份证、护照等。
此外,还需要提供个人基本信息,如姓名、性别、出生日期等。
另外,一份与您关联的银行账户信息也是必不可少的。
二、选择参保类型在登记参保之前,您需要选择适合自己的参保类型。
不同地区的医疗保险制度可能有所不同,具体的参保类型可以咨询当地医疗保险机构或查阅相关政策文件。
通常,医疗保险参保类型包括职工医疗保险、居民医疗保险、农民医疗保险等。
三、填写登记表格在确定了参保类型后,您需要填写医疗保险参保登记表格。
登记表格详细记录了您的个人信息和参保类型等关键信息。
请务必如实填写,确保信息准确无误。
四、提交登记材料填写完毕后,您需要将登记表格以及其他必要材料一并提交给当地医疗保险机构。
您可以根据当地规定选择邮寄或亲自递交的方式。
五、等待审核医疗保险机构会对您提交的登记材料进行审核。
在此期间,请耐心等待。
如果医疗保险机构需要进一步核实您的身份或信息真实性,可能会与您联系。
请及时配合并提供所需的补充材料。
六、领取医疗保险证通过审核后,医疗保险机构会为您办理医疗保险证。
您可以根据具体规定领取医疗保险证,通常是到医疗保险机构所在地的办公点进行领取。
请妥善保管您的医疗保险证,定期参加体检和续保手续。
总结:医疗保险参保登记流程包括收集必要材料、选择参保类型、填写登记表格、提交登记材料、等待审核和领取医疗保险证等步骤。
通过正确、准确地完成这些流程,您将能够享受到医疗保险的各项福利和权益。
如果您在参保登记过程中遇到任何问题,建议及时与当地医疗保险机构联系咨询。
祝您在医疗保险参保登记中顺利办理!。
办理社保医保缴费详细办理流程社保和医保是我国重要的社会保障制度,为了实现全民的基本社会保险和医疗保障,广大群众需要按照规定办理社保和医保缴费。
下面将详细介绍社保医保缴费的办理流程,方便大家了解和操作。
一、社保缴费办理流程1. 确认参保身份:首先要确定自己的参保身份,包括职工、个体工商户、城市居民等。
不同身份的社保缴费方式可能有所不同,请在办理前了解清楚。
2. 确定缴费基数:社保缴费需要确定缴费基数,即根据自身收入状况确定缴费金额的基础,一般按照国家相关规定标准缴纳。
3. 填写缴费表格:前往所在社保局或者用人单位的人力资源部门,填写社保缴费表格,包括个人基本信息、参保身份、缴费基数等。
务必仔细核对填写的信息,确保准确无误。
4. 缴费方式选择:根据社保局或用人单位的要求,选择合适的缴费方式。
一般有银行转账、在线缴费等多种方式供选择。
确保按时足额缴费,避免逾期或欠费情况。
5. 缴费汇款:根据所选缴费方式,办理汇款手续。
如果选择银行转账,需前往指定银行网点办理汇款手续,将缴费金额转入指定社保账户。
6. 领取缴费凭证:缴费成功后,及时前往社保局或用人单位的人力资源部门,领取社保缴费凭证,确保自己的缴费记录得以保存。
二、医保缴费办理流程1. 办理医保登记:首先要完成医保登记,前往所在社保局或医保定点单位,填写医保登记表格,携带身份证件等相关材料,进行登记。
登记后会发放医保卡或医保账号,作为缴费和就医的凭证。
2. 确定缴费方式和金额:根据当地的规定和政策,确定医保的缴费方式和金额。
有的地区采取按月缴费,有的地区采取按年缴费,具体细节请咨询所在社保局。
3. 缴费方式选择:根据当地社保局的要求,选择合适的缴费方式。
一般有银行转账、现金交费等多种方式可供选择。
4. 缴费:按照规定的时间和金额,按时缴纳医保费用。
如果选择银行转账方式,前往指定银行网点办理缴费手续,将费用转入医保账户。
5. 咨询就医事项:办理医保缴费后,如有需要就医的情况,可前往医保定点医疗机构咨询相关事项。
医疗保险各项管理制度内容一、医疗保险基金管理医疗保险基金管理是医疗保险制度的重要组成部分,是保障医疗保险资金安全有效使用的重要保障。
医疗保险基金管理的主要内容包括基金的征缴、存储、支付和监督管理。
1、医疗保险基金的征缴医疗保险基金的征缴是医疗保险制度的重要环节。
医疗保险基金的征缴主要包括单位和个人的缴费。
单位应当按照规定的标准和比例向医疗保险基金缴纳医疗保险费,个人也应当按照规定的标准和比例缴纳医疗保险费。
医疗保险基金的征缴需建立健全的征缴制度和流程,确保医疗保险基金的及时、准确、规范征缴。
2、医疗保险基金的存储医疗保险基金的存储是保障医疗保险基金安全的重要环节。
医疗保险基金的存储需要建立健全的存储制度和流程,确保医疗保险基金的安全存储。
同时,还需要建立健全的资金监管和审计制度,加强对医疗保险基金的监督管理,确保医疗保险基金的安全使用。
3、医疗保险基金的支付医疗保险基金的支付是医疗保险制度的重要环节。
医疗保险基金的支付需要建立健全的支付制度和流程,确保医疗保险基金的及时、准确、规范支付。
同时,还需要加强对医疗保险基金使用情况的监督和审计,确保医疗保险基金的合理使用。
4、医疗保险基金的监督管理医疗保险基金的监督管理是医疗保险制度的重要环节。
医疗保险基金的监督管理主要包括对医疗保险基金征缴、存储、支付等各个环节的监督管理。
需要加强对医疗保险基金的监督管理,严格依法依规进行监督,及时发现和纠正违法违规行为,确保医疗保险基金的安全使用。
二、医疗保险定点医院管理医疗保险定点医院管理是医疗保险制度的重要组成部分,是保障医疗保险参保人员享受医疗保险待遇的重要保障。
医疗保险定点医院管理的主要内容包括医疗保险定点医院的资格认定、监督管理和服务绩效考核等内容。
1、医疗保险定点医院的资格认定医疗保险定点医院的资格认定是医疗保险制度的重要环节,是保障医疗保险参保人员享受医疗保险待遇的重要保障。
医疗保险定点医院的资格认定需要依据相关法律法规和规范进行认定,符合资格认定条件的医疗机构才能成为医疗保险定点医院,为参保人员提供医疗服务。
基本医疗保险操作流程说明基本医疗保险是为补偿劳动者因疾病风险造成的经济损失而建立的一项社会保险制度。
它对于保障职工的基本医疗需求、减轻医疗费用负担起着至关重要的作用。
下面将为您详细介绍基本医疗保险的操作流程。
一、参保登记1、单位参保单位需要携带营业执照副本、组织机构代码证、税务登记证、法人身份证、员工花名册等相关资料,到当地社会保险经办机构办理参保登记手续。
经办机构会对单位提交的资料进行审核,审核通过后,为单位办理参保登记,并发放社会保险登记证。
2、个人参保个人参保一般分为灵活就业人员参保和城乡居民参保。
灵活就业人员需要携带本人身份证、户口本等相关资料,到当地社会保险经办机构办理参保登记手续。
城乡居民参保一般由社区、村委会统一组织办理,个人需要提供身份证、户口本等相关资料。
二、缴费1、缴费基数缴费基数是计算应缴纳医疗保险费的依据。
一般来说,单位职工的缴费基数为本人上年度月平均工资。
如果本人上年度月平均工资低于当地上年度职工月平均工资 60%的,按照当地上年度职工月平均工资的 60%作为缴费基数;如果本人上年度月平均工资高于当地上年度职工月平均工资 300%的,按照当地上年度职工月平均工资的 300%作为缴费基数。
灵活就业人员的缴费基数可以在当地上年度职工月平均工资的 60%至 300%之间选择。
城乡居民的缴费标准由各地政府根据当地经济发展水平和居民收入情况确定。
2、缴费比例单位职工的医疗保险缴费比例一般为单位缴纳 6%至 8%,个人缴纳2%。
灵活就业人员的缴费比例一般为 8%至 10%。
城乡居民的医疗保险缴费一般由个人缴纳一部分,政府补贴一部分。
3、缴费方式单位参保的,由单位按月代扣代缴职工的医疗保险费,并按时足额缴纳到社会保险经办机构指定的银行账户。
灵活就业人员可以选择按月、季度或年度缴纳医疗保险费,可以通过银行代扣、网上缴费、自助终端缴费等方式进行缴纳。
城乡居民的医疗保险费一般由社区、村委会代收,或者通过银行代扣、网上缴费等方式缴纳。
基本医疗保险业务流程在我们的生活中,基本医疗保险是一项至关重要的保障制度,它为我们在面临疾病时提供了一定的经济支持和医疗保障。
了解基本医疗保险的业务流程,对于我们更好地享受这项福利、保障自身权益具有重要意义。
一、参保登记参保登记是基本医疗保险业务流程的第一步。
对于用人单位来说,需要在规定的时间内,向当地的医疗保险经办机构提供单位的相关信息,如营业执照、组织机构代码证、职工名册、工资表等。
经办机构会对这些信息进行审核,审核通过后,为单位办理参保登记手续,并为职工生成个人的医疗保险账号。
对于灵活就业人员和城乡居民,一般可以通过社区、村委会或者网上平台等渠道进行参保登记。
需要提供个人的身份证明、户籍证明等相关材料,填写参保申请表。
二、缴费完成参保登记后,就进入了缴费环节。
用人单位通常按照职工工资总额的一定比例缴纳医疗保险费,职工个人也需要按照工资的一定比例缴纳。
缴费的方式可以是银行代扣、网上缴费、线下缴费等。
灵活就业人员和城乡居民的缴费标准通常由各地根据实际情况制定,可以按年或者按月缴纳。
缴费的金额会根据不同的参保档次和政策有所差异。
三、医疗待遇享受1、门诊医疗参保人员在定点医疗机构门诊就医时,出示医保卡或电子医保凭证,医疗费用直接结算。
符合医保报销范围的费用,由医保基金按规定比例支付,个人只需支付自付部分。
2、住院医疗参保人员因病情需要住院治疗时,在办理住院手续时需出示医保卡,并缴纳一定的住院押金。
住院期间发生的医疗费用,在出院时进行结算。
医保基金按照政策规定支付报销部分,个人承担自付和自费部分。
3、特殊病种门诊对于一些慢性疾病、重大疾病等特殊病种,参保人员需要先进行申请认定,经审核通过后,在定点医疗机构门诊治疗这些特殊病种时,可以享受相应的医保待遇。
四、报销流程1、直接结算在定点医疗机构就医时,参保人员通过医保卡或电子医保凭证实现医疗费用的直接结算,无需另行报销。
2、手工报销对于因各种原因未能在医疗机构直接结算的医疗费用,参保人员需要准备好相关的医疗费用发票、病历、诊断证明、费用清单等材料,向当地的医疗保险经办机构提出报销申请。
医疗保险基金征缴业务流程图
工伤保险基金征缴业务流程
医疗保险稽核流业务流程图
城镇职工参保人员医疗费用结算业务流程图
行政给付
工伤保险待遇支付流程图
离休干部统筹医药费征缴业务流程图
离休干部医疗费用结算业务流程图
离休干部统筹医药费稽查流程图
灵活就业人员参加医疗保险登记业务流程图
市本级基本医疗保险参保人员门诊特殊慢性病申报流程图
市本级基本医疗保险参保人员门诊特殊慢性病申报流程图(一)
市本级基本医疗保险参保人员门诊特殊慢性病申报流程图
(二)
生育保险基金征缴业务流程图
市本级生育保险登记
生育保险生育医疗费及生育津贴结算业务流程图
生育保险稽核流程图。
医保相关业务办事流程
医保是指医疗保险,是为了保障参保人员在医疗费用方面的权益而设
立的一种社会保险制度。
医保的业务办事流程包括参保登记、缴费、就医
就诊、报销等多个环节,下面将详细介绍这些环节的具体流程。
接下来是缴费阶段。
参保人员需要按照规定的比例缴纳医保费用。
缴
费可以通过单位代缴、个人自行缴纳等方式进行,缴费的金额根据参保人
员的工资收入确定。
缴费后,参保人员将获得医保卡,该卡是就医就诊和
报销的重要凭证,需要妥善保管。
之后是就医就诊环节。
参保人员在需要就医就诊时,可以携带医保卡
到指定医疗机构进行就诊。
就诊时,需要向医生提供个人的医保卡信息,
以便医生在就诊结束后能够将费用信息传给医保部门进行报销。
最后是报销阶段。
在就医就诊结束后,医院会向医保部门报销参保人
员的医疗费用。
参保人员可根据需要提供相关的就诊材料,如病历、医嘱、费用清单等,以便医保部门进行审核和报销。
医保部门将根据政策规定的
报销比例和范围,将符合条件的费用进行报销,报销金额将直接返还给参
保人员或者直接打入参保人员指定的银行账户。
需要注意的是,不同地区的医保政策会有所不同,办事流程也可能会
有一定的差异。
因此,在办理医保相关业务时,参保人员需要及时了解当
地医保政策,并遵守相关规定,以免造成不必要的麻烦和损失。
总之,医保相关业务办事流程包括参保登记、缴费、就医就诊和报销
等环节,通过了解和遵守相关政策规定,参保人员可以顺利办理医保业务,享受医疗保障的权益。
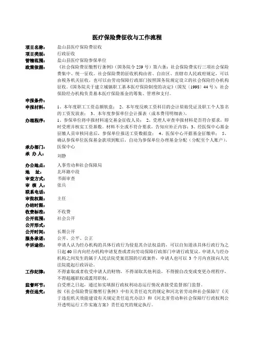
医疗保险费征收与工作流程项目名称:盐山县医疗保险费征收项目类别:行政征收管辖范围:盐山县医疗保险参保单位政策依据:《社会保险费征缴暂行条例》(国务院令259号)第六条:社会保险费实行三项社会保险费集中、统一征收。
社会保险费的征收机构由省、自治区、直辖市人民政府规定,可以由税务机关征收,也可以由劳动保障行政部门按照国务院规定设立的社会保险经办机构征收。
《国务院关于建立城镇职工基本医疗保险制度的决定》(国发〔1998〕44号):社会保险经办机构负责基本医疗保险基金的筹集、管理和支付。
申报条件:申报材料:1、本年度职工工资总额软盘;2、本年度反映工资科目的会计原始凭证及职工个人签名的工资发放表;3、本年度参保单位会计报表(成本费用明细表)。
办理程序:1、参保单位将申报材料递交基金征收人员;2、受理人审查申报材料是否符合要求,即时受理并核实工资基数。
材料不全或不符合要求,告知应补正内容;3、经医保中心基金征缴人员审核同意后,参保单位报送工资数据盘;4、医保中心开据基金征缴单;5、确认参保单位医保基金款项到账后,自动为参保单位办理基金分配(分配至个人账户)。
承办部门:医保中心承办人:刘静办公地点:人事劳动和社会保障局地址:北环路中段审查方式:书面审查审核人:张兵联系电话:审批权限:主任办结时限:收费标准:不收费公开范围:社会公开公开形式:公开时间:长期公开服务承诺:公开、公平、公正申诉途径:申请人认为经办机构的具体行政行为侵犯其合法权益的,可以自知道该具体行政行为之日起60日内向经办机构申请复查或者向劳动保障行政部门申请行政复议。
申请人与经办机构之间发生的属于人民法院受案范围的行政案件,申请人也可以3个月内直接向人民法院提起行政诉讼。
工作纪律:不得索取或者收受申请人的财物,不得谋取其他利益,不得擅自改变或变更办理程序,不得超越职权或滥用职权。
监督环节:自受理之日起,通过如实填报行政权利动态运行情况表接受监督部门监督。
单位新参保前所需办理业务流程一、登记前需要办理的业务;1、购买《城镇职工基本医疗保险制度改革文件汇编》;2、上交要求参加医疗保险的书面申请(写明单位基本情况,如单位地址、性质,在职、退休人数,异地安置人员数等);3、单位内部成立医保领导小组并上交一份成立医保领导小组的文件给官渡区医疗保险分中心;4、确定单位医保专管员并填写《专管人员登记表》(每个单位确定两名)。
二、提供下列材料给官渡区医疗保险分中心后由官渡区医疗保险分中心上报市医保中心审批;1、营业执照(正本、副本);2、地税税务登记证(正本、副本);3、统计局工资年报(国有企业);4、组织机构代码证;5、单位劳动合同鉴证名册;6、职工养老保险费汇缴清册;7、上月昆明地区养老保险基金收缴核定表(表四);8、上月昆明地区养老保险基金拨付表(表四附二);9、领取医疗数据采集软件。
以上1-8项均需提供原件及复印件(审原件收复印件);除以上材料外医保中心有权要求提供其他相关材料。
三、做好数据采集及相关宣传培训工作。
宣传工作可采取宣传栏、版报、单位内部报纸、广播等形式。
单位确定的专管人员经医保中心考试合格后发给专管人员证书(以后办理任何医保业务都必须出具专管人员证书)。
四、单位参保申请审批通过后携带以下材料到官渡区医疗保险分中心进行核并签定《承诺书》。
1、上月养老保险核定表(表四);2、上月养老保险基金拨付表(表四附二),若无退休人员则无需提供;3、备份3.5英寸软盘;4、打印《职工人员花名册》;5、《参保单位登记表一》;6、《参保人员汇总表三》;7、异地安置人员名单(固定格式);8、曾经在统筹区内参保人员名单(固定格式);9、《参保人员登记表二》需反给本人签字确认,由专管员保存,无需交医保中心。
注:以上数据信息必须准确无误,禁止虚报、瞒报,特别是工资基数,其组成部份严格按照1990年国家统计局第一号令发布的《国家统计局关于工资总额组织的规定》的规定执行,即:工资总额由○1计件工资;○2计时工资;○3奖金;○4津贴和补贴;○5加班加点工资;○6特殊情况下支付的工资,六个部份组成。
医保基金征缴管理制度随着我国医疗保障体系的不断完善和健全,医保基金作为保障人民健康的重要经费来源,其征缴管理制度尤为重要。
医保基金的征缴管理制度,是指国家为维护医保基金的公平、公正和效率,规范和完善医保基金的征缴程序和管理机制,确保医保基金的正常运转和保障基金的安全的一系列制度和措施。
本文将就医保基金征缴管理制度进行深入探讨。
一、医保基金征缴管理制度的基本概念1.1 医保基金征缴管理制度的概念医保基金征缴管理制度是指国家为维护医保基金的公平、公正和效率,规范和完善医保基金的征缴程序和管理机制,确保医保基金的正常运转和保障基金的安全的一系列制度和措施。
1.2 医保基金征缴管理制度的重要性医保基金征缴管理制度作为医保基金管理的重要组成部分,对于保障医保基金的公平、公正和效率,保障基金的安全和稳健运转具有重要意义。
只有建立健全的医保基金征缴管理制度,才能更好地实现医保基金的目标,为广大群众提供更好的医疗保障。
二、医保基金征缴管理制度的法律依据2.1 医保基金征缴管理制度的法律依据医保基金征缴管理制度的法律依据包括《中华人民共和国社会保险法》、《中华人民共和国医疗保险条例》等法律法规,以及国家和地方人民政府颁发的有关医保基金征缴的规定。
2.2 医保基金征缴管理制度的原则医保基金征缴管理制度的原则包括公平、公正、便民、透明、规范等原则。
其中,公平原则是指医保基金征缴应当依法平等征缴,不得歧视任何单位或个人;公正原则是指医保基金征缴应当按照法律规定的程序和标准进行,不得擅自变更;便民原则是指医保基金征缴应当方便缴费人员进行,减轻缴费人员的负担;透明原则是指医保基金征缴应当公开透明,缴费标准和程序应当清晰明了;规范原则是指医保基金征缴应当按照法律法规的规定执行,不得违反法律法规。
三、医保基金征缴管理制度的主要内容3.1 医保基金征缴标准的确定医保基金征缴标准是指规定各种单位和个人应当缴纳的医保基金数量的标准。
基金征缴科业务流程1、单位参保流程审核→发放参保登记表、保险证→录入微机、办证→核定缴费基数→核算单位各项保险月应缴额→打印缴费单据→相关手续归档2、个人参保流程审核→发放参保登记表、保险证→录入微机、办证→携带相关证件到信用社缴费→相关手续归档3、人员异动审核→填写人员异动登记表→输变更手续→打印终止人员个人帐户返单据→相关手续归档4、卡务扫描参保人员相片→相片处理→打印卡面→写入参保人员信息→卡务交接登记→发放参保人员保险卡→取卡人登记→登记单位、个人表格归档5、机房管理机房设备的日常管理及维护、医疗保险信息系统的备份。
监督管理科业务流程一、本地定点单位监督管理参保人员持证、卡到定点单位就医定点医疗机构医保科办理相关手续到相关科室或窗口就诊医保局监督管理科工作人员核实身份及费用监管参保人员治疗终止参保人员结算,定点医疗机构应确认参保人员资格,对不具备资格而接收入院治疗的,医保局不支付相关医疗费用。
二、转外、急诊的参保人员身份核实参保人员因疾病需转院或急诊治疗医保局5号窗口办理相关手续监督管理科持相关信息到外地就诊医院核实三、离院治疗手续办理参保人员住院过程中因故不能在医疗机构住院所在医院医保科提出《离院申请》说明原因监督管理科核实,审批后生效四、受理举报投诉群众通过各种举报方式举报监督管理科接待受理调查核实调查结果上报局领导举报事件处理处理结果反馈举报群众五、定点医疗机构协议管理医保局与定点医疗机构实行协议管理,双方应认真履行协议条款,保证参保人员充分享受医疗待遇六、其它申请项目管理1、体内臵放材料、特殊医用材料申请患者在住院期间,确需使用体内臵放材料、特殊医用材料的,由经治医生填写申请表、患者或家属签字同意监管员签字、医保科长签字盖章主管院长签字医保局监管科审批盖章后生效2、透析的申请患者需要透析治疗时,经治医生填写《市直医疗保险血液、腹膜透析治疗申请表》患者或家属签字同意监管员签字、医保科长签字盖章医保局监管科审批后生效3、限用药品的申请患者住院治疗期间,确需使用限定药品时,经治医生填写《市直医疗保险目录限定药品使用审批表》患者或家属签字同意后监管员签字、医保科长签字盖章医保局监管科审批后生效费用结算科业务流程一、转诊转院的办理确因病情需要转诊转院的,由就诊医院医保科填写《转省级转诊定点医院申请表》,医保科长签字→主管院长签字盖章→监管员签字→职工单位盖章→医保局5号窗口审核,经医保局签批后转上级医院就医。
医疗保险经办业务流程第一部分 城镇职工基本医疗保险登记一、参保登记(一)单位参保须持审批机关的批复文件或营业执照,到市社会保险局办理参保手续,按规定办理社会保险登记。
(二)单位参保须携带上年度应付工资明细帐,工资基金手册,如有退休(职)人员,须提供退休(职)人员审批表原件及复印件、退休费报表、本单位上月地税申报表、缴款单原件及复印件等。
(三)市直财政预算的机关事业单位须携带市人事局提供的代扣工资明细表。
二、参保变更(一)参保单位人员等发生变化,必须在每月10日—20日之内到医疗保险征缴部门办理变更。
(二)参保单位发生撤销、解散、合并、分立等情况在办理变更时应提交以下材料:1、单位信息变更登记表;2、审批相关的机关文件及复印件;3、合并、分立双方的协议书及复印件;4、单位地址变动、迁移证件等;5、其他相关材料。
(三)参保单位人员情况发生变更须提交以下相关材料:1、调入人员须提供相关部门批准聘用或调入审批件及“劳动合同书”;2、调出人员须提供相关部门批准的调出手续原件及复印件,解除合同人员在办理医保变更时须由职工本人签字;3、职工死亡,单位须提供死亡人员IC卡,“死亡证明书”及复印件,方可做退保处理;4、出国定居人员,单位须提供公安部门开具的注销户口证明复印件;5、其他相关材料第二部分城镇职工基本医疗保险缴费基数核定与基金征缴一、缴费基数核定(一)单位以上月工资总额为缴费基数,无法确定工资总额的,以上年度社会月平均工资为缴费基数。
(二)缴费基数按国家统计局《关于工资总额组成的规定》的要求进行核定。
(三)在职职工以本人上年度平均工资收入为当年的缴费基数,每年7月份调整最低缴费基数。
(四)参保单位每月10日前履行缴费义务时,经准确提供当月本单位人员及工资(退休费)情况后,方可做缴费申报,待完成缴费后,给予缴费核定,同时验册。
二、基金征缴(一)个人缴费按本人上年度平均工资的2%缴费,工资收入低于全市上年度职工月平均工资60%的,按60%缴费,超过全市上年度职工月平均工资300%的部分不作为缴费基数,个人缴费由单位代扣代缴。
2024年城乡居民基本医疗保险费集中征缴工作实施方案引言:城乡居民基本医疗保险是我国社会保障体系中的重要组成部分,为保障城乡居民的基本医疗需求提供了保障。
为了确保城乡居民基本医疗保险费的集中征缴工作能够有序、高效地进行,特制定本实施方案。
本方案主要包括征缴对象的确定,征缴时间的安排,征缴方式的选择,征缴管理的措施等内容。
一、征缴对象的确定1. 城乡居民基本医疗保险的征缴对象为具备参保资格的城乡居民。
2. 城乡居民基本医疗保险参保对象包括城市居民、农村居民、无业居民等。
3. 参保对象应按照相关规定进行登记和信息采集,确保征缴工作的准确性。
二、征缴时间的安排1. 征缴时间为每年的1月1日至12月31日。
2. 征缴时间应与工资、福利发放等相关时间相衔接,方便参保人按时缴纳保险费。
三、征缴方式的选择1. 城乡居民基本医疗保险费的征缴方式可以采用一次性缴纳、分期缴纳等方式。
2. 参保人可以选择按年缴纳、按季度缴纳或按月缴纳等不同的缴纳周期。
3. 征缴方式应方便、灵活,考虑到城乡居民的实际情况进行选择。
四、征缴管理的措施1. 征缴机构应建立完善的征缴管理制度,包括收费标准、缴费时间、征缴程序等具体规定。
2. 征缴机构应加强对参保人的宣传和教育工作,提高参保人的保险意识和缴费意识。
3. 征缴机构应加强对征缴工作的监督和检查,确保征缴工作的合法、规范进行。
五、征缴费用的使用1. 征缴的基本医疗保险费用应按照规定用于城乡居民的基本医疗保障。
2. 征缴费用的使用应公开透明,接受社会监督,确保资金的合理使用和保障城乡居民的基本医疗需求。
六、监督与评估1. 健全监督机制,建立有效的监督机构,对征缴工作进行监督和评估。
2. 进行定期的评估,对征缴工作的效果进行评估和改进,确保征缴工作的顺利进行和质量提升。
结论:本实施方案旨在确保____年城乡居民基本医疗保险费的集中征缴工作有序、高效的进行。
通过明确征缴对象、安排征缴时间、选择征缴方式、加强征缴管理、规范征缴费用的使用以及加强监督与评估,可以有效提高征缴工作的质量和效率,保障城乡居民的基本医疗需求。
医院医疗保险基金财务流程图
基金征缴:医保经办机构征缴科提供参保单位和个人缴费核算依据,并开据社保基金专用票据。
费用审核:医保经办机构审核科审核住院和特殊疾病门诊费用的结算、定点医院和定点零售药店的费用支出,并填写审核拔付通知单,送分管领导审签。
基金稽核内审:医保经办机构审计稽核科稽核并加盖内审专用章。
基金收入:基金出纳签字收取医疗保险基金,如是现金则当日交存开户行,如是转帐则及时存储入帐。
确认参保单位和个人缴费到帐后,根据医疗保险征缴环节发放的参保单位和个人缴费通知,进行基金会计前台处理,同时发放参保单位和个人缴费个人帐户充值名单。
基金支出:基金出纳根据金额大小支付医疗保险基金,金额在1000元以下的,由备用金现金支付,并及时登记现金日记帐。
金额在1000元以上的,开据现金或转帐支票予以支付。
医疗保险基金管理流程
1.简介
医疗保险基金管理流程是指医疗保险机构对医疗保险基金进行有效管理和分配的一系列步骤和程序。
通过规范的管理流程,确保医疗保险基金的安全、高效使用,保障被保险人的医疗权益。
2.流程概述
医疗保险基金管理流程通常包括以下步骤:
2.1 缴费
被保险人按照规定的费率和标准向医疗保险机构缴纳保险费。
缴费可以通过多种方式进行,包括现金、银行转账、网上支付等。
2.2 基金汇总
医疗保险机构按照一定的周期对所有的保险费进行汇总,形成医疗保险基金总额。
2.3 投资运营
医疗保险机构通过风险评估和投资分析,将医疗保险基金用于投资运营,获得收益。
投资运营的方式可以包括购买金融产品、参与股票市场等。
2.4 医疗支出
根据被保险人的医疗保险事项和政策规定,医疗保险机构从医疗保险基金中支付医疗费用。
2.5 结算核算
医疗保险机构定期进行医疗保险基金的结算和核算工作,确保基金的流动性和准确性。
2.6 监督审计
相关监管部门对医疗保险机构的基金管理流程进行监督审计,确保基金的合规性和透明度。
3.注意事项
在进行医疗保险基金管理流程时,需要注意以下事项:
严格按照政策和法律法规进行操作,遵循合规原则;
加强风险管理,确保医疗保险基金的安全性和稳健性;
提高信息化水平,加强数据管理和分析能力;
定期进行内部审核和外部审计,保证基金管理的准确性和透明度。
4.总结
医疗保险基金管理流程是确保医疗保险基金有效管理和分配的必要步骤。
通过严格的流程规范和合规操作,可以保障被保险人的医疗权益,提高医疗保险基金的使用效益。
沁水县城镇职工基本医疗保险业务流程图
(2)对符合规定的患病职工费用报销为:本县二级及其以下的定点医院住院费用,住院起付金以上至5000元部分,统筹基金支付85%,个人负担15%;5001至10000元部分,
(5)对外出治疗的参保职工,需持本县定点医院开具的转院证明,到医保经办机构备案,方可外出治疗,治疗终结后持就诊医院收费单据、出院证、病历复印件、每日清单、转外 就医审批手续、医疗证等到 医保经办机构进行审核报销。
统筹基金支付90%,个人负担10%;10001至封顶线以下部分,统筹基金支付95%,个人负担5%;在三级及其以上定点医院治疗的费用,个人负担比例相应 提高两个百分点。
退休职工在各段报销比例的基础相应提高两个百分点。
(3)重病、慢性病人门诊医疗费用按不同病种以70%比例报销至该病种封顶线。
需住院治病的按住院规定办理
(4)参保职工在本县定点医院住院治疗时,需持IC 卡及专用处方,交足起付金进行住院,出院时交纳个人负担部分,即可办理出院手续。
注:(1)单位按工资总额的6%交纳,个人按本人工资的2%交纳。
外出治疗,治疗终结后持就诊医院收费单据、出院证、病历复印件、每日清单、转外。
城镇职工基本医疗保险业务流程图参保登记、变更、费用征收业务流程
住院医疗费结算流程
门诊特殊疾病申报审批程序
门诊特殊疾病申报结算流程
纳入门诊特殊疾病管理的参保人员,治疗该疾病发生的医疗费或药品费,由个人全额垫付;申请支付凭证由个人提交;支付的时间按季;在选择的定点医院和规定的药品类别、治疗项目内定期申请支付;年度最后一个月的申请支付截止时间为当年12月25日,25日以后结转下一年度。
医疗保险基金财务流程图
审计稽核业务流程图。