人教版高中数学《二项式定理》优秀教学设计
- 格式:doc
- 大小:135.50 KB
- 文档页数:6
《二项式定理》教学设计
《《二项式定理》教学设计》这是优秀的教学设计文章,希望可以对您的学习工作中带来帮助!
1.知识与技能:
(1)理解二项式定理是代数乘法公式的推广.
(2)理解并掌握二项式定理,能利用计数原理证明二项式定理.
2.过程与方法:
(1)通过学生参与和探究二项式定理的形成过程,培养学生观察、分析、概括的能力,以及化归的意识与方法迁移的能力,体会从特殊到一般的思维方式.
(2)引导学生用计数原理进行再思考,分析各项以及项的个数,这也为推导的展开式提供了一种方法,使学生在后续的学习过程中有“法”可依.
3.情感、态度与价值观:
培养学生的自主探究意识、合作精神,体验二项式定理的发现和创造历程,体会数学语言的简洁和严谨.通过二项式定理的发现、推广、证明及杨辉三角历史的了解,进一步激发学生的学习兴趣,培养对科学的探究与钻研精神,渗透爱国主义教育。
4.活动体验:
通过教师提出问题并引导学生主动探究、解决问题的过程,让学生在教学活动中主动发现、大胆猜想、主动发展,达到提高学习能力与渗透情感教育的目的。
《二项式定理》教学设计这篇文章共1217字。
1.3.1“二项式定理”教学设计(一)一、教材分析:1、《二项式定理》是高中数学选修2-3(人教版)1.3.1中的内容,分两课时完成. 第一课时学习二项式的定义及其展开式的通项公式;第二课时学习二项式的性质及运用,本节是第一课时。
2、本节内容是继学生学习了“分类加法原理与分步乘法原理”、“排列与组合”,对完全平方公式有了一定了解,对完全平方公式的推广,在第二章独立重复试验与二项分步中、要用到二项式定理,因此这节课有承前启后的作用,是本章和本节的重点内容之一。
3、运用多项式乘以多项式原理,通过让学生自已动手计算,再通过“分类加法原理与分步乘法原理”、“排列与组合”的分析,使之从感性体验到理性抽象概括,并归纳出“二项式定理”的结论。
二、学情分析:1、高二(1)有48人、男生33人、女生15人,学生学习数学的兴趣浓厚,思维活跃、但基础不够扎实,最好的学生有5-6人,基础较差的有7—8人,大多数处于中间状态。
2、在此之前,学生已学过“完全平方式”、“分类加法原理与分步乘法原理”、“排列与组合”,但掌握还不够深入。
3、从“完全平方式”到“二项式定理”,跨度较大,学生思维上存在一定的障碍。
:三、教学目标:1.知识目标:掌握二项式定理及其简单应用2.过程与方法:培养学生观察、归纳、猜想能力,发现问题,探求问题的能力,逻辑推理能力以及科学的思维方式。
3.情感态度和价值观:培养学生勇于探索,勇于创新的个性品质,感受和体验数学的简洁美、和谐美和对称美。
四、教学重点、难点:重点:二项式定理的发现、理解和初步应用及通项公式。
难点:展开式中某一项的二项式系数与该项的系数的区别。
五、设计理念:依据新课改和我校的教学策略(先学后教、当堂导练、自辅落实),强调教师主导地位(激励、启发、诱导)、突出学生主体地位,转变学生的学习结构、形成“自主、合作、探究”的学习方式。
注重三大(容量大、思维量大、训练量大)六、教学策略选择与设计:1、教法设计:采用“先学后教、当堂导练、自辅落实”,在课堂教学中坚持以教师为主导,学生为主体,思维训练为主线,能力培养为主攻的原则。
高中数学《二项式定理》教学设计教学目标:1.理解二项式定理的概念和公式;2.掌握二项式定理的应用方法,能够将其用于多项式展开和计算;3.培养学生的逻辑思维能力和数学推理能力。
教学重点:1.二项式定理的概念和公式;2.二项式定理的应用方法。
教学难点:1.二项式定理的应用方法;2.数学推理能力的培养。
教学准备:1.教材《高中数学》;2.黑板、彩色粉笔;3.教学投影仪。
教学过程:Step 1 引入(5分钟)1. 在黑板上写出“(a+b)² = a² + 2ab + b²”这个式子,让学生观察这个式子有什么特点。
2.引导学生思考,当我们展开一个形如“(a+b)ⁿ”的式子时,会得到怎样的结果。
Step 2 概念讲解(10分钟)1.分析上面提到的式子,得出一个结论:“当一个多项式的指数为2时,展开后的结果是一个三项式”。
2.引入二项式的概念:“若为任意正整数n,a和b为任意常数,则(a+b)ⁿ展开后得到的多项式称为二项式。
”3.引入二项式定理的公式:“对任意正整数n,有(a+b)ⁿ=C(n,0)aⁿ·b⁰+C(n,1)aⁿ⁻¹·b¹+C(n,2)aⁿ⁻²·b²+...+C(n,n-1)a¹·bⁿ⁻¹+C(n,n)a⁰·bⁿ。
”4.解释公式中的C(n,k)为组合数,表示从n个元素中选择k个元素的组合数。
Step 3 示例讲解(15分钟)1.通过一个具体的示例,将二项式定理的应用方法展示给学生。
2.示范展开一个二项式“(a+b)³”。
3.计算C(3,0)、C(3,1)、C(3,2)、C(3,3)的值。
4.将计算结果代入公式,展开“(a+b)³”。
Step 4 练习(20分钟)1.让学生尝试展开不同次数的二项式,并听取他们的答案。
2.提示学生根据二项式定理的公式,计算组合数的值,并将其应用于展开计算中。
课题:§1.3.1二项式定理(人教A 版高中课标教材数学选修2-3)《二项式定理》教学设计一、教学内容解析《二项式定理》是人教A 版选修2-3第一章第三节的知识内容,它是初中学习的多项式乘法的继续.在计数原理之后学习二项式定理,一方面是因为它的证明要用到计数原理,可以把它作为计数原理的一个应用,另一方面也是解决整除、近似计算、不等式证明的有力工具,同时也是后面的数学期望等内容的基础知识,二项式定理起着承上启下的作用.另外,由于二项式系数是一些特殊的组合数,利用二项式定理可进一步深化对组合数的认识.总之,二项式定理是综合性较强的、具有联系不同内容作用的知识.二、教学目标设置新课标指出教学目标应体现学生学会知识与技能的过程也同时成为学生学会学习,形成正确价值观的过程.新课标要求:用计数原理分析2()a b +,3()+a b ,4()+a b 的展开式,归纳类比得到二项式定理,并能用计数原理证明.掌握二项展开式的通项公式,解决简单问题;学会讨论二项式系数性质的方法.根据新课标的理念及本节课的教学要求,制定了如下教学目标:1.学生在二项式定理的发现推导过程中,掌握二项式定理及推导方法、二项展开式、通项公式的特点,并能运用二项式定理计算或证明一些简单的问题.2.学生经历二项式定理的探究过程,体验“从特殊到一般发现规律,从一般到特殊指导实践”的思想方法,获得观察、归纳、类比、猜想及证明的理性思维探究能力.3.通过二项展开式的探究,培养学生积极主动、勇于探索、不断创新的精神,感受合作探究的乐趣,感受数学内在的和谐、对称美及数学符号应用的简洁美.结合数学史,激发学生爱国热情和民族自豪感.三、学情分析1.有利因素授课对象是高二的学生,具有一般的归纳推理能力,思维较活跃,初步具备了用联系的观点分析问题的能力.学生刚刚学习了计数原理和排列组合的知识,对本节()+n a b 展开式中各项系数的研究会有很大帮助.2.不利因素本节内容思维量较大,对思维的严谨性和分类讨论、归纳推理等能力有较高要求,学生学习起来有一定难度.在数学学习过程中,大部分学生习惯于重视定理、公式的结论,而不重视其形成过程.四、教法策略分析遵循“以学生为主体、教师是数学课堂活动的组织者、引导者和参与者”的现代教育原则,采用“启发式教学法”,学生主要采用“探究式学习法”, 并利用多媒体辅助教学.本课以问题的提出、问题的解决为主线,始终在学生知识的“最近发展区”设置问题,倡导学生主动参与,通过不断探究、发现,在师生互动、生生互动中,完成二项式定理的探究,让学习过程成为学生心灵愉悦的主动认知过程.五、教学过程引入:通过“牛顿发现二项式定理”的历史引入课题.提出问题:2()+=a b ? 3()+=a b ? 4()+=a b ?那么9()?a b +=……n b a )(+的展开式是什么?【设计意图】学生的学习遵循“历史发生原理”,把二项式定理发现的历史融入新课导入,既能引起学生的兴趣,符合新课程理念,还能提升课堂品味.创设有效的数学情景能激发学生的学习兴趣,为学生提供良好的学习环境.数学的来源,一是来自数学外部现实社会的发展需要;二是来自数学内部的矛盾,即数学本身发展的需要.这个问题将“多项式展开有哪些项”包含其中,为后面的研究做好铺垫.(二)体验感知 探究归纳1.归纳特点总结规律.【设计意图】由特殊到一般的归纳总结,离不开大量特殊实例的观察.只有将大量具体实例进行整体和局部多方面的分析,才能得到接近一般性规律的结论.也只有对得出各种结论进行整合,才能让学生顺畅的抓住展开过程的两个要点,即项的结构和项的系数,才能让学生有目的的进一步进行探讨和分析.2.项的结构特点.(学生叙述展开过程中各项是如何形成的.如果学生的叙述中没有说明从每个因式中取一个字母相乘得到展开式的项,老师提出预备问题:展开式的各项是由同一个因式中的字母相乘得到的吗?) 师:根据多项式乘法法则,()na b +的展开式就是从每个因式中任取一项相乘得到展开式的项. 【设计意图】多项式乘法法则是展开式的运算基础,同时也为用组合数表示系数创设情境.而学生对于多项式乘法法则的理论叙述不够顺畅.通过教师强调多项式乘法法则,让学生思维建立旧知识与新知识联系,为下面系数的确定做好铺垫.3.项的系数特点.本节课的重点就是利用多项式的乘法法则和计数原理对展开式中各项进行分析.该问题的提出,符合学生的思维发展规律,能准确地检验学生对问题分析能力和解决方法的掌握,突出体现本节课的思维方法.(三)知识建构 形成定理)()(*110N n b Cb a C b a C a C b a n n n k kn k n n n n n n ∈+++++=+-- —— 二项式定理证明:n b a )(+是n 个)(b a +相乘,每个)(b a +在相乘时,有两种选择,选a 或选b ,由分步计数原理可知展开式共有n 2项(包括同类项),其中每一项都是k k n b a -),1,0(n k =的形式,对于每一项k k n b a -,它是由k 个)(b a +选了b ,n -k 个)(b a +选了a 得到的,它出现的次数相当于从n 个)(b a +中取k 个b 的组合数k n C ,将它们合并同类项,就得二项展开式,这就是二项式定理.二项式定理的公式特征:①展开式中每一项的次数都是n ;②展开式共1n +项;③按照字母a 降幂排列,次数由n 递减到0,字母b 升幂排列,次数由0递增到n ;④k n k k n C a b -是展开式的第1k +项; k n k k n C a b -叫二项展开式的通项,用1k T +表示.⑤各项的系数(0,1,)k n C k n = 叫二项式系数.【设计意图】先由学生独立完成,然后组织讨论.完成有特殊到一般的归纳过程,训练学生的类比、联想、归纳的探究能力.在讨论过程中要明确每一项的形式及相应的个数.(四)巩固新知 提升能力【设计意图】通过例题让学生熟悉二项展开式及其通项,区分二项式系数和系数,培养学生的运算能力.设计题目考察学生的学习情况,各个题目设计的比较有梯度,逐渐加大难度,符合学生的认知水平.(五)回顾反思 归纳总结知识方面:二项式定理,通项,二项式系数;思想方法:从特殊到一般;观察——归纳——类比——猜想——证明.【设计意图】小结可以锻炼学生的概括能力、语言表达能力,可以使学生加深对本节课的认识,掌握基本数学思维方法.(六)课下作业 思维延伸一、P 36: 1~3二、1.求12(3的展开式的中间一项; 2.求x -101(1)2展开式中含x51的项的系数. 思维延伸: 探究()5a b c ++的展开式中22a b c 的系数.【设计意图】通过课下作业使学生深入理解知识,培养学生的创新精神、增强主动探究的意识和能力.六、板书设计教学设计说明高中数学的学科价值在于以下三个方面:传递初等数学知识;进行逻辑推理训练;培养学科精神.数学学习的关键在于理解,重视知识的形成过程,而不是死板的公式应用.新课标指出:学生的学习活动不应只限于对概念、结论和技能的记忆、模仿和接受,独立思考、自主探究、动手实践、合作交流、阅读自学等都是学习数学的重要方式.因此,课堂教学中应该是“用教材”,而不是“教教材”,教师要敢于放手,营造宽松的教学氛围,关注学生的主体参与、师生互动、生生互动,着重培养学生研究数学的意识和发展数学的能力,提升学生提出问题、研究问题的能力,竭尽全力培养学生探索创新的意识.在这过程中,要努力把表现的机会让给学生,让学生在直接体验中构建自己的知识体系.本节课堂教学中,遵循“以学生为主体、教师是数学课堂活动的组织者、引导者和参与者”的现代教育原则,采用“启发式教学法”,分为:创设情境、探究归纳、知识建构、巩固新知、归纳总结五个阶段.努力使学生有足够的思维活动体验,教师根据学生的思维特征和认知规律,在学生数学学习经验的基础上去设置问题.例如本节中,由特殊到一般的数学思维方法,需要对特殊情形进行观察归纳.要想提高归纳的准确性,就需要较多的实例进行观察.特别是“组合知识的运用”,当n 较小时,学生意识不到用组合的知识解释项的系数.只有当n 较大时,各项系数的确定才能凸显出组合知识的优势.因此,在题目设置时,准备了2()+a b ,3()+a b ,4()+a b 三个展开式让学生观察归纳,否则关于“组合知识的运用”就成了教师的告知.问题解决是数学教育的核心,课堂教学中,在学生原有认知的基础上,设置“好”的问题串是非常重要的,因为教师对问题设置如何,直接决定了学生的思维方向和思维深度,教学中以问题为主线,由问题驱动,激发学生探究结论的欲望,使学生的思维始终处于“提出问题、解决问题”的状态中.本节课在“多项式乘法法则”“组合知识的运用”两个方面,学生无法自主完成思维方法的提升,教师通过设置恰当的问题引导学生分析思维过程,为学生在理论层面总结提升.在探究的环节,教师的作用是“激活”而不是“告知”,要把隐藏在学生思想深处的思维方法引导出来.教师作为学生数学探究活动的设计者、活动实施的调控者,直接影响和决定了学生的学习热情及课堂效果.本节课中,课遵循学生的认识规律,由特殊到一般,由感性到理性.重视学生的参与过程,问题引导,师生互动.重在培养学生观察问题,发现问题,归纳推理问题的能力.学生能学到很多数学经验:在二项展开式探究过程中,运用组合理解算理、利用数列知识理解通项、运用赋值法得到相关结论等,渗透数学学习的策略与方法,在组织学生数学探究中,积极动手、动脑,实现思维建构、不断积累数学经验,从而形成自主探究的学习习惯,达到理想的教育教学效果.点评《二项式定理》作为一节命题课,更应该重视学生数学素养的培养,良好思维品质的生成.何磊老师深读课标和教材,清晰制定了具体可测的教学目标,深刻挖掘了二项式定理的数学本质;结合学生的认知基础和心理特点,设计了层层递进数学问题;以学生为主体,给学生足够的思考空间和辨析研讨的机会,激发了学生深层次的思考;何老师数学功底扎实,教学功底雄厚,教学有张有弛,当学生需要帮助时,给学生隐性的帮助,在关键时刻又有恰当和明确的概括提升.其教学特色主要体现在:1.突出核心内容,深挖数学本质作为计数原理的应用,提示我们这是挖掘二项式定理数学本质的根源.但在大量的课堂观察中发现,很多老师规避这一教学难点,仅从外在形式上分析和记忆.导致学生在用二项式定理解决问题时,难以有效的迁移.何老师则是充分理解教材和学生的基础上,充分地运用计数原理分步、分类的教学思想,有效的化解了这一重点和难点.2.目标明确具体,问题层层递进高效率的课堂,必须有具体可测的教学目标和具体可操作的数学问题.何老师的这节课主要围绕a b展开式中项的形式和项的系数,展开问题驱动,使学生始终围绕这一核心展开思考,使学生的()n思维始终处于不断的“提出问题、解决问题”的状态中,认知结构和解决问题的能力在潜移默化中得以提升.3.关注学生主体,激发深层思考学生探究意识强烈,学习积极性高.何老师在这节课所设计的问题以及围绕这些问题所进行的铺垫,为学生的数学探究活动营造了浓郁的学习环境和气氛,通过让学生口述、板书、交流讨论等形式使学生成为课堂学习的主人,激发了学生深层次的思考,从而深化对知识的理解.4.高效驾驭课堂,适时概括引领作为课堂的设计者和组织者,既要重视学生的主体,也不能忽视教师的概括引领.何老师的教学设计高观点,教学展开低起点,教学概括明确适时.尤其是数学思想方法渗透到位.何老师十分重视数学思想方法的渗透,以问题为载体,通过观察、归纳、类比、猜想、证明,教给学生运用数学思想方法分析、解决问题的思维策略,使数学思想方法的运用植入学生数学思维体系.思维的升华从有价值的思考开始,学生良好的思维品质的培养,需要教师高水平的预设和高水平的驾驭生成.我觉得何老师很好的诠释了二项式定理,并带学生较好的领悟了二项式定理的本质,是一节好课.。
二项式定理教案
(一)教学目标
1.知识与技能:掌握二项式定理①能根据组合思想及不完全归纳,得出二项式定理和二项展开式的通项。
②能正确区分二项式系数和某一项的系数。
③能正确利用二项式定理对任意给定的一个二项式进行展开,并求出它的特定项。
2.过程与方法:通过定理的发现推导提高学生的观察,比较,分析,概括等能力。
(二)教学重点与难点
重点:二项式定理的发现,理解和初步应用。
难点:二项式定理的发现。
(三)教学方法
启发诱导,师生互动
(四)教学过程。
二项式定理(一)(说课稿)一、教材分析1.教材的地位和作用:本节课的教学内容是人教版《高中数学》系列2-3第一章1.3节(大约需要2课时,本次只说第一课时).在此之前,学生已经学习了两个计数原理以及排列、组合的有关知识,将本小节内容安排在计数原理之后学习,一方面是因为二项式定理的证明用到计数原理,可以把它作为计数原理的一个应用;另一方面也为学习随机变量及其分布做准备;另外,由二项式定理导出的一些组合数恒等式,对深化组合数的认识也有好处. 总之,二项式定理是综合性较强的、具有联系不同内容作用的知识,也是高考必考内容之一.2.教学重点:用计数原理分析()2a b+的展开式,归纳得出二项+、()3a b式定理及二项展开式的通项公式.3.教学难点:用计数原理分析二项式的展开过程,发现二项展开式各项系数的规律.二、目标分析根据学生的认知结构特征以及教材内容的特点,依据新课程标准要求,确定本节教学目标如下:知识目标:使学生经历定理的发现过程,直观了解二项式定理的内容,并且在此基础上进行简单应用;能力目标:通过观察二项展开式,掌握其基本特征,培养学生观察、分析、概括的能力;情感目标;A.揭示寻求二项式定理的方法,激发学生的求知欲;B.体会“由特殊到一般”这一重要的数学思想;C.感受二项展开式各项系数的规律,发现数学中的对称美.三、学法和教法分析1. 学法分析学法要突出自主学习、研讨发现.知识是通过学生自己积极思考、主动探索获得的,学生在教师引导下,通过观察、讨论、合作探究等活动来对知识、方法和规律进行总结,在课堂活动中注重引导学生,并让学生体会从局部到整体、从特殊到一般的方法获取知识的过程,让学生体验发现的喜悦,培养学生学习的主动性.2. 教法分析素质教育理论明确要求,教师是主导,学生是主体,只有教师在教学过程中注重引导,才能充分发挥学生的主观能动性,有利于学生创造性思维的培养和能力的提高.根据本节的教学内容、教学目标和学生的认知规律,我采用类比、引导、探索式相结合的方法,启发、引导学生积极思考本节所遇到的问题,引导学生归纳、猜想、探索新知识,从而使学生产生浓厚的学习兴趣和求知欲,体现学生的主体地位.四、教学程序设计分析五、板书设计附: 达标检测题1.()8x y +的展开式中,必不存在的项为( )(A )26x y (B )35x y (C )27x y (D )44x y2.()101x -的展开式中,第6项的系数是( )(A )610C (B )610C - (C )510C (D )510C - 3.()9m n +的展开式中,54m n 项的系数为_____________.4. 用二项式定理展开4⎫-⎝.。
高三数学教案《二项式定理》优秀三篇回顾小结:篇一通过学生主动探索的学习过程,使学生清晰的掌握二项式定理的内容,更体会到了二项式定理形成的思考方式,为后继课程(n次独立重复实验恰好发生k次)的学习打下了基础。
而二项式定理内容本身对解释二项分布有很直接的功效,因为二项分布中所有概率和恰好是二项式。
课后记:准备这节课,我主要思考了这么几个问题:1)这节课的教学目的“使学生掌握二项式定理”重要,还是“使学生掌握二项式定理的形成过程”重要?我反复斟酌,认为后者重要。
于是,我这节课花了大部分时间是来引导学生探究“为什么可以用组合数来表示二项式定理中各项的二项式系数?”2)学生怎样才能掌握二项式定理?是通过大量的练习来达到目的,还是通过学生对二项式定理的形成过程来记忆?正如前面所说“学问之道,问而得,不如求而得之深固也”。
我还是要求学生自主的去探索二项式定理。
这样也符合以教师为主导、学生为主体、师生互动的新课程教学理念。
3)准备什么样的例题?例题的目的是为了巩固本节课所学,例题1是很直接的二项式定理内容的应用;为了更好的让学生体会到二项式定理形成过程中的思考问题的方式,并培养学生知识的迁移能力,我增多了例题,但难免还有一些有不足之处,希望各位老师能不吝赐教。
谢谢!教材分析:篇21.知识内容:二项式定理及简单应用2.地位及重要性二项式定理是安排在高中数学排列组合内容后的一部分内容,其形成过程是组合知识的应用,同时也是自成体系的知识块,为随后学习的概率知识及高三选修概率与统计,作知识上的铺垫。
二项展开式与多项式乘法有密切的联系,本节知识的学习,必然从更广的视角和更高的层次来审视初中学习的有关多项式变形的知识。
利用二项式定理可以解决一些比较典型的数学问题,例如近似计算、整除问题、不等式的证明等。
3.教学目标A、知识目标:1)使学生参与并探讨二项式定理的形成过程,掌握二项式系数、字母的幂次、展开式项数的规律2)能应用二项式定理对所给出的二项式进行正确的展开B、能力目标:1)在学生对二项式定理形成过程的参与、探讨过程中,培养学生观察、猜想、归纳的能力及分类讨论解决问题的能力2)培养学生的化归意识和知识迁移的能力c、情感目标:1)通过学生自主参与和二项式定理的形成过程培养学生解决数学问题的信心;2)通过学生自主参与和二项式定理的形成过程培养学生体会到数学内在和谐对称美;3)培养学生的民族自豪感,在学习知识的过程中进行爱国主义教育。
人教版高中数学《二项式定理》教学设计(全国一等奖)课题:§1.3.1二项式定理(人教A 版高中课标教材数学选修2-3)《二项式定理》教学设计一、教学内容解析《二项式定理》是人教A 版选修2-3第一章第三节的知识内容,它是初中学习的多项式乘法的继续.在计数原理之后学习二项式定理,一方面是因为它的证明要用到计数原理,可以把它作为计数原理的一个应用,另一方面也是解决整除、近似计算、不等式证明的有力工具,同时也是后面的数学期望等内容的基础知识,二项式定理起着承上启下的作用.另外,由于二项式系数是一些特殊的组合数,利用二项式定理可进一步深化对组合数的认识.总之,二项式定理是综合性较强的、具有联系不同内容作用的知识.二、教学目标设置新课标指出教学目标应体现学生学会知识与技能的过程也同时成为学生学会学习,形成正确价值观的过程.新课标要求:用计数原理分析2()a b +,3()+a b ,4()+a b 的展开式,归纳类比得到二项式定理,并能用计数原理证明.掌握二项展开式的通项公式,解决简单问题;学会讨论二项式系数性质的方法.根据新课标的理念及本节课的教学要求,制定了如下教学目标:1.学生在二项式定理的发现推导过程中,掌握二项式定理及推导方法、二项展开式、通项公式的特点,并能运用二项式定理计算或证明一些简单的问题.2.学生经历二项式定理的探究过程,体验“从特殊到一般发现规律,从一般到特殊指导实践”的思想方法,获得观察、归纳、类比、猜想及证明的理性思维探究能力.3.通过二项展开式的探究,培养学生积极主动、勇于探索、不断创新的精神,感受合作探究的乐趣,感受数学内在的和谐、对称美及数学符号应用的简洁美.结合数学史,激发学生爱国热情和民族自豪感.三、学情分析1.有利因素授课对象是高二的学生,具有一般的归纳推理能力,思维较活跃,初步具备了用联系的观点分析问题的能力.学生刚刚学习了计数原理和排列组合的知识,对本节()+n a b 展开式中各项系数的研究会有很大帮助.2.不利因素本节内容思维量较大,对思维的严谨性和分类讨论、归纳推理等能力有较高要求,学生学习起来有一定难度.在数学学习过程中,大部分学生习惯于重视定理、公式的结论,而不重视其形成过程.四、教法策略分析遵循“以学生为主体、教师是数学课堂活动的组织者、引导者和参与者”的现代教育原则,采用“启发式教学法”,学生主要采用“探究式学习法”, 并利用多媒体辅助教学.本课以问题的提出、问题的解决为主线,始终在学生知识的“最近发展区”设置问题,倡导学生主动参与,通过不断探究、发现,在师生互动、生生互动中,完成二项式定理的探究,让学习过程成为学生心灵愉悦的主动认知过程.(一)创设情境 引入课题引入:通过“牛顿发现二项式定理”的历史引入课题.提出问题:2()+=a b ?3()+=a b ? 4()+=a b ?那么9()?a b +=……n b a )(+的展开式是什么?【设计意图】学生的学习遵循“历史发生原理”,把二项式定理发现的历史融入新课导入,既能引起学生的兴趣,符合新课程理念,还能提升课堂品味.创设有效的数学情景能激发学生的学习兴趣,为学生提供良好的学习环境.数学的来源,一是来自数学外部现实社会的发展需要;二是来自数学内部的矛盾,即数学本身发展的需要.这个问题将“多项式展开有哪些项”包含其中,为后面的研究做好铺垫.(二)体验感知 探究归纳1生:n 次式展开有n +1项生:展开式中每一项都是n 次式生:系数对称相等,第一项系数是1,第二项的系数是n生:杨辉三角师:我们主要从展开式的哪些方面来发现的这些规律?生:项数,项,系数.【设计意图】由特殊到一般的归纳总结,离不开大量特殊实例的观察.只有将大量具体实例进行整体和局部多方面的分析,才能得到接近一般性规律的结论.也只有对得出各种结论进行整合,才能让学生顺畅的抓住展开过程的两个要点,即项的结构和项的系数,才能让学生有目的的进一步进行探讨和分析.2(学生叙述展开过程中各项是如何形成的.如果学生的叙述中没有说明从每个因式中取一个字母相乘得到展开式的项,老师提出预备问题:展开式的各项是由同一个因式中的字母相乘得到的吗?) 师:根据多项式乘法法则,()na b +的展开式就是从每个因式中任取一项相乘得到展开式的项. 【设计意图】多项式乘法法则是展开式的运算基础,同时也为用组合数表示系数创设情境.而学生对于多项式乘法法则的理论叙述不够顺畅.通过教师强调多项式乘法法则,让学生思维建立旧知识与新知识联系,为下面系数的确定做好铺垫.)()(*110N n b C b a C b a C a C b a nn n k k n k n n n n n n ∈+++++=+-- —— 二项式定理 证明:n b a )(+是n 个)(b a +相乘,每个)(b a +在相乘时,有两种选择,选a 或选b ,由分步计数原理可知展开式共有n 2项(包括同类项),其中每一项都是k k n b a -),1,0(n k =的形式,对于每一项k k n b a -,它是由k 个)(b a +选了b ,n -k 个)(b a +选了a 得到的,它出现的次数相当于从n 个)(b a +中取k 个b 的组合数kn C ,将它们合并同类项,就得二项展开式,这就是二项式定理.二项式定理的公式特征:①展开式中每一项的次数都是n ;②展开式共1n +项;③按照字母a 降幂排列,次数由n 递减到0,字母b 升幂排列,次数由0递增到n ;④k n k k n C a b -是展开式的第1k +项; k n k k n C a b -叫二项展开式的通项,用1k T +表示. ⑤各项的系数(0,1,)k n C k n =叫二项式系数.【设计意图】先由学生独立完成,然后组织讨论.完成有特殊到一般的归纳过程,训练学生的类比、联想、归纳的探究能力.在讨论过程中要明确每一项的形式及相应的个数.【设计意图】通过例题让学生熟悉二项展开式及其通项,区分二项式系数和系数,培养学生的运算能力.设计题目考察学生的学习情况,各个题目设计的比较有梯度,逐渐加大难度,符合学生的认知水平.(五)回顾反思 归纳总结知识方面:二项式定理,通项,二项式系数;思想方法:从特殊到一般;观察——归纳——类比——猜想——证明.【设计意图】小结可以锻炼学生的概括能力、语言表达能力,可以使学生加深对本节课的认识,掌握基本数学思维方法. (六)课下作业 思维延伸一、P 36: 1~3二、1.求x x-12()3的展开式的中间一项; 2.求x -101(1)2展开式中含x51的项的系数. 思维延伸: 探究()5a b c ++的展开式中22a b c 的系数. 【设计意图】通过课下作业使学生深入理解知识,培养学生的创新精神、增强主动探究的意识和能力.六、板书设计教学设计说明高中数学的学科价值在于以下三个方面:传递初等数学知识;进行逻辑推理训练;培养学科精神.数学学习的关键在于理解,重视知识的形成过程,而不是死板的公式应用.新课标指出:学生的学习活动不应只限于对概念、结论和技能的记忆、模仿和接受,独立思考、自主探究、动手实践、合作交流、阅读自学等都是学习数学的重要方式.因此,课堂教学中应该是“用教材”,而不是“教教材”,教师要敢于放手,营造宽松的教学氛围,关注学生的主体参与、师生互动、生生互动,着重培养学生研究数学的意识和发展数学的能力,提升学生提出问题、研究问题的能力,竭尽全力培养学生探索创新的意识.在这过程中,要努力把表现的机会让给学生,让学生在直接体验中构建自己的知识体系.本节课堂教学中,遵循“以学生为主体、教师是数学课堂活动的组织者、引导者和参与者”的现代教育原则,采用“启发式教学法”,分为:创设情境、探究归纳、知识建构、巩固新知、归纳总结五个阶段.努力使学生有足够的思维活动体验,教师根据学生的思维特征和认知规律,在学生数学学习经验的基础上去设置问题.例如本节中,由特殊到一般的数学思维方法,需要对特殊情形进行观察归纳.要想提高归纳的准确性,就需要较多的实例进行观察.特别是“组合知识的运用”,当n 较小时,学生意识不到用组合的知识解释项的系数.只有当n 较大时,各项系数的确定才能凸显出组合知识的优势.因此,在题目设置时,准备了2()+a b ,3()+a b ,4()+a b 三个展开式让学生观察归纳,否则关于“组合知识的运用”就成了教师的告知.问题解决是数学教育的核心,课堂教学中,在学生原有认知的基础上,设置“好”的问题串是非常重要的,因为教师对问题设置如何,直接决定了学生的思维方向和思维深度,教学中以问题为主线,由问题驱动,激发学生探究结论的欲望,使学生的思维始终处于“提出问题、解决问题”的状态中.本节课在“多项式乘法法则”“组合知识的运用”两个方面,学生无法自主完成思维方法的提升,教师通过设置恰当的问题引导学生分析思维过程,为学生在理论层面总结提升.在探究的环节,教师的作用是“激活”而不是“告知”,要把隐藏在学生思想深处的思维方法引导出来.教师作为学生数学探究活动的设计者、活动实施的调控者,直接影响和决定了学生的学习热情及课堂效果.本节课中,课遵循学生的认识规律,由特殊到一般,由感性到理性.重视学生的参与过程,问题引导,师生互动.重在培养学生观察问题,发现问题,归纳推理问题的能力.学生能学到很多数学经验:在二项展开式探究过程中,运用组合理解算理、利用数列知识理解通项、运用赋值法得到相关结论等,渗透数学学习的策略与方法,在组织学生数学探究中,积极动手、动脑,实现思维建构、不断积累数学经验,从而形成自主探究的学习习惯,达到理想的教育教学效果.点评《二项式定理》作为一节命题课,更应该重视学生数学素养的培养,良好思维品质的生成.何磊老师深读课标和教材,清晰制定了具体可测的教学目标,深刻挖掘了二项式定理的数学本质;结合学生的认知基础和心理特点,设计了层层递进数学问题;以学生为主体,给学生足够的思考空间和辨析研讨的机会,激发了学生深层次的思考;何老师数学功底扎实,教学功底雄厚,教学有张有弛,当学生需要帮助时,给学生隐性的帮助,在关键时刻又有恰当和明确的概括提升.其教学特色主要体现在:1.突出核心内容,深挖数学本质作为计数原理的应用,提示我们这是挖掘二项式定理数学本质的根源.但在大量的课堂观察中发现,很多老师规避这一教学难点,仅从外在形式上分析和记忆.导致学生在用二项式定理解决问题时,难以有效的迁移.何老师则是充分理解教材和学生的基础上,充分地运用计数原理分步、分类的教学思想,有效的化解了这一重点和难点.2.目标明确具体,问题层层递进高效率的课堂,必须有具体可测的教学目标和具体可操作的数学问题.何老师的这节课主要围绕a b展开式中项的形式和项的系数,展开问题驱动,使学生始终围绕这一核心展开思考,使学生的()n思维始终处于不断的“提出问题、解决问题”的状态中,认知结构和解决问题的能力在潜移默化中得以提升.3.关注学生主体,激发深层思考学生探究意识强烈,学习积极性高.何老师在这节课所设计的问题以及围绕这些问题所进行的铺垫,为学生的数学探究活动营造了浓郁的学习环境和气氛,通过让学生口述、板书、交流讨论等形式使学生成为课堂学习的主人,激发了学生深层次的思考,从而深化对知识的理解.4.高效驾驭课堂,适时概括引领作为课堂的设计者和组织者,既要重视学生的主体,也不能忽视教师的概括引领.何老师的教学设计高观点,教学展开低起点,教学概括明确适时.尤其是数学思想方法渗透到位.何老师十分重视数学思想方法的渗透,以问题为载体,通过观察、归纳、类比、猜想、证明,教给学生运用数学思想方法分析、解决问题的思维策略,使数学思想方法的运用植入学生数学思维体系.思维的升华从有价值的思考开始,学生良好的思维品质的培养,需要教师高水平的预设和高水平的驾驭生成.我觉得何老师很好的诠释了二项式定理,并带学生较好的领悟了二项式定理的本质,是一节好课.。
二项式定理教学设计高三一、教学目标1. 理解二项式定理的定义和基本性质。
2. 掌握二项式定理的运用方法。
3. 培养学生的逻辑思维和数学推理能力。
4. 培养学生对数学问题的兴趣和探索精神。
二、教学重点1. 掌握二项式定理的展开和应用。
2. 培养学生的数学思维和运算能力。
三、教学难点1. 帮助学生理解二项式定理的证明过程。
2. 培养学生抽象思维和推理能力。
四、教学过程1. 导入(5分钟)教师通过提问和讲述引导学生回顾高中阶段已学习的数学知识,如排列组合、多项式等内容。
然后向学生介绍今天的学习内容:二项式定理。
2. 概念解释(10分钟)教师通过示意图和具体例子,向学生阐述二项式定理的概念和基本性质。
帮助学生理解二项式定理是将两个数相加或相乘的展开式。
3. 二项式定理的展开(15分钟)教师通过板书和示范展示如何将二项式展开。
先给出一个简单的二项式,并指导学生按照二项式定理的公式进行展开。
然后通过一些具体的例子,让学生逐步掌握二项式定理展开的方法和技巧。
4. 二项式定理的应用(20分钟)教师通过实际问题和应用题,引入二项式定理的应用领域。
如组合数学、概率统计等。
通过解答一些实际问题,让学生认识到二项式定理在数学和实际生活中的重要性和应用价值。
5. 二项式定理的证明(20分钟)教师通过逻辑推理和数学推导,带领学生理解和证明二项式定理。
可以使用归纳法和数学归纳法等方法,引导学生参与证明的过程,提高学生的抽象思维和逻辑推理能力。
6. 练习和巩固(15分钟)教师设计一些练习题,让学生巩固和应用所学知识。
通过学生的练习,检验学生对二项式定理的掌握程度和运算能力。
7. 总结和拓展(5分钟)教师对本节课的内容进行总结,并给出一些延伸阅读和学习资料,鼓励学生在课后继续学习和探索。
五、教学评价1. 教师通过课堂讨论、学生练习和问题解答等形式,对学生的学习情况进行评价和反馈。
2. 鼓励学生积极参与课堂活动,发表自己的观点和思考。
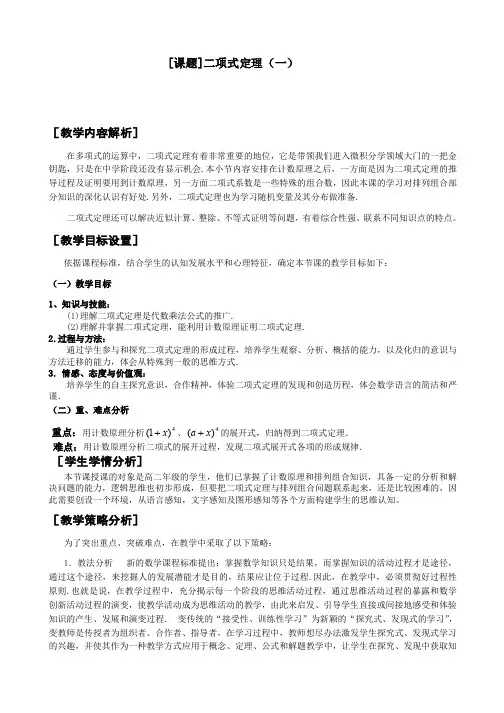
[课题]二项式定理(一)[教学内容解析]在多项式的运算中,二项式定理有着非常重要的地位,它是带领我们进入微积分学领域大门的一把金钥匙,只是在中学阶段还没有显示机会.本小节内容安排在计数原理之后,一方面是因为二项式定理的推导过程及证明要用到计数原理,另一方面二项式系数是一些特殊的组合数,因此本课的学习对排列组合部分知识的深化认识有好处.另外,二项式定理也为学习随机变量及其分布做准备.二项式定理还可以解决近似计算、整除、不等式证明等问题,有着综合性强、联系不同知识点的特点。
[教学目标设置]依据课程标准,结合学生的认知发展水平和心理特征,确定本节课的教学目标如下:(一)教学目标1、知识与技能:(1)理解二项式定理是代数乘法公式的推广.(2)理解并掌握二项式定理,能利用计数原理证明二项式定理.2.过程与方法:通过学生参与和探究二项式定理的形成过程,培养学生观察、分析、概括的能力,以及化归的意识与方法迁移的能力,体会从特殊到一般的思维方式.3.情感、态度与价值观:培养学生的自主探究意识,合作精神,体验二项式定理的发现和创造历程,体会数学语言的简洁和严谨.(二)重、难点分析重点:用计数原理分析、的展开式,归纳得到二项式定理.难点:用计数原理分析二项式的展开过程,发现二项式展开式各项的形成规律.[学生学情分析]本节课授课的对象是高二年级的学生,他们已掌握了计数原理和排列组合知识,具备一定的分析和解决问题的能力,逻辑思维也初步形成,但要把二项式定理与排列组合问题联系起来,还是比较困难的,因此需要创设一个环境,从语言感知,文字感知及图形感知等各个方面构建学生的思维认知。
[教学策略分析]为了突出重点、突破难点,在教学中采取了以下策略:1.教法分析 新的数学课程标准提出:掌握数学知识只是结果,而掌握知识的活动过程才是途径,通过这个途径,来挖掘人的发展潜能才是目的,结果应让位于过程.因此,在教学中,必须贯彻好过程性原则.也就是说,在教学过程中,充分揭示每一个阶段的思维活动过程,通过思维活动过程的暴露和数学创新活动过程的演变,使教学活动成为思维活动的教学,由此来启发、引导学生直接或间接地感受和体验知识的产生、发展和演变过程. 变传统的“接受性、训练性学习”为新颖的“探究式、发现式的学习”,变教师是传授者为组织者、合作者、指导者,在学习过程中,教师想尽办法激发学生探究式、发现式学习的兴趣,并使其作为一种教学方式应用于概念、定理、公式和解题教学中,让学生在探究、发现中获取知4)1(x +4)(x a +识,发展能力.从而增强学生的主体意识,提高学生学习的效果.2.学法分析 根据学生思维的特点,遵循“教必须以学为主立足点”的教学理念,让每一个学生自主参与整堂课的知识构建。
(完整版)二项式定理教案.docx1.3.1二项式定理(第一课时)一、教学目标1、知识与技能(1)理解二项式定理,并能简单应用(2)能够区分二项式系数与项的系数2、过程与方法通过学生参与和探究二项式定理的形成过程,培养学生观察,分析,归纳的能力,以及转化化归的意识与知识迁移的能力,体会从特殊到一般的思维方式。
3、情感与态度价值观通过探究问题,归纳假设让学生在学习的过程中养成独立思考的好习惯,在自主学习中体验成功,在思索中感受数学的魅力,让学生在体验知识产生的过程中找到乐趣。
二、教学重点难点1、教学重点:二项式定理及二项式定理的应用2、教学难点:二项式定理中单项式的系数三、教学设计:教学过程设计意图师生活动一、新课讲授引入:展开 (a b)2、 (a b)3XK]让学生写展开式,回顾学生写展开式多项式乘法法则学生完成:(a b) 2a22ab b2利用排列、组合理知识(a b) 3a33a2 b3ab 2b3分析 (a b)2展开式分析 (a b) 2的展开式:(a b) 2(a b)(a b) a22ab b2教学过程设计意图师生活动恰有 1 个因式选b的情况有C12种,所以ab的系数是C12;2 个因式选b的情况有C22种,所以b2的系数是C22;每个因式都不选 b 的情况有C02种,所以a2的系数是C02;(a b)2C02a2C12 ab C22b2类比展开 ( a b)3(a b)3C03a3C13a2b C32ab2 C 33b3①展开式有几项?思考 3 个问题:②展开式中 a ,b 的指 1. 项数 2. 每一数和有什么特点?项 a ,b 的指数③各项的系数是什和 3.系数么?如何用排列、组合的知学生完成识解释ab2的系数?按照 a 的降幂排列类比展开 ( a b) 4(a b)4 C 04a4C14 a3b C 24a2 b2C 34ab3C44 a4归纳、类比(a b) n?二、二项式定理:(a b)n C0n a n C1n a n 1b C2n a n 2b2L C k n a n k b k LC n n b n(n N* )这个公式叫做二项式定理, 左边的多项式叫做二项式右边的多项式叫做(a b)n的二项展开式,其中各项的系数 C r n ( k 0,1,2,3,L n) 称为二项式系数,式中的 C k n a n k b k叫做二项展开式的通项,它是二项展开式的第k 1 项,记作:T k 1=C k n a n k b k从以下几方面强调:(1)项数:n 1项;(2)指数:字母a,b的指数和为n,字母a 的指数由n 递减至0,字母 b 的指数由0递增至n;(3)二项式系数:下标为n,上标由0递增至n;C n k ( 4)通项:第k1项:T k 1C n k a n k b k 让学生类比写展开式,进一步巩固展开式的特点通过前面具体的例子,让学生从项数、项、系数这三个方面来类比(a b) n?(1)项数:n 1项;(2)指数:字母a,b的指数和为 n ,字母 a的指数由 n 递减至0,字母 b 的指数由0递增至n ;( 3)系数是C n0 ,C n1 ,C n2 ,L ,C n kL ,C n n (k {0,1,2,L , n})生:板演( a b) 4的展开式师:展示通过前面几个例子,类比归纳得到 (a b)n的展开式,学生交流探究以下 3 个问题1.指数:3.系数教学过程设计意图师生活动三、典例分析例例 1、求 (214区别:) 的展开式x展开式中第 2 项的系解:1)4C 40 24 C 41 23( 1) C 41 22( 1) 2 C 432 ( 1)3数,第 2 项二项式系数(2 C 44 ( 1)4xx x xx32 24 8 116 x x 2 x 3 x 4例 2( 1)求 (12x) 5思考:的展开式中第解:(1 2x)53 项是 T 2 1 C 52 13 (2 x)240 x 3展开式中第 3 项的系的展开式的第,数,第 3 项二项式系数例 3. 求 ( x1)9 的展开式中 x 3 的系数x通过例题让学生更好解:∵ ( x 1)9的展开式的通项是的理解二项式定理xTk 1C 9r x9 k( 1) k C 9k x 9 2k,x强调:通项公式的应用∴ 92k3 ,∴ x 3 的系数 C 9384课堂检测:1. (2 a b)4 的展开式中的第 2 项 . 解: T 2 1 C 41 (2a)3 b 32a 3b ,2. (x 10的展开式的第 6 项的系数(D )进一步巩固二项式定1)C 106C 106C. C 105C 105理A. B.D.3. (1x)5 的展开式中 x 2 的系数为( C )25A.10B. 5C.D. 12四、小结学生应用二项式定理明确通项的作用五、作业:课本 37 页 A 组 2 、 3 题板书设计:1.3.1二项式定理一 .二项式定理:(a b)n C0n a n C1n a n 1b L C k n a n k b k L C n n b n( n N * )1.项数:n1项;2.指数:字母a,b的指数和为n ,a的指数由 n 递减至0,b的指数由 0 递增至n;3.二项式系数:C n0 , C1n , C n2 ,L , C n k L , C n n (k {0,1, 2,L n})4.通项:第k 1 项:T k 1C n k a n k b k二.典例三 .作业。
⼈教版⾼中数学《⼆项式定理》全国⼀等奖教学设计《⼆项式定理(⼀)》教学设计⼀、教学内容解析《1.3.1⼆项式定理》是《普通⾼中课程标准实验教科书-数学》选修2-3第⼀章第三部分第⼀节的内容,这节课内容上只有⼀个⼆项式定理但它却是前⾯内容的继续,也是后⾯内容的开始。
在计数原理之后学习⼆项式定理,⼀⽅⾯是因为它的证明要⽤到计数原理,可以把它看做为计数原理的⼀个应⽤。
另⼀⽅⾯也是为后⾯学习随机变量及分布做准备。
⼆项式定理具有较⾼应⽤价值和思维训练价值,不仅能解决某些整除性、近似计算问题的⼀种⽅法,并能解释集合的⼦集个数问题;再者,⼆项式定理不仅仅是初中多项式乘法的拓展,它⼜是学⽣进⼀步学习数学分析中函数级数展开式的⼀个特例,在组合理论、开⾼次⽅、⾼阶等差数列求和中有⼴泛的应⽤,因此这节课在⾼中数学中有着⼗分重要的作⽤。
通过本课的教学,进⼀步提⾼学⽣的归纳演绎能⼒,让学⽣感受体验数学的简洁美、和谐美和对称美。
教材中的⼆项式定理主要包括:定理本⾝,通项公式,⼆项式系数的性质等.通过⼆项式定理的学习应该让学⽣掌握有关知识,同时在求展开式、其通项、证恒等式、近似计算等⽅⾯形成技能或技巧;进⼀步体会过程分析与特殊化⽅法等等的运⽤;重视学⽣正确情感、态度和世界观的培养和形成。
⼆项式定理本⾝是教学重点,因为它是后⾯各种应⽤的基础.通项公式,⼆项式系数的性质,特殊化⽅法等意义重⼤⽽深远,所以也应该是重点。
⼆项式定理的证明是⼀个教学难点.这是因为证明中符号⽐较抽象、需要恰当地运⽤组合数的性质。
⼆、学情分析学⽣已经学习了计数原理、排列组合及合情推理的相关知识,已经具备了⼀定的归纳演绎和分析事件⽅法种数的能⼒。
但是学⽣对数学严谨性的把握还不够,研究问题的⽅法和能⼒有待提⾼,有些学⽣容易粗⼼,对细节知识的把握还不够好。
本节课⼆项式定理的推导运⽤了先猜想后证明,由特殊到⼀般的研究问题的思想⽅法。
因此本堂课采⽤⼩组讨论学习,让学⽣在相互讨论的过程中直接或间接地感受和体验知识的产⽣、发展和演变过程,提⾼学⽣分析解决问题的能⼒。
高中数学《二项式定理》公开课优秀教学设计一高中数学《二项式定理》公开课优秀教学设计一、背景介绍二项式定理是高中数学中重要的内容之一,它涉及到组合数学和初等数论的知识,对于解决实际问题具有广泛的应用。
本公开课旨在帮助学生深入理解二项式定理,掌握其应用方法,提高他们的数学思维能力和解决问题的能力。
二、教学目标1、理解二项式定理的基本概念和原理;2、掌握二项式定理的展开式和各项系数的规律;3、能够利用二项式定理解决实际问题;4、培养学生对数学的兴趣和团队合作精神。
三、教学内容和方法1、二项式定理的背景和基本概念:通过介绍二项式定理的历史背景和故事,激发学生的学习兴趣,引导他们进入本课的主题。
2、二项式定理的展开式和各项系数的规律:通过举例和推导,让学生理解二项式定理的展开式和各项系数的规律,并通过练习题巩固相关知识。
3、二项式定理的应用:通过实际案例和问题,让学生了解二项式定理的应用场景,掌握利用二项式定理解决实际问题的方法和技巧。
4、课堂互动和讨论:通过课堂互动和讨论,鼓励学生积极参与,分享自己的想法和见解,促进学生的合作学习和相互成长。
四、教学重点和难点1、教学重点:二项式定理的展开式和各项系数的规律,以及利用二项式定理解决实际问题的技巧和方法。
2、教学难点:理解二项式定理的原理和应用,解决复杂实际问题时需要用到组合数学和初等数论的知识。
五、教学资源1、教材和参考书:选用高中数学教材《高中数学必修二》中的相关章节作为主要教材,同时提供参考书目和资料。
2、多媒体教学:使用PPT和板书相结合的方式,展示教学内容和例题,同时利用多媒体设备进行演示和讲解。
3、网络资源:提供相关数学网站和在线资源,让学生可以通过在线学习加深对二项式定理的理解和应用。
六、教学评估1、课堂表现:观察学生的课堂参与度和表现,评估学生对二项式定理的理解和应用能力。
2、课后作业:布置相关题目和问题,要求学生进行课后复习和思考,通过作业评估学生对二项式定理的掌握程度。
二项式定理(第 1 课时)一、内容和内容解析内容:二项式定理的发现与证明.内容解析:本节是高中数学人教 A 版选修 2- 3 第一章第 3 节的内容.二项式定理是多项式乘法的特例,是初中所学多项式乘法的延伸,此内容安排在组合数模型之后,随机变量及其分布之前,既是组合计数模型的一个应用,也是为学习二项分布作准备.另外,由于二项式系数是一些特殊的组合数,由二项式定理可以导出一些组合数的恒等式,这对深化组合数的认识有好处。
由于二项式定理的发现,可以通过从特殊到一般进行归纳概括,在归纳概括过程中还可以用到组合计数模型,因此,这部分内容对于培养学生数学抽象与数学建模素养有着不可忽略的价值.教学中应当引起充分重视.二、学情分析这一堂课是面对高二学生。
学生已经初步具备了多项式乘法,同类项合并,排列计数原理,组合数计数原理以及归纳推理等知识储备。
能够在教师的引导下理解并掌握本节课中的推理演绎过程。
但是,学生的自我探究,归纳,分析的能力还有待提高。
三、课程学习目标(1)知识目标:使学生掌握二项式定理及推导方法,二项式展开式、通项公式的特点,并能利用二项式定理计算或证明一些简单问题。
(2)能力目标:在学生对二项式定理形成的参与讨论过程中,培养学生观察、猜想、归纳的能力,以及学生的化归意识及知识迁移能力。
(3)情感目标:通过二项式定理的学习,培养学生解决数学问题的兴趣和信心,让学生感受数学内在的和谐、对称美及数学符号应用的简洁美。
四、设计思想:本课采用合作探究、自主学习、合作交流的研究性学习方式,重点放在定理的形成、证明的探究及定理基本应用上,在知识的形成、发展过程中展开思维,逐步培养学生发现问题、探索问题、解决问题的能力和创造性思维的能力。
目标解析:(1)二项式展开式是依多项式乘法获得的特殊形式,因此从多项式乘法出发去发现二项式定理符合学生的认知规律.但归纳概括的结论,如果不加以严格的证明不符合数学的基本要求.因此,在归纳概括的过程中,用好组合模型不仅可以更自然地得到结论,还能为证明二项式定理提供方法.(2)由于二项展开式是一个复杂的多项式.如果不把其看成一个数列的和,引进数列的通项帮助理解与应用,学生很难短期内对定理有深入的认识.因此,通过一些特例,建立二项式展开式与数列及数列和的联系,是达成教学目标的一个重要途径.(3)数学核心素养是数学教学的重要目标,但数学核心素养需要在每一堂课中寻找机会去落实.在二项式定理的教学中,从特殊的二项式展开式的特征归纳概括一般二项式展开式的规律是进行数学抽象教学的很好机会;同时利用组合计数模型证明二项式定理,以及利用二项式定理这个模型解决问题,也是进行数学建模教学的好机会.基于上述分析,本节课的教学重点定为:发现并证明二项式定理.五、教学重点与难点:重点: (1)使学生参与并深刻体会二项式定理的形成过程,掌握二项式定理;(2)能正确应用二项式定理解决一些简单的问题。
高三数学教案《二项式定理》优秀3篇1. 介绍本文档将介绍三篇优秀的高三数学教案,主题为《二项式定理》。
这些教案从不同的角度和方法讲解了二项式定理,帮助学生更好地理解和应用该定理,提高数学解题能力。
2. 教案一:《二项式定理初步认识》2.1 教学目标•了解二项式的定义和性质•掌握二项式展开的基本方法•能够灵活应用二项式定理解决实际问题2.2 教学内容1.二项式的定义和性质–介绍二项式的概念和表达形式–讲解二项式的性质,如二项式系数的对称性等2.二项式展开的基本方法–介绍二项式在展开时的基本方法–给出一些例题进行演示和练习3.实际问题的应用–利用二项式定理解决实际问题,如排列组合问题等–给出一些实际问题的例题和练习2.3 教学方法•讲授与演示相结合:通过讲解二项式的定义和性质,并用例题演示二项式展开的基本方法,加深学生对二项式定理的理解•提问与讨论:引导学生参与讨论,思考问题的解决方法,培养学生的分析和解决问题的能力•练习与巩固:给学生一定数量的练习题,巩固所学知识,并能够应用到实际问题中2.4 教学评价与反馈•教学评价:通过课堂上教师的观察、学生的表现及课后作业的完成情况,进行教学评价•教学反馈:及时给予学生反馈,并指导学生改正错误,提高学习效果3. 教案二:《二项式定理的证明与应用》3.1 教学目标•掌握二项式定理的证明方法•理解二项式定理的应用领域•提高数学推理和证明能力3.2 教学内容1.二项式定理的证明方法–讲解二项式定理的组合证明方法,如二项式系数的递推关系等–通过数学推理,证明二项式定理的正确性2.二项式定理的应用–介绍二项式定理在组合数学、概率论等领域的应用–给出一些应用题进行练习,提高学生的应用能力3.数学推理与证明–培养学生的数学推理和证明能力,通过解答证明题加深学生对二项式定理的理解3.3 教学方法•讲授与演示相结合:通过讲解二项式定理的证明方法,并演示具体的证明过程,加强学生对二项式定理的理解•课堂讨论:引导学生进行证明题的讨论和分析,提高学生的数学推理能力•练习与应用:给学生一些练习题,加深学生对二项式定理的应用理解3.4 教学评价与反馈•教学评价:通过课堂上的表现、学生的参与情况以及课后作业的完成情况综合评价学生的学习情况•教学反馈:及时给予学生反馈,并指导学生改进学习方法,提高学习效果4. 教案三:《二项式定理与三角恒等式》4.1 教学目标•掌握二项式定理与三角恒等式的联系和应用•理解二项式定理与三角恒等式在数学中的重要性•提高学生的综合应用能力4.2 教学内容1.二项式定理与三角恒等式的联系和应用–介绍二项式定理与三角恒等式之间的联系和应用–分析二项式展开式的三角形式及其与三角恒等式的关系2.二项式定理与三角恒等式的具体应用–给出一些具体的二项式展开题目,引导学生将其化简成三角恒等式形式–通过练习题,锻炼学生的综合应用能力4.3 教学方法•讲授与实例演示:通过讲解二项式定理与三角恒等式的联系,并给出具体的例题进行演示,加深学生对二项式定理和三角恒等式的理解•练习与应用:给学生一些练习题,锻炼学生将二项式展开式化简成三角恒等式形式的能力•问题探究与讨论:引导学生思考和探索二项式定理与三角恒等式之间的更多联系4.4 教学评价与反馈•教学评价:通过观察学生的课堂表现、参与讨论的情况以及课后作业的完成情况综合评价学生的学习情况•教学反馈:及时给予学生反馈,并指导学生改进问题解决的方法,提高学习效果5. 总结本文档介绍了三篇优秀的高三数学教案,主题为《二项式定理》。
《二项式定理》教学设计
一.教学内容及其解析
二项式定理是带领我们进入微积分领域大门的一把金钥匙,只是在初中没有显示的机会。
本节知识类型属于概念型认识,将本节内容放在计数原理之后来学习,一方面是因为二项式定理证明要用到计数原理,另一方面也是学习随机变量及其分布列的准备。
二项式定理安排在高中数学排列组合内容后的一部分内容,其形成过程是计数原理、组合知识的应用,同时也是自成体系的知识块,它是二项展开式与多项式乘法有密切的联系,本节知识的学习,必然从更广的视角和更高的层次来审视初中学习的关于多项式变形的知识。
运用二项式定理可以解决一些比较典型的数学问题,例如近似计算、整除问题、不等式的证明等。
二.教学目标及其解析
(一)目标
1、能用计数原理分析2)
a+的展开式;捕捉二项式展开式各项的系数的组合规
(b
律。
2.会用类比、合情推理的方法研究3)
a+二项式展开式问题。
a+,()n b
a+,4)
(b
(b
3.学生会主动观察项以及系数的变化规律、类比3)
a+、
a+、猜想()n b
(b
(b
a+,4)
归纳二项式的能力。
(二)目标解析
1、将二项式展开式与计数原理联系在一起并不容易,所以通过小桶去球的情景铺设两者的对接的桥梁,实现对2)
a+的展开式”的深入探究,最终摸索出
(b
()n b
a+的展开式的规律,并能用自己的语言说出()n b
a+的展开式的项数、各项次数及展开式中各项系数的特点,体验从特殊到一般的逻辑思考方法。
2、培养学生类比归纳的合情推理在本节课指的是学生能从取球的例题从迁移到()()()4
2,
3
a+
+的展开式,从而归纳()n b
b
+
a
b
,b
a
a+的展开式。
三.学情分析
1.根据学生的实际情况,学生已有的基础是计数原理、排列组合相关知识,但教学中遇到的第一个困难就是学生不能主动运用计数原理分析二项式的展开式。
要解决这一问题,在教学中设计一个学生熟悉的取球的例子;然后引导学生用解决上述问题的方法写出()2
b a +的展开式,突出计数原理在解决二项式展开式可以起到的作用。
2.学生已有基础多项式相承运算法则,但教学中可能遇到的又一困难就是学生不能发现系数用组合数表示的规律。
课堂教学中,关键是考察学生是否理解“完成一件事”是什么?如何完成这件事情?,要完成这件事可以分成两步完成:第一步取足够的a ,第二步取相应个数的b ;同时也要注意到教材中“由于b 选定后,a 的选法也随之确定”这句话对理解取b 计数的重要性,当然也应该留给学生足够的时间去分析思考;老师根据具体情况进行适当的引导。
四、教学策略分析:
1、通过数学模型的引入,帮助学生复习预备知识,完成学与较的现实出发。
2、学生习惯使用多项式乘积展开3)(b a +,特别提出展开100()a b +,促使学生向新方法转向。
3、围绕重点设计问题串,“展开式中同类项的形式是怎样的?每一类型的项的个数如何计算?引导学生深入思考问题的本质。
四.教学重点:
探究并归纳用计数原理分析()()()4
32,,b a b a b a +++的展开式的形成过程,并依此方法得到二项式定理.
五.教学难点:
1、展开式中会有哪几种类型的项?
2、展开式中各项的系数如何确定?
本节课的教学流程:
六、教学技术开发与利用:智能网络教学平台
本节课借助本校智能网络教学平台,参与学生自主探究、课堂练习过程,一方面,可以快速捕捉学生学习中的问题.,及时了解学生对知识掌握的情况;另一方面,可以高效的展示学生的学习成果,更好的为学生树立学习数学的兴趣。
七.教学环节:
(一)创设情境引入新课:
问题:有两个小桶装有大小相同,质地相同的a 、b 两小球。
在每个桶中各取一个小球,共有几种不同的取法?
枚举法:共有aa 、 ab 、ba 、bb 等 4种不同的取法。
分步计数原理:第一步,第一次取球有2种方法;第二步,第二次取球有2种方法,所以一共22=4种不同的取法。
分类计数原理:第一类,都取a ,有1种;第二类,取不同,2种;第三类,都取b ,有2种,所以一共有N =1+2+1=4种不同的取法。
教师多媒体演示:取球过程。
师:上述过程实际上就是解决2222)(b ab a b a ++=+展开式的问题
【设计意图】取球是同学们极为熟悉的组合代表性例子,也是基本的概型,解决该问题学生已经得心应手,并已深刻理解,问题的解决便于学生采用类比的合情推理解决新问题,为下面教学做准备。
(二)新课讲授(定理是怎么来的?)
问题1:我们知道2222)(b ab a b a ++=+,当我们遇到的数学问题需要100()a b +的展开式解决,那我们又该怎么办呢?我们能否刚才的取球模型中找出规律,解决这个问题呢?
【设计意图】直接提出100()a b +的展开式是因为学生用以前所学多项式乘法知识进行展开时,计算麻烦,这样就可以为新的研究方法塑造重要地位。
该设计旨在利用新旧方法之间产生的冲突激发学生的求知欲,同时向学生点明二项式定理所要研究的问题。
问题2、我们是否可以从刚才的取球的数学模型找出解决问题的方法呢? 我们重新认识2222)(b ab a b a ++=+如何?
获得认识:202122222()a b C a C ab C b +=++
【设计意图】问题2是本节课的关键所在,从计数原理,组合知识探寻2()a b +的展开式,是全新的研究方法,必须让学生“入戏”,从这个角度理解二项式展开式。
课堂探究1:从特殊入手,推导3)(b a +的展开式。
① 展开式中的项:3a b a 2 2ab 3b 归纳:k k b a -3 {}3,2,1,0∈k
② 每一项的系数:03C 13C 23C 33C 归纳:k C 3
③ 写出展开式:()=+3b a 03C 3a +13C b a 2+23C 2ab +33C 3b
探究2:仿照上述过程,推导4)(b a +的展开式。
222122022)(b C ab C a C b a ++=+
()=+3b a 03C 3a +13C b a 2+23C 2ab +33C 3b
()=+4b a 04C 4a +14C b a 3+24C 22b a +34C 3ab +444b C
教师启发学生观察上述等式,寻找其项数、各项次数及展开式中各项系数的特点。
【设计意图】 利用三个特殊的展开式寻找规律,让学生从中体会到解决问题的一般策略:从特殊到一般,即不完全归纳法。
探究3:由上述四个展开式,猜想*)()(N n b a n ∈+的展开式。
此处的证明采用“说理”的方法。
让学生用计数原理,分析*)()(N n b a n ∈+的展开过程,证明猜想。
问题2:二项式定理的内容是什么?
一般地,对于任意正整数n ,有:
*)()(110N n b C b a C b a C a C b a n n n r r n r n n n n n n ∈+++++=+--
此公式所表示的定理,我们称为二项式定理,右边的多项式叫做*)()(N n b a n ∈+的二项展开式。
请学生总结:
① 二项展开式有多少项?为什么?
②展开式的每一项由哪几个部分构成?字母的指数如何变化?
③能否写出展开式的通项?它是展开式中的第几项?
(三)二项式定理的简单应用:
1、课堂练习:求5)
1(q
+的展开式。
2、例:求6)1
x-的展开式。
(
x
思考1:展开式的第2项的系数是多少?
思考2:展开式的第2项的二项式系数是多少?
思考3:你能否直接求出展开式的第4项?
思考4:你能否直接求出展开式常数项?(备用)
【设计意图】呈现的两个题目都是利用二项式定理求展开式,难度层层递进,让学生巩固所学知识。
若有时间,借助四个思考,让学生初步掌握二项展开式的通项公式的简单应用。
(四)课堂小结
(五)作业
二项式定理一课点评
1、设置数学实验突破教学难点、培育数学建模核心素养。
从计数原理的角度认识二项式平方展开式是教学的难点,本课一改从二项式平方的展开的常规引入方式,设置了一个取球模型的数学实验,从数学模型开始,在实际情境中,从数学的视角提出问题、分析问题,发掘实验中蕴含的数学计数原理知识,并从中自然地抽象出二项式平方的展开式,这一数学实验的设计既突破了从计数原理的角度认识二项式平方展开式的教学难点,同时把对学生数学抽象、数学建模的核心素养培育实实在在地融入到教学活动中。
2、利用信息技术实现教学方式的改变
学习知识不是由教师向学生传递,而是学生已有的知识和经验为基础的主动建构,因此,教师只有在教学过程中及时了解学生的学习状态,才能及时调整自己的教学行为,才能正真的做到以学定教。
在本节课教学中,席志涛老师采用了平板电脑技术平台促进了学生学习方式的改变,具体体现在学生利用平板电脑积极主动的进行数学思考,数学交流,并展示活动成果,技术的使用既激发了学生
的学习兴趣,同时教师能及时的了解学生的学习状况,及时调整自己的教学。
3、注重对学生能力的培养
在教学中,教师留有足够的时间给学生思考、交流,让学生表述自己的观点,说明教师不仅仅关注学生知识的获得,同时关注获取知识的方式,关注隐性的教学目标的达成。