经营分析报告范文
- 格式:doc
- 大小:14.00 KB
- 文档页数:3
经营分析报告(范文)一、公司概况1. 公司基本信息公司名称:科技有限公司公司地址:市区路号公司成立时间:年月日公司主营业务:科技产品研发、生产、销售及服务2. 公司组织结构公司设有董事会、监事会、总经理、副总经理、财务部、市场部、研发部、生产部、销售部、售后服务部等。
二、经营环境分析1. 行业环境科技行业竞争激烈,产品更新换代速度快,市场需求变化大。
我国政府大力支持科技产业发展,为科技创新提供政策保障。
2. 市场环境我国科技市场需求旺盛,消费者对科技产品的品质和功能要求越来越高。
同时,国际市场也具有广阔的发展空间。
3. 竞争对手分析国内竞争对手主要有A公司、B公司、C公司等,它们在技术研发、市场份额、品牌知名度等方面具有一定的优势。
国际竞争对手主要有D 公司、E公司、F公司等,它们在技术实力、市场份额、品牌知名度等方面具有较大优势。
三、经营状况分析1. 财务状况公司财务状况良好,资产负债率较低,流动比率和速动比率均处于合理范围。
近年来,公司营业收入和净利润持续增长,盈利能力较强。
2. 市场表现公司产品在国内外市场具有较高的知名度和市场份额,客户满意度较高。
近年来,公司市场份额逐步提升,市场竞争力不断增强。
3. 研发能力公司拥有一支高水平的研发团队,具备较强的技术研发能力。
近年来,公司不断加大研发投入,推出了一系列具有市场竞争力的新产品。
四、经营策略与措施1. 提高产品质量公司将继续加大研发投入,提高产品质量,满足消费者对高品质科技产品的需求。
2. 拓展市场份额公司将继续拓展国内外市场,提高市场份额,增强市场竞争力。
3. 加强品牌建设公司将继续加强品牌建设,提高品牌知名度和美誉度,提升消费者对品牌的忠诚度。
4. 优化组织结构公司将继续优化组织结构,提高管理效率,降低运营成本。
五、风险因素分析1. 市场风险科技市场需求变化快,消费者对产品质量和功能要求不断提高,公司需密切关注市场动态,调整产品策略。
经营分析报告发言材料范文尊敬的领导、各位同事:大家好!我今天的发言主题是经营分析报告。
首先,我将对公司的经营状况进行全面分析,并提出一些建议。
1. 公司经营状况分析:(500字左右)首先,从财务数据来看,公司去年的销售额增长了20%,达到了1亿美元。
然而,利润率下降了5%,达到了10%。
这一现象主要是由于成本的上涨,尤其是原材料价格的上涨。
此外,公司的库存周转率下降了10%,库存占用了大量的资金,给公司带来了财务压力。
其次,从市场分析来看,公司的市场份额占有率下降了5%,竞争对手的进入导致了市场竞争的加剧。
公司在产品创新和市场推广方面的投入不够,导致品牌知名度不高,市场份额逐渐被竞争对手蚕食。
同时,消费者对产品质量和服务的要求越来越高,公司需要加大对产品质量和服务的投入,以满足市场需求。
最后,从员工角度来看,公司的员工流失率达到了15%,员工满意度下降。
这一现象主要是由于公司的管理制度不完善,激励机制不合理。
员工不愿意为公司长期发展而努力工作。
因此,我认为公司应该优化管理制度,合理激励员工,提高员工满意度和归属感,从而提高公司的整体竞争力。
2. 建议:(500字左右)基于以上的分析,我给出以下几点建议来改善公司的经营状况。
首先,公司应该加大对产品创新和市场推广的投入。
通过推出更具竞争力的产品和采取有效的市场推广策略,提高品牌知名度和市场份额,从而增加销售额。
同时,公司应该加强市场调研,关注消费者的需求,在产品设计和服务方面积极进行调整和改进。
其次,公司应该优化供应链管理,降低成本。
在原材料采购方面,与供应商进行长期战略合作,争取获得更优惠的价格和供货条件。
在生产过程中,改进生产工艺,降低生产成本。
此外,公司应该优化库存管理,提高库存周转率,减少库存占用的资金。
最后,公司应该加强人力资源管理,提高员工满意度和归属感。
建立科学的员工评价和激励制度,激励员工为公司长期发展而努力工作。
加强培训,提升员工的业务能力和管理水平。
第1篇一、报告概述尊敬的各位领导、同事们:随着2021年的落幕,我们迎来了充满挑战与机遇的2022年。
在过去的一年里,我国经济形势复杂多变,市场竞争日益激烈。
在公司领导的正确引领下,全体员工团结一心,努力拼搏,实现了公司经营业绩的稳步提升。
现将2021年度经营分析报告总结如下:一、经营业绩回顾1. 销售业绩2021年,公司实现销售收入xx亿元,同比增长xx%;其中,国内市场销售收入xx 亿元,同比增长xx%;国际市场销售收入xx亿元,同比增长xx%。
在市场竞争激烈的环境下,公司凭借优质的产品、完善的服务和强大的品牌影响力,实现了业绩的持续增长。
2. 利润情况2021年,公司实现净利润xx亿元,同比增长xx%。
在收入增长的同时,公司加大成本控制力度,优化资源配置,提升了盈利能力。
3. 市场占有率2021年,公司产品在国内外市场的占有率稳步提升,其中,国内市场占有率提高xx%,国际市场占有率提高xx%。
公司产品在行业内的竞争优势进一步增强。
二、主要经营亮点1. 产品创新2021年,公司加大研发投入,推出了一系列具有市场竞争力的新产品,满足了客户多样化的需求。
新产品在市场上取得了良好的口碑,为公司业绩增长提供了有力支撑。
2. 市场拓展公司积极拓展国内外市场,加强与客户的合作,提高了市场份额。
在国内市场,公司加大了对重点客户的开发力度,实现了业务领域的拓展;在国际市场,公司积极参与国际展会,加强与海外客户的交流,提升了品牌知名度。
3. 服务提升公司高度重视客户服务,不断完善服务体系,提高服务质量。
通过客户满意度调查,公司客户满意度达到xx%,较上年提高xx个百分点。
4. 企业文化建设公司持续加强企业文化建设,提升员工凝聚力和向心力。
通过开展丰富多彩的文体活动,增强了员工的团队协作精神和集体荣誉感。
三、存在问题及改进措施1. 存在问题(1)市场竞争加剧,部分产品面临价格压力。
(2)研发投入不足,新产品研发周期较长。
经营管理分析报告范文(合集9篇)(经典版)编制人:__________________审核人:__________________审批人:__________________编制单位:__________________编制时间:____年____月____日序言下载提示:该文档是本店铺精心编制而成的,希望大家下载后,能够帮助大家解决实际问题。
文档下载后可定制修改,请根据实际需要进行调整和使用,谢谢!并且,本店铺为大家提供各种类型的经典范文,如工作总结、工作计划、合同协议、条据文书、策划方案、句子大全、作文大全、诗词歌赋、教案资料、其他范文等等,想了解不同范文格式和写法,敬请关注!Download tips: This document is carefully compiled by this editor. I hope that after you download it, it can help you solve practical problems. The document can be customized and modified after downloading, please adjust and use it according to actual needs, thank you!Moreover, our store provides various types of classic sample essays for everyone, such as work summaries, work plans, contract agreements, doctrinal documents, planning plans, complete sentences, complete compositions, poems, songs, teaching materials, and other sample essays. If you want to learn about different sample formats and writing methods, please stay tuned!经营管理分析报告范文(合集9篇)经营管理分析报告范文第1篇在取得成绩的同时我部门也发现了工作中存在的一些问题,归纳起来主要有以下四个方面:1、部门专业技能的学习与培训没有形成计划随着会计电算系统的不断更新与完善以及新会计准则的启用,目前的会计核算工作对现有财务人员提出了更高的要求,为了能够适应这一要求,努力做好本岗位的各项工作,这就要求我们要不断的学习以及开展各种形式的岗位技能培训,只有这样才能满足日常工作的需要。
企业经营分析报告范文一、企业概况。
本报告对某企业进行了全面的经营分析,该企业成立于2005年,主营业务包括电子产品制造和销售。
经过多年的发展,公司已经建立了一定的品牌知名度,并在行业内取得了一定的市场份额。
公司拥有一支经验丰富、专业化的管理团队和技术团队,具备较强的研发和生产能力。
二、市场分析。
随着科技的不断发展,电子产品市场竞争日益激烈。
公司所处的行业市场规模庞大,市场需求不断增长,但同时也存在着激烈的竞争。
在国内市场上,公司面临着来自国内外知名企业的竞争压力,市场份额相对较小。
因此,公司需要加强市场分析,深入了解行业动态,把握市场脉搏,及时调整经营策略。
三、财务分析。
从财务数据来看,公司在过去几年的营业收入呈现逐年增长的趋势,但毛利率和净利润率却存在着下滑的趋势。
这表明公司在经营过程中面临着成本上升、盈利能力下降的问题。
因此,公司需要加强成本管理,提高盈利能力,确保企业的可持续发展。
四、经营管理。
公司在经营管理方面存在着一定的问题,主要表现在人力资源管理、市场营销和产品研发方面。
公司的人力资源管理存在着用工成本高、员工流动率大的问题,需要加强员工培训和激励机制建设;市场营销方面需要加强品牌推广和营销渠道拓展;产品研发方面需要加强技术创新和产品差异化。
五、发展建议。
针对以上问题,我们提出以下发展建议,一是加强市场分析,深入了解行业动态,把握市场脉搏,及时调整经营策略;二是加强成本管理,提高盈利能力,确保企业的可持续发展;三是加强人力资源管理,培养稳定的员工队伍;四是加强市场营销,提升品牌知名度和市场份额;五是加强产品研发,实施技术创新,推出更具竞争力的产品。
六、结语。
经过对企业的全面分析,我们发现了企业存在的问题和发展方向,相信在公司领导和全体员工的共同努力下,公司一定能够取得更好的发展。
希望本报告能够为公司的经营管理提供一定的参考,促进企业的健康发展。
公司经营分析报告范文公司经营分析报告。
一、公司概况。
本报告对XX公司进行经营分析,该公司成立于2005年,主营业务为电子产品制造和销售。
公司总部位于北京,目前在全国各地设有多家分公司和销售网点。
公司拥有一支专业的研发团队和销售团队,产品远销国内外,市场占有率较高。
公司自成立以来,一直致力于提供高品质的产品和优质的服务,赢得了广大客户的信赖和支持。
二、市场分析。
1. 行业发展趋势。
随着科技的不断进步和消费升级,电子产品行业持续保持快速增长。
尤其是智能手机、平板电脑、智能家居等产品的普及,为电子产品行业带来了新的发展机遇。
同时,随着人们对生活品质要求的提高,对电子产品的功能、外观、性能等方面的要求也越来越高。
因此,电子产品行业的竞争也日益激烈,需要不断提升产品品质和服务水平,以赢得市场份额。
2. 竞争分析。
目前,电子产品市场上竞争对手众多,主要包括国内外知名品牌和一些新兴的本土品牌。
这些竞争对手在产品研发、市场推广、渠道拓展等方面都有一定的优势,给公司带来了一定的压力。
因此,公司需要不断提升自身的竞争力,加强产品创新,拓展销售渠道,提升品牌影响力,以在激烈的市场竞争中立于不败之地。
三、公司经营分析。
1. 财务状况。
公司近三年的财务状况良好,年营业额稳步增长,利润率保持在行业平均水平以上。
资产负债率和流动比率也保持在较合理的范围内,资金运作比较灵活。
总体来看,公司的财务状况较为稳健,具备一定的发展潜力。
2. 经营管理。
公司在生产、销售、人力资源管理等方面建立了一套完善的管理体系,有效地提高了生产效率和员工工作积极性。
同时,公司注重市场营销和品牌建设,通过各种推广活动和广告宣传,提升了品牌知名度和美誉度。
此外,公司还加强了与供应商和合作伙伴的合作,形成了一条完整的产业链,为公司的发展提供了有力支持。
3. 创新能力。
公司一直以来注重产品创新,不断推出具有自主知识产权的新产品,满足了消费者不断变化的需求。
同时,公司还加大了对研发的投入,引进了一批高素质的研发人才,提升了研发水平和创新能力。
银行网点经营分析报告和工作总结范文(通用3篇)篇一:银行网点经营分析报告尊敬的领导:根据对本行各网点经营情况进行的全面分析与评估,现将报告如下:一、总体情况分析本行共计有10家网点,分布在市区和郊区,涵盖了乡镇及城市居民的金融服务需求。
经过对各网点的数据分析,发现2019年第一季度各网点的业绩表现良好,整体呈现稳定增长态势。
二、各网点业绩分析1. 市区网点:市区网点客流量大,业务繁忙,主要以个人存款和贷款为主。
其中C支行表现最为突出,2019年一季度净利润同比增长了15%,客户满意度也得到了较高评价。
2. 郊区网点:郊区网点相对较少的客流量,但主要服务于当地居民,客户黏性较强。
郊区网点的业绩增长相对稳定,但仍有提升空间。
需要加强对当地市场的了解,开发更多适合当地居民的金融产品。
三、问题分析与建议1. 郊区网点需加大市场调研力度,根据当地居民的金融需求,推出更适合他们的金融产品,提升业务水平和市场占有率。
2. 市区网点应更加关注客户服务,提高服务质量和满意度。
可通过培训提升员工服务意识,及时解决客户问题,增加客户粘性。
3. 各网点应加强跨部门合作,实现资源共享与协同发展,提高整体竞争力。
结论通过对各网点业绩的综合分析和问题的发现,可以看出本行的银行网点经营状况良好,但仍面临一些挑战和问题。
只有通过进一步加强管理和创新,改进服务质量,才能更好地满足客户需求,提高企业竞争力。
此致敬礼!您的忠诚员工篇二:银行网点经营工作总结尊敬的领导:您好!在半年的时间里,我一直在XX银行的网点工作,通过与客户的交流和接触,我对银行网点的经营和管理有了更深入的了解。
现在我将就这一段时间的工作经历做一个总结。
一、业务能力的提高在网点工作的过程中,我不断学习和提高自己的业务能力。
通过参与业务培训和学习相关政策法规,我对银行的各项业务有了更全面的了解。
这不仅帮助我更好地为客户提供服务,还提高了我和客户的沟通和合作能力。
二、协作能力的培养在网点工作中,团队协作是非常重要的。
第1篇一、报告概述本报告旨在通过对公司财务数据的分析,全面评估公司的经营状况,揭示公司在财务维度上的优势和不足,为管理层提供决策依据。
报告内容涵盖收入、成本、利润、资产、负债、现金流等关键财务指标,并对相关指标进行对比、分析和预测。
二、收入分析1. 收入结构分析(1)产品收入:报告期内,公司产品收入占总收入的比例为80%,较去年同期增长5个百分点。
主要原因是公司加大了市场推广力度,提高了产品知名度和市场份额。
(2)服务收入:报告期内,公司服务收入占总收入的比例为20%,较去年同期增长3个百分点。
主要原因是公司加大了对客户的服务投入,提高了客户满意度。
2. 收入增长分析报告期内,公司总收入同比增长10%,其中产品收入增长5%,服务收入增长3%。
主要原因是市场需求旺盛,公司产品和服务质量得到认可。
三、成本分析1. 成本结构分析(1)生产成本:报告期内,生产成本占总成本的比例为60%,较去年同期增长2个百分点。
主要原因是原材料价格上涨和人工成本增加。
(2)销售费用:报告期内,销售费用占总成本的比例为20%,较去年同期增长1个百分点。
主要原因是市场推广力度加大。
(3)管理费用:报告期内,管理费用占总成本的比例为10%,较去年同期增长0.5个百分点。
主要原因是公司规模扩大,管理成本相应增加。
2. 成本控制分析(1)生产成本控制:公司通过优化生产流程、提高生产效率,实现了生产成本的降低。
报告期内,生产成本同比下降3%。
(2)销售费用控制:公司通过精细化管理、优化渠道策略,实现了销售费用的降低。
报告期内,销售费用同比下降2%。
四、利润分析1. 利润总额分析报告期内,公司利润总额同比增长8%,主要原因是收入增长和成本控制取得成效。
2. 净利润分析报告期内,公司净利润同比增长6%,主要原因是利润总额增长和所得税费用下降。
五、资产与负债分析1. 资产分析(1)流动资产:报告期内,流动资产占总资产的比例为70%,较去年同期增长5个百分点。
公司经营状况范文(通用17篇)公司经营状况范文篇11.公司资产净值。
资产净值或称净资产是公司现有的实际资产,是总资产减去总负债的净值。
资产净值是全体股东的权益,也是决定股价的重要基准。
股票作为投资的凭证,每一股份代表一定数量的净值。
一般而言,每股净值应与股价保持一定比例,即净值增加,股价上涨;净值减少,股价下跌。
2盈利水平。
公司业绩好坏集中表现于盈利水平的高低,公司的盈利水平是影响股价的基本因素之一。
在一般情况下,公司盈利增加,股息也会相应增加,股价上涨;公司盈利减少,股息相应减少,股价下降。
但值得注意的是,股价的涨跌和公司盈利的变化并不是同时发生的,通常股价的变化要先于盈利的变化,股价的变动幅度也要大于盈利的变化幅度。
3.公司的派息政策。
股份公司的派息政策直接影响股价。
股息与股价成正比,通常股息高,股价涨;股息低,股价跌。
股息来自公司的税后净利,公司净利的增加只为股息派发提供了可能,并非盈利增加,股息就一定增加。
公司为了把盈利合理地运用到扩大再生产和回报股东支付股息等,制定了一定的派息政策。
派息政策体现了公司的发展战略和经营思路,不同的派息政策对各期股息收入有不同影响。
此外,公司对股息的派发方式(如是派发现金股息,还是派送股票股息,或是在送股的同时再派息)也会给股价波动带来影响。
投资股票的一个目的是要领取股息,因此,每年在公司公布分配方案到除息除权前后是股价波动最大的阶段。
4.股票分割。
股票分割又称拆股、拆细,是将l股股票均等地拆成若干股。
股票分割一般在年度决算月份进行,通常会刺激股价上升。
股票分割给投资者带来的不是现实的利益,但是投资者持有的股票数增加了,给投资者带来了今后可多分股息和获得更高收益的希望,因此股票分割往往会刺激股价上涨。
5.增资和减资。
公司因业务发展需要增加资本额而发行新股,在没有产生相应效益前将减少每股净利,会促成股价下跌。
但增资对不同公司股价的影响不尽相同,对那些业绩优良、财务结构健全、具有发展潜力的公司而言,增资意味着将增加公司经营实力,会给股东带来更多回报,股价不仅不会下跌,可能还会上涨。
公司经营分析报告范文(实用(3篇)在现在社会,报告使用的频率越来越高,不同的报告内容同样也是不同的。
那么什么样的报告才是有效的呢?这里作者为大家分享了3篇公司经营分析报告范文(实用,希望在经营分析的写作这方面对您有一定的启发与帮助。
公司经营分析报告篇一上半年,我行认真贯彻省、市行行长会议精神,不断开拓市场,提早动手,抢抓机遇,坚持以公司业务为依托,发展个人金融业务,不断调整客户结构,强化中高端客户的维护和营销,加快构建县支行“大个金”的经营格局,积极推进经营模式和增长方式的转变。
现将上半年经营工作报告如下。
一、各项经营指标完成情况1、至六月末,储蓄存款净增3699万元,完成年度计划任务的,较上年同期减少2051万元;对公存款下降14986万元,完成年度计划任务的,较上年同期减少7375万元。
2、新增个人综合消费贷款58万元,完成年度任务的32%。
个人综合消费贷款余额较年初增加43万元。
3、理财产品销售额40446万元,完成年度任务1900万元的2129%,其中,代理保险251万元,代理发行各类基金100万元,销售“稳得利”理财产品35万元,代理国债40060万元。
新增个人中高端优质客户657户。
4、新增牡丹信用卡497张(含换卡101张),完成年度计划任务的,超额完成分行下达的年度任务。
新增牡丹灵通卡2160张,完成年度任务6000张的36%。
5、新增企业网上银行证书客户3户,企业网上银行普通客户14户,个人网银证书客户26户,个人网银普通客户749户,个人电子话银行350户,手机银行30户。
6、实现利息收入162万元,较上年同期增加32万元,完成年度任务的。
7、实现业务收入141万元,较上年同期增加80万元,完成全年业务收入任务的。
(若计算今年第二、三期国债手续费,业务收入实际完成337万元,已超额完成全年208万元任务)。
8、实现账面利润530万元(去年481万元),实现拨备前利润522万元。
经营分析报告范文经营分析报告范文在现在社会,报告使用的次数愈发增长,通常情况下,报告的内容含量大、篇幅较长。
你所见过的报告是什么样的呢?以下是小编为大家收集的经营分析报告范文(精选5篇),欢迎阅读与收藏。
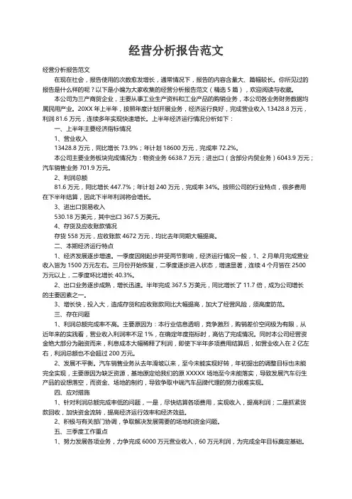
本公司为三产商贸企业,主要从事工业生产资料和工业产品的购销业务,本公司各业务财务数据均属民用产业。
20XX年上半年,按照年度计划开展业务,经济运行良好,完成营业收入13428.8万元,利润81.6万元,连续多年实现快速增长。
上半年经济运行情况分析如下:一、上半年主要经济指标情况1、营业收入13428.8万元,同比增长73.9%;年计划18600万元,完成率72.2%。
本公司主要业务板块完成情况为:物资业务6638.7万元;进出口(含部分内贸业务)6043.9万元;汽车销售业务701.9万元。
2、利润总额81.6万元,同比增长447.7%;年计划240万元,完成率34%。
按照公司的行业特点,很多费用在下半年结算,因此下半年利润将会增长。
3、进出口贸易收入530.18万美元,其中出口367.5万美元。
4、存货及应收账款情况存货558万元,应收账款4672万元,均比去年同期大幅提高。
二、本期经济运行特点1、经济发展逐步增速。
一季度因刚起步并受两节影响,经济运行情况一般,1、2月单月完成营业收入皆为1500万元左右。
三月份开始恢复,二季度逐步进入状态,增速显著,连续4个月皆在2500万元以上,二季度环比增长40.3%。
2、出口业务逐步成熟,增长迅速。
半年完成367.5万美元,同比增长了11.7倍,成为公司增长的主要因素之一。
3、增长快,投入大,造成存货和应收账款同比大幅提高,加大了经营风险,须高度防范。
三、存在问题1、利润总额完成率不高。
主要原因为:本行业信息透明,竞争激烈,购销差价空间极为有限,从近年来的实践看,营业收入利润率不足1%,在确定年度指标时,高估了完成情况。
同时本公司经营资金绝大部分为融资而来,利息成本大幅稀释了利润,即使下半年多项费用结算后,如营业收入在2亿左右,利润总额也不会超过200万元。
第1篇一、报告概述报告名称:XX公司2021年度财务经营分析报告报告编制时间:2022年3月报告编制人:财务部报告目的:全面分析XX公司2021年度的财务状况和经营成果,为管理层决策提供依据。
二、公司基本情况XX公司成立于20XX年,主要从事XX行业产品的研发、生产和销售。
公司总部位于XX,在全国设有多个分支机构,员工总数约XXX人。
公司成立以来,始终坚持“质量第一,客户至上”的经营理念,不断发展壮大。
三、财务状况分析(一)资产状况分析1. 总资产分析2021年,公司总资产达到XXX亿元,较上年增长XX%。
其中,流动资产占比较高,为XX%,表明公司短期偿债能力较强。
2. 固定资产分析2021年,公司固定资产总额为XXX亿元,较上年增长XX%。
主要原因是公司加大了生产设备和技术改造的投入,提升了生产效率和产品质量。
3. 资产负债分析2021年,公司资产负债率为XX%,较上年有所下降。
这表明公司负债水平得到有效控制,财务风险较低。
(二)负债状况分析1. 流动负债分析2021年,公司流动负债总额为XXX亿元,较上年增长XX%。
主要原因是公司加大了原材料采购和库存管理,以满足生产需求。
2021年,公司长期负债总额为XXX亿元,较上年增长XX%。
主要原因是公司通过银行贷款和发行债券等方式,筹集了部分长期资金,用于扩大生产和研发。
(三)盈利能力分析1. 营业收入分析2021年,公司营业收入达到XXX亿元,较上年增长XX%。
这主要得益于公司市场拓展和产品结构调整,提高了市场份额。
2. 利润分析2021年,公司净利润为XXX亿元,较上年增长XX%。
这表明公司盈利能力较强,经营状况良好。
(四)偿债能力分析1. 流动比率分析2021年,公司流动比率为XX%,较上年有所提高。
这表明公司短期偿债能力较强,能够及时偿还短期债务。
2. 速动比率分析2021年,公司速动比率为XX%,较上年有所提高。
这表明公司短期偿债能力较强,能够应对突发事件。
第1篇一、报告概述本报告旨在通过对公司2021年度财务状况和经营成果的分析,全面了解公司的经营状况,为管理层提供决策依据。
报告将从以下几个方面进行分析:收入与利润分析、资产负债分析、现金流量分析、成本费用分析、业务板块分析。
二、收入与利润分析1. 收入分析2021年,公司实现营业收入XX亿元,同比增长XX%,其中主营业务收入XX亿元,同比增长XX%。
营业收入增长的主要原因有以下几点:(1)市场需求旺盛,公司产品销量持续增长;(2)公司加大市场开拓力度,新市场拓展取得显著成效;(3)公司优化产品结构,高附加值产品占比提高。
2. 利润分析2021年,公司实现净利润XX亿元,同比增长XX%。
净利润增长的主要原因有以下几点:(1)收入增长带动利润增长;(2)公司加强成本控制,降低生产成本;(3)公司优化资产结构,提高资产运营效率。
三、资产负债分析1. 资产分析截至2021年末,公司总资产为XX亿元,同比增长XX%。
其中,流动资产XX亿元,同比增长XX%;非流动资产XX亿元,同比增长XX%。
资产结构较为合理,流动性较好。
2. 负债分析截至2021年末,公司总负债为XX亿元,同比增长XX%。
其中,流动负债XX亿元,同比增长XX%;非流动负债XX亿元,同比增长XX%。
负债水平适中,财务风险可控。
四、现金流量分析1. 经营活动现金流量2021年,公司经营活动现金流入XX亿元,同比增长XX%;现金流出XX亿元,同比增长XX%。
经营活动现金流量净额为XX亿元,同比增长XX%。
经营活动现金流量状况良好,为公司发展提供了有力保障。
2. 投资活动现金流量2021年,公司投资活动现金流入XX亿元,同比增长XX%;现金流出XX亿元,同比增长XX%。
投资活动现金流量净额为XX亿元,同比增长XX%。
公司加大了投资力度,为未来发展奠定了基础。
3. 筹资活动现金流量2021年,公司筹资活动现金流入XX亿元,同比增长XX%;现金流出XX亿元,同比增长XX%。
药店经营分析报告范文(实用12篇)营业员的岗位看似很普通,但要把这份工作做好,却并不简单还有就是多记药品名,药品摆放位置,药店药很多很杂。
营业员以微笑服务为主题我学到了不少的有关于药品方面的知识,也从中总结出了一些我认为比较重要的东西,什么重要什么先做,保证工作质量及提高工作效率。
说起工作,一般我都会提前10分钟左右到店里,理理情愫,准备这一天的上班。
当看到顾客,我都会微笑的说:“先生,(或其他)您好!”类似的礼貌用语,如“对不起”﹑……每一位顾客都是抱着其中一种需求才走进药店的,所以药店营业员要尽快了解顾客的真正购买动机,才能向他推荐最合适的药品。
察颜观色通过仔细观察顾客的动作和表情来洞察他们的需求,找到顾客购买意愿产生的线索。
1、观察动作。
顾客是匆匆忙忙,快步走进药店寻找一件药品,还是漫不经心地闲逛;是三番五次拿起一件药品打量,还是多次折回观看。
药店营业员注意观察顾客的这些举动,就可以从中透视出他们的心理了。
2、观察表情。
当接过药店营业员递过去的药品时,顾客是否显示出兴趣,面带微笑,还是表现出失望和沮丧;当药店营业员向其介绍药品时,他是认真倾听,还是心不在焉,如果两种情形下都是前者的话,说明顾客对药品基本满意,如都是后者的话,说明药品根本不对顾客的胃口。
店员进行观察时,切忌以貌取人。
衣着简朴的人可能会花大价钱购买名贵药品;衣着考究的人可能去买最便宜的感冒药。
因此,药店营业员不能凭主观感觉去对待顾客,要尊重顾客的愿望。
试探推荐通过向顾客推荐一、两件药品,观看顾客的反应,就可以了解顾客的愿望了。
例如:一位顾客正在仔细观看消炎药,如果顾客只是简单地应酬了一句,那么药店营业员可以采用下面的方法探测这位顾客:“这种消炎药很有效。
”顾客:“我不知道是不是这一种,医生给我开的药,但已用光了,我又忘掉是哪一种了。
”“您好好想一想,然后再告诉我,您也可以去问一下我们这的坐堂医师。
”“哦,我想起来了,是这一种。
经营管理分析报告范文第1篇分析范围。
分析时间。
如下图所示,分析目标除了主要包括三个方面外,还有备注一栏,这里备注的是计算周期问题。
强调一点,我们做运营数据分析的时候通常都会拿更新前和更新后的数据进行比较,因此我们的设定的分析周期一般都会跟着游戏实际的更新情况走。
二、分析综述分析综述主要包括两方面的内容1、上周/本周充值数据对比充值总额充值人数服务器数服务器平均充值服务器平均充值人数针对上述内容进行差额对比以及增减率对比,如游戏有特殊要求,可以适当增加其它数据内容。
2、上周/本周更新内容对比主要陈列两周内分别更新的活动内容或一些重大调整。
三、一周运营数据分析1、本周收入概况日均充值金额,环比上周日均充值金额用户ARPU值,环比上周ARPU值简述与上周或之前的充值情况的比较,如上升还是下降、影响充值的较大的因素。
2、新用户概况新用户就是新进游戏的玩家,这里主要介绍这些新玩家的动态数据,一般以两个月为总时长进行陈列比较,具体周期数据仍以周为单位。
新用户数据主要包括:安装下载数、创建角色数、安装→角色转化率、付费人数、创建角色→付费转化率、ARPU值、次日留存、三日留存、七日留存等,可根据游戏实际情况进行添加。
3、活跃用户概况活跃用户概况主要包括三部分内容:日均在线人数,环比上周实时在线人数,提升/下降百分比日均付费用户登陆人数,环比上周付费登陆数,提升/下降百分比日均活跃玩家数,环比日均活跃玩家数,提升/下降百分比4、道具消费概况道具方面的消费概况主要包括:产出活动类别道具分类单类道具消费元宝,消费占比,环比上周日均消费元宝,总消费元宝,环比上周下降/上升简述活动效果较好/较差的道具分类5、当前元宝库存当前元宝库存是指玩家充了元宝还没花出去的存量,以及游戏中额外获得的元宝存量。
例如,我充了1000块,拿了1w元宝,花了8K,我造成的存量是2K,当平台各服的元宝存量不断上涨,就代表消费点不够了,要不补新消费系统,要不上消费类的运营活动。
企业生产经营情况分析范文篇一:《经营状况》一、企业生产经营的基本情况(一)企业主营业务范围和附属其他业务,纳入年度会计决算报表合并范围内企业从事业务的行业分布情况;未纳入合并的应明确说明原因;企业人员、职工数量和专业素质的情况;报表编报口径说明。
(二)本年度生产经营情况,包括主要产品的产量、主营业务量、销售量(出口额、进口额)及同比增减量,在所处行业中的地位,如按销售额排列的名次;经营环境变化对企业生产销售(经营)的影响;营业范围的调整情况;新产品、新技术、新工艺开发及投入情况。
(三)开发、在建项目的预期进度及工程竣工决算情况。
(四)经营中出现的问题与困难,以及需要披露的其他业务情况与事项等。
二、利润实现、分配及企业亏损情况(一)主营业务收入的同比增减额及主要影响因素,包括销售量、销售价格、销售结构变动和新产品销售,以及影响销售量的滞销产品种类、库存数量等。
(二)成本费用变动的主要因素,包括原材料费用、能源费用、工资性支出、借款利率调整对利润增减的影响。
(三)其他业务收入、支出的增减变化,若其收入占主营业务收入10%(含10%)以上的,则应按类别披露有关数据。
(五)利润分配情况(六)利润表中的项目,如两个期间的数据变动幅度达30%(含30%)以上,且占期利润总额10%(含10%)以上的,应明确说明原因。
(七)会计政策变更的原因及其对利润总额的影响数额,会计估计变更对利润总额的影响数额。
(八)其他。
三、资金增减和周转情况(一)各项资产所占比重,应收账款、其他应收款、存货、长期投资等变化是否正常,增减原因;长期投资占所有者权益的比率及同比增减情况、原因、购买和处置子公司及其他营业单位的情况。
(二)资产损失情况,包括待处理财产损益主要内容及其处理情况,按账龄分析三年以上的应收账款和其他应收款未收回原因及坏账处理办法,长期积压商品物资、不良长期投资等产生的原因及影响。
(三)流动负债与长期负债的比重,长期借款、短期借款、应付账款、其他应付款同比增加金额及原因;企业尝还债务的能力和财务风险状况;三年以上的应收账款和其他应付款金额、主要债权人及未付原因;逾期借款本金和未还利息情况。
经营分析报告范文第一篇:经营分析报告——公司总体情况一、背景介绍本公司成立于2010年,总部位于上海市黄浦区,是一家专注于设计、开发和销售高品质家居用品的企业。
公司拥有一支强大的研发团队和销售团队,产品经过多年持续深耕,已拥有自主知识产权并获得了多项国内外专利。
公司销售渠道包括自主品牌线上、线下销售和OEM业务,产品销售覆盖全国及海外市场。
二、经营分析1.市场分析家居用品市场随着消费升级和房地产市场发展的逐步升温,成为一个高潜力市场。
经过多年的市场调研和产品研发,公司的产品线不断丰富,已拥有多款畅销产品。
截至2020年,公司年销售额已达10亿元,占据产品所在市场领先地位。
2.财务分析公司过去几年财务状况一直健康稳定,营收和利润持续增长,资产、负债和净资产均保持在合理水平。
2020年,公司营收为10亿元,比上年增长20%;净利润为2亿元,比上年增长15%。
公司财务状况良好,为未来的发展提供了充足的财务支撑。
3.管理分析公司把产品研发和市场拓展作为核心,并尤其注重人才培养和组织管理,拥有一支具备专业能力和高素质的员工团队。
公司管理层坚持以客户需求为中心,推行创新创造和开放发展的理念,先后引入了多位行业专家和管理人才,不断提升企业竞争力。
4.风险分析公司的主要产品都是属于高端产品,目标消费群体较为独立且消费能力较强,因此市场波动风险较小。
但受到宏观经济、政策、竞争等多种因素的影响,仍可能出现一定的业务下滑风险。
公司目前主要市场覆盖国内市场,国际市场的开拓仍面临考验。
三、总结本公司已经成为了一个具有一定规模和实力的高品质家居用品企业,市场和业务处于持续增长阶段。
公司经营状况优越,财务状况健康,管理人才支撑充足,竞争力较强。
但同时也要注意市场风险,积极开拓海外市场,保持业务持续稳定增长。
第二篇:经营分析报告——公司市场分析一、市场背景本公司主营高品质家居用品,市场处于一个消费品升级迅速并以高端、创新为主导的新时期。
经营分析报告范文
上半年,我行认真贯彻省、市行行长会议精神,坚持以科学的发展观指导经营工作,不断开拓市场,提早动手,抢抓机遇,坚持以公司业务为依托,发展个人金融业务,不断调整客户结构,强化中高端客户的维护和营销,加快构建县支行“大个金”的经营格局,积极推进经营模式和增长方式的转变。
现将上半年经营工作报告如下。
一,各项经营指标完成情况
1、至六月末,储蓄存款净至增增3699万元,完成年度计划年任务的%,较上年同期减少较20511万元;对公存款下降149861万元,完成年度计划年任务的-%,较上年同期减少,73757万元。
2、新增个人综合消费贷款个58万元,完成年度任务的万332%。
个人综合消费贷款余额较年初增加贷433万元。
3、理财产品销售额品40446万元,完成年度任务元19000万元的2129%,其中,代理保险,2511万元,代理发行各类基基金100万元,销售““稳得利”理财产品355万元,代理国债400600万元。
新增个人中中高端优质客户657户,户
4、新增牡丹信用用卡497张,完成年度度计划任务的%,超额完成分行下达的年度任完务。
新增牡丹灵通卡务21601张,完成年度任务务6000张的36%。
5、新增企业网上银行证书客户银3户,企业业网上银行普通客户144户,个人网银证书客户户26户,个人网银普通客户通
1 / 4
749户,个人电话银行电350户,手机银行机30户。
6、实现利息收入实162万元,较上年同期增加元322万元,完成年度任务的的%。
7、实现中间业务收入业141万元,较上年同期增加较80万元元,完成全年中间业务收收入任务的%。
8、实现账面利润、530万元,实现拨备前利润万5522万元。
二,上半年主要工作总结半 :
年初,我行将各项业务的营销和发展作为经营的工作的重工中之重,为此,支行积极根据县域经,济的发展,整合内部机济构构,进一步加大考核,制制定符合我行实际的业务营销方案,务
实施以项目目产品带动业务发展。
1,整合内部机构,进进一步实施“大个金”经营战略,经
支行按照上上级行加快发展个人金融业务的要求,结合我融行行实际,对原信贷管理部、资产风险部、营业部管理部进行了管
统一整合,成立个人金融业务中,心心,分设个人金融业务服服务部和个人金融业务营销部。
为进一步加快营个个人金融业务的发展提供了坚实的保障。
供2,密切银企关系,狠抓,各项存款工作各
年初,支行组织相关业务营销支人员利用闲暇时间,深人入入企业、事业单位、学校等,以公司业务为依校托,对我行代发托
工资的优质客户逐一进行了上优门门拜访、慰问,加深了银企之银
2 / 4
间的关系,稳固了了现有代发工资客户。
3,制定营销方案,全全力实施项目产品带动业务发展业
为了全力构建“大个金”经营格局建,我们提前筹划,提,
早动手,开展业务营销工动作,制定了一季度业务作营营销方案,明确了营销目标,确定了以建立中目高高端客户营销系统为龙头头的七个营销项目,实行行级领导行带头,业务务部门具体参与的营销体系,充分发挥个人业体务和公司业务
的联动效务应应,增强整体服务能力。
先后集体营销**县石油公司中油牡丹国际石卡卡62张,**粮库233张,为****集团有限公司营销国债有400000万元。
同时,为***宏源机械厂、桥梁厂开立企业网上银行,厂为为**县居家乐超市、城区加油站、城**酒楼安装安pos机,目前,除除**酒楼手续正在办理外,其他已全部安装理到位,有力的改到
善了银行卡消费环境。
工作汇行报报
经营分析报告范文
工作汇报
经营分析报报告范文
3/5 首页工作汇报
经营分析报告范文营
4/5 /首页工作汇报报
经营分析报告范文
5/5 首页
3 / 4
4 / 4。