浅谈校园智能照明控制系统的设计
- 格式:doc
- 大小:25.00 KB
- 文档页数:3
智能照明控制方案学校摘要随着社会的不断进步和科技的不断发展,越来越多的学校开始采用智能照明控制方案,来提升学校的节能效率,改善教室环境,同时降低使用成本。
本文将介绍智能照明控制方案如何适用于学校环境,并评估其使用效果。
简介在传统的照明系统中,每个教室的照明控制是基于独立的开关或互锁开关,教室的照明系统主要由普通灯具组成。
但这种传统的照明系统存在许多问题,例如灯光的亮度不匀、使用寿命短、能耗高等。
近年来,随着智能科技的快速发展,智能照明控制方案已经逐渐进入到学校照明控制的领域,被广泛应用和推广。
智能照明控制方案是一种先进的照明系统,它主要由智能调光设备和LED灯组成,并可以通过智能设备或人体红外感应器等方式来控制照明的用灯和亮度。
通过智能调光设备的自动调光等功能,智能照明控制方案可以有效提高教室照明的质量和亮度,并大大节省用电成本。
智能照明控制方案适用于学校环境智能照明控制方案适用于学校环境有以下几个方面的优势:提升学校的节能效率智能照明控制方案可以有效提高学校的节能效率。
首先,智能调光设备可以根据教室内的亮度变化来自动调整灯光的亮度,避免出现灯光亮度不均的情况,从而避免了未被使用空教室的浪费;其次,智能照明控制方案采用LED灯光,与传统的照明系统相比,LED灯光不仅使用寿命更长,而且能耗更低。
改善教室环境智能照明控制方案可以改善教室环境。
智能照明控制方案采用的是LED灯光,与传统的照明系统相比,LED灯光不仅明亮度更高,而且光源均匀,避免出现灯光的闪烁、眩光等情况。
此外,智能照明控制方案还可以根据学生的视觉需求和心理需求来调整灯光的亮度和颜色,从而创造出更加舒适、自然的教室环境。
降低使用成本智能照明控制方案可以降低学校的使用成本。
首先,智能照明控制方案使用的是LED灯光,与传统的照明系统相比,LED灯光不仅寿命更长,而且能源消耗更低,可以大大节省用电成本;其次,智能照明控制方案中采用智能调光设备,自动调光功能可以根据教室内的光线自动调整灯光的亮度,避免浪费不必要的能源。
教室智能照明控制系统的设计随着科技的不断发展,智能化已经渗透到了各个领域,其中智能建筑也成为了研究热点。
在智能建筑中,智能照明系统是其中一个重要的组成部分。
教室作为人们学习工作的场所,如何设计一个智能化的照明控制系统,让学生和老师们能够在舒适的环境中学习和工作,是当前亟待解决的问题。
本文将对教室智能照明控制系统的设计进行阐述,包括系统的结构设计、功能模块设计、使用场景分析等方面。
一、系统结构设计教室智能照明控制系统的结构设计主要包括三个部分:传感器、控制器和执行器。
传感器用于感知教室内的环境信息,包括光照、温度、湿度等参数;控制器用于接收传感器采集到的数据,并进行逻辑判断和控制指令的下发;执行器则是根据控制器的指令来控制灯光的亮度、颜色等参数。
整个系统通过传感器采集环境信息,控制器进行逻辑判断和指令下发,最终通过执行器来实现对照明设备的控制。
二、功能模块设计1. 传感器模块:传感器模块主要包括光照传感器、温度传感器、湿度传感器等,用于感知教室内的环境信息。
光照传感器可以感知光照强度,根据环境光照的强弱来控制灯光的亮度;温度传感器可以感知室内的温度,当温度过高或过低时可以调节灯光的色温来改善环境舒适度;湿度传感器则可以感知室内的湿度,根据湿度的变化来控制灯光的亮度和颜色。
2. 控制器模块:控制器模块主要是对传感器采集到的数据进行处理和分析,然后根据一定的逻辑判断来制定灯光的控制策略。
当光照强度低于一定阈值时,控制器会下发指令来调节灯光的亮度;当室内温度过高或过低时,控制器可以根据预设的温度范围来调节灯光的色温等。
控制器还可以通过与学生老师的手机连接,实现远程控制和定时控制等功能。
3. 执行器模块:执行器模块主要是根据控制器下发的指令来对灯光设备进行控制。
对于智能灯具,可以通过执行器模块实现灯光的调节、开关以及颜色的变化等功能。
三、使用场景分析1. 课堂教学场景:在课堂教学场景下,智能照明控制系统可以根据教室内的光照情况和学生老师的需求来自动调节灯光的亮度和色温,以提高学生们的学习效果和教师的教学效果。
教室智能照明控制系统的设计随着智能化技术的不断发展,教室智能照明控制系统成为了现代教育装备的重要组成部分。
本文将从系统的目标、设计方案、硬件设备和软件实现等方面进行详细介绍。
一、系统目标教室智能照明控制系统的目标是通过对照明系统进行自动化控制,实现能耗的优化、舒适度的提升和智能化管理。
具体包括以下方面:1. 能耗优化:系统需要能够对照明设备进行精准控制,只有在教室内有人时才能开启灯光,并且根据不同的时间段、季节、教室差异等进行智能调节,降低不必要的能耗。
2. 舒适度提升:通过人体感知照度、色温等参数,自动调整照明系统的亮度和色彩,使教室内的照明更加舒适。
3. 智能化管理:系统需要能够自动采集和分析照明设备的数据,为管理人员提供相关的报表和分析,实现教室照明数据的智能化管理。
二、设计方案1. 硬件选型在硬件选型方面,系统需要选择合适的传感器和控制器来实现照明设备的自动化控制。
具体选型如下:(1)光强传感器:用于检测教室内的照度变化,从而自动地调整灯光的亮度。
(3)红外传感器:用于检测教室内是否有人,从而决定是否开启灯光。
(4)控制器:负责对照明控制设备进行控制和调节。
2. 系统架构其中,硬件部分由光强传感器、温度传感器和红外传感器组成,通过物联网技术将数据传输至中间件服务,中间件服务对数据进行分析和处理,并通过控制器对照明设备进行智能控制。
3. 软件实现教室智能照明控制系统的软件实现主要包括以下模块:(1)数据采集模块:用于采集传感器数据,包括光强、温度和人体红外信号等。
(2)数据处理模块:对数据进行处理、分析和存储,并提供智能控制算法。
(3)控制模块:控制照明设备实现开关、色彩和亮度的自动调节,实现照明自动化控制。
(4)用户界面模块:提供图形化用户界面,方便用户对系统进行监控和管理。
三、系统优势1. 节能减排:通过实现能耗的优化,降低不必要的能耗,减少二氧化碳的排放。
4. 提高教学质量:提高教室的舒适度和氛围,为教学创造更好的环境条件,提高教学效果。
学校智能照明方案简介学校智能照明方案是利用物联网技术和智能传感器等设备,对学校内部的照明系统进行智能化升级和管理的解决方案。
通过该方案,学校可以实现照明系统的智能调控,提高能源利用效率,提升学校照明的舒适度和安全性。
本文将介绍学校智能照明方案的工作原理、优势和应用场景。
工作原理学校智能照明方案的核心是物联网技术。
首先,在学校的每个教室、走廊和公共区域等照明点位上安装智能传感器,这些传感器可以通过感知周围环境的亮度和人员活动来实时监测照明需求。
当周边环境变暗或有人经过时,传感器会发送信号给智能控制器。
智能控制器根据接收到的信号,控制照明系统的开关状态和亮度,以达到最佳的照明效果。
除了智能传感器和智能控制器,学校智能照明方案还可以结合其他设备,如智能电灯和智能窗帘等。
通过这些智能设备,可以实现更加细粒度的照明调节,满足不同场景下的照明需求。
优势学校智能照明方案具有以下优势:1.节约能源:学校智能照明方案可以根据实时的照明需求智能调控照明系统的开关状态和亮度,避免资源的浪费。
通过合理调整照明功率,可以降低能源消耗,节约能源成本。
2.提升舒适度:智能照明方案可以根据周边环境的亮度和人员活动情况,实时调节照明系统的亮度和色温,提供更加舒适的照明环境。
例如,在白天阳光充足的情况下,可以降低室内照明的亮度和色温,使人们感到更加舒适。
3.提高安全性:智能照明方案可以根据人员活动的情况,智能控制照明系统的开关状态。
在学校的走廊和公共区域安装智能传感器,可以实时监测人员活动,当有人经过时,自动开启照明系统,提高学校内部的安全性。
4.管理方便:智能照明方案可以实现对照明设备的集中管理和监控。
通过智能控制器,可以实时监测照明设备的工作状态和能耗情况,及时发现和解决问题。
同时,可以远程控制照明设备的开关状态和亮度,方便管理人员进行调控。
应用场景学校智能照明方案适用于各种学校场景,包括教室、实验室、图书馆、走廊、操场等。
以下是几个典型的应用场景:1.教室照明:在教室中广泛应用智能照明方案可以根据教学活动的需要,实时调节照明系统的亮度和色温。
校园智慧照明管理系统设计方案一、背景与意义随着科技的不断发展,智慧城市的概念逐渐被提出并得到广泛关注。
而校园作为一个特殊的城市园区,智慧化的建设在其中也具有重要意义。
校园智慧照明管理系统是校园智慧化建设的重要组成部分,通过智能化的照明管理和控制手段,提高校园的能源利用效率,改善校园环境,提升校园安全等级,具有重要的实际应用价值和推广意义。
二、系统构成及功能特点校园智慧照明管理系统的主要构成部分包括传感器、数据采集系统、智慧管理平台和智能照明设备等。
1. 传感器:通过布设在校园各个区域的传感器,感知环境数据,如光照强度、温度、湿度等,为系统提供实时数据支持。
2. 数据采集系统:负责收集传感器传回的数据,并将其进行处理、分析和存储,并能与其他系统进行数据交互和共享。
3. 智慧管理平台:集中管理和控制系统的核心部分,通过对数据进行分析和处理,实现对校园照明设备的智能化调控和管理。
包括灯具控制、能源管理、故障监测和预警等功能。
4. 智能照明设备:包括智能感应灯、智能调光灯等,可以根据环境条件和需求进行自动调节,提高能源利用效率,减少能源浪费。
系统的功能特点主要包括以下几个方面:1. 智能调光:根据不同的环境条件和需求,自动调节照明亮度和色温,使校园的照明效果更加舒适和节能。
2. 节能管理:通过对能源的监测和管理,实现对校园能源的合理利用和管理,提高能源利用效率,减少能源浪费。
3. 故障监测:通过对照明设备进行实时监测,及时发现设备的故障和问题,并进行预警和维修,保障校园照明的正常运行。
4. 安全保障:通过智能感应和控制技术,提高校园的安全性和防盗性能,减少安全隐患。
三、系统工作原理校园智慧照明管理系统的工作原理如下:1. 传感器感知环境数据,并将数据传输给数据采集系统。
2. 数据采集系统对传感器的数据进行采集、处理和存储,并将其传输给智慧管理平台。
3. 智慧管理平台根据传感器数据进行分析和处理,制定合理的照明计划和调度方案,并控制智能照明设备进行相应的调节和控制。
教室智能照明控制系统的设计随着科技的不断发展,智能照明控制系统已经成为了现代教室的必备设备之一。
教室智能照明控制系统可以根据教室的实际使用需求来自动调节照明亮度、色温和灯光的方向,从而提供一个更加舒适和高效的学习环境。
在本文中,我们将探讨教室智能照明控制系统的设计,包括其功能、设计原理和实际应用。
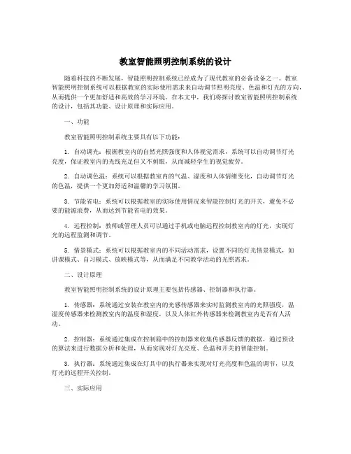
一、功能教室智能照明控制系统主要具有以下功能:1. 自动调光:根据教室内的自然光照强度和人体视觉需求,系统可以自动调节灯光亮度,保证教室内的光线充足但又不刺眼,从而减轻学生的视觉疲劳。
2. 自动调色温:系统可以根据教室内的气温、湿度和人体情绪变化,自动调节灯光的色温,提供一个更加舒适和温馨的学习氛围。
3. 节能省电:系统可以根据教室的实际使用情况来智能控制灯光的开关,避免不必要的能源浪费,从而达到节能省电的效果。
4. 远程控制:教师或管理人员可以通过手机或电脑远程控制教室内的灯光,实现灯光的远程监测和调节。
5. 情景模式:系统可以根据教室内的不同活动需求,设置不同的灯光情景模式,如讲课模式、自习模式、放映模式等,从而满足不同教学活动的光照需求。
二、设计原理教室智能照明控制系统的设计原理主要包括传感器、控制器和执行器。
1. 传感器:系统通过安装在教室内的光感传感器来实时监测教室内的光照强度,温湿度传感器来检测教室内的温度和湿度,以及人体红外传感器来检测教室内是否有人活动。
2. 控制器:系统通过集成在控制箱中的控制器来收集传感器反馈的数据,通过预设的算法来进行数据分析和处理,从而实现对灯光亮度、色温和开关的智能控制。
3. 执行器:系统通过集成在灯具中的执行器来实现对灯光亮度和色温的调节,以及灯光的远程开关控制。
三、实际应用教室智能照明控制系统已经在一些学校得到了广泛的应用。
以某中学为例,他们在学校内安装了教室智能照明控制系统,取得了以下效果:1. 提高学生学习效率:智能照明控制系统可以根据教室内的实际情况来智能调节灯光,保证学生在一个明亮舒适的环境中学习,从而提高学生的学习效率。
浅谈校园智能照明控制系统的设计摘要:照明控制在楼宇智能化领域的应用越来越广泛,本文浅述了智能照明控制系统的特点和校园照明控制系统的设计思路。
关键词:照明控制智能化节能管理引言:新校园的建设也要适应这个网络时代的发展,引入智能化的概念。
在传统的楼宇自控系统中,一般只包括了综合布线、计算机网络、安防、消防、闭路电视监控等子系统。
但近年来,随着经济的发展和科技的进步,人们对照明灯具节能和科学管理提出了更高的要求,使得照明控制在智能化领域的地位越来越重要。
而在大学新校区的建设热潮中,各大高校和他们的建设者也意识到了智能照明的重要性。
相对商业楼宇而言,大学校园里的大功率动力和制冷设备比重较少,照明灯具则相对比重更多。
使用照明控制系统,更能体现其在节能与管理方面的优势,提高学校的科学管理水平。
笔者以广州大学城为参考,阐述自己的学校照明控制系统设计方案。
1 智能照明控制系统的优越性1.1 达到良好的节能效果,延长灯具寿命节能是照明控制系统的最大优势。
传统的楼宇公共区域照明工作模式,只能是白天开灯,晚上关灯。
而采用了智能照明控制系统后,我们可以根据不同场合、不同的人流量,进行时间段、工作模式的细分,把不必要的照明关掉,在需要时自动开启。
同时,系统还能充分利用自然光,自动调节室内照度。
控制系统实现了不同工作场合的多种照明工作模式,在保证必要照明的同时,有效减少了灯具的工作时间,节省了不必要的能源开支,也延长了灯具的寿命。
1.2 改善工作环境,提高工作效率良好的工作环境是提高工作效率的一个必要条件。
合理地选用光源、灯具及性能优越的照明控制系统,都能提高照明质量。
智能照明控制系统具有开关和调光两种控制方法,可以有效地控制各种照明场所的平均照度值,从而提高照度均匀性。
同时,系统能根据不同的时间段,人们的不同需要,自动调节照度。
1.3 实现多种的照明效果多种照明控制方式,可以使同一建筑物具备多种艺术效果,为建筑增色不少。
教室智能照明控制系统的设计摘要:随着科技的迅速发展,智能控制系统在生活中得到了广泛应用。
教室作为学习和教育的场所,照明控制系统的设计和实施对于提高教室的舒适度和能源利用效率至关重要。
本文将介绍教室智能照明控制系统的设计和实施。
关键词:教室;智能照明控制系统;舒适度;能源利用效率一、引言随着电子技术的进步,智能控制系统在各个领域得到了广泛应用。
而教室作为学习和教育的场所,对于照明控制的需求也越来越高。
传统的照明系统存在一些问题,比如能源的浪费,照明亮度的不均匀等。
设计一种智能照明控制系统,能够解决这些问题,提高教室的舒适度和能源利用效率,具有重要的意义。
二、智能照明控制系统的设计原则1. 自动化控制原则:通过传感器检测教室内的光照强度和人体活动情况,实现自动调节照明亮度和开关灯光的功能。
2. 能源节约原则:根据教室的实际需求,合理控制照明亮度,避免能源浪费。
3. 舒适度原则:根据研究结果,确定最佳的照明亮度和色温,提高学生的学习效果和舒适感。
三、智能照明控制系统的组成1. 光照强度传感器:安装在教室内,检测室内的光照强度。
2. 人体活动传感器:安装在教室内,检测教室内的人体活动情况。
3. 控制器:连接光照强度传感器和人体活动传感器,根据传感器的检测结果,自动调节照明亮度和开关灯光。
4. 灯具:根据控制器的信号,调节灯光的亮度和色温。
四、智能照明控制系统的工作流程1. 初始化:系统启动后,先进行初始化,根据教室的实际情况,设置合适的默认照明亮度和色温。
六、实验结果与讨论通过在实际教室中的应用实验,证明了智能照明控制系统在提高教室舒适度和能源利用效率方面的有效性。
实验结果显示,使用智能照明控制系统后,教室内的照明亮度更加均匀,学生的学习效果和舒适感也得到了明显改善。
由于智能控制系统的应用,教室的能源利用效率也得到了提高。
七、结论本文设计并实施了一种教室智能照明控制系统,通过光照强度传感器和人体活动传感器的实时监测和控制器的智能决策,实现了教室照明亮度的自动调节和开关灯光的自动控制。
教室智能照明控制系统的设计随着科技的发展,智能化已经成为我们生活的一部分,智能家居、智能办公等智能化设备已经广泛应用于各个领域。
在教育行业中,教室智能照明控制系统的设计也逐渐受到人们的关注。
一个好的教室智能照明控制系统,不仅能够提高教室的照明环境质量,还能够节省能耗,提高教室的智能化水平,提升教学效果。
本文将从教室智能照明控制系统的设计方面进行阐述,包括系统整体架构、功能模块、控制策略等内容。
一、系统整体架构教室智能照明控制系统的整体架构可以分为传感器节点、控制器节点和人机交互界面三个部分。
1. 传感器节点传感器节点是教室智能照明控制系统的重要组成部分,主要用于感知教室内的环境参数,包括光照强度、人体活动等信息。
光照强度传感器可以感知教室内的光照情况,根据实时的光照强度数据来调节灯光亮度,以保证教室内的照明环境质量。
人体活动传感器可以感知教室内人体的活动情况,根据实时的人体活动数据来控制灯光的开关和亮度,以实现节能的目的。
3. 人机交互界面人机交互界面是教室智能照明控制系统的外部操作接口,主要用于教师或学生对系统的操作和监控。
人机交互界面可以通过触摸屏、智能手机App等形式呈现,用户可以通过界面对灯光的开关、亮度等进行手动操作,也可以实时监测教室内的照明环境参数。
1. 传感器数据采集模块传感器数据采集模块负责采集教室内的环境参数数据,包括光照强度、人体活动等信息,传感器数据采集模块可以通过有线或者无线传输方式将采集的数据传输给控制器节点。
2. 控制策略模块控制策略模块是教室智能照明控制系统的核心功能模块,主要用于制定灯光的控制策略。
控制策略模块可以根据传感器数据采集模块传输的环境参数数据来自动调节灯光的亮度和开关状态,也可以根据预设的定时计划来实现对灯光的控制。
三、控制策略教室智能照明控制系统的控制策略可以分为自动控制和手动控制两种模式。
2. 手动控制手动控制模式是教室智能照明控制系统的辅助工作模式,用户可以通过人机交互界面对灯光的开关、亮度等进行手动操作。
智能照明控制方案学校摘要随着技术的不断发展,智能家居、智能城市等概念已经深入人们的生活。
智能照明控制方案是其中的一项智能化改造项目。
本文将从智能照明控制的优势、实现方式、适用范围等方面,介绍智能照明控制方案在学校中的应用及其成效。
引言学校是一个集教育、教学、办公和活动于一体的场所,面积广、使用灯具密集,而传统的照明系统遇到的问题主要是能耗高、耗费人力资源、不便于控制。
相较于传统的照明系统,智能照明控制方案则具有许多优势,如更加灵活、可靠、节能等,可以满足校园中各界面的需求,实现照明控制的智能化,这是学校进行智能化改造的必要方案。
优势智能照明控制包含丰富的优势,下面列出几点:减少能耗智能照明控制方案可采用先进的LED照明源,发光效率高,寿命长,不仅减少了能源的消耗,还降低了光污染的程度,更加符合节能需求。
高效自动控制智能照明控制方案利用照度传感器、红外传感器、人体跟踪器等多种传感器来进行智能化的控制。
通过三维差分技术和模糊控制技术结合进行照明控制,使光照度能够自如调节,实时反应环境变化,同时还有手动、自动等多种模式实现控制。
功能强大智能照明控制方案除了基本的照明控制外,还具有多种附加功能,如光线定时调节、照明分区调节、远程控制、紧急设备自动开启等,可以根据不同的需求对照明系统进行配置。
实际成本低智能照明控制方案的实际成本与众不同的优势,它是一种智能化改造方案,可以省去人力成本和物力成本的投入。
而且,智能照明控制方案采用的LED光源比传统光源更加节能,更加耐用,使得照明系统的实际维护成本不高。
实现方式通过灵活的控制算法、多样的传感器技术、智能的场景自动化方案,智能照明控制方案可以实现开关控制、调光控制、定时控制、人体感应控制、自动光照度调整、自动节能降落等多种控制方式。
智能照明控制方案中需要用到的主要技术包括传感技术、控制技术、嵌入式技术和网络通信技术。
其中,Arduino等开源硬件实现方式更加贴近使用者,也具有开放性,可以很好的扩展功能。
基于人工智能的校园照明智能控制系统设
计毕业设计论文
研究背景
随着人工智能技术的不断发展和照明设备的不断更新,校园照
明系统也需要不断提升。
传统的校园照明系统大多由定时开关控制,既浪费能源,也不能满足不同场景的照明需求。
而基于人工智能的
校园照明智能控制系统能够通过感知环境、检测人流量等方式,自
动调节照明亮度和开启时间,实现科学、合理、节能的照明效果。
设计方案
本文将基于人工智能技术,设计一种校园照明智能控制系统,
主要包括以下模块:
- 照明感知模块:采用光敏电阻等传感器感知环境亮度,并通
过信号采集模块将感知数据传输到控制模块进行处理;
- 人流检测模块:采用红外线传感器检测人流量,并通过信号
采集模块将检测数据传输到控制模块进行处理;
- 控制模块:采用单片机作为控制核心,通过Python编写控制程序,根据环境亮度和人流量数据,实现照明亮度和开启时间的自动调节;
- 通信模块:采用Wi-Fi通信模块,实现控制模块和用户手机之间的通讯,用户可通过手机APP控制照明的开关和亮度,在手机APP上还可以查看整个校园照明系统的运行状态。
测试结果
为测试本设计方案的可行性和效果,我们在某校园内进行了测试,测试结果表明,本方案设计合理,能够有效降低校园照明系统的能耗,提高学生在校期间的研究、生活和工作效率。
结论
本文设计的基于人工智能的校园照明智能控制系统,能够有效提高校园照明效果,降低能耗,实现科学合理、绿色环保的校园照明。
同时,本文设计的通信模块具有较好的扩展性,可在不影响现有系统的前提下进行更加丰富的功能拓展。
教室智能照明控制系统的设计随着科技的不断发展,智能化的生活已经渗透到了人们的日常生活中的方方面面。
教育领域也不例外,智能照明控制系统的设计在教室里得到了广泛的应用。
智能照明控制系统能够根据环境和人们的需求自动调节照明亮度和色温,以提供更加舒适和节能的环境。
本文将介绍教室智能照明控制系统的设计原理、功能和实现方法。
一、设计原理教室智能照明控制系统的设计原理主要是基于环境感知和智能控制。
系统通过感知教室内的光线、温度、人流等信息,根据用户需求和环境变化自动调节照明设备的亮度和色温,以达到舒适和节能的效果。
1. 环境感知:系统通过传感器感知教室内的光线、温度、湿度、CO2浓度等信息,以及人们的活动信息,如人流密集的区域和人员数量等。
这些信息将作为系统调节照明的依据。
二、设计功能教室智能照明控制系统的设计功能主要包括:1. 光线监测与调节:系统能够实时监测教室内的光线情况,根据光线强度和方向调节照明设备的亮度和角度,保证教室内的光线均匀分布,减少眩光和阴影。
2. 色温调节:系统能够根据环境和用户需求自动调节照明设备的色温,使教室内的光线看起来更加舒适自然,有利于学生的学习和注意力集中。
3. 节能控制:系统能够根据环境感知信息和人员活动情况自动调节照明设备的亮度,实现节能效果。
当教室内无人时,系统可以自动关闭或调低照明设备的亮度。
5. 远程控制:系统可以实现远程控制和监控,教师或管理员可以通过手机或电脑对教室内的照明设备进行控制和调节,方便快捷。
三、实现方法1. 硬件实现:系统的硬件部分主要包括传感器、执行器和控制器。
传感器用于感知环境信息和人员活动信息,包括光线传感器、温度传感器、CO2传感器、红外传感器等;执行器用于控制照明设备的亮度、色温和分区,包括调光器、调色温器、智能开关等;控制器用于实现传感器信息的处理和执行器的控制,包括单片机、PLC等。
学校智能化项目智能照明系统设计方案3.14.1、设计概述智能照明控制系统的技术是随着现代建筑技术的发展而不断更新以适应各种建筑结构布局,实现多样化的控制模式。
随着科技的进步,人们对照明灯具节能和科学科学化管理提出了更高的要求,使得照明控制在智能化领域的地位越来越重要。
而在xxx中学相对商业楼宇而言,校园里的大功率动力和制冷设备比重较少,照明灯具则相对比重更多。
使用照明控制系统,更能体现其在节能与管理方面的优势,提高学校的科学管理水平。
本系统将在强电专业设计完毕后,进行深化设计。
3.14.2、设计目标实现照明控制智能化采用智能照明控制系统,可以使照明系统工作在全自动状态,系统将按预先设定的若干基本状态进行工作,这些状态会按预先设定的时间相互自动地切换。
例如,当放学后,系统将自动进入晚上的工作状态,自动并极其缓慢地调暗各区域的灯光,同时系统的探测功能也将自动生效,将无人区域的灯自动关闭,并将有人区域的灯光调至最合适的亮度。
此外,不可以通过编程器随意改变各区域的光照度,以适应各种场合的不同场景要求。
可观的节能效果智能照明控制系统使用了先进的电力电子技术,能对大多数灯具(包括白织灯、日光灯、配以特殊镇流器的钠灯、水银灯、霓虹灯等)进行智能调光,当室外光较强时,室内照度自动调暗,室外光较弱时,室内照度则自动调亮,使室内的照度始终保持在恒定值附近,从而能够充分利用自然光实现节能的目的。
提高管理水平,减少维护费用智能照明控制系统,将普通照明人为的开与关转换成智能化管理,不仅使学校能将其高素质的管理意识运用于照明控制系统中去,而且同时将大大减少学校的运行维护费用。
3.14.3、系统详细设计经纬度天文时钟控制:具有经度和纬度定位的365天天文时钟控制系统,可以精确计算到分钟级别的当地日出日落时间,可以按用户需要准确在一天或一年任意时刻满足春夏秋冬的工作日、休息日、节假日和特殊日等12种工作模式自动运行管理;照度自动调节控制:高灵敏度的日照传感器,将自动检测环境亮度值以对相应的灯具进行调亮或调暗控制;预设场景控制:根据不同效果和节能的需求,预设不同的场景。
学校智能化灯光控制系统设计方案介绍本文档旨在提供学校智能化灯光控制系统的设计方案。
通过引入智能化灯光控制系统,学校将能够实现灯光的智能管理和节能效果。
设计方案1. 系统需求分析在设计智能化灯光控制系统之前,我们首先需要对系统的需求进行分析。
根据学校的实际情况和需求,我们确定以下几个方面的需求:- 自动调节灯光亮度:系统应能够根据环境光照的变化自动调节灯光亮度,以保证最佳的照明效果。
- 时间控制功能:系统应具备时间控制功能,能够根据学校的作息时间自动调整灯光亮度。
- 节能功能:系统应能够根据学校的实际照明需求,自动调节灯光亮度,以节省能源。
2. 系统设计方案基于系统需求分析,我们设计以下方案来实现学校智能化灯光控制系统:- 传感器安装:安装光照传感器,用于监测环境光照强度,并将数据传输给控制系统。
- 控制系统搭建:搭建一个中央控制系统,通过与传感器的连接,实时获取光照数据,并进行灯光控制。
- 灯光亮度调节:根据传感器获取的光照数据,控制系统将自动调节灯光亮度,以达到最佳照明效果。
- 时间控制设置:控制系统应具备时间控制功能,可以根据学校的作息时间自动调整灯光亮度。
- 节能优化:控制系统应根据学校的实际照明需求,智能调节灯光亮度,以达到节省能源的目的。
总结通过实施学校智能化灯光控制系统设计方案,学校将能够实现灯光的智能管理和节能效果。
这将为学校提供一个更智能、更舒适的照明环境,同时也为学校节省能源和降低成本提供了重要的支持。
以上就是学校智能化灯光控制系统设计方案的概要介绍,希望对您有所帮助。
如有任何问题,请随时与我们联系。
智能照明控制方案学校介绍随着人类社会的进步,智能化已经成为时代的潮流。
智能照明控制系统可以通过智能化的方式来控制灯光的开关、亮度、颜色和场景等,达到更加智能化的控制效果,同时也可以大幅度地提高能源利用率和降低对环境的影响。
学校作为一个重要的公共场所,同时也是学生学习和生活的地方,更需要一套好的智能照明控制方案,为学校节约更多的电能资源,同时也能提高学生的学习体验。
本文将详细介绍智能照明控制方案在学校的具体应用。
智能照明控制方案的优势智能照明控制方案相比传统照明控制方案具有以下优势: - 节能减排:智能照明控制方案能够对灯光进行精准控制,合理利用灯光,从而达到节能减排的目的,减少对环境的影响。
- 提高舒适度:智能照明控制方案能够将灯光的亮度、色温等调整得更加适合人们的生理需求,从而提高空间的舒适度。
- 降低管理成本:智能照明控制方案具有自动化、智能化、集中控制的特点,可以减少管理成本,提高效率。
学校中智能照明控制方案的应用在学校中可以通过运用智能照明控制方案以实现安全、舒适、节能和便捷的照明管理。
以下是智能照明控制方案在学校中的应用实例:教室在教室中安装智能照明控制系统,可以通过人体红外线感应器和光敏探测器感知人体的位置和环境光照度,从而实现自动控制灯光的亮度和开关,确保教室照明在学习过程中的充足和舒适。
此外,可以在教室中设置按键控制,方便教师快速控制照明场景,达到舒适度和节能的目的。
走廊和楼梯间走廊和楼梯间的照明场景可以根据时间调节,光线和亮度随时间进行变化,提高照明效率和能源利用率。
同时还可以设置灯光自动开启和关闭,去除了人工操作的不便和疏忽,保障学生在该区域的安全。
图书馆和阅览室图书馆和阅览室中一般要求安静、舒适和节能,因此可以安装灵活多变的智能照明管理系统,实现舒适的光源亮度和色温调节、声音慢速开关、统一集中的场景切换等,从而使学习环境更加安静舒适。
结论智能照明控制方案作为一种新型的控制方式,其在学校中的运用也逐渐增多。
教室智能照明控制系统的设计随着科技的不断发展,智能化已经逐渐渗透到我们生活的方方面面。
智能照明控制系统是一个非常实用和普遍的应用。
在教室中,安装智能照明控制系统可以提供更便捷、舒适、节能的学习环境。
1. 传感器的选择:智能照明控制系统需要使用传感器来感知环境的变化,比如光线、温度、人体等。
在教室中,可以选择光照传感器来感知光线情况,温度传感器来感知温度变化,红外传感器来感知人体的存在。
2. 控制方式:智能照明控制系统可以采用手动和自动两种控制方式。
手动控制需要提供用户界面,使用户可以直接调节照明设备的亮度和开关状态。
自动控制需要根据传感器的反馈信息,自动调节照明设备的亮度和开关状态。
3. 节能功能:智能照明控制系统的设计应该考虑到节能的目标。
可以根据光照传感器的反馈信息,自动调节照明设备的亮度,使其在充足的光线下工作时亮度降低,在不够光线的情况下提高亮度。
4. 舒适性:教室智能照明控制系统的设计应该追求舒适的学习环境。
可以根据光照传感器的反馈信息,自动调节照明设备的亮度和色温,使其适应不同时间段的需求,早晨和傍晚光线较暗时提供柔和的照明,白天和上课时间提供明亮的照明。
5. 安全性:教室智能照明控制系统的设计需要考虑到安全因素。
可以利用红外传感器感知教室内是否有人存在,如果没有人存在,则自动关闭照明设备,以节省能源。
6. 扩展性:该系统的设计还应该具备一定的扩展性,可以根据需要添加更多的传感器和控制设备,更好地满足用户的需求。
在实际应用中,教室智能照明控制系统的设计可以采用分布式控制的方式,即每个教室都安装有一个独立的控制模块,通过无线通信和中央控制台进行数据传输和控制。
教室智能照明控制系统的设计可以提供更便捷、舒适、节能的学习环境。
合理选择传感器、控制方式,考虑到节能、舒适和安全等因素,以及具备一定的扩展性,可以实现教室智能照明的良好效果。
浅谈校园智能照明控制系统的设计
目前,我国大多高中采用的是传统照明控制方式,这种控制方式投入虽少,但是存在节能效果差、线路繁琐、管理机械等问题。
文章针对高中学校传统照明控制系统的不足,提出了学校的教学区、图书馆、行政区、体育馆和礼堂等场所的可行智能照明控制方案,规划了智能照明系统在校园各个区域中的具体实施和应用。
一方面帮助高中学校降低能源的消耗,提高资源的利用率;另一方面智能照明控制系统方便管理和操作的特点也适应了智能化和绿色化的时代发展规律。
标签:高中校园;智能照明控制系统;节能
智能化技术越来越发达进步,智能照明控制系统的应用也愈来愈广泛深入。
智能照明控制系统已经被应用到了社会生活中的各种场所。
许多学校先后引入了智能照明控制系统并取得了不错的效果。
首先,较之于传统的照明系统,智能照明系统的投入成本低,操作和管理也比较方便;其次,智能照明系统功能丰富,能够自由调控灯具的发光时间、亮度;最后,智能照明控制系统的设置能够有效节约能源方。
接下来文章将详细叙述高中学校各个区域的智能照明控制系统的具体设计和实施。
1 开关控制为主的教学区照明控制系统
教室的用电量在高中学校的总用电量中占有不小的比重,这是因为教室是学生和老师活动的主要场所,教室的灯具很多,照度的要求也高。
因此,教学区的照明控制系统在整个高中校园的智能照明控制总系统中占有重要地位。
高中教学区照明主要采用开关控制的方式。
学生在教室活动的时间具有一致性,因此学校可以统一管理教室灯具的使用情况。
在教室采用智能照明控制系统后,根据不同时间段、不同的人流量进行系统的参数设计,进而实现特定时间教室灯具的开关控制。
同时,在高中教室靠窗的位置设置光线感应器,系统能够充分利用外界的自然光,对采集到的数据进行分析处理,通过执行机构分区调节照明设备,智能照明系统将自动关闭某些灯具,自动调节教室的灯具照度。
高中学校都配备了多媒体教室,目的是通过高新技术的使用增强学生的学习兴趣和学习效果,多媒体教室的智能照明控制要求相对复杂,在多媒体教室内可以安装联动电动百叶,使得投影教室的灯光能够和电动窗帘、投影仪、幕布等进行有效联动,实现各场景模式自由切换,满足多媒体教学要求。
2 时钟控制为主的图书馆照明控制系统
图书馆是每个高中学校必不可少的功能性建筑,是学生课余时间学习的主要场所。
除了教学区之外,图书馆是学生花费时间最多的地方,图书馆主要包括藏书区、计算机中心、阅览区和自习室。
图书馆照明设备的数量也很多,因此对图书馆进行照明控制十分必要。
高中图书馆要保证最佳的节能效果需要采用时钟控制的照明控制系统。
高中学校的图书馆开馆和闭馆时间相对来说比较确定,人员光顾的也是固定的几个区域,基于此学校可以采取方便智能的时钟控制方式,使灯光呈现有时间规律的变化,能够最大限度地节约人力管理和控制资源浪费。
由于学生们都是在阅览区翻阅书目、写作业等,因此为了保证其照度的稳定性,可以采用光照度传感器,充分利用窗外大量自然光进行照度补偿。
这样既保持了室内恒定的照度水平,又会产生很好的节能效果。
图书馆的智能照明控制系统的设计不仅能够保证图书馆的必要的照明,同时又有效减少了灯具的工作时间,节省了不必要的能源支出。
3 智能场景开关控制为主的行政区照明控制系统
行政区是高中学校领导活动的主要场所,也是重要的礼仪场所,接待来宾,举行会议等重大事务都会在行政区举行。
基于行政区在高中学校的重要地位,行政区的照明系统设计也要相对教学区和图书馆要复杂得多,功能丰富得多,对灯光的要求也多。
智能照明控制系统的设计是以自动控制为主的系统,一般情况下不需要大量的人员参与。
功能丰富的按键可以实现多重场景和灯光的转换。
在会议室和接待区可以预设手动控制、本地控制、无线控制等多种智能控制方式,只需要一个按键就可以在灯光场景中自由切换。
会议室通常采用多种光源,室内光和自然光相得益彰,互利互补。
在会议室使用调光以及场景预设置的先进技术,能够促进会议室实现各种灯光场景间的的无缝转换,灯光场景包括但不限于温馨型、专业型和舒适型。
与此同时,会议室的灯光控制同多媒体的投影仪、室内的电动窗帘等可进行深入联动。
高中学校行政区的公共通道,比如在室内走廊、楼梯、洗手间的灯光设置成定时开启和关闭模式,这样在夜间这些区域会定时关闭百分之七十的灯光,同时自动开启动静探测器,达到最佳的节能效果。
4 多种开关联动的体育馆和礼堂照明控制系统
高中学校的体育馆的照明不仅要求照明亮度稳定,还要求其亮度能够满足台上观众的视觉要求。
各类体育比赛对体育馆的照明有不同的需要,各种晚会节目对礼堂的亮灯也有不同的需求,舞台上和观众席对于灯光的要求更是大相径庭,礼堂和体育馆的亮灯模式非常复杂,因此用一般的控制器件难以实现多种的照明控制要求。
体育场馆和学生礼堂需要预设置不同场景,确保能够实现场景间的无缝切换。
体育馆和礼堂的活动很多,其智能照明控制回路也相对复杂。
在体育馆和礼堂可主要采用开关控制方式,调光控制起辅助作用,这样才能满足体育馆和礼堂的多种照明需求;在体育馆和礼堂的照明系统设置中要打造多重灯光模式,比如欢迎模式、准备模式、会议模式、清扫模式等,实现多种灯光效果的完美联动;同时,照明控制系统为了灵活使用,会设有自动、手动转换开关,根据具体情况会选择具体的灯光模式。
这样,高中校园的体育馆和礼堂的照明控制功能得到了丰富,照明系统管理效率和管理水平得到很大提高,并且具有显著的节能效果。
随着社会生活中各部分的智能化程度越来越高,部分学校已开始采用智能照明控制系统。
高中学校具有占地面积大、用电量大、各类场所齐全、师生活动固定等特点,因此在高中学校如果要设计智能照明系统应该具体地点具体分析。
教学区、图书馆、行政区、体育馆和礼堂等场所都有不同的用电需求和模式,因此相应地需要不同的智能照明控制系统才能达到最佳效果。
参考文献
[1]闫展坤.智能照明控制系统研究[D].浙江大学,2013.
[2]陈杰.高校教室智能照明控制系统的研究与设计[D].安徽理工大学,2014.
[3]王东华,刘柳芳.大学校园节能照明智能控制系统设计[J].光源与照明,2012(2).
学生简介:王新宇(1998-),男,重庆永川人,重庆市第一中学寄宿学校高2016级10班,研究方向:生活中电的巧用。