进程调度算法
- 格式:doc
- 大小:466.50 KB
- 文档页数:11
进程调度模拟算法进程调度是操作系统中的重要组成部分之一,它负责决定在多道程序环境下,哪个进程将获得CPU的使用权。
进程调度模拟算法是为了研究和评估不同调度策略的性能而开发的一种仿真方法。
在实际系统中,调度算法会受到多种因素的影响,如进程优先级、进程的I/O需求、进程的实际执行时间等。
通过模拟这些因素,可以更好地理解不同调度算法之间的差异,并选择最合适的算法来满足特定需求。
下面介绍两种常见的进程调度模拟算法:先来先服务(FCFS)和最短作业优先(SJF)算法。
1. 先来先服务(FCFS)算法:该算法按照进程到达的顺序来调度任务。
当一个进程完成或阻塞时,下一个已到达的进程将获得CPU的使用权。
这种算法非常简单,但是不适用于长作业时间和短作业时间交替出现的情况。
在短作业启动时,长作业仍然在运行,使得短作业的等待时间增加。
2. 最短作业优先(SJF)算法:该算法根据任务的执行时间来调度进程。
在该算法中,每个进程的执行时间都是已知的,并且操作系统根据已知的执行时间来决定哪个进程获得CPU的使用权。
在短作业优先算法中,短作业将会先被调度,这样有助于减少平均周转时间和等待时间。
但是,短作业优先算法容易产生“饥饿”现象,即长作业可能会一直等待,而短作业一直得到CPU的使用权。
除了以上两种算法,还有其他的进程调度模拟算法。
例如:- 时间片轮转(RR)调度算法:使用固定的时间片来调度进程,当时间片用完后,该进程被放入就绪队列的末尾。
- 优先级调度算法:每个进程都拥有一个优先级,优先级越高的进程越早被调度。
这种方法可以根据不同进程的紧迫程度和重要性来进行调度。
- 多级反馈队列调度算法:将就绪队列划分为多个队列,并根据进程的性质和优先级将进程放入不同的队列。
每个队列都有不同的优先级和时间片大小,进程可以通过提高优先级或时间片大小来提高被调度的机会。
在实际应用中,需要根据系统需求和性能指标选择合适的调度算法。
常用的性能指标包括平均周转时间、平均等待时间、CPU利用率等。
操作系统十大算法具体内容操作系统是计算机系统的核心组成部分,主要负责管理计算机的硬件资源和提供各种系统服务。
操作系统算法是操作系统实现各种功能和服务的基础,包括进程调度、内存管理、文件系统等方面。
下面将介绍操作系统中的十大算法,以及它们在操作系统中的具体内容:1.进程调度算法进程调度算法决定了操作系统如何选择就绪队列中的进程分配处理机资源。
常见的进程调度算法包括先来先服务调度算法(FCFS)、最短作业优先调度算法(SJF)、轮转调度算法(RR)等。
这些算法基于进程的优先级、执行时间、资源需求等考虑,来决定选择哪个进程获得处理机资源。
2.内存管理算法内存管理算法决定了如何有效地分配和回收内存资源。
常见的内存管理算法包括固定分区算法、动态分区算法和虚拟内存管理算法等。
这些算法根据进程的内存需求和空闲内存空间的情况,来决定如何分配和回收内存资源。
3.页面置换算法页面置换算法是一种在虚拟内存管理中使用的算法,用于将进程的页面从磁盘中换入内存,并选择合适的页面进行置换。
常见的页面置换算法有最佳置换算法(OPT)、先进先出置换算法(FIFO)、最近最少使用置换算法(LRU)等。
这些算法根据页面的访问情况和页面的驻留时间来决定选择哪个页面进行置换。
4.文件管理算法文件管理算法决定了如何组织和管理文件系统中的文件。
常见的文件管理算法有顺序文件组织算法、索引文件组织算法、哈希文件组织算法等。
这些算法根据文件的访问特点和性能需求,来决定如何组织和管理文件数据。
5.磁盘调度算法磁盘调度算法决定了操作系统如何调度磁盘上的IO请求,以提高磁盘的访问效率。
常见的磁盘调度算法有先来先服务调度算法(FCFS)、最短寻半径优先调度算法(SSTF)、扫描调度算法(SCAN)等。
这些算法根据磁盘的寻道距离和IO请求的到达时间等因素,来决定选择哪个IO请求进行调度。
6.死锁检测和解决算法死锁是指多个进程因为互相等待而无法继续执行的情况。
操作系统中的进程调度与资源分配算法在操作系统中,进程调度与资源分配算法是实现多任务并发执行的关键。
进程调度算法决定了哪些进程有权利使用CPU,并且在何时和多长时间内使用;而资源分配算法则决定了如何分配和管理系统中的资源,以满足进程的需要。
本文将探讨几种常见的进程调度与资源分配算法。
一、先来先服务(First-Come, First-Served)算法先来先服务是最简单的进程调度算法之一,它按照进程到达的顺序进行调度。
具体来说,当一个进程抵达系统时,系统会为其分配CPU,并且一直运行直到该进程结束或者发生阻塞。
这种算法的优点是简单易实现,但是存在长作业等待时间长的缺点。
二、短作业优先(Shortest Job First)算法短作业优先算法是基于任务的执行时间来进行调度的。
在该算法中,系统会选择最短执行时间的进程来先运行。
这样可以最大限度地减少平均等待时间,提高系统的响应速度。
然而,此算法需要预先知道每个进程的执行时间,而且对于长作业而言,存在“饥饿”的问题。
三、最高优先级(Highest Priority)算法最高优先级算法将每个进程赋予一个优先级,CPU将会优先调度优先级最高的进程。
这种算法可以确保紧急任务或重要任务得到及时的处理,但是当优先级存在相差较大的情况下,需要小心避免低优先级任务的饥饿问题。
四、时间片轮转(Round-Robin)算法时间片轮转算法把每个进程分配一个固定的时间片,例如10毫秒,每个进程运行一段时间后就切换到下一个进程,循环进行。
这种算法公平地分配CPU时间,并且能够有效避免长作业等待时间长的问题。
但是,如果时间片设置过小,会导致进程切换过于频繁,系统开销较大。
反之,设置过大可能会影响系统的响应速度。
资源分配算法也是操作系统中至关重要的一部分,下面列举几种常见的资源分配算法。
一、固定分配(Fixed Allocation)算法固定分配算法将系统的资源按比例分配给不同的进程。
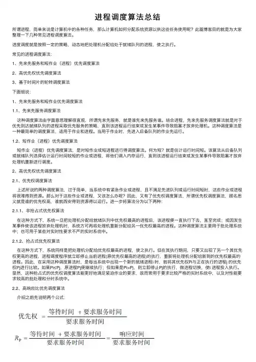
进程调度算法总结所谓进程,简单来说是计算机中的各种任务,那么计算机如何分配系统资源以供这些任务使⽤呢?此篇博客⽬的就是为⼤家整理⼀下⼏种常见进程调度算法。
进度调度就是按照⼀定的策略,动态地把处理机分配给处于就绪队列的进程,使之执⾏。
常见的进程调度算法:1、先来先服务和短作业(进程)优先调度算法2、⾼优先权优先调度算法3、基于时间⽚的轮转调度算法下⾯细说:1、先来先服务和短作业优先调度算法1.1、先来先服务调度算法这种调度算法由字⾯意思理解很直观,所谓先来先服务,就是谁先来先服务谁。
结合进程,先来先服务调度算法就是对于优先到达就绪队列的进程采取优先服务的策略,直到该进程运⾏结束或发⽣某事件导致阻塞才放弃处理机。
这种调度算法是⼀种最简单的调度算法,适⽤于作业和进程。
当⽤于作业时,先进⼊后备队列的作业先运⾏。
1.2、短作业(进程)优先调度算法短作业(进程)优先调度算法,是对短作业或短进程进⾏得调度算法。
何为短?就是估计运⾏时间短。
该算法从后备队列或就绪队列选择估计运⾏时间较短的作业或进程,将他们调⼊内存运⾏,直到该进程运⾏结束或发⽣某事件导致阻塞才放弃处理机重新进⾏调度。
2、⾼优先权优先调度算法2.1、优先权调度算法上述所说的两种调度算法,过于简单,当系统中有紧急作业或进程,且不满⾜先进队列或运⾏时间短时,这些作业或进程将很难得到资源。
那么对于这些作业或进程,⼜该怎么办呢?因此,⼜有了优先权调度算法,所谓优先权调度算法,顾名思义就是谁的优先权⾼,谁就西安得到资源得以运⾏。
进⼀步将算法分为以下两种:2.1.1、⾮抢占式优先权算法在这种⽅式下,系统⼀旦把处理机分配给就绪队列中优先权最⾼的进程后,该进程便⼀直执⾏下去,直⾄完成;或因发⽣某事件使该进程放弃处理机时,系统⽅可再将处理机重新分配给另⼀优先权最⾼的进程。
这种调度算法主要⽤于批处理系统中;也可⽤于某些对实时性要求不严的实时系统中。
2.1.2、抢占式优先权算法在这种⽅式下,系统同样是把处理机分配给优先权最⾼的进程,使之执⾏。
操作系统五种进程调度算法的代码一、先来先服务(FCFS)调度算法先来先服务(FCFS)调度算法是操作系统处理进程调度时比较常用的算法,它的基本思想是按照进程的提交时间的先后顺序依次调度进程,新提交的进程会在当前运行进程之后排队,下面通过C语言代码来实现先来先服务(FCFS)调度算法:#include <stdio.h>#include <stdlib.h>//定义进程的数据结构struct Processint pid; // 进程标识符int at; // 到达时间int bt; // 执行时间};//进程调度函数void fcfs_schedule(struct Process *processes, int n)int i, j;//根据进程的到达时间排序for(i = 0; i < n; i++)for(j = i+1; j < n; j++)if(processes[i].at > processes[j].at) struct Process temp = processes[i]; processes[i] = processes[j];processes[j] = temp;//获取各个进程执行完毕的时间int ct[n];ct[0] = processes[0].at + processes[0].bt; for(i = 1; i < n; i++)if(ct[i-1] > processes[i].at)ct[i] = ct[i-1] + processes[i].bt;elsect[i] = processes[i].at + processes[i].bt; //计算各个进程的周转时间和带权周转时间int tat[n], wt[n], wt_r[n];for(i = 0; i < n; i++)tat[i] = ct[i] - processes[i].at;wt[i] = tat[i] - processes[i].bt;wt_r[i] = wt[i] / processes[i].bt;printf("P%d:\tAT=%d\tBT=%d\tCT=%d\tTAT=%d\tWT=%d\tWT_R=%f\n", processes[i].pid, processes[i].at, processes[i].bt, ct[i], tat[i], wt[i], wt_r[i]);//主函数int mainstruct Process processes[] ={1,0,3},{2,3,5},{3,4,6},{4,5,2},{5,6,4}};fcfs_schedule(processes, 5);return 0;输出:。
5种进程调度算法进程调度算法是操作系统中的重要组成部分,用于确定哪个进程将获得CPU的使用权。
根据不同的算法,进程可以以不同的顺序运行,并根据优先级、运行时间、等待时间等因素进行调度。
本文将介绍和分析五种常见的进程调度算法,包括先来先服务(FCFS)、最短作业优先(SJF)、高响应比优先(HRRN)、轮转调度(RR)和多级反馈队列调度(MFQ)。
1.先来先服务(FCFS)先来先服务是最简单的进程调度算法,按照进程到达的顺序分配CPU片段。
当一个进程执行完成或者遇到I/O请求时,CPU被分配给下一个进程。
该算法简单直观,但可能导致长作业等待时间增加,且无法满足实时性要求。
2.最短作业优先(SJF)最短作业优先调度算法根据预计的执行时间为进程分配CPU时间。
在所有就绪队列中,选择执行时间最短的进程。
该算法可以最大程度地减少平均等待时间,但需要准确预测进程的执行时间,而实际中很难精确估计。
3.高响应比优先(HRRN)高响应比优先是一个动态优先级调度算法,根据进程等待时间的长度为进程分配CPU时间。
等待时间越长,优先级越高。
因此,较长等待的进程将获得更多的处理时间,以保证公平性。
该算法在处理短作业时效果较好,但容易导致无限等待。
4.轮转调度(RR)轮转调度算法按照轮询的方式为每个进程分配固定的时间片,通常为几十毫秒。
当时间片用尽时,进程将被暂停,下一个进程得到时间片。
该方法保证了公平性,但对于长时间的进程,可能会浪费大量的CPU时间在进程切换上。
5.多级反馈队列调度(MFQ)多级反馈队列调度算法将进程划分为多个队列,根据进程特性和优先级的不同,为每个队列分配不同的时间片或优先级。
当进程进入就绪队列时,首先进入最高优先级的队列,若运行时间超过时间片,则移入下一级队列。
该算法综合了前几种算法的优点,可以同时满足长短作业的需求。
通过对这五种进程调度算法的介绍和分析,我们可以看到每种算法都有其优点和缺点。
选择适合的进程调度算法取决于系统的需求和特定场景的要求。
进程调度算法模拟程序设计引言进程调度算法是操作系统中的重要组成部分,它决定了进程在系统中的执行顺序和分配时间片的策略。
为了更好地理解和研究不同的进程调度算法,我们可以设计一个模拟程序来模拟进程的调度过程。
本文将介绍进程调度算法的基本概念和常见的调度算法,并详细讨论如何设计一个进程调度算法模拟程序。
什么是进程调度算法进程调度算法是操作系统中的一种策略,用于决定在多个进程同时请求执行时,系统按照什么样的顺序来选择并分配CPU资源。
进程调度算法的目标是尽可能地提高系统的吞吐量、响应时间和公平性。
常见的进程调度算法先来先服务(FCFS)先来先服务是最简单的进程调度算法,它按照进程到达的先后顺序进行调度。
当一个进程到达系统后,它会被放入就绪队列中,然后按照先后顺序执行。
这种算法的优点是简单易懂,但是存在”饥饿”问题,即长作业会占用CPU资源,导致其他短作业等待时间过长。
短作业优先(SJF)短作业优先算法是根据进程的执行时间来进行调度的。
当一个进程到达系统后,系统会根据其执行时间将其放入适当的位置,执行时间短的进程优先执行。
这种算法可以最大限度地减少平均等待时间,但是对于长作业来说可能会饥饿。
时间片轮转(RR)时间片轮转算法是一种分时调度算法,它将CPU的执行时间划分为多个时间片,每个进程在一个时间片内执行一定的时间,然后切换到下一个进程。
这种算法可以保证所有进程都有机会执行,并且对于响应时间要求较高的任务比较合适。
多级反馈队列(MFQ)多级反馈队列算法是一种综合了FCFS和RR的调度算法。
系统将进程根据优先级划分为多个队列,每个队列都有不同的时间片大小。
当一个进程到达系统后,它被放入第一个队列中,如果在时间片内没有执行完,则被移到下一个队列中。
这种算法可以根据进程的优先级和执行时间动态调整调度策略,提高系统的响应性能。
进程调度算法模拟程序设计程序结构为了设计一个进程调度算法模拟程序,我们需要考虑以下几个方面的内容:1.进程的数据结构:我们可以使用一个进程控制块(PCB)来表示一个进程,PCB包含了进程的状态、优先级、执行时间等信息。
计算机操作系统的进程调度算法计算机操作系统是指控制和管理计算机硬件与软件资源的系统软件。
在操作系统中,进程调度算法起着至关重要的作用,它决定了系统中各个进程的执行顺序,合理的调度算法可以提高系统的性能和效率。
本文将对常见的进程调度算法进行介绍和分析。
一、先来先服务调度算法(First-Come, First-Served,FCFS)先来先服务调度算法是最简单的调度算法之一。
按照进程到达的先后顺序依次执行,即抢占后只有等待其他进程执行完毕才能执行。
该算法的优点是简单易实现,但缺点是平均等待时间较长,无法满足实时性要求,容易产生“饥饿”现象。
二、短作业优先调度算法(Shortest Job First,SJF)短作业优先调度算法是通过预测进程执行时间的长短来进行调度的。
当有多个进程同时到达时,选择执行时间最短的进程先执行。
该算法的优点是能够最大限度地减少平均等待时间,但缺点是无法应对长作业的到来,可能导致长作业的等待时间过长。
三、优先级调度算法(Priority Scheduling)优先级调度算法根据进程的优先级来进行调度,优先级高的进程先执行。
该算法可以根据实际需要为不同的进程设置不同的优先级。
该算法的优点是能够满足实时性要求,但缺点是可能导致优先级低的进程长时间等待,产生“饥饿”现象。
四、轮转调度算法(Round Robin,RR)轮转调度算法是一种按照时间片轮流分配CPU的调度算法。
每个进程被分配一个固定的时间片,当时间片用完时,进程被剥夺CPU,并放入就绪队列的末尾等待下一次调度。
该算法的优点是能够公平地分配CPU时间,避免长作业的等待时间过长,缺点是可能导致平均等待时间较长,无法满足实时性要求。
五、多级反馈队列调度算法(Multilevel Feedback Queue,MLFQ)多级反馈队列调度算法是一种综合利用多个调度算法的调度策略。
它将进程划分为多个队列,每个队列采用不同的调度算法。
操作系统实验一进程调度模拟算法进程调度是操作系统中的一个重要功能,它负责为计算机系统中的各个进程分配CPU时间,使得所有进程都能够得到公平的执行机会。
进程调度算法的选择对于系统的性能和响应时间有着重要影响。
本文将介绍几种常见的进程调度算法,并进行模拟实验,分析它们的优缺点。
FCFS算法是最简单的调度算法之一,在该算法中,按照进程到达的先后顺序分配CPU时间。
FCFS算法的优点是简单易懂,公平性高,但其缺点是无法有效处理短作业和长作业混合的情况。
长作业会导致其他短作业等待时间过长,从而影响系统的响应时间。
2. 最短作业优先调度算法(Shortest Job First,SJF)SJF算法是一种非抢占式的调度算法,它会根据每个进程的执行时间来选择下一个执行的进程。
该算法的优点是可以最小化平均等待时间,但其缺点是无法预测进程的执行时间,如果估计不准确,会导致长作业等待时间过长。
3. 最高响应比优先调度算法(Highest Response Ratio Next,HRRN)HRRN算法是一种动态优先级调度算法,它根据每个进程的等待时间和服务时间的比值来选择最优的进程。
该算法考虑了进程的等待时间和服务时间的关系,能够相对公平地分配CPU时间,并且能够避免长作业的垄断。
4. 时间片轮转调度算法(Round Robin,RR)RR算法是一种抢占式的调度算法,它将所有进程按照到达顺序分配一个时间片,每个进程得到执行的时间是固定的。
当一个进程的时间片用完后,它会被放到就绪队列的末尾,等待下一次调度。
RR算法的优点是实现简单,能够保证所有进程能够得到公平的执行机会,但其缺点是当进程数量较大时,调度开销会增加。
在进程调度的模拟实验中,首先需要定义进程的数据结构,包括进程ID、到达时间、优先级、执行时间等属性。
然后,模拟进程的到达过程,可以使用随机数生成器模拟进程的到达时间和执行时间。
接下来,根据选择的调度算法,模拟进程的执行过程。
FCFS和SJF进程调度调度算法
FCFS是一种非抢占式进程调度算法,它按照进程到达的顺序进行调度。
也就是说,先到达的进程先执行,后到达的进程后执行。
当一个进程运行完毕后,才会执行下一个进程。
FCFS算法的优点是实现简单,无需额外的计算和判断。
但是,由于没有考虑进程的执行时间,可能会导致长作业在队列中等待时间过长,从而造成平均等待时间和平均周转时间较长。
下面我们再来介绍一下SJF (Shortest Job First) 进程调度算法:SJF是一种非抢占式的进程调度算法,它选择具有最短执行时间的进程来先执行。
也就是说,当一个进程从就绪队列移到运行队列中时,SJF 调度算法会选择当前就绪队列中剩余执行时间最短的进程来执行。
SJF算法的思路是尽量优先执行执行时间短的进程,以减少平均等待时间和平均周转时间。
但是,由于无法预测进程的执行时间,SJF算法需要准确的估算每个进程的执行时间,才能选择最短执行时间的进程。
如果估算不准确,可能会导致长作业等待时间较长。
总结起来,FCFS算法按照进程到达的顺序进行调度,而SJF算法按照进程的执行时间进行调度。
FCFS算法简单易实现,但可能会导致长作业等待时间过长;SJF算法可以减少平均等待时间和平均周转时间,但需要准确估算进程的执行时间。
在实际操作系统中,通常会综合考虑进程的优先级、剩余执行时间等因素来选择进程的执行顺序,以实现更高效的调度。
进程的调度算法调度算法的实质是:根据系统的资源分配策略所规定的资源分配算法。
先介绍⼀下进程调度与作业调度的区别:进程调度是真正让某个就绪状态的进程到处理机上运⾏,⽽作业调度只是使作业具有了竞争处理机的机会。
进程调度(⼜称微观调度、低级调度、短程调度):是按照某种调度算法从就绪状态的进程中选择⼀个进程到处理机上运⾏。
负责进程调度功能的内核程序称为进程调度程序。
作业调度(⼜称⾼级调度、宏观调度、长程调度):是按某种调度算法从后备作业队列中选择作业装⼊内存运⾏;另外当该作业执⾏完毕后,还负责回收系统资源。
完成作业调度功能的程序称为作业调度程序。
下⾯介绍⼏种常见的调度算法:先来先服务(FCFS,first come first served)FCFS调度算法是⼀种最简单的调度算法,该调度算法既可以⽤于作业调度也可以⽤于进程调度。
在作业调度中,算法每次从后备作业队列中选择最先进⼊该队列的⼀个或⼏个作业,将它们调⼊内存,分配必要的资源,创建进程并放⼊就绪队列。
在进程调度中,FCFS调度算法每次从就绪队列中选择最先进⼊该队列的进程,将处理机分配给它,使之投⼊运⾏,直到完成或因某种原因⽽阻塞时才释放处理机。
优点:保证了公平性,规则简单缺点:有利于长进程⽽不利于短进程,有利于CPU 繁忙的进程,⽽不利于I/O 繁忙的进程短作业优先(SJF,Shortest Job First)短作业(进程)优先调度算法是指对短作业(进程)优先调度的算法。
短作业优先(SJF)调度算法是从后备队列中选择⼀个或若⼲个估计运⾏时间最短的作业,将它们调⼊内存运⾏。
⽽短进程优先(SPF)调度算法,则是从就绪队列中选择⼀个估计运⾏时间最短的进程,将处理机分配给它,使之⽴即执⾏,直到完成或发⽣某事件⽽阻塞时,才释放处理机。
优点:相⽐FCFS 算法,该算法可改善平均周转时间和平均带权周转时间,缩短进程的等待时间,提⾼系统的吞吐量。
缺点:该算法对长作业不利,SJF调度算法中长作业的周转时间会增加。
操作系统中的进程调度算法随着现代计算机技术的不断发展,操作系统成为管理计算机系统的核心组件。
操作系统不仅可以控制计算机硬件和软件资源的分配,还可以提高计算机的效率和管理性能。
而进程调度就是操作系统中最重要的功能之一,其目的是实现多个进程之间的均衡,响应用户请求,最大程度的利用计算机资源。
进程调度算法是指操作系统中用来决定哪个进程可以被执行和运行多长时间的算法。
不同的操作系统有不同的进程调度算法,通常根据不同策略来选择进程。
下面将介绍几种经典的进程调度算法。
1. 先来先服务(FCFS)算法FCFS算法是最简单的进程调度算法之一。
它的核心思想是按照进程到达的顺序排队,当一个进程结束执行后,下一个进程将会自动成为就绪队列中的第一个进程。
这种算法的优点在于简单易实现,但是很容易出现长作业长等待的问题,也就是说长时间在等待队列中的进程可能会影响到系统效率。
2. 最短作业优先(SJF)算法SJF算法通过对进程执行时间的估计来决定下一个要执行的进程。
也就是说,当一个新进程加入系统时,选择预计需要最短执行时间的进程进行调度。
这种算法在情况比较稳定时,可以保证平均等待时间最少。
但是当有大量的短作业成批到达时,长作业就可能会一直等待。
3. 优先级算法优先级算法是按照每个进程的优先级确定执行顺序的算法。
通常情况下,优先级由进程的重要性、紧急程度等因素来决定。
优先级越高的进程会先得到执行机会。
这种算法可以保证重要的进程得到优先执行,但是它也存在一个问题:优先级调度可能会导致低优先级的进程一直等待执行,这就是由于饥饿现象的出现。
4. 时间片轮转算法时间片轮转算法是一种按照时间分配资源的算法。
每个进程都被分配一个时间片,在该时间片结束时,操作系统会强制暂停进程的执行,将CPU时间分配给下一个进程执行。
这种算法可以保证每个进程都有机会得到尽可能的执行时间,而且能够避免长时间的等待。
5. 高响应比优先(HRRN)算法HRRN算法是一种综合了SJF和优先级算法的综合调度算法。
进程调度算法实验报告进程调度算法实验报告一、引言进程调度算法是操作系统中非常重要的一部分,它决定了系统中各个进程的执行顺序和时间分配。
在本次实验中,我们将研究和比较几种常见的进程调度算法,包括先来先服务(FCFS)、最短作业优先(SJF)、轮转法(RR)和优先级调度算法。
二、实验目的本次实验的目的是通过模拟不同的进程调度算法,观察它们在不同情况下的表现,并比较它们的优缺点,以便更好地理解和应用这些算法。
三、实验过程1. 实验环境准备我们使用C语言编写了一个简单的进程调度模拟程序,该程序可以模拟不同的进程调度算法,并输出每个进程的执行顺序和等待时间等信息。
2. 实验步骤(1)先来先服务(FCFS)算法FCFS算法是最简单的一种进程调度算法,它按照进程的到达顺序来执行。
我们通过模拟多个进程的到达时间和执行时间,观察它们的执行顺序和等待时间。
(2)最短作业优先(SJF)算法SJF算法是根据进程的执行时间来进行调度的,执行时间越短的进程优先执行。
我们通过模拟多个进程的执行时间,观察它们的执行顺序和等待时间。
(3)轮转法(RR)算法RR算法是一种时间片轮转的调度算法,每个进程被分配一个时间片,当时间片用完后,进程被挂起,等待下一次调度。
我们通过模拟不同的时间片大小,观察进程的执行顺序和等待时间。
(4)优先级调度算法优先级调度算法是根据进程的优先级来进行调度的,优先级高的进程优先执行。
我们通过模拟不同的进程优先级,观察进程的执行顺序和等待时间。
四、实验结果与分析1. 先来先服务(FCFS)算法当进程的执行时间相差不大时,FCFS算法的等待时间较长,因为后到达的进程需要等待前面的进程执行完毕。
但如果有一个进程的执行时间很长,其他进程的等待时间就会很短。
2. 最短作业优先(SJF)算法SJF算法能够保证最短执行时间的进程先执行,因此平均等待时间较短。
但如果有一个执行时间很长的进程到达,其他进程的等待时间就会变长。
c语言编写的进程调度算法C语言编写的进程调度算法进程调度是操作系统的核心功能之一,它负责按照一定的策略和算法,合理地分配CPU资源给正在运行或即将运行的进程,从而提高操作系统的性能和资源利用率。
在操作系统中,存在多种不同的进程调度算法,本文将以C语言编写进程调度算法为主题,一步一步回答。
第一步:定义进程结构体首先,我们需要定义一个进程的数据结构体,以便在调度算法中使用。
进程结构体包括进程ID、进程优先级、进程状态等信息。
以下是一个简单的进程结构体示例:ctypedef struct {int pid; 进程IDint priority; 进程优先级int state; 进程状态} Process;第二步:初始化进程队列进程队列是存储所有待调度进程的数据结构,可以使用链表或数组来实现。
在初始化进程队列之前,需要先创建一个空的进程队列。
以下是一个简单的初始化进程队列函数:c#define MAX_PROCESSES 100 最大进程数Process processQueue[MAX_PROCESSES]; 进程队列int processCount = 0; 当前进程数void initProcessQueue() {processCount = 0;}第三步:添加进程到队列在调度算法中,需要将新创建或运行的进程添加到进程队列中,这样才能对其进行调度。
以下是一个简单的添加进程到队列的函数:void addProcess(int pid, int priority, int state) {if (processCount >= MAX_PROCESSES) {printf("进程队列已满,无法添加进程!\n");return;}Process newProcess;newProcess.pid = pid;newProcess.priority = priority;newProcess.state = state;processQueue[processCount] = newProcess;processCount++;}第四步:实现进程调度算法进程调度算法决定了操作系统如何决定哪个进程应该被调度并获得CPU 资源。
操作系统中进程调度算法的比较与选择操作系统中的进程调度算法是决定进程如何被分配和调度执行的重要机制。
不同的调度算法采用不同的策略来优化处理器利用率、响应时间、吞吐量等性能指标。
本文将比较几种常见的进程调度算法,并介绍如何选择适合的算法应用于特定场景。
一、先来先服务(FCFS)调度算法先来先服务调度算法是最简单的调度算法之一。
按照进程到达的先后顺序进行调度,先到达的进程先执行,直到执行完毕或者出现某种阻塞情况。
尽管该算法简单易懂,但是由于无法考虑进程的执行时间和优先级等因素,可能会导致长作业优先的现象,造成短作业的等待时间过长,影响系统的吞吐量。
二、短作业优先(SJF)调度算法短作业优先调度算法根据每个进程的执行时间进行排序,选择执行时间最短的进程优先执行。
这种调度算法能够最大限度地减少平均周转时间和平均等待时间,适用于短作业频繁出现的场景。
然而,该算法存在无法预测进程执行时间、难以精确评估的缺点,可能会导致长作业等待时间过长。
三、优先级调度算法优先级调度算法根据进程的优先级来决定进程的调度顺序。
优先级可以由系统管理员或者其他调度算法赋予,数值越高表示优先级越高。
该算法能够保证高优先级进程优先执行,但是可能导致低优先级进程长时间等待,产生饥饿现象。
为了解决饥饿问题,可以引入动态优先级调度算法,即根据进程等待时间进行动态调整优先级。
四、时间片轮转调度算法时间片轮转调度算法将时间划分为固定大小的时间片,每个进程在一个时间片内执行。
当时间片用完后,进程被挂起,而后续的进程获得执行机会。
这种调度算法可以公平地分配处理器时间,并降低长作业等待时间,适用于多个进程需要竞争处理器的情况。
然而,时间片的大小需要合理设置,过小会引起上下文切换开销过大,过大会导致响应时间较长。
五、多级反馈队列调度算法多级反馈队列调度算法采用多个队列,每个队列的优先级不同。
新到达的进程最先进入最高优先级队列,如果在时间片内没有完成,则进入下一级队列继续执行。
进程调度模拟算法
进程调度模拟算法是操作系统中重要的一部分,其目的
是使多个进程在共享资源的情况下,按照一定的规则和算法
进行调度,以达到系统的最优性能和响应速度。
下面是关于
进程调度模拟算法的参考内容:
1. 进程调度算法的分类
进程调度算法可以分为以下几类:
(1) 非抢占式调度算法
(2) 抢占式调度算法
(3) 最佳优先算法
(4) 时间片轮转算法
(5) 多级反馈队列算法
(6) 最短作业优先算法
(7) 最短剩余时间优先算法
2. 进程调度算法的评价指标
进程调度算法的评价指标主要包括以下几个方面:
(1) CPU利用率:即系统中CPU处于忙碌状态的时间比例,利用率越高,系统的效率越高。
(2) 吞吐量:即单位时间内完成的进程数目,吞吐量越高,系统的效率越高。
(3) 周转时间:即从作业提交到作业完成所经过的时间,周转时间越短,系统的效率越高。
(4) 等待时间:即作业在等待CPU资源的时间,等待时间越短,系统的效率越高。
3. 进程调度算法的实现
进程调度算法的实现需要考虑以下几个方面:
(1) 进程的状态转换
(2) 进程优先级的计算
(3) 进程的就绪队列
(4) 进程的阻塞队列
(5) 进程的时间片
(6) 进程调度的算法
4. 进程调度算法的使用场景
不同的进程调度算法适用于不同的场景,需要根据系统的需求和特点进行选择。
举例来说,最短作业优先算法适用于CPU繁忙的场景,而时间片轮转算法适用于同时有多个进程需要处理的场景。
总之,进程调度算法是操作系统中的重要组成部分,对于系统的性能和响应速度都有着关键作用。
华北科技学院计算机系综合性实验
实验报告
课程名称操作系统A 实验学期 2010 至 2011 学年第二学期
学生所在系部计算机系
年级三专业班级
学生姓名学号
任课教师
实验成绩
计算机系制
《操作系统》课程综合性实验报告
2.实验代码
#include<iostream> using namespace std; #define MAX 100 struct task_struct{
选择菜单2后,短进程优先调度算法的运行结果如下图所示:
选择菜单0后,退出该系统,如下图所示:
实验结果和书中的一样,则程序正确。
4.实验结果分析
华北科技学院计算机系综合性实验报告
第10 页。