校园网络安全设计方案
- 格式:doc
- 大小:233.00 KB
- 文档页数:11
学校网络安全方案学校网络平安方案1一、强化领导,提升校园网络平安防范意识。
根据“谁主管、谁主办、谁负责”的原则,加强工作领导,细化管理分工,落实责任到人,建立有效防范、准时发觉、果断处置有害信息的工作机制。
学校要建立健全平安管理组织机构,校长是网络平安管理工作的第一责任人,要指定一名校领导直接负责,加强校园网上网服务场所和网站信息平安管理工作的领导;要建立、健全和落实相关制度,进一步加强校园网络应用的管理、检查、监督,发觉问题准时纠正、整改,要采取一切措施,坚决杜绝各种有害信息、虚假信息在校园网上散布;要明确管理责任,严厉工作纪律,对不履行职责、管理不严造成严峻后果的`要追究相关人员的责任,对违反国家有关法律法规的将移交公安机关处理。
二、加强管理,保障校园网络平安稳定运行。
校园内联网计算机要统一安排静态IP地址,实现网卡MAC和IP 绑定,禁止使用DHCP安排IP地址,建立网络运行维护日志和校园网管理、应用、维护等技术文档,网络日志至少要保存60天以上;规范校园网管理,落实网络平安技术防范措施,按要求做好各项信息平安管理制度及技术措施的建立及落实,对校园网上各类有害信息做到防范得力、删除准时,确保对在校园网上制造和传播色情、反动有害信息嫌疑人的查处;有开通留言板、交流论坛等性质的栏目的学校网站必需实行24小时监管,信息须审核后才能;要加强对路由器、服务器等网络设备管理员帐号、密码的保密和平安管理,定期更换管理员帐号、密码,管理员帐号、密码须专人使用;定期检查和检测服务器信息及日志文件,发觉异样,准时同公安部门联系,尽快解决消失的问题。
三、严格审查,确保网上信息规范合法。
要建立和落实严格的用户管理和信息审核、监督等制度,其所的各类信息、资源必需严格遵守国家有关政策法规规定,严格执行信息保密工作条例的有关要求;查看学校网站的文件类的内部信息要实行用户名、密码登录制度;学校网站的教育信息要有分管领导审批,教育教学资源要由学科组长审批;对在网络信息管理不力导致消失问题并情节严峻的,将追究有关领导及网络管理员的责任。
校园网络规划设计方案1. 引言随着信息技术的飞速发展,校园网络已成为现代教育的重要组成部分。
一个稳定、高效的校园网络对教育教学、学生学习、校园管理等方面起着至关重要的作用。
本文旨在提出一份完善的校园网络规划设计方案,为各校园网络建设提供参考。
2. 目标本校园网络规划设计方案的目标是实现以下几点:2.1 提供高速、稳定、安全的网络连接,满足校园内各种教育信息化需求;2.2 支持多种终端设备的接入,包括电脑、智能手机、平板电脑等;2.3 实现网络资源共享与统一管理,提高教学教研效率;2.4 保护校园网络安全,防范网络攻击和非法访问;2.5 提供可扩展性和灵活性,方便未来的网络升级与扩张。
3. 解决方案为了实现上述目标,我们建议采用以下的校园网络规划设计方案:校园网络采用分层架构,主要分为核心层、汇聚层和接入层。
核心层负责处理整个校园网络的路由和传输,汇聚层负责各个教学楼、宿舍楼的网络汇聚,接入层则提供直接的用户接入。
3.2 网络设备网络设备的选择是保证网络性能的关键。
建议使用高性能、可扩展性强的路由器和交换机,能够满足大量用户同时接入的需求。
此外,还需要考虑使用防火墙、入侵检测系统等安全设备来保护校园网络的安全。
3.3 网络拓扑校园网络的拓扑结构应该根据实际情况设计。
一般推荐采用星型或者树型拓扑结构,以保证网络的可扩展性和冗余性。
此外,应该合理划分子网,为不同部门和用户提供独立的网络空间。
3.4 网络接入校园网络应提供多种接入方式,包括有线接入和无线接入。
有线接入可通过网线连接网络设备,提供稳定的网络连接,而无线接入则可以满足移动设备用户的需求。
此外,为了保证网络的稳定,可以设置自动负载均衡和容错技术。
网络安全是校园网络建设的核心问题。
应通过防火墙、入侵检测系统、虚拟专用网络等技术手段来保护校园网络的安全。
同时,还应制定网络使用规范,提供网络安全培训,增强用户的安全意识。
3.6 网络管理校园网络管理是保证校园网络正常运行的重要环节。
校园网络安全管理系统的设计随着信息技术的飞速发展,校园网络已经成为学校教学、科研和管理不可或缺的重要组成部分。
然而,网络安全问题也日益凸显,如病毒传播、黑客攻击、数据泄露等,给学校的正常运转和师生的信息安全带来了严重威胁。
因此,设计一套完善的校园网络安全管理系统显得尤为重要。
一、校园网络安全需求分析(一)保障教学和科研活动的正常进行校园网络需要稳定可靠,确保在线教学平台、科研数据库等关键应用的不间断运行,避免因网络故障或安全事件导致教学和科研工作的延误。
(二)保护师生个人信息安全学生和教职工的个人信息,如姓名、学号、身份证号、联系方式等,需要严格保密,防止被非法获取和滥用。
(三)防范网络攻击和病毒传播要能够有效抵御来自外部的黑客攻击、网络扫描、恶意软件入侵等,同时及时发现和清除校园网内的病毒和木马,防止其扩散和造成破坏。
(四)控制网络访问权限根据不同的用户身份和需求,合理分配网络访问权限,确保只有授权人员能够访问敏感资源。
(五)实现网络行为监控和审计对校园网内的用户网络行为进行监控和记录,以便及时发现异常活动和违规行为,并为事后追溯提供依据。
二、校园网络安全管理系统的设计目标(一)可靠性系统应具备高稳定性和容错能力,能够在各种复杂的网络环境下正常运行,确保网络服务的连续性。
(二)安全性采用先进的安全技术和策略,有效防范各种网络安全威胁,保障校园网络和信息的安全。
(三)可扩展性系统应具有良好的可扩展性,能够随着校园网络规模的扩大和业务需求的增加,方便地进行功能升级和扩展。
(四)易用性提供简洁直观的操作界面,方便管理员进行管理和维护,同时降低用户的使用门槛。
(五)兼容性能够与校园现有的网络设备和应用系统兼容,实现无缝对接,减少系统改造的成本和风险。
三、校园网络安全管理系统的功能模块(一)身份认证与授权管理模块通过用户名、密码、数字证书等方式对用户进行身份认证,根据用户的角色和权限分配网络访问权限,实现对不同用户的精细化管理。
智慧校园网络安全等保设计方案《智慧校园网络安全设计新思路》一、目标与范围现在的智慧校园建设可真是个热门话题,网络安全则是这个大厦的基石。
我们需要制定一套切实可行的网络安全设计方案,目的是保护校园里的信息资产,确保每位师生的个人信息都能安安稳稳。
这套方案应该涵盖校园网络的整体结构、信息系统的管理、数据保护和用户的管理等多个维度,以应对那些越发严峻的网络安全威胁。
二、现状分析在动手设计方案之前,我们得先好好看看目前校园网络的安全状况。
很多学校的网络设施真是有点老旧,安全措施也不够到位。
设备的管理也显得有些随意,信息系统之间的互联互通存在不少隐患。
更糟糕的是,师生们的安全意识普遍较低,网络钓鱼、恶意软件等攻击常常来袭,给校园带来不少损失。
调查显示,校园内的信息泄露事件频发,许多师生在不知情的情况下就泄露了个人信息。
随着网络攻击事件增多,学校管理者不得不开始重视网络安全了。
而国家的相关政策法规也在不断加强,校园迫切需要建立一套符合要求的安全管理体系。
三、方案设计设计方案需要从多个层面着手,确保每项措施都有可行性和可持续性。
这里有几个关键方面:1. 网络架构设计- 我们可以采用分层架构,把校园网络划分为核心层、汇聚层和接入层。
核心层负责快速转发数据,而汇聚层则管理跨域流量。
- 使用防火墙、入侵检测系统(IDS)和入侵防御系统(IPS)等设备,构建一个多层次的安全防护体系。
- 配置虚拟局域网(VLAN),将不同部门的网络隔开,从而减少安全风险。
2. 信息系统安全- 对所有信息系统进行安全评估,确保它们更新到最新版本,及时修补已知漏洞。
- 实施身份认证机制,采用双因素认证来增强访问安全。
- 加强数据加密措施,确保敏感信息在传输和存储过程中都能得到保护,避免数据泄露。
3. 用户管理与安全培训- 定期对师生进行网络安全知识培训,提高他们的安全意识,教会他们如何识别网络钓鱼和恶意软件的基本技能。
- 制定用户行为规范,明确师生在网络使用中的责任与义务,违规行为将面临相应的处罚。
学校网络安全方案(经典版)编制人:__________________审核人:__________________审批人:__________________编制单位:__________________编制时间:____年____月____日序言下载提示:该文档是本店铺精心编制而成的,希望大家下载后,能够帮助大家解决实际问题。
文档下载后可定制修改,请根据实际需要进行调整和使用,谢谢!并且,本店铺为大家提供各种类型的经典范文,如合同协议、工作计划、活动方案、规章制度、心得体会、演讲致辞、观后感、读后感、作文大全、其他范文等等,想了解不同范文格式和写法,敬请关注!Download tips: This document is carefully compiled by this editor. I hope that after you download it, it can help you solve practical problems. The document can be customized and modified after downloading, please adjust and use it according to actual needs, thank you!Moreover, our store provides various types of classic sample essays, such as contract agreements, work plans, activity plans, rules and regulations, personal experiences, speeches, reflections, reading reviews, essay summaries, and other sample essays. If you want to learn about different formats and writing methods of sample essays, please stay tuned!学校网络安全方案为了保障事情或工作顺利、圆满进行,就不得不需要事先制定方案,方案是在案前得出的方法计划。
校园网络安全方案设计校园网络安全方案设计随着信息技术的发展,校园网络正成为学生学习和生活的重要工具。
然而,网络安全问题也不容忽视。
为了保障校园网络的安全,设计一套全面的校园网络安全方案势在必行。
以下是一份校园网络安全方案的设计。
一、防火墙的设置校园网络应设置强大的防火墙来保障网络的安全。
防火墙能够监控网络流量并过滤潜在的安全威胁。
校园网络的防火墙设置应包括以下几个方面:1.入侵检测系统(IDS)和入侵防御系统(IPS):IDS和IPS 能够监控网络流量,及时发现和阻止入侵行为。
校园网络应设置合适的IDS和IPS策略,确保网络的安全。
2.应用层防火墙:应用层防火墙能够查找并过滤特定类型的网络流量,如HTTP、FTP、SMTP等。
校园网络应设置应用层防火墙,防止恶意软件和网络攻击。
3.网络地址转换(NAT):NAT能够隐藏内部网络的真实IP 地址,提高网络的安全性。
校园网络应设置NAT,避免直接暴露内部网络。
二、用户身份验证和访问控制为了保证校园网络的安全,应设置用户身份验证和访问控制系统。
这样可以避免未经授权的用户使用校园网络,防止网络攻击和数据泄露。
1.用户身份验证:用户在使用校园网络之前,需要进行身份验证。
可以采用用户名和密码、指纹识别、身份证验证等方式,确保只有合法的用户可以使用网络。
2.访问控制:校园网络应设置访问控制策略,控制不同用户对网络资源的访问权限。
可以根据用户的身份、部门、角色等设定不同的访问权限,避免敏感数据的泄露。
三、加密通信和数据保护保护校园网络中的通信和数据是非常重要的。
校园网络应设置以下措施来保护通信和数据的安全:1.虚拟专用网络(VPN):校园网络中的通信可以通过VPN进行加密,防止数据在传输过程中被窃取或篡改。
学生和教职员工可以通过VPN远程访问校园网络,保障数据的安全。
2.数据加密:敏感数据应进行加密存储,防止未经授权的访问。
可以采用对称加密和公私钥加密等方式,确保数据的机密性和完整性。
校园网网络安全设计方案以Internet为代表的信息化浪潮席卷全球,信息网络技术的应用日益普及和深入,伴随着网络技术的高速发展,各种各样的安全问题也相继出现,校园网被“黑”或被病毒破坏的事件屡有发生,造成了极坏的社会影响和巨大的经济损失。
维护校园网网络安全需要从网络的搭建及网络安全设计方面着手。
一、基本网络的搭建。
由于校园网网络特性(数据流量大,稳定性强,经济性和扩充性)和各个部门的要求(制作部门和办公部门间的访问控制),我们采用下列方案:1。
网络拓扑结构选择:网络采用星型拓扑结构(如图1)。
它是目前使用最多,最为普遍的局域网拓扑结构.节点具有高度的独立性,并且适合在中央位置放置网络诊断设备。
2.组网技术选择:目前,常用的主干网的组网技术有快速以太网(100Mbps)、FDDI、千兆以太网(1000Mbps)和ATM(155Mbps/622Mbps)。
快速以太网是一种非常成熟的组网技术,它的造价很低,性能价格比很高;FDDI也是一种成熟的组网技术,但技术复杂、造价高,难以升级;ATM技术成熟,是多媒体应用系统的理想网络平台,但它的网络带宽的实际利用率很低;目前千兆以太网已成为一种成熟的组网技术,造价低于ATM网,它的有效带宽比622Mbps 的ATM还高。
因此,个人推荐采用千兆以太网为骨干,快速以太网交换到桌面组建计算机播控网络。
二、网络安全设计。
1.物理安全设计为保证校园网信息网络系统的物理安全,除在网络规划和场地、环境等要求之外,还要防止系统信息在空间的扩散。
计算机系统通过电磁辐射使信息被截获而失密的案例已经很多,在理论和技术支持下的验证工作也证实这种截取距离在几百甚至可达千米的复原显示技术给计算机系统信息的保密工作带来了极大的危害。
为了防止系统中的信息在空间上的扩散,通常是在物理上采取一定的防护措施,来减少或干扰扩散出去的空间信号.正常的防范措施主要在三个方面:对主机房及重要信息存储、收发部门进行屏蔽处理,即建设一个具有高效屏蔽效能的屏蔽室,用它来安装运行主要设备,以防止磁鼓、磁带与高辐射设备等的信号外泄.为提高屏蔽室的效能,在屏蔽室与外界的各项联系、连接中均要采取相应的隔离措施和设计,如信号线、电话线、空调、消防控制线,以及通风、波导,门的关起等.对本地网、局域网传输线路传导辐射的抑制,由于电缆传输辐射信息的不可避免性,现均采用光缆传输的方式,大多数均在Modem出来的设备用光电转换接口,用光缆接出屏蔽室外进行传输.2。
中小学校园网设计方案随着信息化时代的到来,中小学校园网已经成为教育教学的重要组成部分。
中小学校园网的设计方案需要考虑到教育教学的需求,提供稳定、安全、高效的网络环境,同时也要满足师生对于互联网资源的需求。
下面就是一份中小学校园网设计方案,具体内容如下:一、基础设施建设1.网络设备建设:-选择高性能的核心交换机和路由器,以满足中小学校园网的大带宽需求。
-在校园内设置多个接入点和无线AP,保证覆盖范围广,信号稳定。
-配备防火墙和安全网关,对校园网进行安全防护和监控。
2.网络布线:-根据校园现有的建筑结构和拓扑图,合理规划网络布线,保证网络传输的稳定和高效。
-采用光纤布线和双绞线组成的混合布线方式,以满足不同区域的网络需求。
二、网络管理与维护1.网络管理平台:-选择网络管理软件,提供对整个校园网的维护和管理功能,包括网络设备的监控、配置、故障诊断等。
-设置权限,区分管理员和普通用户,保证网络的安全和稳定。
2.定期检查和维护:-每隔一段时间对校园网进行全面检查,包括网络设备的状态、网络安全、网络带宽等,及时发现潜在问题并进行修复。
-维护网络设备的正常运行,定期更新软件版本,修复漏洞,防止网络攻击。
三、网络安全1.VLAN分割:-根据不同用户的需求和权限,设置不同的VLAN,实现对不同用户的网段划分,保证用户数据的安全和隔离。
2.访问控制:-配置访问控制列表(ACL),限制外部访问中小学校园网的权限,避免非授权用户的访问和攻击。
-设置安全防护措施,如端口锁定和IP-MAC绑定,防止任意设备接入校园网。
3.防火墙和安全策略:-配置防火墙来对校园网进行入侵检测和防御,防止病毒、木马等恶意程序的入侵。
-制定安全策略,对中小学校园网进行访问控制,包括上网时间控制、禁止访问不良网站等。
四、教育资源支持1.校内资源共享:-提供校内资源共享平台,教师和学生可以在校内网络中自由共享课件、教案、习题等教育资源。
2.网络教学平台:-搭建网络教学平台,教师可以在平台上发布课件、作业、考试等教学资源,学生可以在平台上进行学习和交流。
校园网络设计方案一、项目背景随着信息技术的不断发展,校园网络已经成为学校与外界交流、学生学习和教学活动的重要平台。
为了满足日益增长的网络需求,校园网络的设计和建设变得至关重要。
本文将对校园网络的设计方案进行探讨,以提供一个高效、稳定和安全的网络环境。
二、需求分析在设计校园网络方案之前,我们需要了解校园网络的主要需求。
校园网络需要满足以下几个方面的需求:1.大带宽:学生和教师在网络上进行高清视频学习和教学活动,需要有足够的带宽来支持。
2.稳定性:校园网络需要具有较高的稳定性,确保网络连接的持久性和稳定性。
3.安全性:校园网络需要具备一定的安全性,以保护敏感信息不被未授权人员访问。
4.扩展性:校园网络需要具备一定的扩展性,以适应日益增长的网络用户数量。
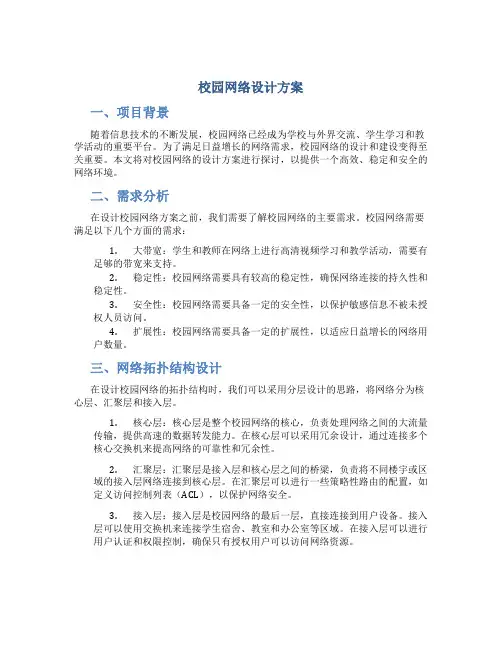
三、网络拓扑结构设计在设计校园网络的拓扑结构时,我们可以采用分层设计的思路,将网络分为核心层、汇聚层和接入层。
1.核心层:核心层是整个校园网络的核心,负责处理网络之间的大流量传输,提供高速的数据转发能力。
在核心层可以采用冗余设计,通过连接多个核心交换机来提高网络的可靠性和冗余性。
2.汇聚层:汇聚层是接入层和核心层之间的桥梁,负责将不同楼宇或区域的接入层网络连接到核心层。
在汇聚层可以进行一些策略性路由的配置,如定义访问控制列表(ACL),以保护网络安全。
3.接入层:接入层是校园网络的最后一层,直接连接到用户设备。
接入层可以使用交换机来连接学生宿舍、教室和办公室等区域。
在接入层可以进行用户认证和权限控制,确保只有授权用户可以访问网络资源。
四、网络设备选型在校园网络设计中,选择合适的网络设备至关重要。
以下是一些常用的网络设备及其功能:1.核心交换机:核心交换机是整个校园网络的核心设备,需要具备高速数据处理能力和可靠的冗余设计。
2.汇聚交换机:汇聚交换机需要具备较高的端口密度,以连接多个接入交换机和核心交换机。
3.接入交换机:接入交换机需要具备较多的接口和较低的延迟,以满足学生宿舍、教室和办公室等区域的网络需求。
智慧校园网络安全等保设计方案一、方案目标与范围1.1 目标本方案旨在为智慧校园的网络安全建立一套全面、系统的保障体系,通过实施网络安全等级保护(等保)措施,确保校园内信息系统和数据的安全,保护师生的隐私信息,维护校园网络的稳定性与安全性。
1.2 范围本方案适用于校园内所有信息系统,包括但不限于:- 教务管理系统- 学生信息管理系统- 财务管理系统- 设备管理系统- 校园网络基础设施二、组织现状与需求分析2.1 现状分析根据对校园网络安全现状的评估,主要问题包括:- 网络防火墙和入侵检测系统(IDS)配置不完善,存在被攻击风险。
- 教职工和学生的安全意识普遍较低,容易遭遇网络钓鱼和社交工程攻击。
- 数据备份和恢复机制不健全,存在数据丢失风险。
- 校园内部信息系统之间缺乏有效的安全隔离。
2.2 需求分析为有效应对上述问题,校园需要:- 完善网络安全基础设施,增强防护能力。
- 提高师生的网络安全意识,建立安全文化。
- 制定数据备份和恢复策略,确保数据安全。
- 加强信息系统之间的安全隔离,降低潜在风险。
三、实施步骤与操作指南3.1 网络安全基础设施建设3.1.1 完善防火墙和入侵检测系统- 预算:预计投入30万元用于防火墙和IDS设备的采购与安装。
- 实施步骤:1. 选择合适的防火墙和入侵检测设备,建议采购市场上口碑良好的品牌。
2. 配置防火墙策略,设定访问控制列表(ACL),阻止不必要的外部访问。
3. 部署IDS,实时监测网络流量,及时发现并响应潜在威胁。
3.1.2 加强网络隔离- 预算:预计投入10万元用于网络分区和隔离设备的配置。
- 实施步骤:1. 按照信息系统的功能和重要性进行网络分区。
2. 配置虚拟局域网(VLAN),确保不同系统之间的物理与逻辑隔离。
3. 定期评估网络隔离效果,确保安全防护措施有效。
3.2 安全意识培训与文化建设3.2.1 开展网络安全培训- 预算:预计投入5万元用于培训材料与讲师费用。
校园网络安全宣传方案设计一、前言随着信息时代的不断发展,互联网已经成为人们生活中必不可少的一部分。
在校园中,互联网更是成为了学生们进行学习、生活和娱乐的重要来源。
然而,随着互联网的普及,网络犯罪也越来越常见,校园网络安全问题日益引起重视。
因此,为了保障校园网络安全,加强学生们对网络安全方面的认识,设计一个全面且有效的网络安全宣传方案势在必行。
二、方案策划2.1 目标受众校园网络安全宣传方案的目标受众是全体师生。
通过宣传,提高师生对网络安全问题的了解和认识,让大家知道如何提高自身网络安全并避免被网络罪犯侵害。
2.2 宣传内容为了让学生们更好地了解网络安全,我们需要设计一些实用、生动、简洁的网络安全知识宣传内容。
在选择内容时,需要考虑学生们的实际情况和最容易出现的网络安全问题,如:密码泄露、网络欺凌等。
以下是宣传内容的主要形式:1.校园广播:学校可以定期播音宣传校园网络安全的知识,时间可以设在早上或者下午课间休息时间。
主要宣传内容有黑客攻击的类型、数据存储的方法和密码保护措施等等。
2.校园海报:为了让学生们更好地了解网络安全保护的方法和注意事项,学校可以制作一些海报贴在校内的教室、实验室、图书馆等场所。
主要宣传内容有密码保护措施、防止网络诈骗的 tips 和不要轻易信任网络朋友等等。
3.校园现场宣传:学校可以在特定的场合展开网络安全宣传活动,比如新生入学安全教育和安全周活动等。
在这些活动中,学校可以邀请专业人士对网络安全问题进行演讲,或组织网络安全技能竞赛和观看网络安全宣传片等等。
4.校园新媒体宣传:随着社交媒体的普及,学校可以在微博、微信等平台上定期发布网络安全相关的宣传信息。
此外,学校还可以在学校网站上建立专题,为师生提供更详细的网络安全知识和防范技巧。
2.3 宣传效果•让师生更加了解网络安全问题,增强信息安全防范意识,提高信息安全风险识别能力和发现风险的意识。
•学生们对网络犯罪的认识增强,会更加谨慎地使用网络,规范使用网络,从而保护个人数据安全。
某校园网络安全方案设计随着信息技术的飞速发展,校园网络在学校的教学、科研、管理等方面发挥着越来越重要的作用。
然而,网络安全问题也日益凸显,如病毒攻击、黑客入侵、数据泄露等,给学校的正常运转和师生的信息安全带来了严重威胁。
因此,设计一套完善的校园网络安全方案至关重要。
一、需求分析1、学校规模与网络架构首先,需要了解学校的规模,包括学生和教职工的数量,以及校园内的建筑物分布和网络接入点的数量。
同时,对现有的网络架构进行详细分析,包括核心交换机、汇聚交换机、接入交换机等设备的性能和配置。
2、业务需求明确学校的主要业务需求,如教学管理系统、图书馆资源系统、办公自动化系统等。
了解这些系统的使用频率、数据流量和安全要求。
3、安全威胁对可能面临的安全威胁进行评估,如网络病毒、恶意软件、网络钓鱼、DDoS 攻击等。
分析这些威胁可能的入侵途径和造成的影响。
二、设计目标1、保密性确保学校的敏感信息,如学生成绩、教职工薪资等,在网络传输和存储过程中不被泄露。
2、完整性保证数据的完整性,防止数据被篡改或破坏,确保教学和管理工作的正常进行。
3、可用性保障校园网络的稳定运行,确保师生能够随时访问所需的网络资源。
4、可追溯性建立有效的审计机制,能够对网络活动进行追踪和审查,以便在发生安全事件时能够快速定位和解决问题。
三、安全策略1、访问控制采用身份认证和授权机制,对不同用户设置不同的访问权限。
例如,学生只能访问特定的教学资源,教职工则可以根据其工作职责获得相应的权限。
2、防火墙部署在校园网络的边界部署防火墙,阻止外部非法访问和攻击。
同时,在内部网络中划分不同的安全区域,如教学区、办公区、宿舍区等,通过防火墙进行区域间的访问控制。
3、入侵检测与防御系统(IDS/IPS)安装 IDS/IPS 设备,实时监测网络中的异常流量和攻击行为,并及时采取防御措施。
4、防病毒和恶意软件在服务器和客户端安装防病毒软件,定期更新病毒库,对邮件、网页下载等进行实时监控和查杀。
学校校园网络安全管理的网络安全规划与设计在当今数字化的时代,学校校园网络的安全管理变得尤为重要。
学校作为培养下一代的摇篮,必须确保网络环境的安全可靠,以保护学生和教职员工的隐私和财产安全。
因此,进行网络安全的规划与设计就显得至关重要。
一、现状分析在进行网络安全规划与设计之前,首先需要详细分析学校校园网络的现状。
这包括校园网络的覆盖范围、网络设备的数量和类型、网络流量的大小以及网络使用的对象等。
通过对现状的全面了解,可以有针对性地制定网络安全策略,并针对潜在威胁进行预防与响应。
二、安全意识教育有效的网络安全规划与设计需要建立一个良好的安全意识教育体系。
学校应该定期开展网络安全培训和教育,提高师生的网络安全意识和能力。
这包括如何设置强密码、如何防范网络钓鱼、如何避免点击恶意链接等方面的知识。
只有通过教育,才能培养学生正确的网络安全习惯,减少网络安全事件的发生。
三、安全策略与漏洞管理基于现状分析的结果,学校应制定网络安全策略,明确安全管理的目标和要求。
例如,可以设定网络访问权限,限制教职员工和学生在校园网络上的行为;设置病毒防护和防火墙等技术措施,以防范网络攻击;建立网络日志管理系统,及时发现和处理异常行为等。
此外,积极应对网络漏洞也是网络安全规划与设计的重要部分。
学校需要定期对网络设备进行安全审计和漏洞扫描,及时修补网络设备的漏洞,确保网络的运行和数据的安全。
四、应急响应与灾备预案任何一个网络都无法百分之百地排除被攻击的可能性。
因此,学校校园网络安全规划与设计还应包括应急响应与灾备预案。
学校应制定网络安全事件应急响应流程,设立网络安全应急响应队伍,及时应对网络攻击和漏洞利用等事件。
同时,学校还应制定灾备预案,确保在网络安全事件发生后能够迅速恢复网络服务,最大限度地减少损失。
五、风险评估与持续改进学校校园网络安全规划与设计需要建立一个持续改进的机制。
学校应定期进行网络安全风险评估,识别和分析潜在的安全风险,并采取相应的措施进行改进。
校园安全网络设计方案随着信息技术的发展和普及,校园网络已成为学生学习和教育管理的重要工具。
然而,随之而来的网络安全问题也日益严峻。
为提高校园网络安全性,保护学生的个人信息和教育资源,制定一套完善的校园安全网络设计方案势在必行。
一、概述1.1 目标本安全设计方案的目标是确保校园网络的可用性、机密性和完整性,提供一个安全可靠的学习和工作环境。
1.2 适用范围本设计方案适用于学校的校园网络,包括教学楼、图书馆、宿舍楼等各个场所。
二、网络安全设备与技术2.1 防火墙为了控制网络流量,防止未经授权的访问以及屏蔽恶意攻击,学校应配置专业防火墙设备。
防火墙需要定期维护和升级,以保持最新的安全防御能力。
2.2 入侵检测系统(IDS)与入侵防御系统(IPS)IDS和IPS是监测和防御网络中潜在攻击的关键技术。
IDS用于监测网络流量,发现异常行为和攻击行为;IPS则能够主动阻断恶意攻击,并提供实时的事件响应。
2.3 VPN技术为了确保校园网络的安全性,提供远程办公和学习的便利,学校可使用虚拟专用网络(VPN)技术。
VPN通过加密通信,确保数据传输的机密性和完整性,同时隐藏用户的真实IP地址。
2.4 访问控制技术为了限制网络资源的访问权限,学校可以使用访问控制技术。
这包括MAC地址过滤、IP地址访问控制列表(ACL)等。
通过合理的访问控制策略,可以有效减少非授权用户的访问。
三、网络安全策略与管理3.1 密码策略学校应该建立一套强密码策略,要求用户在设置密码时遵循一定的安全原则,例如密码长度、复杂度要求等。
同时,学校还应定期强制用户更换密码,确保密码的安全性。
3.2 用户权限管理学校应根据用户角色和需求,合理分配用户权限。
将用户分为不同的权限组,限制其访问敏感信息和系统功能,从而减少风险。
3.3 安全意识教育与培训为了提高师生对网络安全的认知和应对能力,学校应该开展定期的安全意识教育与培训活动。
这可以包括网络安全知识的普及、安全操作的培训等方面。
2024年学校网络安全宣传方案一、背景:随着互联网的快速发展,网络安全问题也日益突出。
尤其是学校,作为一个网络使用较为频繁的地方,网络安全问题更加重要。
为了增强学生对网络安全的意识,提高网络安全的防范能力,我们制定了以下网络安全宣传方案。
二、宣传目标:1. 提高师生对网络安全的认识和重视程度;2. 增加学生对网络安全的防范意识,提高他们的网络安全能力;3. 强化网络安全知识的学习,减少网络安全问题的发生。
三、宣传形式:1. 网络安全宣传周活动:在全校范围内组织网络安全宣传周活动,通过举办讲座、比赛、展览等活动形式,宣传网络安全知识,提高学生的网络安全意识。
2. 网络安全知识讲座:邀请网络安全专家为学生和教师讲解网络安全知识,包括常见网络安全威胁、个人信息保护、网络诈骗等内容,提供实用的网络安全技巧和防范措施。
3. 网络安全知识竞赛:组织学生参加网络安全知识竞赛,通过问答形式检测和提高学生对网络安全知识的掌握程度,激发学生的学习兴趣和参与热情。
4. 网络安全展览:设置网络安全展览区,展示网络安全的基本知识、案例分析和防范技巧,让学生通过视觉和实物了解网络安全的重要性和应对方法。
5. 网络安全宣传海报:设计和制作网络安全宣传海报,张贴在教室、图书馆、宿舍等公共场所,提醒学生注意网络安全问题,增强他们的防范意识。
6. 网络安全知识月刊:推出网络安全知识月刊,定期向学生发放,内容涵盖网络安全的基本知识、案例分析、新闻评论等,让学生通过阅读了解网络安全的最新动态和应对策略。
7. 网络安全教育课程:将网络安全知识纳入班级教育课程,通过专门的网络安全课程内容,向学生传授网络安全知识、教育学生正确使用互联网的方法和技巧。
四、宣传重点:1. 网络谣言辨别:通过宣传教育,让学生学会分辨网络谣言和可信信息,并养成查证信息的习惯,提高他们的信息素养。
2. 防范网络诈骗:提供学生详细的网络诈骗案例,教育他们如何防范诈骗行为,保护个人信息安全。
校园网设计方案为了设计一个高效、稳定、安全的校园网,以下是一个基本的设计方案。
一、需求分析1.带宽需求:学生和教职工会使用网络进行网上学习、娱乐等活动,因此需要足够大的带宽满足他们的需求。
2.连接数需求:由于学生和教职工人数较多,因此需要一个具有高连接数的校园网。
3.网络覆盖范围和拓扑结构:需要将校园内的教学楼、办公楼、学生宿舍等地点全面覆盖。
4.网络安全需求:校园网需要在保证高效性的同时,保证用户的信息安全。
二、基础设施建设1.网络带宽:校园网总带宽需求应根据学生和教职工的使用情况进行估算。
一般情况下,大学设置总带宽为10Gbps。
2.网络设备:校园网的设备包括路由器、交换机、防火墙等主设备。
建议选择千兆交换机,同时配备一台高效的防火墙,保证网络安全。
3.网络拓扑:经典的校园网拓扑结构是三层结构,包括核心层、汇聚层和接入层。
核心层与汇聚层使用十字结构连接,接入层与汇聚层使用星形或者环形连接。
不过随着技术的发展,已经出现了多层结构、流线型结构等各种校园网结构。
需要根据校园网规模和使用情况进行选择。
4.网站策略:建议使用策略路由控制、OSPF协议等,进行负载均衡和网络监管,同时要建立拥塞控制策略。
三、网络管理1. IP地址规划:为了有效地管理校园网IP地址,可以采用子网划分法。
可以建立多个子网,每个子网可以拥有自己的IP地址规划。
2.网络监管:建议采用网络监管工具对校园网进行监管,包括流量监控、用户管理、设备管理等等。
网络管理员需要定期进行网络更改、审核、维护等操作。
3.网络安全:网络管理还包括网络安全方面的维护。
建议采用防火墙、入侵检测等方案加强网络安全。
四、安全性与可靠性1.安全性:为了保证校园网的安全,需要设立相应的安全策略。
建议采用防火墙、入侵检测等技术进行数据包过滤和网络扫描,同时对重要文件和数据进行备份。
2.可靠性:为确保校园网24小时开放,建议采用冗余结构、备份等方法,保证网络的稳定性和可靠性。
校园网络安全设计方案一、安全需求1.1.1网络现状随着信息技术的不断发展和网络信息的海量增加,校园网的安全形势日益严峻,目前校园网安全防护体系还存在一些问题,主要体现在:网络的安全防御能力较低,受到病毒、黑客的影响较大,对移动存储介质的上网监测手段不足,缺少综合、高效的网络安全防护和监控手段,削弱了网络应用的可靠性。
因此,急需建立一套多层次的安全管理体系,加强校园网的安全防护和监控能力,为校园信息化建设奠定更加良好的网络安全基础。
经调查,现有校园网络拓扑图如下:1.1.2应用和信息点楼号该楼用途每层主机数层数每栋信息点总数实现功能3 行政,办公,网络中心50 4 200 主要以校领导、财务、人事为主要用户。
主要是网络中心、计算机机房、网络实验室为主。
网络中心负责网络维护,管理,中心内设有网站、电子邮箱、精品课程、FTP资源、办公系统以及视频点播等服务器。
1.2.现有安全技术1.操作系统和应用软件自身的身份认证功能,实现访问限制。
2.定期对重要数据进行备份数据备份。
3.每台校园网电脑安装有防毒杀毒软件。
1.3.安全需求1.构建涵盖校园网所有入网设备的病毒立体防御体系。
计算机终端防病毒软件能及时有效地发现、抵御病毒的攻击和彻底清除病毒,通过计算机终端防病毒软件实现统一的安装、统一的管理和病毒库的更新。
2. 建立全天候监控的网络信息入侵检测体系在校园网关键部位安装网络入侵检测系统,实时对网络和信息系统访问的异常行为进行监测和报警。
3. 建立高效可靠的内网安全管理体系只有解决网络内部的安全问题,才可以排除网络中最大的安全隐患,内网安全管理体系可以从技术层面帮助网管人员处理好繁杂的客户端问题。
4. 建立虚拟专用网(VPN)和专用通道使用VPN网关设备和相关技术手段,对机密性要求较高的用户建立虚拟专用网。
二.安全设计1.1设计原则根据防范安全攻击的安全需求、需要达到的安全目标、对应安全机制所需的安全服务等因素,参照SSE-CMM("系统安全工程能力成熟模型")和ISO17799(信息安全管理标准)等国际标准,综合考虑可实施性、可管理性、可扩展性、综合完备性、系统均衡性等方面,网络安全防范体系在整体设计过程中应遵循以下9项原则:1.网络信息安全的木桶原则网络信息安全的木桶原则是指对信息均衡、全面的进行保护。
“木桶的最大容积取决于最短的一块木板”。
网络信息系统是一个复杂的计算机系统,它本身在物理上、操作上和管理上的种种漏洞构成了系统的安全脆弱性,尤其是多用户网络系统自身的复杂性、资源共享性使单纯的技术保护防不胜防。
攻击者使用的“最易渗透原则”,必然在系统中最薄弱的地方进行攻击。
因此,充分、全面、完整地对系统的安全漏洞和安全威胁进行分析,评估和检测(包括模拟攻击)是设计信息安全系统的必要前提条件。
安全机制和安全服务设计的首要目的是防止最常用的攻击手段,根本目的是提高整个系统的"安全最低点"的安全性能。
2.网络信息安全的整体性原则要求在网络发生被攻击、破坏事件的情况下,必须尽可能地快速恢复网络信息中心的服务,减少损失。
因此,信息安全系统应该包括安全防护机制、安全检测机制和安全恢复机制。
安全防护机制是根据具体系统存在的各种安全威胁采取的相应的防护措施,避免非法攻击的进行。
安全检测机制是检测系统的运行情况,及时发现和制止对系统进行的各种攻击。
安全恢复机制是在安全防护机制失效的情况下,进行应急处理和尽量、及时地恢复信息,减少供给的破坏程度。
3.安全性评价与平衡原则对任何网络,绝对安全难以达到,也不一定是必要的,所以需要建立合理的实用安全性与用户需求评价与平衡体系。
安全体系设计要正确处理需求、风险与代价的关系,做到安全性与可用性相容,做到组织上可执行。
评价信息是否安全,没有绝对的评判标准和衡量指标,只能决定于系统的用户需求和具体的应用环境,具体取决于系统的规模和范围,系统的性质和信息的重要程度。
4.标准化与一致性原则系统是一个庞大的系统工程,其安全体系的设计必须遵循一系列的标准,这样才能确保各个分系统的一致性,使整个系统安全地互联互通、信息共享。
5.技术与管理相结合原则安全体系是一个复杂的系统工程,涉及人、技术、操作等要素,单靠技术或单靠管理都不可能实现。
因此,必须将各种安全技术与运行管理机制、人员思想教育与技术培训、安全规章制度建设相结合。
6.统筹规划,分步实施原则由于政策规定、服务需求的不明朗,环境、条件、时间的变化,攻击手段的进步,安全防护不可能一步到位,可在一个比较全面的安全规划下,根据网络的实际需要,先建立基本的安全体系,保证基本的、必须的安全性。
随着今后随着网络规模的扩大及应用的增加,网络应用和复杂程度的变化,网络脆弱性也会不断增加,调整或增强安全防护力度,保证整个网络最根本的安全需求。
7.等级性原则等级性原则是指安全层次和安全级别。
良好的信息安全系统必然是分为不同等级的,包括对信息保密程度分级,对用户操作权限分级,对网络安全程度分级(安全子网和安全区域),对系统实现结构的分级(应用层、网络层、链路层等),从而针对不同级别的安全对象,提供全面、可选的安全算法和安全体制,以满足网络中不同层次的各种实际需求。
8.动态发展原则要根据网络安全的变化不断调整安全措施,适应新的网络环境,满足新的网络安全需求。
9.易操作性原则首先,安全措施需要人为去完成,如果措施过于复杂,对人的要求过高,本身就降低了安全性。
其次,措施的采用不能影响系统的正常运行。
1.2.物理层设计1.物理位置选择机房应选择在具有防震、防风和防雨等能力的建筑内;机房的承重要求应满足设计要求;机房场地应避免设在建筑物的高层或地下室,以及用水设备的下层或隔壁;机房场地应当避开强电场、强磁场、强震动源、强噪声源、重度环境污染,易发生火灾、水灾,易遭受雷击的地区。
2.物理访问控制有人值守机房出入口应有专人值守,鉴别进入的人员身份并登记在案;无人值守的机房门口应具备告警系统;应批准进入机房的来访人员,限制和监控其活动范围;应对机房划分区域进行管理,区域和区域之间设置物理隔离装置,在重要区域前设置交付或安装等过渡区域。
服务器应该安放在安装了监视器的隔离房间内,并且监视器要保留15天以上的摄像记录。
机箱,键盘,电脑桌抽屉要上锁,以确保旁人即使进入房间也无法使用电脑,钥匙要放在安全的地方。
在自己的办工桌上安上笔记本电脑安全锁,以防止笔记本电脑的丢失。
3.防盗窃和防破坏应将相关服务器放置在物理受限的范围内;应利用光、电等技术设置机房的防盗报警系统,以防进入机房的盗窃和破坏行为;应对机房设置监控报警系统。
4.防雷击机房建筑应设置避雷装置;应设置防雷保安器,防止感应雷;应设置交流电源地线。
5.防火应设置火灾自动消防系统,自动检测火情,自动报警,并自动灭火;机房及相关的工作房间和辅助房,其建筑材料应具有耐火等级。
6.防水和防潮水管安装不得穿过屋顶和活动地板下;应对穿过墙壁和楼板的水管增加必要的保护措施,如设置套管;应采取措施防止雨水通过屋顶和墙壁渗透;应采取措施防止室内水蒸气结露和地下积水的转移与渗透。
7.防静电应采用必要的接地等防静电措施;应采用防静电地板。
8. 温湿度控制应设置恒温恒湿系统,使机房温、湿度的变化在设备运行所允许的范围之内。
防尘和有害气体控制;机房中应无爆炸、导电、导磁性及腐蚀性尘埃;机房中应无腐蚀金属的气体;机房中应无破坏绝缘的气体。
9.电力供应机房供电应与其他市电供电分开;应设置稳压器和过电压防护设备;应提供短期的备用电力供应(如UPS设备);应建立备用供电系统(如备用发电机),以备常用供电系统停电时启用。
10.电磁防护要求应采用接地方式防止外界电磁干扰和相关服务器寄生耦合干扰;电源线和通信线缆应隔离,避免互相干扰。
1.3.网络层设计1.防火墙技术建立在现代通信网络技术和信息安全技术基础上的防火墙技术是目前应用最广泛的防护技术.在逻辑上,它既是一个分离器也是一个限制器,同时它还是一个分析器,通过设置在异构网络(如可信的校园网与不可信的公共网)之间的一系列部件的组合有效监控内部网与外层网络之间的信息流动,使得只有经过精心选择的应用协议才能通过,保证了内网环境的安全,如图1所示作为校园网安全的屏障,防火墙是连接内、外层网络之间信息的唯一出入口,根据具体的安全政策控制(允许、拒绝、监测)出入网络的信息流.校园网络管理员要将诸如口令、加密、身份认证、审计等的所有安全软件配置在防火墙上以便对网络存取和访问进行监控审计.同时利用防火墙的日志记录功能做好备份,提供网络使用情况的统计数据2.虚拟专网(VPN)技术对于从专线连接的外部网络用户,采用虚拟专网(VPN)技术,它使架设于公众网络上的园区网使用信道协议及相关的安全程序进行保密,还可以采用点对点协议、加密后送出资料及加密收发两端网络位置等措施使虚拟专网更加可靠。
3.身份认证技术对于拨号进入园区网的用户进行严格控制,在拨号线路上加装保密机,使无保密机的用户无法拨通;通过用户名和口令的认真检查用户身份;利用回拨技术再次确认和限制非法用户的入侵。
4.加密技术在外部网络的数据传输过程中,采用密码技术对信息加密是最常用的安全保护手段。
目前广泛使用的有对称算法和非对称算法两类加密算法,两种方法结合使用,加上数字签名、数字时间戳、数字水印及数字证书等技术,可以使通信安全得到保证。
为存放秘密信息的服务器加装密码机,对园区网上传输的秘密信息加密,以实现秘密数据的安全传输。
5.物理隔离公共网络及因特网上黑客日益猖獗,加上我国使用的计算机及网络设备的软硬件产品大多数是进口的,安全上没有很好的保证,因而将外部网络中的因特网与专用网络如军用网实现物理隔离,使之没有任何连接,可以使园区网与外部专用网络连接时,园区网与Internet无物理联系在安全上较为稳妥。
6.防毒网关防火墙无法防止病毒的传播,因而需要安装基于Internet网关的防毒软件,具体可以安装到代理服务器上,以防止Internet病毒及Java程序对系统的破坏。
7.网络地址转换技术当园区网内部主机与外部相连时,使用同一IP地址;相反,外部网络与园区网主机连接时,必须通过网关映射到园区网主机上。
它使外部看不到园区网,从而隐藏内部网络,达到保密作用,同时,它还可以解决IP地址的不足。
8.代理服务及路由器可以根据设置地址、服务、内容等要素来控制用户的访问,代理服务器及路由器起访问的中介作用,使园区网和外部网络间不能直接访问,从而保证内部关键信息的安全。
9.安全扫描可以通过各种安全扫描软件对系统进行检测与分析,迅速找到安全漏洞并加以修复。
目前有多种软件可以对设备进行扫描,检查它们的弱点并生成报表。