《法学概论》期末复习指导
- 格式:doc
- 大小:21.00 KB
- 文档页数:8
(1.题所标示的页码是指导书上的页码。
2.作业也很重要)《法学概论》期末考试复习要点二、复习题1.根据法所作用的对象,可将法的作用分为法的_规范作用_和法的社会作用。
2. 按照通说,法律规范的结构涉及合用条件、行为模式、法律后果三要素。
3. 一般认为,法是由_法律规范、__法律原则___和法律概念组成的。
4. 一般认为法律权利具体涉及自由权、_请求权_和_诉权__三要素。
5. 法的效力具有一定的范围,涉及_对象效力_、空间效力_和_时间效力_。
6.法所规定的行为模式有三种:应为模式、可为模式_和_勿为模式__。
7.中华人民共和国主席、副主席每届任期同全国人民代表大会每届任期相同,连续任职不得超过__2___届。
8. 宪法的修改,由全国人民代表大会常务委员会或者五分之一以上的全国人民代表大会代表建议,并由全国人民代表大会以全体代表的__三分之二___的多数通过。
9.中华人民共和国主席缺位时,由__副主席____继任主席的职位。
10. 我国现行宪法规定:“宪法的修改,由全国人民代表大会常务委员会或者__五分之一___以上的全国人民代表大会代表建议,并由全国人民代表大会以全体代表的__三分之二___以上的多数通过。
”11. 我国的国体是_人民民主专政__,政体是_人民代表大会制度。
12.我国社会主义经济制度的基础是生产资料的社会主义公有制,即_全民所有制___和劳动群众集体所有制。
13.民法调整平等主体之间的财产关系,可以分为静态的财产归属关系和动态的财产流转关系。
前者重要由民法中的_物权法_调整,后者重要由民法中的__协议法____调整。
14. 民法调整的对象为:平等主体之间的__财产关系___和平等主体之间的__人向关系___。
15. __民事法律关系_是基于民事法律事实并由民事法律规范调整而形成的民事权利义务关系。
16. 依民事权利的效力范围不同,可分为_绝对权_____和_相对权_____。
17. 依民事权利内容的性质不同,可分为__财产权____和_人身权_____。
电大平湖学院《法学概论》复习指导,一、各章学习重点(参考)第一章法理学掌握法的定义,法的外部特征,法的渊源,法的休系,法的实施,法的适用,法的创制和法律创制程序,法律规范,法律关系,违法,法律责任。
第二章宪法学拿握宪法的概念,我国的国家性质、政权组织形式和国家结构形式,我国公民的基木权利和义务及特点,我国国家机构组织和活动的基本原则等。
第三章行政法学学握行政法的概念、特征和皋木原则,行政主体、公务员、行政相对人的概念,行政行为的概念和种类,行政行为的构成和效力,行政违法的概念和种类,行政复议的概念。
第四章刑法学掌握刑法的基本原则、犯罪概念及基本特征、犯罪构成要件和我国刑法对正当防卫、故意犯罪停止形态、各共同犯罪人刑事责任的规定以及刑罚的种类和具体运用,并在此基础上掌握几种常见罪的概念、犯罪构成要件及法定刑。
第五章民法学掌握民法的概念、调整对彖和基本原则,民事法律关系构成的要素,公民和法人的民事权利能力和行为能力,民事法律行为,无效的民事行为,可变更、可撤销的民事行为,代理的效力,物权的概念及特征,债的分类及一般原理,知识产权的特点及保护期限,法律对违法婚姻的规定,诉讼时效,民事责任的承担方式等。
第六章商法学掌握商法的特征和基木原则、公司的概念和特征、有限责任公司法律特征和设立条件、股份有限公司特征、股份、上山公司、保险法特征和基本原则、保险合同、票据概念特征、票据行为、破产特征。
第七章经济法学掌握经济法的概念和调整对象,经济法律关系,反不正当竟争法中反不正当竞争行为的表现形式,税法的构成、纳税环节和税收保全,消费者权益保护法中消费者的权利,环境保护法中的“三同时” 制度等。
第八章刑事诉讼法学掌握刑事诉讼的基本原则,刑事诉讼筲辖权的确定,刑事辩护的种类以及辩护人的权利和义务,刑事诉讼强制措施的适用,刑事诉讼普通程序、第二审程序、’市判监督程序的重要内容。
第九章民事诉讼法学掌握民事诉讼法的特有原则,民事诉讼管辖的分类,民事诉讼当事人中原告、被吿和第三人的法律地位,普通审判程序的内容。
法学概论知识点期末总结第一部分:法学的基本概念和内涵一、法学的概念法学是研究法律的学科,是研究法律规范和法律制度的学科。
法学包括两个方面的内容,即广义法学和狭义法学。
广义法学是指包括法理学、法史学、法社会学、法经济学、法哲学等在内的所有法学类学科。
狭义法学是指专门研究法律规范和法律制度的学科,包括法律理论、法律史、法律思想、法律逻辑等。
二、法学的内涵法学是研究法律规范和法律制度的学科,其内涵包括以下几个方面:1. 法律规范:法学研究的对象是法律规范,法律规范是由国家制定和颁布的,具有强制力和普遍适用性的规范。
2. 法律制度:法学研究的对象还包括法律制度,即由法律规范和相应的法律机构组成的整体。
3. 法学方法:法学是以法律规范为对象的学科,研究方法包括逻辑分析、历史分析、比较研究、实证研究等。
4. 法学价值:法学研究的目的是为了发现和弘扬法治理念,促进社会公正、平等和秩序。
第二部分:法学的发展历程和主要学派一、法学的发展历程1. 古代法学:古代法学包括中国古代法学、印度古代法学、古希腊罗马法学等,具有浓厚的历史和宗教色彩。
2. 中世纪法学:中世纪法学以天主教教义为基础,包括教会法学和世俗法学。
3. 近代法学:近代法学是18世纪以后的法学发展阶段,主要表现为民法学、刑法学、行政法学等。
4. 当代法学:当代法学是20世纪以后的法学发展阶段,主要包括法律理论学、法律史学、法律哲学学等。
二、法学的主要学派1. 自然法学派:自然法学派主张法律规范应当符合自然法则,是古希腊罗马法学的主要思想。
2. 法律实证主义学派:法律实证主义学派主张法律规范应当以事实为依据,并且以实证研究方法进行法律研究。
3. 法律实用主义学派:法律实用主义学派主张法律应当对社会进行服务和调整,强调法律实用价值。
4. 法律解释学派:法律解释学派主张法律规范应当具有统一和稳定的解释性,以实现公正和合理的判断。
第三部分:法学的基本原理和方法一、法学的基本原理1. 法律平等原则:法律平等原则是指法律规范适用于所有人应当平等,不得因种族、性别等因素差别对待。
电大平湖学院《法学概论》复习指导一、各章学习重点(参考)第一章法理学掌握法的定义,法的外部特征,法的渊源,法的体系,法的实施,法的适用,法的创制和法律创制程序,法律规范,法律关系,违法,法律责任。
第二章宪法学掌握宪法的概念,我国的国家性质、政权组织形式和国家结构形式,我国公民的基本权利和义务及特点,我国国家机构组织和活动的基本原则等。
第三章行政法学掌握行政法的概念、特征和基本原则,行政主体、公务员、行政相对人的概念,行政行为的概念和种类,行政行为的构成和效力,行政违法的概念和种类,行政复议的概念。
第四章刑法学掌握刑法的基本原则、犯罪概念及基本特征、犯罪构成要件和我国刑法对正当防卫、故意犯罪停止形态、各共同犯罪人刑事责任的规定以及刑罚的种类和具体运用,并在此基础上掌握几种常见罪的概念、犯罪构成要件及法定刑。
第五章民法学掌握民法的概念、调整对象和基本原则,民事法律关系构成的要素,公民和法人的民事权利能力和行为能力,民事法律行为,无效的民事行为,可变更、可撤销的民事行为,代理的效力,物权的概念及特征,债的分类及一般原理,知识产权的特点及保护期限,法律对违法婚姻的规定,诉讼时效,民事责任的承担方式等。
第六章商法学掌握商法的特征和基本原则、公司的概念和特征、有限责任公司法律特征和设立条件、股份有限公司特征、股份、上市公司、保险法特征和基本原则、保险合同、票据概念特征、票据行为、破产特征。
第七章经济法学掌握经济法的概念和调整对象,经济法律关系,反不正当竞争法中反不正当竞争行为的表现形式,税法的构成、纳税环节和税收保全,消费者权益保护法中消费者的权利,环境保护法中的“三同时”制度等。
第八章刑事诉讼法学掌握刑事诉讼的基本原则,刑事诉讼管辖权的确定,刑事辩护的种类以及辩护人的权利和义务,刑事诉讼强制措施的适用,刑事诉讼普通程序、第二审程序、审判监督程序的重要内容。
第九章民事诉讼法学掌握民事诉讼法的特有原则,民事诉讼管辖的分类,民事诉讼当事人中原告、被告和第三人的法律地位,普通审判程序的内容。
法学概论期末复习指导(别忘了带2B铝笔、专用半开卷纸、学生证或专用准考证)一、考试时间:12月25日周六下午14:00——15:30二、客观题涂答题卡,主观题在试卷上答题三、题型1、单选:1分*10题(学习指导上的单选)2、多选:2分*8题(学习指导上的多选)3、辨析题:6分*6题(判断+分析)4、案例分析题:38分辨析题复习范围:1、法的特征:P5-7 相关题型:学习指导P62A、法是调整行为关系的社会规范B、法是以国家政权意志的形式出现C、法具有普遍性、明确性和肯定性的特征D、法是以权利和义务为主要内容。
2、立法权限:P34-35 相关题型:学习指导P64国家最高权力机关的立法权限和立法事项:全国人大及其常委会行使国家立法权。
全国人大有权制定和修改民事、刑事、国家机构及其他基本法律。
而全国人大常委会制定和修改除应由全国人大制定的法律以外的其他法律,在全国人大闭会期间,对全国人大制定的法律进行部分修改和补充,但不得与该法律的基本原则相违背。
归纳法此同时,《立法法》第8条还规定:“下列事项只能制定法律:(一)国家主权的事项;(二)各级人民代表大会、人民政府、人民法院和人民检察院的产生、组织和职权;(三)民族区域自治制度、特别行政区制度、基层群众自治制度;(四)犯罪和刑罚;(五)对公民政治权利的剥夺、限制人身自由的强制措施和处罚;(六)对非国有财产的征收;(七)民事基本缺席(八)基本经济制度以及财政、税收、海关、金融和外贸的基本缺席(九)诉讼和促裁制度;(十)必须由全国人民代表大会及其常务委员会制定法律的其他事项”。
3、宪法的修改:P60宪法的修改,由全国人民代表大会常务委员会或者五分之一以上的全国人民代表大会代表提议,并由全国人民代表大会以全体代表的三分之二以上的多数通过。
4、国家结构形式:P73 相关题型:学习指导:P70国家结构形式是国家权力如何按地理或区域来划分,其核心是中央与地方的权力关系。
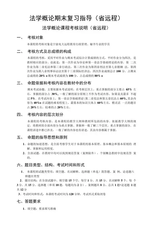
法学概论期末复习指导(省远程)法学概论课程考核说明(省远程)一、考核对象本课程的考核对象是宁波电大远程教育行政管理、秘书专业的学员二、考核方式及总成绩的构成本课程的考核,采用平时作业与期末考试综合计算成绩的方式。
平时作业分为四次, 是教材相应的部分。
也就是:第一次作业为导论和第一章法学基础理论的内容,第二次作业为第二章宪法和第三章行政法,第三次作业为第四章刑法至第七章婚姻法,第四次作业为第八章刑事诉讼法至第十三章国际经济法,四次作业成绩总计100 分,占期末总成绩的20% o期末考试成绩为100分,占总成绩的80% o三、命题依据和考核内容在教材中的分布期末考试命题,主要依据本考试说明,在考核层次上,重点掌握的部分主要占65% 左右,掌握的部分占30%, —般了解的部分原则上不作为考试内容,如果设及最多不超过5%。
在考试内容上,第一章法学基础理论\第二章宪法和第五章民法占60%, 其余内容为40%o在试题的难易程度上,最基本的知识大体占60%左右,稍灵活一点的题目占20%左右,较难的占20%左右。
四、考核内容的层次划分本课程的考核内容,是本课程的教学大纲和教材所包括的内容。
依据教学大纲的规定,将教材的全部内容分为重点掌握、掌握和一般了解三个层次。
重点掌握的部分, 在课程讲述中都已涉及,一般了解的内容也有讲述,其余内容都属于掌握。
五、命题的指导思想和原则1、命题的知道思想,是全面考察学生对于本课程的基本原理、基本概念和基本原则的理解、掌握和运用程度。
2、全部试题,在教材中均可以找到规范答案(案例除外),个别概念教材中没规范答案的。
六、题目类型、结构、考试时间和形式1、本课程的试题类型有:填空题、名词解释、选择题(单选)简答题、案例、论述题六种题目类型2、题目结构:在全部试题中,填空题15个空,每空1分,共15分。
名词解释5个,每个3分,共15分。
选择题(单项10题,每题均为2分)。
案例题共8分,总共1题•论述题1题共12分3、考试时间和形式:本课程考试时间为120分钟,考试形式釆取闭卷七、答题要求1、填空题:要求填写准确2、名词解释:要求答出定义或基本含义11、遗嘱继承3、选择题:要求选择准确,只有一个标准答案4、简答题:要求答出要点,若要点本身所表示的意思不明确,则需稍作解释5、案例题:答出法律原理,并结合案例具体说明6、论述题:要点全面并能适当阐述下面我们就来具体分析一下各种题型一、名词解释1、法的制定2、法律效力3、法律编纂4、违法:(书本当中61页)就是违反法律规定,依法应承担法律责任的行为5、具体行政行为6、公证7、人民调解制度8、税收9、正当防卫10、宣告死亡:公民下落不明满4年的,或因意外事故下落不明满2年的,或因意外事故下落不明经有关机关证明其不可能生存的,均可经厉害关系人申请,由人民法院确认有关的事实后宣告他死亡12、累犯13、婚姻自由14、先予执行15、司法协助二、填空题80%来自作业,但还有20%来自书本。
《法学概论》期末复习指导一、课程考核说明1、考核目的:普及法律知识,加强法制教育,为学习本专业的有关课程奠处必要的法学知识的基础。
2、考核对彖:专科文秘、行政管理专业。
3、考核方式:期末闭卷方式。
4、命题依据:依据教材、下发的教学实施意见、复习指导和综合练习题。
5、考试要求:考试主要是考察学生对基本理论、基本技能、基本方法的理解和应用能力。
在能力层次上,从了解、掌握、重点掌握三个角度來要求。
了解是要求考牛对课程的基本知识和相关知识有所了解;掌握是要求考牛対课程的基本知识、基本技能和基本方法,不仅要知道是什么,还要知道为什么,重点掌握要求考牛能综合运用所学的基本理论、基本技能,根据所提出的问题,正确地分析和解答思考题。
6、试题的类型和结构:填空题(15分),判断题(15分),名词解释题(25分),简答题(25分),论述题(20 分)。
7、考核形式:闭卷、笔试。
吋I'可:120分钟。
其它:从题型可以看出,《法学概论》的考试题注重客观性命题,即着重考察基本知识,基本理论的掌握,量较大,面较宽,题量分散是其特点。
同学们在学习和复习吋请注意全面掌握。
书本外的补充知识原则上不做考试要求。
二、期末教学复习指导导论:概括了解法学的研究对彖和体系,明确马克思主义法学与剥削阶级法学的根本区别,懂得学习法学概论的意义和方法,树立止确的学习态度。
第一章:法学基本理论。
正确认识法的本质和基本特征及其发展规律,了解并拿握我国社会主义法的一般原理和我国社会主义法制的基本要求。
第二章:宪法。
了解宪法的--般原理和我国宪法的基本内容,明确宪法在国家政治牛活中的重要地位和作用,懂得如何遵守宪法和监督宪法的实施。
第三章:行政法。
了解我国行政法的一些基本知识和几个重要的行政法律文件的内容,明确行政法在国家行政管理活动中的重要作用。
第四章:刑法。
了解我国刑法的性质、任务以及犯罪和刑罚的一般原理、原则和基本知识,懂得如何运用刑法同犯罪进行斗争。
A 、人在睡修中或精神错乱状态下的举动 C 、人在身体受强制情况下的行为 4、 我国人民法院上下级2间是(ABCD ) A 、管理与被管理B 、领导与被领导 5、 我国消费者的基木权利有(ABCD ) A 、安全权 B 、知惜权 C 、选择权 D、 B 、人在不可抗力作用下的举动人在受精神强制时实施的行为 关系C 、监督与被监督D 、指导与被指导D 、监督权6、 行为人误把白糖当作毒药去杀人,应当如何处理。
(B )A 、无罪B 、犯罪未遂C 、犯罪中止D 、犯罪既遂7、 应当由中级人民法院管辖的一审行政案件有(ABD )A 、以广州市政府为被告的案件B 、海关处理的案件C 、 8、 下列属于第一顺序继承人的有(ABC )A 、父母B 、子女C 、配偶D 、兄弟姐妹9、 刑事诉讼法所规定的不服-审判决的上诉期为(B )以广东省政府为被告的案件 D 、确认发明专利权的案件D 、人民民主专政法学概论期末复习题%1. 填空1. (法律贵任)是指违法者对自己的违法行为必须承担的否定性法律后果。
2. 我过公民基本权利义务的特点冇:(广泛性)(现实性)(平等性)和(一致性)。
3. 行政法律关系的产生以(行政法律规范)的存在为前提。
4. 根据国家赔偿法规定,行政赔偿的方式有(支付赔偿金)(返还财产)和(恢复原状)。
5. 合法行为发生物权上的效果的保障力称为(物权的效力)。
6. 侵犯的民爭责任是指公民,法人实施(侵权行为)而承担的民爭法律后果。
7. 犯罪故意分(直接故意)和(间接故意)两种。
8•滥用职权罪的犯罪主体是(国家机关工作人员)主体。
9. 有限贲任公司的股东均负(有限)责任。
10. 我国刑事诉讼中的管辖分为两人类;分别是:(立案)和(审判)11. 刑事诉讼中的第二审判乂称(上诉审程序)。
12. 我国民爭审判主要制度有:(合议制度)(冋避制度)(公开审判制度)和(再审终审制度)。
一、不定项选择题1、 社会主义法治的基本要求有(ABC )A 、有法可依B 、有法必依C 、执法必严D 、违法必纠2. 判决执行以前先行羁押一是折抵刑期一仃的刑种是(BCD )A 、剥夺政治权利B.拘役C.管制 D 、有期徒刑3、下列行为中哪些不屈丁•刑法意义上的危害行为(ABCD )A 、5 天B 、10 天C 、15 天D 、20 天10、 根据国际法,下列屈于外交人员的有(ABCD )A 、参赞B 、代办C 、武官D 、公使11、 我国宪法规定的政体是(B )A 、人民代表大会B 、人民代表大会制度C 、行政机关 12、 下列属于民法上财产所冇权关系的内容的冇(ABCD )A 、占有B 、使用C 、收益D 、处分14、 赵某持刀闯入钱某家中,声称要割下钱某的一只耳朵以教训她“与人通奸”的不忠行为,而对钱某的苦苦哀求,赵某将刀扔在钱某而前转身 离去。
《法学概论》期末复习指导紫金县广播电视大学(钟新越)一、课程考核说明1、考核目的:普及法律知识,加强法制教育,为学习本专业的有关课程奠定必要的法学知识的基础。
2、考核对象:专科文秘、行政管理专业。
3、考核方式:期末闭卷方式。
4、命题依据: 依据教材、下发的教学实施意见、复习指导和综合练习题。
5、考试要求:考试主要是考察学生对基本理论、基本技能、基本方法的理解和应用能力。
在能力层次上,从了解、掌握、重点掌握三个角度来要求。
了解是要求考生对课程的基本知识和相关知识有所了解;掌握是要求考生对课程的基本知识、基本技能和基本方法,不仅要知道是什么,还要知道为什么,重点掌握要求考生能综合运用所学的基本理论、基本技能,根据所提出的问题,正确地分析和解答思考题。
6、试题的类型和结构:填空题(15分),判断题(15分),名词解释题(25分),简答题(25分),论述题(20分)。
7、考核形式:闭卷、笔试。
时间:120分钟。
其它:从题型可以看出,《法学概论》的考试题注重客观性命题,即着重考察基本知识,基本理论的掌握,量较大,面较宽,题量分散是其特点。
•同学们在学习和复习时请注意全面掌握。
书本外的补充知识原则上不做考试要求。
二、期末教学复习指导导论:概括了解法学的研究对象和体系,•明确马克思主义法学与剥削阶级法学的根本区别,懂得学习法学概论的意义和方法,树立正确的学习态度。
第一章:法学基本理论。
正确认识法的本质和基本特征及其发展规律,•了解并掌握我国社会主义法的一般原理和我国社会主义法制的基本要求。
第二章:宪法。
了解宪法的一般原理和我国宪法的基本内容,明确宪法在国家政治生活中的重要地位和作用,懂得如何遵守宪法和监督宪法的实施。
第三章:行政法。
•了解我国行政法的一些基本知识和几个重要的行政法律文件的内容,明确行政法在国家行政管理活动中的重要作用。
第四章:刑法。
了解我国刑法的性质、任务以及犯罪和刑罚的一般原理、原则和基本知识,懂得如何运用刑法同犯罪进行斗争。
《法学概论》期末复习指导,一、课程说明法学概论是一门概要论述法学基本原理和基本知识的课程,在中央电人总教学计划中,法学概论是非法律专业的选修课。
一般开设在第4学期,5个学分,课内学时90,采用而授辅导,属省管课程。
本课程所采用的主教材为《法学概论》,卢修敏主编,由中山大学出版社出版,出版时间为2010年修订版。
二、考试说明(一)考试方式木课程的考核采取平时作业和期末考核相结合的办法。
平时作业是形成性考核册,由省电人统一卬发。
平时作业按百分制计。
平时作业的成绩计入总成绩,即按20%的比例折算计入课程总成绩。
木课程期末考试采取闭卷方式。
试题分为难、中、易三个等级,分别占卷面总成绩的25%、33%、40%。
考卷采用百分制,以60分为及格线。
考试时间为90分钟。
(二)考核范围本课程的考核范用是主教材所涵盖的内容,具体见本指导所附复习要点。
(三)题型及分数比例。
木课程考试试卷采川的题型包括:填空题、不定项选择趣、简答题、案例分析题共五种题型。
各种题型的具体形式、难度及所占分数比例可参阅后而所附模拟试题。
三、各章复习要点第一章法学总论要点提示:1•法的定义与特征2.法的耍索3.法的渊源与法的效力4.法的作用5.法律关系的概念、特征及要素6.法律责任的概念7.法的运行环节(法律制定、法律遵守、法律执行和法律适用)8.法与政策的区别、法与道徳的区别第二章宪法要点提示:1•宪法的概念及特征2.我国公民的基本权利3.金国人大的性质和职权4.中华人民共和国主席(任期)5我国的国体与政体第三章民法要点提示:1.民法的调整对象2.民法的基木原则3.民事权利、义务的分类4.民事法律事实5.民事责任的归责原则、构成耍件与例外6.公民与法人的民事权利能力和民事行为能力(案例分析)7.宣告失踪与宣告死亡(案例分析)&合伙的概念9.法人的概念、特征10.法律行为11.代理的概念、特征与种类、无权代理及其后果12.物权的概念、物权法的基木原则、物权的效力13.所有权的概念、特征及取得方式(原始取得、继受取得)14.债的概念及发生的根据第四章合同法要点提示:1.合同的概念、一般条款2.合同的订立过程(要约、承诺)3.合同的主体资格3.格式条款(案例分析)4.代位权与撤销权第五章知识产权法要点提示:不作考试要求。
法概复习一、法的概念与特征概念:法是由国家制定或认可,并由国家强制力保证实施的具有普遍效力的行为规范体系。
特征:一、法是调整人们的行为或社会关系的规范,具有规范性。
二、法是由国家制定或认可的,体现了国家对人们行为的评价,具有国家的意志性。
三、法是由国家强制力为最后保证手段的规范体系,具有国家强制性。
四、法具有普遍性。
五、法是由一定的社会物质生活条件所决定的。
六、具有程序性。
二、权利与义务概念:权利和义务是法的最核心的内容和要素,是贯穿于法的各个领域、各个环节、各个法律部门和法的运动过程的法律现象,是法最基本的范畴。
权利和义务代表了不同的法律精神。
权利的概念:①指公民依法应享有的权力和利益; ②是指法律赋予人实现其利益的一种力量;③制国家通过法律规定,对法律关系主体可以自主决定作出某种行为的许可和保障手段。
权利的特征:① 权利得到国家的认可和保障;② 权利的行使具有自主决定性;③ 权利总是与利益相联系;④ 权利与义务密不可分。
权利的内容:由自由权、请求权、诉权三部分构成,其中,自由权是基础,请求权是实体内容,诉权是保障手段。
义务的概念:①它是指义务人必要行为的尺度或范围;②它是指人们必须履行一定作为或不作为的法律约束;③它是指人们实施某种行为的必要性。
权利和义务的关系:(1)结构上的相关关系,即对立统一关系。
一个表现利益,一个表现负担;一个是主动的,一个是受动的。
(2)数量上的等值关系,一个社会的权利总量和义务总量总是相等的。
(3)功能上的互补关系,权利直接体现法律的价值目标,义务保障价值目标和权利的实现;义务有助于建立秩序,权利有助于实现自由。
(4)价值意义上的主次关系,权利和义务何者为本位,在历史上是变化着的。
三、法律关系概念:是法律规范在调整社会关系的过程中所形成的人们之间的权利和义务关系。
特征:(1)法律关系是一种合法的关系;(2)法律关系是体现意志性的特殊社会关系;既体现国家意志,也体现当事人的意志。
《法学概论》复习指导一、题型、分值、分布二、重点章节:一级重点3、4、6、9章,二级重点1、2、5、7、11、12。
一般第13、14章只会出现单选和多选各1题或13章出名词解释1题。
三、重点复习内容第一章法律的一般原理1.法律是生产力发展到一定阶段,伴随生产资料私有制、阶级和国家的出现而产生的。
法律产生的过程直接受两个决定性因素的影响:(1)商品交换和私有制的出现;(2)奴隶制的出现。
原始社会没有法律,与氏族社会组织伴随存在的原始社会规范主要是习惯。
2.法律产生的一般规律性(简答题):(1)法律和国家同时产生;(2)由习惯到习惯法、再由习惯法到制定法;(3)不断地从个别调整上升为一般调整;(4)从权利、义务的合一到权利、义务的严格区分;(5)从法律与宗教、道德的浑然一体到法律取得相对独立的地位。
3.人类历史上共存在过奴隶制法律、封建制法律、资本主义法律和社会主义法律。
前三者统称为剥削阶级类型的法律,只有社会主义法律是非剥削阶级的法律。
4.资产阶级法律的特点:(1)宣布私有财产神圣不可侵犯。
(2)确认契约自由。
(3)规定法律面前人人平等。
(4)确认法制原则。
5.法律的本质是阶级性和社会性的统一。
法律的阶级性是指法律是统治阶级意志的反应,法律反应的统治阶级的意志归根结底是由统治阶级的物质生活条件决定的。
法律是统治阶级意志的集中表现是法律最本质的属性。
6.法律是特殊的社会规范(即法律的基本特征)(简答题):(1)法律是一种行为规范;(2)法律是由国家制定或认可的规范;(3)法律是以国家强制力保证实施的规范;(4)法律是规定权利义务的规范;(5)法律是对社会具有普遍约束力的规范。
7.法律渊源的种类:(1)制定法(2)判例法(3)习惯法(4)引证法(5)宗教法(6)国际惯例和国际条约。
8.法律的分类:(1)根据法律的创制方式和表现形式分为成文法和不成文法。
成文法:指有权制定法律的国家机关,依照法定程序所制定的具有条文形式的法律文件,即规范性文件。
法学概论期末复习指导(15年12月)主要知识点法学概论选择题汇总一、单项选择题1、-•切冇权机关依法制定、修改、补充、废止各类规范性法律文件的活动称为(B )A、执法B、立法C、司法D、守法2、( A )冇权制定和修改民事、刑事、国家机构及其他基本法律。
A、全国人大B、全国人人常委会C、国务院D、中共中央3、关于各级人民代表大会的产生、组织和职权等事项只能制订(A )。
A、法律B、行政法规C、规章D、地方性法规4、法的适用的主体为(C )A、国家行政机关B、各级人大C、司法机关D、所有公民5、税务机关根据税法的规定向企业征税的活动属于(B )A、法的制订B、法的执行C、法的遵守D、法的适用6、法是调整(A )的行为规范。
A、人与人之间的社会关系B、人与物之间的社会关系C、人与H然界Z间的白然关系D、自然关系7、法是以(B )为内容的行为规范。
A、国家意志性B、权利义务C、国家强制力D、社会关系8、我国刑事诉讼法规定:死刑采用枪决或注射等方法执行。
而在我国两周时期,死刑的执行方式冇绞、弃市、焚等。
从中我们可以看出法的哪一点木质(B )A、法是统治阶级意志的体现B、法的内容由统治阶级所处的物质生活条件所决定C、法的共同性D、法的国家意志性9、在我国,全国人民代表大会通过法律须经(B)oA.到会代表的过半数同意B.全体代表的过半数同意C.到会代表的2/3多数同意D.全体代表的2/3多数同意10、法的执行主体是(C )A.立法机关B.司法机关C.国家行政机关及其公务员D.全体公民11、我国的政权组织形式是(D )A、总统制B、议会内阁制C、委员会制D、人民代衣大会制12、我国的国家结构形式属丁( A )A、单一制B、复合制C、联邦制D、民族区域自治13、我国公民在选举权方而要求年满(D )A、16周岁B、15周岁C、20周岁D、18周岁14、公民权中最基本的是(A )A、人身自由权B、政治权利C、平等权D、社会经济权利15、宪法规定,我国公民有受教育的(D )A、口由B、权利C、义务D、权利和义务16、在我国,人民行使国家权力的机关是(D )A、各级国家行政机关B、各级国家审判机关C、各级国家检察机关D、全国人大及地方各级人大17、国家权力不包插(D )。
法学概论期末复习题(大全5篇)第一篇:法学概论期末复习题《法学概论》期末考试复习指导一、单项选择题1.以下说法正确的是(C)A.法是由国家制定的、而非认可的B.法是由国家认可的、而非制定的C.法是由国家制定或认可的D.法是由国家制定并认可的2.法是调整(A)的行为规范。
A.人与人之间的社会关系B.人与物之间的社会关系C.人与自然界之间的自然关系 D.自然关系之间3.法是一种行为规范,是以(B)为内容的。
A.调整人们的社会关系 B.权利和义务 C.国家强制力 D.法律条文3下列哪项不属于我国法的正式意义上的渊源?(D)A.行政法规B.特别行政区的法C.经国家批准承认参加的国际条约 D.共产党的政策4.法律关系的主体是指(D)。
A.权利和义务指向的对象 B.法律权利和法律义务C.权利的享有者和义务的承担者 D.法律关系三要素6.依据我国宪法规定,中华人民共和国年满()的公民,不分民族、种族、性别、职业、家庭出身、宗教信仰、教育程度、财产状况、居住期限,都有选举权和被选举权;但是依照法律被剥夺政治权利的人除外。
(C)A.14周岁B.16周岁C.18周岁D.20周岁7.在我国,人民行使权力的机关是(D)。
A.各级国家行政机关B.各级国家审判机关C.各级国家检察机关D.全国人大及地方各级人大D 8.下列公民的基本权利与义务中,既是权利又是义务的是(D)。
A.平等B.人身自由 C.人格尊严 D.劳动9.按照是否具备法定形式为标准,行政行为可分为(B)。
A.具体行政行为和抽象行政行为 B.要式行政行为和非要式行政行为C.应申请的行政行为和依职权的行政行为D.单方行政行为和双方行政行为10.下列各项中,不属于行政行为的是:(B)A.某县地税局向某文具用品商店征收所得税B.某县地税局向某文具用品商店订购办公用品C.某县工商局给个体工商户李某颁发营业执照D.某县工商局依法吊销个体户李某的营业执照11.按照部门法的划分原则及其调整的社会关系,以下哪部法律属于民法?(C)A.《国籍法》B.《食品卫生法》C.《合同法》D.《民事诉讼法》12.我国的《民法通则》规定:当事人在实施法律行为时,不得欺诈、胁迫对方当事人,双方不得恶意串通实施损害国家、集体、第三人的利益的行为。
《法学概论》期末考试复习资料(试点班)一、名词解释1.一夫一妻制:是指一男一女结为夫妻的婚姻和家庭形式,即一个男人只能有一个妻子,一个女人只能有一个丈夫,无论男女都不允许同时有两个或更多的配偶。
2.事实婚姻:是指没有配偶的男女,未进行结婚登记而以夫妻名义同居生活,群众也认为是夫妻关系,并且符合我国结婚实质条件的男女两性结合。
3.家庭暴力:是指行为人以殴打、捆绑、残害、强制限制人身自由或者其他手段,给其家庭成员的身体、精神等方面造成一定伤害后果的行为。
4.代为继承:被继承人的子女先于被继承人死亡的,由被继承人的子女的晚辈直系血亲代为继承。
5.继承:是指依法将死者的个人财产转归有权接受此项财产的人所有的制度。
6.转继承:是指继承人或受遗赠人咋继承开始后,分割遗产之前死亡,其应得的遗产份额,转由其法定继承人、遗嘱继承人或者受遗赠人继承。
7.遗嘱:是公民生前所作出的对其死亡后所遗留的个人财产和其他个人事务如何处理的意思表示。
8..要约:是希望和他人订立合同的意思表示,要约的内容要具体明确,表示一旦经受要约人承诺,合同即成立。
9.承诺:是指受要约人完全接受要约提出的条件,承诺的内容应当与要约的内容一致,如果有实质性改变的,是一种新的要约。
10.违约责任:是指当事人违反合同义务应当承担的法律责任。
11.民事诉讼:是指人民法院在双方当事人和其他诉讼参与人参加下,审理和解决民事案件、经济纠纷案件的活动,以及因为这些活动而产生的诉讼法律关系。
12.两审终审制度:是指一个民事案件,经过两个审级法院运用一审和二审程序进行审判,即宣告审判终结的制度。
13.级别管辖:是划分上下级人民法院之间,受理第一审民事案件的分工和权限。
14.地域管辖:是确定同级法院之间在各自的辖区受理第一审民事案件的分工和权限。
15.共同诉讼:是指当事人一方或双方各为二人以上的诉讼。
16.起诉:是指原告向人民法院请求司法保护的诉讼行为。
17.缺席判决:是指人民法院在当事人一方不出席的情况下作出判决。
法学概论期末知识点总结一、法学概论的基本概念1. 法的概念:法是一种规范、强制力量和统一性的体系。
它通过国家机关制定和实施,对社会成员的行为进行规范和约束。
2. 法学的概念:法学是研究法律的起源、性质、规律和效用的学科。
它包括法律理论和实践两个层面。
二、法律的分类1. 公法与私法:公法是指调整国家与个人、个人之间关系的法律规范,如宪法、行政法、刑法等;私法是指调整个人与个人之间关系的法律规范,如民法、商法等。
2. 权利法与义务法:权利法是指规定个人享有的权利和自由的法律规范,义务法是指规定个人应尽的义务和责任的法律规范。
3. 国家法与国际法:国家法是指一个国家内部的法律规范,国际法是指国际社会成员之间的法律规范。
三、法律的发展与演变1. 法律的历史:从原始社会的习惯法到现代法的形成,法律经历了长期的发展过程,逐渐体现出专业化、民主化和国际化的特征。
2. 法律的来源:法律的来源包括宪法、法律、行政法规、地方性法规、司法解释和习惯法等,它们共同构成了法律体系的基础。
四、法律的原理与价值1. 法治原则:法治是指依法治国,法律面前人人平等,任何组织和个人都必须遵守法律,没有任何人能够凌驾于法律之上。
2. 审判权原则:审判权原则是指裁判权独立于立法权和行政权,法官在审理案件时独立行使裁判权,依法独立公正地进行司法活动。
3. 人权原则:人权原则是指国家保障公民和组织的人权和基本自由,依法平等地享有政治权利和经济、社会、文化权利。
五、法学研究的方法与思维方式1. 归纳与演绎:归纳是从个别到普遍的思维过程,演绎是从普遍到个别的思维过程。
2. 分析与综合:分析是从整体分离出各个组成部分进行研究,综合是把各个部分组合起来,形成一个整体。
3. 抽象与具体:抽象是从具体事物中抽出其共同的本质特征进行研究,具体是从抽象的概念中找到具体的应用实例进行研究。
六、法律体系与法律体系的建构1. 法律体系的内在结构:法律体系是由宪法、法律、行政法规、地方性法规、司法解释和习惯法等组成的,它们之间通过上下位、一般特征、一般性和特殊性等关系构成了一个相对稳定的整体。
《法学概论》期末复习指导
法学概论是一门概要论述法学基本原理和基本知识的课程,在中央电大总教学计划中,
法学概论是专科类行政管理专业、乡镇管理专业的选修课。
一般开设在第4学期,5个学分,
课内学时90,采用面授辅导,属省管课程。
本课程所采用的主教材为《法学概论》,陈光
中主编,由中国政法大学出版社出版,出版时间为2002年2月修订版。
(一)考试方式
本课程的考核采取平时作业和期末考核相结合的办法。
平时作业一般包括小论文、专题
讨论、综合测试和期中考试等形式,由省电大统一布置。
平时作业按百分制计。
平时作业的
成绩有两次计入总成绩,两次作业成绩的平均值按20%的比例折算计入课程总成绩。
本课程期末考试采取闭卷方式。
试题分为难、中、易三个等级,分别占卷面总成绩的
25%、35%、40%。
考卷采用百分制,以60分为及格线。
考试时间为120分钟上。
(二)考核范围
本课程的考核范围是主教材所涵盖的内容。
(三)题型及分数比例。
本课程考试试卷采用的题型包括:填空题、判断题、不定项选择题、问答题、论述题或
案例分析六种题型。
各种题型的具体形式可参阅试题类型举例。
各种题型所占分数比例大致
如下:
填空题 30%
不定项选择题 21%
问答题 30%
论述题 19%
(以上各题型的具体分数比例可能会因题型的组合而有一定变动。
)
1、法的定义与特征、法所规定的行为模式
2、法的作用
3、权利和义务的概念及特征
4、法律关系的概念与特征
5、法律规范的概念及构成
6、法与政策的区别
7、法与道德的区别
1
1、宪法的概念及特征
3、我国的国体与政体
4、我国公民的基本权利(重点掌握平等权、政治权利和自由、宗教信仰自由权)
5、我国公民的基本权利和义务的主要特点
6、全国人大的职权
7、中华人民共和国主席
1、刑法的基本原则
2、刑法的效力范围
3、犯罪客体的概念和种类
4、犯罪客观方面
5、犯罪主体(刑事责任年龄、单位犯罪主体的种类)
6、犯罪故意、犯罪过失
7、正当防卫、紧急避险
8、犯罪既遂、犯罪预备、犯罪未遂、犯罪中止
9、共同犯罪
10、刑罚的体系与种类
11、累犯
12、缓刑、假释
1、管辖的种类
2、回避及其理由
3、证据的种类和分类
4、强制措施
5、不起诉的种类
6、第一审程序
7、第二审程序
2
1、民法的调整对象
2、民法的基本原则
3、民事权利的分类
4、公民的民事权利能力和民事行为能力
5、宣告失踪、宣告死亡
6、法人的概念、特征及民事权利能力与民事行为能力
7、民事法律行为的概念、特征、有效条件、分类
8、代理的种类、无权代理及其后果 9、物权的概念
10、所有权的概念、特征及取得方式 11、债的概念及发生的根据
12、债权与物权的区别
13、民事责任的概念、特征、构成要件、免责条件、归责原则
不作要求。
1、婚姻法的基本原则
2、结婚的法定条件和禁止结婚的条件
3、无效婚姻和可撤销婚姻
4、关于离婚问题的特别规定、财产处理和经济帮助
5、离婚损害赔偿
6、继承权的丧失
7、法定继承的范围及顺序
8、遗赠的接受与放弃
1、经济法的概念
2、合同的概念和特征
3、订立合同的程序
4、合同的主要条款
5、有限责任公司的设立与组织机构
3
6、国有独资公司的概念
7、股份有限公司的设立及组织机构 8、上市公司的概念
1、我国民事诉讼法的特有原则
2、民事审判的基本制度
3、民事诉讼管辖的种类
4、证据的概念和分类
6、财产保全与先予执行的概念及条件
7、起诉的条件
8、审判监督程序的概念及特征 9、督促程序的概念
10、公示催告程序的概念
11、执行回转的概念
1、行政法的调整对象
3、行政法律关系的特征
4、抽象行政行为的概念
5、具体行政行为的概念
6、具体行政行为的成立、分类、违法构成、效力
7、行政处罚的概念、基本原则、种类 8、简易程序的适用条件
9、人民法院不予受理的行政案件 10、行政案件的起诉
1、国际法的渊源
2、和平共处五项原则
3、国际法的主体种类
4、国家的构成要素
5、国家的基本权利
4
6、领土的概念及构成
1、____________和____________是法的最核心的内容和要素,是贯穿于法的各个领域、
环节、法律部门和整个法的运动过程的法律现象,是法学的基本范畴。
2、法律关系的构成要素包括主体、客体和____________。
3、我国公民的基本权利和义务的主要特点有(1)___________________;
(2)____________________;(3)权利和义务的现实性;(4)权利和义务的一致性。
4、犯罪故意可分为____________和间接故意。
5、我国刑法以共同犯罪人在共同犯罪中所起的作用为主要标准,同时兼顾其分工,将
共同犯罪人分为__________、主犯、胁从犯和教唆犯四种。
6、不服刑事诉讼第一审判决的上诉和抗诉期限为________日。
7、2001年3月1日汪某因受胁迫与张老三结婚,现汪某欲请求撤销与张老三的婚姻,
她应当在____________之前提出。
8、债发生的根据有合同、____________、____________和侵权行为。
9、如果具体分析一个完整的法律权利的,其内容实际上是三种权利要素的统一,即
____________、____________和____________的统一。
10.在民事诉讼中,按证据与当事人主张的关系,可分为本证和
____________。
1. 成立预备中止须具备以下哪些条件()。
A.行为人主观上具有为便利实行、完成某种犯罪的主观意图
B.在犯罪过程中放弃犯罪
C.犯罪的预备行为由于犯罪分子意志以外的原因被阻止在犯罪准备阶段,未能进展到
着手实行犯罪
D.犯罪分子由于意志以外的原因而使得犯罪未得逞
E. 犯罪分子自动放弃犯罪
2.国家作为国际法主体应具备以下哪些要素( )
A.有确定领土
B.有定居人口
C.有一个政府
D.享有主体
3.我国刑事诉讼法规定的强制措施有( )
A.拘传
B.取保候审
C.监视居住
D.拘留
E.逮捕
5
4.我国婚姻法规定的可获得离婚损害赔偿的情形有( ) A.重婚的
B.有配偶者与他人同居的
C.实施家庭暴力的
D.虐待、遗弃家庭成员的
5.共同犯罪人的种类有( )
A.主犯
B.从犯
C.胁从犯
D.教唆犯
6. 所有权的内容包括()。
A.占有权
B.收益权
C.占有权
D.处分权
7.民事责任的构成要件包括()。
A.存在民事违法行为
B.存在损害事实
C.违法行为与损害事实之间存在因果联系 D.行为人主观上须有过错
1、我国宪法规定的公民的基本权利有哪些?
2、根据《婚姻法》的规定,可以提起离婚损害赔偿的情形有哪些?
3、《行政处罚法》所规定的行政处罚种类有哪些?
论法的作用。
2003年清明,吴某等人回乡下给父母扫墓。
吴某看到父母坟前杂草很多,就提议放火
烧掉,但同行人阻止说风大,放火不安全。
吴某说不怕,这点火完全能控制住。
他不顾他人
阻止,点火烧草。
但由于风力大,火势声速蔓延,将全山大部分地方点燃。
尽管吴某等人尽
力扑火,但还是造成巨大财产损失。
吴某后依法被追究刑事责任。
请用刑法的有关知识分析吴某的犯罪主观方面。
???
(四、五题可能选一种题)
6。