类型一 特征描述类
- 格式:docx
- 大小:494.86 KB
- 文档页数:5
高考地理18类题型规范答题模板高考地理规范答题模板——18类题型各位同学:现将高考地理中常见的一些问答题的规范答题模板印发给你们,希望各位同学要认真识记,并在平时的做题中对应答题模板,规范答题、严格运用地理术语、书写规范、字迹清晰、条例明确,减少不必要的失分。
争取在高考中取得理想的成绩。
一、地形特征描述型问题答题模板特征描述型按对象可分为对地理事物特征的描述、对地理事物分布特征的描述和对地理事物发展变化过程特点的描述,是高考中的常设题型。
地形特征描述类题目,虽然难度不大,但考生答题经常出现抓不住重点,失分较多的情况。
【答题建模】二、气候特征类题目的答题模板气候特征类题目一般有三种类型:一是直接描述某地(种)气候类型的特征;二是分析造成某地(种)气候特征的原因或主要影响因素;三是比较两地气候特征的差异,但无论是哪一种类型,一定要注意从气温和降水两个角度考虑。
【答题建模】三、河流水文特征类题目的答题模板河流特征类题目一般有三种类型:一是描述某条河流的水文特征或水系特征;二是分析某条河流水文特征的成因(侧重于气候因素)或水系特征与地形的关系;三是比较两条河流水文特征或水系特征的差异。
但无论是哪一种类型,一定要区分水文特征和水系特征,然后再针对具体水文(水系)特征进行描述。
【答题建模】四、外力作用地貌成因类题目的答题模板外力作用地貌成因类问题一般有三种:一是判断影响该地貌形成的主要因素(流水、风力、冰川、海浪等);二是分析形成该地貌的成因,强调外力是怎样影响的;三是描述该地貌的形成过程,侧重时间先后顺序。
在高考中多以判断地貌类型、描述成因等设问形式呈现。
【答题建模】五、自然地理环境整体性原理应用类题目的答题模板该类型问题多以自然地理环境中的某要素的变化为切入点,运用整体性原理分析它对地理环境的影响,其答题思路是先确定自然地理要素是什么,其次是该要素对其他要素有什么影响,及什么要素对该要素有什么影响。
六、人口迁移类题目的答题模板1.人口迁移类题目常以各种图表为载体,结合热点问题和时事材料,贴近现实,尽管图文材料提供的信息量大,但考生审题障碍不大。
(一)岩石观察描述(一)岩性描述岩性的观察描述是野外地质观察描述工作的基础,只有在详细观察岩性特征、正确确定岩石名称后,才能进一步研究其在空间上的变化及其与其他地质体的关系。
岩性描述内容:1、岩石颜色为岩石的新鲜面整体颜色(风化面颜色加括号写于新鲜面颜色之后)。
2、结构、构造侵入岩结构如粗粒、中粒、细粒、微粒、斑状、似斑状等,构造如块状、斑杂、流动、条带状等;火山岩结构如辉绿、粗玄、球粒、斑状、集块、火山角砾、凝灰等,构造如熔渣状、枕状、石泡、流纹、流线、流面、饼状、豆状等;碎屑岩结构如粗、中、细粒砂状、粉砂状、泥质结构等,并描述胶结类型、胶结成分、层理等特征;变质岩如变余结构、粒状变晶结构、鳞片变晶结构等,变余构造、片麻状、片状、千枚状、板状、条带状构造等。
3、矿物成分及结晶状态、粒度形态、含量及变化一般按主要成分在前、次要成分在后的顺序描述。
注意目估矿物含量总和不能大于 100%。
对于斑(玢)岩,先描述斑晶成分、含量、形态、大小及变化情况,后描述基质;碎屑岩、火山碎屑岩按碎屑物、胶结物的顺序描述。
4、蚀变、矿化蚀变:岩石的蚀变情况,包括蚀变部位、蚀变矿物、残留矿物;矿化:金属矿物种类、目估含量、集合体形式等。
基本要求:正确定名,切忌印象描述。
(二)岩层(岩体)观察描述在岩性观察的基础上,向周围扩大观察范围,描述岩层、岩体在空间上的总体特征。
描述内容:1、岩相划分情况;2、岩性变化及互层情况;3、层理、片理产状及变化;4、包体特征;5、化石产出情况。
基本要求:正确分层。
(三)接触关系观察描述描述不同岩层、岩体之间的相互关系。
描述内容:1、接触带类型:按接触界线的明显程度分为:急变、渐变;按成因分为:沉积(超覆)、断层、侵入(脉动、涌动)、整合、平行不整合、角度不整合等。
2、接触带特征;3、接触带侵入岩岩相变化;4、原生构造;5、内外接触带的变化特点;6、接触带产状变化基本要求:正确识别接触面类型构造特征观察描述(一)褶皱构造1、褶皱要素测量两翼的产状、褶皱枢纽产状、轴面产状、翼间角大小;2、组成褶皱的岩层岩性、新老关系等;3、几何形态注意观察描述转折端形态、各褶皱层的厚度变化、褶皱的对称性等。
2020届高考地理三轮复习专题训练:特征描述类(综合题)1. 读图文资料,回答问题。
南非国土面积约为122万平方千米,地理位置独特,且海运发达。
南非的农业和渔业较为发达,但受自然地理因素影响明显,农业生产地区差异大。
下图分别为南非地形地势、耕地和降水量分布。
(1)概述南非的地理位置特点。
(2)归纳南非耕地的分布特征。
【答案】(1)位于南半球中低纬,非洲大陆最南端,东、西、南邻海,地处两大洋间的航运要道。
(2)南非耕地分布不平衡;集中分布在东部、东南部和西南部;多分布于地形平坦的平原和高原上;多分布于降水相对丰富的地区。
【解析】本题主要考查地理位置特征,南非的耕地分布等。
(1)地理位置的描述包括纬度位置、海陆位置、相对位置、交通位置等。
结合图示进行分析,南非位于南半球中低纬地区,海陆位置来看,非洲大陆最南端,东、西、南邻海;交通位置来看:地处两大洋间的航运要道。
(2)本题考查地理图表的判读能力。
根据南非的耕地和年降水量分布示意图判断:耕地主要分布在沿海和东北部地区,而西部地区耕地少。
结合南非地形图判断:耕地分布区沿海平原地势低平,东北部高原地势平坦;根据年降水量的分布特征判断:东北部降水量大多在500毫米以上,适合耕作;而西部地区降水少,荒漠化严重,不适合耕作。
2. 阅读图文材料,完成下列要求。
正在筹划建设的中—老—泰高速铁路是中国与老挝、泰国跨境合作重要交通项目。
云南省地处中国西南边陲,是我国面向东南亚的桥头堡,也是中—老—泰铁路的起点;老挝、泰国则位于中南半岛上。
简要分析该铁路线沿线的地形特征。
(6 分)【答案】地势北高南低,且由北向南地势降幅较大;(2 分)北部为山区,山高谷深,高差悬殊;(2 分)南部为平原,地势平坦。
(2 分)【解析】本题需要联系我国西南地区横断山区和中南半岛地形特征进行分析。
3. 阅读图文资料,完成下列要求。
苏里南共和国(简称苏里南)国土面积为16.4万平方千米。
平时,人们衣着、服饰比较简约,下午2时后的大街上人员稀少,社交活动一般安排在晚上。
气候专题资料一、气候形成因子1、太阳辐射(影响气候最基本的影响因素)不同地区的气候差异及各地气候的季节交替,主要是由于太阳辐射在地球表面分布不均及其随时间变化的结果。
纬度位置不同,太阳高度不一样形成热量的地区差异——五带2、大气环流1)大气环流调整了全球水热分布2)大气环流本身也是一种气候现象,在不同的环流形势下气候不同●单一气压带、风带的影响:赤道低气压带——热带雨林气候——终年高温多雨副热带高气压带——热带沙漠气候——终年炎热干燥西风带——温带海洋气候——终年温和湿润(多雨)●受气压带、风带交替控制:赤道低气压带和信风带(副高)——热带草原气候——干温季明显副热带高气压带和西风带——地中海气候——夏季炎热干燥、冬季温和多雨。
●受季风影响:热带季风气候——旱雨季(6—9月为雨季)海陆热力性质差异亚热带季风气候——夏季高温多雨、冬季低温干燥温带季风气候——夏季高温多雨、冬季寒冷干燥3、地面状况下垫面是大气的直接热源和水源,故地面状况不同,对气候的影响很大。
标准1)海洋和陆地海洋的热容量比陆地大,海陆热力性质的差异,造成了同纬度上由于海陆分布不同,气候差异十分显著,形成海洋性和大陆性两种不同的气候类型。
2)平原和山地(地形轮廓、山脉走向、地势高低等对气候的影响。
)3)裸地和植被覆盖地地面状况不同,对太阳辐射的发射率不同,使地面获得的热量不同。
例:“雪后寒”“南极洲形成世界极端最低气温的原因”。
4)迎风坡与背风坡山地迎风坡降水丰沛,山地背风坡降水稀少。
5)暖流与寒流暖流——增温增湿寒流——减温减湿4、人类活动与气候1)、人类活动对气候的影响a、人类设法改变地面状况,进而改造和影响局部地区的气候标准标准例:“人工造林”与“滥伐森林”对气候的不同影响b 、人类活动排放的大量有害物质,使大气污染加重,导致气候变化 重点分析:“温室效应”“臭氧破坏”“酸雨”等现象的产生原因, 污染物质的来源及所造成的影响。
描述类题目答法常见设问“说明……特点”,“描述……状况”,语言要:专业、准确、简洁“简述……特征”,“从……等方面归纳……主要特征一、地理位置:半球位置、经纬度位置、海陆位置、相对位置二、地形特征1、地形组成(地形类型:平原、高原、山地、丘陵、盆地)2、地势特点、地势及起伏状况;3、主要地形(区)分布;例:描述安徽省地形状况以平原、(低山)丘陵为主;地势南高北低(西南高东北低);东北部和中部主要为平原,南部为丘陵。
例:描述图中阴影地区地形特征多高山、峡谷山河相间,山高谷深山脉河流呈纵列分布地势(西)北高,(东)南低甲乙甲:地形以低山丘陵为主,乙:以山地、高原为主地势西北高,东南低地表崎岖,起伏大地势自西(北)向东(南)倾斜三.气候特征1、气温、降水、光照2、日较差、年较差(大、小)3、降水与热量的组合例:简述乙地气候类型和特点乙地(临地中海)为地中海气候;冬季温和多雨,夏季炎热干燥。
例.读图7,分析基多气温特点,并说明形成原因。
(10分)特点:终年温和,(2分)年较差小,(2分)昼夜温差大。
(2分)形成原因:地处赤道附近,(2分)海拔高(接近3000米)。
(2分)例:说明安徽省淮河以北和淮河以南地区气候特征及其差异淮河以北为(暖)温带季风气候,夏季高温多雨,冬季寒冷干燥。
淮河以南为亚热带季风气候,夏季高温多雨,冬季低温少雨。
与淮河以南地区相比,淮河以北地区冬温较低,年降水量较少(雨季较短)四、天气特征例:描述图示时刻台湾岛北部天气特征。
受热带气旋影响,吹偏南风,风力强劲,降水强度大,湿度较高,气压较低五、水文特征1、年径流总量(大、小)、2、汛期(长、短)3、径流的季节变化与年际变化(大、小)4、含沙量(大、小)5、(有无)结冰期(长、短)6、(有、无)凌汛7、水能状况等例:A 国孔子学院(堂)拟在图10所示区域的某条河流举办活动以弘扬中国文化,概述该区域河流的水文特征。
(8分)①流量较大,流速较快; ②水位季节变化大,汛期在夏季; ③含沙量小; ④无结冰期(8分)例:比较图中a 、b 两河的水文特征。
01 特征描述类题型一、答题技巧二、模板构建(7大模板)【模板一】地理位置特征的描述【模板二】气候特征的描述【模板三】地形特征的描述【模板四】河流水文水系特征的描述【模板五】自然地理特征的描述【模板六】人文地理特征的描述【模板七】空间分布特征的描述1.(面状事物分布特征描述)(2023·河北·统考高考真题)阅读图文材料,完成下列要求。
中国境内的阿尔泰山(下图阴影部分)绵延约500千米,最高峰为友谊峰,自西北向东南山体逐渐降低。
晚更新世以来,受该山区雪线上升影响,第四纪不同时期冰川作用产生的冰斗、槽谷汇聚冰雪融水利大气降水,形成众多冰湖。
在气候转暖、年降水量变幅较小背景下,1992-2013年山地各区域冰湖数量科面表1:流域区位年份冰湖个数1992年700~800I 西马西纳迪雷尼亚美洛科贾km3)41302773从地理位置角度分别说明荷兰常受风暴潮影响、菲律宾常受台风影响的原因。
【答案】荷兰位于欧洲西部,处于盛行西风控制区,属于向岸风,风力强劲,故常受风暴潮影响;菲律宾位于副热带海区太平洋西岸,夏季海水温度高,极易形成台风,故菲律宾常受台风影响。
【详解】风暴潮是强烈的大气扰动,如热带气旋(台风、飓风)、温带气旋等引起的海面异常升降现象。
荷兰位于欧洲西部,处于盛行西风控制区,属于向岸风,风力强劲,故常受风暴潮影响;台风属于热带气旋的一种。
是发生在热带或副热带洋面上的低压涡旋,是一种强大而深厚的“热带天气系统”。
菲律宾位于副热带海区太平洋西岸,夏季海水温度高,极易形成台风,故菲律宾常受台风影响。
1.(2023·湖南·湖南师大附中博才实验中学校联考模拟预测)阅读图文材料,回答下列问题。
高邮湖是我国第六大淡水湖,地处东经119°06~119°25',北纬32°42'~33°41',江苏省中部、安徽省天长市东北部。
企业成长周期阶段特征及类型描述一、混沌期(一)阶段特征混沌是企业成长的初级阶段,很多企业终其一生就在混沌中夭折。
处于混沌期的企业的主要特征为:企业处于初创阶段,企业主要以项目型公司或模仿其他企业的产品(服务)而生存,竞争力弱市场占有率低,企业经营的好坏一般取决于创始人的素质和资源。
一般来讲,管理也处于粗放型。
处于混沌期的企业具体特征表现为:1. 企业组织化程度很低,非常注重投入产出的短期效应,由于处在生存的边缘,整体运作往往处在自发的状态,也基本不会考虑内外部的责任问题;2. 企业战略不明确,长期规划一般没有,关键业绩指标体系基本不存在;3. 企业服务意识淡薄,产品研发投入力度很小,更重视具体的销售而缺乏对市场营销的系统性考虑;4. 企业组织架构简单有效,但相关制度较为缺乏或者制度的执行力差,工作成效往往取决于个人的发挥,团队作用很少体现;5. 企业管理属于粗放型,基本没有绩效考核,对关键职位的任用基本根据领导人的印象和亲疏关系确定,对人才重要性的认识较差,对员工也往往以约束控制为主,缺乏有效的激励方法。
(二)类型特征一次性企业:或称项目型企业,往往基于一次很偶然的机会,或者来自市场,或者来自资源,一般是为了某一个单一的项目(产品),或某一次特殊的服务,临时构建,没有更多考虑其他层面。
这类企业的目的性很强,运营单一直接,但在下一次机会(项目、产品、服务)面前存在更多不可预测性。
模仿型企业:这类企业是对市场上已有产品(服务),通过简单模仿或者创造性模仿后进行生产或服务。
模仿型企业一定程度上加剧了竞争,丰富了产品的供应,它们具有很强的适应性和灵敏度,但由于模仿已有产品和服务的原因,它的知名度和市场占有率一般比较低,如果不能在研发、营销和管理上有更多投入,它的生存就会有很大的危险。
概念型企业:这类企业的组建,往往基于某项技术发明或者商业模式的创新,在某个领域或者细分市场,创造性地推出了一种新的替代性产品(服务)。
高考地理18类题型规范答题模板一、地形特征描述型问题答题模板特征描述型按对象可分为对地理事物特征的描述、对地理事物分布特征的描述和对地理事物发展变化过程特点的描述,是高考中的常设题型。
地形特征描述类题目,虽然难度不大,但考生答题经常出现抓不住重点,失分较多的情况。
【答题建模】二、气候特征类题目的答题模板气候特征类题目一般有三种类型:一是直接描述某地(种)气候类型的特征;二是分析造成某地(种)气候特征的原因或主要影响因素;三是比较两地气候特征的差异,但无论是哪一种类型,一定要注意从气温和降水两个角度考虑。
【答题建模】三、河流水文特征类题目的答题模板河流特征类题目一般有三种类型:一是描述某条河流的水文特征或水系特征;二是分析某条河流水文特征的成因(侧重于气候因素)或水系特征与地形的关系;三是比较两条河流水文特征或水系特征的差异。
但无论是哪一种类型,一定要区分水文特征和水系特征,然后再针对具体水文(水系)特征进行描述。
【答题建模】四、外力作用地貌成因类题目的答题模板外力作用地貌成因类问题一般有三种:一是判断影响该地貌形成的主要因素(流水、风力、冰川、海浪等);二是分析形成该地貌的成因,强调外力是怎样影响的;三是描述该地貌的形成过程,侧重时间先后顺序。
在高考中多以判断地貌类型、描述成因等设问形式呈现。
【答题建模】五、自然地理环境整体性原理应用类题目的答题模板该类型问题多以自然地理环境中的某要素的变化为切入点,运用整体性原理分析它对地理环境的影响,其答题思路是先确定自然地理要素是什么,其次是该要素对其他要素有什么影响,及什么要素对该要素有什么影响。
六、人口迁移类题目的答题模板1.人口迁移类题目常以各种图表为载体,结合热点问题和时事材料,贴近现实,尽管图文材料提供的信息量大,但考生审题障碍不大。
只要把握材料和题干中的关键字词,便可准确快速联系教材知识组织答案。
2.背景材料多变,设问角度不同,但考查的知识一直比较平稳,如对人口迁移状况及其影响的考查。
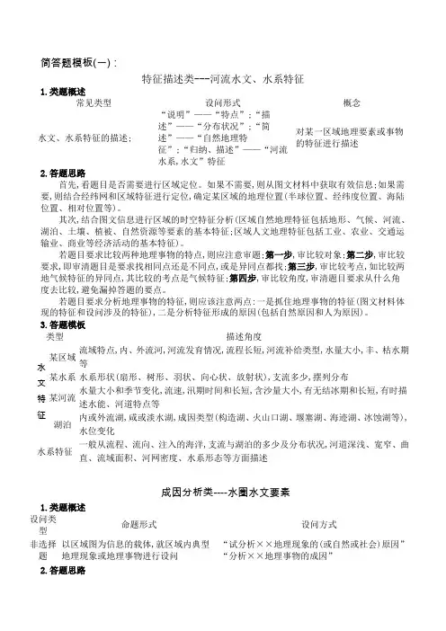
简答题模板(一):
特征描述类---河流水文、水系特征
首先,看题目是否需要进行区域定位。
如果不需要,则从图文材料中获取有效信息;如果需要,则结合经纬网和区域特征进行定位,确定某区域的地理位置(半球位置、经纬度位置、海陆位置、相对位置等)。
其次,结合图文信息进行区域的时空特征分析(区域自然地理特征包括地形、气候、河流、湖泊、土壤、植被、自然资源等要素的基本特征;区域人文地理特征包括工业、农业、交通运输业、商业等经济活动的基本特征)。
若题目要求比较两种地理事物的特点,则应注意审题;第一步,审比较对象;第二步,审比较要求,即审清题目是要求找相同点还是不同点,或是异同点都找;第三步,审比较考点,如比较两地气候特征的异同点,其比较的考点是气候特征;第四步,审比较角度,审清题目要求从什么角度去比较,避免漏掉答题的要点。
若题目要求分析地理事物的特征,则应该注意两点:一是抓住地理事物的特征(图文材料体现的特征和设问涉及的特征),二是分析特征形成的原因(包括自然原因和人为原因)。
成因分析类----水圈水文要素
3.答题模板
4.典题示范
1.[2015浙江文综,36(1),12分] 根据下列材料,完成下题
材料一:
图1为世界某区域略图。
图2为图1中甲地气候统计图和河流水位年变化图。
简述甲地河流水位特征,并分析成因。
(12分
2.[2011浙江文综,36(1),12分]下图为世界某区域示意图,下表为图中甲、乙两城市的气候资料,完成下列问题。
1)圣劳伦斯河是世界上水位最稳定的河流之一,说明其原因。
比较①②河段水文特征的差异。
类型4__河流水系、水文特征描述类思维建模1.河流水系特征【提醒】常见的河流水系形状(1)树枝状水系:是支流较多,干、支流以及支流与支流间呈锐角相交,排列如树枝状的水系。
多见于微斜平原或地壳较稳定、岩性比较均一的缓倾斜岩层分布地区。
世界上大多数河流的水系形状是树枝状的,如中国的长江、珠江和辽河,北美的密西西比河、南美的亚马孙河等。
(2)向心状水系:发育在盆地或沉陷区的河流,形成由四周山岭向盆地或沉陷区中心汇集的水系,如非洲刚果河的水系、中国四川盆地的水系。
(3)放射状水系:河流在穹形山地或火山地区,从高处顺坡流向四周低地,呈放射(散) 状分布,如亚洲总体的水系特征。
(4)平行状水系:河流在平行褶曲或断层地区多呈平行排列,如中国横断山区的河流和淮河左岸支流。
(5)格子状水系:河流的干流和支流之间呈直线相交,多发育在断层地带。
(6)网状水系:河流在河漫滩和三角洲上常交错排列呈网状,如三角洲上的河流常形成扇形网状水系。
2.河流水文特征【提醒】人类活动对河流水文特征的影响典题示范读图4-1,概括图中河流的水系特征和水文特征。
图4-1[答案]水系特征:发源于法国东北部,注入英吉利海峡;上游水系呈扇状;流域面积较大,航运条件好。
水文特征:地处温带海洋性气候区,河流水量较大,水位季节变化小;流域内植被覆盖率较高,河流含沙量小;冬季无结冰期;上游水能资源较丰富,下游河段航运价值高。
规范演练1.图4-2为我国某农业主产区水系分布示意图。
读图回答下列问题。
(1)结合所学知识,推断甲湖泊的形成过程。
(2)分析该河段的水系特征对当地种植业的影响。
图4-2⑴分别说出A、B两地所在地形区的主要地形类型。
⑵描述H河中下游的水文特征。
(3)说明甲国建设农田灌溉系统的自然原因。
3.读图4-4,完成下列问题。
图4-4(1)描述图示地区年降水量分布状况。
(2)说明图中河流特征及其成因。
类型4 河流水系、水文特征描述类1. (1)甲湖泊所在地区地势平坦,河流流经该地区时侧蚀和沉积作用增强,河道出现若干弯曲;不断地凹岸侵蚀、凸岸堆积使河道越来越弯曲;河水不断冲刷与侵蚀最弯曲的河岸,河道遂裁弯取直;河水从裁弯取直部位流走,原有河曲被废弃,被废弃的河曲即甲湖泊。
2022届高三地理综合题能力提升训练:特征描述类1. 阅读图文材料,完成下列要求。
安哥拉位于非洲西南部(下图),是世界上最不发达国家之一,总人口2430万,国土面积124.67万平方千米,拥有可耕地面积约3500万公顷(约35万平方千米),已开垦进行农作物种植的土地面积合计约350.75万公顷,仅占可耕地面积的10%左右。
该国具有发展农业的良好资源,适合多种农作物生长。
土地肥沃,在有灌溉条件的地区全年均可种植水稻,但丰产性较差,所产稻米缺乏市场竞争力。
(1)描述安哥拉的地形特征。
(6分)(2)说出安哥拉的耕地资源特点,并分析其原因。
(8分)2. 读图文材料,完成下列要求。
萨尔多瓦位于中美洲,被称为“火山之国”,其经济以农业为主,工业基础薄弱,自2018年8月与我国建交后,萨尔多瓦不断扩大与我国经济往来,出口产品多为饮料、海鲜等初级产品。
进口工业制成品,目前,中国已成为萨尔多瓦第二大进口来源国。
下图为萨尔瓦多位置示意图和首都圣萨尔瓦多气候资料图。
描述萨尔瓦多地理位置特征。
(6分)3. 阅读图文资料,完成下列要求。
北极东北航道(图甲)是指西起冰岛,经欧亚大陆北冰洋沿海,穿过白令海峡,连接东北亚的航线。
因拉普捷夫海、喀拉海冰况较为严重,成为东北航道航行的关键水域。
位于两海域之间的北地群岛夏季盛行西北风,群岛附近海峡冰堵严重,影响了整条航道的通航。
只有靠近泰梅尔半岛的维利基茨基海峡在通航期间较少遇到冰堵,是航线优选的航段。
图乙是北地群岛附近海域夏季海冰密集度(指海冰覆盖面积与海区总面积之比)分布示意图。
指出乙图所示海域海冰的空间分布特点。
4. 阅读图文资料,完成下列要求。
卡扬河(位虽如下国所示)位印度尼西亚北加里受丹省境内,全长约450如。
卡扬河梯级水电站项目共分五级电站开发,总装机9000MW,总投资178亿美元。
2018年10月31日,中国电建国际公司与印尼卡扬水电能源公司在位于雅加达正式签暑卡扬一级900MW水电站项目EPC合同。
高考地理18类题型规范答题模板现将高考地理中常见的一些问答题的规范答题模板分享给你们,希望各位同学要认真识记,并在平时的做题中对应答题模板,规范答题、严格运用地理术语、书写规范、字迹清晰、条例明确,减少不必要的失分,争取在高考中取得理想的成绩。
一、地形特征描述型问题答题模板特征描述型按对象可分为对地理事物特征的描述、对地理事物分布特征的描述和对地理事物发展变化过程特点的描述,是高考中的常设题型。
地形特征描述类题目,虽然难度不大,但考生答题经常出现抓不住重点,失分较多的情况。
二、气候特征类题目的答题模板气候特征类题目一般有三种类型:一是直接描述某地(种)气候类型的特征;二是分析造成某地(种)气候特征的原因或主要影响因素;三是比较两地气候特征的差异,但无论是哪一种类型,一定要注意从气温和降水两个角度考虑。
三、河流水文特征类题目的答题模板河流特征类题目一般有三种类型:一是描述某条河流的水文特征或水系特征;二是分析某条河流水文特征的成因(侧重于气候因素)或水系特征与地形的关系;三是比较两条河流水文特征或水系特征的差异。
但无论是哪一种类型,一定要区分水文特征和水系特征,然后再针对具体水文(水系)特征进行描述。
四、外力作用地貌成因类题目的答题模板外力作用地貌成因类问题一般有三种:一是判断影响该地貌形成的主要因素(流水、风力、冰川、海浪等);二是分析形成该地貌的成因,强调外力是怎样影响的;三是描述该地貌的形成过程,侧重时间先后顺序。
在高考中多以判断地貌类型、描述成因等设问形式呈现。
五、自然地理环境整体性原理应用类题目的答题模板该类型问题多以自然地理环境中的某要素的变化为切入点,运用整体性原理分析它对地理环境的影响,其答题思路是先确定自然地理要素是什么,其次是该要素对其他要素有什么影响,及什么要素对该要素有什么影响。
六、人口迁移类题目的答题模板1.人口迁移类题目常以各种图表为载体,结合热点问题和时事材料,贴近现实,尽管图文材料提供的信息量大,但考生审题障碍不大。
类型一特征描述类
典型例析
读图,回答问题。
图乙气候统计图
(1)据图乙分析,与Q城相比较,B城的气候特点有何不同?(6分)
(2)据图甲、图乙中的信息,概括出B城附近河段的水文特征。
请答出三项。
(9分)
阅卷现场
名师点拨
在解答特征描述类问题时,应注意以下几个方面:
(1)仔细阅读材料,特别是图示材料,准确获取答题所需要的信息。
例如通过图中B城和Q城的经纬度和海拔等信息可知,B城位于欧洲西部,气候温暖湿润,Q城则位于我国东北地区,为温带季风气候。
(2)细审题干,明确“问什么”,即要明确要描述什么,即描述的方向;同时在描述时应将地理问题和地理原理相对接,实现知识的迁移和应用。
例如在回答第(1)题时,设问是“与Q城相比较,B城的气候特点有何不同?”,而该考生仅仅是对B城气候进行了定性描述,就不能得分。
(3)回答特征类问题时描述应全面,注意描述的角度和层次是否完整。
如回答第(2)题时,应结合河流流量及其变化、含沙量、流速、结冰期、凌汛等要点,根据材料信息和设问要求进行回答。
但是该考生在答题过程存在明显的信息解读和答题错误,从而导致失分严重。
(4)在回答描述类问题时,力争做到描述的专业性,关键词不能丢而且要准确,尽量使用科学术语。
标准答案
(1)气温年较差比Q城小(冬季比Q城温和,夏季比Q城凉爽);(3分)降水季节变化比Q城小(年降水量比Q城多)。
(3分)
(2)流量的季节变化较小;水位季节变化较小;含沙量较小;流速较缓;汛期较长。
(每个要点3分,答出3项即可得9分)
答题模板
设问角度答题术语
位置特征从经纬度位置、海陆位置、半球位置、相邻位置等方面进行描述
地理事物的分布特征和分布规律从空间分布(是否均匀、空间变化规律)和时间分配(季节和年际变化)两个方面概括
地形特征从地貌类型及其分布、地势变化、海陆轮廓及特殊地貌特点等方面描述
气候特征从气温和降水及其季节变化、年变化,气温和降水的协调关系等方面进行描述
河流水文特征径流量大小及其变化、汛期、含沙量、流速、结冰期、凌汛和通航期等方面描述
人口特征从人口密度、迁移状况、人口增长模式等方面描述
农业特征从农业地域类型、投入要素、规模、机械化水平、商品率、劳动力、人均耕地面积、气候、水源、土壤、交通和市场等方面分析
各种自然资源(能
源)的优缺点
从开发成本、技术要求、能量密集度、对环境的影响等方面分析区域经济特征从资源状况、发展水平、发展速度、产业结构等方面分析
区域地理特征从地形、气候、水文、植被、土壤等自然地理特征和人口、交通、工农业、城市等人文地理特征两方面进行说明
落实演练
1.(2019江苏盐城期中)阅读材料,完成下列问题。
材料一北欧局部区域图及两城市气候图。
材料二卑尔根各月日平均日照时数表。
月份 1 2 3 4 5 6 7 8 9 10 11 12 日平均
日照(h)
0.6 2.0 3.0 4.9 6.0 6.3 5.4 4.6 2.9 1.9 0.8 0.3
(1)比较斯堪的纳维亚半岛东西两侧海岸线的特点并分析成因。
(2)列表比较卑尔根、图尔库的气候差异。
气候类型气候特
征
形成原因
卑尔根—
图尔
库
—
(3)简述卑尔根各月日平均日照时数特征并分析其原因。
答案(1)东侧海岸线平直,多河流,形成沿海沉积平原;西侧海岸线曲折,多峡湾,地质历史时期受冰川侵蚀所致。
(2)
气候类型气候特征形成原因
卑尔根温带海洋
性气候
—终年受西风控制,暖流增温增湿
图尔库温带大陆
性气候
夏季温和,
冬季寒冷,
年降水量少
—
(3)特征:日照时数常年偏少;夏季多冬季少。
原因:全年降水多,云量大,日照时数少;与冬季相比,夏季白昼时间长,日照时数相对较多。
解析第(1)题,结合所学知识和图示信息知,斯堪的纳维亚半岛东侧海岸,河流众多,受河流堆积作用影响,海岸线较为平直;而西侧海岸则受冰川侵蚀影响,海岸线较为曲折。
第(2)题,结合卑尔根和图尔库所处地理位置,根据所学知识可知,受大气环流和洋流等因素影响,卑尔根和图尔库分别形成温带海洋性气候和温带大陆性气候,并据此说明气候特征。
第(3)题,结合卑尔根气候特点分析其各月日平均日照时数特征及原因。
2.(2019湘赣十四校第一次联考)阅读材料,回答下列问题。
材料一弄在瑶族语言里面指的是深洼地,在我国广西大化瑶族自治县七百弄乡,深洼地分布广泛。
a、b两图分别是弄的平面图和剖面图。
a
b
材料二在洼底当地人修建了同心圆状的梯田,称为龙卷地。
当地还有句民谚“碗一块,瓢一块,扔个草帽遮一块”,每个村子都挖了泥塘,下雨时村民赶着几十头牛在泥塘里转圈,踩实泥塘,以防漏水(见下图)。
现在,七百弄乡间,数千个圆形水柜是当地最奇特的人工风景,政府为解决百姓缺水问题,提供水柜补贴。
(1)描述该区域的地形特征。
(2)据材料分析龙卷地农业生产特点。
答案(1)以山地为主,地形崎岖,四周高,中间低。
(2)以自给农业为主;农业生产的规模小;机械化程度低;劳动生产率低;以旱作农业为主。
解析第(1)题,结合图示信息,从地形类型和地势起伏状况等方面描述该区域地形特征。
第(2)题,从农业地域类型、生产规模、机械化水平、生产率等方面分析龙卷地农业生产特点。