市场营销学的重点掌握内容
- 格式:doc
- 大小:18.00 KB
- 文档页数:9
第一章市场营销与市场营销学1.市场营销的定义及要点定义:市场营销是通过创造和交换产品及价值,从而使个人和群体满足需求和欲望的一种社会过程和管理过程。
要点:1)目标:市场营销的最终目标是“使个人或群体满足欲望和需要”2)核心:“交换”是市场营销的核心3)决定因素:交换取决于营销者的产品满足顾客需求的程度和对交换过程管理的水平。
2.宏观与微观市场营销学的区别市场营销分为宏观和微观两个层次。
宏观市场营销学从社会总体交换层面研究营销问题,即以社会整体利益为目标,研究营销系统的社会功能与效用,引导产品和服务从生产进入消费,以满足社会需要。
强调从整体经济、社会道德与法律的角度把握营销活动,以及由社会(政府、消费者组织等)控制和影响营销过程,求得社会生产与社会需要之间的平衡,保证社会整体经济的持续、健康发展和保护消费者利益。
微观市场营销学从个体(个人和组织)交换层面研究营销问题,即个人和组织为实现其目标,围绕产品或价值的交换而对营销活动进行决策与管理的过程。
当代市场营销研究的主流仍然是微观市场营销学。
市场营销管理哲学及其贯彻1.顾客让渡(认知)价值的含义及其包括哪些内容顾客让渡价值即顾客认知价值(customer perceived value ,CPV)是指企业让渡给顾客,且能让顾客感受到的实际价值。
它一般表现为顾客购买总价值与顾客购买总成本之间的差额。
顾客认知价值的大小受顾客购买总价值与顾客购买总成本两方面及其构成因素的影响。
顾客让渡价值=顾客总价值-顾客总成本。
顾客购买总价值是指顾客购买商品所期望获得的一组利益。
包括:(1)产品价值。
产品的功能、特性、品质、样式等,顾客需要的中心内容。
(2)服务价值。
随产品出售提供的附加价值。
如介绍、送货、安装、修理。
(3)人员价值。
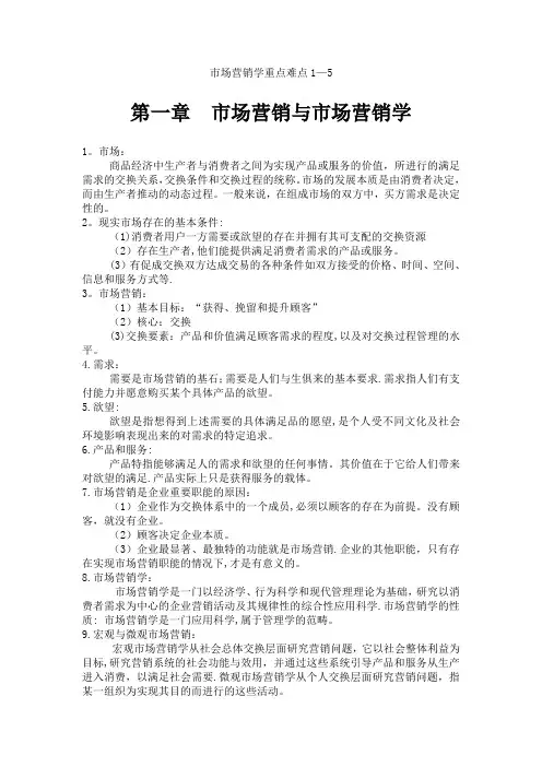
指产品生产企业的素质和能力,影Stars Question marks ?Cash cow Dogs 65432178市场增长率(%)20010x 1.0x 0.1x 相对市场占有率的对数Hold/HarvestBuild Build/ Harvest /DivestDivest/ Harvest产品分类:明星类:增长迅速,要击退竞争者需投入大量现金。
市场营销学考试重点市场营销考试重点第一章市场和市场营销1.市场是商品经济中生产者与消费者之间为实现产品或服务价值,满足需求的交换关系、交换条件和交换过程。
市场的形成要素:消费者;产品或服务;交易条件。
2.市场营销是个人和群体通过创造并同他人交换产品和价值以满足需求和欲望的一种社会和管理过程。
市场营销的目标是满足需求和欲望;市场营销的核心是交换;交换取决于营销者的产品满足顾客需求的程度和对交换过程管理的水平。
第二章市场营销管理哲学及其贯彻1.市场营销管理是指企业为实现其目标,创造、建立并保持与目标市场之间的互利交换关系而进行的分析、计划、执行与控制过程。
营销管理的实质是需求管理,包括对需求的刺激、促进及调节。
2.市场营销管理哲学是指企业对其营销活动及管理的基本指导思想。
它是一种观念、态度或思维方式。
市场营销管理哲学的实质是如何处理企业、顾客和社会三者之间的利益关系。
4.顾客认知价值(CPV)是指企业让渡给顾客,且能让顾客受到的实际价值。
它包括顾客购买总价值(产品价值、服务价值、人员价值、形象价值)和顾客购买总成本(货币成本、时间成本、体力成本、精神成本)。
要提高顾客认知价值,企业应一方面改进产品和服务塑造企业形象,提高人员素质,提高产品的总价值;一方面根据不同顾客的需求特点,有针对性地增加顾客总价值,降低顾客购买总成本。
5.企业价值链是指企业创造价值的互不相同但又互相关联的经济活动的集合。
下部为基本增值活动,包括材料供应、生产加工、成品储运、市场销售和售后服务上部为辅助增值活动,包括基础结构和组织建设、人力资源管理、科学技术开发和采购管理。
价值链上游环节的中心是创造产品价值,与产品技术特性紧密相关;下游环节的中心是创造顾客价值,主要取决于顾客服务。
要保持企业的垄断优势,关键是保持其价值链上的战略环节的垄断优势。
第三章规划企业战略与市场营销管理1.营销战略特点有哪些,答:长远性、全局性、抗争性、纲领性、应变性2.企业战略层次划分哪些,答:企业战略层次划分企业总体战略、经营战略、职能战略。
名词解释1、市场营销p1计划和执⾏关于商品服务和创意的观念定价促销和分销,以创造符合个⾏和组织⾏标交换的⾏个过程2、社会化媒体营销p11利⾏社会化⾏络在线社区博客百科或者其他互联⾏协作平台媒体进⾏营销和客户服务维护开拓的⾏种⾏式3、公司战略P17关于公司未来⾏动的总体设想是公司⾏对激烈变化的环境,为求得⾏存和发展⾏进⾏的总体⾏远谋划4、顾客让渡价值p79顾客总价值与顾客总成本之差5、顾客资产p82公司所拥有的现有的和潜在顾客的终身价值现值总和6、顾客满意P80指顾客通过对产品或服务的可感知的绩效与他们的期望之间⾏较落后,所感觉到的愉悦或失望程度7、消费者市场p94现代市场营销理论研究的主要对象之⾏,对其特征和消费者⾏为模式的揭示和概括既是理论的基础,也是公司开展有效市场营销活动的重要依据。
8、市场细分p121按不同细分变量将市场划分为不同的顾客群每个顾客群体具有不同需求特点和⾏为9、市场定位p131根据消费者对产品或品牌某些属性的重视程度,为产品或品牌塑造与众不同形象,提供独⾏⾏⾏利益,从⾏在⾏标消费者的头脑当中占据⾏个清晰独特令⾏渴望的位置10、品牌P137⾏种名称术语标记符号或设计或是这些要素组合,借以识别某个销售者或某些销售者所提供的产品或服务,并使之与竞争对⾏的产品或服务分别开来11、产品组合P163指⾏个特定公司⾏产或经营的全部产品线和产品项⾏的有机搭配12、营销渠道P199指产品从制造商向消费者转移过程中,承载商流和物流职能的组织结构的系列13、营销沟通p219公司与消费者进⾏对话和建⾏关系的⾏种⾏式14、销售促进p232公司常⾏的沟通⾏段各种⾏励试⾏或购买商品和服务的短期刺激简答题。
1. 简述市场营销管理观念经历那⼏个阶段演变。
1.P8-10.⾏产观念产品观念推销观念市场营销观念社会营销观念2. 简述波⼏顿矩阵及发展战略。
2.P17-18.第⾏、发展。
发展战略适合于问题类业务。
当其市场份额有较⾏增⾏时,它有可能进⾏明星类业务。
引言概述:《市场营销学》是一门深入研究市场营销理论和实践的学科,对于从事市场营销工作的人士来说,掌握市场营销学的知识非常重要。
本文是《市场营销学》重点笔记的续篇,重点讲解了其中的第二部分内容。
本文将分为五个大点进行阐述,分别是市场定位、市场细分、市场调研、消费者行为和市场营销策略。
每个大点下面将详细阐述该领域的相关概念、理论和实践经验。
一、市场定位:1.市场定位的概念:市场定位是指企业通过确定并满足特定市场需求,从而建立自己在市场上的有利地位。
2.市场定位的原则:差异化、可靠性、合适性、可行性。
3.市场定位的方法:目标市场细分、目标市场选择、目标市场定位。
4.市场定位策略:综合市场定位、专业市场定位、细分市场定位。
二、市场细分:1.市场细分的概念:市场细分是将整个市场按照一定的特征和需求进行分割,以便更好地满足不同消费者的需求。
2.市场细分的原则:可分性、可行性、差异性、操作性。
3.市场细分的方法:地理分割、人口统计分割、行为分割、心理分割。
4.市场细分的效益:提高市场反应度、降低市场竞争、提高营销效果、增加市场占有率。
三、市场调研:1.市场调研的概念:市场调研是指通过收集、整理和分析相关市场数据,为市场营销决策提供支持和依据的过程。
2.市场调研的内容:市场潜力分析、竞争对手分析、目标市场分析、产品需求分析。
3.市场调研的方法:问卷调查、访谈调查、观察法、实验法。
4.市场调研的步骤:确定调研目标、设计调研方案、实施调研、数据分析、撰写调研报告。
四、消费者行为:1.消费者行为的概念:指消费者在购买和使用产品或服务过程中的态度、偏好、信念以及决策过程。
2.消费者行为的影响因素:个体因素、社会因素、心理因素、消费环境因素。
3.消费者行为决策过程:需求识别、信息搜索、评估选择、购买决策、后续评估。
4.消费者行为的研究方法:消费者调研、心理学实验、观察法、个案研究。
五、市场营销策略:1.市场营销策略的概念:市场营销策略是企业为了实现市场营销目标而采用的一系列决策和行动。
市场营销学重点难点1—5第一章市场营销与市场营销学1。
市场:商品经济中生产者与消费者之间为实现产品或服务的价值,所进行的满足需求的交换关系,交换条件和交换过程的统称。
市场的发展本质是由消费者决定,而由生产者推动的动态过程。
一般来说,在组成市场的双方中,买方需求是决定性的。
2。
现实市场存在的基本条件:(1)消费者用户一方需要或欲望的存在并拥有其可支配的交换资源(2)存在生产者,他们能提供满足消费者需求的产品或服务。
(3)有促成交换双方达成交易的各种条件如双方接受的价格、时间、空间、信息和服务方式等.3。
市场营销:(1)基本目标:“获得、挽留和提升顾客”(2)核心:交换(3)交换要素:产品和价值满足顾客需求的程度,以及对交换过程管理的水平。
4.需求:需要是市场营销的基石;需要是人们与生俱来的基本要求.需求指人们有支付能力并愿意购买某个具体产品的欲望。
5.欲望:欲望是指想得到上述需要的具体满足品的愿望,是个人受不同文化及社会环境影响表现出来的对需求的特定追求。
6.产品和服务:产品特指能够满足人的需求和欲望的任何事情。
其价值在于它给人们带来对欲望的满足.产品实际上只是获得服务的载体。
7.市场营销是企业重要职能的原因:(1)企业作为交换体系中的一个成员,必须以顾客的存在为前提。
没有顾客,就没有企业。
(2)顾客决定企业本质。
(3)企业最显著、最独特的功能就是市场营销.企业的其他职能,只有存在实现市场营销职能的情况下,才是有意义的。
8.市场营销学:市场营销学是一门以经济学、行为科学和现代管理理论为基础,研究以消费者需求为中心的企业营销活动及其规律性的综合性应用科学.市场营销学的性质: 市场营销学是一门应用科学,属于管理学的范畴。
9.宏观与微观市场营销:宏观市场营销学从社会总体交换层面研究营销问题,它以社会整体利益为目标,研究营销系统的社会功能与效用,并通过这些系统引导产品和服务从生产进入消费,以满足社会需要.微观市场营销学从个人交换层面研究营销问题,指某一组织为实现其目的而进行的这些活动。
产品策略品牌包装1、产品:是指能够通过交换满足消费者或用户某一需求和欲望的任何有形物品和无形服务。
产品=有形物品+无形服务2、产品整体的层次:①.核心产品:指向顾客提供的基本效用或利益,从根本上说,每一种产品是指上都是为解决问题而提供的服务②.形式产品:产品的基本形式,或核心产品借以实现的形式,或目标市场对某一需求的特定满足形式,主要包括:质量水平、外观特色、款式、品牌名称及包装等。
③.期望产品:购买者在购买该产品时期望得到的与该产品密切相关的一整套属性和条件。
④.延伸产品:顾客购买形式产品和期望产品时,附带获得的各种利益的总和,包括信贷、送货、安装、调试、售后服务、培训等。
⑤潜在产品:现有产品包括所有附加产品在内的,可能发展成为未来最终产品的潜在状态的产品,即指出了现有产品的可能演变趋势和前景。
3,优化产品组合的分析,1产品线销售额和利润分析,主要分析,评价现行产品线上不同产品项目所提供的销售额和利润水平。
2产品项目市场地位分析,将产品线中各产品项目与竞争者的同类产品做对比分析,全面衡量个产品项目的市场的地位。
4,产品的生命周期,指产品从投入市场到被市场淘汰所经历的全部过程,即产品的市场寿命周期或经济寿命周期。
产品的生命周期是由需求技术生命周期决定,而需求技术生命周期又由需求生命周期决定。
5,产品生命周期各阶段的特征与营销策略,1,引入期的市场营销特点,消费者对该产品不了解,尚未建立理想的营销渠道和高效率的分配模式,价格决策难以确认,高价可能限制了购买,低价可能难以收回成本,广告费用和其他营销费用开支较大,产品技术性能还不够完善,利润较小,甚至出现经营亏损,企业承担的市场风险最大。
2,引入期的市场营销策略,快速掠取策略,缓慢掠取策略,快速渗透策略,缓慢渗透策略。
6,品牌(Brand):是用以识别销售者的产品或服务,并使之与竞争对手的产品或服务区别开来的商业名称及其标志,通常由文字、标记、符号、图案和颜色等要素或这些要素的组合构成。
市场营销学重点知识点市场营销学是一门研究如何有效推广产品和服务的重要学科。
它涉及到市场分析、消费者研究、市场定位、市场细分、产品开发、促销策略等诸多领域。
以下是市场营销学的一些重点知识点:一、市场分析与消费者研究:市场分析是市场营销的基础。
它包括对市场规模、发展趋势、竞争对手、消费者需求等的研究。
同时,对消费者进行深入的调查研究也是必不可少的。
通过了解消费者的偏好、购买决策过程、购买动机等,可以帮助企业了解如何满足消费者的需求,从而制定更有针对性的营销策略。
二、市场定位与市场细分:市场定位是指企业如何在目标市场中赢得竞争优势。
市场细分则是将整个市场按照不同的特征将其划分为多个小的市场细分。
通过市场定位和市场细分,企业可以更好地了解目标市场的需求,针对不同的细分市场制定差异化的营销策略,提高市场占有率和销售额。
三、产品开发与创新:产品是市场营销的核心。
产品开发与创新是企业在市场上获得竞争优势的关键。
通过不断地进行产品创新和研发,企业可以满足消费者日益变化的需求,提高产品的竞争力。
此外,产品定价、包装、品牌形象等也是产品营销的重要环节。
四、促销策略:促销是企业在市场上推广产品的一种手段。
营销人员可以通过广告、促销活动、公关等方式吸引消费者的关注,并激发他们购买产品的欲望。
此外,价格优惠、赠品等促销手法也是常见的营销策略,可以吸引更多的消费者。
综上所述,市场营销学涉及到市场分析、消费者研究、市场定位、市场细分、产品开发、促销策略等多个方面的知识点。
掌握这些重点知识点,企业可以更好地了解市场需求,制定有效的营销策略,提高产品销售额和市场占有率。
市场营销学复习重点汇总第一章市场营销导论第一节1、市场是指某种产品的现实购买者与潜在购买者的集合。
销售者构成行业,购买者构成市场。
市场包含三个主要因素,即:有某种需要的人、为满足这种需要的购买能力和购买欲望。
2、所谓市场营销者,是指希望从别人那里取得资源并愿意以某种有价之物作为交换的人。
如果买卖双方都在积极寻求交换,那么,我们就把双方都称为市场营销者,并把这种情况称为相互市场营销。
3、市场营销管理:是指为了实现企业目标,创造、建立和保持与目标市场之间的互利交换和关系,而对设计方案的分析、计划、执行和控制。
市场营销管理的实质是需求、在不同的需求状况下,市场营销管理的任务有所不同。
(一)负需求。
管理。
4负需求是指绝大多数人对某种产品感到厌恶,甚至愿意出钱回避它的一种需求状况。
在负需求情况下,市场营销管理的任务是改变市场营销。
(二)无需求。
无需求是指目标市场对产品毫无兴趣或漠不关心的一种需求状况。
通常情况下,市场对下列产品无需求:【1.人们一般认为无价值的废旧物资;2.人们一般认为有价值,但在特定环境下无价值的东西;3.新产品或消费者平常不熟悉的物品等。
在无需求情况下,市场营销管理的任务是刺激市场营销】(三)潜伏需求。
潜伏需求是指相当一部分消费者对某种物品有强烈的需求,而现有产品或服务又无法使之满足的一种需求状况。
在潜伏需求情况下,市场营销管理的任务是开发市场营销。
(四)下降需求。
下降需求是指市场对一个或几个产品的需求呈下降趋势的一种需求状况。
任务:重振市场营销【措施:分析原因;开拓新目标市场;刺激需求】。
(五)不规则需求。
不规则需求是指某些物品或服务的市场需求在一年不同季节,或一周不同日子,甚至一天不同时间上下波动很大的一种需求状况。
(六)充分需求。
充分需求是指:某种物品或服务目前的需求水平和时间等于预期的需求水平和时间的一种需求状况。
(七)过量需求。
过量需求是指某种物品或服务的市场需求超过了企业所能供给或所愿供给的水平的一种需求状况。
市场营销学复习重点1、市场营销学的主要研究方法、市场营销的本质、中心2、市场营销管理哲学的演变、含义、适用条件;顾客让渡价值理论及意义、服务的特征4、市场营销环境的构成,环境因素分析与分析矩阵5、市场细分概念、市场定位、目标市场、市场细分的方法、市场细分的原则6、某产品的销售额时间序列符合加法模型Y=T+C+S+E,TCSE的含义7、消费者的购后评价、消费者购买行为类型、对习惯性购买行为的主要营销策略、8、企业在市场上面临的四种类型的竞争者有哪些9、产品生命周期概念及不同生命周期应采取的营销策略、新产品开发的主要管理程序、包装策略、整体产品的五个层级、核心产品的概念、品牌策略、如何进行品牌建设10、市场营销渠道与分销渠道的区别、分销渠道层次与宽度、独家分销概念、影响分销渠道的设计的因素请、窜货的概念、如何控制窜货、如何激励渠道成员、供应商应把中间商视为顾客采购代理人11、营业推广的概念12、企业目标市场战略的三种模式13、波士顿矩阵分析法14、竞争者的竞争反应模式,分析竞争者反应模式有何意义市场营销重点1.市场营销学的主要研究方法:产品研究法、机构研究法、职能研究法、历史研究法、管理研究法、系统研究法。
2.市场营销的本质:实现价值,是如何让客户来找你的一门学问.“营”字就说明的是在市场的大环境下,通过个人团体把你的产品和你的目标客户串联起来,通过与客户口对口,面对面,肩并肩的从而来实现“销”的目的,获取利润!3.中心:以市场为中心4.市场营销管理哲学的演变、含义、适用条件A.从生产观(重生产、轻市场、注重以量取胜。
适用于物质短缺、产品供不应求)、到产品观念(重生产、轻市场、注重以质取胜。
)、推销观念(以产品销售为中心)、市场营销观念(以顾客需求和欲望为导向)、客户观念(强调的满足每个客户特殊需求)再到社会市场营销观念(以社会长远利益为中心)。
B.大市场营销:营销策略不仅包括产品、价格、分销、促销四大策略,还包括政治权利和公共关系,简称6P,即大市场营销。
市场营销学重点笔记引言概述:市场营销学是指研究企业如何通过顾客需求分析、产品创新、市场定位、销售管理和渠道管理等推动企业业绩提升和市场竞争力增强的学科。
随着市场竞争日益激烈,市场营销学在企业发展中扮演着重要的角色。
本文将从市场营销学的角度出发,以解析市场营销学的重点知识和技巧,为读者提供有关市场营销学的全面指南。
正文内容:一、市场分析1.市场调研:了解市场规模、竞争对手、潜在顾客等信息的收集和分析。
2.顾客需求分析:通过文献调研、访谈等方法,深入了解顾客的需求和偏好。
3.竞争分析:对竞争对手的产品、定价策略、市场份额等进行综合分析,为企业的市场定位提供支持。
4.市场细分:将整个市场根据不同的特点和需求划分为若干个小块,以更好地满足特定市场的需求。
5.目标市场选择:根据市场规模、利润潜力、竞争压力等因素,确定企业的目标市场。
二、市场定位1.产品定位:确定产品的特点、定价、功能等,以满足目标市场的需求。
2.品牌建设:通过广告、宣传等手段,树立产品或企业的品牌形象,提高品牌知名度和美誉度。
3.渠道选择:选择与目标市场相匹配的销售渠道,例如零售商、经销商、直销等。
4.定价策略:根据产品独特性、市场规模等因素,制定合适的定价策略,以实现产品的价格优势。
5.促销策略:通过促销活动,例如折扣、赠品等,吸引顾客并提高销量。
三、产品策划与创新1.产品生命周期管理:对产品进行全方位的管理,包括产品研发、上市、成熟、衰退等不同阶段。
2.产品品质控制:确保产品在制造过程中的质量,提高产品的可靠性和稳定性。
3.产品创新:通过市场调研和技术研发,开发出具有技术、外观、功能等方面的创新产品。
4.产品组合管理:根据市场需求和竞争对手的产品组合,确定企业产品的种类和组合。
5.产品定价策略:根据产品的独特性和市场需求,制定合适的产品定价策略,提高产品的竞争力。
四、销售管理1.销售渠道管理:选择合适的销售渠道和经销商,确保产品能够迅速流通到市场。
自学考试市场营销学00058知识点重点整理考试必过市场营销:是指个人和集体通过创造并同别人交换产品和价值以获得其所需所欲之物的一种社会过程。
市场营销学主要研究内容:企业的市场营销活动及其规律性,即研究企业如何通过整体市场营销活动,适应并满足市场需求,以实现经营目标。
市场:具有特定需要或欲望,而且愿意并能够通过交换来满足这种需要或欲望的全部潜在顾客。
市场包含的三个主要因素:1、有某种需要的人2、为满足这种需要的购买能力3、购买欲望。
市场营销管理:为了实现企业目标,创造、建立和保持与目标市场之间的互利交换和关系,而对设计方案的分析、计划、执行和控制。
八种需求状况:1、负需求2、无需求、3、潜伏需求4、下降需求、5、不规则需求6、充分需求7、过量需求8、有害需求。
降低市场营销与反市场营销的区别:前者是采取措施减少需求,后者是采取措施消灭需求。
现代企业市场营销管理哲学:1、生产观念2、产品观念3、推销观念4、市场营销观念5、客户观念6、社会市场营销观念。
生产观念:认为消费者喜欢那些可以随处买得到且价格低廉的产品,企业应致力于提高生产效率和分销效率,扩大生产,降低成本以扩展市场。
产品观念:认为消费者喜欢高质量、多功能和具有某种特色的产品,企业应致力于生产高价值产品,并不断加以改进。
推销观念:认为消费者一般不会足量购买某一企业的产品,企业必须积极推销和大力促销,以刺激消费者大量购买该企业产品。
市场营销观念:认为实现企业各项目标的关键,在于正确确定目标市场的需要和欲望,并且比竞争者更有效的传送目标市场所期望的物品或服务,进而比竞争者更有效的满足目标市场的需要和欲望。
客户观念:指企业注重收集每一个客户以往的交易信息、心理活动信息等,根据由此确认的不同客户终生价值,分别为每一个客户提供各自不同的产品或服务,传播不同的信息,通过提高客户忠诚度,增加每一个客户的购买量,从而确保企业的利润增长。
市场营销观念与客户观念的不同:前者强调满足每一个子市场的需求,后者强调每一个客户的特殊需求。
《市场营销学》期末复习重点总结一、名词解释市场营销:通过为现实的或潜在的顾客创造价值而实现组织和个人价值的活动过程社会营销观念:指企业在制定市场营销管理决策时,在满足消费者的欲望和需求的前提下,既要使企业获得理想的利润,又要使企业在经营发展中符合社会的长久利益社会文化环境:是指人们在一定的社会环境中成长和生活,久而久之所形成的某种特定的信仰、价值观、审美观和生活准则宏观市场营销环境:企业无法直接控制的因素,是通过影响微观环境来影响企业营销能力和效率的一系列巨大的社会力量,它包括人口、经济、政治法律、科学技术、社会文化及自然生态等因素微观市场营销环境:是指与企业紧密相连、直接影响企业营销能力和效率的各种力量和因素的总和,主要包括企业自身、供应商、营销中介、顾客、竞争者及社会公众相关群体:指的是能够影响他人行为和态度、意见,并且与之产生相互作用的群体社会阶层:是具有相对的同质性和持久性的群体,通常按等级排列,每一阶层的成员具有类似的价值观、兴趣爱好和行为方式选择性注意:在众多信息中,人们易于接受对自己有意义的信息以及与其他信息相比有明显差别的信息选择性记忆:人们易于记住与自己的态度和信念一致的信息,忘记与自己的态度和信念不一致的信息中间商市场:是由以营利为目的、购买商品后再转卖或出租给别人的所有组织和个人所组成的一个市场(批发商、零售商)紧密跟随:指在各个细分市场和产品、价格、广告等营销组合战略方面模仿市场领导者,完全不进行任何创新的企业距离跟随:在基本方面模仿市场领导者,但是在包装、广告和价格上又保持一定差距的企业市场细分:就是根据市场需求和购买行为的差异性,将某一市场(顾客群)划分为若干个不同子市场的过程目标市场:就是企业绝对要进入的市场,也就是企业准备为之提供产品或服务的客户群迎头定位(对抗定位):指企业选择靠近于现有竞争者或与现有竞争者重合的市场位置,争夺同样的顾客,彼此在产品、价格、分销及促销等各方面差别不大产品整体概念:产品是指人们通过购买而获得的能够满足某种需求和欲望的物品的总和,它既包括具有物质形态的产品实体,又包括非物质形态的利益附加产品:指顾客购买产品所得到的各种附加利益的总和,它包括安装、使用指导、质量保证、维修等一系列售前售后服务换代新产品:是指对产品的性能有重大突破性改进的产品,指在原有产品的基础上,部分采用新技术新材料制成的性能有显著提高的新产品改进新产品:也称改良新产品,是指在产品的性能、材料、结构、造型,甚至颜色、包装等方面做出局面改进的产品,改良新产品一般对产品的基本功能并无本质上的改进品牌延伸策略:企业利用其成功品牌名称的声誉来推出改良产品或新产品,包括推出新的包装规格、香味和式样等产品产品线延伸策略:为了使企业的产品更加丰富,满足更多的需要,企业在现有的品牌名称、现有的产品大类中增加更多规格型号的产品需求导向定价法:是一种以市场需求强度及消费者感受度为主要依据的定价方法,是指企业在定价时不再以成本为基础,而是以消费者对产品价值的理解和需求强度为依据进行定价价格歧视策略(差别价格策略):企业按照两种或两种以上不反映成本费用的比例差异的价格销售某种产品或服务渗透定价策略:是指企业将其创新产品的价格定得相对较低,以吸引大量顾客,提高市场占有率(优势:新产品能迅速占领市场;微利阻止了竞争者进入,可增强企业的市场竞争力)密集型分销渠道:也称为广泛型分销渠道,就是指生产者在同一渠道层级上选用尽可能多的渠道中间商来经销自己的产品的一种渠道类型。
大一市场营销学知识点重点市场营销学是一门涵盖市场、消费者和企业三者关系的学科,对于任何一个商科学生来说,都是必修的基础课程。
在大一学习市场营销学,主要学习的内容包括市场营销概述、市场调研、市场细分与定位、产品与品牌管理、价格决策、推销与销售管理、广告与促销、渠道与物流管理等。
以下将以这些重点知识点为主线,展开具体的论述。
1. 市场营销概述市场营销概述是对整个市场营销学科的基本理论和概念进行介绍,包括市场营销定义、市场营销的目标与任务、市场营销环境、市场营销的战略等。
这一部分的重点在于理解市场营销的基本概念和认知,为后续的学习与实践打下基础。
2. 市场调研市场调研是市场营销的第一步,它的目的是了解市场需求、竞争对手以及潜在消费者的态度和行为。
市场调研包括定性调研和定量调研两个方面,通过各种方法和手段,如问卷调查、访谈、焦点小组讨论等,获取有关市场的信息。
市场调研的结果将为企业制定市场战略和决策提供决策依据。
3. 市场细分与定位市场细分与定位是指将整个市场划分为若干具有相似需求和行为特点的小组,以便更好地满足这些小组的需求。
在市场细分过程中,可以根据地理因素、年龄段、社会阶层、行为习惯等多个因素来进行划分。
而市场定位是指在市场细分的基础上,选择一个或几个最具吸引力和竞争力的市场细分作为目标市场,并通过产品特性、价格策略、促销手段等方式来塑造企业在目标市场上的形象。
4. 产品与品牌管理产品与品牌管理是市场营销学中的重要内容,它涉及产品的设计与开发、品牌的建立与推广等方面。
产品是企业向市场提供的有形或无形的产品或服务,它需要满足消费者的需求和期望。
品牌是企业在市场中与竞争对手区分的重要工具,良好的品牌形象能够增加产品的市场份额和降低营销成本。
5. 价格决策价格决策是企业在市场上制定产品售价的过程,它直接影响着企业的盈亏状况以及市场竞争力。
在制定价格时,企业需要考虑成本、竞争对手的价格、消费者对价格的敏感度等多个因素。
一:名词解释1、市场营销:通过创造和交换产品及价值,从而使个人或群体满足欲望和需求的社会过程和管理过程。
2、市场定位:根据竞争者现有产品再细分市场上所处的地位和顾客对产品某些属性的重视程度,塑造出本企业产品与众不同的鲜明个性或形象并传递给目标顾客,使该产品在细分市场上占有强有力的竞争位置。
3、市场营销组合:指一整套能影响需求的企业可控因素(产品、地点、促销、价格),它们可以整合到市场营销计划中,以争取目标市场的特定反应。
4、顾客满意:是指顾客将产品和服务满足其需求的绩效与期望进行比较所形成的感觉状态。
5、产品生命周期(PLC)是指某产品从进入市场到被淘汰退出市场的全部运动过程,受需求与技术的生命周期的影响。
6、品牌:用以识别某些销售者的产品或服务,并使之与竞争对手的产品或服务区别开来的商业名称及其标志,通常由文字、标记、符号、图案和颜色等要素的组合构成。
7、广告:是广告主以促进销售为目的,付出一定费用,通过特定的媒体传播商品或劳务等有关经济信息的大众传播活动。
8、社会阶层:社会学家根据职业、收入来源、教育水品、价值观和居住区域对人们进行一种社会分类,是按层次排列的、具有同性质的和持久性的社会群体。
9、目标市场战略(STP)(三个子战略):(步骤:市场细分、市场选择、市场定位)1.无差异性营销战略:企业把市场看做一个大目标市场,不进行细分,用一种产品、统一的市场营销组合对待整个市场。
2.差异性营销战略:把整体市场分为若干需求和愿望大致相同的细分市场,然后根据企业的资源及营销实力分别为各个细分市场制定不同的市场营销组合。
3.集中性营销战略:将整体市场分割为若干细分市场后,只选择其中一个或少数细分市场为目标市场,开发相应的市场营销组合,实行集中营销。
10.市场细分:以消费需求的某些特征或变量为依据,区分具有不同需求的顾客群体的过程。
11.市场定位:是根据竞争者现有产品在市场上所处的地位和顾客对产品某些属性的重视程度,勾画与传递本企业产品、形象的活动过程。
市市场营销调研分析场营销战略营营销策略销营销组织与控制学营销应用与创新1、一: 名词解释市场: 指某种产品的实际购买者与潜在购买者的集合(菲利普.科特勒)。
市场=人口+购买欲望(购买动机)+购买力市场营销: 通过创造和交换产品及价值, 从而使个人或群体欲望和需要得到满足的社会过程和管理过程。
市场营销的最终目标, 使个人或群体满足需求和欲望;市场营销的核心, 交换;交换过程是否顺利进行取决于营销者创造的产品或价值满足顾客需求的程度以及对交换过程的管理水平。
2、市场营销的相关概念需要: 指人与生俱来的基本需要, 即人的欲望没有得到基本满足的状态;3、欲望: 指人的基本需要得到满足的状态;需求: 指人们具有支付能力并愿意购买某个具体产品的欲望。
市场营销管理: 指企业为实现其目标, 创造、建立并保持与目标市场之间的互利交换关系而进行的分析、计划、执行与控制过程。
市场营销管理的基本任务, 通过营销调研、计划、执行与控制来管理目标市场的需求水平、时机和构成, 以达到企业目标;4、市场营销管理的本质: 需求管理;5、顾客满意: 指顾客将产品和服务满足其需要的绩效与期望进行比较所形成的感觉状态。
顾客让渡价值:指企业让渡给顾客, 且能让顾客感受到的实际价值(顾客认知价值)。
企业价值链: 指企业创造价值时互不相同, 但又互相关联的经济活动的集合。
6、下游为企业基本增值活动, 上游为企业辅助增值活动;7、保证企业垄断优势, 抓住并保持其价值链战略环节。
战略经营单位: 指一个企业值得专门为其制定经营战略的最小经营管理单位。
依据各项业务之间是否有“共同的经营主线”来划分。
市场营销组合: 指一整套能影响需求的企业可控因素, 它们可以整合到企业市场营销计划中, 以争取目标市场的特定反应。
10、市场营销环境:指存在于企业营销系统外部的不可控或难以控制的因素和力量, 这些因素和力量是影响企业营销活动及其目标实现的外部条件。
11、微观营销环境:指那些与企业有双向运作关系的个体、集团和组织, 在一定程度上, 企业可以对其进行控制或施加影响。
《市场营销学》课程考试大纲
第一部分考试说明
《市场营销学》是广播电视大学开放教育财经类专业的专业基础课。
本学科20世纪初发源于美国, 它主要研究市场营销活动及其规律性, 是一门建立在经济科学、行为科学、现代管理理论基础之上应用科学, 具有综合性、边缘性的特点, 属于管理学范畴。
课程的核心内容, 就是在买方市场条件下, 卖方如何从顾客的需要出发, 制订企业发展战略, 组织企业市场营销活动, 从而在满足顾客需求的前提下, 提高企业在激烈竞争的市场环境中求生存和发展。
市场营销学是以经济学、管理学、心理学等为基础建立的一门独立学科, 它是工商管理专业和市场营销专业的基础课, 以它为基础派生的专业课有市场调查与预测、消费心理学、广告学、推销策略与艺术、公共关系学等。
随着当代信息通讯技术的快速发展, 使得远程教育这个既传统又时新的教育形式走进了各种教学实体, 远程教育逐渐从边缘走向中心, 日益成为一种主流教育形式, 越来越多的机构在开展网络远程教育。
广播电视大学举办的开放教育则是适应经济社会发展需要和高等教育大众化潮流,
是教育现代化的必然趋势。
《市场营销学》在新形势下的教学改革势在必行。
笔者就教学模式改革结合市场营销学的课程改革作以下探讨。
1.命题依据。
本考试说明根据《市场营销学》课程教学大纲拟定, 考试命题译本考试说明为依据。
2.考试要求。
考生经过系统分学习, 要能从理论体系上牢固掌握客场的基本概念、基本原理、基本方法, 并具有一定的具体分析能力。
据此, 考试按照一般了解、重点掌握、应用分析三个层次命题, 重点考核学习者对该门课程基本理论的把握和实际应用能力。
3.命题原则。
( 1) 本课程的考试命题在教学大纲规定的教学目的、教学要求和教学内容的范围之内。
( 用大纲规定的基本原理说明、分析和设计营销问题不属于超纲范围) 。
( 2) 考试命题应该覆盖到各章, 并适当突出课程的重点内容。
( 3) 试卷包含各个层次的题目。
在一份试卷中, 各层次题目所占题目所占的分数比例大致上为: 一般掌握占5%左右, 重点掌握占65%, 应用分析题占30%左右。
试卷题型一般不少于5种。
( 4) 试卷要合理安排题目的难易程度。
题目难易程度分为: 易、较易、较难、三个等级。
在一份试卷中, 各个等级所占的分数比例大致上为: 易占20%, 较易占40%, 较难占40%。
4.试题题型考虑成人教育的特点, 本课程试卷采用的题型为: 判断、单项选择题、多项选择题、简答题、论述题、案例或策划题等( 试题类型举例见教材各章) 。
第二部分市场营销考试大纲
第一章导论
一般掌握: 市场营销学的产生与发展需要需求市场种类
重点掌握:
知识点: 交换市场营销学的性质营销学的研究对象生产观念产品观念销售观念市场营销观念社会营销观念
记忆与理解: 市场营销含义新旧观念的区别市场营销观念实施应用分析: 市场观念的发展变化
第二章企业战略及营销管理过程
一般掌握: 企业战略的特点企业战略的重要性市场营销控制
重点掌握:
知识点: 企业战略企业任务目标战略业务单位市场机会
企业机会 SWOT方法
记忆与理解: 企业战略规划的内容企业目标的要求密集型策略
一体化策略多角化策略市场营销组合战略规划的步骤
应用分析: 波士顿集团方法
第三章市场营销环境
一般掌握: 企业企业与社会企业对不同需求状况的策略
重点掌握:
知识点: 市场营销环境亚文化群对抗策略减轻策略转移策略宗教信仰审美观念恩格尔系数
记忆与理解: 经济环境社会文化环境科技环境法律环境政治环境个体营销环境
应用分析: 市场环境威胁与对策
第四章购买行为研究
一般掌握: 经济学模式传统心理学模式社会心理模式感受的有组织性感受受外在刺激的影响家庭生活周期生产者购买行为类型
重点掌握:
知识点: 消费者行为需要层次论态度学习相关群体社会阶层生产资料购买者行为的特征生产者购买决策主要阶段家庭购买角色感受个人因素的影响
记忆与理解: "暗箱"理论 "刺激"与"反应"模式感受的选择性影响消费者行为的内在因素影响消费者行为的外在因素消费者购
买行为的主要类型消费者购买决策过程的主要步骤影响生产者购买行为的因素
应用分析: 消费者购买行为分析
第五章市场营销调研与需求测量
一般掌握: 市场营销情报系统市场营销调研系统市场营销调研的类型调查表的设计市场需求市场预测的分类与程序市场预测信息技术市场预测应遵循的原则
重点掌握:
知识点: 市场营销信息系统及构成市场营销调研的概念市场营销调研过程
记忆与理解: 市场信息的来源与内容现代信息技术对企业市场营销的影响市场信息的特征市场营销调查方法定性预测及具体方法定量预测方法
应用分析: 市场调查及市场预测方法
第六章市场竞争策略
一般掌握: 市场竞争的主要形式竞争者的优势与劣势竞争对策重点掌握:
知识点: 发现竞争者迟钝型竞争者选择型竞争者强烈反应型竞争者不规则型竞争者阵地防御侧翼防御先发防御反攻防御运动防御正面进攻侧翼进攻迂回进攻
记忆与理解: 对竞争者策略的分析竞争者的市场反应行为市场领先者策略市场挑战者策略市场跟随者策略市场补缺者策略补缺基点的特征
应用分析: 竞争者分析及竞争策略
第七章目标市场营销
一般掌握: 细分市场的一般原理七步法多项式法
重点掌握:
知识点: 市场细分市场细分的客观依据生产资料市场的细分方法目标市场无选择性市场策略选择性市场策略集中性市场策略市场定位
记忆与理解: 市场细分的意义细分市场的要求消费者市场细分标准生产资料市场细分的因素评估细分市场目标市场策略影响目标市场策略选择的因素市场定位的程序市场定位策略
应用分析: 市场细分原理目标市场原理
第八章产品策略
一般掌握: 判定企业产品经济生命周期的方法新产品的发展趋向新产品的推广商标的种类包装化的发展和企业的思路
重点掌握:
知识点: 产品产品的实质层产品的经济生命周期全新产品换代产品改进产品商标
记忆与理解: 产品组合试销阶段的特点与策略畅销阶段的特点与策略饱和阶段的特点与策略滞销阶段的特点与策略开发新产品的程序商标的作用对商标设计的要求企业的商标策略包装的作用包装策略
应用分析: 产品经济生命周期原理新产品开发原理
第九章价格策略
一般掌握: 企业的定价依据商品的特点企业状况相关商品价格策略地理定价策略
重点掌握:
知识点: 需求价格弹性完全成本加成法边际成本加成法盈亏平衡定价法区分需求定价法确定定价目标撇取定价策略渐取定价策略商品阶段定价策略数量折扣现金折扣
记忆与理解: 影响企业定价的因素成本导向定价法竞争导向定价法
需求导向定价法企业定价程序新产品定价策略折扣价格策略心理定价策略
应用分析: 企业定价策略
第十章分销策略
一般掌握: 确定渠道结构分销渠道的管理批发分销渠道批发商业的类型和特点零售分销渠道中间商的发展规律及趋势。