阀门型号大全
- 格式:doc
- 大小:51.50 KB
- 文档页数:12
阀门型号大全阀门型号大全SO、WN、PL——管法兰类型代号SO——带颈平焊法兰WN——带颈对焊法兰PL——板式平焊法兰RF——密封面形式代号,密封面形式为“突面”。
全平面是:FF凹凸面:MFM榫槽面;TG环连接面:RJ阀门型号编制方法、阀门编号说明阀门型号通常应表示阀门类型、驱动方式、连接形式、结构特点、公称压力、密封面材料、阀体材料等要素。
阀门型号的标准化对阀门的设计、选用、经销,提供了方便。
当今阀门的类型和材料种类越来越多,阀门型号的编制也愈来愈复杂。
我国虽然有阀门型号编制的统一标准,但逐渐不能适应阀门工业发展的需要。
目前,阀门制造厂一般采用统一的编号方法;不能采用统一编号方法的,各生产厂可按自己的情况制订出编号方法。
一单元二单元三单元四单元五单元-六单元七单元阀门类型传动方式连接型式结构形式密封副材料-公称压力阀体材料。
一单元:阀门类型代号类型代号:安全阀A,蝶阀D ,隔膜阀G ,止回阀H,截止阀J,节流阀L ,排污阀P ,球阀Q ,疏水阀S,柱塞阀U ,旋塞阀X,减压阀Y,闸阀Z。
二单元:传动方式传动方式代号:电磁动0,电磁-液动1 ,电-液动2 ,蜗轮3 ,正齿轮4 ,伞齿轮5,气动6 ,液动7 ,气-液动8,电动9,手柄手轮无代号三单元:连接型式连接方式代号:内螺纹1,外螺纹2,两不同连接3,法兰4焊接6 对夹7卡箍8 卡套9,四单元:结构型式每种阀门的结构型式都不同,请点击下面相应的阀门结构型式编制方法闸阀结构形式代号明杆楔式弹性闸板0刚性单闸板1,双闸板2,平行式单闸板3,双闸板4,暗杆楔式单闸板5,双闸板6,平行式单闸板7,双闸板8安全阀结构形式代号弹簧封闭带散热片全启式0,微启式1,全启式2,不封闭双弹簧微启式3,带扳手全启式4,杠杆式5 ,带控制机构全启式6,微启式7,全启式8,脉冲式9减压阀结构形式代号直接作用波纹管式1直接作用薄膜式2先导活塞式3先导波纹管式4先导薄膜式5五单元:密封副材料材料锡基轴承合金(巴氏合金) 搪渗氮钢18-8系不锈钢氟塑料玻璃Cr13不锈钢B 衬胶C 蒙乃尔合金D尼龙塑料E 渗硼钢F 衬铅G Mo2Ti H不锈钢塑料铜合金橡胶硬质合金阀体直接加工代号J M N P Q R S T X Y W当密封副的密封面材料不同时,以硬度低的材料代号表示。
1. 闸阀闸阀也叫闸板阀, 是一种广泛使用的阀门。
它的闭合原理是闸板密封面与阀座密封面高度光洁、平整一致, 相互贴合, 可阻止介质流过, 并依靠顶模、弹簧或闸板的模形, 来增强密封效果。
它在管路中主要起切断作用。
它的优点是 : 流体阻力小, 启闭省劲, 可以在介质双向流动的情况下使用, 没有方向性, 全开时密封面不易冲蚀, 结构长度短, 不仅适合做小阀门, 而且适合做大阀门。
闸阀按阀杆螺纹分两类 , 一是明杆式 , 二是暗杆式。
按闸板构造分 , 也分两类 , 一是平行 , 二是模式。
2. 截止阀截止阀, 也叫截门, 是使用最广泛的一种阀门, 它之所以广受欢迎, 是由于开闭过程中密封面之间摩擦力小, 比较耐用, 开启高度不大, 制造容易, 维修方便, 不仅适用于中低压, 而且适用于高压。
它的闭合原理是, 依靠阀杠压力, 使阀瓣密封面与阀座密封面紧密贴合, 阻止介质流通。
截止阀只许介质单向流动, 安装时有方向性。
它的结构长度大于闸阀, 同时流体阻力大, 长期运行时, 密封可靠性不强。
截止阀分为三类: 直通式、直角式及直流式斜截止阀。
3. 蝶阀蝶阀也叫蝴蝶阀, 顾名思义, 它的关键性部件好似蝴蝶迎风, 自由回旋。
蝶阀的阀瓣是圆盘, 围绕阀座内的一个轴旋转, 旋角的大小, 便是阀门的开闭度。
蝶阀具有轻巧的特点, 比其他阀门要节省材料, 结构简单, 开闭迅速, 切断和节流都能用, 流体阻力小, 操作省力。
蝶阀, 可以做成很大口径。
能够使用蝶阀的地方, 最好不要使闸阀, 因为蝶阀比闸阀经济, 而且调节性好。
目前, 蝶阀在热水管路得到广泛的使用。
4. 球阀球阀的工作原理是靠旋转阀恋来使阀门畅通或闭塞。
球阀开关轻便, 体积小, 可以做成很大口径, 密封可靠, 结构简单, 维修方便, 密封面与球面常在闭合状态, 不易被介质冲蚀, 在各行业得到广泛的应用。
球阀分两类, 一是浮动球式, 二是固定球式。
5. 旋塞阀旋塞阀是依靠旋塞体绕阀体中心线旋转, 以达到开启与关闭的目的。
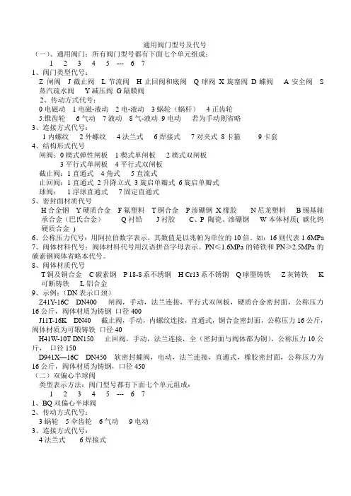
通用阀门型号及代号(一)、通用阀门:所有阀门型号都有下面七个单元组成:1 2 3 4 5 --- 6 71、阀门类型代号:Z 闸阀J截止阀L节流阀H止回阀和底阀Q球阀X旋塞阀D蝶阀A安全阀S 蒸汽疏水阀Y减压阀G隔膜阀2、传动方式代号:0电磁动1电磁-液动2电-液动3蜗轮(蜗杆)4正齿轮5.锥齿轮6气动7液动8气-液动9电动若为手动则省略3、连接方式代号:1内螺纹2外螺纹4法兰式6焊接式7对夹式8卡箍9卡套4、结构形式代号闸阀:0楔式弹性闸板1楔式单闸板2楔式双闸板3平行式单闸板4平行式双闸板截止阀:1直通式4角式5直流式止回阀:1直通式2升降立式3旋启单瓣式6旋启单瓣式球阀:1浮球直通式7固定直通式5、密封面材质代号H合金钢Y硬质合金F氟塑料T铜合金P渗硼钢X橡胶N尼龙塑料B锡基轴承合金(巴氏合金)Q衬铅J衬胶C、P 陶瓷、渗硼钢W本体材质( 碳化钨硬质合金)6、公称压力代号:用阿拉伯数字表示,其数值是以兆帕为单位的10倍。
如:16则代表1.6MPa7、阀体材料代号:阀体材料代号用汉语拼音字母表示。
PN≤1.6MPa的铸铁和PN≥2.5MPa的碳素钢阀体省略本代号。
8、阀体材质代号T铜及铜合金C碳素钢P 18-8系不绣钢H Cr13系不锈钢Q球墨铸铁Z灰铸铁K 可断铸铁L铝合金9、示例:(DN表示口颈)Z41Y-16C DN400 闸阀,手动,法兰连接,平行式双闸板,硬质合金密封面,公称压力16公斤,阀体材质为铸钢口径400J11T-16K DN40 截止阀,手动,内螺纹连接,直通式,铜合金密封面,公称压力16公斤,阀体材质为可锻铸铁口径40H41W-10T DN150 止回阀,手动,法兰连接,全(密封面与阀体都为铜),公称压力10公斤,口径150D941X—16C DN450 软密封蝶阀,电动,法兰连接,直通式,橡胶密封面,公称压力为16公斤,阀体材质为铸钢,口径450(二)双偏心半球阀类型表示方法:阀门型号都有下面七个单元组成:1 2 3 4 5 --- 6 71、BQ双偏心半球阀2、传动方式代号:3蜗轮5伞齿轮6气动9电动3、连接方式代号:4法兰式6焊接式4、结构形式代号1直通式5直流式7管线直通式(通径)5、密封面材质代号W不锈钢适应介质水、蒸汽、污水、纸浆。
阀门⼤全⽬录⼀、闸阀1.Z11H、Z11Y型PN25~PN160钢制内螺纹楔式闸阀 (34)2.DZ11H、DZ11Y型150(Lb)~800(Lb)锻钢低温闸阀 (35)3.Z11H、Z11Y型800(Lb)钢制内螺纹楔式闸阀 (36)4.Z11H、Z11Y型150(Lb)~900(Lb)内螺纹楔式钢制闸阀 (37)5.Z11H、Z11Y型1500(Lb)、2500(Lb)内螺纹楔式锻钢闸阀 (39)6.Z11H、Z11Y型900(Lb)~2500(Lb)内螺纹⾃密封楔式锻钢闸阀 (40)7.Z15T—10、Z15W—10型铁制内螺纹暗杆楔式闸阀 (41)8.FDZ15T、FDZ15W型PN10、Pn16内螺纹联接闸阀 (42)9.Z15W—16R、Z15W—16P型不锈钢闸阀 (43)10.Z15T、Z15W型PN16暗杆楔式闸阀 (44)11.Z15W—16T型内螺纹暗杆楔式热锻黄铜闸阀 (45)12.Z B15W—16T型内螺纹热锻黄铜⽔表专⽤闸阀 (46)13.Z15W—20T型内螺纹联接黄铜闸阀 (46)14.Z15T—10(K)、Z15W—10(K)型内螺纹闸阀 (47)15.Z40H、Z40Y、Z40W型PN16、PN25钢制楔式闸阀 (48)16.Z40W—16Ti、Z40W—25Ti型钛合⾦楔式闸阀 (50)17.Z40X型PN10、PN16弹性座封闸阀 (52)18.DZ40Y、DZ940Y型PN16~PN40法兰连接低温闸阀 (53)19.D K Z40H、D K Z40Y、D K Z60Y型PN16~PN63真空闸阀 (55)20.JZ40H、JZ40W、JZ40Y型PN16~PN40保温夹套楔式闸阀 (57)21.SZ40H、SZ940H型PN16~PN63⽔封闸阀 (59)22.Z40H、Z40Y、Z40W型PN40、PN63钢制楔式闸阀 (61)23.WZ40H—40型波纹管钢制闸阀 (63)24.Z40H、Z40Y、Z40W型PN100、PN160钢制楔式闸阀 (64)25.Z40Y型PN200、PN250钢制楔式闸阀 (66)26.Z40H、Z40Y、Z40W型150(Lb)、~600(Lb)钢制楔式闸阀 (67)27.Z40型900(Lb)~2500(Lb)⾃紧密封楔式闸阀 (70)28.Z40M型150(Lb)~600(Lb)不锈钢楔式闸阀 (72)29.DZ40Y型150(Lb)~600(Lb)低温闸阀 (73)30.Z40H、Z40Y、Z40W型150(Lb)~2500(Lb)钢制楔式闸阀 (75)31.Z40H、Z40Y、Z40W型10(K)、20(K)钢制闸阀 (79)32.Z440H、Z440Y型PN16~PN63钢制直齿轮圆柱齿轮传动楔式闸阀 (80)33.Z540H、Z540Y、Z540W型PN16~PN160钢制锥齿轮传动楔式闸阀 (82)34.Z540Y型150(Lb)~600(Lb)钢制锥齿轮传动楔式闸阀 (84)35.Z6s40H、Z6s40Y型PN16、PN25⽓动带⼿动楔式闸阀 (86)36.Z6sⅡ40Y—16C、Z6sⅡ40Y—25型双⽓缸⽓动带⼿动楔式闸阀 (87)37.Z940H、Z940Y、Z940W型PN16~PN63钢制电动楔式闸阀 (88)38.D K Z940H、D K Z940Y、D K Z960Y型PN16~PN63真空闸阀 (91)39.Z940H、Z940Y、Z940W型PN100、PN160钢制电动楔式闸阀 (93)40.Z940H、Z940Y、Z940W型150(Lb)~1500(Lb)钢制电动楔式闸阀 (94)41.Z41T、Z41W、Z41H型PN10~PN40法兰连接铁制明杆闸阀 (96)42.Z41T—10、Z41W—10型铁制楔式闸阀 (97)43.Z41T—10C型法兰连接钢制闸阀 (98)44.Z41X—10、Z41X—16Q型明杆软密封闸阀 (99)45.D K Z41H、D K Z41Y型PN10~PN100钢制真空闸阀 (101)46.Z41F46型PN16、PN25氟塑料衬⾥楔式闸阀 (105)47.Z41F46、Z41F40、Z41F A、Z41F2、Z41P0型PN16衬⾥闸阀 (107)48.Z41H、Z41Y、Z41W型PN16、PN25钢制楔式闸阀 (108)49.Z41W—16Ti、Z41W—25Ti型钛合⾦楔式闸阀 (110)50.Z41型PN16~PN40带吹扫孔钢制楔式闸阀 (112)51.Z41H、Z41Y型PN16、PN25法兰连接钢制带吹扫孔楔式闸阀 (114)52.PZ41H、PZ941H型PN16~PN63耐磨排渣阀 (116)53.Z41H、Z41Y型PN40、PN63法兰连接钢制带吹扫孔楔式闸阀 (118)54.DZ41Y型PN16~PN63低温闸阀 (120)55.PZ41H型PN10~PN63排渣闸阀 (123)56.DZ41Y型PN16~PN40法兰连接低温闸阀 (126)57.BZ41H、BZ41W 、BZ41Y型PN16~PN40保温夹套楔式闸阀 (127)58.KZ41H型PN16、PN25抗硫法兰闸阀 (129)59.KZ41Y型PN16~PN250抗硫楔式闸阀 (131)60.KZ41W型PN16~PN40法兰连接抗硫楔式闸阀 (135)61.TSFZ41Y型PN16~PN40型耐磨衬刚⽟不锈钢楔式闸阀 (137)62.Z41H型PN40~PN200法兰连接钢制闸阀 (138)63.KZ41W型PN63~PN160法兰连接抗硫楔式闸阀 (140)64.PZ641H型PN16~PN63⽓动钢制排渣闸阀 (142)65.Z6s41H、Z6s41Y、Z6s41F型PN16~PN63⽓动带⼿动楔式闸阀 (144)66.Z6s41H、Z6s41Y型PN16~PN63法兰连接⽓动楔式闸阀 (145)67.Z6s41H、Z6s41Y型PN16~PN100⽓动平⾏式单闸板闸阀 (148)68.Z41T C型PN16~PN100陶瓷闸阀 (151)69.Z41W型PN40~PN160楔式钛合⾦闸阀 (155)70.Z41H、Z41Y、Z41W型PN40、PN63钢制楔式闸阀 (157)71.Z41H、Z41Y型PN100~PN250钢制楔式闸阀 (159)72.Z41Y型150(Lb)~600(Lb)法兰闸阀 (161)73.DZ41Y型150(Lb)~600(Lb)法兰连接低温闸阀 (163)74.Z41H、Z41Y、Z41W型10(K)、20(K)、40(K)铸钢法兰闸阀 (165)75.Z41T—125(Lb)、Z41H—125(Lb)型铁制楔式闸阀 (167)76.Z41H、Z41Y型150(Lb)~600(Lb)钢制楔式闸阀 (168)77.Z41W型150(Lb)~400(Lb)不锈钢铸钢法兰闸阀 (172)78.Z41H、Z41Y型900(Lb)法兰连接钢制⼿动楔式闸阀 (174)79.Z41H、Z41Y型1500(Lb)~2500(Lb)法兰连接钢制⼿动楔式闸阀 (175)80.BSZ441T—16Q、BSZ445T—16Q型正齿轮传动明/暗杆楔式闸阀 (177)81.Z441H、Z441Y型PN25~PN100直齿圆柱齿轮传动楔式闸阀 (178)82.LGZ441H—40、LGZ441H—63型直齿圆柱齿轮传动带梯形槽式法兰闸阀 (181)83.BSZ541T—16、BSZ545T—16Q型锥齿轮传动明/暗杆楔式闸阀 (182)84.Z541H、Z541Y、Z541W型PN16、PN25法兰连接钢制锥齿轮转动楔式闸阀 (183)85.Z541H、Z541Y、Z541W型PN40、PN63法兰连接钢制锥齿轮转动楔式闸阀 (184)86.Z541H、Z541Y、Z541W型150(Lb)法兰连接钢制锥齿轮转动楔式闸阀 (186)87.Z541H、Z541Y、Z541W型300(Lb)法兰连接钢制锥齿轮转动楔式闸阀 (188)88.Z541H、Z541Y型400(Lb)~600(Lb)法兰连接钢制锥齿轮转动楔式闸阀 (189)89.Z641T—10 型⽓动楔式闸阀 (191)90.Z741T—10、Z741W—10型液动楔式闸阀 (192)91.P Z741H型PN16~PN63液动钢制排渣闸阀 (193)92.P Z941H型PN16~PN63电动钢制排渣闸阀 (195)93.Z941T、Z941W、Z941H型PN10、PN16铁制电动楔式闸阀 (197)94.Z941H—16Q、Z941H—25Q型电动楔式铸铁闸阀 (198)95.Z941W—16Ti、Z941W—25 Ti型钛合⾦楔式闸阀 (200)96.Z941H 、Z941Y、Z941W型PN16~PN63电动楔式闸阀 (202)97.PZ941Tc型PN16~PN63电动陶瓷排渣闸阀 (205)98.PZ941Y—25型法兰连接电动排渣阀 (207)99.D K Z941H、D K Z941Y型PN10~PN100钢制真空闸阀 (208)100.Z941W型PN16~PN200不锈钢楔式闸阀 (212)101.Z941Tc型PN16~ PN63陶瓷闸阀 (216)102.Z941H 、Z941Y、Z941W型PN100~PN200钢制电动楔式闸阀 (219)103.Z941H 、Z941Y、Z941W型150(Lb)、300(Lb)法兰连接钢制电动楔式闸阀 (221) 104.Z941H 、Z941Y、Z941W型400(Lb)、600(Lb)法兰连接钢制电动楔式闸阀 (223) 105.Z941H 、Z941Y、Z941W型900(Lb)法兰连接钢制电动楔式闸阀 (226)106.Z42W—1型铁制楔式双闸板闸阀 (227)107.Z42Tc型PN16~PN100陶瓷闸阀 (228)108.Z6s42H、Z6s42Y型PN16~PN100⽓动平⾏式双闸板闸阀 (231)109.Z42H—25型楔式双闸板闸阀 (235)110.Z42Y—100型法兰连接双闸板闸阀 (236)111.Z442H—25、Z442H—100型直齿圆柱齿传动楔式双闸板闸阀 (237)112.Z542H—6C型低压楔式闸阀 (238)113.Z742H—25型法兰连接液动楔式闸阀 (239)114.Z942H—16C、Z942H—25型电动楔式双闸板闸阀 (239)115.Z942W—1型铁制电动楔式双闸板闸阀 (241)116.GZ942Y—3型法兰连接⾼温电动闸阀 (242)117.Z942T C型PN16~PN63陶瓷闸阀 (242)118.SZ942H—25、SZ962H—25型⽔封闸阀 (245)119.Z942H—100、Z942H—100Ⅰ型电动楔式双闸板闸阀 (246)120.Z942Y—100型法兰连接电动闸阀 (247)121.Z43F、KZ43F、Z43W F、KZ43W F型PN10~PN160法兰连接单闸板平板闸阀 (248) 122.Z43W PF、Z43PF型PN10~PN40轻型⽆导流孔 (254)123.KZ43W PF、KZ43PF型PN10~PN40有导流孔平板闸阀 (254)124.Z43T C型PN16~PN100法兰连接陶瓷闸阀 (260)125.KZS43X—16C型法兰连接柱塞矿浆阀 (264)126.Z F43Y型PN160~PN350⾼压平⾏式闸阀 (265)127.Z43F、Z43Y型150(Lb)、300(Lb)⼿动带导流孔平板闸阀 (266)128.Z43F、Z43Y型150(Lb)、400(Lb)、600(Lb)⼿动带导流孔平板闸阀 (267) 129.Z543W F、KZ543W F型PN10~PN200锥齿轮传动⽆导流孔闸阀 (269)130.Z543F、KZ543F型PN10~PN200有导流孔平板闸阀 (269)131.Z543F、Z543Y型150(Lb)、300(Lb)锥齿轮传动带导流孔平板闸阀 (273)132.Z543F、Z543Y型400(Lb)、600(Lb)、900(Lb)锥齿轮传动带导流孔平板闸阀 (275) 133.Z6S43W F、KZ6S43W F型PN10~PN200⽓动⽆导流孔平板闸阀 (278)134.Z6S43F、KZ6S43F型PN10~PN200⽓动有导流孔平板闸阀 (278)135.Z9B43W F、KZ9 B43W F型PN10~PN200电动⽆导流孔平板闸阀 (283)136.Z9B43F、KZ9 B43F型PN10~PN200有电动导流孔平板闸阀 (283)137.Z9B43F、KZ9 B43F型PN10~PN200防爆电动带导流孔平板闸阀 (288)138.Z9B43W F、KZ9 B43W F型PN10~PN200防爆电动⽆导流孔平板闸阀 (288) 139.Z943T C型PN16~PN63陶瓷闸阀 (293)140.Z943F、Z943Y型150(Lb)、300(Lb)电动带导流孔平板闸阀 (297) 141.Z943F、Z943Y型400(Lb)、600(Lb)电动带导流孔平板闸阀 (298) 142.Z44T、Z44W、Z44H型PN10、PN16铁制平⾏式双闸板闸阀 (300)143.DFE44C H型PN16~PN40撑杆式双闸板闸阀 (302)144.DFZ44C T、DFZ84C T型PN10、PN16撑杆式明杆闸阀 (304)145.Z44H、Z44Y型PN10~PN16⼿动平⾏式双闸板闸阀 (305)146.Z44T C型PN16~PN100陶瓷闸阀 (309)147.D K Z44H、N K Z44H型PN10~PN25真空隔离闸阀 (313)148.DS/Z44H、SZ44H型PN16、PN25⽔封平⾏双闸板闸阀 (316)149.DS/Z44H型PN40~PN100⽔封闸阀 (317)150.Z44F、Z44Y型400(Lb)、600(Lb)撑开式⼿动平板闸阀 (319)151.Z44F、Z44Y型900(Lb)、1500(Lb)撑开式⼿动平板闸阀 (320)152.Z544F、Z544Y型300(Lb)~600(Lb)撑开式⼿动平板闸阀 (321)153.Z744T—10型铁制液动平⾏式双闸板闸阀 (323)154.Z944T、Z944W型PN10、PN16铁制电动平⾏式双闸板闸阀 (324)155.DS/Z944H型PN16~PN100电动⽔封闸阀 (325)156.D K Z944H、N K Z944H型PN10~PN25真空电动隔离闸阀 (328)157.Z944T C型PN16~PN63陶瓷闸阀 (330)158.Z944F、Z944Y型300(Lb)~600(Lb)撑开式⼿动平板闸阀 (333)159.Z45T—2.5 型铁制暗杆楔式闸阀 (335)160.Z45T、Z45W、Z45H型PN10铁制暗杆楔式闸阀 (336)161.Z45W—14T型暗杆楔式黄铜闸阀 (337)162.BSZ45T—10、BSZ45T16Q型暗杆楔式单闸板闸阀 (338)163.HFZ45X—10型铁制弹性座封表前闸阀 (340)164.Z45X—10、Z45X—16型铁制弹性座封闸阀 (341)165.SZ45T—10型法兰连接闸阀 (342)166.SZ45W—10型暗杆楔式法兰连接闸阀 (343)167.SZ45T—10型⾃来⽔专⽤闸阀 (344)168.SZ45X—10型软密封闸阀 (346)169.Z45T—10C型钢制暗杆闸阀 (347)170.Z45T—16型法兰连接铁制闸阀 (348)171.Z45W型PN10、PN16黄铜闸阀 (349)172.Z45W—16Q、Z45W—16型铁制暗杆楔式闸阀 (350)173.Z45F4—16、Z45F46—16型衬氟闸阀 (351)174.Z445T—10、Z445W—10铁制正齿轮传动暗杆楔式闸阀 (352)175.Z545T—10、Z545W—10铁制锥齿轮传动暗杆楔式闸阀 (353)176.Z945T、Z945W型PN6、PN10型铁制电动暗杆楔式闸阀 (354)177.Z945X—10型电动暗杆软密封闸阀 (355)178.Z946T—2.5、Z946T—6型电动暗杆楔式双闸板闸阀 (356)179.Z47F型PN16~PN63平板闸阀 (357)180.Z47F、KZ47F型PN16~PN63⼿动、电动、齿轮转动燃⽓闸阀(埋地式) (360)181.Z547F—275PSI、Z547Y—275PSI型⽆导流孔锥齿轮传动平板闸阀 (363)182.Z947F、Z947Y型300(Lb)、400(Lb)电动⽆导流孔平板闸阀 (364)183.Z48T—10型暗杆平⾏式双闸板闸阀 (365)184.RQZ48W—8Q型球墨铸铁燃⽓闸阀 (366)185.DFZ48C T、DFZ88C T型PN10、PN16撑杆式暗杆闸阀 (367)186.D K Z60H、D K Z60Y型PN16~PN100真空焊接阀门 (368)187.SZ60H、SZ960H型PN16~PN63⽔封闸阀 (370)188.BZ60H、BZ60W、BZ60Y型PN50夹套保温闸阀 (372)189.Z60Y—250、Z60Y—320型电站⽤⾼温⾼压对焊连接楔式闸阀 (373)190.Z60Y型P54100V~P54170V、P57170V电站⽤⾼温⾼压对焊连接楔式闸阀 (374)191.Z60Y—P55170V、Z60Y—P54195V型⾼温⾼压电站闸阀 (375)192.Z60H—150(Lb)、Z60H—300(Lb)型对焊连接楔式闸阀 (376)193.Z60Y型1500(Lb)~3500(Lb)⾼温⾼压对焊连接电动楔式闸阀 (377)194.Z560Y型1500(Lb)~2500(Lb)⾼温⾼压齿轮转动电站闸阀 (379)195.Z560Y型1500(Lb)~3500(Lb)⾼温⾼压锥齿轮传动对焊连接电动楔式闸阀 (380) 196.Z560Y—250、Z560Y—320型钢制闸阀 (383)197.Z560Y—320、Z560Y—P54100V型钢制闸阀 (384)198.N K Z960H、N K Z960Y型PN16~PN100电站焊接真空阀门 (385)199.Z960H、Z960Y型PN200~PN320焊接闸阀 (387)200.Z960H、Z960Y型PN200~PN400⾼压电站闸阀 (388)201.Z960Y型P54100V~P54170V、P55170V、P57170V⾼压电站闸阀 (390)202.Z960Y型1500(Lb)、2000(Lb)⾼温⾼压电动电站闸阀 (391)203.Z60H、Z60Y、Z560H、Z560Y、Z960H、Z960Y型600(Lb)~4500(Lb)磅级闸阀 (393) 204.Z61H、Z61Y、Z61W型PN25~PN63承插焊楔式闸阀 (395)205.DZ61Y型150(Lb)~600(Lb)磅级锻钢低温闸阀 (396)206.DZ61型150(Lb)~800(Lb)锻钢低温闸阀 (397)207.Z61H、Z61Y、Z61W型PN100~PN160承插焊楔式闸阀 (398)208.Z61Y—250、Z61Y—320型⾼压电站闸阀 (399)209.Z61H、Z61Y、Z61W型150(Lb)~1500(Lb)锻钢闸阀 (400)210.Z61Y—600(Lb)、Z61Y—900(Lb)型承插焊楔式闸阀 (401)211.Z61H、Z61Y、Z61W型800(Lb)承插焊连接楔式闸阀 (402)212.Z61Y—1500(Lb)型承插焊连接锻钢楔式闸阀 (403)213.Z961H、Z961Y型PN250、PN320⾼温⾼压电动电站闸阀 (404)214.Z961Y—P54100V、Z961Y—P54140V、Z961Y—P54170V型⾼温⾼压电动电站闸阀 (405) 215.Z961型900(Lb)~2500(Lb)电站⽤钢制闸阀 (407)216.Z62Y—P54100V 型钢制闸阀 (408)Z62Y—P55170I V、Z62Y—P54195I V型⾼温⾼压电站闸阀 (409)217.Z562Y—200 Z562Y—250 、Z562Y—320型闸阀 (410)218.Z962H—5C、Z962H—6C型低压楔式闸阀 (411)219.Z962Y—P54100V、Z962Y—P54140V型法兰连接结构电动闸阀 (412)220.Z962H 、Z962Y型PN200~PN320对焊连接电动楔式双闸板闸阀 (413)221.Z962Y型PN100~PN200电站⽤电动闸阀 (414)222.Z962H 、Z962Y型P54100~ P54170⾼压电站闸阀 (415)223.Z63Y—250I、Z63Y—320I型对焊连接⾼压平板闸阀 (417)224.ZF63Y型PN160~PN350⾼压平⾏式闸阀 (418)225.ZF63Y型PN160~PN400堆焊连接⾼压平板闸阀 (419)226.Z63F、Z63Y型150(Lb)~600(Lb)⼿动带导流孔平板闸阀 (422)227.Z563F、Z563Y型150(Lb)、300(Lb)锥齿轮传动带导流孔平板闸阀 (424)228.Z563F、Z563Y型400(Lb)、600(Lb)、900(Lb)锥齿轮传动带导流孔平板闸阀 (426) 229.Z963F、Z963Y型150(Lb)、300(Lb)电动带导流孔平板闸阀 (428)230.Z963F、Z963Y型400(Lb)、600(Lb)电动带导流孔平板闸阀 (429)231.N K Z64H、DS/Z64H型PN16~PN40对焊连接真空电动隔离闸阀 (431)232.DS/Z64H、SZ64H型PN16~PN40⽔封平⾏双闸板闸阀 (432)233.DS/Z64H型PN63、PN100⽔封平⾏双闸板闸阀 (434)234.N K Z964H N—25、K Z964H—40型对焊连接真空电动隔离闸阀 (435)235.DS/Z964H、SZ964H型PN16~PN40电动⽔封平⾏双闸板闸阀 (437)236.Z964H型PN200~PN320,P54100~ P54170平板闸阀(⽂丘⾥导流型) (438)237.LXLZ71H型PN16、PN25、PN40两向对夹排渣闸阀 (440)238.LXLZ71Y型PN16~PN40对夹式排渣闸阀 (442)239.PZ71W—10NR、PZ971W—10NR型⾼温排渣(灰渣)闸阀 (444)240.LXLZ71H、LXLZ571H、LXLZ671H型PN10~PN40两项流排渣闸阀 (445)241.LXLZ971H型PN16~PN40两向对夹排渣闸阀 (448)242.Z73X、Z373X型PN2.5~PN16铁制对夹式平板闸阀(浆液阀) (450)243.PZ73W—6型浆料阀 (452)244.PZ73H、PZ73F、PZ73Y型PN10、PN16⼑型闸阀 (453)245.Z73Y—10C、Z73W—10NR型灰渣闸阀 (455)246.Z573X—6、Z573X—10型铁制锥齿轮传动对夹式平板闸阀(浆液阀) (456)247.PZ673X—6、PZ673X—10型浆液阀 (457)248.PZ673 H、PZ673F、PZ673Y型PN10、PN16⼑型闸阀 (458)249.Z773X—10 型液动泥浆闸阀 (460)250.PZ973F 、PZ973 H型PN6~PN16钢制电动⼑型闸阀 (461)251.PZ973Y—10C、PZ973W—10P、PZ973Y—10V、PZ973W—10NR型灰渣闸阀 (462) 252.PZ973H型PN10、PN16电动对夹排渣闸阀 (464)253.PZ973H、PZ973F、PZ973Y型PN10、PN16⼑型闸阀 (465)254.ZF83Y型PN160~PN350 ⾼压平⾏式闸阀 (467)255.Z83Y、ZF83Y型PN250、PN320铬钼钢制卡筛连接⾼压平板闸阀 (468)256.DLVD—1、DLVS—1型电动单、双向平板闸阀 (470)257.DTLV—1型电动推杆平板闸阀 (471)258.DYLV—1型电液动推杆平板闸阀 (471)259.QTLV—1型⽓动推杆平板闸阀 (472)260.RV8005—16Q系列软密封闸阀 (473)261.SLVd—1、SLVS—1型⼿动单、双向平板闸阀 (474)⼆、截⽌阀、节流阀1.J11H—10(K)型内螺纹截⽌阀 (476)2.J11W—10P、J11W—16P、J11W—16R型内螺纹截⽌阀 (477)3. J11H、J11T、J11F、J11W、J11X型PN10、PN16锻铸铁截⽌阀 (478)4. J11F—16P、J11F—16R型内螺纹连接截⽌阀 (479)5.J11T—16K、J11F—16K、J11W—16K型中式铁制截⽌阀 (479)6.J11X—16T、J11W—16T、J11F—16T型内螺纹热锻黄铜截⽌阀 (480)7.J11W—16Ti、J11W—25Ti型钛合⾦内螺纹截⽌阀 (481)8. J11H、J11W型PN16~PN100钢制内螺纹截⽌阀 (482)9.JP11F—16 型平衡阀 (484)10.J11W—25P、J11W—25R型不锈钢截⽌阀 (485)11. J11H、J11Y型PN25~PN160钢制内螺纹联接截⽌阀 (486)12. J Y11W—40 P型氧⽓管路⽤内螺纹截⽌阀 (487)13.J11H—160、J11H—200、J11H—320型压⼒表截⽌阀 (488)14. J11H、J11Y型PN800(Lb)内螺纹截⽌阀 (489)15. J11H、J11Y型900(Lb)~2500(Lb)内螺纹楔式锻钢截⽌阀 (490)16. J13H、J13W型PN25、PN40钢制截⽌阀 (491)17.J13H、J13W型PN25~PN160内螺纹针形截⽌阀 (491)18. J13W—40、J13W—160、J13W—160P型仪表针形截⽌阀 (492)19. J13H、J13Y、J13W型PN63~PN160内螺纹截⽌阀、J61H—160Щ型承插焊截⽌阀 (493)20. J13H、J13W型PN160、PN320针形截⽌阀 (494)21.J21W—16 C6L型外螺纹截⽌阀 (495)22. J21H、J21W型PN25、PN40钢制截⽌阀 (495)23. J21H—160、J21W—160P、J21W—160R型外螺纹联接截⽌阀 (496)24. WJ21Y型800(Lb)铸钢波纹管截⽌阀 (497)25. J22H、J22W型PN25、PN40钢制截⽌阀 (498)26. J23H、J23W型PN25~PN320仪表针形截⽌阀 (499)27. J23H、J23W型PN160针形截⽌阀 (500)28. J24H、J24N、J24W型PN25、PN40钢制外螺纹连接⾓式截⽌阀 (501)29. J24H、J24Y型PN160、PN320外螺纹⾓式截⽌阀 (502)30. J24H—250 型⾓式截⽌阀 (503)31. J29H、J29W、J49H型PN320压⼒计式截⽌阀 (504)32.BJ29H—320型压⼒表截⽌阀 (505)33. J32W—40T型铜合⾦截⽌阀 (506)34. J40HX—16G型柱塞式截⽌阀 (507)35. J41T、J41H、J41F、J41W、J41X型PN10、PN25法兰连接铁制截⽌阀 (507)36. J41T、J41H、J41X、J41W、J41F型PN10、PN16黄铜截⽌阀 (509)37. J41X、J41T、J41W型PN10、PN16法兰连接截⽌阀 (510)38. JP41F—16型平衡阀 (511)39.D K J41H、D K J41Y、D K J61H、D K J61Y型PN16~ PN63真空截⽌阀 (512)40.CJ C41H—16C 型法兰连接波纹管截⽌阀 (515)41. J41W型PN16~ PN160钛合⾦截⽌阀 (516)42. J41H、J41Y、J41W、J41F 、J41N型PN16~ PN160钢制截⽌阀 (519)43. J41F4 16、J41F46—16型衬氟截⽌阀 (523)44. J41F46、J41F40、J41F A、J41F2、J41P0型PN16衬⾥截⽌阀 (524)45. J41F S—16、J41F3—16型衬塑截⽌阀 (525)46. WJ41H、WJ41W型PN16~ PN40波纹管截⽌阀 (526)47. WJ41Y型PN16~ PN63法兰连接铸钢波纹管截⽌阀 (528)48. J Y41W、J Y41Y型PN16~ PN40氧⽓管路⽤钢制截⽌阀 (530)49. J Y41W、J Y41Y型PN16~ PN40氧⽓管路⽤铜制截⽌阀 (532)50.GJ41W型PN16~ PN40隔爆长杆截⽌阀 (534)51. J41T C型PN16~ PN160陶瓷截⽌阀 (535)52. DJ41Y、DJ41W型PN16~ PN40法兰连接低温截⽌阀 (539)53. KJ41W型PN16~ PN40 法兰连接抗硫截⽌阀 (540)54. STJ Y41W、STJ Y46W、STJ Y546W型PN16~ PN40氧⽓截⽌阀 (542)55. FJ41型PN16~ PN160节流截⽌放空阀 (546)56. J41N、J41H型PN16~ PN63钢制截⽌阀 (547)57. J41B—25型法兰连接钢制截⽌阀 (550)58. J41B—25型钢制氨截⽌阀 (551)59. S J41H—25、SJ41H—40型⽔封截⽌阀 (552)60. S J41H、S J61H型PN25、PN40⽔封截⽌阀 (554)61. J41B、J41SA、J41H型PN25、PN40铁制截⽌阀 (556)62. J41W—25T、J41W—40T型黄铜截⽌阀 (558)63. FJ41Y型PN25~PN100节流放空截⽌阀 (559)64. BJ41W型PN25~PN63保温钢制截⽌阀 (561)65. KJ41W型PN63~PN160法兰连接抗硫截⽌阀 (562)66. AJ41Y型150(Lb)~600(Lb)法兰截⽌阀 (564)67. J Y41Y—150(Lb)型Y形不锈钢截⽌阀 (566)68. CJ C41H—150(Lb)型锻钢法兰连接波纹管截⽌阀 (566)69. J41H、J41Y、J41W型150(Lb)~2500(Lb)钢制截⽌阀 (567)70. J41型150(Lb)~2500(Lb)铸钢截⽌阀 (571)71. J41—150(Lb)、J41—300(Lb)、J41—600(Lb)型不锈钢截⽌阀 (574)72. DJ41Y型150(Lb)~600(Lb)磅级锻钢低温截⽌阀 (577)73. J41W、J41H、J41Y型10(K)、20(K)不锈钢铸钢截⽌阀 (579)74. J441H—100 型直齿圆柱齿轮传动截⽌阀 (581)75. J641F46—10、J641F46—16、J641F46—25型⽓动截⽌阀 (582)76. J6B41F S—16型⽓动氟塑料截⽌阀(常闭式) (584)77. J941F S—16型电动衬氟塑料截⽌阀 (585)78. J941W型PN16~ PN100钛合⾦电动截⽌阀 (586)79. J941H、J941Y、J941W型PN16~ PN160法兰连接钢制电动截⽌阀 (588)80. J941H—25Q、J941Y—251型铁制电动截⽌阀 (591)81. D K J941H、D K J941Y、D K J961H、D K J961Y型PN25~PN63真空截⽌阀 (592)82. DJ44W—6T、DJ44W—10T型低温⾓式截⽌阀 (594)83. DJ44W、DJ44F型PN6~ PN16铜合⾦低温⾓式截⽌阀 (595)84. J44 F46—16、J44 F3—16型⾓式衬氟截⽌阀 (597)85. J44B—2 5Z型⾓式截⽌阀 (598)86. J44H—4 0型⾓式截⽌阀 (599)87. J44H、J44Y型PN100~PN320型钢制⾓式截⽌阀 (600)88. J44H、J44Y、J44W型PN160~PN320钢制截⽌阀 (602)89. J44H型PN160、PN320锻钢⾓式截⽌阀 (604)90. J44Y—160、J44Y—320、LJ44Y—160、LJ44Y—320型⾃密封⾓式截⽌阀 (606)91. J44型300(Lb)、600(Lb)夹套截⽌阀 (607)92. J45 J—6型直流式衬胶截⽌阀 (608)93. J45 F46—16、J45 F3—16型直流式衬塑截⽌阀 (609)94. BJ45H、BJ45Y、BJ45W型PN16~ PN40保温夹套直流式截⽌阀 (610)95. J45T C型PN16~ PN160陶瓷截⽌阀 (612)96. J45W—25R、J45W—40R型钢制直流式截⽌阀 (615)97. BJ45H、BJ45W型PN25、PN40钢制保温夹套直流式截⽌阀 (616)98. FJ645F—25型⽓动Y形截⽌阀 (617)99. J46W—16T、J46X—16T型黄铜平衡式截⽌阀 (618)100. J46W—25T、J46W—40T型外旁通铜截⽌阀 (619)101. J46W—25P、J46W—40P型平衡式截⽌阀 (620)102. J47Y、J47H型PN160、PN32 0⾼压平衡式截⽌阀 (621)103. J947Y—160、J947Y—3 20型电动⾼压平衡式截⽌阀 (622)104. WJ61H—16C、WJ61W—16P、WJ61H—25、WJ61W—25P型承插焊波纹管截⽌阀 (623)105. MJ61N—16P型氢截⽌阀 (624)106. J61H、J61Y型PN25~ PN160承插焊连接锻钢截⽌阀 (625)107. DS/J61H—25、DS/J61H—40、DS/J61H—63型⽔封截⽌阀 (626)108. SJ61H、SJ61Y型PN25~ PN160⽔封式截⽌阀 (628)109. CJ C61H—25 、CJ C61H—44型(带链锁)锻钢波纹管截⽌阀、CJ C61H—25 、CJ C61H—44型锻钢焊接波纹管截⽌阀 (629)110. J61H、J61Y型PN40~ PN100对焊连接真空隔离截⽌阀 (630)111. DJ61Y—40 P型低温承插焊截⽌阀 (632)112. DJ61W—40 P、DJ61F—40P型低温焊接式截⽌阀 (633)113. DJ61Y—40 P型低温氧⽓截⽌阀、DJ61F—40P、DJ61Y—40P型低温液体贮槽截⽌阀 (634)114. J61Y 型PN100~ PN170钢制截⽌阀 (635)115.JWQ61W型PN100~ PN320⽆旋转球形密封截⽌阀 (636)116. J61Y—160、J61Y—320型⾼温⾼压截⽌阀 (637)117. J61H、J61Y型PN150~ PN420型⾼压焊接截⽌阀 (638)118. J61H—16 0Ш型承插焊截⽌阀 (640)119. J61H、J61Y型PN170~ PN320⾼温对接焊电站截⽌阀 (641)120. J61H—160Ш、J61H—320Ш型针形截⽌阀 (642)121. J61H、J61Y型PN140~ PN210⾼温⾼压焊接截⽌阀 (643)122. JQ61Y型PN200~ PN320、P54100~P54200⼿动球芯截⽌阀 (644)123. J61H、J61Y型PN200~ PN320钢制截⽌阀 (645)124. J61Y—200P、个截⽌阀、DJ61Y—200P型低温截⽌阀 (646)125. J61H、J61Y型PN200~ PN320电站⽤对接焊连接⾼温⾼压截⽌阀 (647)126. J61H、J61Y型PN200~ PN320焊接截⽌阀 (648)127. J61H、J61Y型PN200~ PN320电站截⽌阀 (650)128. J61T C型PN250~PN320陶瓷截⽌阀 (652)129. J61Y、J961Y型P57100V~P57170V⾼温⾼压截⽌阀 (653)130. DJ61Y—150(Lb)、DJ61Y—300(Lb)、DJ61Y—600(Lb)型锻钢低温截⽌阀 (655)131. DJ61Y型150(Lb)~800(Lb)锻钢低温截⽌阀 (656)132. J61H、J61Y、J61W型150(Lb)~1500(Lb)锻钢截⽌阀 (657)133. DJ61Y—600(Lb)低温截⽌阀 (658)134. J61H、J61Y型600(Lb)~1500(Lb)承插焊锻钢截⽌阀 (659)135. WJ61Y—800(Lb)、WJ61Y—800(Lb)P型铸钢波纹管截⽌阀 (661)136. J61型900(Lb)~2500(Lb)铸钢截⽌阀 (662)137. J61Y型1500(Lb)~3500(Lb)⾼温⾼压电站⽤对焊连接截⽌阀 (663)138. J461H、J461Y型PN200、PN250和J461Y—P54100V、J461Y—P54140V型齿轮转动截⽌阀 (665)139. J561H、J561Y型1500(Lb)~3500(Lb)电站⽤齿轮转动钢制对焊截⽌阀 (666)140. J761H—200、J761Y—250型⼊⼝阀 (668)141. J961H、J961Y型PN25~ PN160钢制电动截⽌阀 (669)142. J961H、J961Y型PN100~ PN320钢制电动焊接截⽌阀 (670)143. JWQ961型PN100~ PN320电动⽆旋转球形密封截⽌阀 (672)144. JQ961Y型PN200~ PN320,P54100~ P54200⼿动球芯截⽌阀 (673)145. J961Y—200、J964Y—P54100V型快速启闭阀 (674)146. J961Y型1500(Lb)~3500(Lb)电站⽤电动对焊截⽌阀 (675)147. J962Y—200 、J962Y—250 J962Y—320型⾼压加热⼊⼝阀 (676)148. J63H、J63Y型PN250~ PN320电站⽤对接焊接连接⾼温⾼压截⽌阀 (677)149.J963H、J963Y型PN250~ PN320电动焊接截⽌阀、J963Y—P54140V、J963Y—P55170V 型电动⾼温⾼压焊接截⽌阀(678)150. DJ64F、DJ64W、DJ64L、DJ64Y型PN10~PN63低温⾓式截⽌阀 (679)151. J64W—25R型对焊连接⾓式截⽌阀 (681)152. J65H—140、J65Y—250、J65Y—320型⾼温⾼压截⽌阀 (682)153. J65H—140、J65Y—250、J65Y—320型承插焊连接直流式截⽌阀 (683)154. J65H、J65Y型PN250~ PN320钢制截⽌阀 (684)155. J65T C型PN250~ PN320陶瓷截⽌阀 (685)156. J6B 5 Y—320V型⾼压截⽌阀 (687)157. J y65H、J y65Y型600(Lb)~2500(Lb)Y型截⽌阀 (688)158. J65Y型1500(Lb)~3500(Lb)对焊连接⾼温⾼压Y型截⽌阀 (689)159. J565Y—320、J565Y—320I、J565Y—P54140V型钢制截⽌阀 (691)160. J y565H、J y565Y型600(Lb)~2500(Lb)磅级Y型截⽌阀 (692)161. J565Y—1500(Lb)、J565Y—2000(Lb)J565Y—2500(Lb)、J565Y—3500(Lb)型直齿圆柱齿轮传动对焊直流式截⽌阀 (694)162. J y965H、J y965Y型600(Lb)~2500(Lb)磅级Y型截⽌阀 (696)163. J965Y型1500(Lb)~3500(Lb)电动对焊直流式截⽌阀 (697)164. J91H、J91W型PN25、PN40、PN320型钢制截⽌阀 (699)165. J91H—420、J91H—420P型卡套截⽌阀 (700)166. QJ、QZ、QE型⽓动管路截⽌阀 (701)167. SQ L⽓动管路截⽌阀 (702)168.测量管路⽤仪表截⽌阀 (703)169. L41H、L41W型PN16~PN40钢制节流阀 (704)170. PL41H、PL941H型PN16~PN63耐磨排渣阀 (706)171. L41B—25Z、L41W—25Z、L41H—25Q型节流阀 (708)172. L41H、L41W型PN63、PN100钢制节流阀 (709)173. PL941H型PN16~PN63电动排渣节流阀 (711)174. KLJ44Y—160、KLJ44Y—320型截⽌阀 (713)175. L44H、L44Y、L44W型PN160~PN320钢制⾓式节流阀 (714)176. L44H型PN160、PN320锻钢⾓式节流阀 (716)177. LJ44H—160、LJ44H—320型节流截⽌阀 (717)178. L61H、L61Y型PN25~PN100承插焊连接节流阀 (718)179. DL61W—4 0P型低温液体贮槽节流阀 (719)180. L61 Y—320型节流阀 (720)181. DL64L—10L、DL64L—40L、DL64L—63L型低温⾓式铝合⾦节流阀 (721)182. L964 Y—320型连续排污节流阀 (722)三、球阀1. Q11F—16、Q11F—16K、Q11F—16Q型内螺纹连接铁制球阀 (724)2. Q11F—20T型空调球阀 (725)3. Q11(21)F型PN25、PN40内、外螺纹放油球阀 (725)4. Q11(21)F—16T型蝴蝶⼿柄内、外螺纹黄铜球阀 (726)5. Q11F—16T型黄铜内螺纹接管煤⽓球阀 (727)6. Q11F—16T型黄铜内螺纹活接头煤⽓球阀 (727)7. Q11F—16T型内螺纹联接球阀(⼀段式) (728)8. Q11F—16T、Q11F—25T型内螺纹联接铜球阀 (728)9. Q11F—2 0型黄铜球阀 (729)10. Q11F—20 T型青铜球阀 (730)11. Q11F—40 T型内螺纹联接球阀 (731)12. Q11F—16 T型内螺纹带锁黄铜球阀 (732)13. Q11F—16 T型黄铜内、外螺纹煤⽓球阀 (733)14. Q11F—16 T型燃⽓专⽤带锁⾜径黄铜球阀 (733)15. Q11S—16 Q型内螺纹联接⾼温球阀 (735)16. Q11F 63内螺纹联接钢制球阀(⼀段式) (735)17. Q11F型PN16~PN63内螺纹联接钢制球阀(⼆段式) (736)18. Q11F型PN16~PN63内螺纹联接钢制球阀(三段式) (737)19. Q11F—400(Lb)、Q11F—400(Lb)R型内螺纹球阀(⼀段式) (739)20. Q11F—400(Lb)R型内螺纹球阀(带安装平台)(⼆段式) (740)21.Q11F型400(Lb)~800(Lb)内螺纹球阀(⼆段式)、Q61F型400(Lb)~800(Lb)承插焊球阀(⼆段式) (741)22. Q11F型1500(Lb)内螺纹球阀(三段式) (742)23. FQ11F型1500(Lb)~2500(Lb)内螺纹球阀(⼆段式) (743)24. Q11F—400(Lb)R、Q11F—800(Lb)、Q11F—800(Lb)R型内螺纹球阀(三段式) (744)25. Q611F型PN25~PN40⽓动钢制内螺纹球阀(三段式) (745)26. Q14F—16T、Q21F—16T、Q24F—16T型燃⽓专⽤黄铜球阀 (746)27. Q14F—400(Lb)R、Q15F—400(Lb)R型内螺纹三通球阀 (747)28. Q21F—4型安全式外螺纹接管煤⽓球阀 (748)29. Q21F型PN16~PN40外螺纹联接球阀 (748)30. Q21F—16T型外螺纹黄铜球阀 (749)31. Q21F型PN16~PN63钢制外螺纹联接球阀(⼀段式) (750)32. Q21F型PN25~PN63钢制外螺纹联接球阀 (751)33. Q21F—40、Q21F—40P、Q21F—40R型钢制外螺纹联接球阀(三段式) (752)34. Q3C1F—10C、Q3C1F—10 P、Q3C1F—10R型放料球阀 (753)35. BQ40H型PN10~PN25⾦属硬密封半球阀 (753)36. Q40H、Q40Y、Q340H、Q340Y型PN16~PN100硬密封V形球阀 (755)37. Q640H、Q640Y型PN16~PN100⽓动硬密封V形球阀 (758)38. Q41F—4L型铝合⾦球阀 (761)39. Q41F—6C、Q41F—6P、Q41F—6R型钢制球阀 (761)40. Q41F型10(K)、20(K)球阀 (762)41. Q41S型PN10~PN25⾼温球阀 (764)42. Q41F型PN16法兰连接球阀 (765)43. DFQ41F—16C、DFQ641F—16C型耐磨球阀 (766)44. TZQ41H、TZQ41W型PN16~PN100撑开式⾦属密封球阀 (767)45. ZMO41TQ、型PN16、PN25钢制直埋式球阀 (770)46. ZUAQ41F型PN16~PN63上装式钢制球阀、UAQ341F型PN16~PN63上装式钢制球阀 (771)47. ZSQ41H型PN16~PN160双向⾦属密封球阀 (773)48. Q41F型PN25~PN63缩径球阀(⼀段式) (776)49. Q41F型PN25~PN63球阀(三段式) (777)50. Q41F—16型法兰连接铁制球阀 (778)51. Q41F—16Q、Q41F—25Q型铁制球阀 (779)52. Q41F—16T、Q41F—25T型法兰连接铜制球阀 (781)53. Q41F型PN6~PN100法兰连接钢制球阀 (782)54. Q41F型PN16~PN63法兰连接浮动软密封球阀 (785)55. Q41F—10CF、Q41F—16CF、Q41F—20CF型衬氟球阀 (788)56. Q41Y型PN16~PN40法兰连接钢制球阀 (789)57. Q41Y型PN16~PN63法兰连接浮动硬密封球阀 (791)58. Q41H型PN16~PN100钢制硬密封浮动球阀 (794)59. Q41F4—16型衬氟球阀 (796)60. Q41F46型PN10、PN16衬氟球阀 (797)61. Q41F40—16、Q41F46—16、Q41F A—16、Q41F2—16、Q41P0—16型衬⾥球阀 (798)62. Q41F型PN16~PN40法兰连接钢制球阀 (800)63. Q41F型PN16~PN40法兰钢制球阀(三段式) (802)64. Q41F—16、QZ47F—25系列夹套保温保冷球阀 (803)65. BQ41F型PN16、PN20、PN25保温夹套式球阀 (804)66. QB41F型PN16~PN25夹套保温球阀 (805)67. BQ41F型PN16~PN40保温夹套球阀 (807)68. Q41MF—16、Q41MF—25型⼀体式软密封⾼温球阀 (808)69. Q41F型PN16、PN50两⽚式防⽕型浮动球阀 (810)70. Q41F型PN16、PN50缩孔法兰连接缩径防⽕型球阀 (812)71. Q41F型PN16~PN100法兰连接钢制球阀 (814)72. Q41F、Q41Y型PN16~PN40蒙乃尔合⾦球阀 (816)73. Q41F型PN16~PN100钛合⾦球阀 (817)74. TQ41T C型PN16~PN100陶瓷衬⾥密封钢制球阀 (820)75. Q41F—20T型法兰连接黄铜球阀 (823)76. RQ41F—25、RQ41F—40型燃⽓球阀 (823)77. Q41F、Q41H型PN40~PN250锻钢球阀 (824)78. Q41F—50、Q41F—50P、Q41F—50R型钢制球阀 (826)79. Q41F型PN160~PN320钢制球阀(三段式) (827)80. Q41N型PN160~PN320钢制球阀(三段式) (829)81. Q41F—150(Lb)、Q41F—150(Lb)R型⼀体式钢制球阀 (830)82. Q41F、Q41H型150(Lb)~600(Lb)钢制球阀 (830)83. Q41F、Q41Y型150(Lb)、300(Lb)API钢制球阀 (833)84. Q41F、Q41Y型150(Lb)~600(Lb)API法兰连接浮动软(硬)密封球阀 (834)85.Q341X—3、Q741X—3、Q941X—3型⼿动球阀 (836)86.Q341F—10(K)C、Q341F—10(K)P、Q341F—10(K)R型蜗杆传动球阀 (837)87. Q341F—16Q、Q341F—25Q型蜗杆传动铁制球阀 (838)88. Q341F 、Q341Y型PN16~PN40蜗杆传动球阀 (839)89. Q341H型PN16~PN100浮动式⾦属密封球阀 (841)90. Q341F型PN16~PN63法兰连接浮动软密封球阀 (843)91. Q341Y型PN16~PN63法兰连接浮动硬密封球阀 (846)92. Q341F型PN16~PN100蜗杆传动球阀 (848)93. Q y341F—16T、Q y341F—25T 、Q y341F—40T型氧⽓专⽤蜗轮式球阀 (851)94. ZSQ341H型PN16~PN160双向⾦属密封球阀 (852)95. T1Q341T C型PN16~PN63陶瓷衬⾥密封钢制球阀 (855)96. Q341F 、Q341H型PN40~PN250锻钢球阀 (857)97. Q341F 、Q341Y、Q341H型150(Lb)~300(Lb)API蜗杆传动钢制球阀 (859)98. Q341F 、Q341Y型150(Lb)~600(Lb)API法兰连接浮动软(硬)密封球阀 (860)99. TZQ541H、TZQ541W型PN16~PN100锥齿轮传动撑开式⾦属密封球阀 (862) 100. LV541H、LV641Y型150(Lb)~600(Lb)V形调节球阀 (865)101. Q641F—16Q、Q641F—25Q型⽓动铁制球阀 (866)102. Q641F、Q641Y型PN16~PN63⽓动球阀 (868)103. Q641F型PN16~PN63法兰连接浮动软密封球阀 (871)104. Q641Y型PN16~PN63法兰连接浮动硬密封球阀 (873)105. Q y641F—16P、Q y641F—25P 、Q y641F—40P型氧⽓专⽤蜗轮式球阀 (875) 106. T1Q641T C、T1Q941T C型PN16~PN100陶瓷衬⾥钢制球阀 (876)107. Q641F—63P 、Q641F—100P型法兰连接⽓动球阀 (879)108. Q641F、Q641Y型150(Lb)~600(Lb)API法兰连接浮动软(硬)密封球阀 (880) 109. J741X—10、J741X—16型法兰遥控浮球阀 (882)110. J741X—10 、J741X—16、J741X—25型遥控浮球阀 (883)111. Q941F—16Q、Q941F—25Q型电动铁制球阀 (884)112. Q941F型PN16~PN63法兰连接浮动软密封球阀 (885)113. Q941Y型PN16~PN63法兰连接浮动硬密封球阀 (887)114. Q941F、Q941Y型PN16~PN63电动球阀 (890)115. TZQ941H、TZQ941W型PN16~PN100电动撑开式⾦属密封球阀 (892)116. ZSQ941H型PN16~PN160双向⾦属密封球阀 (894)117. Q941F—600(Lb)型API钢制电动球阀 (897)118. Q941F、Q941Y型150(Lb)~600(Lb)API法兰连接浮动软(硬)密封球阀 (898) 119. Q43F、Q43H、Q43Y型PN16~PN100⼿动摆动上装式球阀 (900)120. DFQ43F型PN16~PN40楔式耐⽤球阀 (904)121. Q643F、Q643H、Q643Y型PN16~PN100⽓动摆动上装式球阀 (905)122. Q44F型PN16~PN40钢制三通球阀 (909)123. Q44F—16Ti、Q44F—25Ti型钛合⾦球阀 (911)124. Q644F型PN16~PN40⽓动三通球阀(L形通道) (912)125. Q944F型PN16~PN40电动三通球阀(L形通道) (914)126. Q45F型PN16~PN40三通球阀(T形通道) (916)127. Q345F型PN16~PN40法兰连接三通球阀(T形通道) (918)128. Q645F型PN16~PN40⽓动三通球阀(T形通道) (920)129. Q945F型PN16~PN40电动法兰连接三通球阀(T形通道) (922)130. Q46型PN16~PN40法兰连接四通球阀 (925)131. BQ47X P、BQ47F P型PN10~PN25偏⼼半球阀 (927)132. Q47F型PN16~PN63软密封球阀 (928)133. Q47H型PN16~PN63固定球阀 (930)134. Q47H型PN16~PN100固定⾦属密封球阀 (932)135. Q47F型PN16~PN63法兰连接钢制球阀 (934)136. QZ47Y系列PN16、PN25胀开式双向⾦属应密封球阀 (935)137. Q47Y型PN16~PN63法兰连接钢制球阀(三段式) (936)138. GQ47H型PN16~PN100轨道式钢制球阀 (938)139. Q47F型PN20~PN250法兰连接固定球阀(三段式) (940)140. Q47F、Q347F型PN16~PN150锻钢球阀(三段式) (942)141. Q47F、Q347F、Q647F、Q947F型PN16~PN100法兰连接固定软密封球阀 (945) 142. Q47Y、Q347Y、Q647Y、Q947Y型PN16~PN100法兰连接固定硬密封球阀 (949) 143. FQ47、FQ647、FQ947型PN16钢制喷煤球阀 (953)144. QE47F型PN20~PN250固定式球阀、QE347F型PN20~PN250蜗杆传动固定式球阀 (954) 145. Q47F、Q347F、Q347H型150(Lb)~2500(Lb)锻钢球阀(三段式) (956)146. Q47F型150(Lb)~2500(Lb)固定球阀 (961)147. DQ47F型150(Lb)~900(Lb)法兰连接低温球阀 (963)148. Q347F—3、Q647F—3、Q747F—3、Q947F—3型煤粉专⽤球阀 (965)149. SPQ347H型PN16~PN25三偏⼼半球阀 (967)150. PQ347Y型PN10~PN25蜗动偏⼼球⾯阀 (970)151. TQ347Y型PN16、PN25⼿动V型调节球阀 (972)152. Q347F型PN16~PN100钢制球阀(三段式) (974)153. Q347Y、Q647Y、Q947Y型PN16~PN100法兰连接⾦属密封钢制球阀 (976) 154. Q347F型PN16~PN100防⽕防静电蜗杆传动固定式球阀 (978)155. Q347型PN16、PN25偏⼼半球阀 (981)156. Q347型PN10、PN16上装偏⼼半球阀 (983)157. Q347F型PN20~PN100蜗杆传动固定式球阀 (984)158. DQ347H型150(Lb)~900(Lb)法兰连接低温球阀 (985)159. Q347F、Q347N型150(Lb)~2500(Lb)蜗杆传动固定球球阀 (987)160. Q347F—6型蜗杆传动卸灰球阀 (991)161. Q347F、Q347Y型PN16~PN63法兰连接蜗杆传动球阀 (991)162. Q347F型PN16~PN63不锈钢固定球阀(三段式) (993)163. Q347H型PN16~PN63蜗杆传动球阀 (994)164. Q347H型PN16~PN100固定⾦属密封球阀 (996)165. Q347Y型PN16~PN100硬密封球阀 (999)166. Q347F型PN16~PN100钢制球阀(⼆段式) (1002)167. Q y347F—16T、Q y347F—25T、Q y347F—40T型氧⽓专⽤蜗轮式球阀 (1004) 168. Q V347F型PN16~PN63蜗杆传动V型球阀 (1005)169. Q347F型150(Lb)~600(Lb)蜗杆传动球阀(整体式) (1007)170. Q347F—150(Lb)P、Q347F—300(Lb)P型不锈钢固定球阀(三段式) (1009) 171. Q347F型150(Lb)~1500(Lb)蜗杆传动固定球球阀 (1010)172. Q647F—6、FQ647AF—6、FQ647AF—6C型⽓动卸灰球阀 (1014)173. PQ647Y—10Q、PQ647Y—16Q、PQ647Y—25Q型⽓动偏⼼球⾯阀 (1015) 174. Q647F型PN16~PN63软密封球阀 (1017)175. Q647F型PN16~PN100⽓动固定球钢制球阀(三段式) (1019)176. Q647F型PN16、PN25四氟密封⽓动蝶阀 (1021)177. Q V647F型PN16~PN63⽓动V型球阀 (1022)178. Q y647F型PN16~PN40氧⽓专⽤⽓动球阀 (1024)179. Q647F型150(Lb)~600(Lb)⽓动固定球球阀 (1025)180. Q747F—6、FQ747AF—6、FQ747AF—6C型液动卸灰球阀 (1028)181. PQ947Y—10Q、PQ947Y—16Q 、PQ947Y—25Q型电动偏⼼球⾯阀 (1029)182. Q947F型PN16~PN100电动固定球钢制球阀 (1031)183. Q947F、Q947Y型PN16~PN100电动球阀(⼆段式) (1033)184. Q947Y—600(Lb)I型电动带吹扫孔球阀 (1035)185. Q947F型150(Lb)~600(Lb)⽓动固定球球阀 (1036)186. Q61F—16T型焊接⾜径黄铜球阀 (1038)187. Q61F型PN16、PN25对焊钢制球阀 (1038)188. Q61F型PN16~PN63焊接球阀(三段式) (1039)189. Q61F型PN40钢制球阀(⼆段式) (1040)190. Q61F、Q61N型PN160、PN320焊接连接钢制球阀(三段式) (1041) 191. Q61F型150(Lb)、300(Lb)焊接连接不锈钢球阀(三段式) (1042) 192. Q61F—400(Lb)R型对焊球阀(三段式) (1043)193. Q61F—800(Lb)、Q61F—800(Lb)R型焊接球阀(三段式) (1044) 194. Q70H、Q70Y、Q370H、Q370Y型PN16~PN40硬密封V形球阀 (1045) 195. Q670H、Q670Y型PN16~PN40⽓动硬密封V形球阀 (1047)196. Q71F型PN16、PN25对夹式不锈钢薄型球阀 (1049)197. Q71F型PN10~PN25钢制对夹式球阀 (1051)198. Q71F型PN16、PN25钢制对夹式球阀 (1052)199. QC71F型PN16、PN25超短形球阀 (1053)200. Q71F型PN160~PN320钢制对夹式球阀 (1054)201. Q671F型PN10~PN25⽓动钢制对夹式球阀 (1055)202. Q971F型PN10~PN25电动钢制对夹式球阀 (1056)203. Q V377F型PN16~PN63对夹连接V形球阀 (1057)204. T Q377Y型PN16、PN25蜗杆传动V型调节球阀 (1059)205. Q V677F型PN16~PN63对夹连接⽓动V形球阀 (1060)206. Q V977F型PN16~PN63对夹连接电动V形切断球阀 (1062)207. Q81F型PN16~PN63卡箍钢制球阀(三段式) (1063)208. Q91F型PN16、PN25卡套钢制球阀 (1064)209. ZSHV—16、ZSHV—63系列⽓动V型调节球阀 (1065)四、蝶阀1. D340X型PN6~PN16单偏⼼蜗动法兰蝶阀 (1067)2. GD340X—6、GD340X—10、GD340X—16Q型管⽹单偏⼼法兰蝶阀 (1069)3. SD340X—6、SD340X—10、SD340X—16Q型蜗动法兰伸缩蝶阀 (1071)4. GSD340X型PN6~PN16铁制管⽹法兰伸缩蝶阀 (1074)5. D940X—0.5C型电动杠杆式蝶阀 (1076)6. SD940X型PN6~PN16电动法兰伸缩蝶阀 (1077)。
阀门型号及含义说明一、通用阀门:所有阀门型号都有下面七个单元组成:1 2 3 4 5—— 6 7通常应表示阀门类型、驱动方式、连接形式、结构特点、密封面材料、公称压力、阀体材料等。
以下图为例:1、阀门类型代号:即:Z 闸阀 J截止阀 L节流阀 H止回阀和底阀 Q球阀 X旋塞阀D蝶阀 A安全阀 S蒸汽疏水阀 Y减压阀G隔膜阀注明:当阀门还具有其它功能作用或带有其它特异结构时,在阀门类型代号前再加注一个汉语拼音字母(1)阀门类型代号前加“D”为低温阀门(低于-40℃);代号前加“B”为保温的阀门(带加热套);防火型 F;缓闭型 H。
(2)截止阀类型代号前加“W”,表示波纹管密封阀门。
(3)闸阀类型代号前加“P”表示用于排渣系统阀门,加“X”或“K”为排渣用泥浆阀。
(4)在地下水用闸阀类型代号前加“S”表示竖式安装,加“W”表示卧式安装。
(5)在地下水用闸阀类型代号前加“D1”、“D2”表示短系列,加“Q”表示球蝶阀,加“S”表示用于地下管网蝶阀。
2、传动方式代号:即:0电磁动 1电磁-液动 2电-液动 3蜗轮(蜗杆) 4正齿轮5锥齿轮 6气动 7液动 8气-液动 9电动若为手动则省略注明:对于齿轮、手柄、扳手等直接传动或自动阀门(安全阀、减压阀、疏水阀、手轮直接连接阀杆操作结构形式的阀门)本代号省略,不表示;对于气动或液动机构操作的阀门,常开式用6K、7K表示,常闭式用6B、7B表示,气动带手动用6S表示。
防爆电动装置的阀门用9B 表示,户外耐热式用9R表示。
3、连接方式代号:即:1内螺纹 2外螺纹 4法兰式 6焊接式 7对夹式 8卡箍 9卡套4、结构形式代号阀门结构形式用1位阿拉伯数字表示,如下:(一)闸阀结构形式代号:即:0楔式弹性闸板 1楔式单闸板 2楔式双闸板3平行式单闸板 4平行式双闸板(二)截止阀、截流阀结构形式代号:即:1直通式 4角式 5直流式(三)止回阀结构形式代号:即:1直通式 2升降立式 3升降角式6旋启单瓣式(四)安全阀结构形式代号:(五)调节阀结构形式代号:(六)球阀结构形式代号:即:1浮球直通式 7固定直通式(七)给水分配阀、减压阀、旋塞阀、蝶阀、输水阀、隔膜阀结构形式代号:注明:结构形式如为杠杆式安全阀,在结构形式代号前加“G”,1代表单杆微启,2代表单杆全启,3代表双杆微启,4代表双杆全启.5、密封面材质代号:(用汉语拼音字母表示)注:当阀座与阀瓣材质不同时,用底硬度材料代号表示(隔膜阀除外)即:H合金钢 Y硬质合金 F氟塑料 T铜合金 P 渗硼钢 X橡胶 N尼龙塑料 B锡基轴承合金(巴氏合金) Q衬铅 J衬胶 C、P 陶瓷、渗硼钢W本体材质( 碳化钨硬质合金 )6、公称压力代号:公称压力数值用阿拉伯数字直接表示,并用短线与前五个单元分开。
阀门型号大全阀门作为流体控制设备,在工业生产中起着至关重要的作用。
不同型号的阀门具有不同的功能和适用范围,因此选择适合的阀门型号对于工艺流程的顺利进行至关重要。
下面将介绍一些常见的阀门型号,帮助大家更好地了解和选择合适的阀门。
1. 闸阀。
闸阀是一种开闭件,其升降运动方向与流体方向垂直的阀门。
闸阀具有结构简单、密封性能好、流阻小等特点,广泛应用于工业管道中。
根据结构形式的不同,闸阀可分为平板闸阀、弹性闸阀等多种型号。
2. 截止阀。
截止阀是一种用来控制流体流动的阀门,具有较好的密封性能和较大的流量系数。
截止阀主要用于切断或接通管路中的流体,适用于各种工况。
根据结构形式的不同,截止阀可分为旋塞截止阀、蝶式截止阀等多种型号。
3. 蝶阀。
蝶阀是一种以圆盘为开启和关闭件的阀门,具有结构简单、操作方便、流体阻力小等特点。
蝶阀适用于控制气体、液体、半流体等流体介质,广泛应用于化工、冶金、电力等领域。
根据结构形式的不同,蝶阀可分为偏心蝶阀、三偏心蝶阀等多种型号。
4. 球阀。
球阀是一种以球体为开启和关闭件的阀门,具有结构简单、操作方便、密封性能好等特点。
球阀适用于控制气体、液体、半流体等流体介质,广泛应用于石油、化工、冶金等领域。
根据结构形式的不同,球阀可分为浮动球阀、固定球阀等多种型号。
5. 调节阀。
调节阀是一种用来调节介质流量、压力、温度等参数的阀门,具有调节精度高、流体阻力小、使用寿命长等特点。
调节阀适用于需要对流体参数进行精确控制的场合,广泛应用于化工、电力、冶金等领域。
根据调节方式的不同,调节阀可分为节流调节阀、节能调节阀等多种型号。
总结:以上介绍了一些常见的阀门型号,每种阀门都具有自己独特的特点和适用范围。
在选择阀门型号时,需要根据工艺流程和介质特性进行综合考虑,以确保阀门能够正常运行并满足工艺要求。
希望以上内容能够帮助大家更好地了解和选择合适的阀门型号,为工业生产提供有力的支持。
阀门型号大全
阀门是一种用来控制流体通道的装置,其种类繁多,不同的场合需要选择不同
型号的阀门。
本文将对几种常见的阀门型号进行分类和介绍。
闸阀
闸阀是一种起关断作用的阀门,适用于需要完全关闭或完全打开流体通道的场合,如常见的自来水管道。
根据结构形式可分为平板闸阀、斜板闸阀、引导式闸阀等不同型号。
球阀
球阀是一种旋转开关的阀门,通过旋转球体实现通道的开关。
球阀结构简单、
密封性好,广泛用于管道系统的控制。
蝶阀
蝶阀是一种以阀芯为圆盘形状的阀门,适用于大口径管道系统,具有结构简单、开闭迅速等特点。
压力阀
压力阀是一种用来调节系统压力的阀门,根据不同的使用场合可分为减压阀、
增压阀、安全阀等不同型号。
止回阀
止回阀是一种用来防止流体倒流的阀门,常常安装在管道的出口处,有效防止
系统遭受逆流的影响。
蒸汽阀
蒸汽阀是一种用来控制蒸汽流量的阀门,主要应用于蒸汽系统中,确保系统正
常运行及安全性。
不同型号的阀门在工业及民用领域都有着重要的作用,正确选择适合的阀门型
号对系统的运行效率和安全性至关重要。
希望本文对阀门型号有一定的了解和认识,有助于读者在实际应用中做出正确选择。
阀门型号及含义说明一、通用阀门:所有阀门型号都有下面七个单元组成:1 2 3 4 5 ——6 7通常应表示阀门类型、驱动方式、连接形式、结构特点、密封面材料、公称压力、阀体材料等。
以下图为例:1、阀门类型代号:即:Z 闸阀J截止阀L节流阀H止回阀和底阀Q球阀X旋塞阀D蝶阀A安全阀S蒸汽疏水阀Y减压阀G隔膜阀注明:当阀门还具有其它功能作用或带有其它特异结构时,在阀门类型代号前再加注一个汉语拼音字母(1)阀门类型代号前加“D”为低温阀门(低于-40℃);代号前加“B”为保温的阀门(带加热套);防火型F;缓闭型H。
(2)截止阀类型代号前加“W”,表示波纹管密封阀门。
(3)闸阀类型代号前加“P”表示用于排渣系统阀门,加“X”或“K”为排渣用泥浆阀。
(4)在地下水用闸阀类型代号前加“S”表示竖式安装,加“W”表示卧式安装。
(5)在地下水用闸阀类型代号前加“D1”、“D2”表示短系列,加“Q”表示球蝶阀,加“S”表示用于地下管网蝶阀。
2、传动方式代号:即:0电磁动1电磁-液动2电-液动3蜗轮(蜗杆)4正齿轮5锥齿轮6气动7液动8气-液动9电动若为手动则省略注明:对于齿轮、手柄、扳手等直接传动或自动阀门(安全阀、减压阀、疏水阀、手轮直接连接阀杆操作结构形式的阀门)本代号省略,不表示;对于气动或液动机构操作的阀门,常开式用6K、7K表示,常闭式用6B、7B表示,气动带手动用6S表示。
防爆电动装置的阀门用9B表示,户外耐热式用9R表示。
3、连接方式代号:即:1内螺纹2外螺纹4法兰式6焊接式7对夹式8卡箍9卡套4、结构形式代号阀门结构形式用1位阿拉伯数字表示,如下:(一)闸阀结构形式代号:即:0楔式弹性闸板1楔式单闸板2楔式双闸板3平行式单闸板4平行式双闸板(二)截止阀、截流阀结构形式代号:即:1直通式4角式5直流式(三)止回阀结构形式代号:代号 1 2 3 4 5 6 7 8 9结构型式升降式阀瓣旋启式阀瓣升降式阀瓣蝶式直通流道立式结构角式结构单瓣结构多瓣结构双瓣结构直流式节流再循环式即:1直通式2升降立式3升降角式6旋启单瓣式(四)安全阀结构形式代号:(五)调节阀结构形式代号:(六)球阀结构形式代号:即:1浮球直通式7固定直通式(七)给水分配阀、减压阀、旋塞阀、蝶阀、输水阀、隔膜阀结构形式代号:注明:结构形式如为杠杆式安全阀,在结构形式代号前加“G”,1代表单杆微启,2代表单杆全启,3代表双杆微启,4代表双杆全启.5、密封面材质代号:(用汉语拼音字母表示)注:当阀座与阀瓣材质不同时,用底硬度材料代号表示(隔膜阀除外)即:H合金钢Y硬质合金F氟塑料T铜合金P渗硼钢X橡胶N尼龙塑料B锡基轴承合金(巴氏合金)Q衬铅J衬胶C、P 陶瓷、渗硼钢W本体材质( 碳化钨硬质合金)6、公称压力代号:公称压力数值用阿拉伯数字直接表示,并用短线与前五个单元分开。
阀门型号大全阀门的初学者总是误认为水龙头是阀门。
实则非也,水龙头严格意义上属于卫浴系列的。
阀门则分为闸阀,截止阀,蝶阀,高压阀,低压阀,衬氟阀,安全阀,泄压阀,防腐阀,过滤器,止回阀,减压阀,过流阀,陶瓷阀,中压阀,高温阀,低温阀等等。
一、分类▍按动力分1自动阀门依靠介质自身的力量进行动作的阀门。
如止回阀、减压阀、疏水阀、安全阀等。
2驱动阀门依靠人力、电力、液力、气力等外力进行操纵的阀门。
如截止阀、节流阀、闸阀、碟阀、球阀、旋塞阀等。
▍按结构特性分1截门形:关闭件沿着阀座中心线移动。
2闸门形:关闭件沿着垂直于阀座的中心线移动。
3旋塞形:关闭件是柱塞或球,围绕本身的中心线旋转。
4旋启形:关闭件围绕阀座外的一个轴旋转。
5碟形:关闭件是圆盘,围绕阀座内的轴旋转。
6滑阀形:关闭件在垂直于通道的方向上滑动。
▍按用途分1开断用:用来切断或接通管路介质。
如截至阀、闸阀、球阀、旋塞阀等。
2调节用:用来调节介质的压力或流量。
如减压阀、调节阀。
3分配用:用来改变介质的流向,起分配作用。
如三通旋塞、三通截止阀等。
4止回用:用来防止介质倒流。
如止回阀。
5安全用:在介质压力超过规定数值时,排放多余介质,以保证设备安全。
如安全阀、事故阀。
6阻气排水用:留存气体,排除凝结水。
如疏水阀。
▍按操纵方法分1手动阀门:借助手轮、手柄、杠杆、链轮、齿轮、蜗轮等,由人力来操纵的阀门。
2电动阀门:借助电力来操纵的阀门。
3气动阀门:借助压缩空气来操纵的阀门。
4液动阀门:借助水、油等液体,传递外力来操纵的阀门。
▍按压力分1真空阀:绝对压力小于1公斤/厘米2的阀门。
2低压阀:公称压力小于16公斤/厘米2的阀门。
3中压阀:公称压力25-64公斤/厘米2的阀门。
4高压阀:公称压力100-800公斤/厘米2的阀门。
5超高压:公称压力达到或大于1000公斤/厘米2的阀门。
▍按介质温度分1普通阀门:适用于介质工作温度-40至450℃的阀门。
2高温阀门:适用于介质工作温度450至600℃的阀门。
通用阀门型号及代号通用阀门型号及代号(一)、通用阀门:所有阀门型号都有下面七个单元组成:1 2 3 4 5 --- 6 71、阀门类型代号:Z 闸阀J截止阀L节流阀H止回阀和底阀Q球阀X旋塞阀D蝶阀A安全阀S 蒸汽疏水阀Y减压阀G隔膜阀2、传动方式代号:0电磁动1电磁-液动2电-液动3蜗轮(蜗杆)4正齿轮5.锥齿轮6气动7液动8气-液动9电动若为手动则省略3、连接方式代号:1内螺纹2外螺纹4法兰式6焊接式7对夹式8卡箍9卡套4、结构形式代号闸阀:0楔式弹性闸板1楔式单闸板2楔式双闸板3平行式单闸板4平行式双闸板截止阀:1直通式4角式5直流式止回阀:1直通式2升降立式3旋启单瓣式6旋启单瓣式球阀:1浮球直通式7固定直通式5、密封面材质代号H合金钢Y硬质合金F氟塑料T铜合金P渗硼钢X橡胶N尼龙塑料B锡基轴承合金(巴氏合金)Q衬铅J衬胶C、P 陶瓷、渗硼钢W 本体材质( 碳化钨硬质合金)6、公称压力代号:用阿拉伯数字表示,其数值是以兆帕为单位的10倍。
如:16则代表1.6MPa7、阀体材料代号:阀体材料代号用汉语拼音字母表示。
PN≤1.6MPa的铸铁和PN≥2.5MPa的碳素钢阀体省略本代号。
8、阀体材质代号T铜及铜合金C碳素钢P 18-8系不绣钢H Cr13系不锈钢Q球墨铸铁Z灰铸铁K 可断铸铁L铝合金9、示例:(DN表示口颈)Z41Y-16C DN400 闸阀,手动,法兰连接,平行式双闸板,硬质合金密封面,公称压力16公斤,阀体材质为铸钢口径400 J11T-16K DN40 截止阀,手动,内螺纹连接,直通式,铜合金密封面,公称压力16公斤,阀体材质为可锻铸铁口径40H41W-10T DN150 止回阀,手动,法兰连接,全(密封面与阀体都为铜),公称压力10公斤,口径150D941X—16C DN450 软密封蝶阀,电动,法兰连接,直通式,橡胶密封面,公称压力为16公斤,阀体材质为铸钢,口径450 (二)双偏心半球阀类型表示方法:阀门型号都有下面七个单元组成:1 2 3 4 5 --- 6 71、BQ双偏心半球阀2、传动方式代号:3蜗轮5伞齿轮6气动9电动3、连接方式代号:4法兰式6焊接式4、结构形式代号1直通式5直流式7管线直通式(通径)5、密封面材质代号W不锈钢适应介质水、蒸汽、污水、纸浆。
法兰闸阀规格型号
法兰闸阀是一种常见的管道阀门,广泛应用于各种工业领域。
它具有结构简单、密封性好、操作方便等特点。
以下是一些常见的法兰闸阀规格型号,供您参考:
1. 型号:Z41H
规格:DN15-DN600
压力等级:PN10-PN40
连接方式:法兰连接
主要材质:铸铁、碳钢、不锈钢
2. 型号:Z45X
规格:DN50-DN2000
压力等级:PN10-PN40
连接方式:法兰连接
主要材质:铸铁、碳钢、不锈钢
3. 型号:Z41W
规格:DN15-DN1200
压力等级:PN10-PN40
连接方式:法兰连接
主要材质:铸铁、碳钢、不锈钢
4. 型号:Z45T
规格:DN50-DN1200
压力等级:PN10-PN40
连接方式:法兰连接
主要材质:铸铁、碳钢、不锈钢
请注意,上述仅是一些常见的法兰闸阀规格型号示例,实际应用中还有更多型号和规格可供选择。
在选择合适的法兰闸阀时,需要根据具体的工程要求、介质特性和使用环境等因素进行综合考虑,以确保阀门的可靠性和适用性。
建议在购买之前咨询专业的阀门供应商或工程师,以获取更准确的规格型号建议。
气动阀门规格型号表气动开关阀的常用型号主要有:B250、B300、B400、B500。
当然也还有一些非标尺寸。
在设计初期尽量选择一些标准尺寸,免得后期检修及替换再另行量尺寸重新测绘图纸加工。
既浪费时间又浪费维修成本。
气动蝶阀dn150、气动蝶阀dn100、卫生级气动蝶阀、upvc 气动蝶阀、气动pvc蝶阀、气动蝶阀dn80。
气动蝶阀按连接形式有法兰、对夹等,不同蝶阀种类规格也不一样,如法兰蝶阀从DN50-1200,粉尘蝶阀从DN100-350,有的大口径的蝶阀是需要订做的,上海中美阀门的无销蝶阀型号有D671X、D671F,D641X等气动蝶阀规格型号表气动蝶阀规格型号表旋塞阀试验前允许在密封面上涂一层非酸性稀润滑油,在规定时间内未发现渗漏和扩大的水滴为合格。
旋塞阀试验时间可短一些,一般按公称通径规定为l~3min。
煤气用的旋塞阀应以1.25倍工作压力进行空气密封性试验。
隔膜阀的试压方法闸板有刚性闸板和弹性闸板,根据闸板的不同,闸阀分为刚性闸阀和弹性闸阀。
气动蝶阀规格型号表确定阀门的工作条件:适用介质的性质、工作压力、工作温度和操纵控制方式等。
正确选择阀门的类型阀门型式的正确选择是以设计者对整个生产工艺流程、操作工况的充分掌握为先决条件的,在选择阀门类型时,设计人员应首先掌握每种阀门的结构特点和性能。
1)制造厂的名称2)阀门的位号、制造番号和型号3)阀体的材质、尺寸、压力等级调节阀选型要根据现场提供的介质、流量、阀签发后的压力、温度、粘度、工艺管径等参数,经过原生产厂家原装软件计算,并且完全符合设计各项要求。
气动蝶阀规格型号表气动球阀组成结构是由气动执行器(可分单作用、双作用、AW型和GT型)和球阀阀门两部分组成,压缩空气进入气缸推动活塞旋转,再通过连接轴,带动球阀阀门的启闭,从而达到切断和调节介质的功能。
气动执行器的执行速度相对较快,并且不需要工人亲力亲为,在很大程度上节约了人力资源以及时间。
阀门选用指南1。
阀门类型根据管路系统设计的需要或阀门的作用、功能和安装位置等选定阀类,并应核对阀门的设计制造标准。
2。
传动方式根据阀门参数、功能要求和工作环境等实际使用条件的需要选择。
阀门可按客户在订货合同中写明所选定的驱动装置型号及生产厂家配装手动、电动、液动、气动和电动执行机构等各类传动装置.3。
阀门材料阀体、阀座密封面或衬里等材料根据使用介质的组成及特性和最高工作温度、压力来选定。
(参见JB/T5300—91 《通用阀门材料》标准)。
附:各种材料阀门的适用范围4.公称压力(压力等级)公称压力系指阀门在指定温度下允许的工作压力,用 PN 表示。
按 GB1048 或有关标准的规定根据管路设计的工作压力和工作温度及材质并对照压力温度等级标准来选定。
国标阀门采用的讲师单位为 Mpa (兆帕),与常用的计量单位换算如下:Mpa = 1bar (巴)= 1。
02kgf/cm 2与磅级阀门常用的计量单位bf/in ②(磅力 / 口寸②)换算如下:1 bf/in ②= 0.0069 Mpa = 0.07 kgf/cm2 附:磅级、“ K ”级和公称压力对照表(供参考)注:Ⅰ 。
由于公称压力和磅级的温度基准不同,因此两者没有严格的对应关系,上表只是大致可参照的对应关系。
Ⅱ . 表中“ K "级是日本标准中的一种压力等级。
5 .连接形式一般采用法兰、焊接(对焊、承、承插焊)和螺纹连接等方式.连接端的尺寸和形式一般根据公称压力、通径和材质等要求按有关标准选定.对国标阀门说明如下:1. 法兰连接尺寸和密封面型式可按 GB9113 、 GB9115 、 GB4261 和原机标 JB79 、 JB78 等有关标准选定.如与本样本所选标准或尺寸一符时,则须在订货合同中注明。
2. 对焊端连接按GB12224 的规定。
3.承插焊端连接按 JB/T1751 的规定。
4。
内螺纹连接按 GB7306 圆锥管螺纹的规定。
各种阀门规格尺寸表大全闸阀规格尺寸表:公称压力 | PN(MPa) | 公称通径 | DN(mm) |1.6.| 15.| 15.| 95.|1.6.| 20.| 20.| 105.|1.6.| 25.| 25.| 115.|1.6.| 32.| 32.| 135.|1.6.| 40.| 40.| 145.|1.6.| 50.| 50.| 160.|1.6.| 65.| 65.| 180.|1.6.| 80.| 80.| 195.|1.6.| 100.| 100.| 215.|1.6.| 125.| 125.| 245.|1.6.| 150.| 150.| 280.|1.6.| 200.| 200.| 335.|1.6.| 250.| 250.| 405.|1.6.| 300.| 300.| 460.|2.5.| 15.| 15.| 95.|2.5.| 20.| 20.| 105.|2.5.| 25.| 25.| 115.|2.5.| 32.| 32.| 135.|2.5.| 40.| 40.| 145.|2.5.| 50.| 50.| 160.|2.5.| 65.| 65.| 180.|2.5.| 80.| 80.| 195.|2.5.| 100.| 100.| 230.|2.5.| 125.| 125.| 270.|2.5.| 150.| 150.| 300.|2.5.| 200.| 200.| 360.|2.5.| 250.| 250.| 425.|2.5.| 300.| 300.| 485.|L: 长度公称压力 | PN(MPa) | 公称通径 | DN(mm) | L。
|1.6.| 15.| 15.| 130.| 130.| 1.6.| 20.| 20.| 150.| 150.| 1.6.| 25.| 25.| 160.| 160.| 1.6.| 32.| 32.| 180.| 180.| 1.6.| 40.| 40.| 200.| 200.| 1.6.| 50.| 50.| 230.| 230.| 1.6.| 65.| 65.| 290.| 290.| 1.6.| 80.| 80.| 310.| 310.| 1.6.| 100.| 100.| 350.| 350.| 1.6.| 125.| 125.| 400.| 400.| 1.6.| 150.| 150.| 480.| 480.| 1.6.| 200.| 200.| 600.| 600.| 1.6.| 250.| 250.| 650.| 650.|1.6.| 300.| 300.| 750.| 750.|2.5.| 15.| 15.| 130.| 130.| 2.5.| 20.| 20.| 150.| 150.| 2.5.| 25.| 25.| 160.| 160.| 2.5.| 32.| 32.| 180.| 180.| 2.5.| 40.| 40.| 200.| 200.| 2.5.| 50.| 50.| 230.| 230.|2.5.| 65.| 65.| 290.| 290.|2.5.| 80.| 80.| 310.| 310.|2.5.| 100.| 100.| 350.| 350.|2.5.| 125.| 125.| 400.| 400.|2.5.| 150.| 150.| 480.| 480.|2.5.| 200.| 200.| 622.| 622.|2.5.| 250.| 250.| 698.| 698.|2.5.| 300.| 300.| 782.| 782.|D: 法兰直径公称压力 | PN(MPa) | 公称通径 | DN(mm) | D。
阀门型号大全阀门型号编制方法、阀门编号说明阀门型号通常应表示阀门类型、驱动方式、连接形式、结构特点、公称压力、密封面材料、阀体材料等要素。
阀门型号的标准化对阀门的设计、选用、经销,提供了方便。
当今阀门的类型和材料种类越来越多,阀门型号的编制也愈来愈复杂。
我国虽然有阀门型号编制的统一标准,但逐渐不能适应阀门工业发展的需要。
目前,阀门制造厂一般采用统一的编号方法;不能采用统一编号方法的,各生产厂可按自己的情况制订出编号方法。
一单元二单元三单元四单元五单元六单元七单元阀门类型传动方式连接型式结构形式密封副材料-公称压力阀体材料□□□□□- □□一单元:阀门类型代号类型安全阀蝶阀隔膜阀止回阀截止阀节流阀排污阀球阀疏水阀柱塞阀旋塞阀减压阀闸阀代号A D G H J L P Q S U X Y Z二单元:传动方式传动方式:电磁动电磁-液动电-液动蜗轮正齿轮伞齿轮气动液动气-液动电动手柄手轮代号 0 1 2 3 4 5 6 7 8 9 D S 无代号三单元:连接型式连接方式内螺纹外螺纹两片式连接法兰焊接对夹卡箍卡套代号 1 2 3 4 6 7 8 9四单元:结构型式每种阀门的结构型式都不同,请点击下面相应的阀门结构型式编制方法闸阀结构形式代号明杆楔式弹性闸板 0刚性单闸板 1双闸板 2平行式单闸板 3双闸板 4暗杆楔式单闸板 5双闸板 6平行式单闸板7双闸板 8安全阀结构形式代号弹簧封闭带散热片全启式0微启式 1全启式 2带扳手全启式 4不封闭双弹簧微启式 3微启式 7全启式 8带控制机构全启式 6脉冲式9杠杆式 5减压阀结构形式代号直接作用波纹管式 1直接作用薄膜式 2先导活塞式 3先导波纹管式 4先导薄膜式 5五单元:密封副材料材料锡基轴承合金(巴氏合金) 搪渗氮钢18-8系不锈钢氟塑料玻璃Cr13不锈钢衬胶蒙乃尔合金尼龙塑料渗硼钢衬铅Mo2Ti不锈钢塑料铜合金橡胶硬质合金阀体直接加工代号B C D E F G H J M N P Q R S T X Y W当密封副的密封面材料不同时,以硬度低的材料代号表示。
六单元:公称压力数值用阿拉伯数字直接表示,它是MPa的10倍七单元:阀体材料阀体材料钛及钛合金碳钢Cr13系不锈钢铬钼钢可锻铸铁铝合金18-8系不锈钢球墨铸铁Mo2Ti系不锈钢塑料铜及铜合金铬钼钒钢灰铸铁代号A C H I K L P Q R S T V Z灰铸铁底压阀和钢制中压省略此项举例:Z543H-16C 伞齿轮传动法兰连接平板闸阀,公称压力1.6MPa,阀体材料为碳钢阀门的命名阀门的名称按传动方式、连接形式、结构形式、衬里材料和类型命名。
但下面内容在命名中均予省略:(1) 连接形式中:“法兰”。
(2) 结构形式中:a:闸阀的“明杆”、“弹性”、“刚性”和“单闸板”;b:截止阀和节流阀的“直通式”;c:球阀的“浮动”和“直通式”;d:蝶阀的“垂直板式”;e:隔膜阀的“屋脊式”;f:旋塞阀的“填料”和“直通式”;g:止回阀的“直通式”和“单瓣式”;h:安全阀的“不封闭”。
(3) 阀座密封面材料中的材料名称。
阀门的阀芯编制大全经常有人把阀芯当阀板用.其实是很大的错误.阀芯是由阀体直接构造的.一般的阀芯是用50/25来区分的.现在应该明白了吧.当阀体是DN500的时候,阀芯就是250MM.这样一直推论下去就OK了.就是刚好一半,大家也学学,再见>全球阀门未来发展趋势随着国外大型成套技术的发展,出现了一系列新型成套设备与单机。
与阀门有关的新型成套设备发展的特点是大型化、高参数化、高性能自动化和成套化,与这些成套设备的控制方式相适应。
近20年来,国外阀门的控制方式也有很大发展。
除一般手动、机动、电动、气动、液动传动之外,电液连动、气液连动、自动控制的阀门品种不断增多,并有进一步发展的趋势。
比如炼油设备。
最大炼油厂3640万吨/年(加勒比海的维尔京群岛),3000万吨/年(委内瑞拉)。
目前2000万吨/年以上的炼油厂有近30个;最大单元炼油减压装置的处理能力达到2400万吨/年,催化裂化装置达到824万吨/年,加氢裂化装置达到320万吨/年。
装置大型化,迫使阀门也越来越大,控制方式也开始向自动化方向发展。
近年来,长输管线发展很快,其主要原因一是成本低,只相当于铁路运输的1/3;二是埋设在地下,不易破坏;三是管线建设速度快,投资省。
因此,长输管线用阀门近几年需求大增。
发电设备最大机组容量双轴火电机组l30万kW,单轴火电机组120万kW,最大核电机组130万kW。
与这些成套设备配套的阀门中最大平板闸阀直径达到1620mm、2000mm;最大蝶阀通径9750mm;最大球阀通径3050mm,不算驱动装置阀门的重量达到184吨;最大水用闸阀通径2750mm,压力达到9MPa。
设备大型化的经济效果概括起来说,一是提高生产效率,二是减少基建投资,三是降低原燃材料消耗。
以年处理能力500万吨的炼油设备与100万吨的相比,每吨产品生产能力的投资减少50%。
一座600万吨/年炼油厂与两座300万吨/年的炼油厂比较,投资只相当于后者的69%,钢材消耗为53%,占地面积为54%,生产费用为75%,而劳动生产率却提高到170%。
中英文阀门名称对照表1-01 自动阀门Self-acting valve依靠介质本身的能力而自行动作的阀门1-02 驱动阀门Actuanted valve 借助手动、电力、液压或气压来操纵的阀门2-01 闸阀Gate valve,slide valve 启闭件(闸板)由阀杆带动,沿阀座密封面做升降运动的阀门2-02 平行式闸阀Parallel gate valve,parallel slide valve 闸板的两侧密封面相互平行的闸阀2-03 楔式闸阀Wedge gate valve闸板的两侧密封面成楔状的闸阀2-04 升降杆式闸阀Outside screw stem rising through handwheel type gate valve 阀杆做升降运动,其传动螺纹在体腔外部的闸阀2-05 旋转杆式闸阀Inside screw nonrising stem type gate valve阀杆作旋转运动,其传动螺纹在体腔内部的闸阀2-06 快速启闭闸阀Quick open-and-close gate valve 阀杆既作旋转又作升降运动的闸阀2-07 缩口闸阀Contraction cavity gate valve 阀体内的通道直径不同,阀座密封面处的直径小于法兰连接处的直径的闸阀2-08 平板闸阀Flat gate valve 这种类型的闸阀有带导流孔和不带导流孔之分.带导流孔的平板闸阀能通球清管,不带导流孔的平板闸阀只能用作管路上的启闭装置3-01 蝶阀Butterfly valve 启闭件(蝶板)绕固定轴旋转的阀门3-02 中线蝶阀Center line-type butterfly valve蝶板的回转中心(即阀门轴中心)位于阀体的中心线和蝶板的密封截面上的蝶阀3-03 单偏心蝶阀Single-eccentric center butterfly vale蝶板的回转中心(即阀门轴中心)位于阀体的中心线上且与蝶板密封面形成一个尺寸偏置的蝶阀3-04 双偏心蝶阀Double-eccentric center butterfly valve 蝶板的回转中心(即阀门轴中心)与蝶板密封截面形成一个尺寸偏置,并与阀体中心线形成另一个尺寸偏置的蝶阀3-05 三偏心蝶阀Three-eccentric center butterfly valve蝶板的回转中心(即阀门轴中心)与蝶板密封面形成一个尺寸偏置,并与阀体中心线形成另一个尺寸偏置;阀体密封面中心线与阀座中心线(即阀体中心线)形成一个角偏置的阀门4-01 旋转阀Rotary valve 启闭件沿阀座密封曲面轴心作相对旋转运动的阀门4-02 球阀Ball valve 启闭件(球体)绕垂直于通路的轴线旋转的阀门4-03 浮动球阀Float ball valve球体不带有固定轴的球阀4-04 固定球球阀Fixed ball valve 球体带有固定轴的球阀4-05 弹性球球阀Flexible ball valve 球体上开有弹性糟的球阀4-06 旋塞阀Cock,plug 启闭件(塞子)绕其轴线旋转的阀门4-07 紧定式旋塞阀Clampyte plug valve 塞体内不带填料,塞子与塞体密封面的密封依靠拧紧旋塞下面的螺母来实现的旋塞阀4-08 填料式旋塞阀Cland packing plug valve 采用填料密封的旋塞阀4-09 自闭式旋塞阀Self-sealing plug valve 塞子与塞体间的密封主要依靠介质本身的压力来实现的旋塞阀4-10 油封式旋塞阀Lubricated plug valve采用油脂密封的旋塞阀4-11 旋柱阀Cock,plug 启闭件(圆柱形塞子)绕其轴线旋转的阀门5-01 挡板阀Baffler valve启闭件(挡板)在阀座密封面上到阀座密封面以外作相对运动,但又不穿过阀座密封面的阀门5-02 截止阀Globe valve, stop valve启闭件(阀瓣)由阀杆带动,沿阀座(密封面)轴线作升降运动的阀门5-03 上螺纹阀杆截止阀Outside screw stem stop valve 阀杆螺纹在壳体外面的截止阀5-04 下螺纹阀杆截止阀Inside screw stem stop valve阀杆螺纹在壳体内的截止阀5-05 直通式截止阀Globe valve 介质的进出口两个通道在同一方向上,呈180°的截止阀5-06 角式截止阀Angle pattern globe valve介质的进出口两个通道呈90°的截止阀5-07 三角截止阀Three way stop valve 具有三个通道的截止阀5-08 直流式截止阀Oblique type globe valve阀杆和通道成一定角度的截止阀5-09 柱塞式截止阀Plunger type globe valve 柱塞式截止阀是常规截止阀的变形.其阀瓣和阀座是按柱塞的原理设计的;把阀瓣设计成柱塞,阀座设计成套环,靠柱塞和套环的配合实现密封5-10 针形截止阀Needle globe valve阀座孔的尺寸比公称通径小的截止阀6-01 节流阀Throttle valve 通过启闭件(阀瓣)改变通路截面积以调节流量.压力的阀门6-02 勾形阀瓣节流阀Trench type disc throttle valve常用于深冷装置中的膨胀阀6-03 窗形阀瓣节流阀Window type disc throttle valve适用于公称通径较大的节流阀6-04 塞形阀瓣节流阀Plug disc throttle valve 适用于中.小口径的节流阀7-01 止回阀Check valve,Non-reture valve 启闭件(阀瓣)靠介质作用力,自动阻止介质逆流的阀门7-02 旋启式止回阀Swing check valve 阀瓣绕体腔内固定轴作旋转运动的止回阀7-03 单瓣旋启式止回阀Single disc swing check valve 只有一个阀瓣的旋启式止回阀7-04 多瓣旋启式止回阀Multi-disc swing check valve 具有二个以上阀瓣的旋启式止回阀7-05 升降式止回阀Lift check valve 阀瓣垂直于阀座孔轴线作升降运动的止回阀7-06 底阀Foot valve 安装在泵吸入管端,以保证吸入管内被水充满的止回阀7-07 弹簧载荷升降式止回阀Spring-loaded lift check valve该阀不仅能降低水击压力,而且流道通畅,流阻很小7-08 弹簧载荷环形阀瓣升降式止回阀Spring-loaded annular disc lift check valve 该阀与通常结构的升降式止回阀相比,阀瓣行程更小,加之弹簧载荷的作用,使其关闭迅速,因此,更利于降低水击压力7-09 多环形流道升降式止回阀Multi-annulus lift check valve该阀具有最小的阀瓣行程,因此其关闭更为迅速7-10 蝶式止回阀Butterfly swing check valve 形状与蝶瓣相似,起阀瓣绕固定轴(无摇杆)作旋转运动的止回阀7-11 管道式止回阀Line check valve阀瓣沿着阀体中心线滑动的止回阀.该阀体积小,重量轻,加工工艺性好,但流阻系数比旋启式止回阀略大7-12 空排止回阀No-load running check valve 这是一种特殊用途的止回阀,用于锅炉给水泵的出口,以防止介质倒流及起空排作用7-13 缓闭止回阀Dashpot check valve 在旋启式止回阀或升降式止回阀上设置缓冲装置,形成缓闭止回阀,这种止回阀能有效地防止水击7-14 隔膜式止回阀Diaphragm type check valve该阀是止回阀的一种新的结构形成,尽管它的使用受到温度和压力等的限制,但其防止水击压力比传统的旋启式止回阀小得多7-15 锥形隔膜式止回阀Tapered diaphragm type check valve该阀对夹安装在管道两法兰之间,其关闭速度极为迅速7-16 环形编织隔膜式止回阀Annular woven diaphragm type check valve该阀采用了褶皱的环状橡胶隔膜,关闭速度极快,但其使用范围通常受压差(△p〈1MPa)和温度(t 〈70°C)的限制7-17 球形止回阀Ball check valve 胶球(单球与多球)在介质作用下,在球罩内沿阀体中心线方向作来回短行程滚动,以实现其开启和关闭动作8-01 安全阀Safety valve 一种自动阀门,它不借助任何外力,而是利用介质本身的力来排出额定数量的流体,以防止系统内压力超过预定的安全值,当压力恢复正常后,阀门再行关闭并阻止介质继续流出8-02 重锤式安全阀Weighted safety valve用杠杆和重锤来平衡阀瓣压力的止回阀.这种结构只能用在固定设备上,其重锤的重量一般不应超过60kg8-03 弹簧式安全阀Spring type safety valve利用压缩弹簧的力来平衡阀瓣的压力并使其密封的安全阀.这类安全阀的弹簧作用力一般不应超过20000N8-04 脉冲式安全阀Pulse type safety valve该阀把主阀和辅阀设计在一起,通过辅阀的脉冲作用带动主阀动作,这种结构通常用于大口径.大排量及高压系统8-05 微启式安全阀Low lift safety valve 阀瓣开启高度为阀座喉径的1/40~1/20的安全阀8-06 全启式安全阀Fall lift safety valve阀瓣开启高度等于或大于阀座喉径的1/4的安全阀8-07 全封闭式安全阀All sealed bonnet tgpe safety valve 开启排放时,介质不会向外界泄漏,而是全部通过排泄管排放掉.这种结构适用于易燃.易爆.有毒介质8-08 半封闭式安全阀Half sealed bonnet type safety valve 开启排放时,介质一部分通过排泄管排掉,而另一部分从阀盖与阀杆的配合处向外泄漏.这种结构适用与一般的蒸气和对环境无污染的介质8-09 敞开式安全阀Exposed type safety valve 开启排放时,介质直接由阀瓣上方排放,这种安全阀适用于对环境污染无要求的场合8-10 直接载荷式安全阀Direct loaded safdty valve直接用机械载荷如重锤.杠杆重锤或弹簧来克服由阀瓣下介质压力所产生作用力的安全阀8-11 带辅助装置的安全阀Assisted safety valve该安全阀借助一个动力辅助装置,可以在低于正常的开启压力下开启.即使辅助装置失灵,此类阀门应仍能满足标准的要求8-12 带补充载荷的安全阀Supplementary loaded safety valve 该安全阀在其进口处压力达到开启压力前始终保持有一增强密封的附加力.该附加力(补充载荷)可由外来的能源提供,而在安全阀达到开启压力时应可靠的释放.其大小应这样设定,即假定该附加力未释放时,安全阀仍能在进口压力不超过国家法规规定的开启压力百分数的前提下达到额定排量8-13 先导式安全阀Pilot operated safety valve一种依靠导阀来驱动或控制的安全阀.该导阀本身应是符合标准要求的直接载荷式安全阀8-14 杠杆式安全阀Lever and weight loaded safety valve 利用杠杆将作用力传递到阀瓣上的安全阀8-15 波纹管平衡式安全阀Bellows seal balance safety valve 利用波纹管平衡背压的作用,以保持开启压力不变的安全阀8-16 双联弹簧式安全阀Duplex safety valve 将两个弹簧式安全阀并联,具有同一进口的安全阀组9-01 减压阀Pressure reducing valve 通过启闭件的节流,将介质压力降低,并利用介质本身能量,使阀后的压力自动满足预定要求的阀门9-02 活塞式减压阀Piston reducing vakve 采用活塞作传感元件,带动阀瓣运动的减压阀9-03 薄膜式减压阀Diaphragm reducing valve 采用薄膜作传感元件,带动阀瓣运动的减压阀9-04 气包式减压阀Air bag type reducing valve 依靠阀后介质进入气包内的压力来平衡阀的压力的减压阀9-05 弹簧薄膜式减压阀Spring diaphragm reducing valve采用弹簧和薄膜作传感件来带动阀瓣升降运动的减压阀9-06 波纹管式减压阀Bellows seal reducing valve 采用波纹管机构来带动阀瓣升降运动的减压阀9-07 杠杆式减压阀Lever reducing calve 采用杠杆机构来带动阀瓣升降运动的减压阀9-08 定值减压阀Fixed pressure reducing valve 出口压力保持定值的减压阀9-09 定比减压阀Proportionging pressure reducing valve 出口压力与进口压力或某个参考压力保持一定比例的减压阀9-10 定差减压阀Fixed differential reducing valve出口压力与进口压力或某个参考压力保持一定压力差的减压阀9-11 直接作用式减压阀Direct-acting reducing valve 利用出口压力变化,直接控制阀瓣运动的减压阀9-12 先导式减压阀Pilot-operated reducing valve 由主阀和导阀组成,出口压力变化通过放大,控制主阀动作的减压阀9-13 先导式减压阀主阀Main valve 在先导式减压阀中,受导阀控制对流通介质起调控作用的阀9-14 先导式减压阀导阀Pilot valve 在先导式减压阀中,起控制主阀动作的前置阀9-15 正向作用式减压阀Direct accing reduding valve 进口介质对阀瓣的作用力与阀瓣升起方向一致的减压阀9-16 反向作用式减压阀Reverse acting reducing valve 进口介质对阀瓣的作用力与筏瓣升起方向相反的减压阀9-17 卸荷式减压阀Balanced reducing valve进口介质对阀瓣的作用力接近或达到平衡的减压阀10-01 蒸汽疏水阀Steam trap 自动排放凝结水并阻止蒸汽泄漏的阀门10-02 机械型蒸汽疏水阀Mechanical steam trap 由凝结水位变化驱动启闭件,使其完成阻汽排水动作的疏水阀10-03 浮球式疏水阀Ball float steam trap 利用在凝结水中浮动的空心球,带动启闭件动作的疏水阀10-04 自由浮球式蒸汽疏水阀Free-ball float steam trap 由壳体内凝结水的液位变化导致启闭件(自由浮球)的开关动作.该阀能够排饱和水,且能连续排放凝结水10-05 杠杆浮球式蒸汽疏水阀Lever-ball float steam trap 由壳体内凝结水的液位变化导致启闭件(杠杆浮球)的开关动作.该阀杠杆机构的特点是可以扩大浮力,因此,可以用于超大排量的场合10-06 自由半浮球式蒸汽疏水阀Free-semi-ball float steam trap采用能自由活动的半球形浮子(自由半浮球),浮子本身具有阀瓣的机能,是没有铰链.杠杆及连杠机构即能开闭阀口的结构,也是结构最简单的蒸汽疏水阀10-07 敞口向下浮子式蒸汽疏水阀Inverted bucket steam trap 其浮子的开口向下,由浮子内凝结水的液位变化导致启闭件的开关动作.该阀多数不把阀瓣直接固定在浮子上,而是采用杠杆机构以扩大浮力10-08 敞口向上浮子式蒸汽疏水阀Open bucket force steam trap该阀又称为浮桶式蒸汽疏水阀,是利用在凝结水中的浮桶,带动启闭件动作的蒸汽疏水阀10-09 热静力型蒸汽疏水阀Hot-statical force steam trap 由凝结水温变化驱动启闭件,使其完成阻汽排水动作的疏水阀10-10 波纹管式蒸汽疏水阀Bellows seal steam trap 该阀是在蛇形管容器内,即在波纹管内封入沸点低.易挥发的液体作为感温元件.在波纹管上固定着阀瓣,随着温度变化,波纹管产生伸缩而启闭的疏水阀10-11 膜盒式蒸汽疏水阀Membrane-box steam trap 该阀属蒸汽压力式,由凝结水的压力与可变形元件内挥发性液体的蒸汽压力之间的不平衡来驱动启闭件的动作,该阀不会产生气堵10-12 双金属片式蒸汽疏水阀Bimetal elements steam trap 利用双金属片受热变形,带动启闭件动作的蒸汽疏水阀.该阀不会发生闭塞现象10-13 热动力型蒸汽疏水阀Hot-motive force steam trap 由凝结水动态特性的变化,驱动启闭件,使其完成阻汽排水动作的疏水阀10-14 圆盘式蒸汽疏水阀Dise steam teap利用蒸汽和凝结水的不同热力性质,及其静压和动压的变化,使阀片动作的蒸汽疏水阀10-15 脉冲式蒸汽疏水阀Impulse steam trap 利用蒸汽在两级节流中的二次蒸发,导致蒸汽和凝结水的压力变化,而使启闭件动作的蒸汽疏水阀10-16 迷宫或孔板式蒸汽疏水阀Orifice steam trap该类形式的蒸汽疏水阀是由节流孔控制凝结水的排放量,并使热凝结水变化,而减少蒸汽的流出11-01 隔膜阀Diaphragm valve 启闭件(隔膜)由阀杆带动,沿阀杆轴线作升降运动,并将动作机构与介质隔开的阀门11-02 截止式隔膜阀Globe diaphragm valve阀体与截止阀阀体形状相似的隔膜阀11-03 屋脊式隔膜阀Weir diaphragm valve阀体流道中以屋脊形结构与隔膜构成密封副的隔膜阀11-04 榨板式隔膜阀Wedge diaphragm valve 闸瓣与楔式闸阀的单闸板形状相似的隔膜阀12-01 多用阀Multipurpose valve 具有多种用途的阀门12-02 截止止回阀Serew-down stop check valve 一种可以起截止和止回两种作用的阀门,该阀适用于安装位置受到限制的场合12-03 截止止回节流阀Serew-down stop check and throttle valve 一种可起截止.止回.节流作用的三用阀.该阀大量使用在油井并注水装置上12-04 截止止回安全阀Serew-down stop check and safety valve一种起截止.止回.安全作用的三用阀12-05 止回球阀Check-ball valve 一种可以做止回和球阀的两用阀门。