议论文阅读常见题型和答题技巧精品资料
- 格式:doc
- 大小:48.00 KB
- 文档页数:7
议论文阅读考点及答题技巧一、文体知识梳理(一)议论文三要素:1.论点:作者的观点或看法。
2.论据:分为事实论据和道理论据两种。
3.论证:论证方法分为举例论证、道理论证(包括引用论证)、对比论证、比喻论证等。
(二)议论文思路结构:分为总分、并列、层进、对照四种。
(三)议论文的语言:严密,准确,有逻辑性。
二、常见题型及答题套路(一)基础知识考察1.常见题型:如改错别字,选择关联词语,看拼音写汉字等等。
2.答题思路:A.字词需注意日常积累,冰冻三尺非一日之寒。
B.关联词语:注意上下文,揣摩文意,一般会有蛛丝马迹的呼应。
(二)根据语言环境理解词义和句子短语1.常见题型:字词在文中的意思、指示代词在文中的具体含义、短语在文中含义。
2.答题思路:A.字词含义:a.结合上下文,思考词语的深层含义。
b.选择可置换的同义词作为答案,保证词性一致。
c.注意返回原文检验语句是否通顺。
若通顺,便很大程度上是正确答案。
B.指示代词含义:a.指示代词“这”、“如此”、“这样”、“这个道理”等,往往紧跟词语上句。
b.锁定原文答题区间,摘取最准确词义,必要时适量改变句式。
C.句子短语含义:a.回到原文,找上下文具体对应的关键词句。
b.提取关键信息,在理解文意的基础上思考答题要点,并组织成句。
c.注意文意贯通,具体准确。
(三)概括文章论点1.常见题型:找中心论点、概括分论点。
2.答题思路:A.中心论点一定要格外注意文章的标题、开头、结尾部分,尤其是关键词“因此”、“所以”、“由此可见”、“综上所述”等的后面部分。
B.中心论点的格式为“我们要……”,一定是肯定的,论断的,概括性强的句子。
需要特别留意文中反复出现的高频率词句。
注意:否定的、抽象的句子都不是中心论点,应该适量改变句式;另外,解释原因的、分析措施的、阐述事例的、叙述的、描写的等等,都不是中心论点。
C.分论点需纵观全文,把握议论文的脉络结构,划分层次,寻找各层次的中心句,需要特别留意过渡性段落或词语,适量改变句式,保持各分论点句式一致。
篇一:高考议论文阅读答题技巧高考议论文阅读答题技巧常见考查点和解题技巧:一、论点的辨析、判断、提取、归纳。
1、明确:论点不同于论题(论述对象、范围),它应该是明确的判断,在形式上是个完整的句子。
论点不能是疑问句,不能只是一个短语,不能使用比喻。
一篇文章只有一个中心论点,有些文章设置了分论点,其目的是为了证明、补充、发挥中心论点,它是中心论点的支撑材料。
结构上表现为总分,分论一般位于段首或有标志性词语:首先、其次、第三等。
2、论点在文中的位置:(1)指示型:①在文章的开头,这就是所谓开宗明义、开门见山的写法。
②在文章结尾,就是所谓归纳全文,篇末点题,揭示中心的写法。
这种写法在明确表达论点时大多有。
所以,总之,因此,总而言之,归根结底等总结性的词语。
③在文章中间,(2)蕴含型:也有的议论文没有明确论点的语句,表述又不集中,作者的观念蕴含在整篇文章的字里行间当中,要仔细阅读、归纳段意、层意,然后以中概括出中心论点。
这类题要引导学生从结构入手,找准要点的提示性词语:如“首先应当是”“也应当是”“还应当是”。
这样,本题就得以顺利完成了。
3、要注意论点的表述形式:中心论点必然是简洁明确的,从全文看,它必能统摄全文。
表述形式往往是个表示肯定或否定的判断句,是明确的表态性的句子。
如:“读书贵有疑。
”;“人生的意义在于攀登”;“靠点点滴滴、日积月累,是能够在学问上有所成就的。
”;“文章非天成,努力才写好。
”;“从某种意义上来说,人生也是一种储蓄。
”“入迷是必要的”;“我们不管做什么事情都需要‘恰倒好处’”。
这些,表明论点的句子都有这个特点。
4、通过论据来反推论点:论据是为证明论点服务的,分析论据可以看出它证明什么,肯定什么,支持什么,这就是论点。
▲注意:论点的位置。
如无明确的论点句子,需将几个分论点合并、提炼;或者论点渗透于论证当中,需要领悟并归纳。
二、论据类型的认识、分析,按要求补写论据。
1、事例(实)论据——事实、史实、统计数字等。
议论文答题技巧与方法议论文答题技巧与方法以下是关于议论文答题技巧与方法,欢迎大家的借鉴参考!议论文就是议论说理的文章,是以议论为主要表达方式的一种文体,它主要通过摆事实,讲道理,运用事实材料、逻辑推理来阐发作者的观点,表明赞成什么,反对什么。
议论文答题技巧与方法11、论点(证明什么)论点应该是作者看法的完整表述,在形式上是个完整的简洁明确的句子。
从全文看,它必能统摄全文。
表述形式往往是个表示肯定或否定的判断句,是明确的表态性的句子。
a.把握文章的论点。
中心论点只有一个(统帅分论点)⑴明确:分论点可有n个(补充和证明中心论点)。
⑵方法①从位置上找:如标题、开篇、中间、结尾。
②分析文章的论据。
(可用于检验预想的论点是否恰当)③摘录法(只有分论点,而无中心论点)b.分析论点是怎样提出的:①摆事实讲道理后归结论点;②开门见山,提出中心论点;③针对生活中存在的现象,提出论题,通过分析论述,归结出中心论点;④叙述作者的一段经历湖,归结出中心论点;⑤作者从故事中提出问题,然后一步步分析推论,最后得出结论,提出中心论点。
2、论据(用什么证明)⑴论据的类型:①事实论据(举例后要总结,概述论据要紧扣论点);②道理论据(引用名言要分析)。
⑵论据要真实、可靠,典型(学科、国别、古今等)。
⑶次序安排(照应论点);⑷判断论据能否证明论点;⑸补充论据(要能证明论点)。
3、论证(怎样证明)⑴论证方法(须为四个字)①举例论证(例证法)事实论据记叙②道理论证(引证法和说理)道理论据议论③对比论证(其本身也可以是举例论证和道理论证)④比喻论证比喻在说明文中为打比方,散文中为比喻。
⑵分析论证过程:①论点是怎样提出的;②论点是怎样被证明的(用了哪些道理和事实,是否有正反两面的分析说理);③联系全文的结构,是否有总结。
⑶论证的完整性(答:使论证更加全面完整,避免产生误解)⑷分析论证的作用:证明该段的论点。
4、议论文的结构⑴一般形式:①引论(提出问题)―――②本论(分析问题)―――③结论(解决问题)。
议论文阅读常考题型答题技巧模板一、考点归纳:1.提取.概括文章的中心论点。
2.结合具体语境理解关键词语的深层含义和表达作用。
3.考查论据的类型及作用。
4.辨别论证方法.论证方式.或论证角度。
5.对文章的语言进行探究品析。
6.根据文意从自己阅读和生活积累中列举事实论据.或谈自己个性化的阅读启迪和感悟。
二、11种典型题型分析:1.本文的中心论点是什么?(1)经常出现的位置是:标题.开头.结尾(2)文章第二段:如果第一段列举生活的种种现象.就可能在第二段出现论点。
(3)文章中间有一个承上启下的过渡句.就是论点。
(4)文章有分论点出现.没有中心论点.要把分论点进行整合.自己概括中心论点。
但这种情况在中考中很少出现。
2.下列加点的词语在文中指代什么内容?我们可以用四步“解题技巧”来进行解题:首先在原文中找到这个词语.然后联系上下文寻找所指代的内容.这类题基本都在这个词语的前面而不远处出现.回答一般可以直接摘抄原文.有时也需针对题干进行概括、删改等加工。
例子:“霍金是一个神话.残疾人和科学巨人两种身份特征在他身上合为一体.他的科普巨著《时间简史》被誉为人类科学史上里程碑式的惊世之作.他对“黑洞”的研究使人类对宇宙又有了深层的了解。
这样的功绩和一个高度残疾的人联系在一起.确实能给人极大的震撼。
”这段话中加点的“这样的功绩”指代什么?答:“这样的功绩”指代他的科普巨著《时间简史》被誉为人类科学史上里程碑式的惊世之作.他对“黑洞”的研究使人类对宇宙又有了深层的了解。
3.指出下列语段运用什么论证方法?有何作用?(1)道理论证:通过引用X的话,充分有力证明Y观点.增强文章的说服力。
(2)举例论证:通过举X的例子,具体有力的证明Y观点.从而使论证更具体更有说服力(或增强文章的趣味性.吸引读者)(3)比喻论证:把X比作Y.证明Z观点.从而把抽象深奥的道理阐述的生动形象.浅显易懂。
(4)对比论证:通过X与Y对比,鲜明、有力的证明Z观点.使论证更有说服力.增强文章的趣味性。
议论文答题技巧及套路(共9篇)一、正确把握论点:论点的表述:论点一般是一个肯定的判断。
而且旗帜鲜明,不能模棱两可。
它不能用疑问句式,不能用短语,不能用比喻等形式出现。
方法:回答中心论点时,在没有要求的情况下,应尽可能选用文段中的句子作答。
找中心论点的技巧:①在文题,标题就是论点。
如果题目为一句话,并且是肯定的判断,则题目本身就是中心论点。
如果题目由偏正短语、并列短语构成,则要到文中寻找中心论点。
方式:偏正短语,如“成功的秘诀”,..并列短语,如“敬业与乐业”,论点则是二者的关系:“敬业乐业是人类生活的不二法门。
”②在开头,开门见山提出论点。
③在文尾,在层层深入论述的基础上,在文章的总结中推出中心论点。
寻找时可从语言标志入手,一些在结尾推出中心论点的文章,论点前常有“总之”“综上所述”“所以”等标志性词语。
④在文中,在初步展开议论后顺势提出中心论点。
⑤此外,也有些文章对论点表述不很集中需要通读全文后才能概括归纳出中心论点。
留意题目、开头,分清中心论点和分论点,分清论点和结论。
二、理解开头的作用常见题型文章开头,有何作用?解题技巧与答题模式:开头讲故事 : ①以??故事作为文章的事实论据 ; ②引出论点或论题;③增强文章趣味性 , 激发读者的阅读兴趣。
开头引用格言警句 : ①??这句格言引出了论证的话题 ; ②提出了本文的论点 ; ③作为文章的道理论据 ; ④引起读者阅读兴趣。
开头引用诗词名句 : ①引出论点或论题 ;②以名句中包含的哲理作道理论据 ; ③增添了文学性,提高读者阅读兴趣。
三、明确文章所用的论证方法及其作用常见题型这句话运用了什么论证方法? 在文中有何作用?答题套路 :举例论证:这一段运用了举例论证的方法,举??的事例,有力地证明了??这一观点或中心论点,从而使论证更具体、更有说服力。
道理论证:这一段运用了道理论证的方法,通过引用名人名言/格言警句/权威数据,证明??的观点,使论味性,吸引读者往下读)。
议论文常见题型及答题技巧议论文常见问题类型及回答技巧1,分析论证方法的功能:功能的两个要点具体如下:①示例演示:引用具体示例演示,使演示更具体、更有说服力。
格式:使用示例演示的演示方法,例如??案子证明了吗??(如果有部分论点,写它证明的部分论点,否则写中心论点),从而使论点更具体和有说服力。
②隐喻论证:通过隐喻进行论证,使论证生动易懂格式:使用隐喻演示的演示方法,威尔??比较??证明了吗??为了使抽象真理生动易懂③比较论证:比较论证的功能是突出格式:采用比较论证的论证方法,威尔??然后呢。
?比较,突出??的观点④引用和论证:引用名言、格言和权威数据可以增强论证的说服力和权威性;引用名人轶事可以提高论证的兴趣,吸引读者继续阅读。
格式:使用报价演示的演示方法,通过报价??证据。
?观点,使论点更有说服力(或更有趣的是,吸引读者往下读)2、文章提出中心点的方式:①文章标题指出中心点;(2)中心论点在文章的开头提出;③这篇文章以一个中心论点结束。
(4)在文章的中间,提出了中心论点,并有一句话把前面和下面联系起来(5)文章没有直接提出中心论点,而是始终围绕着??发起讨论3.结尾的作用:(1)深化中心论点并提出??结论是:(2)重复还是强化??的中心论点;(3)发行??号召或鼓励人们??;(4)、补充论证??,使论证更加严谨4、开头的作用:(1)由开头写作??这个案子,提出了中心论点吗??(或者导致??的话题)②开头引用著名的话,提出中心论点??(或者导致??的话题)(3)开头引用名人趣事(或??的轶事),提出了中心论点吗??(或者导致??的话题),还能吸引读者的阅读兴趣,增加讨论的兴趣生动的语言设置悬念,引起读者的注意和思考(问题?(5)议论文语言特征分析: 议论文语言特征分析相对固定,只有两个角度:(1)语言特征;(2)文体特征要做这样的题目,必须掌握一些语言风格的关键词:简洁、朴素、生动、幽默、含蓄、委婉、充满文采等。
议论文热点题型及答题技巧一、寻找或概括文章的论点(中心论点和分论点)常见题型:本文的中心论点是什么?方法:(1)掌握论点的表达形式:论点应该是一个清晰的判断和作者观点的完整陈述。
从形式上讲,它应该是一个完整的句子来表达判断。
不能使用隐喻。
(2)注意论点经常出现的位置:标题、开头、结尾及每段中心句的综合。
(3)注意所选文本的第二段:如果第一段列出了生活中的各种现象,第二段可能会出现一个论点。
(4)注意过渡段(句子):如果在所选文本的中间有一个连接前面和下面的过渡句,它通常是一个论点。
(5)子论点的整合:如果所选文本中有子论点,而没有中心论点,我们应该整合子论点,自己总结中心论点。
但这种情况很少发生在中学入学考试中。
温馨提示①虽然不少议论文的题目就是论点,但有的议论文题目并非论点,而是论题,不要误将这类题目答为?论点?;②有的议论文中除了中心论点,还有两个或两个以上的分论点,如果题目要求寻找或概括全文的论点,就要答中心论点,不要误答为文中的某个分论点;如果题目要求概括某部分(或某段)的论点(或观点)就不要错答成了全文的中心论点。
二、理清文章的结构常见问题类型:本文的结构是什么?(你是如何开始讨论的?)方法:(1)看选文符合下列哪种议论文常见的结构形式:①并列式。
平列中心论点的几个方面.这通常是有道理的。
② 进步的深入、逐步发展;这些链接是相互关联的。
(注意秩序)③ 明显的差异正反差。
④ 集成的(2)答题时应对各段内容进行准确概括和巧妙串联。
语言表述为:先通过……引出论点或分论点,再用……事例和名言加以论述,最后得出……的结论。
三、掌握论据类型、分析论据作用、补充论据常见问题类型:文章中使用了哪些论点?它有什么作用?在课文中加入适当的论点。
方法:(1)准确识别论证类型:事实和理由是论证的两种基本形式。
其中,选文中那些具有代表性和决定性的例子、历史事实和统计数据属于?事实论据?;那些经过实践检验的精辟理论、著名格言、民间谚语、格言和谚语,以及自然科学的原理、规律和公式,都属于什么?理性论证?。
(二)议论文阅读常见题型和答题技巧一、寻找中心论点1、看形式:论点应该是明确、简洁、完整的陈述句,一篇文章只有一个中心论点。
2、看位置:①标题(要区分论题和论点)②开篇点题(如果第一段是列举现象,那么可能在第二段出现论点)③篇末点题(“所以、总之、归根结底、因此、一句话”)④概括论据证明的观点(注意承上启下的过渡句,总结分论点)二、关于论据1、区分论据类型:事实论据、道理论据。
2、分析论据作用:能否替换、删除,能否证明论点?★答题方式:不能替换(删除)+概括该论据的内容和作用(证明什么)+与上下文有对应(或逻辑)关系+如果替换(删除)论证不够充分+这体现了议论文论证的严密性。
3、补充论据:答题原则:必须真实、典型、简洁,能证明论点。
(1)补写事实论据:A、可举名人事例,有更大的说服力,并能展示出自己的知识面,但一定要写准确人物、事件,切忌张冠李戴。
B、也可举凡人事例,可以编造,但要注意具有真实感,切忌过于夸大,让人一看就知道是胡编乱造的。
★答题方式:人物+事例+简短评价(2)补写道理论据:最好使用名人名言,一定要写准确,写清出处,增强说服力。
4、概括论据:★答题方式:内容注意是否规定字数,格式是人物(事物)+主体特征(发生发展结果)三、分析论证方法及其作用(段落和句子的作用)★答题方式:举例论证:列举……事例具体有力地证明了……(分观点),从而突出论证了……(中心论点),使论述更真实可信,更有说服力。
引用论证(道理论证):引用……名言充分有力地证明……,增添文章内涵,使说理更有权威性,更有说服力。
比喻论证:用……来比喻……形象生动地证明……,使论述通俗易懂,容易被人接受。
对比论证:把……和……对比突出有力地证明……,使论述更严密,更有说服力。
四、论证方式:立论、驳论。
五、议论文的段落作用:★答题方式开头作用:①激发读者阅读兴趣②提出论题或论点③引起下文④同时作为…论据证明论点结尾作用:①总结全文,得出或深化论点②发出号召,提出希望、展望③补充论证……使论证更严密。
初中语文议论文常见题型及答题技巧1.对立观点式议论文这种题型要求学生比较和分析不同观点之间的利弊,并给出自己的观点。
回答这种题型时,首先要明确各个观点的理由和例子,然后比较它们的优劣之处。
最后给出自己的观点,并用论据和例子来支持。
例题:你认为手机对中学生有利还是有害?写一篇文章谈谈你的观点。
答题技巧:首先,列举手机对中学生有利的理由和例子,比如方便学习和交流。
然后,列举手机对中学生有害的理由和例子,比如上瘾和影响眼睛健康。
接着,比较利弊,得出自己的观点。
最后,用论据和例子来支持观点。
2.问题解决式议论文这种题型要求学生对一个实际问题给出解决办法,并阐述自己的观点。
回答这种题型时,首先要明确问题的原因和影响,然后提出解决问题的方法,最后给出自己的观点。
例题:如何解决学校食堂的问题?写一篇文章谈谈你的观点。
答题技巧:首先,列举学校食堂存在的问题,比如食物质量不稳定、餐厅环境不卫生等。
然后,提出解决问题的方法,比如加强管理、提高饭菜质量等。
最后,给出自己的观点,并用论据和例子来支持。
3.利弊分析式议论文这种题型要求学生对一个现象或事物的利弊进行分析和讨论,并给出自己的观点。
回答这种题型时,首先要明确利弊的原因和影响,然后进行分析和比较,并给出自己的观点。
例题:电子书是否会取代传统纸质书?写一篇文章谈谈你的观点。
答题技巧:首先,列举电子书取代传统纸质书的利点,比如便携、存储空间大等。
然后,列举电子书取代传统纸质书的弊端,比如眼睛疲劳、电子媒体可靠性差等。
接着,分析和比较利弊,得出自己的观点。
最后,用论据和例子来支持观点。
4.观点支持式议论文这种题型要求学生根据一个观点或观点群体进行讨论和支持,并给出自己的观点。
回答这种题型时,首先要明确观点和观点群体的理由和例子,然后进行分析和讨论,并给出自己的观点。
例题:是否应该为中小学生开设社交网络课程?请谈谈你的观点。
答题技巧:首先,列举支持为中小学生开设社交网络课程的理由和例子,比如培养社交能力和学习网络素养。
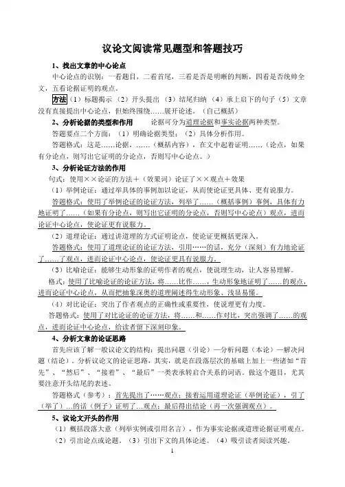
议论文阅读常见题型和答题技巧1、找出文章的中心论点中心论点的识别:一看题目,二看首尾,三看是否是明晰的判断,四看是否统帅全文,五看论据证明的观点。
1)标题揭示(2)开头提出(3)结尾归纳(4)承上启下的句子(5)文章没有直接提出中心论点,但始终围绕……展开论述。
(自己概括)2、分析论据的类型和作用论据可分为道理论据和事实论据两种类型。
答题要点二个方面:(1)明确论据类型;(2)具体分析作用。
答题格式:这是……论据,……(概括内容),在文中起着证明……(论点,如果有分论点,则写出它证明的分论点,否则写中心论点。
)3、分析论证方法的作用句式:使用××论证的方法+(效果词)论证了××观点+效果(1)举例论证:通过举具体的事例加以论证,从而使论证更具体、更有说服力。
答题格式:使用了举例论证的论证方法,列举了……(概括事例)事例,具体有力地证明了……(如果有分论点,则写出它证明的分论点,否则写中心论点)观点,进而论证中心论点,使论证更有说服力。
(2)道理论证:通过讲道理的方式证明论点,使论证更概括更深入。
答题格式:使用了道理论证的论证方法,引用……的话,充分(深刻)有力地论证了……了观点,进而论证中心论点,使论证更具有说服力。
(3)比喻论证:能够生动形象的证明作者的观点,使说理生动,让人容易理解。
格式:使用了比喻论证的论证方法,将……比作……,生动形象地证明了……的观点,进而论证中心论点,从而把抽象深奥的道理阐述得生动形象、浅显易懂。
(4)对比论证:突出了作者观点的正确性或重要性,使说理更有力度。
答题格式:使用了对比论证的论证方法,将……和……作对比,突出强调了……的观点,进而论证中心论点,给读者留下深刻印象。
4、分析文章的论证思路首先应该了解一般议论文的结构:提出问题(引论)—分析问题(本论)—解决问题(结论)。
分析议论文的论证思路,其实,就是在段落层次的基础上加上一些诸如“首先”、“然后”、“接着”、“最后”一类表承转启合关系的词语。
议论文阅读常考题型及答题模板议论文阅读常考题型及答题模板1、本文的中心论点是什么?/作者的观点是什么?/本文讲述了什么道理?从以下两方面把握:(1)位置:论点常在这些位置①题目点明②开头提出(事例引出/名言引出/直接提出/引用提出)③结尾总结④文章中间(2)句式:一般是判断句,有判断词,或能转换为判断句。
2、题目是论点还是论题?如果是论点,回答格式是:是论点,因为它是一个完整的句子,而且是判断句,表明了作者对★★问题的观点看法。
如果是论题,回答格式是:是论题,因为它不是一个完整的句子,(或虽是个句子,但是个疑问句,)仅仅提出了本文要议论的问题或话题★★,没有表明作者的态度观点。
3、开头有什么作用?答题格式:常见的有:⑴名言开头,而且论点就在名言后边,答题格式是:①道理论证,引出并证明了★★的论点。
如果名言比较幽默,还要写上②吸引读者阅读兴趣。
⑵事例开头,而且论点就在事例之后,答题格式是:①事例论证,引出并证明了★★的论点,②吸引读者阅读兴趣。
⑶比喻开头,而且论点就在其后,答题格式是:①比喻论证,引出并证明论点,生动形象,②吸引读者阅读兴趣。
⑷直接提出论点,答题格式是:开门见山,直接亮明了作者的论点。
此种情况较少。
⑸虽然是名言、事例或比喻开头,但后面跟的是论题,答题格式是;①引出论题,②吸引读者阅读兴趣。
还有一种开头不太多见。
先提出一种片面甚至错误的观点,举出一些貌似能证明的事例或名言,与中心论点截然相反。
答题格式是:提出错误片面观点,举出片面事例或名言,为本文树立批驳的靶子,从而引出本文论点。
4、本文/本段采用了什么论证方法?答题思路:事例论证、道理论证、比喻论证、对比论证,其中的一种或几种。
5、论证方法有何作用?⑴事例论证的回答格式是:具体有力地证明了★★的论点,使论证更有说服力。
⑵比喻论证的回答格式是:生动形象地证明了★★的论点,通俗易懂,容易让人接受。
⑶对比论证的回答格式是:将★★和★★作对比(或从正反双面进行对比),突出证明了★★的论点,给人深刻鲜明的印象。
议论文阅读常考题型及答题技巧考点一:寻找或提炼论点。
常考题型:在这篇文章中作者提出了什么观点?/ 本文的中心论点是什么?答题技巧:论点应该是明确的判断,是作者看法的完整陈述。
在形式上,它应该是完整的句子。
论点不能是疑问句,不能只有一个短语,不能使用比喻。
找准论点的方法:一看题目,二看开头,三看结尾,四看中间,五自己归纳。
但它的位置通常在标题和开头,答题时应首先考虑。
考点二:论点的提出方法及作用常考题型:本文开头引用名言或某个故事或某种生活现象有什么作用?答题技巧:议论文常见开头的形式及作用总体上说,议论文开头提出论点的方式分为两大类:直接式,即开门见山,提出中心论点。
间接式,从故事、名言、工作生活中的某一现象等引出论点。
考试时基本上是考查间接提出中心论点的作用。
基本作用分析如下:①针对现实中某种现象(或事例或观点)进行分析,然后提出论点(或提出论题),作用:引出中心论点;论点具有很强的现实针对性。
(常考)②引用名言提出论点或论题,作用:引出中心论点;名言又是证明论点的道理论据。
(常考)③由某个故事或事例引出论点或论题,作用:引出中心论点;故事和事例又是证明论点的事实论据;激发读者的阅读兴趣。
(常考)④用生动的比喻引出论点,作用:引出论点;激发读者的阅读兴趣,又能把抽象的道理形象化,便于读者接受。
(了解)⑤用设问提出问题,作用:引出论点(或论题);引起读者思考。
(了解)考点三:归纳概括论据及作用常考题型:某段举了那些事例?有什么作用?答题技巧:议论文的论据有两种类型:事实论据和道理论据,它们的的作用都是证明中心论点或分论点。
概括论据的基本模式是:谁+干什么+结果怎样考点四:补充论据。
常考题型:结合平时的积累,请你再举一个例子或名言来证明作者的某个观点。
答题技巧:这是近年来常见的题型,看起来要求比较宽泛,但补写的论据也要求典型,有代表性,说服力强。
要答好这类题,需要平时留心生活,多读书多积累。
①补充事实论据时,要选择真实而典型的事例,概括叙述,紧扣论点。
议论文阅读常见题型和答题技巧1、找出文章的中心论点方法1)标题揭示(2)开头提出(3)结尾归纳(4)承上启下的句子(5)文章没有直接提出中心论点,这就需要自己归纳。
2、分析论据的类型和作用论据可分为道理论据和事实论据两种类型。
答题要点二个方面:(1)明确论据型:(2)具体分析作用。
答题格式:这是……论据,……(概括内容),在文中起着证明……(论点,如果有分论点,则写出它证明的分论点,否则写中心论点。
)的作用。
3、分析论证方法的作用句式:使用××论证的方法十论证了××观点+效果1)举例论证:答题格式:使用了举例论证的论证方法,举……(概括事例)证明了……(如果有分论点,则写出它证明的分论点,否则写中心论点),从而使论证更具体更有说服力(2)道理论证:答题格式:使用了道理论证的论证方法,论证了……观点,从而使论证更严密,更有说服力。
(3)比喻论证:格式:使用了比喻论证的论证方法,将……比作……,证明了……的观点,从而把抽象深奥的道理阐述得生动形象、浅显易懂。
(4)对比论证:答题格式:使用了对比论证的论证方法,将……和……加以比较,突出强调了……的观点4、分析文章的论证思路首先应该了解一般议论文的结构:提出问题(引论)一分析问题(本论)一解决问题(结论)分析议论文的论证思路,其实,就是在段落层次的基础上加上一些者如“首先”、“然后、接着”、“最后”一类表承转启合关系的词语。
答题格式:首先举了(引了)…例子(话),从正面证明了…的观点,接着又引了(举了)……的话(例子)从反面证明了……的观点,通过对比论证,证明了……最后又通过比喻论证,证明了……从而有力的证明了中心论点。
5、议论文题目分析(1)作用分析:①点明论点②交待论题③点明议论由头方法:主谓短语和动宾短语一般是论点,如:珍惜××,学会××,继续保持艰苦奋斗的作风并列短语一般论述事物之间的关系,如想和做,成与败。
高中文常型和答技巧1、找出文章的中心点中心点的:一看目,二看首尾,三看是不是清楚的判断,四看能否全文,四看据明的点。
方法:(1)揭露(2)开提出(3)尾(4)承前启后的句子(5)文章没有直接提出中心点,但始⋯⋯睁开述。
2、剖析据的型和作用据可分道理据和事据两种型。
答重点二个方面:(1)明确据型;(2)详细剖析作用。
答格式:是⋯⋯据,⋯⋯(归纳内容),在文中起着明⋯⋯(点,假如有分点,写出它明的分点,否写中心点。
)3、剖析方法的作用句式:使用××的方法+了××点+成效1)例:通详细的案例加以,进而使更详细、更有服力。
答格式:使用了例的方法,⋯⋯(归纳案例)了然⋯⋯(假如有分点,写出它明的分点,否写中心点),进而使更详细更有服力。
(2)道理:通道理的方式明点,使更归纳更深入。
答格式:使用了道理的方法,了⋯⋯了点,进而使更归纳更深入。
(3)比:能生形象的明作者的点,使理生,人简单理解。
格式:使用了比的方法,将⋯⋯比作⋯⋯,了然⋯⋯的点,进而把抽象高深的道理述得生形象、简易懂。
(4)比:突出了作者点的正确性或重要性,使理更有力度。
答格式:使用了比的方法,将⋯⋯和⋯⋯加以比,突出了⋯⋯的点。
5)引用:引用比复,与详细的引用资料相关,有引用名人名言、格言警语、威数据、名人佚事、笑趣等各样状况,其作用要详细剖析。
如引用名人名言、格言警语、威数据,能够增的服力和威性;引用名人佚事、奇趣事,能够增的兴趣性,吸引者往下。
答格式:使用了引用的方法,通引用⋯⋯明⋯⋯的点,使更有服力。
(或更有兴趣性,吸引者往下)4、剖析文章的思路第一认识一般文的构:提出(引)—剖析(本)—解决()。
剖析文的思路,其,就是在段落次的基上加上一些如“第一”、“然后”、“接着”、“最后”一表承启合关系的。
做个目,特别要注意开尾的表述。
答格式:第一了(引了)⋯例子()从正面了然⋯的点,接着又引了(了)⋯的(例子)从反面了然⋯点,通比,了然⋯最后又通比,了然⋯进而有力的了然中心点。
议论文阅读指导一、识别或提炼中心论点提炼论点要关注:题目;开篇、结尾的中心句;中间的过渡句;段首句及段尾的总结句;注意开头结尾处的反问、设问句;注意文中的对比;注意结构上的标志性词语(比如:“首先”、“其次”、“也”、“还”、“更”、“总之”、“由此可见”等)中心论点的提炼可以有三种途径:①在整体感知全文的基础上,对题目进行加工整理得出中心论点;②从文中直接提取中心句作为中心论点;③从文章不同段落中提取分论点,然后进行整合,得出中心论点。
论点应该是明确的判断,是作者看法的完整陈述,在形式上应该是较完整的句子。
有时题目可以直接作论点;有时可能出现在开头,先提出论点,再论证;也可以由某件事引出论点,出现在中间;也可能在结尾总结中心论点。
二、对论据的把握:1、论据类型:事实论据、道理论据事实论据作用等于举例论证的作用,道理论据作用等于道理论证的作用。
2、概括事例:一般用“谁干什么”、“什么怎么样”的形式表达出来。
3、补写事实论据:首先要弄清楚所要证明的观点,其次有针对性地选择事例证明作者的观点。
①可以模仿原文中的例子,举名人事例,有更大的说服力,并能展示出自己的知识面,但一定要写准确人物、事件,切忌张冠李戴。
②可举凡人事例,可以编造,但要注意具有真实感,切忌过于夸大,让人一看就知道是胡编乱造的。
③形式上是“人物+事件+简短评价”,叙述和分析要紧扣论点。
如是仿写,形式上要与上文一致。
三、辨识论证方法,分析其作用:举例论证的作用:举……的事例,更具体,更有力地论证了……这个论点(分论点)。
(或增强文章的趣味性,吸引读者)道理论证的作用:引用……的名言(或格言、俗语等),充分有力地论证了……的观点,使论证更有权威性,更有说服力。
对比论证的作用:用……和……作对比,突出强调了……观点的正确性或重要性。
(或说出了二者在某方面的区别),使说理更有力度,给人深刻印象。
比喻论证的作用:把……比作……,生动形象地论证了……,使论证浅显易懂,容易被人接受。
议论文阅读题型及解题技巧一、常见出题类型及应答方法作些阐释。
1.找出或概括论点。
阅读议论文最主要的是要找准论点,因此,找出或归纳论点是考查的重点,一般采用标示和简答题型。
不管是标示还是摘录,都要注意准确。
要找准论点,可以从文章的结构入手,理清作者思路。
具体的方法是:①找紧紧围绕论题、表达看法、主张的比较完整的判断性语句。
同属这一类的句子,要找那些概括性强的。
②先看标题和开头,再看结尾和文中总结过渡性的句子。
因为论点在题目和文章开头出现的概率最大。
文章中没有论点,需要自己归纳时,一般采用简答题型。
2.辨别论据的类别,分析其作用。
考查论据知识主要采用填空和简答题型。
阅读时要分清论据的类别,弄清哪些是事实论据,哪些是道理论据。
在分析过程中,要特别注意那些简要概括的事实。
辨别论据类别时常用填空题型,只要了解了事实论据和道理论据的特点,解答并不困难。
分析论据的作用常采用简答题型。
要明确论据的作用是证明论点,要证明论点,不能只用一个论据,往往要用几个论据,从不同的侧面、不同的角度、不同的层面来证明,所以分析论据的作用主要应从这三方面考虑。
3.辨析论证方法,理解其作用。
这类题型是考查的重点,一般采用选择题型。
解答这类试题主要是弄清例证法、引证法、对比论证法、比喻论证法的特点,运用掌握的知识进行选择。
分析论证方法的作用一般采用简答题型。
解答时,先说某种论证方法的一般作用,即典型、有代表性、有很强的说服力,再结合具体内容进行解说,例如:引证法的作用是可以使议论更有权威性、科学性,说服力强;对比论证法的作用是褒贬鲜明,使是非曲直一目了然;比喻论证法的作用是形象、生动,使所论证的内容易于被人接受。
4.划分议论文的结构。
这也是考查的重点,常采用选择和标示题型。
无论采用哪种题型,首先要了解议论文的结构特点。
议论文是由引论、本论、结论三部分组成的。
有的议论文先提出论题,再分析论证,最后总结阐明论点;有的议论文是在提出论题的同时提出论点,再分析论证,最后总结。
议论文阅读常见题型和答题技巧1、找出文章的中心论点中心论点的识别:一看题目,二看首尾,三看是否是明晰的判断,四看是否统帅全文,四看论据证明的观点。
方法:(1)标题揭示(2)开头提出(3)结尾归纳(4)承上启下的句子(5)文章没有直接提出中心论点,但始终围绕……展开论述。
2、分析论据的类型和作用论据可分为道理论据和事实论据两种类型。
答题要点二个方面:(1)明确论据类型;(2)具体分析作用。
答题格式:这是……论据,……(概括内容),在文中起着证明……(论点,如果有分论点,则写出它证明的分论点,否则写中心论点。
)3、分析论证方法的作用句式:使用××论证的方法+论证了××观点+效果(1)举例论证:通过举具体的事例加以论证,从而使论证更具体、更有说服力。
答题格式:使用了举例论证的论证方法,举……(概括事例)证明了……(如果有分论点,则写出它证明的分论点,否则写中心论点),从而使论证更具体更有说服力。
(2)道理论证:通过讲道理的方式证明论点,使论证更概括更深入。
答题格式:使用了道理论证的论证方法,论证了……了观点,从而使论证更概括更深入。
(3)比喻论证:能够生动形象的证明作者的观点,使说理生动,让人容易理解。
格式:使用了比喻论证的论证方法,将……比作……,证明了……的观点,从而把抽象深奥的道理阐述得生动形象、浅显易懂。
(4)对比论证:突出了作者观点的正确性或重要性,使说理更有力度。
答题格式:使用了对比论证的论证方法,将……和……加以比较,突出强调了……的观点。
(5)引用论证:引用论证比较复杂,这与具体的引用材料有关,有引用名人名言、格言警句、权威数据、名人佚事、笑话趣闻等各种情况,其作用要具体分析。
如引用名人名言、格言警句、权威数据,可以增强论证的说服力和权威性;引用名人佚事、奇闻趣事,可以增强论证的趣味性,吸引读者往下读。
答题格式:使用了引用论证的论证方法,通过引用……证明……的观点,使论证更有说服力。
(或更有趣味性,吸引读者往下读)4、分析文章的论证思路首先应该了解一般议论文的结构:提出问题(引论)—分析问题(本论)—解决问题(结论)。
分析议论文的论证思路,其实,就是在段落层次的基础上加上一些诸如“首先”、“然后”、“接着”、“最后”一类表承转启合关系的词语。
做这个题目,尤其要注意开头结尾的表述。
答题格式:首先举了(引了)…例子(话)从正面证明了…的观点,接着又引了(举了)…的话(例子)从反面证明了…观点,通过对比论证,证明了…最后又通过比喻论证,证明了…从而有力的证明了中心论点。
5、议论文题目分析(1)作用分析:①点明论点②交待论题③点明议论由头④⑤1、2、3方法:主谓短语和动宾短语一般是论点,如:珍惜××,学会××,继续保持艰苦奋斗的作风并列短语一般论述事物之间的关系,如想和做,成与败题目中有谈、论、说、议的一般是论题。
(2)效果分析:点明了文章论述的内容,明确了文章论点,运用比喻,生动形象的提出了论点等。
6、议论文开头的作用(1)开门见山,提出中心论点。
(2)针对现实中某种现象(或事例或观点)进行分析,然后提出论点(或提出论题),具有很强的针对性。
(3)引用名言提出论点或论题,同时,名言又是证明论点的论据。
(4)由某个故事或事例引出论点或论题,同时,故事和事例又是证明论点的论据。
(5)摆出错误的论点和论据,为下文的批驳树立靶子。
(6)用生动的比喻或故事(如寓言)引出论点,既能激发读者的阅读兴趣,又能把抽象的道理形象化,便于读者接受。
7、议论文结尾的作用(1)深化中心论点,提出……的结论。
(2)强调……的中心论点。
(3)发出……的号召或希望人们……。
(4)补充论证了……。
(其作用是使论证更严密。
)(5)总结全文,得出中心论点。
(6)提出问题,发人深思,其发人去关注或思考某个问题。
8、议论文语言特点分析议论文语言特点分析的角度比较固定,只有二个角度:(1)语言特点;简明平实、形象生动、幽默风趣、含蓄委婉、富有文采等(2)语体特点。
语体特点,就是抓住逻辑严密四个字做文章就可以了。
一个应特别注意的事项就是做这类的题目一定要有具体文句支撑,也就是用文章中的具体例句为例子进行分析。
常用句式:这个词体现了议论文语言的严密性。
9、议论文写作特点分析议论文写作特点分析的角度比较多,如修辞手法、论证方法、写作手法等(1)修辞:比喻:把××比作××,形象生动,把抽象的道理形象化,有力的论述了的××论点,便于读者理解和接受;排比:增强了文章论证的气势,增强了文章的说服力和感染力;引用:引用古诗文,使文章富有文采,同时有力证明了××论点。
引用名言:有力证明了××论点。
反问:增强语气,发人深思设问:启发读者思考,强调某种观点(2)论证方法:参考论证方法的作用谈。
(3)写作手法比较固定,常见的就是:(1)举例论证与道理论证相结合(夹叙夹议);(2)以……论证方法为主。
(3)针对生活中的进行分析,具有很强的针对性等。
同样,做这类的题目一定要有具体文句支撑,也就是用文章中的具体例句为例子进行分析。
10、文段结构作用(1)引出下(全)文;(2)总结前(全)文;(3)承上启下。
作为议论文段的作用,必须结合文体特征具体加答。
如开头段作用往往起着引出中心论点(论题),那么,我们可以参考下面的答题规范格式。
①开头通过写……的事例,提出中心论点……(或引出……的论题)。
②开头通过引用名言,提出中心论点……(或引出……的论题)。
③开头通过引用名人趣事(或……的奇闻趣事),提出中心论点……(或引出……的论题),也起到吸引读者下读的作用,增强了论述的趣味性。
结尾段的作用,请参照8:“结尾的作用”回答。
11、议论文的全文(或段落)结构特点总——分——总,总——分,分——总。
议论文段落的作用:总领全文,引领下文,过度,总结全文,前后呼应。
12、启发思考类题目和补充论据(1)启发思考类题目:①观点必须符合主流思想意识。
②把文章中心换个角度阐述一下即可。
③注意联系实际题必须联系实际。
(2)补充论据注意以下二个方面:①看清楚要求补充的论据类型,即看清楚要求的是名言还是事例。
②补充名人事例要注意字数限制。
当然,作为应考,可以准备“勤奋”、“处世”等常见主题的名人事例和名言。
名言字数要少,事情要熟悉,不要为求新而准备那些较长名言或不熟悉的名人事例。
说明文阅读常见题型和答题技巧一、分类1、从说明对象的角度:事物性说明文、事理性说明文。
2、从说明文语言特征:平实的说明文、生动的说明文。
二、说明的顺序时间顺序、空间顺序、逻辑顺序说明顺寻的作用:使说明内容条理化。
1、空间顺序:说明事物的形状、构造,多在建筑物的结构。
如《核舟记》:头—舱—尾—背。
2、时间顺序:说明事物的发展变化,多在事物的发展变化,如《活板》:唐—宋—升死;《中国石拱桥》:古—今。
3、逻辑顺序:说明事理,多说明事物的内在联系。
其具体分析:主——次、原因——结果、现象——本质、特征——用途、一般——个别、概括——具体、整体——局部。
典型考题:本文使用了什么说明顺序?有何作用?答题格式:本文使用了××××的说明顺序,对××××加以说明,使说明更有条理性。
(第一空应该填具体的说明顺序,第二空应该填写具体的事物名称或说明的事理。
如果是事理性说明文,但又不能准确表述,可用“事理”、“科学事理”等模糊性的语言表述。
)注意:①时间顺序:有表示时间的词语,如:朝代、数字等。
②空间顺序:有表示方位的词语,如:上下、远近、左右、内外、东西南北中等。
③根据说明的目的和对象,可以一种顺序为主,兼用其他顺序,(同一篇文章全文或各部分均可有几种不同的说明顺序,应分别指出。
)三、说明的方法(说明方法大都是三个字;论证方法是四个字;修辞手法是两个字。
)1、常见的说明方法有:举例子、分类别、下定义、打比方、列数字、作比较。
不常用的有:摹状貌、作诠释、列图表、引用说明。
2、常见说明方法的作用:①举例子:通过举具体的实例对事物的特征(事理)加以说明,从而使说明更具体,更有说服力。
②分类别:对事物的特征(事理)分门别类加以说明,使说明更有条理性。
③作比较:把××和××加以比较,突出强调了事物的特征(事理)。
④作诠释:对事物的特征(事理)加以具体的解释说明,使说明更通俗易懂。
⑤打比方:将××比作××,从而形象生动地说明了事物的特征(事理)。
⑥摹状貌:对事物的特征(事理)加以形象化的描摹,使说明更具体生动形象。
⑦下定义:用简明科学的语言对说明的对象(事理)加以揭示,从而更科学、更本质、更概括地揭示事物的特征(事理)。
⑧列数字:用具体的数据对事物的特征(事理)加以说明,使说明更准确更有说服力。
⑨列图表:用列图表的方式对事物的特征(事理)加以说明,使说明更简明更直观。
⑩引用说明:引用说明有以下几种形式——A、引用具体的事例;(作用同举例子)B、引用具体的数据;(作用同列数字)C、引用名言、格言、谚语;作用是使说明更有说服力。
D、引用神话传说、新闻报道、谜语、轶事趣闻等。
作用是增强说明的趣味性。
(引用说明在文章开头,还起到引出说明对象的作用。
)注意:使用某种说明方法的作用的分析,先要明白各种说明方法通常的作用,再与说明对象的特征和具体语境结合起来。
可用公式“作用=方法本身的作用+说明对象及其特征”。
几种说明方法本身的作用:打比方,生动形象;列数字,准确;用图表,清晰明了;举例子、作比较,通俗易懂;下定义,揭示本质特征;分类别,条理清楚;引资料,引证事物特征。
四、说明文的语言品析1、对整篇文章语言的品析,一般从两个角度谈:A、准确;B、形象生动或简明平实。
A是一般说明文的共同特点。
B是针对不同语文风格的角度谈。
做这种评析整篇文章语言特点的题目,一定要结合文章具体内容谈,比如可以选择一句话为例子。
格式如下:这篇文章充分体现了语文准确/生动形象/简明平实的特点,如“……”一句,就准确(生动形象)(简明平实)地说明了事物“……”的特征(事理),2、对具体篇、句、词的评析篇、句的作用基本同上。
字词作用有以下考查形式:A、加点字词有何作用?B、能否替换为另一个词语?C、加点词语能否删去?这种题目往往答“它体现了说明文语言的准确性”(有时是体现语言生动性)的特点答题。
第二种题型还要在答题中比较二者的区别。
第三种题型一般答“能(不能);该词在句中的表达效果,若去掉(删去后不符合人们认识客观事物的规律或与客观事实不符合),则……;所以,该词……”五、说明文写法分析1、结合说明方法谈模式:这篇文章主要运用了……的说明方法,说明了……(内容:事物特征或事理),使说明……(作用:参考前面说明方法,明确其作用)2、结合修辞手法谈模式:这是一篇生动说明文,大量地使用了各种修辞手法,说明了……(内容),使文章的说明形象生动。