发电机短路升流试验
- 格式:docx
- 大小:22.75 KB
- 文档页数:4
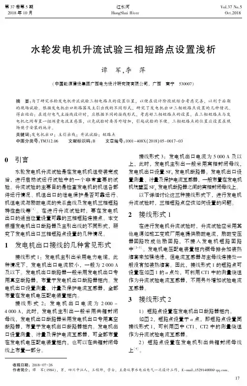
第37卷第5期红水河Vol.37No.52018年10月HongShuiRiverOct.2018水轮发电机升流试验三相短路点设置浅析谭㊀军,李㊀萍(中国能源建设集团广西电力设计研究院有限公司,广西㊀南宁㊀530007)摘㊀要:为了研究水轮发电机升流试验三相电路点的设置位置,以便在设计阶段就综合考虑完善,以利于后期的现场试验㊂根据发电机出口断路器及主引出线的不同形式,研究了发电机出口三相短路点设置的几种情况㊂得出结论:在进行电气主接线设计时,应根据不同的接线形式,考虑好三相短路点的设置,在三相短路点与发电机之间布置一组测量电流互感器,以免试验时要另外增加,引起试验的不便㊂三相短路点的位置应设置在现场便于安装的地方㊂关键词:发电机出口;主引出线;升流试验;短路点中图分类号:TM312.06文献标识码:B文章编号:1001-408X(2018)05-0017-030㊀引言水轮发电机升流试验是在发电机机组安装完成后,进行启动试运行试验中的一个非常重要的试验㊂升流试验的主要目的是检查发电机的机组各部件运行情况㊁机组出口的继电保护是否可靠运行㊁机组电流与励磁电流的关系曲线及发电机三相短路特性曲线等[1]㊂在进行升流试验时,要在发电机出口的适当位置设置可靠的三相短路连接点㊂本文根据发电机出口断路器及主引出线的不同形式,研究了发电机出口三相短路点设置的几种情况㊂1㊀发电机出口接线的几种常见形式接线形式1:发电机主引出采用电力电缆,此种情况下,发电机出口电流较小,一般为2000A及以下㊂发电机出口断路器一般采用发电机出口专用真空断路器,布置于发电机出口断路器柜内㊂发电机出口设置测量㊁计量及保护电流互感器,全部布置在发电机电压配电装置柜内㊂接线形式2:发电机出口电流为2000 4000A,此时,发电机主引出一般采用共箱封闭母线,发电机出口断路器采用发电机出口专用真空断路器,布置于发电机出口断路器柜内㊂发电机出口设置测量㊁计量及保护电流互感器,可全部布置在发电机电压配电装置柜内,也可以在共箱封闭母线上布置一部分㊂接线形式3:发电机出口电流为5000A及以上,此时,发电机主引出一般采用离相封闭母线,发电机出口设置SF6发电机断路器㊂发电机出口设置测量㊁计量及保护电流互感器,一般布置在发电机机坑壁至SF6发电机断路器之间的离相封闭母线上㊂以下详细讨论这三种接线形式下,进行发电机升流试验时,三相短路点应该如何设置的问题㊂2㊀接线形式1在进行发电机升流试验时,升流试验应采用其他电源如施工变或厂用电提供励磁电流,励磁变压器回路改成他励回路,不接入发电机短路回路中[2-3]㊂发电机电压配电装置柜内铜母排会加装热缩套来加强绝缘,但电流互感器与主母线连接处一般没有加装热缩套㊂因此,接线形式1的短路点可设置在如图1的a点处,可利用CT1中的测量绕组作为升流试验电流互感器,不用另外增加试验电流互感器㊂3㊀接线形式21)短路点设置在发电机出口断路器柜内㊂如图2,短路点设置于a点,即短路点设置同接线形式1,可利用图中CT1㊁CT2中的测量绕组作为升流试验电流互感器㊂㊀㊀2)短路点设置在发电机引出共箱封闭母线上[4]㊂㊀㊀收稿日期:2018-07-26㊀㊀作者简介:谭㊀军(1984),男,四川中江人,工程师,学士,主要从事水电站电气一次设计工作,E-mail:152914000@qq.com㊂71㊀红水河2018年第5期图1㊀接线形式1示意图图2㊀接线形式2示意图㊀㊀图2所示的a点虽然可以设置短路点,但是,在a点设置,由于位置较窄,不易安装短路板,因此可考虑在其他地方设置短路板,如图2所示的b点㊂可在发电机至发电机电压配电装置柜的共箱封闭母线上布置一组带测量绕组的电流互感器,由共箱封闭母线在电流互感器后设置好三相短路连接点并配置好三相短路板㊂这个短路点的位置应设置在现场容易安装的地方㊂4㊀接线形式3发电机主引出采用离相封闭母线时,CT1㊁CT2布置在发电机风洞内㊁发电机机坑壁上或离相封闭母线上㊂此时,短路点可设置在如图3中所示a点CT1㊁CT2后的离相封闭母线上,可利用图中CT1㊁CT2中的测量绕组作为升流试验电流互感器㊂由离相封闭母线在电流互感器后设置好三相短路连接点并配置好三相短路板㊂这个短路点的位置应设置在现场容易安装的地方㊂图3㊀接线形式3示意图81谭㊀军,李㊀萍:水轮发电机升流试验三相短路点设置浅析㊀5㊀短路板承受的电流按DL/T507-2014‘水轮发电机机组启动试验规程“规定,在做发电机升流试验时,最大电流升到发电机定子额定电流的1.1倍,每隔10%定子额定电流位置记录定子电流与转子电流㊂由于在1.1倍发电机定子额定电流位置是一个短时停留的过程,所以单独配置的短路线或短路板按能承受的发电机定子额定电流进行配置即可㊂升流试验用的短路线或短路板还兼做发电机短路干燥使用㊂发电机短路干燥时电流一般控制在定子额定电流的25%50%,所以按定子额定电流配置的短路线或短路板满足发电机短路干燥的要求㊂6㊀其它特殊三相短路点1)利用SF6发电机断路器的接地开关做短路点㊂SF6发电机断路器的发电机侧一般配置有接地开关,如图3所示㊂这个接地开关合闸时能否作为发电机升流试验时的三相短路点,经咨询GE公司及ABB公司等SF6发电机断路器厂家,不建议采用接地开关作为发电机升流试验时的三相短路点使用㊂SF6发电机断路器均为全进口产品,接地开关没有额定电流这个参数,很难核定其是否满足升流试验时的电流负载要求㊂由于其价格昂贵且一般不配套有备品,因此不冒险利用这个接地开关来做发电机升流试验时的三相短路点,以免造成不必要的损失㊂2)利用电制动开关做短路点㊂水轮发电机的制动方式有机械制动及电气制动两种㊂采用电制动方式的机组,在发电机出口安装了三相短路电制动开关,如图3所示㊂按DL/T5396-2007‘水力发电厂高压电气设备选择及布置设计规范“规定:对于发电机采用离相封闭母线时,电制动开关不仅应满足与母线连接的要求,同时还要满足发电机升流试验要求[5]㊂这样可省去母线短路装置,节省投资㊂通过电制动开关的制动电流最大可达1.3倍发电机的额定电流㊂由于制动开关投入时间短(不大于10min),其额定电流一般不小于其制动电流的50%㊂由于电制动开关的额定电流只是发电机额定电流的1.3ˑ50%=0.65倍,订货时要求其在1.3倍发电机的额定电流下能够连续运行10min㊂而升流试验时最大电流为1.1倍发电机的额定电流,按10%的幅度进行升流数据记录,在0.7倍发电机额定电流以上的数据记录点共有11个,完成这个试验过程需要一定的时间,对这个试验时间要进行控制,不要拉得过长,尽量在10min左右进行完毕,且在试验期间应监测电制动开关的发热情况,一旦有异常发热应中止试验㊂对电制动变压器的选择也要兼顾做发电机升流试验的需要㊂7㊀结论在进行发电机升流试验时,需要在发电机出口设置可靠的三相短路点,在进行试验时,需要有一组测量电流互感器连接在回路中以便记录发电机电流㊂在进行电气主接线设计时,应根据不同的接线形式,考虑好三相短路点的设置,在三相短路点与发电机之间布置一组测量电流互感器,以免试验时要另外增加,引起试验的不便㊂三相短路点的位置应设置在现场便于安装的地方㊂参考文献:[1]㊀DL/T507-2004,水轮发电机组启动试验规程[S].[2]㊀马明祺.浅谈蜀河水电站一号发电机组短路升流试验[J].信息技术,2016(7):298,318.[3]㊀王敏,邓国民.浅谈长洲水电站首台灯泡贯流式水轮发电机投产升流试验[J].红水河,2014(5):50-53.[4]㊀冯光仙.大型发电机组静态升流试验实例[J].山西科技,2013(1):56-59.[5]㊀DL/T5396-2007,水力发电厂高压电气设备选择及布置设计规范[S].BriefAnalysisofThree-PhaseShort-CircuitPointSettingforHydrogeneratorCurrentBoostingTestTANJun LIPingChinaEnergyEngineeringGroupGuangxiElectricPowerDesignInstituteCo. Ltd. Nanning Guangxi 530007 Abstract Thestudyofthesettingpositionofthree-phasecircuitpointsforhydrogeneratorcurrentboostingtest soastoimproveandconsidercomprehensivelyinthedesignstage benefitsthelaterfieldtest.Accordingtothedifferenttypesofgeneratorcircuitbreakerandmainleadline thispaperstudiesseveralcasesofthree-phaseshort-circuitpointssettingofgeneratoroutlet.Itisconcludedthatasetofmeasuringcurrenttransformersisarrangedbetweenthethree-phaseshort-circuitpointandthegeneratoraccordingtodifferentwiringformsandthesettingofthree-phaseshort-circuitpointsinthedesignofthemainelectricalconnectionscheme soastoavoidadditionalincreaseinthetestandcauseinconvenienceinthetest.Thelocationofthree-phaseshort-circuitpointsshouldbeatasitewhereitiseasytoinstall.Keywords generatoroutlet mainleadline currentboostingtest short-circuitpoint91。
发电机短路特性试验报告
1 项目名称
发电机短路特性试验报告
2 项目简介
依据整套启动方案,采用主变高压侧短路方式,励磁调节器用6kV试验电源,手动调节方式完成短路特性试验。
录取发电机短路特性,在不同的电流下检查保护及测量回路,检查发电机本体。
3 调试过程
3.1 调试过程简介
3.1.1 确认主变高压侧短路点短路良好。
3.1.2 投入励磁系统的试验电源,合上磁场开关,手动调节励磁,升发电机的定子电流到10%In,进行小电流二次回路检查。
3.1.3发电机电流升到80%In,检查差动回路接线的正确性,检查过负荷、负序电流反时限等保护动作的正确性。
3.1.4录制发电机变压器组三相稳定短路特性曲线。
4 数据整理及结论
见下页
备注:
“√”表示项目完成,结果正确。
质量自评:□合格□不合格
5 调试过程中的修改变更
无
附图1:发电机短路特性曲线附图2:发电机短路特性试验记录。
水轮发电机组短路升流和零起升压试验
水轮发电机组短路升流和零起升压试验是电力设备运行前必须进
行的关键测试之一。
短路升流试验的目的是检验水轮发电机在短路情
况下的电气性能及其稳定性。
而零起升压试验的目的则是验证水轮发
电机的额定绝缘水平和耐久性,确保发电机在额定负荷下运行时电气
系统的安全稳定。
对于水轮发电机的短路升流试验,需要按照国家相关标准和规程,通过外部注入短路电流来模拟短路电流条件,然后通过测量绕组电流、电压和功率等参数来评估发电机的运行状态。
在测试过程中,还需要
根据发电机的额定功率和额定转速进行合理的电气参数计算,以确保
测试的有效性和准确性。
对于水轮发电机的零起升压试验,则需要在机组输出端开路的情
况下,分别施加正向5分钟和反向2分钟的额定交流电压或直流电压,以验证绕组及绝缘体的耐压能力。
同时,在测试中还需对机组温升、
空载损耗、绝缘电阻和电容、漏电流和泄漏电流等指标进行全面监测
和分析,确保机组在正常运行时不会出现漏电、放电等异常现象。
在水轮发电机组的短路升流和零起升压试验过程中,需要严格遵
守相关安全规程和操作规程,确保在测试过程中不发生任何安全事故。
测试完成后,还需要对测试数据进行评估和分析,及时发现和排除潜
在的故障隐患,确保机组在实际运行中的正常稳定运行。
5.3发电机短路特性试验(k1短路点)5.3.1系统运行方式:1)500kV #1、#2M母线及其所属开关、大胆线、利于甲线、#5B主变、5032、5031、5022、5021开关在运行状态。
#1主变在冷备用状态,5011、201开关断开,50111、50112、2016刀闸断开,501117、501127、501167、20167、20127接地刀闸拉开,所有临时接地线全部拆除。
2)501367接地刀闸合位,500kV系统及发变组其它接地刀闸分位。
3)6kV各段工作电源进线开关处于试验位置,6kV各段工作电源进线PT处于工作位置。
4)发电机出口侧PT、主变低压侧PT处于运行位置。
5)发电机中性点接地变隔离开关合位。
6)在发电机机端K1处安装一组临时短路排。
5.3.2临时保护措施1)按照定值通知单对发电机保护整定并投入,退出发电机差动保护、失磁保护、失步保护、功率保护。
2)按照定值通知单对励磁变保护整定并投入,退出励磁变差动保护3)退出保护关闭主汽门出口压板,退出强励装置及自动电压调整装置。
5.3.3试验步骤1)合上励磁变临时电源开关。
2)手动增磁,在10%发电机额定电流时检查各CT是否有开路现象;校对试验仪器的读数与励磁系统和集控室内仪表的读数是否一致;检查三相电流的对称性及转子电流是否正常,如定子三相电流严重不平衡或有其他异常现象,应立即断开灭磁开关,查明原因。
3)检查励磁变保护极性,确认差动保护极性正确,检查发电机负序电流。
4)在不同的定子电流下(间隔1000A),分别读取定子三相电流、转子电流和转子电压值,直至额定定子电流为止,录波发电机短路特性曲线。
试验中注意观察发电机的定子线圈温度和出水温度是否合理,否则应立即停止试验并查明原因。
5)试验过程中安排人员进行通流部位巡视,包括转子碳刷处。
尤其是短路排安装位置,如果发现异常情况应立即断开灭磁开关FMK。
6)试验完毕,跳开灭磁开关FMK,并断开励磁调节柜电源。
发电机短路升流试验(一)试验条件1、水轮发电机检修工作全部完毕,具备启动条件;2、励磁变具备带电条件;3、发电机出口三相短接;4、试验前准备工作;5、用2500V兆欧表测定3F定子绕组对地吸收比不小于1.6,用500V兆欧表测量转子绕组对地绝缘不小于0.5MΩ,测量结果合格;6、检查发电机出口断路器3在拉开位置,合上发电机中性点刀闸;7、检查主变已投运;8、投入发电机空冷器xx励磁部分准备工具:小起子、短接线、万用表、图纸、钳形电流表、说明书(二)试验xx1、发变组保护功能只投A套转子接地保护注释:发电机转子充磁后励磁系统首次工作且励磁电流电压较高,励磁电流最大为,该过程同运行时一致仅投A套转子接地保护,出口仅跳灭磁开关。
2、两套低压记忆过流保护的第二时限并将该时限缩短为0秒,两套发变组保护出口仅投跳灭磁开关,过流定值按增容后定值整定。
注释:发电机转子充磁后励磁系统首次工作,由于主保护差动保护退出且发电机定子电流较大约为且仅发电机中性点电流互感器二次侧有电流,故该过程将低压记忆过流保护作为发电机试验运行方式下的主保护投入(过流定值1.21A),出口仅跳灭磁开关。
低压记忆过流保护跳闸分两个时限,第一时限跳母联分段断路器故必须退出该时限,在保护功能层面杜绝误出口的可能性。
操作过程:“过流t1投退”改为“0”;“t2延时”由原定值“4.6s”改为“0S”实际只能改为“0.1s”;投入该保护软压板,出口投双套保护跳灭磁开关。
试验结束恢复原定值,坚决杜绝误整定。
3、投入保护装置电源,拉开发电机交直流配电屏内机组出口开关控制盘直流1路、2路电源。
注释:拉开断路器操作电源,防止出口开关误分闸。
4、投入水机保护回路。
5、检查发电机出口及中性点母线各CT回路应不开路,电气测量仪表指示应正确。
6、在做短路试验时,必须将励磁调节柜内调节器的“残压起励”、“系统电压跟踪”以及“通道跟踪”功能退出,其中“系统电压跟踪”自运行以来均未投过。
发电机短路试验浅析发电机短路试验四号机发变组并⽹前进⾏了发电机短路试验,现结合本次试验,根据相关资料,简要介绍⼀下发电机短路试验的相关内容。
⼆、短路试验的概念发电机短路试验是指发电机在额定转速下,定⼦三相绕组短路时,获取定⼦稳态短路电流与励磁电流关系曲线的试验。
做发电机短路试验时,要先将发电机三相绕组出线端短路,然后维持转速不变,增加励磁,读取励磁电流和相应的定⼦电流数值,直⾄定⼦电流达到额定电流为⽌,以此来获得发电机的某些参数和特性曲线。
三、短路试验的⽬的机组投运初期或有涉及发电机的检修⼯作后,机组并⽹前要进⾏发电机短路试验,主要有以下⼏个⽬的:1、检查发电机的保护、测量和电流回路,确保电流回路没有开路现象。
2、检查定⼦三相电流的对称性,确保三相电流平衡。
3、由得出的短路特性曲线结合空载特性曲线获得发电机的⼀些重要参数。
本次四号机进⾏短路试验,主要是因为⼩修期间进⾏了抽、穿转⼦以及⼆次回路的检查⼯作,同时对发变组保护系统进⾏了升级改造,为了验证更新后的发变组保护装臵差动保护接线的正确性以及保护装臵的性能,特进⾏本次发电机短路试验。
四、短路试验的试验⽅法解开励磁变⾼压侧三相接线,将励磁变⾼压侧三相与发电机短路试验电源良好连接,以此提供停机状态下的励磁电源。
根据⼚⽤电系统设臵情况选取短路点,按照继保要求,投、退相关保护,给上发电机短路试验电源,合灭磁开关,⼿动缓慢调节励磁电流⾄额定,记录相关数据,降低励磁⾄最低后,断开灭磁开关,恢复系统,完成实验。
1、短路试验电源(图⼀:四号机励磁变压器)(图⼆:四号机励磁变短路试验电源接线)励磁系统启励电源容量不⾜,最⾼只能带10%的空载额定电压,正常启动时达5%空载电压就会⾃动切⾄发电机⾃励磁,启励电源⽆法满⾜短路试验要求,因此需使⽤专⽤的6KV 发电机短路试验电源。
如图所⽰,将四号机发电机出线⾄励磁变⾼压侧三相接线解开,使励磁变⾼压侧三相与⼚⽤6KV I 段的发电机短路试验电源良好连接,为短路试验提供励磁电源。
发电机短路试验之老阳三干创作
发电机的短路试验,是指发电机在额定转速下定子三相绕组短路时,定子稳态短路电流与励磁电流的关系曲线。
在做发电机的短路试验时,要先将发电机三相绕组的出线端短路,然后维持转速不变,增加励磁读取励磁电流及相应的定子电流数值,直到定子电流达到额定电流时为止,特别注意的是在进行发电机的短路试验过程中调整励磁电流时严禁往返来回调整。
做发电机短路实验的目的,是为了检查三相电流的对称性,并结合空载特性用来求取电机的参数,可以判断线圈有无匝间短路。
此外计算发电机的主要参数同步电抗短路比以及进行电压调整的计算也需要短路特性注意:
1.三相短路实验尽量采取铜排或铝排同时连接必须良好以免过热现象。
2.调节励磁电流时应缓慢进行。
3.在实验中当Il升至15—20%时应检查三相电流对称性合格后继续。
4.三相短路应尽量装在出口断路器内侧以免在实验过程中断路器误跳引起电机绝缘损坏。
相关数据收集:转子励磁电流和电压可在功率柜上或励磁调节柜电脑上直接读取;定子电流丈量计量的在机组电量收集或监控电脑上直接读取;定子励磁用电流在励磁调节柜电脑上直接读取;呵护和差动电流在发电机呵护装置上读取,并注意其相位的正确性。
1、做发电机短路试验的条件、方法既注意事项是什么?关于发电机的短路试验在现场中,比较少见的,因为机组大修后才做此试验,试验必须有方案。
危险点一是装设或拆除短路板的工作具有较大的危险性,二是危险点是在进行发电机的短路试验过程中,调整励磁电流时严禁往返来回调整。
发电机的短路试验是指发电机在额定转速下,定子三相绕组短路时,定子稳态短路电流与励磁电流的关系曲线,在做发电机的短路试验时,要先将发电机三相绕组的出线端短路,然后,维持转速不变,增加励磁,读取励磁电流及相应的定子电流数值,直到定子电流达到额定电流时为止,特别注意的是在进行发电机的短路试验过程中,调整励磁电流时严禁往返来回调整。
做短路试验时,短路线可以从主变高压侧短接,也可以从发电机出口处短接,同时在高厂变低压侧即6KV工作进线处(6KV倒至备变)也要短接。
增加励磁时,一定要使用恒电流模式以防止励磁电流和定子电流失控。
试验完毕拆除短接线时要注意放电。
还有你们升压站是GIS的吗?如果GIS升压站做短路试验时尽量从发电机出口短接吧,尽量别合GIS的接地刀。
做发电机短路实验的目的是为了检查三相电流的对称性,并结合空载特性用来求取电机的参数,可以判断线圈有无匝间短路。
此外,计算发电机的主要参数,同步电抗,短路比以及进行电压调整的计算,也需要短路特性注意:(1)三相短路实验尽量采用铜排或铝排,同时连接必须良好,以免过热现象!(2)调节励磁电流时应缓慢进行,(3)在实验中当Il升至15—20%时,应检查三相电流对称性,合格后继续(4)三相短路,应尽量装在出口断路器内侧,以免在实验过程中,断路器误跳,引起电机绝缘损坏。
1、在发电机出口CT外侧设置可靠的三相短路母线,如果三相短路点设在发电机断路器外侧,则应采取措施防止断路器跳闸;2、手动开机至额定转速,机组各部位运转正常,各部瓦温度稳定,机组振摆正常,各部冷却水温、水量符合规定3、提供励磁电源,最好用盘车装置做4、投入机组水机保护5、手动合灭磁开关(FMK),通过盘车装置手动升流至25%定子额定电流,普测CT二次侧通流情况,检查发电机各电流回路的相位及三相电流准确性和对称性;6、在发电机额定电流工况下,跳开灭磁开关检验灭磁情况是否正常,录制发电机在额定电流时灭磁过程的示波图7、录制发电机三相短路特性曲线,逐级将定子电流升至额定值,每隔10%定子额定电流记录定子电流、转子电流及转子电压;降流分级测量应在10点以上8、上述检测试验完成后,在发电机额定电流工况下,跳灭磁开关(FMK),录制发电机额定电流下的灭磁特征发电机短路特性试验指导书1. 目的和范围1.1编写本作业指导书的目的是明确发电机试验内容及其要求,确保设备能长期安全运行。
发电机升流试验及接地保护试验技术方案目录一、试验准备 (1)二、发电机升流试验 (1)三、发电机接地保护试验 (3)一、试验准备1、校核10#机组定子接地保护相关定值。
2、检查机端零序CT,做好零序电流的测试准备。
3、在10#机组发电机开关柜电缆接引处安装短路铜板。
11#机组、12#机组、4#主变正常运行。
试验前,应检查确认短路母线已安装合格。
4、拆除励磁变高压侧电缆,敷设它励电源(从10#机励磁变高压侧到175米层它励电源隔离开关柜),测试绝缘合格;电缆规格3×50mm2,保护整定电流速断80A,定时限过流63A,时间1秒。
5、测量发电机转子绝缘电阻,符合要求。
6、修改发电机过电压保护定值为30%Ue。
7、投入发电机过电压保护压板和所有水力机械保护;其余保护仅作用于信号。
8、在灭磁柜直流母线上并接一带空气开关的3kw电炉(维护项目部借用)。
9、在发电机出口引线C相(流道盖板处)设置临时接地点,准备好接地用短路接地线。
二、发电机升流试验1、10机组自动开机启动辅机,手动开调速器至额定转速。
2、检查调速器齿盘测速或机组转速信号装置齿盘测速能否正常工作,工作正常后将调速器切至手动。
如调速器转速测量不稳定,通过在线测量装置监视转速。
3、励磁调节器电流给定降至最小,投入10 kV它励电源,检测励磁电源相序是否正确。
4、切除励磁启励电源。
5、将励磁调节器开机回路外部端子短接:开关量板X2:4-8端子短接(R631,GND)。
6、将恒控制角跳线JB1拔出(将AP4板上的JP1连接2、3短接片拔出)7、残压起励功能退出;通道跟踪、系统电压跟踪功能退出。
8、将励磁调节器切C通道,检查确认C通道在截止状态。
9、投入灭磁柜直流母线上并接的电炉。
10、合灭磁开关。
11、将励磁调节器开机回路外部端子短接。
AP4的X2:4和X2:8端子短接。
12、手动加励磁,缓慢升流至(3~4)%发电机额定电流,检查升流范围内各CT二次无开路,穿心零序TA的极性是否正确;继续升流至10%额定电流,检查各CT二次三相电流平衡情况及其相位。
水轮发电机短路试验原理及方法分析本文详细介绍了发电机短路试验的基本原理、试验前的准备工作,重点介绍了短路点和电源方式的选择、短路试验步骤及试验注意事项。
发电机短路试验是发电机系列试验中一项重要试验,它关系到机组能否安全、稳定及可靠运行。
通过短路实验前的准备和短路实验的制定,能有效选择励磁电源和三相短路点,本实验解决了常见问题及法案,因此发电机短路试验在发电厂中应用非常广泛。
标签:水轮发电机短路实验;方法;问题分析前言依照水轮发电机试验规定,在水轮发电机完成前期准备工作后再进行水轮发电机升流实验。
在水轮发电机升流实验中发电机的短路实验室作为主要部位,在发电机主要保护全部退出的情况下,实验具备风险;实验成果的好与坏对下阶段发电机升压实验、主变升流试验、开关站升流试验和线路升压实验有直接的关系。
所以我们在进行发电机短路试验前,要正确看待试验目的,依据发电机主接线和励磁装置电气调试大纲进行合理的实验方案,并预备好应急预案,以防突发事件的发生并保证实验能安全进行。
本次水轮发电机组的应用工程,归属湖北省汉江兴隆水利枢纽管理局,是南水北调中线汉江中下游四项治理工程之一,同时更是汉江中下游水资源综合开发利用的一项重要工程。
该工程的正常蓄水位达到36.2m,所设计的相应库容正常蓄水位36.2m,相应库容2.73亿m3;设计及校核洪水位41.75m,总库容4.85亿m3,最大下泄流量19400m3/s,装机4台,单机容量10MW,总装机容量达40MW。
在近些年来的使用中,每年的平均发电量为2.25亿kw·h,出线电压等级标准为110kV,回路数为一回,送许台220kV变电所,输电距离38km。
1.试验前的准备工作首先,监理部门对此试验进行审批,并交由施工单位让其发工作票,经由试验领导通过;然后将并励连接的励磁系统与机组终端分开,拆开励磁变与发电机主母线的联线;断开发电机中性点消弧线圈隔离刀闸;如果具备好的条件可以投入备用励磁装置或提供励磁变压器他励高压电源,促使动力电源给励磁装置供电。
水轮发电机短路试验的问题探讨二滩建设咨询有限公司张儒清摘要:水轮发电机的短路试验前的准备与短路试验程序制定、合理选择的励磁电源和三相短路点、他励电源常见问题及解决方案的探讨。
关键词:水轮发电机短流试验问题探讨按照《水轮发电机组起动试验规程DL 507—2002》的规定要求,水轮发电机组在完成尾水充水、压力钢管及蜗壳充水、调速器和励磁装置调试、水轮发电机组空载运行、转子进行动平衡试验与机组过速试验后应进行水轮发电机组升流试验。
发电机的短路试验是水轮发电机组升流试验中重要的一环,其试验程序较为复杂;在发电机主要保护全部退出的情况下,试验存在风险;试验成果的好坏将直接影响下阶段发电机升压试验、主变升流试验、开关站升流试验与线路升压试验。
因此和在试验前应明确试验的目的,根据发电机主接线制定合理的试验方案,对试验过程中会出现的问题应有应急预案,以保证试验的安全顺利进行。
1.试验前的准备1.1监理部审批施工单位制定的《发电机组起动试验方案》,由施工单位制定操作工作票,提请起动试验领导小组审批;1.2并励连接的励磁系统与机组终端分开,拆开励磁变与发电机主母线的联线;1.3断开发电机中性点消弧线圈隔离刀闸:1.4有条件时最好投入备用励磁装置;或提供励磁变压器他励高压电源;或用厂用动力电源给励磁装置供电。
励磁装置通电后对励磁装置进行带电全面检查,切于“导通角手动调节方式”。
1.5在发电机出口CT外侧设置可靠的三相短路母线,如果三相短路点设在发电机断路器外侧,则应采取措施防止断路器跳闸;1.6将发电机短路范围内暂时不用的CT二次侧短路并接地;1.7检查发电机定子和转子绝缘电阻,检查滑环与碳刷接触情况;1.8退出所有发电机保护;1.9试验过程中保证机旁至中控室、蝶阀室、水轮机层、母线层通讯通畅。
1.10做好操作记录,1.11指定专人短路试验完毕,拆除短路连线和CT短路线,恢复发电机保护和励磁系统,并进行全面安全检查。
发电机A修短路、空载和假同期试验方案批准: _____________审定: _____________审核: ____________开滦热电有限公司2012年11月15日目录发电机升流及短路特性试验方案 (3)1. 编制目的与试验范围 (3)2. 试验前应具备的条件及安全措施 (3)3.试验组织措施 (4)4.试验前的设备检查 (4)5.试验步骤和程序 (5)6.主要安全技术措施 (5)发电机空载试验方案 (6)1.试验前检查 (6)2.空载升压试验 (6)发电机假同期试验方案 (6)1.试验前的检查 (6)附件一:发电机短路试验操作票................................................................. 错误!未定义书签。
附件二:发电机空载特性试验操作票......................................................... 错误!未定义书签。
附件三:发电机假同期试验操作票............................................................. 错误!未定义书签。
附件四:发电机短路试验时记录 (7)附件五:发电机空载试验时记录 (7)发电机升流及短路特性试验方案1. 编制目的与试验范围为进一步实现发电厂A修工程顺利安全达到并网发电的目的特编写此方案,本方案根据工程设计图纸编制。
本试验方案所涉及的主要设备包括:发电机系统;出线母排、CT、PT、等;励磁系统;CT、PT、励磁变、励磁控制柜等;2. 试验前应具备的条件及安全措施1、试验前应具备的条件1)断开励磁变低压侧与励磁刀闸的连接.2)发电机出口母线应用连接母排三相连接,应确保母排连接可靠,为保证试验母排能承受大电流冲击应与原母排尺寸一致;3)断开发电机组中心点PT,CT应做连接接地;4)励磁系统应已完成各元件测试、及假负载试验;5)有关的保护回路、控制回路调试完毕,回路传动试验完毕,开关动作正确可靠,信号显示正确;2、试验前应具备安全措施1)拆除影响试验的临时设施,对不影响试验的临时设施与试验表记应有足够的安全距离;2)试验设备按运行要求装设明显标志及安全设施;3)通道及出口畅通、隔离设施完善、孔洞堵严、沟道盖板完整,无屋面漏雨、渗水情况;4)照明充足、完善、有适合于电气灭火的消防器材;5)房门、网门盘应设锁的已锁好,警告标志明显齐全;6)人员组织配套完善,操作保护用具齐全;7)工作接地及保护接地符合设计要求;8)通讯联络设施足够可靠;9)所有开关设备均处于断开位臵上列各项工作检查完毕符合要求,所有人员应离开将要带电的设备及系统,未经指挥人员许可、登记不得擅自再进行任何检查和检修工作。
在做发电机短路试验时,先将发电机三相引出线短接并接地,并使发电机在额定转速下旋转,逐步增加励磁电流,按等间隔测读转子励磁电流和定子各相电流值。
短路试验一般在0.2、0.4、0.6、0.8、1.0的额定静子电流下分5点测量。
短路特性试验注意事项:(1)以接入发电机二次回路的标准仪表读数为准,参照日常仪表,若有较大出入,则停止试验,查明原因。
(2)试验时,当励磁电流升至15-20%额定值时,应检查定子三相电流的平衡情况,应正常。
(3)临时接线要规范。
发电机做短路试验是为了测量短路电流与励磁电流之间的关系,此时电压为零,PT的投入毫无意义。
检测短路点是否虚接,只需要看短路电流与励磁电流就行了,因为它们成正比例关系* 在进行短路试验时,将盘表值与标准值核对,应无明显差异,检查各项电流对称,检查发电机差动保护不平衡电流。
* 根据上述各点数据,作出短路特性曲线。
* 测得的数值应立即与出厂试验值进行比较,误差应在允许范围内。
否则即说明转子绕组内有层间短路。
记录定子电压和励磁机励磁电流及电压值,测绘出发电机空载上升特性,同理可测出发电机空载下降特性,下降点和上升点电压值相同,测量时励磁只允许向一个方向调,不得倒调,否则将影响试验的准确度。
* 测得的数值应立即与出厂试验值进行比较,误差应在允许范围内,否则,如试验准确性无问题,则说明发电机转子绕组内可能有层间短路。
* 注意:试验中应防止误强励发生;发电机要维持在额定(或某一恒定)转速。
发电机层间耐压试验合励磁开关,逐步升高发电机电压为l.2Un即12600V,并在此电压下停留3分钟,再逐渐降低电压。
电压降至近于零时,分断励磁开关。
发电机灭磁时间常数及残压测量。
* 恢复发变组所有保护整定定值。
* 所有保护正常工作。
* 合励磁电源开关SW3,升高发电机定子电压至额定电压。
* 启动记录装置,同时跳开励磁开关SW3,记录量为发电机定子电压、励磁机励磁电压、励磁机励磁电流。
水轮发电机短路升流试验的过程1、1#发电机升流及短路特性试验机组升流试验是通过对发电机、母线等一次设备升流,检查发电机主回路CT二次接线的正确性,检查发电机保护、测量、录波、励磁、调速器和机组LCU电流回路的正确性,检查发电机保护装置动作正确性。
1#发电机升流短路点设在发电机出口,装设封闭母线专用短路试验及接地装置,用他励电源逐渐升流,检查短路范围内的CT二次回路、表计及保护的正确性,录制发电机短路特性曲线时,同时测额定电流下的轴电压。
做额定电流下灭磁特性试验。
短路特性采用先升流至110,额定电流,然后电流下降时录制曲线。
2、1#机组升流试验的准备工作1)断开发电机出口断路器 01DL 、隔离开关014DS以及灭磁开关。
2)从10kv 坝区变开关柜(电流互感器变比50/1)柜引一根10kv电缆接入励磁变高压侧作为临时他励电源。
保护整定电流速断 1.5 A ,过电流 1A ,时间1秒。
另外放一根4×1.5电缆到机旁1,机励磁柜附近用于远方跳合开关。
3)断开励磁变高压侧与主母线的连接,10 kV电缆接入励磁变高压侧。
对励磁变进行冲击试验,共进行3次,每次保持5分钟,间隔5分钟。
4)断开机组中心点消弧线圈隔离开关。
5)励磁系统应已完成各元件测试,并带电阻负载录制了小电流特性。
6)短路范围内暂时不用的CT二次线圈已短路接地,各测试仪表接线、标定完毕。
7)发电机组保护出口压板在断开位置,保护仅作用于信号。
投过压闭环和水机保护。
8)测量定子绕组和转子绕组绝缘电阻和吸收比。
9)技术供水系统已投入运行,各子系统的水量分配均匀,各部轴承冷却系统流量正常,发电机定子空气冷却器的水量正常。
10)恢复发电机集电环碳刷3、1#发电机零起升流1)自动开机至额定转速,机组各部运行正常。
2)励磁风机运行正常。
3)励磁装置处于电流反馈最小输出状态,投10 kV它励电源。
4)检查短路范围内的CT二次电流回路的完整性。
发电机升流及短路特性试验措施1#1#发电机升流及短路特性试验措施1、1#发电机升流及短路特性试验机组升流试验是通过对发电机、母线等一次设备升流,检查发电机主回路CT二次接线的正确性,检查发电机保护、测量、录波、励磁、调速器和机组LCU电流回路的正确性,检查发电机保护装置动作正确性。
1#发电机升流短路点设在发电机出口,装设封闭母线专用短路试验及接地装置,用他励电源逐渐升流,检查短路范围内的CT二次回路、表计及保护的正确性,录制发电机短路特性曲线时,同时测额定电流下的轴电压。
做额定电流下灭磁特性试验。
短路特性采用先升流至110%额定电流,然后电流下降时录制曲线。
2、1#机组升流试验的准备工作1)断开发电机出口断路器01DL、隔离开关014DS以及灭磁开关。
2)从10kv坝区变开关柜(电流互感器变比50/1)柜引一根10kv电缆接入励磁变高压侧作为临时他励电源。
保护整定电流速断 1.5A,过电流1A,时间1秒。
另外放一根4×1.5电缆到机旁1#机励磁柜附近用于远方跳合开关。
3)断开励磁变高压侧与主母线的连接,10kV电缆接入励磁变高压侧。
对励磁变进行冲击试验,共进行3次,每次保持5分钟,间隔5分钟。
4)断开机组中心点消弧线圈隔离开关。
5)励磁系统应已完成各元件测试,并带电阻负载录制了小电流特性。
6)短路范围内暂时不用的CT二次线圈已短路接地,各测试仪表接线、标定完毕。
7)发电机组保护出口压板在断开位置,保护仅作用于信号。
投过压闭环和水机保护。
8)测量定子绕组和转子绕组绝缘电阻和吸收比。
9)技术供水系统已投入运行,各子系统的水量分配均匀,各部轴承冷却系统流量正常,发电机定子空气冷却器的水量正常。
10)恢复发电机集电环碳刷3、1#发电机零起升流1)自动开机至额定转速,机组各部运行正常。
2)励磁风机运行正常。
3)励磁装置处于电流反馈最小输出状态,投10kV它励电源。
4)检查短路范围内的CT二次电流回路的完整性。
发电机短路升流试验一)试验条件1、水轮发电机检修工作全部完毕,具备启动条件;2、励磁变具备带电条件;3、发电机出口三相短接;4、试验前准备工作;5、用2500V兆欧表测定3F定子绕组对地吸收比不小于1.6,用500V兆欧表测量转子绕组对地绝缘不小于0.5M Q,测量结果合格;6、检查发电机出口断路器 3 在拉开位置,合上发电机中性点刀闸;7、检查主变已投运;8、投入发电机空冷器xx励磁部分准备工具:小起子、短接线、万用表、图纸、钳形电流表、说明书二)试验xx1、发变组保护功能只投 A 套转子接地保护注释:发电机转子充磁后励磁系统首次工作且励磁电流电压较高,励磁电流最大为,该过程同运行时一致仅投 A 套转子接地保护,出口仅跳灭磁开关。
2、两套低压记忆过流保护的第二时限并将该时限缩短为0秒,两套发变组保护出口仅投跳灭磁开关,过流定值按增容后定值整定。
注释:发电机转子充磁后励磁系统首次工作,由于主保护差动保护退出且发电机定子电流较大约为且仅发电机中性点电流互感器二次侧有电流,故该过程将低压记忆过流保护作为发电机试验运行方式下的主保护投入(过流定值 1.21A),出口仅跳灭磁开关。
低压记忆过流保护跳闸分两个时限,第一时限跳母联分段断路器故必须退出该时限,在保护功能层面杜绝误出口的可能性。
操作过程:过流t1投退”改为“0” “t2延时”由原定值“4.6s改为“OS”际只能改为“0.1s”投入该保护软压板,出口投双套保护跳灭磁开关。
试验结束恢复原定值,坚决杜绝误整定。
3、投入保护装置电源,拉开发电机交直流配电屏内机组出口开关控制盘直流1 路、 2 路电源。
注释:拉开断路器操作电源,防止出口开关误分闸。
4、投入水机保护回路。
5、检查发电机出口及中性点母线各CT回路应不开路,电气测量仪表指示应正确。
6、在做短路试验时,必须将励磁调节柜内调节器的“残压起励”、“系统电压跟踪”以及“通道跟踪”功能退出,其中“系统电压跟踪”自运行以来均未投过。
发电机短路升流实验
12月5日,俄公堡电站1#发电机组短路升流实验,带10kv母线递升加压试验顺利完成。
徐永盛主任对1#机组碳刷进行仔细检查
短路升流试验需要分别在发电机出口断路器侧,1#励磁变低压侧、1#厂变低压侧、1#主变高压侧、2#主变低压侧设置短路点,并在电流升至10%额定电流后对相应电流二次回路做全面检查。
紧接着进行的发电机带10kv一段母线递升加压试验则需要分阶段逐步升高发电机机端电压,并在不同的电压状态下观察发电机及母线等设备的绝缘情况。
凌晨时分,田德伟副总经理在严寒中指导现场工作
在公司领导田德伟副总经理指挥下,经过现场调试人员一整夜的奋战,1#发电机组短路升流实验及10kv母线的递升加压试验圆满完成。
发电机短路升流试验
(一)试验条件
1、水轮发电机检修工作全部完毕,具备启动条件;
2、励磁变具备带电条件;
3、发电机出口三相短接;
4、试验前准备工作;
5、用2500V兆欧表测定3F定子绕组对地吸收比不小于1.6,用500V兆欧表测量转子绕组对地绝缘不小于0.5MΩ,测量结果合格;
6、检查发电机出口断路器3在拉开位置,合上发电机中性点刀闸;
7、检查主变已投运;
8、投入发电机空冷器xx
励磁部分准备工具:小起子、短接线、万用表、图纸、钳形电流表、说明书
(二)试验xx
1、发变组保护功能只投A套转子接地保护
注释:发电机转子充磁后励磁系统首次工作且励磁电流电压较高,励磁电流最大为,该过程同运行时一致仅投A套转子接地保护,出口仅跳灭磁开关。
2、两套低压记忆过流保护的第二时限并将该时限缩短为0秒,两套发变组保护出口仅投跳灭磁开关,过流定值按增容后定值整定。
注释:发电机转子充磁后励磁系统首次工作,由于主保护差动保护退出且发电机定子电流较大约为且仅发电机中性点电流互感器二次侧有电流,故该过程将低压记忆过流保护作为发电机试验运行方式下的主保护投入(过流定值1.21A),出口仅跳灭磁开关。
低压记忆过流保护跳闸分两个时限,第一时限跳母联分段断路器故必须退出该时限,在保护功能层面杜绝误出口的可能性。
操作过程:“过流t1投退”改为“0”;“t2延时”由原定值“4.6s”改为“0S”实际只能改为“0.1s”;投入该保护软压板,出口投双套保护跳灭磁开关。
试验结束恢复原定值,坚决杜绝误整定。
3、投入保护装置电源,拉开发电机交直流配电屏内机组出口开关控制盘直流1路、2路电源。
注释:拉开断路器操作电源,防止出口开关误分闸。
4、投入水机保护回路。
5、检查发电机出口及中性点母线各CT回路应不开路,电气测量仪表指示应正确。
6、在做短路试验时,必须将励磁调节柜内调节器的“残压起励”、“系统电压跟踪”以及“通道跟踪”功能退出,其中“系统电压跟踪”自运行以来均未投过。
试验完成后将“残压起励”、“通道跟踪”功能恢复投入。
断开起励电源开关,同时严禁操作起励按键和进行通道切换,以防止励磁系统出现误强励。
7、短路点设置
短路点在发电机机端近端出口处,将发电机机端母排解开,此时可以采用合上发电机出口断路器,从系统倒送电方式供电,励磁变和出口PT将有电源,此种模式将不需要调压器给调节器PT供电,以满足机组短路升流要求。
(三)试验危险点分析
1、增加励磁时,一定要使用恒电流模式以防止励磁电流和定子电流失控。
2、试验过程中对所有带电部分进行检查时注意保持安全距离。
3、试验完毕拆除短接线时要注意放电。
(四)试验目的
1、检查定子三相电流的对称性。
2、判断转子绕组有无匝间短路。
3、通过分析短路特性试验数据,结合空载特性曲线求取发电机的一些重要参数。
(五)试验步骤
1、励磁系统各种操作
【1】确认出口开关及隔刀在断开位置。
【2】将励磁调节柜对外端子排上的并网令解除(断开端子排X100:3端子)。
注释:此过程防止出口断路器合闸后,并网开入对调节器造成影响使其工作于非试验状态。
【3】将励磁调节柜对外端子排上的起励令解除(断开端子排X100:2端子)。
注释:在接线层面上杜绝“误起励”操作,整个试验过程不允许起励操作。
【4】将励磁调节器上电,通过调节器显示屏上将A/B通道调节器均设为“恒励磁调节”模式。
操作方法:在“运行方式”界面下把A/B通道调节器设为“手动运行”模式,开机前,手动方式的电流给定值总是下限值(显示为0%)。
此举也是防止在试验过程中通道切换到A/B通道后由于无机端电压而发生“误强励”。
【5】模拟量总线板上C通道调节器的JP1跳线器短接,将C通道设为“恒控制角调节”模式;调节器切换到C通道运行。
此时UKC约115。
【6】划开所有电压互感器二次侧电压回路联片,(电压I、电压II及系统电压),试验后应立即恢复。
【7】合上灭磁开关。
2、手动开机,检查发电机各部温度应稳定,机组各部位运转应正常。
3、合上发电机出口开关及隔刀,给励磁变供电。
4、倒送电后应对励磁变低压侧用相序表测相序应为正相序。
5、短接AP3开关量板上励磁系统开机令(AP3板上X2:4和X2:8端子),此时励磁系统C通道开机工作,同时风机启动,C通道UKC的值约110,A/B通道UKC的值约10,注意不要进行通道切换,保证试验全程在C通道进行,防止可能带来的误强励。
通过励磁调节器増磁按钮手动升流,当UKC在约90左右时有输出。
6、通过励磁调节器増磁按钮手动升流。
发电机定子电流按10%Ie的步长从零开始上升。
定子电流升至10%-20%额定值时,应检查三相电流的对称性。
若不平衡,应查明原因,必要时降低励磁,断开灭磁开关。
分阶段将定子电流升至额定电流,录制发电机短路特性曲线,测量发电机差动回路的差动电流,判明各电流回路的相序和极性的正确性。
升流同时分阶段测量横差电流。
7、监视机组振动和摆度,并在短路电流为25%、50%、75%、100%额定电流时观察机组各部位的振动、摆度。
在短路电流为50%、75%、100%额定电流各停顿5min,一次人员带风洞钥匙和电筒进入上、下风洞进行检查是否有异常现象,重点应检查发电机出口短路线以及二次电流回路。
8、在额定电流下测量发电机轴电压。
9、在100%Ie停留一段时间后,再以10%Ie速度逐渐减磁降流至0,并记录各点的短路电流值和转子电压值。
10、试验完毕。
(六)试验结果分析
1、根据试验数据绘制短路特性曲线,该曲线应是通过坐标原点的一条直线(转子励磁电流为横轴,定子电流为纵轴)。
2、将试验所绘制曲线与出厂数据或历年数据相比较,若曲线有明显降低,则说明转子绕组有可能匝间短路或励磁回路有故障。