染色方法总结
- 格式:docx
- 大小:22.67 KB
- 文档页数:10
细菌一般染色方法细菌染色是一种常用的实验技术,通过染色使细菌在显微镜下能够更清晰地观察和分析。
细菌染色通常分为简单染色、阴性染色和阳性染色三种方法。
一、简单染色方法:简单染色是最基础的细菌染色方法,主要是用一种染色剂来染色所有类型的细菌。
常用的染色剂有墨汁、甲基蓝、伊红等。
简单染色的步骤如下:1.取一片细菌涂片,将其干燥。
2.在涂片上滴加染色剂,覆盖整个片面。
3.将染色剂置于片上一分钟,用水冲洗。
4.用纸巾将涂片上的多余水份吸干。
5.镶片并观察。
简单染色可以使细菌呈现出斑点或条纹状,并能够区分一些基本形态和结构,但不能提供更多细菌信息。
二、阴性染色方法:阴性染色可使细菌显现为透明,而背景呈色的方法。
常用的阴性染色剂有阿里兹红、印度墨等。
阴性染色的步骤如下:1.将涂片上的细菌涂片均匀涂抹于载玻片上,使其成薄层。
2.滴加阴性染色剂到涂片上,使其均匀覆盖涂片表面。
3.用水冲洗染色液,并用纸巾擦干涂片。
4.镶片并观察。
阴性染色使背景呈色,使细菌透明,从而可以更清晰地观察其形态特征。
三、阳性染色方法:阳性染色可以使细菌显现为有色的圆点或杆状,常用的阳性染色剂有甲基蓝、伊红等。
阳性染色的步骤如下:1.将涂片上的细菌涂片均匀涂抹于载玻片上。
2.将染色剂滴加到涂片上,使其完全覆盖涂片。
3.置片5-10分钟,然后用水冲洗染色剂。
4.用纸巾将涂片上的多余水份吸干。
5.镶片并观察。
阳性染色可以染色细菌,使其呈现有色的形态,便于观察和鉴定。
此外,还有一些特殊染色方法,如革兰氏染色法、氢酒精酸快速染色法等。
革兰氏染色是一种经典的细菌染色方法,通过不同细菌细胞壁的染色性质来将其分为革兰阳性细菌和革兰阴性细菌。
该方法使用革兰紫染色剂和碘液,以及酒精和碳酸盐条件溶液进行染色处理。
氢酒精酸快速染色法是一种常用的快速染色方法,将细菌用甲基蓝染色液处理一段时间后,用酒精和酸性酒精进行洗涤和脱色,最后用伊红染色液着色。
这种方法可以快速地将细菌分为两种主要类型:革兰阳性细菌和革兰阴性细菌。
一、原理:1、革兰氏染色原理:通过结晶紫初染和碘液媒染后,在细胞壁内形成了不溶于水的结晶紫与碘的复合物,革兰氏阳性菌由于其细胞壁较厚、肽聚糖网层次较多且交联致密,故遇乙醇脱色处理时,因失水反而使网孔缩小,再加上它不含类脂,故乙醇处理不会出现缝隙,因此能把结晶紫与碘复合物牢牢留在壁内,使其仍呈紫色;而革兰氏阴性菌因其细胞壁薄、外膜层类脂含量高、肽聚糖层薄且交联度差,在遇脱色剂后,以类脂为主的外膜迅速溶解,薄而松散的肽聚糖网不能阻挡结晶紫与碘复合物的溶出,因此通过乙醇脱色后仍呈无色,再经沙黄等红色染料复染,就使革兰氏阴性菌呈红色。
2、芽孢染色法的原理:芽孢又叫内生孢子(endosopre),是某些细菌生长到一定阶段在菌体内形成的休眠体,通常呈圆形或椭圆形。
细菌能否形成芽孢以及芽孢的形状、芽孢在芽孢囊内的位置、芽孢囊是否膨大等特征是鉴定细菌的依据之一。
芽孢染色法是利用细菌的芽孢和菌体对染料的亲和力不同的原理,用不同染料进行着色,使芽孢和菌体呈不同的颜色而便于区别。
芽孢壁厚、透性低,着色、脱色均较困难,因此,当先用弱碱性染料,如孔雀绿(malachite green)或碱性品红(basic fuchsin)在加热条件下进行染色时,此染料不仅可进入菌体,而且也可进入芽孢,进入菌体的染料可经水洗脱色,而进入芽孢的染料则难以透出,若再用复染液(如番红液)或衬托溶液(如黑色素溶液)处理,则菌体和芽孢易于区分。
用着色力强的染色剂孔雀绿或石炭酸复红,在加热条件下染色,使染料不仅进入菌体也可进入芽孢内,进入菌体的染料经水洗后被脱色,而芽孢一经着色难以被水洗脱,当用对比度大的复染剂染色后,芽孢仍保留初染剂的颜色,而菌体和芽孢囊被染成复染剂的颜色,使芽孢和菌体更易于区分。
3、荚膜染色法的原理:荚膜是包围在细菌细胞外面的一层粘液性物质,其主要成分是多糖类,不易染色,故常用衬托染色法,即将菌体和背景着色,而把不着色且透明的荚膜衬托出来。
染整工艺知识点总结染整工艺是一种将纺织品经过染色和整理等处理,使其达到预期颜色和效果的技术。
染整工艺是纺织品生产过程中重要的一环,对最终产品的质量和外观起着至关重要的作用。
以下是染整工艺的一些知识点总结。
1. 纺织品染色纺织品染色是指把未经染色的纱线、面料或成衣等纺织品浸泡在染料溶液中,使其吸收染料,使得纺织品的颜色得到改变的过程。
染色方法包括浸染、印花、染织等。
(1)浸染浸染是指将纺织品浸泡在染料中,使其充分吸收染料。
浸染有直接染色和间接染色两种方式。
直接染色是指染料直接与纺织品接触,在加热或长时间浸泡后使染料牢固地固定在纺织品上。
而间接染色则是纺织品先以化学方法处理,使之成为适于吸取染料的状态,再浸染染料。
(2)印花印花是指将图案的印版或模板印到纺织品上,再将染料涂抹或浸渍到图案上,使得只有图案部分的颜色改变。
印花可以使用木刻、屏版、圆网版、镂空版等方法进行。
(3)染织染织是将已上色的纱线经织造再染色的工艺。
这种方法可以减少不必要的浪费,提高染色的均匀度和一致性。
2. 染料染料是染色的主要原料,它们通过与纺织品发生化学反应,使纺织品着色。
染料的种类繁多,按化学结构可分为酚酞染料、甲酚染料、偶氮染料、还原性染料等几大类。
根据染色方式分为直接染料、酸性染料、还原性染料、分散性染料、活性染料等。
(1)直接染料直接染料是指染料分子中含有与纺织品相亲的基团,它们可以直接地被纺织品上的纤维结构所吸附。
这类染料对纺织品的亲和力较强,染色效果好,但容易出现均匀度不够的问题。
(2)分散性染料分散性染料具有优异的溶解性和分散性,能够均匀地分散在水中,可以广泛应用于涤纶、酚醛和酚酞等合成纤维的染色。
(3)酸性染料酸性染料主要用于动植物蛋白纤维的染色,具有在酸性条件下良好的亲和性能,可以在较低的温度下得到良好的染色效果。
3. 染整工艺流程染整工艺流程主要包括预处理、染色、整理三个阶段。
(1)预处理预处理是指将原始纺织品进行清洁、退浆、脱脂、漂白、煮练等处理,以准备后续的染色工艺。
病理学技术—特殊染色最最全总结(均配图)结缔组织染色法1.1 Mallory三色染色法Mallory三色染色法可用于胶原和网状纤维的染色,其中蓝色代表胶原和网状纤维,淡蓝色代表软骨、粘液和淀粉样变物质,红色代表神经胶原纤维、肌纤维和酸性颗粒,橘红色代表髓鞘和红细胞。
图表A1.1展示了Mallory三色染色法的效果,其中A组排列规则。
1.2 Masson三色染色法Masson三色染色法可用于胶原纤维和肌纤维的染色,其中绿色代表胶原纤维,红色代表肌纤维,橘红色代表红细胞。
图表B1.2和C1.2展示了Masson三色染色法在胃癌组织和血管平滑肌中的应用。
1.3 显示胶原、网状和弹性纤维的三联染色法三联染色法可用于显示胶原、网状和弹性纤维,其中红色代表胶原纤维,黑色代表网状纤维,绿色代表弹性纤维,淡黄色代表肌肉和红细胞。
图表D展示了Weigert间苯二酚法的效果。
胶原纤维染色法2.1 天狼星红苦味酸染色法天狼星红苦味酸染色法可用于胶原纤维的染色,其中红色代表胶原纤维,绿色代表细胞核,黄色代表其他物质。
天狼星红苦味酸染色法在偏光显微镜下观察,Ⅰ型呈强双折光性,呈黄色或红色纤维,Ⅱ型呈弱双折光,呈多种色彩疏网状分布,Ⅲ型呈弱双折光,呈绿色的细纤维,Ⅳ型呈弱双折光的基膜,呈淡黄色。
图表E展示了胶原纤维的染色效果,以及XXX.)苦味酸-酸性品红法在心肌梗塞后2个月的应用。
2.2 Van Gieson(V.G)苦味酸-酸性品红法Van Gieson(V.G)苦味酸-酸性品红法可用于胶原纤维的染色,其中鲜红色代表胶原纤维,黄色代表肌纤维、细胞质和红细胞,蓝褐色代表胞核。
图表E展示了胶原纤维的染色效果,以及XXX.)苦味酸-酸性品红法在心肌梗塞后2个月的应用。
三、网状纤维染色3.1 XXX-Sweets银氨染色法XXX-Sweets银氨染色法可用于网状纤维的染色,其中黑色代表网状纤维,红色代表胞核(核固红复染),黄棕色代表胶原纤维,淡红色代表细胞质(红液复染)。
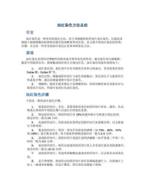
油红染色方法总结引言油红染色是一种常用的染色方法,用于对细胞和组织切片进行染色,以提高显微镜下观察细胞结构和组织器官的清晰度和对比度。
本文将介绍油红染色的原理、步骤,并总结一些常见的油红染色注意事项和优化方法。
原理油红染色是利用对嗜酸性的脂质成分特异染色的性质,通过染色剂与细胞膜、胞浆中的脂质结合,使细胞或组织切片呈现出红色。
油红染色的基本原理如下:1.油红染色剂:染色剂中含有对脂质有亲和力的成分,常用的染色剂有Sudan III、Sudan IV等。
2.染色过程:细胞或组织切片与染色剂接触后,染色剂分子与脂质结合形成复合物,通过显微镜观察可见红色染色。
3.嗜酸性:脂质在最多情况下是嗜酸性的,即使用酸性染色剂染色时与脂质结合反应,形成可见的红色油红染色。
油红染色步骤下面是一般的油红染色步骤:1.准备组织切片:首先,需要获取待染色的组织切片样本。
通常,从动物或人体组织中切割出薄片以进行后续染色处理。
2.固定组织切片:将组织切片用10%的缓冲福尔马林进行固定处理,固定时间一般为24小时。
3.洗涤组织切片:用流动的水将固定的组织切片洗涤数分钟,以去除福尔马林残留。
4.脱水组织切片:使用一系列不同浓度的酒精(如70%、85%、95%和100%)进行脱水处理,每个浓度的酒精浸泡时间一般为3-5分钟。
5.渗透组织切片:将组织切片浸泡在透明质酸酯(如甲苯或二甲苯)中,时间一般为3-5分钟。
6.染色组织切片:将经过渗透的组织切片放入含有油红染色剂的盛器中,染色时间一般为10-15分钟。
7.清洗组织切片:用透明质酸酯迅速清洗组织切片,以去除多余的染色剂。
8.盖片和观察:将清洗过的组织切片放在显微镜玻璃片上,在玻璃片上加上一滴透明质酸酯,用盖片覆盖,然后放在显微镜下观察。
注意事项和优化方法在进行油红染色过程中,以下是一些需要注意的事项和可能的优化方法:•组织切片厚度:过厚的组织切片会导致染色剂渗透不均匀,建议切割切片时控制在3-5微米。
染色实验工艺总结一、实验目的本次染色实验旨在探究不同染料在不同纤维上的染色性能,了解染色工艺对纤维着色效果的影响,为提高染色质量和效率提供理论依据。
二、实验原理染色是将染料通过物理或化学方法固定在纤维上,使纤维呈现出所需颜色的过程。
实验原理包括纤维的吸色性、染料的溶解性、染色温度、时间等因素对染色效果的影响。
三、实验步骤1.准备纤维样品:选择不同种类的纤维,如棉、涤纶、尼龙等,进行预处理,如清洗、烘干等。
2.配制染料溶液:按照染料与溶剂的比例,配制不同浓度的染料溶液。
3.染色实验:将纤维样品浸入染料溶液中,控制染色温度、时间和搅拌速度等参数,观察并记录染色效果。
4.洗涤与固色:将染色后的纤维样品进行洗涤,去除未固定的染料,然后进行固色处理,使染料更牢固地固定在纤维上。
5.烘干与测试:将固色后的纤维样品烘干,然后进行色牢度、色深等性能测试。
四、实验结果与分析通过实验,我们得到了以下结果:1.不同纤维对染料的吸色性能存在差异。
例如,棉纤维对酸性染料的吸色性能较好,而涤纶纤维对分散染料的吸色性能较好。
2.染料浓度、染色温度、时间和搅拌速度等因素对染色效果有显著影响。
随着染料浓度的增加,染色深度逐渐提高;随着染色温度的升高,染色速度加快,但过高的温度可能导致染料分解;染色时间越长,染色深度越深,但过长的时间可能导致染料过度渗透,影响染色效果;适当的搅拌速度有助于染料在纤维上的均匀分布。
根据实验结果,我们可以得出以下结论:1.在选择染料时,应根据纤维类型和所需颜色选择合适的染料类型。
2.在染色过程中,应控制好染料浓度、染色温度、时间和搅拌速度等参数,以获得最佳的染色效果。
3.固色处理对于提高染色牢度非常重要,应选择合适的固色方法和条件。
五、实验总结通过本次染色实验,我们深入了解了染色工艺对纤维着色效果的影响,为实际生产中的染色操作提供了有益的参考。
同时,我们也发现了染色过程中存在的一些问题和挑战,如染料的选择、染色参数的控制以及固色处理等。
病理学技术—特殊染色最最全总结病理学技术是医学研究领域中的一个重要分支,它利用各种不同的方法和技术,对组织和细胞进行分析和研究。
其中,特殊染色技术是病理学技术中的一个重要组成部分,通过使用不同的染色剂,有助于观察并区分不同的细胞和组织结构,以辅助诊断和研究。
以下是对特殊染色技术的最全总结。
1. PAS染色(Periodic Acid-Schiff染色):PAS染色可以用于检测细胞和组织中的多糖物质,如糖原、粘多糖和黏多糖等。
PAS染色通过一系列的化学反应,将含有醛基的物质氧化,然后与PAS染料反应生成染色物质。
2. 铁染色:铁染色可用于检测细胞和组织中的铁含量,它可以帮助鉴别铁负荷过多或过少的情况。
常用的铁染色方法包括Perls染色和Prussian blue染色。
3.去脂酸和酶染色:去脂酸和酶染色用于检测细胞和组织中的脂质和酶活性。
去脂酸染色通过将组织切片浸泡在油酸中,然后用溴化黄染色,观察脂质的分布情况。
酶染色通过使用特定的染色剂来观察细胞中的酶活性,如碘化物染色用于检测过氧化物酶活性。
4.免疫组织化学染色:免疫组织化学染色是通过使用特异性抗体来检测细胞和组织中的蛋白质和其他分子。
常见的免疫组织化学染色方法包括免疫荧光染色和酶联免疫组化染色。
这些染色技术可以用于确定特定抗原的存在和定位,从而帮助确定疾病的诊断和预后。
5.组织切片染色:组织切片染色是一种常见的特殊染色技术,它可以用于检测细胞和组织中的结构和细胞器。
常用的组织切片染色方法包括伊红染色、苏木素-伊红染色和单色染色等。
6.核酸染色:核酸染色用于检测细胞和组织中的核酸结构和功能,其中最常用的核酸染色方法是荧光原位杂交(FISH)和DAPI染色。
荧光原位杂交可以用来检测染色体异常和基因重排等。
7.肉眼可见染色:肉眼可见染色是一种用于检测显微镜下不易观察到的细胞和组织结构的染色技术。
常见的肉眼可见染色方法包括钙化染色和淀粉样变染色等。
总结以上所述,特殊染色技术在病理学领域中具有重要的应用意义,通过使用不同的染色剂,可以对细胞和组织进行全面和准确的分析和研究。
病理学技术——特殊染色最全总结特殊染色是病理学中常用的一种技术手段,用于染色并可视化细胞、组织或病理标本中特定的结构、细胞成分或病理损伤,从而帮助诊断人员更准确地判断疾病类型和病理变化程度。
特殊染色的种类繁多,下面将对一些常见的特殊染色进行全面总结。
一、银染色法银染色法是通过化学反应使待染物质与银盐结合,生成黑色或褐色沉淀,并在显微镜下观察变化。
常见的银染色方法有:Reticulin(網狀纖維)染色、Gomori银染色、Grocott-Methenamine银染色。
二、PAS染色PAS染色(Periodic Acid-Schiff染色)是一种常见的特殊染色技术,用于检测糖原以及其他多糖类物质。
通常使用的PAS染色是将待染物标本与过氧化铬酸溶液(Periodic Acid)处理后再使用Schiff试剂进行染色的方法。
PAS染色为酸性物质染成红色,大多为胞浆染色。
常见的应用包括鉴别肝细胞变性、神经纤维、肾小管等结构。
三、 Masson三色染色法Masson三色染色法是一种多彩染色方法,通过染色剂的组合可染出细胞核、胶原纤维和细胞质等不同组织成分。
Masson三色染色方法包括酸性区域以绿色染色显示胶原纤维,细胞核以黑色或暗蓝色染色显示,胞质以红色染色显示。
该染色法在组织纤维化、炎症反应等病变的检测中应用广泛。
四、Mallory三色染色法Mallory三色染色法和Masson三色染色法类似,可以用于显示胶原纤维、细胞核和胞质等组织成分。
其区别在于Mallory三色染色法标本在染色前需用盐酸处理,使染色剂更易于沉积在纤维上,能更清晰地显示组织纤维结构。
五、Giemsa染色Giemsa染色通常用于血液和骨髓涂片的染色,并可以显示细胞核、染色质和胞质等成分。
Giemsa染色法有多种方法,如Giemsa-Eosin染色法、Giemsa-Wright染色法等,可根据需要选用。
六、von Kossa染色法von Kossa染色法用于检测组织中的钙盐沉积,如血管壁的钙化、尿路结石等。
染色工作总结
染色工作是纺织行业中非常重要的一环,它直接影响到织物的颜色和质感。
在
染色工作中,我们需要精确控制染料的浓度、温度和时间,以确保织物染色均匀、色牢度好。
在过去的一段时间里,我参与了染色工作,并在此总结了一些经验和教训。
首先,精确控制染料的浓度是非常关键的。
染料的浓度过高会导致织物染色不
均匀,而浓度过低则会导致颜色不够鲜艳。
因此,我们需要根据织物的材质和颜色要求,精确计算染料的用量,确保染色效果符合要求。
其次,控制染色的温度和时间也非常重要。
温度过高会导致染料快速分解,而
温度过低则会影响染色的均匀度。
同时,时间的控制也需要精准,过短的时间会导致染色不够深,而过长的时间则会影响织物的质量。
因此,我们需要根据染料的特性和织物的要求,精确控制染色的温度和时间。
另外,染色工作中还需要注意安全和环保。
染料和化学药剂都具有一定的毒性,因此在染色过程中需要严格遵守操作规程,做好个人防护。
同时,废水处理也是非常重要的,我们需要将废水进行处理,确保不对环境造成污染。
总的来说,染色工作是一项需要细心和耐心的工作。
在日常的工作中,我们需
要不断学习和总结经验,以提高染色工作的质量和效率。
希望通过我们的努力,能够为纺织行业的发展贡献一份力量。
考马斯亮蓝染色总结考马斯亮蓝染色是一种广泛应用于生物学实验中的染色技术,它可以用于检测许多不同的分子和细胞类型。
这种染色方法是法国生物学家Louis-Charles Malassez于1867年发明的,后由德国生物学家Richard Kuhn于1933年进行改良,使其成为现代生物学实验的标准技术之一。
本文将对考马斯亮蓝染色的方法、应用以及优缺点进行总结。
一、方法考马斯亮蓝染色的原理是,亮蓝染料可以与DNA的碱基对结合而形成复合物。
这种染色技术需要一些基本试剂,包括亮蓝染料、甲醛、醋酸以及石蜡等。
具体操作步骤如下:1. 取需要染色的细胞或组织样本,用生理盐水进行清洗;2. 将样本固定在载玻片上,用甲醛和醋酸进行固定处理;3. 将载玻片在70%乙醇和95%乙醇中依次浸泡,以去除固定剂;4. 在50%和75%醇溶液中浸泡数分钟,使样本逐渐变暗;5. 用亮蓝染料染色,通常需要在100倍和400倍低倍镜下观察。
二、应用考马斯亮蓝染色可以用于检测DNA、RNA、核蛋白和细胞质等细胞成分。
在分子生物学实验中,考马斯亮蓝染色被广泛应用于检测DNA条带的大小、纯度和含量。
此外,它还可以用于细胞形态和结构的观察,如观察细胞核、染色质和核仁等。
在医学领域中,考马斯亮蓝染色可以用于检测肿瘤、癌细胞、炎症细胞和血液样本等。
从组织样本中提取DNA或RNA 时,也会使用该染色技术。
三、优缺点优点:1.对许多不同类型的细胞和分子具有高度灵敏度和特异性。
2.操作简便,仅需要一些基本试剂和设备。
3.观察结果清晰,可以展示细胞组织的形态和结构。
4.染色技术稳定性好,结果可复制性高。
缺点:1.过程中可能会使样本遭到破坏或溶解。
2.亮蓝染料可能与背景杂质结合,导致结果不准确。
3.需要专业人员进行染色和观察,较为复杂。
4.染色后,样品无法再进行分子生物学的使用,比如PCR 反应等。
结语:考马斯亮蓝染色是一种简便、灵敏并且重要的分子生物学实验技术。
各种染色方法及应用染色是一种常见的化学实验和工艺,在许多领域都有广泛的应用。
本文将介绍各种染色方法及其应用。
1.染料染色:染料染色是最常见的染色方法之一、染料是一种可溶于水或溶剂的有色化合物,通常由有机合成得到。
染料染色适用于各种材料,如纺织品、纸张、皮革等。
染料染色的优点是色彩鲜艳、染色均匀,并且染色过程简单方便。
2.染色质染色:染色质染色是用希望染色质的颜料染色,常用于生物学实验中。
染色质是一种存在于染色体中的蛋白质-核酸复合物,通过染色质染色可以观察和研究染色质的变化和分布。
常见的染色剂有吉姆萨染料、吉姆萨绿、DAPI等。
3.免疫组化染色:免疫组化染色是一种常用于检测蛋白质分布和定位的方法。
它基于免疫反应原理,通过将特异性抗体与酶、荧光物质或金粒等标记结合,使特定蛋白质在组织切片或细胞中显示出颜色或荧光。
免疫组化染色广泛应用于生物医学研究、病理学诊断和新药开发等领域。
4.电镀染色:电镀染色是一种将金属基材表面镀上一层具有颜色的金属膜的方法。
电镀染色可以改变金属基材的外观和增加表面涂层的耐腐蚀性能。
常见的电镀染色方法有阳极氧化染色和阳离子染色等。
5.实验室染色:实验室染色是一种在实验室中进行的标记方法,常用于细胞和组织的观察和研究。
实验室染色使用特定的染料或标记物,如荧光染料、酶染色剂等,可以使目标细胞或组织在显微镜下更容易观察和分析。
6.化学反应染色:化学反应染色是通过染色剂与待染物发生化学反应而得到颜色变化的方法。
常见的化学反应染色方法有铁氰化钾染色法、酚酞试剂染色法等。
化学反应染色主要用于分析化学、生物化学和医学等领域。
7.DNA染色:DNA染色是将DNA分子染色以便观察和分析的方法。
DNA 染色可以通过荧光染料、酶染色剂和银染法等方法实现。
DNA染色在基因检测、DNA分子分析和遗传学研究等领域有重要应用。
总之,不同的染色方法在各种领域都有广泛应用。
它们不仅丰富了我们对材料、细胞、组织、分子等的观察和研究,而且在医学、生物学、化学等领域中起到了重要作用。
检验中常用染色镜检方式方法的总结1.革兰染色●鉴别革兰氏阴性菌和革兰氏阳性菌,指导临床用药等。
●革兰染色一般步骤:1)初染:滴加结晶紫染色液于涂片上1min,水洗。
2)媒染:滴加碘液媒染1min,水洗。
3)脱色:将涂片浸入95%酒精,轻摇玻片,脱去染液后,水洗。
4)复染:滴加番红于涂片上复染1min,水洗,吸水纸吸干,油镜观察。
●革兰染色结果判读:革兰阳性菌为紫色,革兰阴性菌为红色。
2.瑞氏染色●瑞氏染液配制:1)瑞氏染液配制:瑞氏染料830mg 或1g甲醇(AR )500ml 或600ml先称干燥(事先放入温箱干燥过夜)瑞氏染料放置乳钵内,用乳棒轻轻敲碎染料成粉末,再行研磨至听不到研芝麻声即呈细粉末,加少许甘油或甲醇溶解研磨,使染料在乳缸内显“一面镜”光泽,而无染料粉粒沉着,再加较多量甲醇研磨呈一面镜光亮,静置片刻,将上层液体倒入一清洁储存瓶内(最好用甲醇空瓶),再加甲醇研磨,重复数次,直至乳钵内染料及甲醇用完为止,摇匀,密封瓶口,存室温暗处,储存愈久,则染料溶解、分解就越好,一般储存3 个月以上为佳。
2)缓冲液:缓冲液作用:染色对氢离子浓度是十分敏感的,据观察pH 值的改变,可使蛋白质与染料形成的化合物重新离解。
缓冲液须保持一定的pH 使染色稳定,PBS 的pH 一般在 6.4~6.8 ,偏碱性染料可与缓冲液中酸基起中和作用,偏酸性染料则与缓冲液中的碱基起中和作用,使pH 恒定。
缓冲液配制(pH6.4~6.8 ,弱酸性):配方1 :1% KH2PO4 30ml M/15 KH2PO4 73.5 ml配方2 :1% Na2HPO4 20ml M/15 Na2HPO4 26.5mlH 2 O( 新鲜) 加至1000ml置室温黑暗处,瓶口密封,防止霉菌污染,如有污染则应报废。
●瑞氏染色一般步骤:1)取病料涂片、自然干燥2)滴加瑞氏染液染3分钟,使标本被其中甲醛所固定;3)加等量PH6.4的磷酸盐缓冲液(或等量超纯水)轻轻晃动玻片,均匀静置5分钟;4)水洗、吸干、镜检●瑞氏染色结果判读:细菌染成蓝色,组织细胞胞浆红色,细胞核蓝色或紫色。
纺织染色知识点总结一、纺织染色的基本概念纺织染色是将染料加入到纺织品的纤维中,使其吸收染料并固定在纤维中的过程。
纺织染色可以给纺织品赋予不同的颜色和图案,提高纺织品的附加值。
纺织染色是纺织加工中的重要环节,对纺织品的整体品质和外观有重要影响。
二、纺织染色的分类1. 染色方法:按染色方法的不同,纺织染色可以分为物理染色、化学染色和特种染色。
(1)物理染色:利用物理方法将染料分散或溶解在水中,通过纺织品与染料溶液的接触,使染料在纤维内部沉积,从而实现染色的目的。
物理染色包括浸染、喷射染色、印花等方法。
(2)化学染色:利用化学反应使染料与纤维结合的染色方法。
化学染色包括半连续染色、连续染色等方法。
(3)特种染色:包括真空染色、射流染色、蒸气染色等特殊的染色方法。
2. 染料选择:根据染料的特性,纺织染色可以分为酸性染料、碱性染料、直接染料、分散染料、还原性染料、金属染料、硫化染料等不同类型的染色。
三、纺织染色的工艺流程纺织染色一般包括预处理、染色、后处理等环节。
1. 预处理:包括浸泡、洗涤、脱灰、漂白、起毛、预染等环节,主要是为了使纺织品适合染色。
2. 染色:包括染料浸渍、染色、清洗等环节。
3. 后处理:包括干燥、整理、涂层、固色等环节。
四、纺织染色的关键技术1. 染料选择:根据纤维的成分、染纺织品的用途和所要求的性能,合理选择染料种类。
2. 染色配方设计:确定染色配方,包括染料浓度、染料种类、助剂用量等。
3. 染色工艺控制:控制染色过程中的温度、时间、压力、PH值等参数,保证染色效果。
4. 染色设备的优化:选择合适的染色设备,如喷射染色机、连续染色机等,提高染色效率。
五、纺织染色的发展趋势1. 环保染色:随着环保意识的增强,纺织染色趋向于采用低污染、低排放的染色工艺和染料。
2. 数字化染色:通过计算机技术和自动化设备,实现染色过程的数字化管理。
3. 智能化染色:利用传感技术和智能控制技术,实现纺织染色过程的智能化控制。
病理学技术特殊染色总结一、结缔组织染色法Mallory三色染色法蓝色:胶原和网状纤维淡蓝色:软骨、粘液、淀粉样变物质红色:神经胶原纤维、肌纤维、酸性颗粒橘红色:髓鞘、红细胞Masson三色染色法绿色:胶原纤维红色:肌纤维蓝褐色:胞核三联染色法红色:胶原纤维黑色:网状纤维绿色:弹性纤维淡黄色:肌肉、红细胞二、胶原纤维染色法Van Gieson(V.G)苦味酸-酸性品红法鲜红色:胶原纤维黄色:肌纤维、细胞质、红细胞蓝褐色:胞核天狼星红(Sirius red)苦味酸染色法红色:胶原纤维绿色:细胞核黄色:其他三、网状纤维染色Gordon-Sweets银氨染色法(梅花开枝图,金色阳光伴树枝)黑色:网状纤维红色:胞核(核固红复染)黄棕色:胶原纤维淡红色:细胞质(伊红复染)四、弹性纤维染色Gomori醛复红染色法*甲醛生理盐水液固定的染色效果最佳紫红色:弹性纤维橘黄色:背景五、弹性、胶原纤维的双重组合染色法蓝绿色:弹性纤维红色:胶原纤维淡黄色:背景六、肌肉组织染色△横纹肌组织染色Mallory磷钨酸苏木精染色法(PTAH)蓝色:胞核、纤维、肌肉、神经胶质纤维、纤维蛋白、横纹肌黄色或玫红色:胶原纤维、网状纤维软骨基质、骨微紫色:粗弹性纤维(有时)紫蓝色或棕黄色:缺血缺氧早期病变的心肌△早期心肌病变组织染色Nagar-Olsen染色法(HBFP)红色:缺氧心肌、红细胞黄色或黄棕色:正常心肌蓝色:细胞核Poley显示缺氧心肌染色法红色:缺氧心肌紫色:胞核绿色:其他组织1七、糖类染色过碘酸-Schiff(PAS)染色法红色:糖原及其他PAS反应阳性物质蓝色:细胞核八、黏液物质(黏多糖)染色Mowry阿尔辛蓝过碘酸雪夫(AB-PAS)染色法红色:中性黏液物质蓝色:酸性黏液物质紫红色:混合性黏液物质阿尔辛蓝(爱先蓝,PH 2.5)法蓝色:含硫酸黏液物质不着色或淡然:强硫酸化黏液物质红色:胞核阿尔辛蓝(爱先蓝,PH 1.0)法蓝色:含硫酸黏液物质不着色:非硫酸化酸性黏液物质红色:胞核(如复染)九、黑色素染色Masson-Fontana黑色素银浸染色法黑色:黑色素及嗜银细胞颗粒红色:胶原纤维浅黄色:背景Lillie硫酸亚铁染色法暗绿色:黑色素浅绿或不着色:背景黄色:肌纤维和背景十、含铁血黄素染色亚铁氰化钾法(Perls blue普鲁士蓝显示三价铁)蓝色:含铁血黄素浅红色:其他组织十一、胆色素染色三氯醋酸染色法绿色:胆色素红色和黄色:其他(复染)十二、脂褐素染色三氯化铁-铁氰化钾法(非特异性)暗蓝色:脂褐素醛品红法(现配现用)深紫色:脂褐素浅黄色:背景十三、脱色素染色通常用来鉴定是否有黑色素存在,3张连续石蜡切片,1张HE,1黑色素染色,1张氧化漂白脱色素十四、纤维蛋白染色Lendrum等MSB染色法*本法的MSB指马休黄猩红蓝法红色:纤维蛋白紫色:陈旧性纤维蛋白蓝色:细胞核黄色:红细胞Gram甲紫染色法蓝黑色:纤维蛋白红色:背景十五、淀粉样物质染色刚果红染色法红色:淀粉样物质蓝色:细胞核Jurgens甲紫染色法红色或紫红色:淀粉样物质蓝色:细胞核十六、真菌染色2Grocott六胺银染色法*真菌均被着色黑褐色:菌丝和孢子红色:细胞核淡绿色:背景高碘酸复红染色法紫红色:真菌浅黄色:红细胞十七、细菌染色一般细菌革兰氏染色(Gram碱性复红结晶紫染色法)蓝色:革兰阳性菌红色:革兰阴性菌红色:细胞核抗酸杆菌Ziehl-Neelsen抗酸杆菌染色法红色:抗酸杆菌灰蓝色:背景胃幽门螺杆菌Warthin-Starry胃幽门螺杆菌染色法棕黑色或黑色:胃幽门螺杆菌淡黄色:背景十八、螺旋体染色硝酸银染色法黑色或棕黑色:梅毒螺旋体、钩端螺旋体淡黄至淡棕色:背景Ryu碳酸钠碱性复红法红色:螺旋体十九、病毒包涵体染色荧光桃红-酒石黄法亮红色:病毒包涵体蓝褐色:细胞核黄色:背景二十、乙型肝炎表面抗原染色Shikata地衣红染色法(现配现用)棕色:HBsAg阳性醛复红改良染色法紫色:HBsAg阳性红色:结缔组织黄色:红细胞及基质维多利亚蓝染色法蓝绿色:乙型肝炎表面抗原物质红色:细胞核二十一、神经组织染色△神经细胞尼氏体染色方法缓冲亚甲蓝法蓝色:尼氏小体及核仁△神经纤维的染色方法Holmes神经纤维染色黑色:神经纤维灰紫色:背景Bielschowsky神经纤维染色黑色:神经纤维紫色:背景Von Braunmubl神经纤维、扣结、老年斑染色黑色:神经纤维、扣结、老年斑浅灰色:背景Eager退变神经纤维染色黑色:退变神经纤维浅棕色:背景△神经髓鞘的染色方法Weigert-Pal髓鞘染色蓝黑色:髓鞘淡灰色:背景Weil髓鞘染色(石蜡切片理想)蓝黑色:髓鞘淡灰色:背景Kultshitzky髓鞘染色蓝黑色:髓鞘淡黄色:背景3Luxol fast blue髓鞘染色蓝色:髓鞘紫色:核仁、尼氏体变色酸2R—亮绿髓鞘染色深红色:神经髓鞘绿色:轴索、间质不着色:脱髓鞘纤维Marchi退变髓鞘染色方法黑色:退变髓鞘浅棕色:背景△神经胶质细胞染色方法Cajal星形细胞染色紫黑色:原浆性及纤维性星形胶质细胞Weil及Davenport小胶质细胞及少突胶质细胞黑色:神经胶质细胞、少突胶质细胞黄棕色:背景二十二、神经内分泌细胞染色△亲银反应Lillie-Masson二胺银反应法黑色:亲银颗粒细胞红色:细胞核淡灰黄色:背景Gomori-Burtner六胺银法黑色:亲银细胞浅红色:背景△嗜银反应De Grandi改良硝酸银反应法棕黑色:嗜银细胞颗粒红色:细胞核碱性重氮反应法橘红色至红色:嗜银细胞颗粒蓝色:细胞核黄色:胞质二十三、嗜铬细胞染色Giemsa改良染色法红色至紫红色:嗜铬细胞蓝色:皮质细胞粉红色:红细胞Wiesel染色法黄绿色:嗜铬细胞质红色:细胞核蓝色:其他二十四、肥大细胞染色甲苯胺蓝改良染色法紫红色:肥大细胞颗粒蓝色:细胞核醛复红法深紫色:肥大细胞颗粒橘黄色:红细胞黄色:其他组织二十五、DNA染色酸水解—无色品红法紫红色:DNA绿色:细胞质、其他成分甲基绿—派洛宁法紫红色:细胞质和核仁内RNA 绿色或绿蓝色:核内DNA二十六、脂肪染色苏丹法橘红色:中性脂肪蓝色:细胞核油红O染色法深橙红色:中性脂肪蓝色:细胞核4。
结缔组织染色法1.1 Mallory三色染色法蓝色:胶原和网状纤维淡蓝色:软骨、粘液、淀粉样变物质红色:神经胶原纤维、肌纤维、酸性颗粒橘红色:髓鞘、红细胞图表 A 1.1.Mallory染色,显示胶原纤维,A组排列规则1.2. Masson三色染色法绿色:胶原纤维红色:肌纤维橘红色:红细胞图表 B 1.2 Mssson三色法图表 C 1.2.Masson三色染色胃癌组织中血管平滑肌1.3. 显示胶原、网状和弹性纤维的三联染色法红色:胶原纤维黑色:网状纤维绿色:弹性纤维淡黄色:肌肉、红细胞图表 D 4.Weigert间苯二酚法二、胶原纤维染色法2.2. Van Gieson(V.G)苦味酸-酸性品红法鲜红色:胶原纤维黄色:肌纤维、细胞质、红细胞蓝褐色:胞核图表E 2.胶原纤维,Van Gieson(V.G.)苦味酸-酸性品红法图心肌梗塞myocardial infarction:心肌梗塞后2个月,van Gieson 染色, 坏死心肌被染成红色的纤维组织所代替,黄色区域为残留的心肌纤维。
2.1 天狼星红(Sirius red)苦味酸染色法(参照上图) 红色:胶原纤维绿色:细胞核黄色:其他3.1 Gordon-Sweets银氨染色法(梅花开枝图,金色阳光伴树枝)黑色:网状纤维红色:胞核(核固红复染)黄棕色:胶原纤维淡红色:细胞质(红液复染)图表 F 3.Gordon-Sweets氢氧化银氨液浸染法3.2 Gomori氏银氨液配制法图表G Gomori氏银氨液配制法Gomori醛复红染色法*甲醛生理盐水液固定的染色效果最佳图表H 4.GOMORI醛复红染色法五、显示弹性、胶原纤维的双重组合染色法蓝绿色:弹性纤维红色:胶原纤维黄色:背景图表I 4.Weigert间苯二酚法六、肌肉组织染色△横纹肌组织染色Mallory磷钨酸苏木精染色法(PTAH)蓝色:胞核、纤维、肌肉、神经胶质纤维、纤维蛋白、横纹肌黄色或枚红色:胶原纤维、网状纤维软骨基质、骨微紫色:粗弹性纤维(有时)紫蓝色或棕黄色:缺血缺氧早期病变的心肌图表J 6.1.磷钨酸苏木素法图表K 6.1.磷钨酸苏木素染色液△早期心肌病变组织染色1.Nagar-Olsen染色法(1974年)红色:缺氧心肌、红细胞黄色或黄棕色:正常心肌蓝色:细胞核图各组小鼠心肌组织Nagar-Olsen染色(光学显微镜, ×200)2.Poley显示缺氧心肌染色法(1964年)红色:缺氧心肌紫色:胞核绿色:其他组织七、糖类染色过碘酸-Schiff(PAS)染色法红色:糖原及其他PAS反应阳性物质蓝色:细胞核图表L 7.胃贲门腺体胞浆呈PAS阳性八、黏液物质(黏多糖)染色1.Mowry阿尔辛蓝过碘酸雪夫(ABPAS)染色法(1956)红色:中性黏液物质蓝色:酸性黏液物质紫红色:混合性黏液物质图表M 8.1.AB-PAS染色结肠粘膜图表N 8.1.胃粘膜组织AB-PAS染色40×:2.爱先蓝(PH2.5)法蓝色:唾液酸、弱硫酸化黏液物质、一般粘液红色:胞核不着色:强硫酸化黏液物质图表O 8.2.爱先蓝(PH2.5)染色液图表P 8.2.爱先蓝法图表Q 8.2.爱先蓝法—3、爱先蓝(PH1.0)法蓝色:含硫酸黏液物质不着色:非硫酸化酸性黏液物质红色:复染后的胞核九、黑色素染色1.Masson-Fontana黑色素银浸染色法黑色:黑色素及嗜银细胞颗粒红色:胶原纤维浅黄色:背景图表R 9.1.Melanin pigment in cells of9.1. malignant melanoma, Fontana-Masson stain.2.Lillie亚铁染色法暗绿色:黑色素浅绿或不着色:背景黄色:肌纤维和背景十、含铁血黄素染色Perls blue(普鲁士蓝)反应显示三价铁蓝色:含铁血黄素浅红色:其他组织图表S 10.普鲁士蓝染色肝脏普鲁士蓝染色呈蓝色的含铁血黄素颗粒大量沉着在肝实质细胞和库普弗细胞内。
考马斯亮蓝染色总结考马斯亮蓝染色法是一种广泛应用于生物学及医学领域的染色技术,其主要作用是使细胞和组织的结构、形态和组成成分可见,从而帮助科学家们更好地进行观察、研究和分析。
在本文中,我们将对考马斯亮蓝染色法进行详细的介绍和总结。
1. 染色原理考马斯亮蓝染色法是以亮蓝G和甲基绿为主要染色剂,通过它们与细胞结构中的核酸和蛋白质发生亲和作用从而染色的。
亮蓝G主要染色细胞核及细胞质内的核糖体、蛋白质及其它细胞结构,而甲基绿则主要染色细胞质囊泡、线粒体等细胞质结构。
2. 染色方法考马斯亮蓝染色法的染色方法一般分为几个步骤:处理标本、脱水、清洗、染色、除色和封片。
下面我们将详细介绍每个步骤。
(1)处理标本:首先需要将待染标本进行处理,可以选择切片或制片方法制备,一般采用的是石蜡切片,用甲醛或卡尼液(一种带有防腐功能的溶液)固定标本,然后用甲醇或乙醇进行脱水。
(2)脱水:脱水是将固定的标本从水溶液中转移到乙醇(酒精)中,这个过程需要逐渐进行,不可以用高浓度酒精来快速脱水。
脱水的目的是防止固定的标本因含水过多而膨胀变形。
(3)清洗:将标本从酒精中取出后,需要清洗干净,以防止其中残留的酒精对染色的影响。
(4)染色:将标本浸入考马斯亮蓝染液中进行染色。
染色时间一般在几分钟至半小时之间,具体时间根据标本的大小和厚薄来决定。
(5)除色:染色过程结束后,需要将标本进行除色,以清除过多的染液,防止染色过重。
除色是用95%至100%的酒精进行。
(6)封片:染色和除色结束后,需要将标本封装在玻璃片上。
封装通常使用覆盖片和封片胶,将标本与玻璃片粘合在一起。
3. 染色结果经过考马斯亮蓝染色后,标本中的不同细胞结构会被染上不同颜色。
细胞核染成深蓝色,细胞质染成浅蓝色或颜色较浅,细胞质囊泡、线粒体等细胞质结构则呈现深绿色。
通过染色结果,我们可以清楚地观察到样本中不同结构之间的分布情况。
4. 应用领域考马斯亮蓝染色法广泛应用于生物学、医学及其它相关领域。
染色必备知识点总结大全染色是指利用染料或颜料将纺织品、纤维或其他材料染色的过程。
在纺织品加工中,染色是最重要的环节之一,它直接影响到纺织品的色泽、色牢度和外观质量。
因此,掌握染色的基本知识和技术是非常重要的。
本文将从染料、染色工艺和染色机理三个方面进行必备知识点的总结。
一、染色知识点1. 染料的分类染料可以分为天然染料和合成染料两大类。
天然染料是从天然植物、动物和矿物中提取得来的染料,如蓝莓、茜草、金盏花等;合成染料是人工合成的化学物质,包括酚酞染料、偶氮染料、醌染料等。
2. 染料的选择在选择染料时,需要考虑纺织品的纤维成分、染色工艺、色牢度和成本等因素。
染料的选择要符合环保要求,同时保证染色效果和成本控制。
3. 染色工艺染色工艺包括染色配方的制定、浸染、干燥、固色和洗涤等环节。
每个环节都需要严格控制,以确保染色的质量和一致性。
4. 染色设备染色设备包括染缸、卷绕机、烘干机、固色机等。
不同的纺织品和染色工艺需要不同的染色设备,以满足染色的要求。
5. 染色流程染色流程包括样品制作、染色方案设计、染料选择、染色试验、染色加工等环节。
在染色流程中,需要严格按照标准操作程序进行,以确保染色的稳定性和可控性。
6. 染色参数染色参数包括染色温度、时间、压力、PH值等。
这些参数对染色效果和成本都有重要影响,需要在染色过程中进行精确控制。
7. 染色质量控制染色质量控制包括色均度、色牢度、色差、光泽度等指标。
需要通过实验室测试和生产现场检查来确保染色的质量符合要求。
二、染色工艺知识点1. 染色配方设计染色配方是染色工艺的核心,它包括染料配方、助剂配方和工艺参数配方。
染色配方设计需要根据纤维成分、染色效果和成本等因素进行综合考虑,以确保染色的稳定性和可控性。
2. 浸染工艺浸染是最常见的染色工艺方法,它包括置染、浸染和染色。
在浸染工艺中,需要控制染色浴比、温度和时间等参数,以确保染色的均匀度和一致性。
3. 卷绕工艺卷绕是用来将纱线或织物卷绕成染色卷筒,以便进行染色加工。
mydye 发表于 2006-3-4 14:37:00AgNOR染色法:1、试剂配制:(1)AgNOR染色液:甲液:明胶2 g 溶于双蒸水至99 ml,在60℃使之完全溶解,再加入纯甲酸1 ml 摇匀待用。
乙液:硝酸银50 g 溶解于双蒸水中至100 ml,4℃冰箱保存。
(2)AgNOR工作液取甲液10 ml,乙液20 ml 临用前混合。
2、步骤:(1)切片脱蜡至水(2)双蒸水洗2次(3)AgNOR 工作液中(25℃)浸染30分钟(暗处进行)(镜下观察)(4)双蒸水洗3次(5)脱水,透明,封固3、结果:油镜观察,细胞核及胞质背景为淡黄色, AgNOR呈棕黑色颗粒状。
B鞭毛染色法:1.试剂配制:甲液:丹宁酸5克氯化铁(FeCl3)1.5克福尔马林(15%)2.0毫升氢氧化钠(NaOH)1%1.0毫升乙液:硝酸银(AgNO3)2克蒸馏水100毫升制备乙液时,待硝酸银溶解后,取出10毫升备用,向余下的90毫升硝酸银液中滴加浓氢氧化铵,先呈很浓厚的沉淀,再继续滴加至刚刚溶解沉淀成澄清液为止。
再将备用的硝酸银溶液慢慢逐滴加入澄清液中,先呈现薄雾,但轻摇则消失,继续边滴加边摇动,待澄清液呈现略有轻微不消散的薄雾状为止。
如雾重,则银盐沉淀,不宜使用。
2.染色方法:(1)将待检菌接种在新制备的肉汤琼脂斜面上,置37°培养16—20小时,备用。
(2)在载玻片的中部相隔一厘米处,用接种环各沾一滴蒸馏水,然后用接种环挑取湿润处的菌苔少许于一端的水滴中,倾斜玻片使培养物流至另一水滴中,两水滴自然相通,菌体从上位自然扩散到下位水滴中,待干燥后染色。
(3)在干燥涂片上加甲液3—5分钟,用蒸馏水冲洗。
将残水沥干或用乙液冲去残水后,加适量乙液保持30—60秒钟。
染色时在酒精灯上稍加热,使染液出现蒸汽即可,用蒸馏水冲洗。
(4)镜检:菌体及鞭毛皆染成茶色。
3.注意事项:(1)染液最好随用随配,存放至次日效果则差。
(2)一定要充分洗净甲液后再加乙液,否则背景较脏。
(3)防止水及培养物沾有氯化物。
(4)切忌用接种环涂抹培养物。
(5)载玻片一定要洗净。
先用洗衣粉煮沸,再水洗,干后放在洗液中,浸泡24小时,取出水洗除去残酸,沥干,存放于95%乙醇中备用。
(6)加热时最好置金属板上,使载玻片受热均匀。
β-半乳糖苷酶可以催化二糖乳糖水解为单糖:葡萄糖和半乳糖。
β-半乳糖苷酶的活性可以用X-gal(5-溴-4-氢-3-吲哚-β-D-半乳糖苷)等显色底物加以检测,β-半乳糖苷酶可将X-gal转变为不溶性的深蓝色沉淀。
X-gal可以做为组织染色剂,可以在所有表达β-半乳糖苷酶的植物和动物组织上产生颜色。
应该是可以用来病毒感染组织切片染色的。
CCAE染色步骤1、试剂配制:(1)A液:萘酚-AS—D氯醋酸10mg溶于N,N-二甲基甲酰胺1ml中。
(2)4%副品红液:取盐酸副品红(EM级)1g,溶于蒸馏水20ml内,再加入10m1/L的HCl 5m1,稍加温以增加溶解度,过滤、贮室温下。
于使用前,取等量副品红液与新鲜的4%亚硝酸钠混合,之后用淀粉碘化物试纸测试,瞬间试纸应变为蓝色才合格,如果不变色,应加入更多的亚硝酸盐。
(3)B液:o.1mol/L的Michaelis Veronal-醋酸缓冲液(PH 7.6)30ml,加入新配制的副品红液3滴,用1moI/L HCl使PH值调至6.3。
2、染色步骤:(1)将A.、B二液混合,过滤,加入氟化钠(17mg/10ml), 使之最后浓度为0.04mol/L.(2)切片置于上述溶液内孵育1h(30℃)(3)流水冲洗。
(4)苏木素复染。
(5)空气干燥后封固。
GGrimelius硝酸银反应法(嗜银反应):1、试剂配制:硝酸银液: 1%硝酸银水溶液 3毫升蒸馏水 87毫升0.2M醋酸缓冲液(PH5.6) 10毫升还原液: 对苯二酚 1克亚硫酸钠 5克蒸馏水 100毫升2、染色步骤:(1)切片脱蜡至蒸馏水(2)60℃硝酸银液内3小时(3)用滤纸吸去周围银液,蒸馏水速洗(4)入45℃的还原液处理1分钟(5)蒸馏水洗(6)5%硫代硫酸钠处理1 分钟(可不做)(7)水洗,脱水,透明,封固3、结果:嗜银颗粒呈棕黑色。
正常时嗜银颗粒存在于神经内分泌细胞,故此法主要用于神经内分泌肿瘤的诊断。
HHID染色法1、染色步骤:(1)切片脱蜡至蒸馏水(2)放入预热的1当量盐酸中10分钟(3)蒸馏水洗(4)Schiff液中染10分钟(5)自来水洗15分钟至细胞核红色(如2~5步不做,可在染好爱先蓝后染核固红2分钟)(6)蒸馏水洗(7)高铁二胺液 18~24 小时(8)爱先蓝液(pH2.5)染10~20分钟(9)蒸馏水洗(10)脱水,透明,封固2、结果: 硫酸化酸性粘液呈棕黑色,羧基化酸性粘液(唾酸粘液)物质蓝色。
硫酸化酸性粘液可见于大肠粘膜,而小肠粘膜仅出现唾酸粘液,此法多用于确定肠化的分型。
HP(硝酸银法)1、试剂配制:(1)醋酸缓冲贮备液,PH3.60.2N醋酸缓冲液,PH3.6 10 ml蒸馏水 240 ml以下各液均用此液配制(2)1 %硝酸银液硝酸银 1 g醋酸缓冲贮备液,PH3.6 100 ml(3)2 %硝酸银液硝酸银 0.2 g醋酸缓冲贮备液,PH3.6 10 ml(4)5 %明胶液明胶 5 g醋酸缓冲贮备液,PH3.6 100 ml先把醋酸缓冲贮备液加温至40℃左右,然后倾入明胶,于37℃温箱内慢慢溶解,搅拌。
(5)3 %对苯二酚液对苯二酚 0.3 g醋酸缓冲贮备液,PH3.6 10 ml(6)明胶对苯二酚液3 %对苯二酚液 1 ml5 %明胶液 15 ml(7)显影液明胶对苯二酚液 16 ml2 %硝酸银液3 ml在操作到第4步完成前5分钟充分混合,置于56℃水浴箱中保温待用。
2、操作方法:(1)组织脱蜡至蒸馏水(2)醋酸缓冲贮备液洗2次(3)入1 %硝酸银液中,56℃,1小时(4)切片不水洗,直接放入预热的显影液中56℃,肉眼呈黄棕色为止。
(5)倾去显影液,于56℃的水中浸洗2分钟(6)水洗(7)脱水,透明,封固。
3、结果:幽门弯曲菌呈棕黑至黑色。
Highman甲醇刚果红染色法(类淀粉染色)1、试剂配制:甲醇刚果红染液: 刚果红 0.5 g 甲醇 80 ml 甘油 20 ml碱性乙醇分化液: 氢氧化钾 0.2 g 80%乙醇 100 ml2、染色步骤:(1)切片脱蜡至水(2)甲醇刚果红染液染10~20分钟(3)用碱性乙醇分化液分化数秒(4)水洗(5)苏木素复染2分钟(6)水洗(7)脱水,透明,封固3、结果:淀粉样物呈桔红色。
4、类淀粉染色的应用:确定淀粉样变性及玻璃样变性的胶原组织,后者在刚果红法染色后呈淡桔色,常用于诊断甲状腺髓样癌和胰岛细胞瘤等。
L六胺银染色法1、试剂配制:六胺银液配制:3%六次甲基四胺水溶液 5 ml2.5%硝酸银水溶液 0.5 ml摇晃,变清,再加2.5%四硼酸钠1.5~2 ml加蒸馏水至30~40 ml2、步骤:(1)切片脱蜡至水,蒸馏水洗(2)0.5%高碘酸浸15分钟,蒸馏水洗(3)六胺银液60℃,1-2小时,(或六胺银液80-90℃,半小时左右)蒸馏水洗(镜下基底膜呈黑色)(4)0.2% 氯化金调色数秒(5)丽春红淡染(6)水速洗(7)烘干,透明,封片。
3、结果:肾小球基底膜呈黑色,霉菌,弹力纤维及一些网状纤维也呈黑色。
MMallory 三色法1、步骤(1)切片脱蜡至水(2)0.5%酸性复红水溶液1 min(3)蒸馏水洗(4)入下液1-2min苯胺蓝0.5g,桔黄G 2g,磷目酸或磷钨酸 1g,蒸馏水100ml。
(5)蒸馏水洗(6)95%乙醇分色(7)脱水,透明,封片。
2、结果:胶原纤维蓝色,红细胞桔黄色,核红色。
M allory磷钨酸~苏木素染色法(PTAH)1、试剂配制:苏木素 0.1 g 磷钨酸 2.0 g 蒸馏水 100 ml先将苏木素加热溶于20毫升蒸馏水,再将磷钨酸溶于80毫升蒸馏水。
等苏木素冷却后,加入磷钨酸溶液,混合,放置数星期后,才可使用。
如急用,可加入0.2 g高锰酸钾,加速其成熟。
2、染色步骤:(1)切片脱蜡至蒸馏水。
(2)放入0.25%高锰酸钾水溶液5分钟。
(3)蒸馏水洗。
(4)2.5%草酸漂白5分钟。
(5)蒸馏水洗多次。
(6)置于磷钨酸苏木素溶液12~24小时。
(7)95%酒精快速分化,滤纸吸去剩余酒精,置60℃温箱中烘干。
(8)二甲苯透明,封固。
3、结果:纤维胶质,肌胶质,神经胶纤维,纤维素,横纹肌等均染成蓝色。
胶原,网状纤维和骨基质着黄色或砖红色。
在工作中常用于观察横纹以证实肿瘤细胞是否有横纹肌分化特征。
Masson 三色染色法、1、试剂配制:丽春红酸性品红液:丽春红 0.7 g 酸性品红 0.3 g蒸馏水 99ml 冰醋酸 1 ml苯胺蓝液: 苯胺蓝 2 g 蒸馏水 98 ml 醋酸 2 ml亮绿液:亮绿 0.2g 蒸馏水 100 ml 冰醋酸 0.2 ml苦味酸酒精液:苦味酸在95%酒精中的饱和液 20 ml,加95%酒精10 ml 2、染色步骤:(1)切片脱蜡至蒸馏水(2)苏木素染5~10分钟(3)盐酸酒精分化(4)流水蓝化,蒸馏水洗(苏木素可不染)(5)丽春红酸性品红液中染5~8分钟(6)蒸馏水洗(7)1% 磷钼酸中染1~3分钟(8)不用水洗直接入苯胺蓝液或亮绿液5分钟 (如染色效果不佳,可在冰醋酸内脱色后重染)(9)水速洗,置60℃温箱中烘干,二甲苯透明,封固3、结果:胶原纤维蓝色(苯胺蓝复染)或绿色(亮绿复染),肌纤维、纤维素红色。
4、注意:(1)此法广泛用于胶原纤维和平滑肌的鉴别,也为肾组织活检,观察肾小球病变的重要染色法,常用于观察缺血病变的心肌。
用于观察肾小球病变时,一定要用2um以下半薄切片。
(2)细胞核染色后分化很重要,观察控制着色程度。
而HE染色则是最常用的一种常规染色方法,但无法区别胶原纤维和肌肉。
N粘液染色(一)PAS染色法与染糖元的方法相同。
(二)AB(pH2.5)染色法1、试剂配制:爱先蓝8GX 1 g 蒸馏水 97 ml 冰醋酸 3 ml核固红液: 核固红 0.1g 硫酸铝 5g 麝香草酚 50mg 蒸馏水 97ml2、染色步骤:(1)切片脱蜡至蒸馏水。
(2)爱先蓝液染10~20分钟(3)蒸馏水洗(4)核复染(核固红5分钟),水洗(5)脱水,透明,封固。
唾液酸及弱硫酸化粘液及一般粘液呈蓝色。
常用于确定胞浆内空泡的性质,特别是当细胞呈现印戒样特征时。
J甲基绿派洛宁法(改良Cook,1974)1、试剂配制:(1)2%甲基绿水溶液:甲基绿(methyl green)1g蒸馏水加至50ml用三氯甲烷抽提,方法详后。
(2)5%派洛宁水溶液:派洛宁G(pyronine G)1g蒸馏水加至20ml(3)0.2M醋酸盐缓冲液(pH 4.8)0.2M醋酸液41ml0.2M醋酸钠液59ml(4)甲基绿派洛宁染液:2%甲基绿水溶液(经抽提) 5ml5%派洛宁水溶液 1ml蒸馏水 12ml0.2M醋酸盐缓冲液(pH 4.8) 18ml甲基绿水溶液的抽提:甲基绿为绿色粉末,属三苯甲烷染料,这种染料是由氯代甲烷作用于结果晶紫而形成的一种化合物。