环境心理学调查问卷
- 格式:doc
- 大小:31.50 KB
- 文档页数:3
人民公园游客行为心理调查您好!我们是某某调查小组,为了研究公园游客行为心理做了这个调查表,麻烦您花上几分钟的时间认真阅读和回答每个问题,如选项中没有合适的答案,请选择其他或直接填写自己的答案。
调查问卷无须填写姓名,调查结果仅用于此次调查,请根据实际情况回答每一个问题。
你的回答将直接影响本项研究的可信度和有效性。
谢谢您的理解和支持!1. 您的性别*男女2. 您处于哪个年龄段?*18岁以下41-50岁3. 您的职业:*18-30岁51岁以上31-40岁行政及管理人员专业技术人员离退休人员私营业主工人其它服务人员家庭主妇普通文员学生4. 你多久来人民公园一次*一个星期以内一个月~半年一个月以内半年以上不一定,经过的话就会进来5. 您在人民公园里停留的时间通常为* 1小时以下 1-3小时 3小时以上6. 您来人民公园的原因:*路过就进来了家离得较远专程来这里我会选择人少的时候来我家在附近,有空就来这里我会选择特定活动举行时过来其他8. 您认为人民公园能满足您对私密空间的要求吗能,在这里我能找到安静独处的地方有一定安静的环境但容易被影响9. 您是否在意公园各处的警示牌完全不能,没有隐蔽没人的地方完全按各个警示牌的要求做10. 您在人民公园的交通路线是不在意,因为这些要求不方便休息娱乐按照公园设计的道路随意走穿越草坪优先选择最近的路线到目的地,不在意优先选择环境好的道路11. 您有在公园随手丢垃圾、攀折树枝或破坏公物的行为吗从来没有,个人习惯偶尔有,因为方便因为看到别人这样做从来没有,因为这里环境很好不忍破坏偶尔有,因为这里环境比较脏偶尔有,经常有12. 您认为公园能满足遮风避雨遮阳的要求吗相关设施完备,完全能满足要求或许有但找不到有一定设施但数量不足13. 您认为公园周围建筑的高度是否会对公园内活动和休息的人们造成压迫性心理?不会还好有些影响会14. 您认为人民公园内较吸引人们的雕塑或标志性的建筑多吗?很多较多一般很少15. 您公园周围的道路系统满意吗?是否拥挤?很满意、很通畅一般、经常拥挤还好、有时拥挤很差、常常拥挤16. 您认为公园应加强哪些方面措施增加绿地增加雕塑等艺术品增加娱乐设施增加休息区17. 对人民公园的其他看法:最后,谢谢您的合作,祝你周末愉快!示例调查问卷环境心理空间心理健康调查问卷及情况分析学生心理健康调查问卷。
环境心理学考试试题一、选择题(每题 3 分,共 30 分)1、以下哪个因素不属于环境心理学研究的范畴?()A 噪音对人的情绪影响B 建筑风格与人的行为C 天文现象对人类心理的作用D 色彩搭配对空间感知的影响2、当人们身处一个宽敞明亮的房间时,通常会感到()A 压抑B 放松C 紧张D 焦虑3、以下哪种环境更容易引发人的攻击性?()A 安静的公园B 拥挤的地铁C 空旷的草原D 宁静的图书馆4、个人空间的大小会受到以下哪种因素的影响?()A 文化背景B 天气状况C 个人身高D 服装风格5、对于一个新的工作环境,人们适应的时间通常与以下哪个因素关系不大?()A 工作的复杂程度B 同事的友好程度C 办公室的装修风格D 自己的兴趣爱好6、在一个嘈杂的餐厅中,人们往往会()A 提高音量交流B 降低音量交流C 保持正常音量交流D 停止交流7、以下哪种环境布局会让人更有方向感?()A 环形布局B 直线布局C 迷宫布局D 随机布局8、绿色的环境通常会让人产生()A 兴奋感B 平静感C 兴奋感D 疲劳感9、一个封闭的空间如果没有窗户,会使人产生()A 安全感B 自由感C 束缚感D 舒适感10、以下哪项不是环境心理学研究中常用的研究方法?()A 问卷调查B 实验研究C 案例分析D 文学创作二、填空题(每题 3 分,共 30 分)1、环境心理学是研究__________________ 相互关系的学科。
2、人们对环境的认知包括对__________________、__________________ 和__________________ 的感知。
3、噪音的强度超过__________________ 分贝时,会对人的听力造成损伤。
4、个人空间的范围一般在__________________ 厘米之间。
5、环境的__________________ 会影响人的情绪和行为。
6、在公共场所,人们往往会通过__________________ 来保持与他人的适当距离。
环境知觉调查问卷
研究背景
现代社会人们对环境的关注度越来越高,环境保护已经成为全球热门话题。
环境知觉是指个体对周围环境的感知和认知,也是对环境质量的评价和感受。
为了更好地了解个体对环境的知觉和态度,设计了以下环境知觉调查问卷,希望您能认真填写,提供您的宝贵意见。
## 调查问卷
题目:个人基本信息
1.您的性别:(单选)
•男
•女
2.您的年龄:(填空)
3.您的职业:(填空)
题目:环境认知
4.您对当地环境质量的评价是:(单选)
•优秀
•良好
•一般
•较差
5.您觉得什么因素最影响环境质量?(多选)
•工业污染
•垃圾处理
•水资源管理
•空气质量
•其他,请注明:__
题目:环境态度
6.您愿意为环境保护付出额外的时间和金钱吗?(单选)
•是
•否
7.您平时是否会主动参与环保活动?(单选)
•是
•否
题目:环境行为
8.您平时的生活中是否有以下环保行为?(多选)
•减少用塑料袋
•分类投放垃圾
•徒步或骑行出行
•节约用水用电
•其他,请注明:__
9.您对环境保护的态度会影响您的日常生活吗?(单选)
•是
•否
结尾
感谢您参与本次环境知觉调查问卷,您的意见对我们的研究非常重要。
如有任何建议或意见,请在下方填写,谢谢!
结语
环境知觉对于环境保护和可持续发展至关重要,我们期待通过您的宝贵意见,更好地了解个体对环境的认知和态度,为环境保护提供更有针对性的建议和措施。
再次感谢您的参与!。
环境心理学调查问卷第一篇:环境心理学调查问卷城市公共空间行为活动研究以广州荔湾区西关一带公共空间为调查对象您好:我们是广东工业大学建筑与城市规划学院2011级建筑学的学生,现在我们在做关于“广州荔湾区西关一带—环境心理学课程作业”的调研。
为了了解其中存在的一些可能对市民使用造成不便的因素,以此促进公共空间更好的体现城市的特色并更好的贴近市民的生活。
希望您能根据自己使用公共场所的经历,真实的填写以下问卷。
所有的调查的数据只用于学术报告,非常感谢您的合作。
一、[单选题] 基本情况1、性别: A.男B.女2、年龄: A.18岁一下B.18-30岁C.31—45岁D.46-55岁E.56-70岁F.71岁以上3、是否学生:A.是B.否(职业:)4、一般外出活动会与谁同去:A父母;B同学:C朋友;D独自前往5、平时每天用于户外活动的平均时间:A.2小时以上;B.l—2小时:C.0.5—1小时;D.0.5小时以下6、节假日每天用于户外活动的平均时间A.2小时以上B.1—2小时C.0.5—l小时D.0.5小时以下二、户外活动需求7、[多选题] 您前往这些公共场所(公园、广场等以休憩为主的场所)的目的A.运动、锻炼B.散步遛狗C.带小孩去游玩和其他家长交流D.与朋友、同事聚会逃离城市的喧嚣,感受自然的美好E.随便逛逛,没有明确的目的8、[单选题] 喜欢这项活动的原因是? A兴趣爱好B打发时间C 轻松娱乐D跟随潮流9、[多选题] 怎样的公共场所能吸引你在此停留、活动?A.具有历史气息的骑楼空间;B.鲜艳丰富的植物环境;C.空旷的运动场;D.现代气息的广场;E.热闹的游戏场;F.斑驳的涂鸦、艺术装置;G.宁静的围合空间;H.滨水空间三、活动实况调查9、[多选题] 通常户外活动的时间A.6:00—8:00B.8:00—10:00C.10:00—12:00D.12:00—14:00E.14:00—16:00F.16:00—18:00G.18:00—20:00H.20:00—22:0010、[多选题] 西关周边公共空间吸引游人的优势?A.离学校、住处近B.环境优美C.设施、器材较齐全D.人来人往、热闹E.场地开阔平坦F.安静、舒适 G、西关区域的历史文化气息四、西关周边公共空间户外环境满意度调查11、[单选题]您认为荔湾湖公园的河涌公共空间的设计,应该首先考虑: A.建设开发的经济效益性B.以人为本的实用性C.建筑、景观等的美观性D.历史文化保留的必要性12、[多选题]西关周边公共空间所种树木种植是以下那种情形:A.密度大,有明显遮阴效果B.密度一般,能有小面积晒到太阳C.密度小,极易晒到太阳D.植物色彩丰富E.植物以绿色为主13、[单选题] 西关周边公共空间文化历史的延续性 A.非常好B.比较好C.一般D.差14、[单选题]西关周边公共空间道路交通的便捷性 A.非常好B.比较好C.一般D.差15、[单选题] 西关周边公共空间场所环境的舒适愉悦性 A.非常好B.比较好C.一般D.差16、[单选题] 西关周边公共空间活动内容的多样性、可参与性A.非常好B.比较好C.一般D.差17、[单选题] 西关周边公共空间的心理归属感 A.非常好B.比较好C.一般D.差18、[多选题]你认为城市公共活动场地应该如何设置?A.多场地设置,家门口楼下有效场地,社区内有较大的活动中心场地B.有较大的社区广场方便集体活动C.社区园道设置,有赏心悦目的花草种植D.有宽敞的室内活动室,独立设置谢谢您的合作!第二篇:环境心理学调查问卷环境心理学调查问卷浙江农林大学活动中心绿地使用状况及满意程度调查亲爱的路人们:你好,我们是园林学院的学生,此问卷针对我校活动中心绿地某些情况及同学心理情况进行调查,花费您一分钟创建更美好的校园。
城市老年人群生活状况及行为情景调查敬爱的爷爷奶奶们:您们好!我们是湖南大学建筑学院的一年级学生,我们在进行一项关于城市老年人群生活状况及行为情景的环境心理学调查。
问卷的回答将采用不记名形式,请您认真阅读每一个问题,在空格只填写适当的信息或按要求选择最符合你的观点的选项,您的答案将对我们的调查产生重要影响。
真心的感谢您对我们的支持,谢谢!!!1、您的职业是________2、您在长沙的生活时间_______年3、您平常经常去的地方___________________________________________________________ 您经常参加的活动_______________________________________________________________4、您对您的居住环境是否满意_______A、十分满意B、满意C、一般D、不大满意E、很不满意5、您的经济状况_______A、良好B、一般C、较差6、您的健康状况_______A、良好B、一般C、较差7、您觉得您的生活幸福吗______A、十分幸福B、幸福C、一般D、不大幸福E、很不幸福8、您对您的生活的满意程度_______A、十分满意B、满意C、一般D、不大满意E、很不满意9、您的家庭中有几位成员_________子女是否陪在身边_______10、您对您居住地的景观环境满意吗?_______A、十分满意B、满意C、一般D、不大满意E、很不满意11、您对您居住地的基础设施及休息场所满意吗?_______A、十分满意B、满意C、一般D、不大满意E、很不满意12、您对您居住的场所的楼梯及电梯设计满意吗?______A、十分满意B、满意C、一般D、不大满意E、很不满意您有什么改进建议吗?___________________________________________________________________13、您对长沙市的公共交通满意吗?A、十分满意B、满意C、一般D、不大满意E、很不满意您有什么改进建议吗?___________________________________________________________________14、您日常最经常做的娱乐活动是什么?___________________________________________________________________您有什么兴趣爱好吗?___________________________________________________________________15、您觉得长沙最有特点的地方是哪里?___________________________________________________________________16、您觉得长沙的标志性场所或建筑是哪些?___________________________________________________________________17、您觉得长沙的交通道路在您的印象中是怎样的?18、您觉得长沙最有特色的文化是什么?19、您觉得去长沙陌生的地方路好找吗?20、您觉得长沙的商业购物中心在哪?便于市民购物吗?21、您觉得长沙市民的整体素质如何?您对长沙市的建设规划,交通出行等方面有什么建议吗?或者您觉得在其他方面有哪些更多的问题。
A、一食堂B、二食堂C、三食堂D、四食堂E、校外或寝室叫外卖/打包回宿舍2、你选择用餐地点的考虑因素:A、味道好B、就近宿舍或教学楼原则C、就餐环境好D、可选菜品多E、其他(请注明原因)3、你对食堂的就餐环境有哪些改进意见:A、餐饮卫生B、座位数量C、基础设备(电视、风扇、灯具、就餐桌)D、采光E、地面的材质F、通风G、出入口的道路H、周边环境J、其他(注明原因)4、你在食堂就餐使用的餐具一般是:(多选)A.一次性饭盒 B.一次性筷子 C.金属餐盘 D.瓷碗 E.自带餐具5. 你使用一次性餐具的原因是:A.下课方便B.干净 C.没自备餐具D. 反正食堂也没提供可多次使用的筷子 E. 无所谓环保不环保6. 作为一个倡导生态环境和保护的高校,你对环保餐具的看法是:A 应该提倡自备餐具B 在保证卫生的情况下,我愿意使用食堂提供的环保餐具C 可以通过提高一次性餐具的价格来限制使用D 需要适应过程,应该循序渐进7.觉得现在学校的食堂地点配臵是否合理?意见或建议?(二)、教学楼1、你去上课的情况:A、每节课都去B、偶尔不去C、经常去D、几乎不去2、不想去上课的原因:A、教室环境差B、宿舍离教学楼的距离太远(多少合适)C、听不懂D、3、你最经常使用的教学楼是:A、二号楼B、五号楼C、七号楼D、其他号楼4、你觉得在你最经常使用的这栋教学楼里,教室室内环境存在的最大问题是:A、夏季过热、冬季过冷B、通风不好C、亮度不够、D、教室太大/ 太小E、隔音效果不好F、灯具照明不够G、桌椅破损严重H、多媒体使用不便I、其他(注明原因)5、如果可以在教学楼内部或者附近设臵供学生课间休息、讨论的交流空间,你会希望是在:A、室内,比如大厅、水吧、小卖部等等B、室外,比如庭院、树池座椅等等6、你对教学楼环境有待改进的地方:A、各教学楼的位臵分布靠近宿舍楼B、厕所卫生环境质量需提高C、在每栋教学楼附近设臵可购买小食品、饮料和基本学习工具的小卖部。
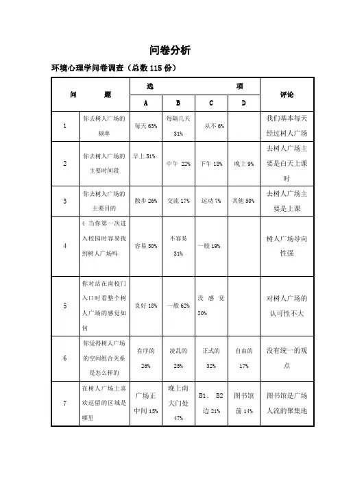
问卷分析环境心理学问卷调查(总数115份)
图表分析
学生溜冰为长时间停留
20:00——大家陆续回
穿越无无无去,人流减少
资料来源:根据学生调研数据自绘2010年11月17(周三),晴天
小组成员工作量:
苏平:排版(ps),找资料,文本制作,拍照片,文本文字后期处理,论文后期处理,问卷设计及处理统计,模型后期制作,问卷发放
张赵兴:文本制作,找资料,拍照片,文本文字前期处理,论文前期处理,问卷设计及处理统计,分析图一张(cad),问卷发放
蒋玮明:问卷发放及统计,数据分析,找资料,文本前期一张,刻录光盘
李益斌:前期模型制作,找资料
吴超:问卷统计,找资料
赵圣杰:问卷统计,打印问卷,找资料
袁世栋:问卷统计,找资料。
一、问卷目的本问卷旨在了解公众对环境问题的认知、态度和行为,为环境保护政策制定和宣传教育提供参考依据。
二、问卷内容一、基本信息1. 您的性别是:()A. 男B. 女2. 您的年龄是:()A. 18岁以下B. 18-25岁C. 26-35岁D. 36-45岁E. 46-55岁F. 55岁以上3. 您的居住地是:()A. 城市居民B. 农村居民二、环境认知4. 您是否了解世界环境日?()A. 了解B. 不了解5. 您认为当前我国面临的主要环境问题有哪些?(可多选)A. 大气污染B. 水污染C. 固体废弃物污染D. 噪音污染E. 生物多样性减少F. 其他(请注明:______)三、环境态度6. 您对环境保护的态度是:()A. 非常重视B. 比较重视C. 一般D. 不太重视E. 完全不重视7. 您认为政府应采取哪些措施来改善环境问题?(可多选)A. 加强环境法律法规的制定和执行B. 加大环保宣传教育力度C. 提高环保科技创新能力D. 鼓励企业采用环保技术和产品E. 强化环境监测和执法检查F. 其他(请注明:______)四、环境行为8. 您在日常生活中是否进行垃圾分类?()A. 经常B. 偶尔C. 很少D. 从不9. 您是否使用环保袋、布袋等替代塑料袋?()A. 经常B. 偶尔C. 很少D. 从不10. 您是否节约用水、用电?()A. 经常B. 偶尔C. 很少D. 从不五、其他11. 您认为环境保护与经济发展之间应如何平衡?()A. 优先发展经济B. 优先保护环境C. 同时兼顾经济发展和环境保护D. 其他(请注明:______)12. 您对本次调查有何建议?()---环境学调查问卷范文:尊敬的受访者:您好!为了解公众对环境问题的认知、态度和行为,我们特开展此次问卷调查。
您的宝贵意见将有助于我们更好地制定环境保护政策,提高环保宣传教育效果。
本问卷采取匿名方式,所有信息仅用于统计分析,请您放心填写。
一、基本信息1. 性别:()2. 年龄:()3. 居住地:()二、环境认知4. ()5. ()三、环境态度6. ()7. ()四、环境行为8. ()9. ()10. ()五、其他11. ()12. ()感谢您的参与!祝您生活愉快!调查单位:()调查时间:()联系方式:()。
环境心理测试题及答案一、选择题1. 环境心理学研究的主要内容是什么?A. 人类行为与环境的互动B. 环境对人类心理的影响C. 人类对环境的改造D. 以上都是答案:D2. 下列哪些因素会影响个体对环境的感知?A. 个体的生理状态B. 个体的心理状态C. 环境的物理特性D. 以上都是答案:D3. 环境心理测试通常采用哪些方法?A. 问卷调查B. 行为观察C. 生理测量D. 以上都是答案:D二、判断题1. 环境心理学是一门研究人与环境之间关系的学科。
()答案:√2. 环境因素不会影响人的情绪和行为。
()答案:×3. 环境心理测试可以帮助我们更好地理解个体与环境的互动。
()答案:√三、简答题1. 请简述环境心理学的主要研究领域。
答案:环境心理学主要研究领域包括:人类行为与环境的互动、环境对人类心理的影响、人类对环境的改造、环境设计对人类行为的影响等。
2. 环境心理测试在城市规划中的应用是什么?答案:环境心理测试在城市规划中的应用主要是评估城市空间设计对居民心理的影响,包括居民对城市环境的满意度、安全感、归属感等,以指导城市规划者进行更人性化、更舒适的城市空间设计。
四、案例分析题1. 某城市公园设计了一个开放式的儿童游乐场,但发现孩子们很少使用。
请分析可能的原因,并提出改进建议。
答案:可能的原因包括游乐场的设计不符合儿童的使用习惯、游乐场的位置不便于儿童到达、游乐场的安全性不足等。
改进建议可以是:重新设计游乐场以满足儿童的使用需求、改善游乐场的可达性、加强游乐场的安全措施等。
2. 某公司办公区域的照明设计过于昏暗,员工反映工作时感到疲劳。
请分析照明对员工心理的影响,并提出改善建议。
答案:昏暗的照明可能导致员工感到压抑、疲劳,影响工作效率。
改善建议可以是:增加照明强度,确保办公区域光线充足;采用自然光照明,提高员工的舒适度和工作效率。
养老院建筑空间环境心理调查问卷
1、您的性别是?【单选题】
○ A.男
○ B.女
2、请问您的年龄是?【单选题】
○ A.30岁以下
○ B.31-40岁
○ C.41-50岁
○ C.51-60岁
○ D.61岁以上
3、您周围是否有养老院?【单选题】
○ A.是
○ B.否
4、您是通过何种方式知道养老院的?(多选题)【多选题】
□ A.电视广告
□ B.路牌广告
□ C.传单
□ D.广播、报纸、杂志
□ E.其它
5、您觉得养老院建在哪处更加合适?【单选题】
○ A.郊区
○ B.城区
6、您对郑州爱馨养老院的交通状况与周边环境是否满意?【单选题】
○ A.是
○ B.否
7、您觉得郑州爱馨养老院功能设施是否齐全?【单选题】
○ A.是
○ B.否
8、您对郑州爱馨养老院的空间分布合理程度评价。
【单选题】
○ A.满意
○ B.一般
○ C.有待提高
9、您选择养老院的因素有哪些?(多选题)【多选题】
□ A.卫生条件
□ B.饮食方面
□ C.安全方面
□ D.费用是否合理
□ E.老人是否开心
□ F.环境是否优雅、安静
□ G.工作人员照顾是否细致
□ H.其它
10、您觉得养老院最值得改进的医疗建筑环境为?【单选题】
○ A.绿地建设
○ B.活动范围
○ C.内部环境
○ D.安全设施
○ E.其它。
环境调查问卷
1. 调查目的
该调查问卷旨在了解参与者对环境问题的认知和关注程度,以及对环境保护措施的态度和行为。
2. 个人信息
请提供以下个人信息,以便我们进行统计分析:
- 姓名:
- 年龄:
- 性别:
- 职业:
- 所在地:
3. 环境意识
请在以下问题中选择最符合您观点的选项:
1. 您是否认为环境问题对人类生存和发展具有重要影响?
- [ ] 是
- [ ] 否
2. 您对以下哪个环境问题最关注?
- [ ] 气候变化
- [ ] 水污染
- [ ] 气体排放
- [ ] 垃圾处理
- [ ] 其他(请注明):
3. 您是否了解并支持可持续发展的理念?
- [ ] 是
- [ ] 否
4. 环境保护行为
请回答以下有关环境保护行为的问题:
1. 您是否定期进行垃圾分类和回收?
- [ ] 是
- [ ] 否
2. 您是否节约用水和用电?
- [ ] 是
- [ ] 否
3. 您是否选择使用环保产品?
- [ ] 是
- [ ] 否
4. 您是否关注并支持环保组织和活动?
- [ ] 是
- [ ] 否
5. 您是否愿意参与到环境保护行动中?
- [ ] 是
- [ ] 否
5. 其他建议或意见
请在此处提供您对环境保护工作的其他建议或意见,我们非常欢迎您的想法和反馈。
大学生住宿环境与心理预期调查问卷1、您现在是住在寝室还是在外住宿?【单选题】○ 寝室○ 外住2、您对现在的住宿条件是否满意?【单选题】○ 满意○ 比较满意○ 一般○ 不满意○ 很不满意3、您觉自己在寝室(住房)中学习动力如何?【单选题】○ 很有动力○ 还不错○ 一般○ 没啥意思○ 完全动不了4、您对寝室或居住区的后勤服务是否满意?【单选题】○ 满意○ 一般○ 不满意5、您觉得现在的居住环境安全吗?【单选题】○ 安全○ 不安全○ 不知道6、你的室友中有没有奇葩到令人发指的存在?【单选题】○ 有○ 没有○ 不告诉你7、您对现在居住的外部环境是否满意?【单选题】○ 满意○ 不满意○ 无所谓8、您日常出行是否方便?【单选题】○ 方便○ 不方便○ 一般般9、您希望您的居住环境更接近于一下哪种?【单选题】○ 吊在空中○ 落在海边○ 处于山林○ 立于闹市○ 现在的环境○ 没有一个,游离最好10、是否对某些学校的住宿环境有羡慕感?【单选题】○ 是○ 不是11、您觉得室内环境中哪方面的条件需要改善?(可多选)【多选题】□ 卫浴条件□ 阳台□ 床铺□ 桌椅与柜子□ 门窗□ 电气插座等□ 地面与墙面□ 其他12、您对现在居住环境的满意度为?【打分题】(请填1-5数字打分)室内:1分为不满意,5分为非常满意, 您的评分是 ____分室外:1分为不满意,5分为非常满意, 您的评分是 ____分13、您目前为止对您的居住环境有什么建议或者意见?【填空题】________________________。
一、基本信息1. 性别:(1)男(2)女(3)其他2. 年龄:(1)18岁以下(2)18-25岁(3)26-35岁(4)36-45岁(5)46-55岁(6)56岁以上3. 教育程度:(1)小学及以下(2)初中(3)高中/中专(4)大专(5)本科(6)硕士及以上4. 野外生存经验:(1)完全没有(2)有过1-2次(3)有过3-5次(4)5次以上二、野外生存心理素质5. 在面对野外生存挑战时,您的心理状态通常是:(1)非常紧张和焦虑(2)有些紧张和焦虑(3)基本保持平静(4)非常自信和镇定6. 您认为自己在以下方面的能力对野外生存心理素质的影响较大:(1)独立思考和解决问题的能力(2)情绪管理能力(3)团队协作能力(4)适应环境的能力(5)其他(请说明):___________7. 在野外生存过程中,您认为以下哪些因素对心理素质影响最大:(1)食物和水资源的缺乏(2)天气变化(3)身体疲劳(4)野兽威胁(5)其他(请说明):___________8. 您在野外生存时,如何调整自己的心理状态?(1)自我安慰,保持积极心态(2)与同伴互相鼓励,共同应对(3)寻找目标,激励自己前进(4)进行心理暗示,增强信心(5)其他(请说明):___________三、野外生存技能与心理素质的关系9. 您认为以下哪些野外生存技能对心理素质的提高有显著作用:(1)野外生存知识(2)急救技能(3)野外求救技巧(4)生存工具的使用(5)其他(请说明):___________10. 您认为以下哪些因素会降低野外生存技能对心理素质的提高效果:(1)缺乏实践经验(2)心理素质较差(3)同伴缺乏协作精神(4)其他(请说明):___________11. 您认为在野外生存训练中,以下哪些方面对提高心理素质最为重要:(1)理论知识学习(2)实践操作训练(3)心理素质培训(4)同伴间的互动交流(5)其他(请说明):___________四、其他12. 您对野外生存心理素质的看法:(1)非常重要(2)比较重要(3)一般(4)不太重要(5)非常不重要13. 您认为我国在提高野外生存心理素质方面有哪些不足之处?(1)缺乏系统性的心理素质培训(2)野外生存技能与心理素质的结合不足(3)野外生存知识普及不够(4)其他(请说明):___________14. 您对提高野外生存心理素质的建议:(1)加强野外生存知识普及(2)开展心理素质培训(3)加强野外生存技能训练(4)其他(请说明):___________感谢您的参与!您的宝贵意见对我们改进野外生存心理素质培训具有重要意义。
宁波工程学院东校区校园(POE)使用后调查问卷同学:你好!我是宁波工程学院的的实践队员,我们正在做关于我校东校区使用后评价的调研,想问你几个相关问题,了解下您的意见。
您的回答将被完全保密,请放心。
谢谢你的协助与支持!你的性别____________,年级____________,所住寝室楼__________,联系方式___________。
1.你认为教学楼内的交通方向性如何?A.很清晰,能很容易地找到教室B.一般,偶尔找不到要找的教室C.不清晰,经常走丢和走错教室2. 你认为以下哪个因素最容易影响你的听课效率?A.课桌椅的舒适度 B.教室的采光通风 C.教室的色调和整洁度 D.其他________3. 你知道下列哪些功能性场所的具体位置?(多选)a.图书馆b.医务室c.校团委办公室d.收发室e.小礼堂f.校保安室g.地下车库4. 食堂的哪种现象最影响你的就餐情绪?A.人流拥挤 B.剩饭收集箱的异味 C.桌子油污严重 D.其他___________5. 食堂的哪一点做得最让你感到舒适?A.整洁明亮的就餐环境 B.职工的服务态度 C.多出入口流向带来的便捷 D.其他_______6. 你在中午下课途中最拥挤的地方在哪里?A.教学楼楼梯 B.河上桥梁 C.寝室楼楼梯 D.其他__________7.学校的三座桥梁中你认为哪座最不利于通行?A.木桥(东侧)B.彩虹桥(中间)C.白石桥(西侧)8.你认为学校的室外休息设施(路边椅、路边桌等)得不到有效利用的主要原因是?A.缺乏必要的清洁 B.紧靠着路过于显眼 C.没有遮阴避雨的配套设施 D.其他________9. 你认为学校的运动场晚间得不到有效利用的主要原因是?A.缺乏照明 B.位置偏远 C.时常出现关门等不确定因素 D.其他_______________10. 你认为学校的哪个景观是你最满意的?A.路边彩色太阳能灯B.校内小湖C.教学楼周围绿化D.圆形广场E.其他_________对于您所提供的协助,我们表示诚挚的感谢!问卷调查结果统计表题号/选项/数目A B C D E f g1 2 3 4 5 6 7 8 9 10 41 74 2156 35 6 3982 96 46 22 51 24 73 19 37 770 21 29 1648 60 23 556 76 443 34 41 2563 43 21 933 41 18 33 11问卷150 有效136。
环境心理学场地认知调查问卷
您好,我们是中南林科大风景园林学院的学生,此问卷将花费您一分钟时间,为创建更美好的校园环境。
感谢您的参与!
Q1.您的性别
□男□女
Q2.您的年龄范围
□0-15岁□15-25岁□25-35岁□35-45岁□45-60岁□60岁以上
Q3.您的职业
□学生□老师□退休职工□其他______
Q4.您的居住地
□校内□校外
Q5.您一般什么时间会在此处停留或经过(可多选)
□清晨□上午□中午□下午□傍晚□晚上□其它______
Q6.此处给您的心理感受如何(可多选)
□宽敞□舒适□狭小□荫凉□没感觉□其他______
Q7.您平常会和谁一起来此处(可多选)
□自己□家人□同学□朋友□恋人□其他______
Q8.您平常来此处的活动主要有哪些(可多选)
□晨练□聊天□歇脚□学习□等候□带孩子□吃东西□其他______
Q9.您最喜欢此处的哪些方面(可多选)
□夏天荫凉□环境安静□有桌凳可供休息交谈□宽敞,便于活动□其他______ Q10.您最不喜欢此处的哪些方面(可多选)
□环境过于单调□不够美观□冬天风大□地面坑洼不平□车来人往,私密性不足□其他______
Q11.您希望此处做哪些变动(可多选)
□增加桌椅□改善桌椅材料□规划等候校车的区域□增加健身器材□加强绿化□不需做改动□其他______
Q12.您对此处总体的满意度
□非常满意□满意□一般□不满意□无所谓。
环境心理学调查问卷引言环境心理学是研究人与环境之间相互关系的学科,主要关注环境对个体心理状态和行为的影响。
本调查问卷旨在了解个体对不同环境因素的认知和情感反应,以及这些因素对个体心理状态和行为的影响。
请您在回答问题时提供您真实的想法和感受,以便我们能够获得准确的数据。
请注意,本问卷的所有问题都是自愿回答的,您可以选择不回答任何问题或中途停止参与。
您的个人信息将被保密处理,调查数据仅用于研究目的,不会被用于任何商业用途。
感谢您的参与!个人信息请回答以下问题,以便我们了解您的个人信息。
1.您的年龄是多少?–18岁以下–18-25岁–26-35岁–36-45岁–46岁及以上2.您的性别是?–男性–女性–其他3.您目前的职业是?4.您目前居住的城市是?环境因素与情感反应请回答以下问题,以评估您对不同环境因素的情感反应。
请根据您的真实感受选择最符合您的选项。
1.在一个拥挤的街道上,您的情感状态会如何?–非常不愉快–不太愉快–中性–愉快–非常愉快2.当您身处自然环境(如公园、森林)时,您的情感状态会如何?–非常不愉快–不太愉快–中性–愉快–非常愉快3.当您处于一个安静和平的环境中时,您的情感状态会如何?–非常不愉快–不太愉快–中性–愉快–非常愉快4.您在繁忙的城市中居住的时间越长,您的情感状态会如何?–变得更不愉快–没有明显变化–变得更愉快5.当您处于一个整洁、有秩序的环境中时,您的情感状态会如何?–非常不愉快–不太愉快–中性–愉快–非常愉快6.当您处于一个脏乱、无秩序的环境中时,您的情感状态会如何?–非常不愉快–不太愉快–中性–愉快–非常愉快环境因素与心理状态请回答以下问题,以评估环境因素对您的心理状态的影响。
请根据您的真实感受选择最符合您的选项。
1.在一个安静和平的环境中,您的心理状态如何?–非常紧张–有点紧张–中性–放松–非常放松2.当您身处高噪音环境中时,您的心理状态如何?–非常紧张–有点紧张–中性–放松–非常放松3.当您身处拥挤的环境中时,您的心理状态如何?–非常紧张–有点紧张–中性–放松–非常放松4.当您身处舒适温暖的环境中时,您的心理状态如何?–非常紧张–有点紧张–中性–放松–非常放松5.当您身处寒冷潮湿的环境中时,您的心理状态如何?–非常紧张–有点紧张–中性–放松–非常放松感谢您抽出宝贵时间完成本次问卷调查。
环境心理学调查问卷—辽宁科技大学龙源食堂亲爱的同学:你好,我们是建筑及艺术设计学院的学生,此问卷针对我校龙源食堂某些情况及同学心理情况进行调查,花费您一分钟创建更美好的校园。
感谢你的参及!专业班级:Q1.您的性别:□男□女Q2请问您所在的年级□大一□大二□大三□大四Q3.您来到龙源食堂的第一感觉是:□喜欢□烦躁□厌恶□没感觉Q4.一般情况下您希望你的就餐环境是:□安静的□嘈杂的□有背景音乐的□无所谓Q5.是否需要设置私密性较强的空间:□是□否□无所谓Q6.您对食堂营造的灯光环境是否满意:□□□Q7.您对食堂餐桌颜色及材质是否满意:□□□Q8.您认为食堂餐桌位置摆放什么地方不合理:□狭窄走道空间两侧□餐具回收处□靠近出入口区域□其他Q9.您在龙源食堂就餐一般选择的位置:□靠窗□靠近角落□靠近出入口□人少的地方□无所谓Q10.及朋友在同一张桌子就餐您一般选择的位置:□坐在对面□坐在旁边□坐在斜对面□无所谓Q11.及陌生人在同一张桌子就餐您一般选择的位置:□坐在对面□坐在旁边□坐在斜对面□无所谓Q12.您在食堂就餐时对下列哪个座位比较厌恶:□餐具回收处附近□入口附近□售饭窗口前□其他Q13.冬天到了,您觉得食堂饭菜的保温工作做得如何:(可多选)□总体不错□早餐欠佳□午餐欠佳□晚餐欠佳Q14.您觉得在食堂就餐拥挤吗:(可多选)□早餐拥挤□午餐拥挤□晚餐拥挤□不拥挤Q15.您认为食堂有必要增加桌椅吗:□有必要□没有必要Q16.您觉得下列哪些方法可以解决食堂拥挤现象:(可多选)□早餐供应时间提前□增加打卡窗口□同学分流到其他食堂就餐□二楼增加供应窗口□其它______________□调查对象:___________ □调查地点:___________ □调查员:___________环境心理学龙源食堂调研报告环境心理学简单的说就说研究个体及其所处的环境之间相互关系的学科,它主要研究环境和心理的相互关系,即用心理学的方法分析人类经验、活动及其社会环境各方面的相互作用和影响。
城市公共空间行为活动研究
以苏州园区金鸡湖周边公共空间为调查对象
您好:如今多数城市的公园、广场等公共空间普遍存在雷同,一味的模仿,追求形式,忽略了城市公共空间对于城市和市民最基本的意义。
为了了解其中存在的一些可能对市民使用造成不便的因素,以此促进公共空间更好的体现城市的特色并更好的贴近市民的生活。
希望您能根据自己使用公共场所的经历,真实的填写以下问卷。
所有的调查的数据只用于学术报告,非常感谢您的合作。
一、[单选题] 基本情况
1、性别:A.男 B.女
2、年龄:A. 18岁一下 B. 18-30岁 C.31—45岁 D.46-55岁 E.56-70岁 F.71岁以上
3、是否学生:A.是 B.否(职业:)
4、一般外出活动会与谁同去:A父母;B同学:C朋友;D独自前往
5、平时每天用于户外活动的平均时间:
A. 2小时以上;
B. l—2小时:
C. 0.5—1小时;
D. 0.5小时以下
6、节假日每天用于户外活动的平均时间
A. 2小时以上
B. 1—2小时
C. 0.5—l小时
D. 0.5小时以下
二、户外活动需求
7、[多选题] 您前往这些公共场所(公园、广场等以休憩为主的场所)的目的
A.运动、锻炼
B.散步遛狗
C.带小孩去游玩和其他家长交流
D.与朋友、同事聚会逃离城市的喧嚣,感受自然的美好
E.随便逛逛,没有明确的目的
8、[单选题] 喜欢这项活动的原因是?
A兴趣爱好B打发时间 C 轻松娱乐D跟随潮流
9、[多选题] 怎样的公共场所能吸引你在此停留、活动?
A.开阔的草坪;
B.鲜艳丰富的植物环境;
C.空旷的运动场;
D.现代气息的广场;
E.热闹的游戏场;
F.斑驳的涂鸦、艺术装置;
G.宁静的围合空间;H.滨水空间
三、活动实况调查
9、[多选题] 通常户外活动的时间
A.6:00—8:00
B.8:00—10:00
C.10:00—12:00
D.12:00—14:00
E.14:00—16:00
F.16:00—18:00
G.18:00—20:00
H.20:00—22:00
10、[多选题] 金鸡湖周边公共空间吸引游人的优势?
A.离学校、住处近
B.环境优美
C.设施、器材较齐全
D.人来人往、热闹
E.场地开阔平坦
F.安静、舒适
四、金鸡湖周边公共空间户外环境满意度调查
11、[单选题]您认为城市滨水公共空间的设计,应该首先考虑:
A.建设开发的经济效益性
B.针对功能使用的实用性
C.建筑、景观等的美观性
D.以人为本的社会性
12、[单选题] 您觉得金鸡湖周边公共空间有很明显的特色吗:
A.有
B.有一点
C. 没有
13、[多选题]金鸡湖周边公共空间所种树木种植是以下那种情形:
A.密度大,有明显遮阴效果
B.密度一般,能有小面积晒到太阳
C.密度小,极易晒到太阳
D.植物色彩丰富
E.植物以绿色为主
14、[单选题] 金鸡湖周边公共空间中,您更愿意选择何种材质的座椅
A.木制
B.石质
C.金属制
D.塑料
15、[单选题] 金鸡湖周边公共空间文化历史的延续性
A.非常好
B.比较好
C.一般
D.差
16、[单选题] 金鸡湖周边公共空间滨水防护设施的安全性
A.非常好
B.比较好
C.一般
D.差
17、[单选题] 金鸡湖周边公共空间道路交通的便捷性
A.非常好
B.比较好
C.一般
D.差
18、[单选题] 金鸡湖周边公共空间视线的通透程度
A.非常好
B.比较好
C.一般
D.差
19、[单选题] 金鸡湖周边公共空间场所环境的舒适愉悦性
A.非常好
B.比较好
C.一般
D.差
20、[单选题] 金鸡湖周边公共空间活动内容的多样性、可参与性
A.非常好
B.比较好
C.一般
D.差
21、[单选题] 金鸡湖周边公共空间的心理归属感
A.非常好
B.比较好
C.一般
D.差
22、[多选题]你认为城市公共活动场地应该如何设置?
A.多场地设置,家门口楼下有效场地,社区内有较大的活动中心场地
B.有较大的社区广场方便集体活动
C.社区园道设置,有赏心悦目的花草种植
D.有宽敞的室内活动室,独立设置
谢谢您的合作!。