动脉硬化度检测技术
- 格式:docx
- 大小:752.19 KB
- 文档页数:3
动脉硬化的早期检测方法
---肢体动脉检测+测量
心脑血管疾病在我国的疾病负担和死因顺位中均占首位。
由于动脉硬化,弹性减退,僵硬度增加,管腔狭窄,导致心脑血管疾病发生。
而动脉硬化是一个连续的过程,在发生器质性改变之前,其功能多已出现不同程度异常。
因此早期筛查并积极干预大动脉功能异常,可以减少心肌梗塞、脑血管意外、猝死等疾病的发生,提高生活质量,延长寿命。
“肢体动脉检测+测量”能够同时测量两个指标:(1)动脉硬化程度指标(PWV)是心脑血管疾病发生与死亡的预测因子;(2)管腔狭窄程度指标(ABI)可以判断由动脉粥样硬化引起的下肢动脉狭窄、阻塞。
建议以下人群进行动脉硬化检测:
1)年满20周岁以上;
2)已被诊断为高血压、高血脂、糖尿病、代谢综合征、冠心病和脑卒中者;
3)有早发心脑血管疾病家族史、肥胖、长期吸烟、高脂饮食、缺乏体育运动、精神紧张等心脑血管疾病高危因素者;
4)长期头晕不适或活动后(或静息状态下)胸闷、心悸等不适症状,尚未明确诊断者;5)健康体检者。
动脉硬化检测仪的原理
动脉硬化检测仪的原理是通过测量和分析动脉的弹性和硬度来评估动脉硬化的程度。
一种常见的原理是使用声速测量技术。
该技术利用超声波从体表向动脉发送脉冲信号,并测量超声波在动脉中传播的时间。
由于动脉硬化会导致动脉壁的硬化和增厚,从而改变超声波在动脉中传播的速度。
通过比较测得的超声波传播速度与正常情况下的速度,可以评估动脉硬化的程度。
另一种原理是利用无侵入性脉搏波分析技术。
该技术通过使用传感器测量脉搏波的形状和幅度,并通过分析这些特征来评估动脉的弹性。
正常情况下,动脉具有较好的弹性,脉搏波的形状应该是充满而有韵律感的。
而动脉硬化会导致动脉变得僵硬,从而改变脉搏波的形状。
通过比较测得的脉搏波特征与正常情况下的特征,可以评估动脉硬化的程度。
动脉硬化检测仪的原理是将上述技术应用于设备中,通过测量和分析动脉的弹性和硬度来评估动脉硬化的程度。
这些技术都是无创的,无需进行手术或侵入性检查,可提供快速、准确的动脉硬化评估结果。
动脉硬化检测数据解读-(1)什么是动脉硬化?动脉硬化是一种影响心脏和血管健康的疾病。
它是一种由于动脉壁内层脂质沉积过多,导致血管壁发生局部硬化和变形,最终影响了血液循环的病理过程,通俗来说就是血管变形、狭窄、堵塞,形成动脉粥样硬化斑块,从而引起血管疏通障碍,影响心血管健康。
如何检测动脉硬化?常用方法有以下几种:1. 生物电阻抗法(BIA)BIA检测是通过充放电流的方式测试细胞和组织电阻抗的变化情况,从而确定身体的组成,其中包括动脉硬化情况。
最近几年,生物电阻抗法(BIA)在科技发展以及市场需求的推动下,逐渐被引入到人体大数据健康监测中,成为了一种先进、快速、深入的人体成分检测方法。
2. 磁共振成像(MRI)MRI不仅能看到血管内外的情况,还能确定斑块的成分、厚度、大小、分布、部位和血管壁的状况等。
3. 彩色多普勒超声(CDFI)彩色多普勒超声检查常用于检测颈部血管狭窄,尤其是颈动脉狭窄的筛查。
彩超检查进一步明确动脉狭窄的范围、程度和变形程度,还能观察到血管内斑块和血流的变化,判断动脉硬化程度。
动脉硬化的危害动脉硬化不仅会引起高血压、脑梗塞、冠心病、周围动脉病变等心血管疾病,还会引起许多延伸的疾病,如糖尿病、肥胖、代谢综合征等。
如何预防动脉硬化1. 合理饮食低盐饮食、低脂饮食、少吃糖分,多吃蔬菜和水果,少吃肉类等动物性食物。
2. 积极运动适度运动可以降低血压、降低血糖、降低胆固醇,并可以减轻情绪紧张和焦虑等不良情绪。
3. 提前筛查定期检查,尽早发现动脉硬化,使用早期治疗预防于未然。
动脉硬化是一种严重的心血管疾病。
多种方法可以检测动脉硬化、评估硬化程度。
预防动脉硬化的措施包括改变不健康的生活方式,加强身体锻炼,以及定期检查,及时发现和治疗动脉硬化,保护我们的健康。
动脉硬化检测技术(PWV)如何知道自己的动脉是否硬化?硬化程度?可以通过动脉硬化检测技术,也就是脉搏波检测(Pulse Wave Velocity,PWV)来知晓。
PWV原理心脏将血液搏动性地射入主动脉,产生脉搏压力波,并以一定的速度沿主动脉壁向外周血管传导。
测量两个动脉记录部位之间的脉搏波传导时间和距离,可以计算出PWV。
PWV等于两个动脉搏动点之间的传导距离除以脉搏波传导时间。
PWV的快慢反应了动脉血管壁的硬度,当心血管危险因素增加时,人体中的血管壁发生纤维组织增生、血管顺应性减小、硬度增加,大动脉弹性功能减弱,血管壁吸收脉搏波减少,因此PWV 数值随之增大。
在我国高血压防治指南中,将PWV作为一个重要的靶器官损害评价指标。
PWV优点简捷、有效、经济、无创、早期评估动脉硬度[2],能综合反映各种危险因素对血管的损伤,是早期血管壁弹性发生改变的敏感指标,是心血管疾病危险因素的重要参考指标。
通过血管检测能够早期发现动脉血管的结构和功能改变,并进行及时有效的干预,是预防心血管严重事件和死亡发生的措施之一。
不仅为预防性干预提供依据,而且对发病危险做出更有价值的预测。
目前已有多个临床研究证实PWV可以预测心血管风险,早期检测PWV,对临床血管风险评估治疗有非常重要的意义。
PWV适合人群1)高血压2)高血脂、高尿酸血症等代谢性疾病3)糖尿病病人的病情随访检查,特别是针对糖尿病足的预防,诊断提供了无创的可重复的敏感性的检查4)有早发心脑血管疾病家族史(冠心病、心肌病、脑卒中等)病人,四肢动脉硬化的筛查5)风湿免疫性疾病和累及血管病变,如:雷诺综合征、大动脉炎等6)手术创口血运的判断、术后复查、康复随访等7)慢性闭塞性脉管炎8)健康体检者PWV检测前注意事项1)排空尿液、禁止吸烟、喝酒、浓茶等2)测量前需休息5分钟以上,保持安静状态3)建议在饭后0.5~1小时后再进行测试4)有传染性皮肤病病人及孕妇不建议测试5)摘掉身上所有的金属物品(项链、耳环、戒指、皮带、手表等)6)避免穿着长筒袜,便于露出脚踝检测部位7)手机保持静音状态,检测过程中全程保持安静,不说话,避免不必要的活动在完成这些准备工作后,护士会在诊室里为您进行检查宣教,最大程度地缓解紧张情绪,完成检测,全程耗时预计为10-15分钟。
动脉硬化检测原理文章目录一、动脉硬化检测原理1. 动脉硬化检测原理2. 动脉硬化的原因3. 动脉硬化的症状二、如何预防动脉硬化三、动脉硬化的注意事项动脉硬化检测原理1、动脉硬化检测原理动脉硬化的检测方法是很多的,每种方法的检测原理都是不一样的。
实验室检查主要表现为血总胆固醇增高,LDL增高,HDL降低,血甘油三酯增高,血β脂蛋白增高,载脂蛋白B增高,载脂蛋白A降低,脂蛋白(α)增高,脂蛋白电泳图形异常,90%以上的病人表现为Ⅱ或Ⅳ型高脂蛋白血症。
血液流变学检查是血黏滞度增高,血小板活性可增高。
X线检查是通过剪影确定病变部位以方便手术治疗。
多普勒超声检查是判断四肢动脉和肾动脉的血流情况。
血管内超声和血管镜检查则是直接从动脉腔内观察粥样硬化病变的方法。
血管内超声和血管镜检查则是直接从动脉腔内观察粥样硬化病变的方法。
超声心动图检查心电图特征性改变及负荷试验有助于诊断冠状动脉粥样硬化。
2、动脉硬化的原因引起动脉硬化的病因中最重要的是高血压、高脂血症、抽烟。
其他诸如肥胖、糖尿病、运动不足、紧张状态、高龄、家族病史、脾气暴躁等都会引起动脉硬化。
还有平时大量摄入油腻性食物和富含胆固醇的食物,是动脉硬化发生的主要原因。
血液中胆固醇含量过多,是发生冠状动脉硬化及心脏血管病的重要危险因素之一。
日常饮食中,一般都含有一定量的油脂,如果平时喜欢吃肥腻食物而又不注意其他矿物质的摄取,就会使过多油脂沉积于血管壁上,诱发动脉硬化和其他心脏血管病变。
3、动脉硬化的症状动脉硬化的表现主要决定于血管病变及受累器官的缺血程度,对于早期的动脉硬化患者,大多数患者几乎无任何临床症状。
对于中期的动脉硬化患者,大多数患者都或多或少有心悸、胸痛、胸闷、头痛、头晕、四肢凉麻、四肢酸懒、跛行、视力降低、记忆力下降、失眠多梦等临床症状。
如何预防动脉硬化1、饮食上减少对脂肪的摄取,应少吃煎炸食物,及含高胆固醇食物,如虾、肝、肾和其他内脏,蛋黄等。
多吃些海产品如海带、海蜇等和鱼类含不饱和脂肪酸,被公认为大脑营养剂、血液稀释剂,具有降低胆固醇,防止动脉硬化之功效。
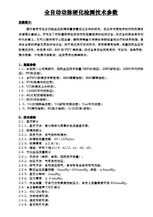
全自动动脉硬化检测技术参数功能简介:国内首家无创多功能血压脉搏测量装置经过多年的研究,在近年发展起来的动脉脉搏波波谱理论基础上,开发出了动脉僵硬度检测和动脉阻塞程度的检测设备,该设备的面世具有划时代的意义。
它可以提供用于心脑血管、糖尿病等重大疾病的早期检查和治疗的临床数据,是综合全面的筛查及预后评估设备。
该产品应用示波法技术,使用高精度袖带,测量四肢血压和脉搏波波形,并测得ABI、BAI和PWV等数值。
该设备具有检测速度快、无创伤、准确灵敏、操作便捷、不受操作者影响,检测费用低廉等特点。
1、测量参数1.1、★在同一心动周期内,四肢血压同步测量SBP(收缩压)、DBP(舒张压)、MBP(平均动脉压)、PP(脉压差);1.2、★PWV(脉搏波传导速度)、ABI(踝臂指数)、BAI(臂踝指数);1.3、PVR(脉搏体积记录);1.4、UT(脉搏波上升时间);1.5、%MAP(平均动脉压);1.6、AI(反射波增强指数);1.7、BMI(体格指数);1. 8、Vs(收缩期峰流速);Vd(舒张末期流速);Vm(平均流速);1. 9、PI(搏动指数);RI(阻力指数);S/D(收缩/舒张);2、技术指标2.1、显示部分2.1.1、显示方法:高分辨率大屏幕彩色液晶显示屏;2.2、脉搏波部分2.2.1、测定方法:空气容积脉博法;2.2.2、脉博数测量范围:35~185bpm;2.2.3、脉搏精度:±2次/分。
2.2.4、增益:手动5档x1/4、x1/2、x1、x2、x4。
2.3、无创血压测量部分2.3.1、示波法(单肢、单侧、四肢同步测量);2.3.2、加压方法:气泵自动加压;2.3.3、排气方法:自动减压排气,具有断电后自动放气功能;2.3.4、静态血压测量范围:0mmHg~300mmHg, 误差:±4mmHg;2.3.5、显示分辨率:1mmHg;2.3.6、压力精度:± 3 mmHg;2.3.7、安全装置:可自行设定最高控制压力,自定义测量最高可测300mmHg。
超声pwv测量方法超声PWV测量方法超声脉搏波速度(Pulse Wave Velocity,PWV)是一种用于评估动脉硬化程度和心血管健康状况的非侵入性检测方法。
通过测量脉搏波在动脉中传播的速度,可以间接反映动脉的弹性和硬化程度,从而判断心血管疾病的风险。
超声PWV测量方法主要基于两个原理:脉压波的传播速度和距离的测量。
具体步骤如下:1. 仪器准备:准备一台超声仪器和相应的探头,确保仪器正常工作。
2. 病人准备:病人需要躺平在床上或检查床上,保持身体放松,尽量不要说话或活动。
3. 探头放置:将超声探头放置在病人的颈部和股动脉处。
颈动脉和股动脉是常用的测量点,也可以选择其他动脉。
4. 信号采集:使用超声仪器采集颈动脉和股动脉的脉搏波信号。
通常使用多普勒技术来检测动脉脉搏波。
5. 数据处理:将采集到的脉搏波信号进行处理,计算出脉搏波的传播时间。
传播时间是脉搏波从颈动脉到股动脉的时间。
6. 距离测量:测量颈动脉和股动脉之间的距离。
通常是通过直线测量或者软尺测量来获取距离数据。
7. PWV计算:根据传播时间和距离数据,计算出脉搏波的传播速度,即PWV值。
通常使用公式PWV = 距离 / 传播时间来计算。
8. 结果解读:根据测量得到的PWV值,结合年龄、性别和其他心血管危险因素,来评估动脉硬化程度和心血管健康状况。
超声PWV测量方法具有以下优点:1. 非侵入性:超声PWV测量方法不需要穿刺或注射,对病人无创伤。
2. 简单快速:超声PWV测量方法操作简单,测量过程快速,可以在临床现场进行。
3. 可重复性好:超声PWV测量方法的结果具有良好的可重复性,可以进行多次测量来提高准确性。
4. 灵敏度高:超声PWV测量方法对动脉硬化程度的评估敏感性高,可以提早发现心血管疾病的风险。
5. 无辐射:超声PWV测量方法不使用放射线,对病人无辐射危害。
然而,超声PWV测量方法也存在一些局限性:1. 测量误差:超声PWV测量方法对探头放置位置和测量条件要求较高,放置不准确或者测量条件不恰当会导致测量误差。
动脉硬化检查操作规程
(一)检查内容和目的:
人体脉搏波沿大动脉传播,其速度与大动脉僵硬度直接相关,动脉硬化检测仪可以简便无创地在大动脉节段测定这一速度值,以此来反映其僵硬度。
(二)操作规程:
1、插上电源,打开电源开关,输入密码进入操作系统,输入客户基本信息后点击开始检测。
2、将客户的身体状况指标(血压、体重、身高等)输入。
3、将测试插头分别安放于颈动脉、桡动脉、股动脉及远端动脉博动的最强点。
4、待屏幕上出现的规律的波形并且误差小于10%,配对脉搏波数为10时,踩踏脚踏板出现动脉硬化检测结果。
5、进入医用设备通用接口,执行导入,进入体检信息管理系统,输入正确的检查结论,点击确定,完成动脉硬化检查全部操作。
(三)注意事项:
1、对待客人(受检者)主动热情,面带微笑,同时问好。
2、仪器:每年要经计量部门检测合格。
3、环境:室内要安静明亮,理想室温22º- 28ºC。
动脉粥样硬化检测金标准
动脉粥样硬化是一种常见的心血管疾病,其严重程度可以影响心脏和其他重要器官的功能。
因此,动脉粥样硬化的检测对于预防和治疗心血管疾病至关重要。
目前,动脉粥样硬化的检测方法有很多种,但没有一种被认为是“金标准”。
然而,根据一些研究和专家的建议,以下是一些常用的动脉粥样硬化检测方法:
1. 超声检查:这是最常见的动脉粥样硬化检测方法之一,可以通过超声波来观察动脉壁的厚度、斑块的形成、血流速度等指标。
2. 血管造影:这是一种侵入性检测方法,需要在动脉内注入造影剂,然后使用X线或其他成像技术来观察动脉内部的情况。
3. 磁共振成像(MRI):这种非侵入性检测方法可以提供更清晰的图像,可以观察动脉壁的厚度、斑块的形成和位置等。
4. 血液测试:通过检测血液中的胆固醇、甘油三酯等指标,可以评估动脉粥样硬化的风险。
总的来说,以上四种方法都有其优缺点,需要根据具体情况选择合适的检测方法。
未来,随着医学技术的不断进步,我们有望开发出更加准确、无创的动脉粥样硬化检测方法。
- 1 -。
动脉硬化检测及临床应用(二)引言概述:动脉硬化是一种常见的心血管疾病,可以导致冠心病、心肌梗死等严重后果。
因此,动脉硬化的检测及其在临床上的应用具有重要意义。
本文将从五个方面进行阐述,包括动脉硬化检测方法、动脉硬化的影像学表现、动脉硬化的生物标志物、动脉硬化的早期预警及临床应用。
一、动脉硬化检测方法:1. 无创测量血压和脉搏波速度2. 超声技术检测动脉内中膜厚度3. 血管磁共振成像检测动脉斑块及狭窄程度4. 血管造影术观察动脉血管的封闭情况5. 综合评估心电图、心肺功能等指标来判断动脉硬化情况二、动脉硬化的影像学表现:1. 血管壁增厚2. 动脉斑块形成3. 动脉狭窄4. 钙化斑块的存在5. 血管弹性减弱三、动脉硬化的生物标志物:1. C-反应蛋白2. 血脂水平3. 血小板聚集率4. 心肌肌钙蛋白5. 血清超敏C反应蛋白四、动脉硬化的早期预警:1. 血压控制2. 降低血脂水平3. 合理饮食和适量运动4. 控制体重5. 避免烟草和酒精的滥用五、动脉硬化的临床应用:1. 早期干预及治疗策略制定2. 动脉粥样硬化的药物治疗3. 动脉激光成形术及支架植入4. 远程监测及追踪患者动脉硬化程度5. 动脉硬化的相关疾病及并发症的治疗方法总结:动脉硬化的检测方法、影像学表现及生物标志物的研究为早期预警和干预提供了基础。
在临床上,动脉硬化的应用范围广泛,包括治疗策略制定、药物治疗、手术干预以及患者远程监测。
然而,还需要进一步研究和探索,以提高动脉硬化的检测准确性和治疗效果,从而更好地预防和控制心血管疾病的发生。
动脉硬化度检测技术bx-cfti-200动脉僵硬度和阻塞程度检测技术,采用同步加压测量方法检测四肢血压获得踝臂指数(abi),评估下肢动脉阻塞程度;利用平面张力法获取同步的颈动脉和股动脉压力波形测量颈股动脉脉搏波速度(cfpwv),评估大动脉僵硬度。
该仪器采用大动脉硬化检测的“金标准”指标cfpwv评估动脉僵硬度,结果更加准确、可靠,用于动脉硬化的早期诊断和心脑血管疾病的早期筛查。
简单:同步加压测量四肢血压,自动完成abi检测;并无创出:非入侵检查,不能给患者增添任何呼吸困难和痛苦;准确:cfpwv评估大动脉弹性,结果更准确;客观:基于中国人群构筑评价标准,精确评估大动脉弹性;方便:自带网络功能,轻松实现数据传输和远程管理;⏹精确评估大动脉弹性和下肢动脉堵塞程度四肢同步加压测量踝臂指数,降低了血压变异性的影响,结果更准确;采用国际认可的“金标准”cfpwv指标评估大动脉弹性,结果更可靠。
⏹直观、微创的测量方法,随心所欲顺利完成指标测量采用高灵敏度脉搏波传感器非侵入检查,不会给用户带来任何身体上的伤害。
仪器操作简单,检测时间短,短时间内完成指标测量。
⏹网络功能随心所欲同时实现数据的在线传输及远程管理⏹科学的理论基础,精准的测试数据赢得多项国家发明专利,掌控独立自主知识产权,同时累积了多年的医学数据,并经过临床检验。
⏹受检者可在体检中心、病房甚至社区用此仪器进行检测⏹四肢同步冷却检测abi由于血压不断的波动,只有四肢同步加压测量的abi值才更有意义。
2021年acc/aha 外周动脉疾病诊疗指南推荐采用四肢同步检测血压获得abi值的方法。
⏹“金标准”指标评估大动脉笨拙度2021年《欧洲心脏杂志》的共识文件指出颈-股动脉脉搏波速度cfpwv是动脉硬化“金标准”测量。
⏹心血管病患病风险评估独有的心血管病患病风险评估系统,客观评估缺血性心血管病10年发病风险。
⏹网络可视化和数据上载功能可从远程服务器中批量导入数据,并可随时将测试数据上传至远程服务器中,可以根据须要与身心健康管理系统交会。
bapwv测定原理
BAPWV测定原理
BAPWV测定原理是一种用于测量动脉硬化程度的方法。
它基于血管壁的刚度和压力脉动的关系,通过测量脉搏波的传播速度来评估动脉的弹性和硬化程度。
在BAPWV测定原理中,首先需要将被测者的手臂或腿部与一个袖带相连,袖带内部充满了一定压力的空气。
然后,通过一个传感器,记录脉搏波的传播时间和距离。
根据脉搏波的传播时间和距离,可以计算出动脉的脉搏波速度。
动脉的弹性和硬化程度与脉搏波速度有着密切的关系。
正常情况下,动脉是柔软而有弹性的,脉搏波可以迅速传播。
而当动脉硬化时,动脉壁变得僵硬,脉搏波的传播速度会加快。
因此,通过测量脉搏波速度,可以评估动脉的硬化程度。
BAPWV测定原理具有简单、非侵入性、快速的特点。
它可以用于评估动脉硬化对心血管健康的影响,并提供早期预警,以便及时采取措施进行干预和治疗。
总结起来,BAPWV测定原理是一种通过测量脉搏波速度来评估动脉硬化程度的方法。
它可以用于早期发现动脉硬化病变,提供干预和治疗的依据,以维护心血管健康。
这种方法简单、快速、非侵入性,对人类健康具有重要意义。
动脉硬化度检测技术
BX-CFTI-200动脉僵硬度和阻塞程度检测技术,采用同步加压测量方法检测四肢血压获得踝臂指数(ABI),评估下肢动脉阻塞程度;利用平面张力法获取同步的颈动脉和股动脉压力波形测量颈股动脉脉搏波速度(CFPWV),评估大动脉僵硬度。
该仪器采用大动脉硬化检测的“金标准”指标CFPWV评估动脉僵硬度,结果更加准确、可靠,用于动脉硬化的早期诊断和心脑血管疾病的早期筛查。
看点:
简单:同步加压测量四肢血压,自动完成ABI检测;
无创:非侵入检查,不会给患者带来任何不适和痛苦;
准确:CFPWV评估大动脉弹性,结果更准确;
客观:基于中国人群构建评价标准,准确评估大动脉弹性;
方便:自带网络功能,轻松实现数据传输和远程管理;
特点
⏹准确评估大动脉弹性和下肢动脉阻塞程度
四肢同步加压测量踝臂指数,降低了血压变异性的影响,结果更准确;采用国际认可的“金标准”cfPWV指标评估大动脉弹性,结果更可靠。
⏹简单、无创的测量方法,轻松完成指标测量
采用高灵敏度脉搏波传感器非侵入检查,不会给用户带来任何身体上的伤害。
仪器操作简单,检测时间短,短时间内完成指标测量。
⏹网络功能轻松实现数据的在线传输及远程管理
⏹科学的理论基础,精准的测试数据
获得多项国家发明专利,掌握自主知识产权,同时积累了多年的医学数据,并经过临床验证。
⏹受检者可在体检中心、病房甚至社区用此仪器进行检测
功能
⏹四肢同步加压检测ABI
由于血压不断的波动,只有四肢同步加压测量的ABI值才更有意义。
2006年ACC/AHA外周动脉疾病诊疗指南推荐采用四肢同步检测血压获得ABI值的方法。
⏹“金标准”指标评估大动脉僵硬度
2006年《欧洲心脏杂志》的共识文件指出颈-股动脉脉搏波速度CFPWV是动脉硬化“金标准”测量。
⏹心血管病患病风险评估
独有的心血管病患病风险评估系统,客观评估缺血性心血管病10年发病风险。
⏹网络交互和数据上传功能
可从远程服务器中批量导入数据,并可随时将测试数据上传至远程服务器中,
可根据需要与健康管理系统对接。
精准的血压测量
采用国际知名的血压监测模块(通过AAMI和ESH认证),测量结果准确。