电涡流式位移传感器电路设计
- 格式:pdf
- 大小:174.91 KB
- 文档页数:1
电涡流位移传感器设计技术要求:1、量程:0~20mm2、精度:1mm3、激励频率:1M Hz4、输入电压:24V5、介质温度: -50℃~250℃6、表面的粗糟度: 0.4μm~0.8μm7、线性误差:<±2%8、工作温度:探头(-20~120)℃,延长电缆(-20~120)℃,前置器(-30~50)℃9、频率响应:0~5KHz一、总体设计方案电涡流传感器能静态和动态地非接触、高线性度、高分辨力地测量被测金属导体距探头表面的距离。
它是一种非接触的线性化计量工具。
电涡流传感器能准确测量被测体(必须是金属导体)与探头端面之间静态和动态的相对位移变化。
电涡流传感器以其长期工作可靠性好、测量范围宽、灵敏度高、分辨率高、响应速度快、抗干扰力强、不受油污等介质的影响、结构简单等优点。
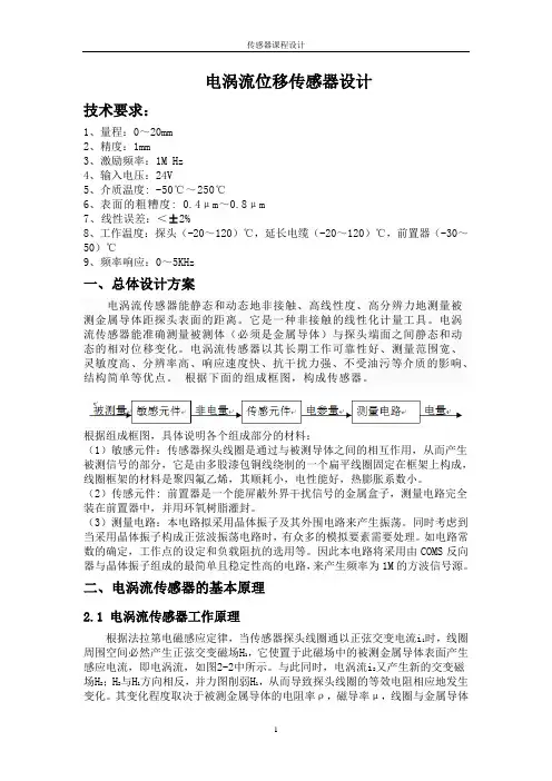
根据下面的组成框图,构成传感器。
根据组成框图,具体说明各个组成部分的材料:(1)敏感元件:传感器探头线圈是通过与被测导体之间的相互作用,从而产生被测信号的部分,它是由多股漆包铜线绕制的一个扁平线圈固定在框架上构成,线圈框架的材料是聚四氟乙烯,其顺耗小,电性能好,热膨胀系数小。
(2)传感元件: 前置器是一个能屏蔽外界干扰信号的金属盒子,测量电路完全装在前置器中,并用环氧树脂灌封。
(3)测量电路:本电路拟采用晶体振子及其外围电路来产生振荡。
同时考虑到当采用晶体振子构成正弦波振荡电路时,有众多的模拟要素需要处理。
如电路常数的确定,工作点的设定和负载阻抗的选用等。
因此本电路将采用由COMS反向器与晶体振子组成的最简单且稳定性高的电路,来产生频率为1M的方波信号源。
二、电涡流传感器的基本原理2.1 电涡流传感器工作原理根据法拉第电磁感应定律,当传感器探头线圈通以正弦交变电流i1时,线圈周围空间必然产生正弦交变磁场H1,它使置于此磁场中的被测金属导体表面产生感应电流,即电涡流,如图2-2中所示。
与此同时,电涡流i2又产生新的交变磁场H2;H2与H1方向相反,并力图削弱H1,从而导致探头线圈的等效电阻相应地发生变化。
电涡流传感器位移实验一、实验目的:了解电涡流传感器测量位移的工作原理和特性。
二、基本原理:电涡流式传感器是一种建立在涡流效应原理上的传感器。
电涡流式传感器由传感器线圈和被测物体(导电体—金属涡流片)组成,如图22.1.1所示。
根据电磁感应原理,当传感器线圈(一个扁平线圈)通以交变电流(频率较高,一般为1MHz~2MHz)I1时,线圈周围空间会产生交变磁场H1,当线圈平面靠近某一导体面时,由于线圈磁通链穿过导体,使导体的表面层感应出呈旋涡状自行闭合的电流I2,而I2所形成的磁通链又穿过传感器线圈,这样线圈与涡流“线圈”形成了有一定耦合的互感,最终原线圈反馈一等效电感,从而导致传感器线圈的阻抗Z发生变化。
我们可以把被测导体上形成的电涡等效成一个短路环,这样就可得到如图22.1.2的等效电路。
图中R1、L1为传感器线图22.1.1 电涡流传感器原理图图22.1.2 电涡流传感器等效电路图圈的电阻和电感。
短路环可以认为是一匝短路线圈,其电阻为R2、电感为L2。
线圈与导体间存在一个互感M,它随线圈与导体间距的减小而增大。
根据等效电路可列出电路方程组:通过解方程组,可得I1、I2。
因此传感器线圈的复阻抗为:线圈的等效电感为:线圈的等效Q值为:Q=Q0{[1-(L2ω2M2)/(L1Z22)]/[1+(R2ω2M2)/(R1Z22)]}式中:Q0 —无涡流影响下线圈的Q值,Q0=ωL1/R1;Z22—金属导体中产生电涡流部分的阻抗,Z22=R22+ω2L22。
由式Z、L和式Q可以看出,线圈与金属导体系统的阻抗Z、电感L和品质因数Q值都是该系统互感系数平方的函数,而从麦克斯韦互感系数的基本公式出发,可得互感系数是线圈与金属导体间距离x(H)的非线性函数。
因此Z、L、Q均是x的非线性函数。
虽然它整个函数是一非线性的,其函数特征为"S"型曲线,但可以选取它近似为线性的一段。
其实Z、L、Q的变化与导体的电导率、磁导率、几何形状、线圈的几何参数、激励电流频率以及线圈到被测导体间的距离有关。
文献综述电涡流位移传感器信号调理与位移显示电路的设计在基础学科研究和现代工业生产中,传感器具有不可或缺的作用。
电涡流位移传感器是一种据电涡流效应制成的常用物理传感器,其输出振荡电压随被测体(必须是金属导体)与探头之间的距离变化而变化,因此能测量被测体发生的静态和动态的相对位移变化,从而被广泛地应用于数据采集系统中。
目前国内研制的多数电涡流位移传感器测量物体位移变化时输出都是电压信号的绝对值,由于被测体位移相对变化很小,而传感器输出的电压信号初始值太大,以致变化量很小,从而不能很好地反映被测体位移的变化。
本课题即是对电涡流位移传感器进行信号调理设计,通过减法放大电路使传感器输出电压减去初始值后再进行放大,从而保证被放大的电压只对应位移变化部分,且从零点开始。
然后基于单片机设计传感器的工作电源和输出位移的显示电路,使输入输出信号都能清楚、直观地显示。
下图1是通用数据采集系统的组成和信号传输流程。
可见,信号调理电路是数据采集系统的重要组成部分。
信号处理电路,就是把模拟信号变换为用于数据采集、控制过程、执行计算显示读出或其他目的的数字信号。
传感器测量的很多物理量,如位移、温度、压力、光强等,输出后都是相当小的电压、电流或电阻变化,必须对其进行调理,即利用内部的电路(如滤波器、转换器、放大器等)将信号通过放大、滤波等操作转换成采集设备能够识别的标准信号,以便用于系统的数据处理。
图1黎琼,陈文庆,温泉彻[3]介绍了通用数据采集系统的组成及信号调理的重要性,然后以热电偶温度传感器及热电偶温度变送器为例,说明了传感器调理一般应包含补偿、线性化和激励三部分内容,且介绍了变送器与传感器的主要区别。
最后在给出典型信号调理电路的基础上,说明了通用数据调理功能(放大、隔离、滤波和数字信号调理)及电路实现,对基于PC机和ADC卡的通用数据采集系统的信号调理具有借鉴作用。
乔巍,杜爱玲,陈春,叶生[4]针对基于微控制器和PC的高速数据采集系统,分析了信号调理电路功能及必要性,并在此基础上给出了包括信号放大、衰减、隔离和滤波的设计方案,并对滤波电路的拓扑设计进行了研究。
实验二 电涡流传感器位移实验一、实验目的1.了解涡流式传感器的原理及工作性能。
2.熟悉实验仪器,掌握传感器使用过程中的注意事项。
二、结构和原理(此部分不用写在实验报告上)电涡流传感器是一种能将机械位移,振幅和转速等参量转换成电信号输出的非电量电测装置。
它由探头,变换器,连接电缆及被测导体组成,是实现非接触测量的理想工具。
其最大特点就是结构简单,可以实现非接触测量,具有灵敏度高、抗干扰能力强、频率响应宽、体积小等特点,因此在工业测量领域得到了越来越广泛的应用。
1. 涡流效应当金属导体置于变化的磁场中,导体内就会产生感应电流,这种电流就像水中的漩涡那样,在导体内部形成闭合回路,我们通常称之为“电涡流”,称这种现象为“涡流效应”。
电涡流传感器就是在涡流效应的基础上建立起来的。
电涡流传感器的基本原理如图3.9.1所示。
一个通有交变电流1I 的传感线圈,由于电流的周期性变化,在线圈周围就产生了一个交变磁场1H 。
如被测导体置于该磁场范围之内,被测导体便产生涡流2I ,电涡流也将产生一个新的磁场2H ,2H 和1H 方向相反,由于磁场2H 的反作用使通电线圈的等效阻抗发生变化。
当金属导体靠近线圈时,金属导体产生涡流的大小与金属导体的电阻率ρ、磁导率μ、厚度t 、线圈与金属导体间的距离s 以及线圈激励电流的大小和角频率ω等参数有关。
如固定其中某些参数,就能按涡流的大小测量出另外一些参数。
为了简化问题,我们把金属导体 理解为一个短路线圈,并用2R 表示这个短路线圈的电阻;用2L 表示它的电感;用M 表示图3.9.2 等效电路U1—传感线圈;2—金属导体图3.9.1 电涡流式传感器基本原理示意图2它与空心线圈之间的互感;再假设电涡流空心线圈的电阻与电感分别为1R 和1L ,就可画出如图3.9.2所示的等效电路。
经推导电涡流线圈受被测金属导体影响后的等效阻抗为L j R L L R M L j L R M R R I U Z ωωωωωωω+=⎪⎪⎭⎫ ⎝⎛+-+⎪⎪⎭⎫⎝⎛++==22222222122222222111式中 R —电涡流线圈工作时的等效电阻;L —电涡流线圈工作时的等效电感。
目录0 前言(章标题为黑体四号字,左对齐,段前段后距离均为6磅,设为标题1,下同) (1)1 总体方案设计 (2)2 硬件电路设计 (4)2.1 单片机最小系统............................................................................. 错误!未定义书签。
2.1.1 RC 时钟电路 (5)3 软件设计 (5)3.1 数据采集子程序的设计................................................................. 错误!未定义书签。
3.1.1计算温度子程序 (5)3.2 数字显示子程序的设计................................................................. 错误!未定义书签。
4 调试分析 (16)5. 结论及进一步设想(需说明的问题) (16)参考文献(标题1) (17)课设体会 (18)附录1 元件清单........................................................................................ 错误!未定义书签。
附录2 实验电路原理图 (21)基于电涡流传感器的位移计设计(LCD)摘要:本文设计了一种基于单片机控制的数字位移计,由A/D转换器、单片机、键盘报警装置和LCD显示等几部分组成,主要使用了ADC0808、8031、LCD主要器件,主要解决方案是利用电涡流传感器位移特性、单片机实验箱(含A/D转换)、单片机仿真器等设计一个能用LCD实时显示物体位移的智能位移计。
本次设计用汇编语言进行编程,实现电涡流测位移的功能,即对位移的实时测量并显示,位移显示为X.XX mm。
优点是位移仪的放大电路将电涡流传感器输出的微弱模拟信号放大,通过LCD能直观的显示出你所测的数据。
课程设计报告与说明书《电涡流位移传感器》课程设计学生姓名:_________ ___________ 学号:____________ 入学时间: 14 年秋季专业:___机械设计制造及其自动化___ 直属/分校:__________直属____________ 指导教师:______ 解晓光__________大连广播电视大学2014年12月设计题目:电涡流位移传感器课程设计一、设计要求1、量程::0~20mm2、精度:1mm3、激励频率:1M Hz4、输入电压:24V5、介质温度: -50℃~250℃6、表面的粗糟度: 0.4μm~0.8μm7、线性误差:<±2%8、工作温度:探头(-20~120)℃,延长电缆(-20~120)℃,前置器(-30~50)℃9、频率响应:0~5KHz二、总体设计方案电涡流传感器能静态和动态地非接触、高线性度、高分辨力地测量被测金属导体距探头表面的距离。
它是一种非接触的线性化计量工具。
电涡流传感器能准确测量被测体(必须是金属导体)与探头端面之间静态和动态的相对位移变化。
电涡流传感器以其长期工作可靠性好、测量范围宽、灵敏度高、分辨率高、响应速度快、抗干扰力强、不受油污等介质的影响、结构简单等优点。
根据下面的组成框图,构成传感器。
根据组成框图,具体说明各个组成部分的材料:(1)敏感元件:传感器探头线圈是通过与被测导体之间的相互作用,从而产生被测信号的部分,它是由多股漆包铜线绕制的一个扁平线圈固定在框架上构成,线圈框架的材料是聚四氟乙烯,其顺耗小,电性能好,热膨胀系数小。
(2)传感元件: 前置器是一个能屏蔽外界干扰信号的金属盒子,测量电路完全装在前置器中,并用环氧树脂灌封。
(3)测量电路:本电路拟采用晶体振子及其外围电路来产生振荡。
同时考虑到当采用晶体振子构成正弦波振荡电路时,有众多的模拟要素需要处理。
如电路常数的确定,工作点的设定和负载阻抗的选用等。
因此本电路将采用由COMS反向器与晶体振子组成的最简单且稳定性高的电路,来产生频率为1M的方波信号源。
目录0 前言(章标题为黑体四号字,左对齐,段前段后距离均为6磅,设为标题1,下同) (1)1 总体方案设计 (2)2 硬件电路设计 (4)2.1 单片机最小系统............................................................................. 错误!未定义书签。
2.1.1 RC 时钟电路 (5)3 软件设计 (5)3.1 数据采集子程序的设计................................................................. 错误!未定义书签。
3.1.1计算温度子程序 (5)3.2 数字显示子程序的设计................................................................. 错误!未定义书签。
4 调试分析 (16)5. 结论及进一步设想(需说明的问题) (16)参考文献(标题1) (17)课设体会 (18)附录1 元件清单........................................................................................ 错误!未定义书签。
附录2 实验电路原理图 (21)基于电涡流传感器的位移计设计(LCD)摘要:本文设计了一种基于单片机控制的数字位移计,由A/D转换器、单片机、键盘报警装置和LCD显示等几部分组成,主要使用了ADC0808、8031、LCD主要器件,主要解决方案是利用电涡流传感器位移特性、单片机实验箱(含A/D转换)、单片机仿真器等设计一个能用LCD实时显示物体位移的智能位移计。
本次设计用汇编语言进行编程,实现电涡流测位移的功能,即对位移的实时测量并显示,位移显示为X.XX mm。
优点是位移仪的放大电路将电涡流传感器输出的微弱模拟信号放大,通过LCD能直观的显示出你所测的数据。
HEFEI UNIVERSITY OF TECHNOLOGY《传感器原理及应用》课程考核论文题目电涡流位移传感器设计班级机设八班学号姓名成绩机械与汽车工程学院机械电子工程系二零一二年五月电涡流位移传感器摘要:随着现代测量、控制盒自动化技术的发展,传感器技术越来越受到人们的重视。
特别是近年来,由于科学技术的发展及生态平衡的需要,传感器在各个领域的作用也日益显著。
传感器技术的应用在许多个发达国家中,已经得到普遍重视。
在工程中所要测量的参数大多数为非电量,促使人们用电测的方法来研究非电量,及研究用电测的方法测量非电量的仪器仪表,研究如何能正确和快速的非电量技术。
电涡流传感器已成为目前电测技术中非常重要的检测手段,广泛的应用于工程测量和科学实验中。
关键词:电涡流式传感器传感器技术电量非电量Abstract:With modern measurement, control box of automation technology development, the sensor technology is more and more attention by people. Especially in recent years, due to the development of science and technology and ecological balance the need, sensor in various fields are also increasingly significant role. The sensor technology application in many developed countries, has been paid attention to. In the project in measured parameters for the most power, the power to urge people to approach to the power, and the research method of the electricity measurement of electric instruments, to study how to correct and fast the power technology. The eddy current sensor has become the electrical measurement technology is very important means of detection, widely used in engineering survey and scientific experiments.Key words:Eddy current sensor, sensor technology ,non-power electrical measurement techniques,一:总体设计方案电涡流传感器能静态和动态地非接触、高线性度、高分辨力地测量被测金属导体距探头表面的距离。
电涡流式位移传感器实验报告引言:电涡流式位移传感器是一种常用于测量物体位移的传感器。
它通过感应物体表面的涡流引起的感应电磁场变化来实现位移测量。
本实验旨在通过实验验证电涡流式位移传感器的工作原理,并探究其在位移测量中的应用。
实验目的:1. 了解电涡流式位移传感器的工作原理;2. 学习使用电涡流式位移传感器进行位移测量;3. 分析位移测量结果的准确性和稳定性。
实验仪器和材料:1. 电涡流式位移传感器;2. 示波器;3. 可调直流电源;4. 待测物体。
实验步骤:1. 将待测物体固定在实验台上,并将电涡流式位移传感器的感应头靠近物体表面;2. 连接电涡流式位移传感器和示波器,并调节示波器的参数以观察信号波形;3. 通过调节可调直流电源的电压,改变电涡流式位移传感器的工作距离,记录不同工作距离下的信号波形;4. 根据示波器上的信号波形,计算出不同工作距离下的位移值;5. 重复上述步骤,以获得多组位移测量数据。
实验结果和分析:根据实验记录的信号波形和位移测量数据,可以得出以下结论:1. 电涡流式位移传感器的工作距离与信号波形的变化呈反比关系,即工作距离越小,信号波形的振幅越大;2. 通过对信号波形的观察和分析,可以较准确地计算出位移值;3. 在一定范围内,电涡流式位移传感器的测量结果具有较高的准确性和稳定性。
实验结论:通过本实验,验证了电涡流式位移传感器的工作原理,并探究了其在位移测量中的应用。
实验结果表明,电涡流式位移传感器具有较高的测量精度和稳定性,在工业自动化控制和机械加工等领域有着广泛的应用前景。
参考文献:[1] Xie Y, Zhang H, Fu C, et al. Design and fabrication of an eddy current displacement sensor[J]. Sensors, 2018, 18(10): 3243.[2] Wei D, Zhao J, Yan Y. Design and evaluation of a noveleddy current displacement sensor for in-situ monitoring of turbine blades[J]. IEEE Sensors Journal, 2019, 19(13): 5284-5291.。
2009年 第12期仪表技术与传感器Instrum ent T echn i que and Sensor 2009 N o 12收稿日期:2008-09-05 收修改稿日期:2009-06-11大位移电涡流传感器测量电路的设计高松巍,刘云鹏,杨理践(沈阳工业大学信息科学与工程学院,辽宁沈阳 110178)摘要:电涡流传感器由于具有对介质不敏感、非接触的特点,广泛应用于对金属的位移检测中。
为扩大电涡流传感器的测量范围,采用恒频调幅式测量电路,引用指数运算电路作为非线性补偿环节。
利用M a tlab 计算软件辅助设计了直径为60mm 电涡流传感器探头,并结合测量电路进行实验。
实验结果表明最大测量范围接近90mm ,验证了该系统工作的稳定性,证明设计达到了预期效果。
关键词:电涡流传感器;测量电路;大位移;线性化中图分类号:TM 934H 76 文献标识码:A 文章编号:1002-1841(2009)12-0088-03Desi gn of Testi ng C ircuit for Large distance Eddy Current SensorGAO Song w e,i L I U Y un peng ,YANG L i ji an(Schoo l of Infor mat i on Scien ce and Eng i neer i ng ,Shenyang Un i versity of T echno l ogy ,Shenyang 110178,Ch ina)Abstract :Fo r the characteristi cs o f bei ng no sensiti ve to the m ed i a and uncon tacti on ,eddy current sensor is w i dely used for m eta l de tecti on i n the distance T o expand the scope o f detecti ng ,t he testi ng c ircuit was desi gned to be the constant frequency car rier AM testi ng circu it ,and applica ted for exponential computi ng c ircu i t as non li near i ty co m pensation U si ng calcu lati onal soft w areM a tl ab ,the eddy current sensor probe was desi gned d ia 60mm and put i nto exper i m ent w ith t he testi ng c ircu it Expe ri m en tal resu lts show that t he largest scope o f detec ting is c l ose t o 900mm,and it is va lida ted by exper i m ent t hat t he sensor w orks steadily and reaches the expectan t effectK ey word s :e lectr i c eddy cu rrent sensor ;testing circu it ;larg e d istance ;li near i zati on0 引言电涡流传感器具有体积小、非接触、对介质不敏感的特点,被广泛应用于对金属位移等的测量中[1]。
设计应用esign & ApplicationD基于MAX1452的电涡流传感器设计Design of eddy current sensor based on MAX1452鹿文龙,汉海霞 (陕西电器研究所,西安 710075)摘 要:基于MAX1452设计电涡流传感器电路,利用MAX1452多温度点补偿功能,对电涡流传感器进行温度补偿,可使电涡流传感器具有温度误差自动修正功能,改善电涡流传感器的温度特性。
设计的电涡流传感器在实际测试中性能稳定,温度特性良好,对提升电涡流传感器测量精度和温度特性具有重要意义。
关键词:电涡流;距离测量;MAX1452;温度补偿传统的电涡流传感器普遍没有温度补偿功能,通常温度特性较差。
即便进行了温度补偿,效果也很有限,只能通过放置一个与探头线圈温度特性相反的电感进行粗略补偿,且补偿温度范围很窄,无法取得良好的补偿效果。
为了提高电涡流传感器的温度特性,减小温度对电涡流传感器的影响。
本文提出一种基于MAX1452的电涡流传感器设计,在实现电涡流测量的同时,可以对电涡流传感器进行温度补偿。
本设计可以在(-40~125)℃范围内对电涡流传感器进行温度补偿,并可多个温度点补偿。
在保证电涡流传感器输出性能的基础上,改善了电涡流传感器的温度特性。
MAX1452采用数字化补偿方式,补偿精度高,操作方便,可以实现传感器的批量补偿。
1 电涡流传感器结构和工作原理如图1所示,电涡流传感器由探头、电路板、外壳和线缆组成[1]。
探头内部是1个线圈,可等效为电感L 。
电路板包括振荡电路、谐振电路、检波电路、补偿放大电路和滤波电路,其中谐振电容C 与探头线圈L 组成LC 谐振电路,其谐振频率f 为1/2πLC 。
外壳用于保护和固定内部元件,线缆用于传感器供电和信号输出。
电涡流传感器采用非接触式测量原理[2],通常用于测量距离。
图2为电涡流传感器工作原理,当金属板置于探头线圈附近,它们之间的间距为δ,线圈输入交变电流i 1时,便产生交变磁通量Φ1。
传感器与测控电路课程设计说明书设计题目电涡流式测位移传感器的设计学校湖南科技大学专业机电工程学院班级 07级测控一班学号0703030112设计人谢忠明指导教师余以道杨书仪完成日期 20010 年 6 月21日传感器与测控电路课程设计涡流式测位移传感器的设计目录一、设计题目与要求 (1)二、基本原理简述 (2)三、设计总体方案确定 (5)四、传感器的结构设计及计算,绘制相应的结构设计图 (6)五、测控电路的设计与计算, 绘制相应的电路框图及电路图 (7)六、精度误差分析 (11)七、参考文献 (14)传感器与测控电路课程设计涡流式测位移传感器的设计一、设计题目与要求1、设计题目:电涡流式测位移传感器的设计2、设计要求:1. 工作在常温、常压、稳态、环境良好;2. 精度满足:0.1%FS;3.测量范围:1.5—2.5mm4.设计传感器应用电路并画出电路图(包括传感器零件图1张,装配图1张,电路图1张);5.设计传感器应用电路并画出电路图。
6.应用范围:测量物体的位移。
二、基本原理简述金属导体置于变化着的磁场中,导体内就会产生感应电流,这种电流像水中旋涡那样在导体内转圈,所以称之为电涡流或涡流。
这种现象就称为涡流效应。
电涡流式传感器就是在这种涡流效应的基础上建立起来的。
要形成涡流必须具备下列二个条件:①存在交变磁场;②导电体处于交变磁场之中。
因此,涡流式传感器主要由产生交变磁场的通电线圈和置于线圈附近因而处于交变磁场中的金属导体两部分组成。
金属导体也可以是被测对象本身。
传感器与测控电路课程设计涡流式测位移传感器的设计图1 涡流作用原理如上图所示,如果把一个扁平线圈置于金属导体附近,当线圈中通以正弦交变电流时,线圈的周围空间就产生了正弦交变磁场,处于此交变磁场中的金属导体内就会产生涡流,此涡流也将产生交变磁场,的方向与的方向相反。
由于磁场的作用,涡流要消耗一部分能量,从而使产生磁场的线圈阻抗发生变化。
电涡流传感器测量位移特性设计报告电涡流传感器测量位移特性设计报告摘要:本设计根据金属位移量影响涡流效应的强弱,利用电涡流传感器测量出金属位移量引起的电压变化模拟信号,并作为AD采集卡的输入量,最终在上位机实现金属位移量和电压变化的动态显示。
本设计具有操作简单、精度高等特点。
关键词:AD采集卡,电涡流传感器,金属位移量,电压变化1 工作原理电涡流传感器采用的是感应电涡流原理,当带有高频电流的线圈靠近被测金属时,线圈上的高频电流所产生的高频电磁场便在金属表面上产生感应电流,电磁学上称之为电涡流。
电涡流效应与被测金属间的距离及电导率、磁导率、几何尺寸、电流频率等参数有关。
当线圈与金属体的距离发生变化时(除距离以外,所有的参数不变),电涡流传感器将位移量转换成电压变化的模拟信号送给AD采集卡,最终在上位机实现对金属位移量和电压变化的实时显示。
2硬件设计2.1系统框图金属位移量图2.1系统总体框图2.2 PCI8735介绍PCI8735是一种基于PCI总线的数据采集卡,可直接插在IBM-PC/AT或与这兼容的计算机内的任一PCI插槽中,主要应用于电子产品质量检测、信号采集、过程控制、伺服控制。
2.2.1 PCI8735的管脚定义图2.2 PCI8735管脚排列PCI8735引脚功能描述如下表:2.2.2 DS18B20技术性能描述1.转换器类型:AD73212.输入量程(InputRange):±10V、±5V、±2.5V、0~10V3.转换精度:12位(Bit)有效位,第13位为符号位4.采样速率:最高系统通过率500KHz,不提供精确的硬件分频功能。
说明:各通道实际采样速率=采样速率/采样通道数5.模拟输入通道总数:32路单端,16路双端6.采样通道数:软件可选择,通过设置首通道(FirstChannel)和末通道(LastChannel)来实现的。
说明:采样通道数=LastChannel –FirstChannel+17.通道切换方式:首末通道顺序切换8.AD转换时间:<1.6us9.转换精度:12 位(Bit)有效位,第13位为符号位10.程控增益:1、2、4、8倍(AD8251)或1、2、5、10倍(AD8250)或1、10、100、1000倍(AD8253)11.模拟输入阻抗:10M?12.非线性误差:±1LSB13.系统测量精度:0.1%14.工作温度范围:-40℃~+85℃15.存储温度范围:-40℃~+120℃3 软件设计本系统采用Visual Basic 6.0语言编写,人机界面主要由三部分构成,第一部分是人工进行量程选择,第二部分是采集方式选择,包括间隔采集和连续采集两种方式;第三部分是数据统计显示区。
传感器与检测技术课程设计--电涡流位移传感器总结报告院系:机械工程学院专业:机械设计制造及其自动化班级:XXXXXXXX成员:XXX XXX指导老师:XXXXXXX年XX月XX日目录一、概述 (2)二、总体设计方案 (2)三、电涡流传感器的基本原理 (3)3.1 电涡流传感器工作原理 (3)3.2 电涡流传感器等效电路分析 (3)3.3 电涡流传感器测量电路原理 (4)四、电涡流传感器探头参数设计 (6)五、电涡流传感器新型测量电路的设计 (7)5.1 电路实现方案 (7)5.2 振荡电路的选择 (7)5.3 滤波电路的选择 (8)5.4 增益调节电路的选择 (9)5.5 移相电路的选择 (9)5.6 电压-电流转换电路的选择 (11)六、误差分析 (12)6.1 非线性补偿 (12)6.2 动态特性 (13)6.3 温度补偿 (13)七、设计总结 (13)电涡流位移传感器设计一、概述电涡流传感器能静态和动态地非接触、高线性度、高分辨力地测量被测金属导体距探头表面距离。
它是一种非接触的线性化计量工具。
电涡流传感器能准确测量被测体(必须是金属导体)与探头端面之间静态和动态的相对位移变化。
在高速旋转机械和往复式运动机械状态分析,振动研究、分析测量中,对非接触的高精度振动、位移信号,能连续准确地采集到转子振动状态的多种参数。
如轴的径向振动、振幅以及轴向位置。
电涡流传感器以其长期工作可靠性好、测量范围宽、灵敏度高、分辨率高等优点,在大型旋转机械状态的在线监测与故障诊断中得到广泛应用。
二、总体设计方案电涡流传感器能静态和动态地非接触、高线性度、高分辨力地测量被测金属导体距探头表面的距离。
它是一种非接触的线性化计量工具。
电涡流传感器能准确测量被测体(必须是金属导体)与探头端面之间静态和动态的相对位移变化。
电涡流传感器以其长期工作可靠性好、测量范围宽、灵敏度高、分辨率高、响应速度快、抗干扰力强、不受油污等介质的影响、结构简单等优点。
电涡流位移传感器实验一实验目的•1. 了解TR81系列电涡流位移传感器工作原理;•2. 熟悉实验仪器,搭建传感器使用电路,掌握传感器使用过程中的注意事项;二实验设备•电源(输出电压15V~18V)、数字万用表、探头、Φ11mm延伸电缆、、02前置器、DZ-30位移静校仪、百分表三实验原理•传感器的系统工作机理是电涡流效应。
当接•通传感器系统电源时,在前置器内会产生一个高频电流信号,该信号通过电缆送到探头的头部,在头部周围产生交变磁场H1。
•如果在磁场H1的范围内没有金属导体材料接近,则发射出去的交变磁场的能量会全部释放;反之,如果有金属导体材料靠近探头头部,则交变磁场H1将在导体的表面产生电涡流场,该电涡流场也会产生一个方向与H1相反的交变磁场H2。
由于H2的反作用,就会改变探头头部线圈高频电流的幅度和相位,即改变了线圈的有效阻抗。
这种变化既与电涡流效应有关,又与静磁学有关,即与金属导体的电导率、磁导率、几何形状、线圈几何参数、激励电流频率以及线圈到金属导体的距离参数有关。
假定金属导体是均质的,其性能是线性和各向同性的,则线圈─金属导体系统的物理性质通常可由金属导体的磁导率μ、电导率σ、尺寸因子r、线圈与金属导体的距离δ,线圈激励电流强度I和频率ω等参数来描述。
因此线圈的阻抗可用函数Z=F(μ,σ,r,δ,I,ω)来表示。
•如果控制μ,σ,r ,I ,ω恒定不变,那么阻抗Z 就成为距离δ的单值函数,由麦克斯韦尔公式可以求得此函数为一非线性函数,其曲线为“S ”形曲线,在一定范围内可以近似为一线性函数。
在实际应用中,通常是将线圈密封在探头中,线圈阻抗的变化通过封装在前置器中的电子线路处理转换成电压或电流输出。
这个电子线路并不是直接测量线圈的阻抗,而是采用并联諧振法,见图2,即在前置器中将一个固定电容和探头线圈L X并联并与晶体管T 一起构成一个振荡器,振荡器的振幅U X 与线圈阻抗成正比,因此振荡器的振幅U X 会随探头与被测间距δ的改变而改变。
电涡流式位移传感器电路设计
发表时间:2017-11-16T20:36:30.013Z 来源:《电力设备》2017年第20期作者:曹健[导读] 摘要:本文设计一种由开关电压驱动的电涡流式位移传感器,电路部分主要为组成驱动电路和测量电路。
(国网渭南供电公司陕西渭南 714000)
摘要:本文设计一种由开关电压驱动的电涡流式位移传感器,电路部分主要为组成驱动电路和测量电路。
开关采用的是MOSEFT开关,对电涡流式位移传感器的驱动电路和测量电路进行了设计,为传感器设计提供一种可行方法。
关键词:电涡流式位移传感器驱动电路测量电路。