浸锡基础知识
- 格式:doc
- 大小:29.47 MB
- 文档页数:18
1.0 作用:浸锡漆皮线表面的漆皮,增强充分遵通的性能,使已漆皮的漆皮线与其它导电物体相触.2.0 物料与工具:锡炉夹具小铁槽(装助焊剂) 温度计升降机(自动机浸锡) 助焊剂手套3.0 方式: 1)自动升降机浸锡.2)手工浸锡4.0 步骤:4.1 手工浸锡4.1.1有开人员根据不同产品MI的要求调锡炉温度.4.1.2如使用夹具,将待浸锡的产品固定在夹具上.4.1.3用云刮片刮去锡炉表面的氧化膜(随时做).4.1.4待上锡的胶芯`胶纸及不需浸锡的引线上不得粘有助焊剂,垂直浸没锡炉中,深度以完全淹没需浸锡的线头为准,手要稳,不能上下左右晃动,胶芯`胶底及不需浸锡引线不能接触锡面,一般距离锡面3~5mm,以烫伤.4.1.5待线头完全上锡后,稍轻斜200,均匀提起,观看上锡是否良好,上锡长度是否符合“MI”的要求,外观是否光亮,无锡珠`锡尖.如有浸锡不良的选出,经有间人员指导修理或再次浸锡.4.1.6上锡的产品冷却后,从夹具上取上并放盘中摆放整齐.4.1.7如果是使用水洗助焊剂,浸完后必须用清水冷却清洗.如使用免洗助焊剂,根据M 要求操作.4.2 自动机浸锡.4.2.1有关人员调锡炉温度,设定升降机的速度`时间`高度.4.2.2将待浸锡的产品排在夹具上.4.2.3脚仔浸入锡液,达到MI的要求.4.2.4 对需要使用酒精冷却的产品,脚仔一离开液面马上将脚仔放入酒精中冷却(浸酒精高度符合图纸要求).4.2.5 有些产品需多次浸锡时,重复4.2.3-4.2.5步完成浸锡.4.2.6 从浸锡加上取下机放入专用盘内.5.0 工艺标准:上锡效果好,应上锡的铜线漆皮必须完全脱落,长度符合要求,外观光亮`平滑`无堆锡`锡刺.6.0 注意事项:6.1 锡炉温度是由专门人员负责测量和调节的,若锡炉温度过低漆皮线去不干凈,不易上锡,使用时造成假焊,锡炉温度过高会使浸锡后的产品在漆皮线与浸锡交界处会有许多黑色的杂质,即氧化物,浸锡也不光亮,很容易造成断线`假焊.端子台会被烧软,所以操作者若发现锡炉温度过高或过低应及进向组长及有问人员反映,不得将就操作.6.2 根据漆包线的不同规格,浸锡时间不一样,一般来说,经线越细,浸锡时间越短,线经越粗,浸锡时间越长,一定要符合“MI”的要求.6.3 浸锡前发现脚仔缠线过高或过低,分错线`扭错线`插头线松开等须挑出来,待修理后方可浸锡.6.4 浸锡一段时间后,锡炉内若含有杂质及助焊剂内含有杂质,应及时清除干凈,才可继续浸锡操作,否则影响浸锡质量.6.6 根据锡炉锡面情况,依工作引添加抗氧化剂.6.7 对高温聚脂漆包线须先除去漆皮,然后上锡(勿伤不须锡的漆包线).7.0 影响浸锡效果的主要因素:1)锡炉温度.2)助焊剂.3)浸锡时间.4)工人操作手法.一定要按照“MI”的要求去操作,提高产品的质量.8.0 操作的安全性:8.1 因锡液温度高,操作者带手套操作以保护双手免受烫伤.8.2 不要离锡炉太近,以免锡液溅出,烫伤眼睛或皮肤.8.3 一些易燃,易炸的物体不能靠近锡炉,以免发生事故.8.4 助焊剂`稀释剂是化学物品,不宜尝试.8.5 一旦有化学药品溅在眼睛或皮肤上,应立即用清水冲洗.。
浸锡安全操作规程浸锡是金属加工过程中常见的一种操作方式,用于给金属制品表面增加一层锡层,提高其耐腐蚀性能。
然而,浸锡操作涉及到高温、锡液的毒性以及火灾风险等安全隐患,因此有必要制定一套浸锡安全操作规程。
一、培训和演练1.所有从事浸锡操作的人员必须接受专业的培训,熟悉浸锡设备的使用方法、操作规程以及安全注意事项。
2.定期进行紧急情况演练,模拟设备故障、液体泄漏和火灾等突发情况,提高员工的应急反应能力。
二、个人防护装备1.在进行浸锡操作前,所有操作人员必须穿戴符合要求的个人防护装备,包括防火服、耐高温手套、防护面罩和耐腐蚀鞋套等。
2.操作人员必须戴上适合的耳塞或耳罩,防止因机器噪音而对听力造成伤害。
三、设备检查和维护1.定期检查浸锡设备,确保其电气线路、阀门、温度传感器和加热元件等正常工作,避免设备故障引发事故。
2.对所有设备进行定期清洁和维护,清除堆积的锡渣和污垢,确保设备的正常运行。
四、操作环境控制1.在浸锡操作区域内设置足够数量的灭火器、灭火器以及应急安全出口,以应对突发情况。
2.操作区域内需要保持通风良好,避免有害气体积聚。
如液体泄漏引发有害气体,应及时疏散人员,并迅速处理泄漏物。
五、浸锡操作步骤1.确保浸锡液的温度、浸锡时间和锡酸浓度等操作参数符合要求,并设置好自动控制装置。
2.将待处理的金属制品逐步放入浸锡槽中,避免过度拥挤,确保充分浸润。
3.制定合理的浸锡时间,避免过长或过短,以确保锡层的质量。
4.浸锡完毕后,将金属制品取出,并进行水冷处理,防止过热导致金属变形或破损。
六、废弃物处理1.将废弃的浸锡液储存于标有危险标识的密封容器中,定期请专业单位进行处理。
2.废弃的锡渣必须进行专门收集,防止堆放在易燃、易爆等危险区域,定期请专业单位进行处理。
七、事故应急处理1.在发生液体泄漏、火灾等紧急情况时,操作人员应立即摁下警报器,争取争取时间响应,并按照演练中的应急指挥流程进行处理。
2.在发生人员受伤或感觉不适时,应立即停止操作并接受紧急救护。
手工浸锡作业指导书一、引言手工浸锡是一种常见的金属焊接技术,广泛应用于电子、电气和通信领域。
本指导书旨在介绍手工浸锡的基本原理、操作步骤和注意事项,帮助操作者正确、安全地进行手工浸锡作业。
二、原理概述手工浸锡是一种通过将锡材料加热至熔化状态,并将需要焊接的金属材料浸入熔化的锡池中,使锡涂覆在金属表面的焊接技术。
通过浸锡,锡能够与金属表面充分接触并形成牢固的焊接接头,从而实现电流或信号的传导。
手工浸锡的优点包括操作简便、成本低廉、焊接效果良好等。
然而,操作者必须熟悉正确的操作步骤和注意事项,以确保安全和质量。
三、操作步骤1. 准备工作在进行手工浸锡作业之前,操作者应做好以下准备工作:- 确保工作区域干净、整洁,避免火源或易燃物靠近工作区;- 穿戴适当的个人防护装备,包括耐热手套、护目镜等;- 确保浸锡设备处于良好工作状态,包括锡炉、锡池等设备。
2. 加热锡材料- 打开锡炉的加热开关,将锡炉加热至适宜的温度。
温度的选择应根据需要浸锡的金属材料而定,通常在锡的熔点附近操作;- 等待锡炉加热至目标温度,确保锡炉温度稳定。
3. 浸锡操作- 将需要焊接的金属材料准备好,确保表面干净、光滑,无油污或氧化物;- 将需要焊接的金属材料暴露在锡池中,确保金属材料与锡液充分接触;- 等待一段时间,让锡液充分渗透到金属材料表面;- 从锡池中取出金属材料,确保锡液和金属材料之间形成充分的焊接接头;- 去除多余的锡液,使焊接接头外观整洁。
四、注意事项1. 安全第一- 在进行手工浸锡操作时,操作者应时刻注意安全,确保自身和周围人员不受伤害;- 避免锡炉或锡池周围存在易燃物或火源,以防发生火灾事故;- 使用耐热手套和护目镜等个人防护装备,以保护操作者免受高温的伤害。
2. 控制温度- 锡炉的温度应根据需要浸锡的金属材料而定,过高或过低的温度都会影响焊接效果;- 加热时应逐渐增加温度,而不是突然增加温度,以免烫伤或造成锡溅出。
3. 确保材料质量- 在进行手工浸锡之前,确保需要焊接的金属材料质量良好,无油污或氧化物。
深圳亞力盛連接器有限公司SHENZHEN ALEX CONNECTOR CO.,LTD《浸錫基礎知識》培訓教材編審:撰稿:何剑版本:A1 編制日期:2011/2/28目錄一、序言---------------------------------------------------------3二、內容1、浸錫的目的及條件--------------------------------------------42、浸錫材料------------------------------------------------------5-73、浸錫的標准作業----------------------------------------------8-144、浸錫不良的原因及改善對策----------------------------------5-175、浸錫標准判定------------------------------------------------------------18序言浸錫就是將金屬表面沾上一層錫,防止氧化,方便焊接。
是較早應用於連接器行業中的一門技術,浸錫技術即是誰都能夠進行的簡單易做的事情,但它是深邃的。
時至今日浸錫在連接器行業中仍是重中之重,浸錫的好壞直接影響到產品的性能及使用壽命,良好的浸錫能保證產品性能和延長產品使用壽命。
本教材在參考大量的技術圖片和結合浸錫操作需要及本部門對浸錫員實際培訓的基礎上,以標准化操作和人體力學原理為導向,祥細概述了浸錫工站的基本操作手法及注意事項,深入淺出的把浸錫技術中的理論及操作要領描述出來,並以通俗易懂,圖文並茂的形式,讓受訓人員能一目了然,在較短的時間把握焊接要領。
第一章浸錫的目的及條件1.浸錫定義:浸錫就是將金屬表面沾上一層錫,方便下道工序操作。
2.浸錫的目的:1)方便焊接;2)防止氧化;3)把未集中的銅絲全部固定在一起,方便下道工序作業。
深圳亞力盛連接器有限公司SHENZHEN ALEX CONNECTOR CO.,LTD《浸錫基礎知識》培訓教材編審:撰稿:何剑版本:A1 編制日期:2011/2/28目錄一、序言---------------------------------------------------------3二、內容1、浸錫的目的及條件--------------------------------------------42、浸錫材料------------------------------------------------------5-73、浸錫的標准作業----------------------------------------------8-144、浸錫不良的原因及改善對策----------------------------------5-175、浸錫標准判定------------------------------------------------------------18序言浸錫就是將金屬表面沾上一層錫,防止氧化,方便焊接。
是較早應用於連接器行業中的一門技術,浸錫技術即是誰都能夠進行的簡單易做的事情,但它是深邃的。
時至今日浸錫在連接器行業中仍是重中之重,浸錫的好壞直接影響到產品的性能及使用壽命,良好的浸錫能保證產品性能和延長產品使用壽命。
本教材在參考大量的技術圖片和結合浸錫操作需要及本部門對浸錫員實際培訓的基礎上,以標准化操作和人體力學原理為導向,祥細概述了浸錫工站的基本操作手法及注意事項,深入淺出的把浸錫技術中的理論及操作要領描述出來,並以通俗易懂,圖文並茂的形式,讓受訓人員能一目了然,在較短的時間把握焊接要領。
第一章浸錫的目的及條件1.浸錫定義:浸錫就是將金屬表面沾上一層錫,方便下道工序操作。
2.浸錫的目的:1)方便焊接;2)防止氧化;3)把未集中的銅絲全部固定在一起,方便下道工序作業。
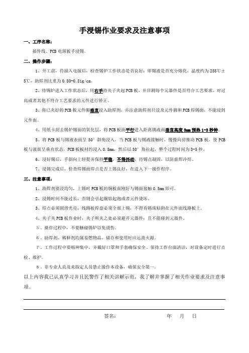
手浸锡作业要求及注意事项一、工序名称:插件线、PCB电源板手浸锡。
二、操作步骤:1、开工前,待插入电源后,检查锡炉工作状态是否良好:即锡液是否充分熔化,温度约为255℃±5℃,助焊剂比重为0.80-0.81g/cm。
2、待锡炉进入工作状态后,用右手持夹子夹起PCB板,并目测每个元器件是否符合工艺要求,对过高或者其他不符合工艺要求的元件进行矫正。
3、将已夹好的PCB板元件脚垂直浸入助焊剂,并注意助焊剂只浸及元件脚和PCB焊锡面,不能浸到元件面。
4、用纸卡刮去锡炉锡面的氧化层,将PCB板面平行进入距离锡液面垂直高度3mm预热1-3秒钟。
5、将PCB板与锡液表面呈30°斜角浸入,当PCB板与锡液接触时,慢慢向前推动PCB板,使PCB 板与液面呈垂直状态,PCB板板材约浸入0.5mm,然后以30°角拉起,整个过程时间为3-5秒。
6、浸好锡后,手斜向上轻提并保持平稳,不得抖动,待锡点凝固,以防虚焊冷焊。
7、浸锡完成后,检查焊锡面焊点是否上锡良好,在进入下一操作程序。
三、注意事项:1、助焊剂要浸均匀,上锡时PCB板的铜板面刚好与锡面接触0.5mm即可。
2、浸锡时间不能过长,否则会引起铜铂起泡或者元件烫坏。
3、焊点必须圆滑光亮,线路板焊盘必须全部上锡,不得有锡珠粘附在元件面线路板上。
4、夹子夹PCB板作业时,夹子所夹之处必须避开元器件;且不能碰到元器件。
5、操作过程中,不要触碰锡炉以免烫伤。
6、助焊剂、稀释剂均属易燃物品,储存和使用时应远离火源。
7、工作过程中要精神集中,并戴好口罩和手套确保安全。
保持工作台面清洁,对设备定时进行点检、维护。
8、非专业人员及未指定人员禁止操作本设备,确保安全第一。
以上内容我已认真学习并且民警作了相关讲解示范,我了解并掌握了相关作业要求及注意事项。
签名:年月日。
一.目的:全面掌握无铅锡、波峰浸锡工艺和设备性能,设置正确的工艺参数,有效地保证产品质量。
二.适用范围:2.从事测试锡炉温度即打印温度曲线的组长和技术人员。
三.定 义:1.故 障:指设备影响了生产、品质、设备性能指标,需专业人员进行排除的设备问题。
2.简易故障:指一般的作业人员自己能动手排除的设备问题。
四.内 容:1.名词解释:①.表面张力——任何液体表面都有呈最大收缩的趋势,即表面积最小的形状(体积一定,表面积最小的形状即球状)。
在收缩过程中受到的聚合力即为表面张力。
液体表面张力事例图解(1)慢慢地于杯中加入水,水高出杯面小许仍不会溢出,这就是液体表面张力的缘故。
②.润湿——熔化成液态的焊料克服自身的表面张力在金属表面(如铜箔)扩散的现象。
润湿平衡实验图解(230℃,空气介质,活性助焊剂)。
-1.5-1.0-0.50.00.51.01.5③.润湿角——为衡量焊料对被焊接金属表面的润湿程度,引用一个润湿角θ参数,随着表面张力大小的变化,θ值可以在0~180°之间变化。
当θ→0°时,完全润湿 当θ<90°时,润湿OK F /m Nt/s当θ→180°时,完全不润湿一般来说,θ在20~30°之间就可以认为是良好的润湿。
④.X元合金——为了改善锡料的性能,现使用的锡料不是由单一元素构成的,如我们现在广泛使用的Sn99.15 Cu0.8无铅锡料便是由Sn、Cu组成的二元合金,锡料由几种元素组便称为几元合金。
⑤.助焊剂——又称焊剂,其中是用来增加润湿,帮助和加速焊接进程,助焊剂一般由活性剂、树脂扩散剂、溶剂四部分构成。
助焊剂工作实况图解⑥.合金层——锡料和被反应的金属结合而生成的新物质。
合金层图解⑦.偏析——即是我们常说的半月面提升现象,主要是由焊料本身凝固收缩及焊料与引线的热收缩,会对固有方向形成一定的力,而没有引线的场合便会产生半月面提升。
焊料的弯月面提升现象2.无铅锡的产生背景随着人类文明的进步,人们的环境意识增强,保护自然环境、维护生态平衡渐成时尚。
浸锡作业指引
1、开启电源,预热,浸锡前确认锡炉温度单面板为275±10°C。
用档板将表面氧化层刮掉。
锡面保持清洁光亮无杂质。
2、拿PCB板至与眼睛一个平面,检查元件管是否全部卡到位。
3、用夹子取一已经插好件的PCB板,要求夹平稳,不倾斜,不得抖落电子元器件。
用档板轻轻除去锡炉表面氧化层,用钢夹夹住PCB板浸入助焊剂,使管脚即及PCB板上都沾有助焊剂。
4、将PCB板焊接面倾斜(约与锡面成30度左右)浸入锡炉中,且旋转以致将整个PCB板浸好锡,浸入锡炉深度不得超过PCB板厚度的2/3,浸入锡炉时间3~5秒钟垂直取出。
不可太久以免烫伤电子元器件。
5、检查PCB板的铜箔面和其所有的电子元器件是否焊接良好,将其焊接好的PCB板放入周转箱内。
注意事项:
1、必须戴好静电环,各元器件无翘起现象,必须紧贴PCB 板。
2、浸入锡炉时间3~5秒钟,不可太久以免烫伤电子元器件。
3、做好防静电保护措施。
4、注意安全。
线材浸锡标准线材浸锡是一种常见的表面处理工艺,用于提高线材的导电性、耐腐蚀性以及焊接性能。
为了确保线材浸锡工艺的质量和一致性,制定相关的浸锡标准是至关重要的。
本文将深入研究线材浸锡标准的制定,以及这些标准在电子、电气等领域的应用。
一、线材浸锡工艺的基本原理浸锡工艺:线材浸锡工艺是将线材浸入液态锡中,使其表面覆盖一层锡层,从而改善线材的性能。
提高导电性:锡具有优异的导电性,浸锡后的线材表面形成的锡层能够提高线材的导电性。
耐腐蚀性:锡层具有良好的耐腐蚀性,可以有效防止线材在潮湿或腐蚀性环境中的损伤。
提高焊接性能:浸锡处理能够提高线材的表面润湿性,使其更容易与其他元件进行焊接。
二、线材浸锡标准的制定锡层厚度标准:制定线材浸锡标准时,需要明确合适的锡层厚度范围,以确保线材在不同应用场景下的性能要求。
涂覆均匀性标准:线材表面锡层的均匀性直接影响其性能,制定标准来评估涂覆均匀性,确保整体性能一致。
耐腐蚀性能标准:鉴于线材浸锡后主要是为了提高耐腐蚀性能,制定相关标准以测试锡层在不同腐蚀条件下的稳定性。
焊接性能标准:考虑到浸锡后的线材常用于焊接,需要标准来评估其在焊接过程中的性能,确保焊接质量。
环境友好标准:随着环保意识的提高,制定环保标准,规范浸锡过程中使用的化学物质,确保环保生产。
三、线材浸锡标准在应用中的重要性保证产品质量:线材浸锡标准的制定有助于确保产品质量,提高产品的稳定性和可靠性。
促进行业发展:标准的制定使得不同生产商的产品可以进行比较,促进了行业内的技术创新和发展。
降低生产成本:通过制定标准,可以规范生产工艺,提高生产效率,降低生产成本。
满足应用需求:不同应用场景对线材浸锡的性能要求各异,标准的制定有助于生产出满足特定需求的线材。
四、未来发展趋势高性能材料标准:随着科技的发展,未来的标准可能会更加关注高性能材料的浸锡工艺,以满足新兴应用的需求。
智能化制造标准:随着智能制造的发展,未来的标准可能会更加注重智能化制造的要求,如自动化控制、数据采集等。
第1篇一、目的为确保电子元器件表面涂覆一层均匀、牢固的锡层,提高电子产品的可靠性和耐腐蚀性,特制定本规程。
二、适用范围本规程适用于所有需要进行浸锡处理的电子元器件及产品。
三、操作步骤1. 准备工作(1)检查浸锡设备是否正常,包括电源、加热器、搅拌器等。
(2)检查浸锡槽内锡液是否充足,锡液温度是否符合要求。
(3)检查元器件是否清洁,无油污、灰尘等杂质。
2. 浸锡过程(1)将元器件按照一定的顺序放入浸锡槽中,避免重叠。
(2)打开加热器,将锡液温度升至规定范围(通常为180-230℃)。
(3)开启搅拌器,使锡液保持均匀温度。
(4)将元器件缓慢浸入锡液中,浸泡时间一般为5-10秒。
(5)取出元器件,用夹具夹住,待其自然冷却至室温。
3. 清洗与干燥(1)将浸锡后的元器件放入清洗液中,清洗时间约为30秒。
(2)取出元器件,用夹具夹住,待其自然干燥。
四、注意事项1. 操作人员应穿戴好个人防护用品,如防护眼镜、手套、口罩等。
2. 浸锡过程中,注意观察锡液温度和元器件浸泡时间,确保锡层质量。
3. 浸锡设备应定期维护,保持设备正常运行。
4. 注意安全用电,防止触电事故发生。
5. 严格按照操作规程进行浸锡,避免因操作不当造成元器件损坏。
五、质量检验1. 检查浸锡后的元器件表面是否有气泡、裂纹、夹杂等缺陷。
2. 使用显微镜检查锡层厚度,确保符合要求。
3. 对浸锡后的元器件进行功能性测试,验证其性能是否受到影响。
六、异常处理1. 如发现元器件表面有气泡、裂纹、夹杂等缺陷,应重新进行浸锡处理。
2. 如发现锡层厚度不符合要求,应调整浸锡时间或锡液温度。
3. 如发现元器件性能受到影响,应进行相应的修复或更换。
七、规程修订本规程如有修改,由相关部门负责修订,并通知相关人员执行。
八、附则本规程自发布之日起实施,如有未尽事宜,由相关部门负责解释。
第2篇一、目的为确保电子产品的焊接质量,减少焊接缺陷,提高产品可靠性,特制定本规程。
二、适用范围本规程适用于所有需要进行浸锡处理的电子元器件、线路板等产品的生产过程。
B、双波峰:如果PCB上既有插装件又有贴片元器件,这时多用双波峰,因为两个波峰对焊点的作用较大,第一个波峰较高,它的主要作用是焊接;第二个波峰相对较平,它主要是对焊点进行整形;如下图所示:二、相关参数:波峰炉在使用过程中的常见参数主要有以下几个:1、预热:A、“预热温度”一般设定在900C-1100C,这里所讲“温度”是指预热后PCB板焊接面的实际受热温度,而不是“表显”温度;如果预热温度达不到要求,则易出现焊后残留多、易产生锡珠、拉锡尖等现象;B、影响预热温度的有以下几个因素,即:PCB板的厚度、走板速度、预热区长度等;、PCB的厚度,关系到PCB受热时吸热及热传导的这样一系列的问题,B1如果PCB较薄时,则容易受热并使PCB“零件面”较快升温,如果有不耐热冲击的部件,则应适当调低预热温度;如果PCB较厚,“焊接面”吸热后,并不会迅速传导给“零件面”,此类板能经过较高预热温度;(关于零件面和焊接面的定义请参考以下示意图)(零件面温度在预热区最大800C)B、走板速度:一般情况下,我们建议客户把走板速度定在1.1-1.2米/分钟2这样一个速度,但这不是绝对值;如果要改变走板速度,通常都应以改变预热温度作配合;比如:要将走板速度加快,那么为了保证PCB焊接面的预热温度能够达到预定值,就应当把预热温度适当提高;B、预热区长度:预热区的长度影响预热温度,这是较易理解的一3个问题,我们在调试不同的波峰焊机时,应考虑到这一点对预热的影响;预热区较长时,温度可调的较接近想要得到的板面实际温度;如果预热区较短,则应相应的提高其预定温度。
2、锡炉温度:以使用63/37的锡条为例,一般来讲此时的锡液温度应调在245至2550C为合适,尽量不要在超过2600C,因为新的锡液在2600C以上的温度时将会加快其氧化物的产生量,有图如下表示锡液温度与锡渣产生量的关系,仅供参考:3、链条(或称输送带)的倾角:A、这一倾角指的是链条(或PCB板面)与锡液平面的角度;B、当PCB板走过锡液平面时,应保证PCB零件面与锡液平面只有一个切点;而不能有一个较大的接触面;C、当没有倾角或倾角过小时,易造成焊点拉尖、沾锡太多、连焊多等现象的出现;当倾角过大时,很明显易造成焊点的吃锡不良甚至不能上锡等现象。
(浸锡)注意事项
一、非浸锡人员,不得随意工艺操作,操作员必须按照要求指定人员培训后方可操作。
二、启动锡炉时,操作人员必须对锡炉进行三检、四看。
1、三检:
1.炉面要保持清洁
2.锡涤物平定量
3.浸锡使用工具
2、四看:
1.抽烟机抽烟是否正常
2.现时速室温
3.锡炉温度表是否正常
4.锡炉平稳位置
三、操作时不能随便将不相关物料投入锡炉,正常工作时锡炉温度在(2400C-2600C),
不允许人体太接近锡炉,更不允许在浸锡时打打闹闹和说话聊天;无关人员禁止逗留锡炉边。
四、操作员烟按照工艺标准及要求进行,防止爆锡。
注意事项:
1、先查看电路板在插件过程中,是否接触到水。
2、浸锡前必须将电路板底面粘少许助焊剂。
3、浸锡时,电路板不能平直入锡炉,要在板的端边倾斜约20度左右状态下操作。
4、当操作时发现有元器件掉入锡炉里,要迅速把其取出。
5、助焊剂不能与其他液体配用,锡制品不能与其它未含合格锡混用。
6、强力风扇不能直对锡炉吹,在吹风刮雨时,禁止开窗作业。
五、浸锡时夹子一定要夹稳电路板,防止滑落锡炉里,伤及到人。
浸锡夹子放置指定
位置,包括其他浸锡工具,禁止乱放。
以上工艺操作事项,请操作员先学习再操作,按规工艺操作,如违规操作,其后果自负,操作者如有发现操作困难或其它以上问题,正要及时向上级汇报情况。
电子生产车间
2010-8-25。
线材浸锡方法
线材浸锡方法是一种常用的电子元器件制造工艺,它可以提高元器件的导电性和耐腐蚀性,从而提高元器件的性能和可靠性。
线材浸锡方法的基本步骤是:首先将线材清洗干净,去除表面的油污和氧化物;然后将线材浸入锡液中,使其表面覆盖一层锡层;最后将浸锡后的线材进行烘干,使其表面的锡层固化。
线材浸锡方法有许多优点,例如可以提高线材的导电性和耐腐蚀性,从而提高元器件的性能和可靠性;同时还可以提高线材的外观质量,使其更加美观和整洁;此外,线材浸锡方法还可以提高生产效率,降低生产成本。
线材浸锡方法的应用范围非常广泛,例如在电子元器件制造、电子产品组装、电子设备维修等领域都有广泛的应用。
在实际应用中,线材浸锡方法还需要根据具体的要求和工艺流程进行调整和优化,以达到最佳的效果。
线材浸锡方法是一种非常重要的电子元器件制造工艺,它可以提高元器件的性能和可靠性,同时还可以提高生产效率和降低生产成本。
在实际应用中,我们需要根据具体的要求和工艺流程进行调整和优化,以达到最佳的效果。
手工浸锡作业指导书一、简介手工浸锡是一种常见的手工技巧,用于涂覆薄膜在电子器件的金属接触点上。
这种技术可以提高电子器件的导电性能和耐腐蚀性。
本指导书将向您介绍手工浸锡的基本步骤和注意事项。
二、材料准备1. 锡丝:选择高纯度的锡丝,推荐使用直径为0.3mm至0.5mm的锡丝。
2. 酒精:用于清洁待浸锡的金属接触点。
3. 电烙铁:选择适当功率的电烙铁,推荐使用30W至60W的电烙铁。
4. 热风枪:用于加热焊接区域。
5. 防静电手套:使用防静电手套以防止静电干扰手工浸锡过程。
6. 雪碧水:用于清洁和去除锡渣。
三、操作步骤1. 清洁:用酒精清洁待浸锡的金属接触点,确保其表面无油污和杂质。
2. 加热电烙铁:将电烙铁预热至适当温度,通常在300℃至400℃之间。
3. 用锡丝覆盖金属接触点:将锡丝轻轻地覆盖在金属接触点上,确保锡丝与金属接触点充分接触。
4. 加热焊接区域:使用热风枪加热焊接区域,确保锡丝完全熔化并涂覆在金属接触点上。
5. 去除锡渣:使用雪碧水或其他清洁剂清洁待浸锡的金属接触点,彻底去除锡渣和杂质。
6. 检查:检查浸锡效果是否符合要求,确保涂覆的锡层均匀、平整。
四、注意事项1. 安全第一:使用防静电手套和其他个人防护设备,确保操作过程的安全。
2. 温度控制:控制电烙铁和热风枪的温度,以避免过热或太低的情况发生。
3. 均匀涂覆:保持锡丝的均匀涂覆,以确保涂层的均匀性和质量。
4. 避免过度加热:过度加热可能导致金属接触点的损坏,应避免这种情况发生。
5. 清洁和检查:定期清洁金属接触点和检查锡层的质量,确保良好的导电性能和耐腐蚀性。
五、常见问题解决方法1. 锡层厚度不均匀:可能是因为加热不均匀导致的。
应确保加热焊接区域均匀受热,可以尝试调整热风枪的位置和距离。
2. 锡丝未完全熔化:可能是因为温度不够高或加热时间不足。
可以尝试增加热风枪的温度或延长加热时间。
3. 锡渣残留:可能是因为清洁不彻底。
应使用合适的清洁剂充分清洁金属接触点,确保无锡渣残留。
一.目的:全面掌握锡条、波峰浸锡工艺和设备性能,保证设备正常运行,减少设备故障发生,从而更有效地保证品质。
二.适用范围:1.从事调试锡炉的组长和技术人员。
2.从事测试锡炉温度即打印温度曲线的组长和技术人员。
三.定义:1.故障:指设备影响了生产、品质、设备性能指标,需专业人员进行排除的异常。
2.简易故障:指一般的作业人员自己能动手排除的异常。
四.权责:1.技术员:1.1 负责故障的及时联络、分析、排除;1.2 负责对员工日常保养、定期保养的指导和确认;1.3 负责锡炉的定期保养。
2.作业员:2.1 负责故障的及时联络;2.2 负责简易故障的及时排除;2.3 负责设备的日常、定期保养。
3.相关组长:3.1 负责故障的及时联络;3.2 负责简易故障的及时排除;3.3 负责每天对首件浸锡品效果的确认;3.4 负责员工日常、定期保养的指导和确认。
五.内容:1.关于锡条及助焊剂简介:①有关助焊剂简介见M -T-016《P板工艺》P42~43。
②公司常用的锡条有日本减摩公司生产的H63A-B20产品,其化学成分如下:图1 锡-铅相图2.波峰浸锡炉简介:详细内容见M -T-016《P板工艺》P39~42。
3.双波峰焊原理:双波峰焊可用于焊接高密度元件基板,一个为紊流波,另一个为平稳的整形波,如图2和图3:图2 表面安装技术用的双波峰焊的图解说明图3 表面安装技术用的双波峰焊的实况图在双波峰焊系统中,波的紊流部分确保足够的焊料越过基板表面,防止了漏焊。
液体锡通过狭窄的喷嘴以较高的速度被泵打了上来,从而使焊料进入各密集空间和元器件死角,防止逸气效应和遮蔽效应。
喷嘴的指向与印制板运行方向相同。
但仅靠紊流波不能保证焊接质量,焊点处会留下许多不规则的多余焊料,这就需要由第二个波来整形。
第二层平波可除去第一个紊流波造成短路、尖刺、假焊。
焊槽方式的种类(1)平浸方式a.手浸方式手浸方式是用手将被焊接金属浸入焊槽中,进行浸锡。
深圳亞力盛連接器有限公司SHENZHEN ALEX CONNECTOR CO.,LTD《浸錫基礎知識》培訓教材編審:撰稿:何剑版本:A1 編制日期:2011/2/28目錄一、序言---------------------------------------------------------3二、內容1、浸錫的目的及條件--------------------------------------------42、浸錫材料------------------------------------------------------5-73、浸錫的標准作業----------------------------------------------8-144、浸錫不良的原因及改善對策----------------------------------5-175、浸錫標准判定------------------------------------------------------------18序言浸錫就是將金屬表面沾上一層錫,防止氧化,方便焊接。
是較早應用於連接器行業中的一門技術,浸錫技術即是誰都能夠進行的簡單易做的事情,但它是深邃的。
時至今日浸錫在連接器行業中仍是重中之重,浸錫的好壞直接影響到產品的性能及使用壽命,良好的浸錫能保證產品性能和延長產品使用壽命。
本教材在參考大量的技術圖片和結合浸錫操作需要及本部門對浸錫員實際培訓的基礎上,以標准化操作和人體力學原理為導向,祥細概述了浸錫工站的基本操作手法及注意事項,深入淺出的把浸錫技術中的理論及操作要領描述出來,並以通俗易懂,圖文並茂的形式,讓受訓人員能一目了然,在較短的時間把握焊接要領。
第一章浸錫的目的及條件1.浸錫定義:浸錫就是將金屬表面沾上一層錫,方便下道工序操作。
2.浸錫的目的:1)方便焊接;2)防止氧化;3)把未集中的銅絲全部固定在一起,方便下道工序作業。
深圳亞力盛連接器有限公司SHENZHEN ALEX CONNECTOR CO.,LTD 《浸錫基礎知識》培訓教材編審:撰稿:何剑版本:A1 編制日期:2011/2/28目錄一、序言---------------------------------------------------------3二、內容1、浸錫的目的及條件--------------------------------------------42、浸錫材料------------------------------------------------------5-73、浸錫的標准作業----------------------------------------------8-144、浸錫不良的原因及改善對策----------------------------------5-175、浸錫標准判定------------------------------------------------------------18序言浸錫就是將金屬表面沾上一層錫,防止氧化,方便焊接。
是較早應用於連接器行業中的一門技術,浸錫技術即是誰都能夠進行的簡單易做的事情,但它是深邃的。
時至今日浸錫在連接器行業中仍是重中之重,浸錫的好壞直接影響到產品的性能及使用壽命,良好的浸錫能保證產品性能和延長產品使用壽命。
本教材在參考大量的技術圖片和結合浸錫操作需要及本部門對浸錫員實際培訓的基礎上,以標准化操作和人體力學原理為導向,祥細概述了浸錫工站的基本操作手法及注意事項,深入淺出的把浸錫技術中的理論及操作要領描述出來,並以通俗易懂,圖文並茂的形式,讓受訓人員能一目了然,在較短的時間把握焊接要領。
第一章浸錫的目的及條件1.浸錫定義:浸錫就是將金屬表面沾上一層錫,方便下道工序操作。
2.浸錫的目的:1)方便焊接;2)防止氧化;3)把未集中的銅絲全部固定在一起,方便下道工序作業。
3.浸錫的條件分三部分:1) 被浸錫的零件條件為:必須是金屬,尤其是銅最好;2) 浸錫的材料:無鉛錫條;3)浸錫的工具:錫爐4)錫爐材質:無鉛高純鈦。
錫爐工作環境:工作電壓:AC220V±10V, 50Hz±1Hz;工作溫度:0~55℃;工作濕度:≦90% RH 無結露第二章浸錫設備和材料1、錫爐1)錫爐是線材加工中必不可少的一種工具,良好的錫爐必須具備耐高溫、耐腐蝕、抗磨損、經久耐用、節省電源還要經久耐用,以便提高生產率,當然在長時間連續作業使用也不易出現故障。
為了達到這種效果,錫爐采用無鉛純鈦材質。
好的錫爐應具備的備件:1) 加熱速度快;2)耗電量少;3)當達到預設的溫度,能保持恆溫狀態,溫度不會忽高忽低;4)安全性強;狀分:方形鍋錫爐、圓形鍋錫爐、分體式錫爐、立式錫爐用錫爐時需注意的事項:1)錫爐在工作時必須放置在平整桌面上,錫不能過滿,以防高溫焊錫從熔錫鍋中濺出;2)錫爐在工作中,爐體都十分灼熱,要小心操作,謹防燙傷;3)禁止在可燃氣體和易燃物品附近使用熔錫爐;4)需要搬動錫爐,切掉電源,等錫爐冷卻到溫室再進行;不使用時必須切掉電源防意外事故發生;5)為了人身安全及機器正常工作,務必確保錫爐的“地線”可靠接地,同時注意“地線”不可接到“零線”上;6)為了機的安全和延長機器的使用壽命,機器連續工作時間不要超過12小時7)由於錫鍋采用純鈦,高溫灼燒一段時間後,鍋體會變成金黃色和蘭色,屬於正常現象,同時也是此金屬的特性之一;錫爐分為大錫爐和小錫爐:1)大錫爐溫度控制范圍:200度~600度,2)小錫爐溫度控制范圍內:200度~400度;3)一般小錫爐適用於32AWG、30AWG、28AWG、26AWG、24AWG的浸錫4)一般大錫爐適用於:漆包線、18AWG、16AWG、20AWG的浸錫以及PCB。
2、錫條無鉛錫條一般分為:錫銅合金、錫銀銅合金、錫銀合金錫條材質:其含量主要是錫約占%,具體參見如下:元素名稱化學符號各占比例sin錫Snlead鉛Pbcopper銅CuAntzmony銻Sbiron鐵FeBismuth鉍BiZinc鋅ZnAluminut鋁AlSlver銀Agnickel鎳NI錫條分類•抗氧化焊锡条•无铅焊锡条•含银焊锡条•低温焊锡条•高温焊锡条无铅锡条特点:1、纯锡制造,湿润性、流动性好,易上锡。
2、焊点光亮、饱满、不会虚焊等不良现象。
3、加入足量的抗氧化元素,抗氧化能力强。
4、纯锡制造,锡渣少,减少不必要的浪费。
5、无铅RoHS标准,适用波峰或手浸炉操作3、助焊劑助焊剂(flux):在焊接工艺中能帮助和促进焊接过程,同时具有保护用、阻止氧化反应的化学物质。
助焊剂可分为固体、液体和气体。
主要有“辅助热传导”、“去除氧化物”、“降低被焊接材质表面张力”、“去除被焊接材质表面油污、增大焊接面积”、“防止再氧化”等几个方面。
助焊劑的作用:1)溶解被浸錫材料表面的氧化膜;2)防止被浸錫的材料發生氧化;3)降低熔融焊料的表面張力4)保護被浸錫材料表面作用;5)適量的助焊劑能使表面美觀;助焊劑主要成份:丁二酸(Succinic acid )别名:琥珀酸分子式:C4H6O4 分子量:性狀色结晶体,熔点185oC,沸点235oC(分解为酸酐),比重;溶于甲、乙醇、异丙醇、醚、酮类,不溶于苯、四氯化碳。
本系列助焊剂不含松香、树脂、卤素,主要由阳离子表面活性剂、扩散剂、及活化醇类等在特定高温高压和催化剂的作用下经化学反应而成。
助焊劑的分類:無機系列助焊劑有機系列助焊劑樹脂類助焊劑助焊劑的特性:3.4.1)助焊剂应有良好的热稳定性,一般热稳定温度不小于100℃。
3.4.2)助焊剂的密度应小于液态焊料的密度,这样助焊剂才能均匀地在被焊金属表面铺展,呈薄膜状覆盖在焊料和被焊金属表面,有效地隔绝空气,促进焊料对母材的润湿。
3.4.3)助焊剂的残留物不应有腐蚀性且容易清洗;不应析出有毒、有害气体;要有符合电子工业规定的水溶性电阻和绝缘电阻;不吸潮,不产生霉菌;化学性能稳定,易于贮藏。
用助焊剂应具备的条件3.5.1)熔点应低于焊料3.5.2)表面的张力、黏度、密度要小于焊料。
3.5.3)不能腐蚀母材,在焊接温度下,应能增加焊料的流动性,去除金属表面氧化膜。
3.5.4)焊剂残渣容易去除。
3.5.5)不会产生有毒气体和臭味,以防对人体的危害和污染环境。
第三章浸錫標准作業1、良好的錫爐不但可以讓我們的作業效率提高很多,同時它還具有其它的一此優點如:打開錫爐開關溫度快速回升,蓄積熱量大等。
我們在選用錫爐時,結合我們的產品特性考:1)溫度是可調節的;2)無漏電流;3)可以消除靜電;4)容易搬動和更換配件;5)操作方法簡單易學等,在選用錫爐時需注意的。
2、錫爐的使用與操作方法:電源線開關鈕確認錫爐工作位置,檢查供電系統無誤後,插上電源插頭; 先加入已熔液態錫或小段錫塊,切不可架空干燒;(對於新錫爐)開機;將開關按到“ON ”位置,錫爐通電工作,溫度顯示屏顯示設定值,約2秒後,再顯示此刻錫鍋的 實際溫度,同時加熱指示煙亮;設置:按下“up ”鍵,溫度上升1℃,按下“down ”鍵,溫度下降1℃;如果按住 ”up ” or “down ” 鍵不放,則設定的數值會變化很快。
溫度鎖存:進行溫度設置後,需要鎖定這個設置值時,長按“set ”鍵,溫度顯示屏顯示”LUH ”,表示設定的溫度已被鎖定。
當溫度上升到設定的溫度值時,加熱指示煙由長亮變成閃爍,表明熔錫進入恆溫狀態。
此時,浸錫作業 可以開始了。
溫度的校准:分為手動校准和微電腦校准兩種:此處介紹傳感器校准:2.7.1)准備一臺精確的數字溫度傳感器,當錫爐進入恆溫狀態後,將溫度計的探頭伸入錫鍋中心位置入錫 約10mm 處,觀察傳感器的讀數。
2.7.2)若溫度計的讀數不是設置的溫度時,此時需要重新設置一個溫度,重新設置的這個溫度要比原來的 溫度值高301℃左右。
2.7.3)用小螺絲刀輕輕調整錫溫度校准孔(CAL)內的電位器,使錫爐顯示的讀數與溫度計讀數一致,然後再 將重新設置的這個溫度改設置為原設置的溫度。
3、浸錫開關NO 開關 OFF溫度顯示設置SET 上調up 下調down保險 fuse錫鍋按線材的種類和數量的多少分為:整把浸錫、少量浸錫以及漆包線浸錫等;整把浸錫適用於線號較大的14AWG\16AWG\18AWG\20AWG\22AWG\24AWG\26AWG等少量浸錫適用於線號較小的以及不方便浸錫的線材如:32AWG\30AWG\28AWG以級DC CABLE 中的地線等浸錫作業步驟步驟1加熱:等錫爐溫度達到預設的溫度時,用傳感器校准錫鍋內的錫液溫度確認是否一致。
如一致准備浸錫,如不一致則重新調設。
(傳感器伸入錫液內大於20mm,一般來說兩者的溫度差不超過15度).步驟2 理線:因在前一工序脫芯線外被時或在搬運過程中有把芯線外露鋼絲打散的現象,為了方便浸錫作業,在浸錫前我們需要把芯線銅絲理順或挑出來。
用右手拿线材;将导体在桌面胶垫上剁齐並檢查;步驟 3:將導體沾上助焊剂,助焊劑的多少很在的程度上決定浸錫導體的品質,其具體要求如圖示:不沾助焊劑的長度約為~1.0mm,沾助焊劑時導線應垂直於助焊劑液面,不可斜沾,防止助焊劑沾在外被上。
-1.0mm不沾助焊剂沾助焊剂步驟 4:括氧化層,左手拿鐵鏟轻轻地抹去錫液面的一層氧化膜,至锡液面发亮,方可浸錫,原因由於表面的錫液氧化,浸後的導線會發黑或不上錫影響其存放時間,如图3所示:45度步驟 5浸錫:线应自然垂直于锡液面,防止倾斜而造成PVC烫伤;待浸锡秒,迅速拿起并搓动线材,防止锡头沾在一起;每浸完一次后,必须用事先准备好的硬纸壳轻轻地抹去锡层,直到锡液面发亮,再进行下次浸锡。
为防止烫伤,一般手指要离锡液面10mm以上,浸锡至沾助焊剂;垂直步驟 6檢查:浸錫後自檢品質狀況及導體OD的大小。
步驟 7檢查:錫爐及桌面應保持干淨,不良品應分開,能作返修處理的,及時處理掉;桌面不應堆放兩種產品,同時做好相關的標識。
`浸錫的標准作業流程開機→檢查→設置→校正→理線→沾上助焊剂→括氧化層→浸錫→甩錫(搓線)→檢查→ 5s工作注意:1)新機在使用前,先用錫在280℃~330℃間煲24H,以把錫鍋表面物質充分氧化,並清理掉氧化物質,從而減少熔錫在使用過程中的氧化物質的產生,達到節能目的,並能更好的保浸錫質量。
2)使用溫度在300℃~450℃之間,如在450℃以上使用將會加速熔錫氧化和電能的清耗,並會加速發熱芯的老化,從而增加使用成本,浪費資源。
安全注意事項:由於錫爐在工作期間有較高的溫度,按標准流程作業是保證意外事故發生的關鍵。
請注意以下事項:1.必須按標准的流程作業,出現任何異常,先關掉電源並及時通知相關責任人;2.在作業過程中,由於較高溫度不得輕易接觸錫爐的邊緣鐵殼;3.不得用任何金屬條伸進錫液面,防止傳熱過快,燙傷手;4.如手心出汗或帶水份的手,必須用干無塵布試擦干淨,才進操作,防水份或汗掉進錫液,產生飛飞溅皮肤上,對肢體造成傷害;5.如錫爐在工作期間短時間不用,罩上安全罩;6.錫爐的溫度最後控制在與浸錫之線材要求的溫度相適應,溫度過高加速錫爐的氧化,消耗更多電源,同時也有利於表面水份蒸發。