陕西省中小学学生转学证明表
- 格式:xls
- 大小:10.50 KB
- 文档页数:1
学生转学证明书
尊敬的xx学校:
吾校xx班的学生,姓名为xx,身份证件号码为xx,经个人申请,欲转至贵校就读。
特此证明学生xx的转学意愿,并提供以下有关学生xx的相关信息:
一、学生基本信息
姓名:xx
性别:xx
出生日期:xx
身份证件类型及号码:xx
住址:xx
联系电话:xx
二、学籍信息
原就读学校:xx学校
原班级:xx班
就读年级:xx年级
转学日期:xx年xx月xx日
三、学生成绩
请参照学生档案中的成绩单。
四、出勤情况
请参照学生档案中的出勤记录。
五、性格特点与品行表现
学生xx在我的了解与观察下,表现出以下性格特点和良好品行:
1. 学习刻苦,勤奋好学,对新知识保持较强的求知欲;
2. 与同学相处融洽,积极参与班级活动,具备一定的团队协作意识;
3. 守时守纪,尊敬师长,遵守校纪校规;
4. 乐于助人,关心他人,能积极主动与他人合作。
六、请接收学生xx
希望贵校能接纳学生xx的转学申请,并妥善安排学生的学习和生活。
相信学生xx的加入将为贵校带来新的活力和进步。
七、联系方式
如有需要进一步了解学生xx的情况,请随时与我联系。
谢谢合作。
祝贵校教育事业蓬勃发展!
此致,
xx学校
日期:xx年xx月xx日。
转学证明格式样板 - 微好文转学证明格式样板尊敬的XXXXXXXX学校: 我校学生XXXX,因个人原因,计划转至贵校就读,特此申请办理转学手续,并请求贵校能够提供相关的转学证明。
具体信息如下:一、申请学生信息: 姓名:XXXX 性别:XXXX 学号:XXXX 所在班级:XXXX 连系电.化:XXXX 户籍所在地:XXXX二、转学原因: 陈述详细的个人原因,包括但不限于家庭搬迁、就业调动、家庭困难等。
三、转学意向及目的: 说明转至贵校的原因、目的和规划,包括专业优势、学术氛围、就业前景等因素的考虑。
四、近期表现: 介绍学生在原校的学业成绩、奖励荣誉、参与社团活动、社会实践等方面的表现,以展示学生的综合素质和能力。
五、转学后的安排: 提供转学后的相关安排,包括报到时间、报到地点、相关材料提交、补交学费等事项。
六、申请人家长或监护人意见: 申请人家长或监护人的签名和连系方士,表明对转学决定的支持和同意。
七、其他附件: 1. 申请人学习成绩单; 2. 申请人的获奖证书和荣誉证书; 3. 申请人的社团活动参与证明; 4. 申请人的社会实践证明; 5. 其他与申请有关的支持材料。
法律名词及注释: 1. 转学证明:学校出具的证明学生已经符合转学的条件,允许其转至另一所学校就读的文件。
2. 学业成绩单:记录学生在学校期间的各项科目的考试成绩和总评成绩的文件。
3. 监护人:指法律上承担监护责任的人,通常是学生的父母或法定监护人。
以上是本次转学申请所需的详细信息和材料,希望能得到贵校的支持和协助。
如需进一步了解情况或需要补充材料,请随时与我连系。
感谢贵校对我申请的关注与支持。
祝好!申请人:XXXX日期:XXXX年XX月XX日附件列表:1. 申请人学习成绩单2. 申请人的获奖证书和荣誉证书3. 申请人的社团活动参与证明4. 申请人的社会实践证明5. 其他与申请有关的支持材料法律名词及注释:1. 转学证明:学校出具的证明学生已经符合转学的条件,允许其转至另一所学校就读的文件。
学生转学证明书一、文档概述学生转学证明书是学校为学生转学而开具的一种证明文件,用于证明学生已经完成在原学校的学业,具备转学的资格。
该证明书需要包含学生个人信息、原学校信息、学业成绩、奖惩情况等内容,以确保证明的真实性和有效性。
二、文档内容及格式要求1. 标题2. 证明书正文尊敬的接收学校:我校学生XXX,学号XXX,经本人申请并经过相关程序审批,拟于XXXX年XX月XX日转入贵校就读。
特此证明该生在我校就读期间表现良好,学业成绩优秀,并无违纪违规行为。
3. 学生个人信息学生姓名:XXX学生性别:XXX学生出生日期:XXXX年XX月XX日学生籍贯:XXX学生身份证号码:XXXXXXXXXXXXXXXXX学生家庭住址:XXX学生联系电话:XXX4. 原学校信息原学校名称:XXX原学校地址:XXX原学校联系电话:XXX5. 学业成绩学生在我校就读期间,学业成绩优秀,具体成绩如下:- 语文:XXX- 数学:XXX- 英语:XXX- 物理:XXX- 化学:XXX- 生物:XXX- 历史:XXX- 地理:XXX- 政治:XXX- 体育:XXX- 艺术:XXX6. 奖惩情况学生在我校就读期间,无违纪违规行为,无奖惩记录。
7. 证明人证明人姓名:XXX证明人职务:XXX证明人联系电话:XXX8. 证明日期证明日期:XXXX年XX月XX日三、备注1. 证明书应使用学校正式的纸质信头,加盖学校公章,并由学校负责人签字。
2. 证明书应具备真实性和有效性,确保学生转学的合法性。
3. 证明书应尽量简洁明了,内容准确,不涉及个人隐私。
4. 证明书应按照学校规定的格式和要求进行撰写,确保文档的统一性和规范性。
以上是学生转学证明书的标准格式要求,希望能对您的工作有所帮助。
如有任何疑问或需要进一步的协助,请随时与我们联系。
学生转学证明书一、引言学生转学证明书是为了证明学生已经从原学校转学至新学校,并且在原学校的学籍已经注销。
本文将详细介绍学生转学证明书的标准格式和内容要求。
二、证明书格式学生转学证明书一般包括以下几个部分:1. 证明书抬头:写明学校的名称、地址、邮编、电话等联系方式。
2. 标题:写明“学生转学证明书”字样。
3. 证明书正文:包括学生个人信息、转学日期、原学校信息、新学校信息等内容。
4. 结尾:写明证明人的姓名、职务、签名、日期等。
三、证明书内容要求1. 学生个人信息:包括学生姓名、性别、出生日期、身份证号码、住址、电话号码等。
2. 转学日期:明确学生转学的具体日期。
3. 原学校信息:包括原学校的名称、地址、邮编、电话等联系方式。
4. 新学校信息:包括新学校的名称、地址、邮编、电话等联系方式。
5. 证明人信息:包括证明人的姓名、职务、联系方式等。
下面是一个示例:------------------证明书正文开始------------------XXX学校(学校名称)地址:XXX市XXX区XXX街道XXX号邮编:XXXXXX 电话:XXXXXXXX根据学生本人的申请,经学校审核,特此证明学生已于XXXX年XX月XX日从本校转学至其他学校,并在本校的学籍已经注销。
证明人:XXX(证明人姓名)职务:XXX(证明人职务)联系方式:XXXXXXXX学生个人信息:姓名:XXX性别:男/女出生日期:XXXX年XX月XX日身份证号码:XXXXXXXXXXXXXXXXXX住址:XXX市XXX区XXX街道XXX号电话号码:XXXXXXXX转学日期:XXXX年XX月XX日原学校信息:名称:XXX学校地址:XXX市XXX区XXX街道XXX号邮编:XXXXXX电话:XXXXXXXX新学校信息:名称:XXX学校地址:XXX市XXX区XXX街道XXX号邮编:XXXXXX电话:XXXXXXXX特此证明。
证明人签名:___________日期:XXXX年XX月XX日------------------证明书正文结束------------------以上是学生转学证明书的标准格式和内容要求。
学生转学证明书
尊敬的学校负责人:
我是学生XXX的父亲/母亲,特此向贵校申请办理我孩子的转学证明。
我孩子目前就读于贵校X年级X班,因特殊原因,我们希望将其转学至另一所学校。
为了顺利办理转学手续,我特向贵校提出以下要求:
1. 转学原因:请简要说明我孩子转学的原因,比如家庭搬迁、就近入学等。
这样有助于贵校了解我们的情况,并便于办理相关手续。
2. 转学日期:请告知我们需要提前多久通知贵校转学的具体日期,以便我们能够及时安排相关事宜。
3. 转学证明内容:请提供一份详细的转学证明,包括学生的个人信息、在校表现、学习成绩等。
这些信息将有助于新学校了解我孩子的学习情况,并为其顺利转学提供依据。
4. 转学手续:请告知我们需要提供哪些材料和办理哪些手续,以便我们能够及时准备并前来办理。
5. 转学费用:如有转学费用,请告知具体金额和缴费方式,以便我们能够及时支付。
6. 转学流程:请详细介绍转学的流程,包括办理转学手续的时间、地点和相关人员的联系方式。
这样我们能够有条不紊地办理转学手续。
7. 转学证明的领取:请告知我们转学证明的领取方式和时间,以便我们能够及时取得转学证明。
我对贵校的教育教学工作非常满意,感谢贵校多年来对我孩子的培养和关爱。
希望贵校能够配合我们的转学申请,为我孩子的顺利转学提供帮助和支持。
最后,我再次感谢贵校的协助与支持,期待您的回复。
如有任何需要补充的信息,请随时与我联系。
谢谢!
此致
礼敬的学校负责人
XXX(学生父亲/母亲)
日期。
学生转学证明书一、引言学生转学证明书是指学生在转学时,由原学校出具的一份证明文件,用以证明该学生在原学校就读的事实和学习情况。
本文将详细介绍学生转学证明书的标准格式及其内容要求。
二、证明书格式学生转学证明书一般采用正式的书信格式,包括信头、称呼、正文、落款等部分。
具体格式如下:1. 信头学生转学证明书的信头应包含学校的名称、地址、邮编、联系电话等信息。
信头应居中排列,字体应清晰易读。
2. 称呼学生转学证明书的称呼应根据接收方的身份来决定,一般可使用“尊敬的XXX”或“XXX单位负责人”等形式。
3. 正文学生转学证明书的正文应包含以下内容:(1)学生基本信息:包括学生姓名、性别、出生日期、籍贯、身份证号码等。
(2)原学校信息:包括原学校名称、地址、联系电话等。
(3)就读时间:包括学生入学时间、转学时间、转学原因等。
(4)学习情况:包括学生在原学校的学习成绩、班级排名、奖励情况等。
(5)行为表现:包括学生在原学校的纪律表现、课堂表现、社会实践等。
(6)其他需要说明的事项:如学生是否有未完成的课程、是否有未交清的费用等。
4. 落款学生转学证明书的落款应包含签发人的姓名、职务、签发日期等信息。
落款应位于正文下方,居中排列。
三、内容要求学生转学证明书的内容应准确、详细,能全面反映学生在原学校的学习情况和行为表现。
以下是一份范例学生转学证明书的内容要求:尊敬的XXX:您好!根据您的申请,经我校核实,现就学生XXX的转学事宜出具如下证明:1. 学生基本信息:姓名:XXX性别:男出生日期:XXXX年XX月XX日籍贯:XXXX身份证号码:XXXXXXXXXXXXXXXXXX2. 原学校信息:学校名称:XXX中学地址:XXXXXX联系电话:XXXXXXXX3. 就读时间:入学时间:XXXX年XX月XX日转学时间:XXXX年XX月XX日转学原因:由于家庭搬迁,学生需要转学至新地区。
4. 学习情况:学生在我校就读期间,学习成绩优秀,各科目均取得良好的成绩。
三原县中小学学生转学申请表
备注:1、此转学申请表仅用于三原县域内义务段学生申请转学之用,一式三份,自即日起使用。
2、地市之间转学继续使用原转学流程及网络打印的《陕西省中小学学生转学证明表》。
3、凡转入城区及城区学校之间的转学申请,均由转入学校校长到教育局负责办理。
4、城区学校只能接收户籍和房产在服务区的转学申请。
5、各校要严格按照《陕西省义务教育阶段学生学籍管理办法》规定,在教育局审批同意后10个工作日完成网上异动操作,逾期将退回申请流程。
三原县教育局制。
转学证明书1. 背景转学是指学生从所在学校转移到另一所学校就读。
在进行转学申请时,学生需要提交一份转学证明书,证明其在之前的学校学习期间的表现和成绩等信息,以便新学校进行录取决策和课程安排。
2. 转学证明书的内容转学证明书通常由原学校负责开具,需要包含以下内容:2.1 学生个人信息学生个人信息通常包括姓名、性别、出生日期、籍贯、身份证号码等。
这些信息可以在学生的学籍档案或其他相关资料中查阅。
2.2 学业情况学业情况是转学证明书的核心内容,需要包括学生在原学校的学习情况、成绩、学分、奖惩等信息。
具体内容包括:•在读时间:说明学生在原学校就读的起止时间;•学习情况:说明学生原来就读的年级、专业、班级,以及所学课程以及课程安排;•成绩:说明学生在原学校所取得的各门课程的成绩及绩点;•学分:说明学生在原学校所修学分和所取得学位;•奖惩:说明学生在原学校获得的奖项和被处罚的情况;2.3 个人素质和特长此部分内容根据学校情况可酌情添加。
通常包括学生的品德、自律、创新能力、团队合作精神、领导力等素质;以及学生的特长、兴趣等方面的介绍。
3. 转学证明书的格式转学证明书的格式可以按照以下步骤进行:3.1 写明标题和正文内容首先需要明确写明“转学证明书”的标题,并在正文中指明该证明书是为了方便学生进行转学而开具的。
3.2 注明原学校和学生个人信息在证明书开头处,需要注明原学校的名称、地址、电话等相关信息,以及学生的个人信息。
这样有利于新学校准确了解学生的学业情况。
3.3 展示学业情况接下来是展示学业情况的部分。
在证明书中详细说明学生在原学校的学习情况、成绩、学分、奖惩等信息。
这里需要细心、认真地撰写,确保内容不漏不错。
3.4 描述个人素质和特长最后是描述学生个人素质和特长的内容。
此部分内容可以根据学校和学生实际情况进行调整和修改。
3.5 整理和盖章完成证明书的内容后,需在正文结尾进行整理和盖章。
须在证明书上注明开具日期和有效期限,并由原学校校长或教务处盖章。
最新的转学证明格式样本最新的转学证明格式模板样本(精选10篇)在学习、工作、生活中,许多人都有过写证明的经历,对证明都不陌生吧,证明是由机关、学校、团体等发的证明自己身份、经历或某事真实性的一种凭证。
拟证明需要注意哪些问题呢?以下是店铺整理的最新的转学证明格式模板样本,供大家参考借鉴,希望可以帮助到有需要的朋友。
最新的转学证明格式样本 1学生姓名________________ ,性别______________,籍贯______________,______________年______________月______________日出生,系______________小学______________年级学生,学籍号:______________,现因______________申请转学,经审核,同意转出,请安排学校并编入 ______________年级继续学习。
学校(盖章)经办人:__________________年____月____日最新的转学证明格式样本 2__________:兹有学生_____性别_____,出生于_____年_____月_____日,现年_____岁,在本校_____年级学习。
现因_____要求转入贵校学习,请予安排为盼。
县乡(镇) 小学_____年_____月_____日最新的转学证明格式样本 3学生_____,(性别),_____年_____月出生,系_____县_____乡(镇)_____村(街)_____屯(号)人。
_____年级班。
因_______________情况,_____根据家长(监护人)及学生本人要求,同意其转到__________学校就读,特此证明。
校长(签名)_______________年_____月_____日最新的转学证明格式样本 4__________学校:兹有本校__________年级_____班学生____________,性别______,____年_____月_____日出生。
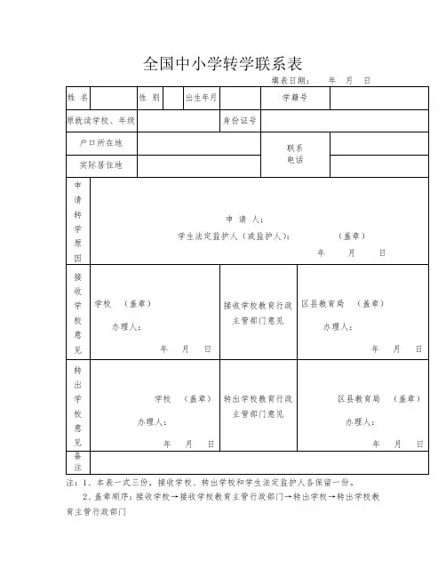
全国中小学转学联系表填表日期:年月日姓名性别出生年月学籍号原就读学校、年级身份证号户口所在地联系电话实际居住地申请转学原因申请人:学生法定监护人(或监护人):(盖章)年月日接收学校意见学校(盖章)办理人:年月日接收学校教育行政主管部门意见区县教育局(盖章)办理人:年月日转出学校意见学校(盖章)办理人:年月日转出学校教育行政主管部门意见区县教育局(盖章)办理人:年月日备注注:1、本表一式三份,接收学校、转出学校和学生法定监护人各保留一份。
2、盖章顺序:接收学校→接收学校教育主管行政部门→转出学校→转出学校教育主管行政部门转学接受证明十堰市44 学校:贵校唐金龙同学,因就近入学转入我校就读。
请打印该生的学籍卡(不能打印的开出转学证明并注明姓名、性别、年级、和学籍号以及身份证号等,外省的要求一样),请在2015年3 月20 日前将手续交到我校,否则不予办理入学。
敬请谅解。
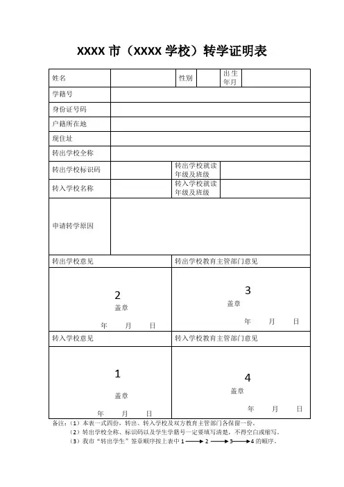
青峰镇中堰小学学校(章)2015 年3月7 日附件1:中小学生转学申请表姓名性别出生日期民族照片学籍号居民身份证号户籍所在地家庭地址称谓姓名工作单位联系电话父母或监护人情况原就读学校名称原就读学校联系电话申请转学理由家长或监护人签名:年月日转入学校意见学校(章)年月日转入学校学籍主管部门意见学籍主管部门(章)年月日转出学校意见学校(章)年月日转出学校学籍主管部门意见学籍主管部门(章)年月日说明:1.本申请表可作为转学联系信息和转学电子证明材料使用。
2.用于其他用途时,由当地教育行政部门确定需要签署意见和盖章的各方单位。
附件2:中小学生休学、复学申请表学校姓名性别年级所在班级学籍号学籍辅号监护人姓名监护人电话申请休学理由学生签名:家长签名:年月日年月日学校意见签名(盖章):年月日学校学籍主管部门意见签名(盖章):年月日申请复学理由学生签名:家长签名:年月日年月日学校意见签名(盖章):年月日学校学籍主管部门意见签名(盖章):年月日休学时间复学时间新编入班级备注1、本表由学生监护人负责填写,学校审核上报。
学生转学证明书一、引言学生转学证明书是学生从一所学校转入另一所学校时所需的一份重要文件。
本文将详细介绍学生转学证明书的标准格式及其内容要求。
二、标准格式学生转学证明书的标准格式如下:1. 信头学生转学证明书需以学校正式的信头作为开头,包括学校名称、地址、联系电话、传真号码以及邮政编码。
2. 日期在信头下方,左对齐写上日期,包括年、月、日。
日期应准确无误。
3. 收件人信息在日期下方,左对齐写上收件人的姓名、职务、所在学校名称、地址、联系电话等详细信息。
4. 正文正文应简洁明了,内容要求如下:(1) 学生信息:首先,写明学生的基本信息,包括姓名、性别、出生日期、年级、班级等。
(2) 原学校信息:接下来,写明学生所在的原学校的基本信息,包括学校名称、地址、联系电话等。
(3) 转学原因:详细说明学生转学的原因,可以是家庭搬迁、学习环境变化等。
(4) 目标学校信息:写明学生将要转入的目标学校的基本信息,包括学校名称、地址、联系电话等。
(5) 学生表现:简要描述学生在原学校的学习成绩、品格表现等情况。
(6) 转学意愿:表达学生和家长对转学的愿望,并说明对目标学校的期望。
(7) 其他附加信息:如有需要,可以在正文中添加其他相关信息,如学生的特长、荣誉等。
5. 结尾在正文结束后,写明发信人的姓名、职务、联系电话等信息,并留有签名和日期的空白处。
三、内容要求学生转学证明书的内容要求如下:1. 准确无误:证明书中的学生信息、学校信息等内容应准确无误,以免给学生转学造成困扰。
2. 简明扼要:证明书应简洁明了,避免冗长的叙述,重点突出学生的基本信息、转学原因、目标学校信息等。
3. 诚恳表达:证明书应真实、诚恳地表达学生和家长对转学的愿望,并对目标学校表示期望与信任。
4. 语言规范:证明书应使用规范的语言文字,避免浮现错别字、语法错误等。
5. 书写规范:证明书应使用工整、清晰的字迹书写,确保可读性。
四、示例内容恭敬的XXX校长:我校学生XXX因家庭搬迁,计划转入贵校就读,特此出具学生转学证明。
学生转学证明书一、引言学生转学证明书是由原学校出具的一份文件,用于证明学生已经从原学校转学至新学校。
本证明书旨在提供学生转学的相关信息,包括学生的个人信息、原学校的信息以及转学的原因等。
以下是一份标准格式的学生转学证明书。
二、证明书正文尊敬的新学校:我校学生XXX,男/女,出生于XXXX年XX月XX日,身份证号码为XXXXXXXXXXXXXXXXXX,现因个人原因,需要转学至贵校。
一、个人信息姓名:XXX性别:男/女出生日期:XXXX年XX月XX日身份证号码:XXXXXXXXXXXXXXXXXX籍贯:XXXXXX省/市/自治区家庭住址:XXXXXXXXXXXXXXXXXXXXXXXXXX联系电话:XXXXXXXXXXX二、原学校信息原学校名称:XXXXX学校学校地址:XXXXXXXXXXXXXXXXXXXXXXXXXX联系电话:XXXXXXXXXXX学生在原学校就读的时间:XXXX年至XXXX年三、转学原因学生XXX因个人原因,经与家长商议决定转学至贵校。
我校对学生的转学决定进行了审批,并同意学生转学。
四、学生表现学生XXX在我校就读期间,表现良好,学习成绩优秀,积极参加校内外各项活动,具备良好的品德和团队合作精神。
五、其他补充信息(可选)如有其他需要补充的信息,可在此部分进行说明。
六、附件1. 学生照片:请见附件1。
2. 学生转学申请表:请见附件2。
3. 学生在我校就读期间的成绩单:请见附件3。
七、联系方式如有需要进一步了解学生情况或核实证明书的真实性,请随时联系我校。
联系人:XXX联系电话:XXXXXXXXXXX电子邮箱:XXXXXXXXXXXXX八、结语感谢贵校对学生转学的支持与配合。
相信学生XXX在贵校会继续取得优异的成绩并展现出良好的品德和素质。
祝贵校事业蒸蒸日上,学生们在新的环境中茁壮成长!此致敬礼!XXX学校日期:XXXX年XX月XX日三、结尾以上是一份标准格式的学生转学证明书,内容如实提供了学生的个人信息、原学校信息、转学原因以及学生的表现等。
2023西安市入学流出证明模板
西安市作为中国历史文化名城,吸引了许多人前往学习和生活。
对于需要流出西安市就读的学生来说,他们可能需要一份入学流出证明来办理相关手续。
本文将提供一份客观完整的2023西安市入学流出证明模板,以供参考和使用。
正文
尊敬的相关部门/学校:
根据申请人的要求,我们特发此《2023西安市入学流出证明》:证明申请人姓名为______,性别为______,出生年月为______,身份证号为______,户籍所在地为______。
申请人于______年进入我校就读______年级,并于______年______月______日顺利完成学业。
鉴于申请人家庭或个人原因,拟于______年______月______日离开西安市,转往______市______学校继续深造。
为了顺利办理入学手续,特此开具入学流出证明。
此证明仅作为学校对申请人在我校就读情况的真实记录,不对其在其他学校的录取和资格作任何担保。
特此证明。
(学校盖章)
日期:______年______月______日
以上所述为客观真实情况,特此证明。