大空间智能型主动喷水灭火系统
- 格式:docx
- 大小:736.70 KB
- 文档页数:9
民用建筑高大空间的自动喷水灭火系统设计摘要:民用建筑高大空间的自动喷水灭火系统设计和自动扫描射水高空水炮灭火装置的广泛应用。
关键词:民用建筑、高大空间、流量、扬程根据《建筑设计防火规范》的规定,需设自动灭火系统的场所,一般宜采用自动喷水灭火系统,对于难以设置自动喷水灭火系统的高大空间场所可设置大空间智能型主动喷水灭火系统或固定消防炮等灭火系统,下面就自动喷水灭火系统、大空间智能型主动喷水灭火系统、固定消防炮系统做个分析。
一、采用自动喷水灭火系统的情况随着《自动喷水灭火系统设计规范》GB50084-2017的实施,对于民用建筑高度8~18m的高大空间提出了新的规定。
对比GB50084-2001版老规范,民用建筑高度12<h<18的高大空间可采用湿式系统。
其作用面积为160m2,并应采用K>=161的非仓库型特殊应用喷头。
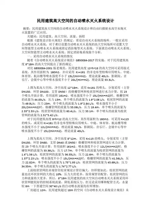
中庭、体育馆、航站楼等喷水强度不小于15L/(min•m2),理论流量40L/s,影剧院、音乐厅、会展中心等中喷水强度不小于20L/(min•m2),理论流量53.3L/s。
上图为某高大空间,净空高度12~18m,采用K=161的喷头,分别采用(主管DN150,环管DN100,支管DN50)的格栅管网和枝状管网进行水力计算,按23个喷头开放计算,作用面积161m2,喷水强度不小于15L/(min•m2)时,格栅管网的流量为44.83L/s,压力13m,单个喷头的流量为1.9~2.06 L/s,枝状管网的流量为49.9L/s,压力23m,单个喷头的流量为1.9~2.84 L/s;喷水强度不小于20L/(min•m2)时,格栅管网的流量为55.06L/s,压力19.4m,单个喷头的流量为2.33~2.53 L/s,枝状管网的流量为60.4L/s,压力33.1m,单个喷头的流量为枝状管网的流量为2.31~3.42 L/s。
对于民用建筑高度8<h<12的高大空间,其作用面积为160m2,可采用K=115的喷头,或采用K>=161的非仓库型特殊应用喷头。
大空间智能主动喷水灭火系统施工工艺大空间智能型主动喷水灭火系统(即自动消防水炮灭火系统)由给水管网和电器控制二部分组成。
自动消防水炮给水管网由自动消防水炮体(含定位器)、电动阀门、水流指示器、供水管路、消防水泵及水池;电器控制部分由消防炮定位器、消防炮解码器、消防炮控制器、现场手动控制盘、消防泵控制盘、消防水炮集中控制盘以及消防水泵控制等部分组成。
5.1 施工准备5.1.1主要机具准备:套丝机,砂轮锯,台钻,电锤,手砂轮,手电钻,电焊机,电动试压泵等机械。
套丝板,管钳,台钳,压力钳,链钳,手锤,钢锯,扳手,射钉枪,倒链,电气焊等工具。
5.1.2作业条件准备:施工图纸及有关技术文件应齐全,现场水、电、气应满足连续施工要求,系统设备材料能保证正常施工。
5.2 报警探测器及管线施工工艺5.2.1穿线导管的施工5.2.1.1镀锌的钢导管,可挠性导管和金属线槽不得熔焊跨接接地线,以专用接地卡跨接的两卡间连线为铜芯软导线,截面不小于4mm2;5.2.1.2当非镀锌钢导管采用螺纹连接时,连接处的两端焊跨接接地线;当镀锌钢导管采用螺纹连接时,连接处的两端用专用接地卡固定跨接接地线;5.2.1.3金属导管严禁对口熔焊连接,镀锌和壁厚小于等于2mm的钢导管不得套管熔焊连接;5.2.1.4金属导管的内外壁均应防腐处理,埋设于混凝土的导管内壁应防腐处理,外壁可不防腐处理;5.2.1.5管子入盒时,盒外应套锁母,内侧应装保护口,在吊顶内敷设时盒的内外侧均应套锁母;5.2.1.6穿线导管敷设时无弯曲长度超过45m,由一个弯曲长度超过30m,由两个弯曲长度超过20m,由三个弯曲长度超过12m时,均应在便于接线处装设接线盒;5.2.1.7吊装线槽的吊杆直径不应小于6mm,线槽的直线段每隔1-1.5m设置吊点或支点,其接头处距接线盒0.2m处,走向改变或转角处均应设支吊点;5.2.1.8管子的弯曲半径:穿线管为大于6倍管径的弯曲半径,电缆保护管为大于10-15倍管径的弯曲半径。
大空间智能型主动喷水灭火系统装置安装维护指南大空间智能型主动喷水灭火系统装置是一种全天候主动火灾监控,全方位的主动射水灭火。
当其保护的现场一旦发生火灾,大空间智能水炮消防灭火装置及时启动、并进行全方位扫描,在30秒的时间内判定着火点,并精确定位射水灭火,同时发出信号,启动水泵、打开电磁阀、消防报警器等系统配套设施。
下面是深圳共安的小编带来的大空间智能型主动喷水灭火系统装置安装维护指南。
1.大空间智能型主动喷水灭火系统装置发生误动作时,应及时按下现场控制箱的阀电源开关切断电磁阀电源;2.安装在舞台、演播厅、可兼作演艺用的场所的大空间智能型主动喷水灭火系统装置,在演出及排练时,应将灭火装置切换到手动状态或关闭装置电源;3.现场有电气焊、明火作业时,应将大空间智能型主动喷水灭火系统装置切换到手动状态或关闭灭火装置电源;4.建议在大空间智能型主动喷水灭火系统装置的电磁阀前安装过滤器,防止喷水后因管网杂质导致电磁阀关闭不严出现漏水现象;5.搬动、安装大空间智能型主动喷水灭火系统装置时,要注意保护灭火装置最下面的传感器,不要将大空间智能型主动喷水灭火系统装置直接置于桌面或放于地上,以免传感器破碎;6.严禁用力扳动水平机构和垂直(喷嘴)机构,以免损坏大空间智能型主动喷水灭火系统装置内的限位开关,尤其安装时应用工具转动水炮进水管,严禁抱住炮体强行转动;7.大空间智能型主动喷水灭火系统装置的外接导线应采用金属软管保护,金属软管应与系统的电线管可靠连接。
8.禁止将大空间智能型主动喷水灭火系统装置安装到室外。
以上是深圳共安带来的简单介绍,如果您还想了解更多消防方面的知识或者采购消防设备,可以点击下方的图片了解您感兴趣的内容,您也可以打我们的电话或者点击我们的官网进行咨询,我们会有专业的服务人员为你提供服务。
深圳共安智能科技有限公司经过十多年的开拓创新,荣获多项国家专利产品。
我公司的主要产品有自动喷水灭火系统、泡沫灭火系统、细水雾冷却消防保护系统、消防炮、消防箱等系列产品。
共安智能科技有限公司/关于大空间智能型主动喷水灭火系统的应用大空间智能型主动喷水灭火系统是一种集红外传感技术、计算机技术、信号处理技术和通信技术于一体,可主动完成探测火灾、判定火源、启动系统、射水灭火、持续喷水和停止射水等全过程的控制装置。
引言随着近期如大剧院、音乐厅、会展中心、候机楼、体育馆、宾馆、写字楼的中庭、大卖场、图书馆、科技馆、仓库……等建筑或场所在国内大中城市的大量兴建,而这一类建筑都有一个共同建筑特点,具有净空高大的室内大空间。
这里所说的“大空间”可以理解为超过现行国家标准《自动喷水灭火系统设计规范》GB50084-2001(2005年版)第6.1.1条规定的最大净空高度的场所,即室内共安智能科技有限公司/净空高度大于8m的民用建筑和工业建筑、大于9m的仓库、以及室内净空高度大于12m的采用快速响应早期抑制喷头的仓库等。
由于大空间场所在工程设计中经常遇到,而现行《自动喷水灭火系统设计规范》对大空间场所的喷淋系统设置又未做出明确规定。
在已建或在建的会展中心、机场、大型商场等多项大空间建筑消防设计和使用中已经多次尝试采用“大空间智能型主动喷水灭火系统”,这种系统有测试数据,经工程实践证明是大空间场所行之有效的灭火设施。
系统简介大空间智能型主动喷水灭火系统是一种集红外传感技术、计算机技术、信号处理技术和通信技术于一体,可主动完成探测火灾、判定火源、启动系统、射水灭火、持续喷水和停止射水等全过程的控制装置。
系统组成和种类大空间智能型主动喷水灭火系统是由智能型灭火系统装置、信号阀组、水流指示器等组件以及管道、供水设施等组成。
而智能型灭火装置包括三种装置:大空间共安智能科技有限公司/智能灭火装置;自动扫描射水灭火装置;自动扫描射水高空水炮灭火装置等三种。
大空间智能灭火装置由智能型红外探测组件、大空间大流量喷头和电磁阀组组成。
装置能主动探测着火部位并开启喷头喷水灭火,灭火喷水面为圆形,保护半径4~6m、安装高度为6~25m,喷水流量≥5L/s,工作压力0.12~0.25MPa。
大空间智能型主动喷水灭火系统消防联动控制大空间智能型主动喷水灭火系统消防联动控制的研究摘要本文基于大型建筑物消防的实际需求,设计了一种智能型的主动喷水灭火系统,通过联动控制的方式对火灾进行预防和控制。
该系统由多个感应器、控制系统和喷水设备组成,通过数字化系统实时监控和分析火灾状态。
在火灾预警时,系统可自动启动喷水设备并实现消防联动控制,提高火灾救援的效率,减少火灾损失。
关键词:大空间,智能型主动喷水灭火系统,消防联动控制引言随着社会的快速发展,建筑业的高速发展迅速扩张。
大型建筑物的规模越来越大,同时火灾事故也随之增加。
然而传统的消防系统通常只能被动地反应火灾,缺乏主动性和智能化,难以满足大型建筑物对消防系统智能化和主动性控制的需求。
因此,建立一种智能型主动喷水灭火系统实现消防联动控制,提高消防救援的效率和质量,对于减少火灾损失,保障公共安全具有极其重要的现实意义。
主要内容1.系统结构设计智能型主动喷水灭火系统是由多个感应器、控制系统和喷水设备组成。
感应器负责实时监控火灾信号,控制系统负责处理感应器信息并进行火灾预测和控制,喷水设备负责使用合适的喷头进行喷水控制。
该系统分别采用了两种感应器:光电感应器和烟雾感应器。
光电感应器通过红外线感应器监测火灾,可以检测到烟雾、火焰和温度等信号,从而快速准确地预警和报警。
烟雾感应器则通过声学波感知烟雾,十分适用于低温、低气压等恶劣环境的消防预警。
控制系统采用数字化技术,通过实时监测火灾状态,分析火灾特征数据,并据此快速响应火警恶劣环境。
系统可以自动启动喷水设备并调整喷水量和喷头,根据火灾实际情况进行定向喷水。
同时,也可以通过消防联动控制系统实现消防应急指挥中心的联动控制,提高消防救援效率和质量。
2.控制流程设计系统控制流程主要分为两个环节:火灾预警和火灾控制。
在火灾预警环节中,当感应器感知到火灾信号后,会立即将信息送到系统控制中心,控制中心接收到信息后,通过分析数据模型进行火灾预测,预测结果反馈给火灾控制器。
广东省标准DBJ15—34—2004大空间智能型主动喷水灭火系统设计规范Code of design for large-space intelligent active control sprinkler systems2004年01月16日发布2004年04月01日实施广东省建设厅发布大空间智能型主动喷水灭火系统设计规范Code of design for large-space intelligent active control sprinkler systemsDBJ15—34—2004备案号:批准部门:广东省建设厅实施日期:2004年4月1日关于发布广东省标准《大空间智能型主动喷水灭火系统设计规范》的通知粤建科字[2004] 7号各地级以上市建设局、广州建设委员会、各有关单位:根据广东省建设厅粤建函[2003]117号文的要求,由广州市设计院等十家单位编制的《大空间智能型主动喷水灭火系统设计规范》经组织专家审查,批准为广东省强制性地方标准,编号为DBJ15-34-2004,自2004年4月1日起实施。
其中,3.0.3、4.1.2、5.0.1、6.1.1、7.1.1、7.2.1、7.3.1、9.1.2、9.1.3、9.1.4、9.2.1、12.0.1、13.1.1、13.3.1条为强制性条文,必须执行。
本规范由广东省建设厅负责管理,具体解释工作由广州市设计院负责。
广东省建设厅2004年1月16日前言本规范根据广东省建设厅粤建函[2003]117号文下达的任务,由广州市设计院会同国家消防装备质量监督检验中心、广东省公安厅消防局、广东省建筑设计研究院、华南理工大学建筑设计研究院、广州市公安消防局、深圳市公安消防局、佛山市公安局、佛山市建筑设计院、佛山市南海天雨智能灭火装置有限公司等单位共同编制。
本规范的制订过程中,遵照国家有关基本建设的方针和“预防为主、防消结合”的消防工作方针,在总结了近几年来国内外已建成或在建中的会展中心、机场、大型商场等多项大空间建筑消防设计和使用方面的经验教训,结合采用我国自行开发研制的大空间智能型主动灭火装置科研成果,广泛征求科研、设计、生产、消防监督、质检等部门意见,经有关部门共同审查定稿。
cecs 263-2009 大空间智能型主动喷水灭火系统技术规程
《CECS 263-2009 大空间智能型主动喷水灭火系统技术规程》
是中国工程建设标准化协会发布的关于大空间智能型主动喷水灭火系统的技术规程。
该规程主要适用于大型建筑、工业厂房、公共交通站点等大空间环境中的灭火系统设计、安装和运行。
该规程包括以下内容:
1. 范围:介绍了规程适用的建筑类型和空间规模。
2. 规定:包括了系统的基本要求、灭火喷头的分类、喷头布局、水源供应、泵站和水泵的选择和配置等。
3. 设计:详细描述了系统的设计原则和设计流程,包括了灭火喷头的数量和位置确定、泵站和水泵的选型以及管道布置等。
4. 安装:规定了系统安装的要求,包括了喷头的安装高度和姿态、泵站的安装位置和设备连接等。
5. 调试与验收:介绍了系统调试和验收的流程和要求,包括了压力测试、喷头的实际喷水效果测试和系统运行稳定性测试等。
6. 运行与维护:详细描述了系统的运行和维护要求,包括了定期巡检、泵站和水泵的维护保养、喷头的清洗和更换等。
7. 技术要求:列举了系统设计和设备选择应满足的技术指标,包括了流量、压力、喷雾密度等。
通过遵守该规程,可以确保大空间智能型主动喷水灭火系统的设计、安装和运行符合国家标准,提高系统的工作效率和可靠性,从而更好地保护人员和财产安全。
大空间智能型主动喷水灭火系统引言大空间智能型主动喷水灭火系统是一种先进的灭火技术,它结合了智能控制和高效喷水装置,能够在大面积火灾中快速、有效地进行灭火。
本文将介绍该智能型主动喷水灭火系统的原理、特点以及在实际应用中的优势。
一、原理大空间智能型主动喷水灭火系统基于以下原理实现灭火:1.火灾检测:系统使用先进的火灾探测器,能够及时感知到火灾的发生。
这些火灾探测器可以通过使用红外线、气体或光学传感器等技术来检测热量、烟雾或光线的变化。
2.智能控制:一旦火灾被探测到,系统会立即启动智能控制器。
智能控制器根据火灾的位置、规模和性质等信息,智能地激活喷水装置。
3.高效喷水装置:大空间智能型主动喷水灭火系统配备了高效的喷水装置,这些装置能够以高速、高压的水流进行喷射。
喷水装置可以根据火灾的位置和规模来调节水流的方向和强度,以达到最佳的灭火效果。
二、特点大空间智能型主动喷水灭火系统具有以下特点:1.高效性:利用智能控制和高效喷水装置,系统能够快速、高效地进行灭火,有效减少火灾造成的损失。
2.自动化:系统可以自动检测火灾并启动喷水装置,无需人工干预。
这样可以极大地减少人员伤亡和灭火延误的风险。
3.扩展性:系统可以根据需要进行灵活的扩展。
可以根据大空间的大小和布局,调整喷水装置的位置和数量,以提供最佳的灭火效果。
4.智能化:智能控制器采用先进的算法和人工智能技术,能够根据火灾的情况做出智能决策,并调节喷水装置的参数,以最大限度地提高灭火效果。
三、实际应用大空间智能型主动喷水灭火系统在实际应用中表现出了显著的优势。
以下是一些实际应用场景:1.仓库和物流中心:由于仓库和物流中心通常有大面积的储存空间,火灾发生的风险较高。
大空间智能型主动喷水灭火系统可以在火灾发生时迅速启动,快速扑灭火源。
2.大型商场和超市:商场和超市通常拥有庞大的空间和大量的人员流动,火灾发生的风险也相对较高。
大空间智能型主动喷水灭火系统可以及时发现火灾并进行灭火,有效保护人员的生命财产安全。
大空间智能型主动喷水灭火系统设计规范简介:大空间智能型主动喷水灭火系统是一种应用于大型建筑物或场所的灭火设备。
它具备智能化、主动化等特点,能够在火灾发生时迅速响应并实施灭火。
本文将介绍大空间智能型主动喷水灭火系统的设计规范。
一、设计目标与要求1. 系统整体设计目标:- 快速侦测火灾,实现迅速灭火;- 减少灭火延迟时间,防止火势蔓延;- 降低灭火对环境的损害;- 提供全面有效的灭火保护。
2. 系统性能要求:- 火灾侦测时间不得超过30秒;- 灭火水源应充足,能够在系统有效工作时间内持续供水;- 系统反应速度快,喷水时间应在10秒以内;- 系统应具备自动检测、报警、监控、操作等功能。
二、系统组成部分及功能1. 火灾侦测子系统- 利用烟雾探测器、温度探测器等设备实时监测火灾情况; - 实现对火源的快速、准确侦测。
2. 灭火子系统- 由水泵、管道系统、喷头等组成;- 在火灾发生时启动,向火源喷水灭火。
3. 控制子系统- 实现火灾侦测、喷水灭火的自动控制;- 可由消防人员手动干预、监控和操作。
4. 电源子系统- 系统的供电来源,需确保稳定可靠;- 故障时应有备用电源保证系统正常运行。
三、设计与布局要点1. 布置原则:- 系统组件应覆盖所有可能发生火灾的区域;- 每个区域应有独立的控制子系统。
2. 灭火器件选型:- 喷头应具备较高的灭火效果和覆盖范围;- 管道要求耐高温、耐压、不易老化。
3. 可靠性设计:- 系统应具备自动检测和故障诊断功能;- 故障自动报警、备份水源。
4. 操作与监控:- 设计人员应为系统配置操作与监控界面;- 实现对系统状态的实时监测和操作。
四、系统维护与管理1. 定期检验与维护:- 对系统进行定期维护,确保设备可靠运行;- 定期进行系统测试,确保系统功能完善。
2. 储备水源:- 确保系统内的储水容量满足灭火持续时间的要求; - 定期检查水源质量,保证水源清洁。
3. 人员培训和演练:- 消防人员需接受相应培训,了解系统操作方法;- 定期组织演练,提高应对火灾的能力。
大空间智能型主动喷水灭火系统技术规程一、系统组成1、水泵组件:包括水泵本体、池体、消防电机、安全设备和防止破裂的安全设备。
2、程序控制组件:包括空调、空调配电控制器、控制器和环境传感器。
3、安全系统组件:包括安全电源、安全保护系统和高速启动器。
4、灭火系统:包括高压水喷射、智能控制器、手动和自动报警系统、用于喷水抑火的灭火设备。
5、管路系统:包括各类阀门、三联管、调节管等。
二、系统要求1、安全:系统要求具备安全防护功能,能够防止发生意外事故而对系统造成损坏,保证安全运行。
2、可靠性:系统要求具备较高的可靠性,即系统的稳定性能达到99.9%的水平。
3、低噪音:系统需要具备较低的噪音控制功能,使噪音控制水平低于85 dB(A)。
4、智能化:系统要求具备智能化控制功能,可根据环境温度及火情等参数自动启动,自动调节火势、喷水量等参数,提高灭火系统的控制水平。
三、安装要求1、设备的安装要求:水管路应按照要求布置整齐,技术参数满足设计标准。
2、水泵的安装要求:水泵应按照规范安装在固定位置,保护设备安全。
3、安全系统的安装要求:安全系统应按照规范进行安装,保证系统安全运行。
4、控制系统的安装要求:控制系统应按照规范进行安装,安装完成后应进行系统调试,确保系统正常运行。
四、调试要求1、水泵的调试要求:水泵的调试要求重点是水量的校验,要确保水泵的扬程、流量满足设计要求,正常运行。
2、安全系统的调试要求:安全系统调试要求重点是安全保护机制,要准确地检测温度、流量等参数,确保系统安全运行。
3、控制系统的调试要求:控制系统的调试要求重点是程序控制功能的准确性,要确保程序可以准确地控制设备的运行,满足要求。
广东省标准DBJ15—34—2004大空间智能型主动喷水灭火系统设计规范Code of design for large-space intelligent active control sprinkler systems2004年01月16日发布 2004年04月01日实施广东省建设厅发布大空间智能型主动喷水灭火系统设计规范Code of design for large-space intelligent active control sprinkler systemsDBJ15—34—2004备案号:批准部门:广东省建设厅 实施日期:2004年4月1日给排水关于发布广东省标准《大空间智能型主动喷水灭火系统设计规范》的通知粤建科字[2004] 7号各地级以上市建设局、广州建设委员会、各有关单位:根据广东省建设厅粤建函[2003]117号文的要求,由广州市设计院等十家单位编制的《大空间智能型主动喷水灭火系统设计规范》经组织专家审查,批准为广东省强制性地方标准,编号为DBJ15-34-2004,自2004年4月1日起实施。
其中,3.0.3、4.1.2、5.0.1、6.1.1、7.1.1、7.2.1、7.3.1、9.1.2、9.1.3、9.1.4、9.2.1、12.0.1、13.1.1、13.3.1条为强制性条文,必须执行。
本规范由广东省建设厅负责管理,具体解释工作由广州市设计院负责。
广东省建设厅 2004年1月16日给排水前 言本规范根据广东省建设厅粤建函[2003]117号文下达的任务,由广州市设计院会同国家消防装备质量监督检验中心、广东省公安厅消防局、广东省建筑设计研究院、华南理工大学建筑设计研究院、广州市公安消防局、深圳市公安消防局、佛山市公安局、佛山市建筑设计院、佛山市南海天雨智能灭火装置有限公司等单位共同编制。
本规范的制订过程中,遵照国家有关基本建设的方针和“预防为主、防消结合”的消防工作方针,在总结了近几年来国内外已建成或在建中的会展中心、机场、大型商场等多项大空间建筑消防设计和使用方面的经验教训,结合采用我国自行开发研制的大空间智能型主动灭火装置科研成果,广泛征求科研、设计、生产、消防监督、质检等部门意见,经有关部门共同审查定稿。
共安智能科技有限公司/ 大空间智能型主动喷水灭火系统是我国新近研究、开发并投入使用的一种新型消防灭火设备。
该产品采用了多项技术,如红外线探测技术、计算机技术,并将传感、机械传动、光电技术、通信等通过逻辑程序编织于一身,实现了智能化。
它能24小时全天候监控,360°全方位保护,当装置确认为火灾信号后,能主动射水,并在灭火后主动停止射水,回复到原来的监视状态,体现了其智能化和全动化。
这个系统的设计规范《大空间智能型主动喷水灭火系统设计规范》DBJ15-34-2004是广东省标准,2004年1月16日发布,于2004年4月1日开始实施。
共安智能科技有限公司/所谓大空间是指民用和工业建筑物内净空高度大于8m,仓库建筑物内净空高度大于12m的场所。
设置大空间智能型主动喷水灭火系统场所的环境温度应不低于4℃,且不高于55℃,它适用于扑灭大空间场所的A类火灾(A类火灾是指含碳固体可燃物质的火灾,如木材、棉、毛、麻、纸张等)。
凡按照国家有关消防设计规范的要求应设置自动喷水灭火系统,火灾类别为A类,但由于空间高度较高,共安智能科技有限公司/ 采用其它自动喷水灭火系统难以有效探测、扑灭及控制火灾的大空间场所应设置大空间智能型主动喷水灭火系统。
该智能型喷水灭火系统的组成部分跟一般的自动喷水灭火系统大致相同,包括:地下水池、天面水箱、增压泵、信号阀组、水流指示器、智能型红外探测组件、大空间大流量喷头、电磁阀组等。
而根据喷头的性能、工作原理以及应用场所的不同,该灭火系统又分为大空间智能灭火装置(灭火喷水面为一个圆形面)、自动扫描射水灭火装置(灭火射水面为一个扇形面)、自动扫描射水高空水炮灭火装置(灭火射水面为一个矩形面)。
这三种灭火装置的适用条件见下表:这三种装置的最低工作压力都不相同,而最高工作压力则不能超过1.0Mpa,压力太大对电子元件会有损坏作用。
至于在哪一种场所应该选用哪一种灭火装置,从本人的观点来看,大空间智能灭火系统比较适用于那些火灾蔓延比较快、严重危险级的场所,如舞台的葡萄架下部、演播室、仓库等地方;而自动扫描射水灭火装置和自动扫描射水高空水炮灭火装置在功能上有点相似,但自动扫描射水灭火装置的射水流量、最低工作压力、保护半径以及安装高度都比高空水炮灭火装置要小,其造价也比水炮灭火装置要低,它一般采用边墙式安装,所以在一些高度不太高、面积不太大的中、轻危险级场所应优先考虑自动扫描射水灭火装置;而由于自动扫描射水高空水炮灭火装置的工作压力、射水流量、保护半径、安装共安智能科技有限公司/ 高度都较大,它既可以采取边墙式安装,也可以采取中间吊装,灵活性较大,在那些自动扫描射水灭火装置不能满足要求的场所可考虑使用水炮灭火装置。
大空间智能型主动喷水灭火系统1.大空间民用建筑和工业建筑中,净高度大于8m;仓库建筑中净高度大于12m。
2.大空间智能型主动喷水灭火系统大空间智能灭火系统;自动扫面射水灭火系统;自动扫描射水高位水炮灭火系统。
3智能灭A类火灾布置区域一般为大空间门厅4大空间智能主动灭火系统与自动喷水系统同时存在时其消防设计用水量、水压及一次性用水量按照两者中较大的一个设计5大空间智能主动消防系统与消火栓系统同时存在时其消防水用量和水压及一次消防用水量按照两者之和计算(大空间智能主动消防系统就是说和自喷系统同类)6 智能型红外线探测组件1)一个智能型红外线探测组件只能控制1~4个喷头,在舞台上空一个智能型红外线喷头只能管一个喷头2)红外线探测组件距离喷头不超过600mm7 电磁阀1)电磁阀在不通电情况下为闭合的2)电磁阀的开启压力为0.4MPa3)电磁阀的公称压力为1.6MPa8 水流指示器和报警阀1)大空间智能灭火系统应该独立的设置水流指示器,并在报警阀前分开。
2)水流指示器的公称压力应该大于系统的工作压力9 模拟末端试水装置包括试水阀压力表红外线智能探测组件模拟喷头(水炮)排水管道电磁阀10 配水管配水管的工作压力不大于 1.2MPa;大空间智能灭火系统的配水管不宜大于200mm,如果大于200mm,则应该双管连接,设置环路。
11 消防水炮的流量系数K=122一、系统组成ZDMS型自动跟踪定位射流灭火系统是由自动消防炮、消防管道、水流指示器、电动阀、检修阀、现场视频CCD、红紫外火焰探测器、现场控制箱、声光报警器、手动报警按钮、手动控制器、火灾报警控制器、视频图像记录仪、消防水泵、储水池、水泵接合器,线缆等组成。
三、末端试水装置测试(1)通电后,火焰探测器处于监视状态(指示灯闪烁)。
(2)在距离探测器探测面约50厘米处开启打火机并持续约5秒钟,探测器接收信号后启动电磁阀并启泵(此时探测器指示灯常亮)。
(3)约2分钟后,将自动关闭电磁阀,探测器重回监视状态。
控制系统的操作与控制11.0.1 大空间智能型主动喷水灭火控制系统应由下列部分或全部部件组成:1 智能灭火装置控制器;2 智能型探测组件;3 电源装置;4 火灾警报装置;5 水泵控制箱;6 其他控制配件。
11.0.2 大空间智能型主动喷水灭火系统可设置专用的智能灭火装置控制器,也可纳入建筑物火灾自动报警及联动控制系统,由建筑物火灾自动报警及联动控制器统一控制。
当采用专用的智能灭火装置控制器时,应设置与建筑物火灾自动报警及联动控制器联网的监控接口。
11.0.3 大空间智能型主动喷水灭火系统应在开启一个喷头、高空水炮的同时自动启动并报警。
11.0.4 大空间智能型主动喷水灭火系统中的电磁阀应有下列控制方式(各种控制方式应能进行相互转换):1 由智能型探测组件自动控制;2 消防控制室手动强制控制并设有防误操作设施;3 现场人工控制(严禁误喷场所)。
11.0.5 大空间智能型主动喷水灭火系统的消防水泵应同时具备自动控制、消防控制室手动强制控制和水泵房现场控制三种控制方式;11.0.6 在舞台、演播厅、可兼作演艺用的体育比赛场馆等场所设置的大空间智能型主动喷水灭火系统应增设手动与自动控制的转换装置。
当演出及排练时,应将灭火系统转换到手动控制位;在演出及排练结束后,应恢复到自动控制位。
11.0.7 智能灭火装置控制器及电源装置应设置在建筑物消防控制室(中心)或专用的控制值班室内。
11.0.8 消防控制室应能显示智能型探测组件的报警信号;显示信号阀、水流指示器工作状态,显示消防水泵的运行、停止和故障状态;显示消防水池及高位水箱的低水位信号。
11.0.9 大空间智能型主动喷水灭火系统应设火灾警报装置,并应满足下列要求:1 每个防火分区至少应设一个火灾警报装置,其位置宜设在保护区域内靠近出口处;2 火灾警报装置应采用声光报警器;3 在环境噪声大于60dB的场所设置火灾警报装置时,其声音警报器的声压级至少应高于背景噪声15dB。
共安智能科技有限公司/共安智能生产的大空间自动跟踪定位消防水炮射流灭火装置是由消防炮体、信号处理器、电磁阀、现场手动控制盘、联动控制主机组成。
型号分别有:ZDMS0.6/5S-GA ZDMS0.8/10S-GA ZDMS0.8/20S-GA ZDMS0.9/30S-GA等,它结合微控技术、红外/紫外传感探测技术、机械转动控制技术、图像传输技术,自动寻找着火点精确定位并有效快速扑灭火源;根据着火点远近自动进行直流柱状或喷雾散花式射水,有效灭火的同时,又能保护到人身及财产安全;具有现场手动操作控制及图像显示功能;可根据其他消防报警系统的联动信号进行强制启动探测火源;采用红外/紫外双波段探测技术在有效探测火源的同时提高环境干扰的能力;并可进行地面灵敏度参数设置及调试。
ZDMS全自动跟踪定位射流灭火装置消防水炮将红外传感技术、信号处理技术、通讯控制技术、计算机技术和机械传动技术有机地结合在一起,能全天候自动监测保护范围内的火灾。
一旦发生火灾,灭火装置立即启动,对火源进行水平方向和垂直方向的智能扫描,确定火源的两个方位后,中央控制器发出指令,发出火警信号,同时启动水泵、打开阀门,灭火装置对准火源进行射水灭火,火源扑灭后,中央控制器再发出指令停止射水。
若有新的火源,灭火装置将重复上述过程,
共安智能科技有限公司/
待全部火源被扑灭后重新回到监控状态。
5L/S~10L/S全自动跟踪定位射流灭火装置的射水形式为柱状射水,射程远,保护范围广,灭火能力非常强大。
性能特点:
◆采用双波段红外紫外复合探测技术,发现火情早、准确率高、范围广、无盲点;
◆可对火源位置进行定点、定位喷水灭火,扑灭早期火灾效率高;
◆现场可通过485总线手动控制灭火装置喷嘴的射水方向;
◆采用总线制图像传输技术,结合现场彩色图像信号进行远程人工手动控制;◆采用激光照射原理,独家可实现无需射水即可检测灭火装置射水是否准确;◆满足国标规定的手动、自动及远程手动三种控制方式;
◆总线制通讯,耗材少,方便施工,维护简单方便;
◆二次寻的、无需复位,大大缩短了灭火时间;
◆可接收其他任何厂家的火灾自动报警系统的联动信号;
◆重量轻,外形尺寸紧凑,大方美观。
◆符合国标GB25204-2010《自动跟踪定位射流灭火系统》的要求。
◆符合CNCA/CTS0014-2010《自动寻的喷水灭火装置技术规范》的要求。
共安智能科技有限公司/
二、自动跟踪定位消防水炮GAN-KZ-5现场区域控制箱
GAN-KZ-5型区域控制箱(现场控制箱)是自动寻的喷水灭火系统控制系统中不可或缺的部分,它采用单片机及集成电路技术,能够对消防设备进行实时控制。
不仅为灭火装置,前端火灾探测装置,电磁阀(电动阀)声光报警器和模拟末端是谁装置提供工作电源,而且是现场反馈中心控制信号的转换和传输枢纽。
同时还具有对灭火装置进行现场收到操作的功能,实现对灭火装置的集中监控。
该产品体积小,功能全,且操作简单,是一款比较理想的产品。
共安智能科技有限公司/三、自动跟踪定位消防水炮GA-JQTL-201联动控制柜主机
水炮联动报警主机是总线视频式消防灭火联动报警主机,可与所有总线设备配套使用。
它适用大空间自定寻的喷水灭火装置中主动灭火报警需求,具有火灾自动报警;联动控制,智能视频火灾探测,报警设备地址显示,启停消防水泵等功能,采用可靠性高的CAN总线结构设计,是的系统布线简单,具有较强的分区控制能力,可对分区中设备实施可视化手动控制。
该产品功能强大,可靠性高,配置灵活的。
(该产品也可有立柜式与单琴台式供客户选择。
工艺流程以及操作要点
工艺流程
消防水池及消防泵安装-室外管道及水泵接合器安装-室内管道安装-闸阀、电磁阀安装-自动跟踪定位射流灭火装置安装-模拟末端试水装置安装-布线
操作要点
模拟末端试水装置安装
共安智能科技有限公司/模拟末端试水装置由压力表、试水阀、电磁阀、红外智能组件、模拟喷头及排水管组成组成,见图2;设置在水平管网末端的最不利点,检验系统的可靠性。
模拟末端试水装置的出水口与排水管道直接连接时,会改变试水接头出水口的水量状态,影响测试结果,故采用间接排水的方式排入管道.
闸阀安装
闸阀(DN50)应在配水管末端,电磁阀之前安装,与电磁阀的间距宜为150mm-200mm之内,以便于电磁阀维修。
阀门与管道连接的地方要清理干净,不能有漏水现象。
电磁阀安装
共安智能科技有限公司/电磁阀是整个自动跟踪定位射流灭火装置系统正常运转的关键部件,所以电磁阀最好选用与大流量喷头配套,且符合国家标准的合格产品。
电磁阀宜靠近红外智能组件安装,因为越靠近装置设置,阀后与喷头连接的管道就会越短的,空管充水的时间越短,越有利于迅速扑灭火灾,同时还可以降低造价。
电磁阀属于易坏的组件,设置在吊顶内时,必须在电磁阀的下方设置检修口。
自动跟踪射流灭火装置的安装
大流量喷头射水方式为水压带动旋转,安装时应采用下垂式安装,并且与50mm*40mm的异径直角弯头连接。
在天花板下安装时,地面到天花底的最大净空高度为25米。
安装示意图见图4。
红外智能组件采用直流24V供电,监控范围为中心夹角130°空间,启动方式是“红外启动,紫外确认(不大于30秒)”。
安装时首先将底座用螺丝固定在管网上。
红外智能组件有正负2个接地极,将主体部分对准正负极,然后顺时针旋入底座。
组件引出的两根信号线为无源接点,将其由中间圆孔引出,用来反馈火灾信号或开启电磁阀。
喷头采用“一控一”方式,防止出现监控死角;当一控一时,与喷头的水平安装距离宜小于0.6米,
共安智能科技有限公司/
布线
(1)水炮到现场区域控制箱:RVV3x1.5(水炮电源线220V)+RVSP2x1.5(水炮控制线)
(2)电磁阀到现场区域控制箱:RVV2x1.5(电磁阀电源线)
(3)现场区域控制箱到末端试水装置:RVV3x1.5(末端试水装置电源线)+RVSP2x1.5(信号总线)
(4)现场区域控制箱到消防报警主机:RVV3x2.5(电源线)+RVSP2x1.5(信号总线)+RVSP2x1.5(远程控制线)
(5)水炮到消防报警主机:SYV-75-5(视频线)。
(水炮不带视频时,则不需布视频和远程控制线,系统也不具备远程控制功能)
(6)消防报警主机到水泵房:RVV4x1.5(启泵线,启泵反馈线)。
共安智能科技有限公司/
以上是深圳共安带来的简单介绍,如果您还想了解更多消防方面的知识或者采购消防设备,可以点击下方的图片了解您感兴趣的内容,您也可以打我们的电话或者点击我们的官网进行咨询,我们会有专业的服务人员为你提供服务。
深圳市共安智能科技有限公司成立于1995年,注册资金1368万元,公司现拥有深圳大工业区标准厂房建筑面积10000多平方米,以及各种先进的生产设备,精良的制造工艺,现代化的检测和试验中心。
是一家专业从事消防安全电子产品的样、生产、销售、服务的高科技企业;多年来公司已专业、创新、诚信、双赢为理念、努力打造成为‘大空间消防水炮、防
共安智能科技有限公司/火门监控系统、智能疏散系统、消防设备电源监控系统行业第一品牌’。
作为专业的防火门控制系统产品的生产商和系统解决方案的供应商、始终长期、稳健、专业的姿态发展。
全国现有30多家办事处分布在大中型城市;并拥有广泛的在线服务网络和技术资源,专业化的管理和研发技术队伍,严格的后勤保障为客户提供优质、高效的企业级应用服务和技术支持、从而成为企业客户真正有价值并值得信赖的合作伙伴。
深圳共安智能科技有限公司经过十多年的开拓创新,荣获多项国家专利产品。
我公司的主要产品有自动喷水灭火系统、泡沫灭火系统、细水雾冷却消防保护系统、消防炮、机电抗震支架、消防箱等系列产品。