深圳大学光电工程学院《903工程光学》历年考研真题专业课考试试题
- 格式:pdf
- 大小:1.74 MB
- 文档页数:21
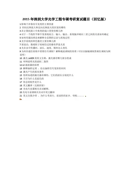
2015年深圳大学光学工程专硕考研复试题目(回忆版)
1影响干涉条纹可见度的主要因素
2 同向比例放大和反向比例放大的区别有哪些
3在计算机接口中典型的端口类型有哪几种
4对于一个线性平移不变系统而言,输入、输出、系统脉冲相应三者之间的关系如何确定5如何用通讯理论来解释全息图的记录与再现过程
6光学系统的单色像差主要有哪几种
7请说出:微观粒子而相信过的德布罗意关系
8光在水中传播时,波长、速度、频率怎么变化
9为何在通信系统中需要信号调制?解释载波调制的原理(可以以振幅调制货相位调制为例说明)
10 激光LASER的英文全称,激光器有哪几部分组成
11 举例说明光的波粒二象性
12 LC滤波器的原理
13 解释抽样定理,给出抽样信号复原的田间
14 激光产生的基本条件
15 你所知道的激光器有哪些,它们的波长分别是什么
16 天空为什么是蓝色的
17 你会的软件是什么
18 英文翻译(反射折射)
19 光电专业课相关名词解释,
20光电专业课相关名词中英文翻译
21 英文自我介绍、为什么考深大、说说你的家乡、母校。
第一章光学测量的基本知识。
光学测量系统的主要组成部分:常用光源、探测器与处理电路、调制方法等任一测量系统组成部分:(被测对象)传感器信号调理数据显示与记录(观察者)光学测量系统的基本组成部分:光源、被测对象与被测量、光信号的形成与获得、光信号的转换、信号或信息处理光学测量的主要应用范围:①辐射度量和光度量的测量②非光物理量的测量③光电子器件与材料及光电子系统特性的测试光学测量方法的优点:非接触性、高灵敏度、高精度光学测量技术主要特点:非接触性、高灵敏度、三维性、快速性与实时性技术现状(近代光学测量系统的主要特点):①从主观光学发展为客观光学,用光电探测器取代,提高测量精度和与效率。
②用激光光源来取代常规光源,获得方向性极好的实际光束。
③从光机结合的模式向光机电一体化的模式转换,实现测量与控制的一体化。
发展方向:1.亚微米级、纳米级的高精密光学测量方法将优先得到发展,利用新的物理学原理和光电子学原理产生的光学测量方法将不断出现2.以微细加工技术为基础的集成光学及其它微传感器将成为技术的主流方向3.3D测量技术取得突破,发展带存储功能的全场动态测量仪器4.发展闭环式光学测量技术,实现光学测量与控制的一体化5.发展光学诊断和光学无损检测,取代常规的无损检测方法光学测量方法分类:相位检测、时间探测、谱探测、衍射法、图像探测、各种物理效应方法选择依据:被测对象与被测量、测量范围、测量的灵敏度或精度、经济性、环境要求光源选择的基本要求:①对光源发光光谱特性的要求②对光源发光强度的要求③对光源稳定性的要求光源的分类:按光辐射来源不同,分为自然光源和人工光源。
按工作原理不同,人工光源大致分为热光源,气体放电光源,固体光源和激光光源。
通常把能发出可见光的物体叫做光源,把能发出不可见光的物体叫做辐射源。
激光器:利用受激发射原理和激光腔的滤波效应。
主要特点:①有极小的光束发散角,方向性好和准直性好②激光的单色性好,或者说相干性好③功率密度很高分类:按工作物质的不同分为气体激光器、固体激光器、半导体激光器半导体激光器优点:体积小、重量轻、寿命长、具有高的转换效率光电探测器:把光辐射量转换为电量的光探测器。
光学工程考研题库光学工程是一门研究光学原理及其在工程领域应用的学科,它涉及光的产生、传播、检测和应用等多个方面。
随着科技的发展,光学工程在通信、医疗、军事、能源等领域发挥着越来越重要的作用。
考研题库是帮助学生复习和准备研究生入学考试的重要资料。
以下是关于光学工程考研的一些典型题目和解答思路:1. 光学基础知识- 题目:请解释光的干涉现象,并举例说明。
- 答案:光的干涉是指两束或多束相干光波相遇时,光强分布出现加强或减弱的现象。
其基本条件是光波的频率相同、相位差恒定。
例如,杨氏双缝实验就是光的干涉现象的一个经典例子。
2. 光学成像原理- 题目:简述高斯光学成像系统的基本原理。
- 答案:高斯光学成像系统基于几何光学原理,通过透镜对物体进行成像。
在理想情况下,成像系统遵循高斯公式,即物体和像之间的距离与透镜焦距之间存在一定的数学关系。
3. 光学仪器- 题目:描述显微镜的工作原理,并解释其放大倍数的计算方法。
- 答案:显微镜通过物镜和目镜的组合,使得观察者能够看到微小物体的细节。
放大倍数是物镜放大倍数与目镜放大倍数的乘积。
4. 光学材料- 题目:解释光纤通信中使用的单模光纤和多模光纤的区别。
- 答案:单模光纤只允许一种模式的光波传输,因此传输损耗小,适合长距离传输。
多模光纤允许多种模式的光波传输,传输损耗大,适合短距离传输。
5. 光学信息处理- 题目:简述全息术的基本原理及其在信息存储中的应用。
- 答案:全息术是一种利用光的干涉原理记录物体三维信息的技术。
在信息存储中,全息术可以存储大量的数据,并且具有较高的信息安全性能。
6. 光学设计- 题目:解释光学系统中色差和像差的概念,并简述如何减少这些像差。
- 答案:色差是指不同波长的光在透镜中折射率不同,导致成像位置不同的现象。
像差是指实际成像与理想成像之间的偏差。
减少这些像差可以通过优化透镜设计、使用非球面透镜等方法。
7. 光学测量技术- 题目:描述激光测距仪的工作原理。
光学工程考研真题答案一、选择题1. 光的波长为λ,频率为ν,根据光速公式c=λν,光速c为3×10^8 m/s,求光的频率ν。
答:根据公式c=λν,可得ν = c/λ。
将光速c代入公式,即可求得光的频率ν。
2. 某介质的折射率为n,光在真空中的速度为c,求光在该介质中的速度v。
答:光在介质中的速度v可以通过公式v = c/n计算得出。
二、简答题1. 简述全反射的条件。
答:全反射是指光从光密介质进入光疏介质时,当入射角大于临界角时,光线完全反射回光密介质的现象。
全反射的条件包括:(1)光从折射率较高的介质向折射率较低的介质传播;(2)入射角大于临界角。
2. 解释什么是干涉现象,并举例说明。
答:干涉现象是指两束或多束相干光波在空间某一点相遇时,它们的振幅相加形成新的光波,从而产生明暗相间的干涉条纹的现象。
例如,杨氏双缝实验就是典型的干涉现象,通过两个相干光源产生的光波在空间相遇,形成明显的干涉条纹。
三、计算题1. 已知一个平面镜的反射率是0.8,求入射光强与反射光强的比值。
答:设入射光强为I,反射光强为I_r。
根据反射率的定义,反射光强I_r = R * I,其中R为反射率。
因此,反射光强与入射光强的比值为I_r/I = R = 0.8。
2. 一个光栅的每毫米有500条刻线,求该光栅的最小分辨角。
答:光栅的分辨角θ可以通过公式sinθ = mλ/d计算,其中m为光栅的级数,λ为光波长,d为光栅的刻线间距。
对于最小分辨角,m=1,刻线间距d = 1/500 mm。
假设光波长λ为可见光范围内的典型值,比如550 nm,代入公式计算可得θ。
四、论述题1. 论述光学成像系统的基本原理及其在现代科技中的应用。
答:光学成像系统基于光的折射原理,通过透镜将物体的光线收集并聚焦于一点,形成清晰的图像。
现代科技中,光学成像系统广泛应用于显微镜、望远镜、相机、激光扫描器等设备,它们在科学研究、医疗诊断、航空航天、工业检测等领域发挥着重要作用。
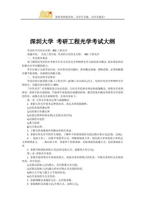
深圳大学考研工程光学考试大纲考试科目代码及名称:903工程光学命题学院:光电工程学院考试科目代码及名称:902工程光学一、考试基本要求本门课程的考试旨在考核学生有关应用光学和物理光学方面的基本概念、基本理论和实际解决光学问题的能力。
考生应独立完成考试内容,在回答试卷问题时,要求概念准确,逻辑清楚,必要的解题步骤不能省略,光路图应清晰正确。
二、考试内容和考试要求考试内容以郁道银主编《工程光学》(机械工业出版社)为主,包括应用光学和物理光学两部分,试题内容比例各占50%。
“应用光学”应掌握的重点知识包括:几何光学的基本理论和成像概念、理想光学系统理论、系统中的光束限制、平面和平面系统对成像的影响、像差的基本概念和典型光学系统的性质、成像关系及光束限制等。
具体内容如下:第一章几何光学基本定律与成像概念1. 掌握几何光学基本定律的内容、表达式和现象解释:1)光的直线传播定律2)光的独立传播定律3)反射定律和折射定律(全反射及其应用)4)光路的可逆性5)费马原理6)马吕斯定律。
2. 了解完善成像条件的概念和相关表述。
3. 掌握应用光学中的符号规则,了解单个折射球面的光线光路计算公式(近轴、远轴)。
4. 、角放大率γ、拉赫不变量等公式,理解垂轴放大率、轴向放大率和角放大率的定义和物理意义。
、轴向放大率 掌握单个折射球面、反射球面的成像公式,包括垂轴放大率5. 掌握共轴球面系统公式(包括过渡公式、成像放大率公式)。
第二章理想光学系统1. 掌握共轴理想光学系统的基点、基面及某些特殊点的性质、共轭关系和经过光线的性质,其中包括:1)无限远的轴上(外)物点、其共轭像点及光线;2)无限远的轴上(外)像点的对应物点及光线的性质;3)物方主平面与像方主平面的性质;4)光学系统的节点及性质。
2. 掌握图解法求像的方法,会作图求像。
3. 掌握解析法求像方法(牛顿公式、高斯公式)。
4. 和角放大率γ的定义、计算公式、物理意义及其与单个折射球面公式的异同,理想光学系统两焦距之间的关系,理想光学系统的组合公式和正切计算法。
历年深圳大学考研真题试卷与答案汇总深大考研真题哪里找June 8th, 2022, what a day of hard work.历年深圳大学考研真题试卷与答案汇总-深大考研真题哪里找汇集了深圳大学各专业历年考研真题试卷原版,同时与深圳大学专业课成绩前三名的各专业硕士研究生合作编写了配套的真题答案解析,答案部分包括了解题思路、答案详解两方面内容;首先对每一道真题的解答思路进行引导,分析真题的结构、考察方向、考察目的,向考生传授解答过程中宏观的思维方式;其次对真题的答案进行详细解答,方便考生检查自身的掌握情况及不足之处,并借此巩固记忆加深理解,培养应试技巧与解题能力;具体请点击进入考研资料深圳大学708艺术概论通识考研真题试卷2012-2013年考研资料深圳大学947教育心理学综合考研真题与答案2012-2013年考研资料深圳大学333教育综合考研真题试卷2012-2013年考研资料深圳大学705马克思主义基础理论考研真题试卷2004-2013年考研资料深圳大学925马克思主义中国化基本理论考研真题试卷2007-2013年考研资料深圳大学724建筑专业知识考研真题试卷2009-2013年考研资料深圳大学723城市规划与设计专业知识考研真题试卷2012-2013年考研资料深圳大学503城市规划与城市设计考研真题试卷2012-2013年考研资料深圳大学501建筑设计快题考研真题试卷2011-2013年考研资料深圳大学937工程光学二考研真题试卷2008-2013年考研资料深圳大学902光学考研真题试卷2009-2013年考研资料深圳大学903工程光学一考研真题试卷2008-2013年考研资料深圳大学904电子技术基础考研真题试卷2011-2013年考研资料深圳大学940自动控制原理二考研真题试卷2007-2013年考研资料深圳大学906自动控制原理一考研真题试卷2007-2013年考研资料深圳大学939机械设计基础二考研真题试卷2004-2013年考研资料深圳大学905机械设计基础一考研真题试卷2004-2013年,不含12考研资料深圳大学911材料科学基础考研真题试卷2004-2013年考研资料深圳大学933普通物理考研真题试卷2002-2013年考研资料深圳大学936材料科学基础考研真题试卷2011-2013年考研资料深圳大学908工程经济学考研真题试卷2006-2013年,不含09、10考研资料深圳大学土木工程结构综合知识一考研真题试卷2013年考研资料深圳大学907物流工程考研真题试卷2011-2013年考研资料深圳大学942土木工程结构综合知识二考研真题试卷2013年考研资料深圳大学717有机化学考研真题试卷2011-2013年考研资料深圳大学912物理化学考研真题试卷2004-2013年考研资料深圳大学938无机化学考研真题试卷2011-2013年考研资料深圳大学715生态学考研真题试卷2012-2013年考研资料深圳大学714分子生物学考研真题试卷2002-2013年考研资料深圳大学934细胞生物学考研真题试卷2002-2013年考研资料深圳大学701新闻传播学基础考研真题试卷2004-2016年考研资料深圳大学918媒体文化考研真题试卷2012-2016年考研资料深圳大学723日语语言学、日本文学考研真题试卷2012-2013年考研资料深圳大学722专业英语考研真题试卷2013年考研资料深圳大学950综合日语考研真题试卷2012-2013年考研资料深圳大学949综合英语考研真题试卷2004-2013年考研资料深圳大学919法学专业考研真题试卷2004-2013年,不含10考研资料深圳大学917会计学考研真题试卷2004-2005、2008-2013年考研资料深圳大学919西方经济学考研真题与答案2006-2018年考研资料深圳大学915经济学考研真题与答案2004-2013、2015年考研资料深圳大学434国际商务专业基础考研真题与答案2011-2013年考研资料深圳大学431金融学综合考研真题与答案2002-2018年考研资料深圳大学923行政管理理论考研真题与答案1999-2013年考研资料深圳大学914微观经济学考研真题试卷2011-2013年考研资料深圳大学913运筹学考研真题与答案2005-2013年,不含10考研资料深圳大学924西方政治思想史考研真题试卷2012-2013年考研资料深圳大学704政治学理论考研真题试卷2003-2013年考研资料深圳大学941交通运输工程学考研真题与答案2016-2018年考研资料名校431金融学综合考研真题答案汇编共两册考研资料 398法硕联考专业基础非法学考研真题答案2000-2018年考研资料 498法硕联考综合非法学考研真题答案2000-2018年考研资料 397法硕联考专业基础法学考研真题答案2000-2018年考研资料 497法硕联考综合法学考研真题答案2000-2018年考研资料深圳大学707法学基础考研真题2006-2013年,不含10考研资料各高校346体育综合考研真题汇编考研资料深圳大学501建筑设计考研真题2011-2013年考研资料各高校基础英语历年考研真题答案汇编考研资料各高校日语专业考研真题答案汇编考研资料各高校基础日语历年考研真题答案汇编考研资料各高校语言学历年考研真题答案解析考研资料各高校英美文学考研真题答案汇编考研资料各高校英汉互译考研真题答案汇编考研资料 2019年深圳大学二外法语考研强化冲刺题库考研资料各高校二外法语历年考研真题答案汇编考研资料各高校二外日语历年考研真题答案汇编考研资料深圳大学243英语二外考研真题2012-2013年考研资料深圳大学242法语二外考研真题2007-2013年考研资料深圳大学924二外日语考研真题2005-2012年考研资料 2019年深圳大学二外英语考研强化冲刺题库考研资料 2019年深圳大学二外日语考研强化冲刺题库考研资料各高校中国哲学史历年考研真题汇编考研资料各高校西方哲学史历年考研真题汇编考研资料各高校科学哲学历年考研真题汇编考研资料各高校中国现当代文学考研真题与答案汇编考研资料各高校中国文学史历年考研真题答案汇编考研资料各高校中国古代文学历年考研真题答案汇编考研资料各高校细胞生物学历年考研真题汇编考研资料各高校分子生物学历年考研真题汇编考研资料细胞生物学考试重难点与名校真题详解含期末卷考研资料分子生物学考试重难点与名校真题详解含期末卷考研资料各高校马克思主义基本原理考研真题答案汇编考研资料电路考试重难点与名校真题答案详解邱关源第五版考研资料信号与系统考试重难点与名校真题答案详解郑君里第三版考研资料微型计算机原理与接口技术考试重难点与名校真题答案详解冯博琴第三版考研资料中国美术简史考试重难点与名校真题答案详解中央美院考研资料美术概论考试重难点与名校真题答案详解王宏建考研资料各高校艺术学概论历年考研真题汇编考研资料各高校生理学考研真题试卷汇编考研资料生理学考试重难点与名校真题答案详解朱大年第八版考研资料生物化学考试重难点与名校真题答案详解查锡良第七版考研资料数字电路考试重难点与名校真题详解含期末卷考研资料外国近现代建筑史考试重难点与名校真题答案详解罗小未第二版考研资料外国建筑史考试重难点与名校真题答案详解陈志华第四版考研资料各高校机械设计考研真题汇编考研资料各高校自动控制原理考研真题汇编含部分答案解析考研资料各高校道路工程考研真题汇编考研资料自动控制原理考试重难点与名校真题答案详解胡寿松第六版考研资料机械设计基础考试重难点与名校真题答案详解杨可桢第六版考研资料各高校无机化学历年考研真题汇编考研资料各高校电子技术基础历年考研真题汇编含模拟、数字考研资料各高校材料科学基础考研真题答案汇编考研资料材料科学基础考试重难点与名校真题详解胡赓祥第三版考研资料各高校艺术概论与基础考研真题汇编考研资料戏剧戏曲专业知识考试重难点与名校真题答案详解考研资料影视学专业知识考试重难点与名校真题答案详解考研资料各高校音乐理论与音乐史考研真题汇编考研资料 2019深大333教育综合考研强化冲刺题库考研资料公司理财考研强化冲刺题库罗斯第九版考研资料 2019深大考研917会计学考试重难点与名校真题答案详解考研资料各高校会计学考研真题答案汇编考研资料国际金融新编考研强化冲刺题库姜波克第四版考研资料各高校金融学综合历年考研真题答案汇编考研资料各高校国际关系与国际政治考研真题汇编考研资料各高校工程经济学历年考研真题汇编考研资料各高校经济学考研真题试卷分析与答案汇编共六册考研资料各高校运筹学考研真题与答案解析考研资料政治学原理考试重难点与名校真题详解王惠岩第二版考研资料 199管理类联考综合能力考研真题详解及核心讲义考研资料 199管理类联考综合能力考研真题与典型题详解:写作分册考研资料 199管理类联考综合能力考研真题与典型题详解:数学分册考研资料 199管理类联考综合能力考研真题与典型题详解:逻辑分册考研资料深圳大学711艺术概论考研真题试卷2012-2013年考研资料深圳大学928艺术评论写作考研真题试卷2012-2013年考研资料深圳大学712美术史论考研真题试卷2011-2013年考研资料深圳大学929创作考研真题试卷2011-2013年考研资料深圳大学721专业造型基础考研真题试卷2012-2013年考研资料深圳大学713现代设计史、论考研真题试卷2007-2018年考研资料深圳大学948专业设计二考研真题试卷2012-2013年考研资料深圳大学930专业设计一考研真题试卷2011-2013年考研资料深圳大学910生物医学工程综合考研真题试卷2011-2013年考研资料深圳大学727医学细胞生物学考研真题试卷2011-2013年考研资料深圳大学944数字电子技术基础考研真题试卷2011-2013年考研资料深圳大学943电子系统综合考研真题试卷2011-2013年考研资料深圳大学909数字电路与专业综合考研真题试卷2011-2013年考研资料深圳大学718量子力学考研真题试卷2011-2013年考研资料深圳大学710中国文学史考研真题与答案2009-2013年考研资料深圳大学阅读与评论考研真题试卷2013年考研资料深圳大学709中国哲学史考研真题试卷2007-2013年,不含10考研资料深圳大学926西方哲学史考研真题试卷2007-2013年考研资料深圳大学726体育理论综合考研真题试卷2007-2013年,不含10考研资料深圳大学716数学分析考研真题试卷2004-2013年,不含10考研资料深圳大学932高等代数考研真题试卷2004-2013年,不含10考研资料深圳大学戏剧表演与语言传播艺术通识考研真题试卷2012-2013年。
光学工程考研真题光学工程考研真题光学工程作为一门交叉学科,涵盖了光学、物理学、电子学等多个领域的知识。
对于有志于从事光学工程研究的学生来说,考研是他们迈向更高层次学术研究的重要一步。
在备考过程中,熟悉光学工程考研真题是非常重要的。
本文将通过回顾光学工程考研真题,探讨其中的一些经典问题和解题技巧。
第一部分:光学基础光学基础是光学工程考研的重要组成部分。
其中包括光的传播、光的干涉与衍射、光的偏振等内容。
在光的传播方面,考题通常会涉及光的折射定律、光的全反射等知识点。
在光的干涉与衍射方面,考题可能会涉及杨氏双缝干涉、菲涅尔衍射等实验现象和计算题。
在光的偏振方面,考题可能会涉及偏振片的工作原理、偏振光的合成等内容。
解答这些问题的关键在于理解光学基础的概念和原理,并能够熟练运用数学工具进行计算。
在备考过程中,可以通过刷题来提高对光学基础知识的掌握程度。
同时,还需要注重理论与实践的结合,通过实验和实际问题的解决来加深对光学基础的理解。
第二部分:光学仪器与设备光学仪器与设备是光学工程的重要应用领域。
在考研中,通常会涉及光学仪器的结构、工作原理和性能参数等方面的问题。
例如,光学显微镜的原理和调焦方式、光纤传感器的工作原理和应用等。
解答这些问题的关键在于对光学仪器的结构和工作原理的深入理解。
同时,还需要了解光学仪器的性能参数,并能够根据具体问题进行计算和分析。
在备考过程中,可以通过阅读相关教材和参考书籍,以及进行实际操作和实验来提高对光学仪器的认识。
第三部分:光学系统设计光学系统设计是光学工程的核心内容之一。
在考研中,通常会涉及光学系统的设计原理、设计方法和优化策略等方面的问题。
例如,光学系统的成像原理和光路设计、光学系统的畸变校正和光学元件的选择等。
解答这些问题的关键在于对光学系统设计的基本原理和方法的掌握。
同时,还需要具备一定的数学建模和优化能力,能够根据具体问题进行系统设计和优化。
在备考过程中,可以通过学习相关的光学系统设计方法和实例,以及进行实际的光学系统设计和优化项目来提高能力。