原发性高血压临床路径二级医院
- 格式:docx
- 大小:155.97 KB
- 文档页数:9
眩晕病(原发性高血压)中医临床路径标准住院流程(一)适用对象。
中医诊断:第一诊断:眩晕病(TCD-10编码:BNG070)。
西医诊断:第一诊断: 原发性高血压(ICD-10 编码:I10.x00- I10.x14)。
(二)诊断依据。
(1)西医诊断标准:参照卫生部疾病预防控制局、中国高血压联盟和国家心血管病中心制定的《中国高血压防治指南(2010年修订版)》。
1、未应用抗高血压药物情况下,平均收缩压(SBP)≥140mmHg和(或)平均舒张压(DBP)≧90mmHg;2、除外继发性高血压。
(2)中医诊断标准:参照《中国新药临床研究指导原则》(郑筱萸.中国中医药科技出版社,2002:73-77)、《中医内科学》(王永炎.上海科学技术出版社,1997:117-122)、《中医临床诊疗指南释义》(胡元会.中国中医药出版社,2015.9:51-57)。
本病病位在清窍,与肝、脾、肾三脏关系密切,病性多虚实夹杂,虚多责之于肝肾阴虚,或阴损及阳;实多责之于肝火,阳亢,痰湿等上犯清窍。
证侯分型:肝火亢盛证、阴虚阳亢证、痰湿壅盛证、阴阳两虚证。
(1)肝火亢盛证:眩晕,头痛,急躁易怒,面红,目赤,口干口苦,便秘溲赤,舌红苔黄,脉弦数。
(2)阴虚阳亢证:眩晕,头痛,腰膝酸软,五心烦热,心悸失眠,耳鸣健忘,舌红少苔,脉弦细而数。
(3)痰湿壅盛证:眩晕,头痛如裹,胸闷作恶,或呕吐痰涎,心悸失眠,口淡食少,舌胖苔腻,脉滑。
(4)阴阳两虚证:眩晕,头痛,腰酸膝软,畏寒肢冷,耳鸣,心悸气短,夜尿频,舌淡苔白,脉沉细弱。
(5)冲任失调证:妇女月经来潮或更年期前后出现头痛,头晕,心烦,失眠,胁痛,全身不适等症,血压波动,舌淡,脉弦细。
(6)瘀血内阻证:头痛如刺,痛有定处,胸闷,心悸,手足麻木,夜间尤甚,舌暗,脉弦涩。
(三)标准住院日为10-14天。
(四)进入路径标准1. 第一诊断符合眩晕病(TCD-10编码:BNG070),无多种兼杂证候的住院患者。
一、高血压门诊诊疗流程(一)适用对象(ICD-I10.X02):单纯原发性高血压病1、2级(低危、中危组)合并轻微无需特殊处理的合并症。
(二)诊断依据: 1、既往住院病史。
2、一周内连续非同日三次用标准水银柱血压计测量血压,如果三次测坐位血压都高于或等于140/90毫米汞柱,就可以诊断为高血压。
3、CT或MRI排除脑梗、出血、占位等。
(三)纳入标准:符合诊断标准。
(四)排除标准: 1、不符合纳入标准。
2、需要住院或并发症需要处理的在门诊无法治疗。
(五)门诊检查项目。
与疾病相关的检查项目:血脂,颅内多普勒血流图。
必须的姜茶项目:心电图,血糖,肝功能,肾功能。
(六)治疗常规 1、改善生活行为:(1)减轻体重尽量将体重指数控制在﹤25。
(2)减少钠盐的摄入,每人每日食盐量以不超6g为宜。
(3)戒烟、限制饮酒。
(4)增加运动。
2、药物降压:(1)利尿剂:有噻嗪类、袢利尿剂和保钾利尿剂。
(2)β-阻滞剂:β阻滞剂主要用于轻中度高血压,尤其在静息时心率较快(>80次/分)的中青年患者或合并心绞痛时,常用的有美托洛尔。
(3)钙拮抗剂:钙拮抗剂可用于各种程度高血压,尤其在老年人高血压或合并稳定型心绞痛时。
心脏传导阻滞和心力衰竭患者禁用非二氢吡啶类钙拮抗剂。
不稳定性心绞痛和急性心肌梗塞时禁用速效二氢吡啶类钙拮抗剂。
优先选择使用长效制剂,例如非洛地平缓释片5-10mg,每日1次;硝苯地平缓释片(尼福达)20mg,每日1次;氨氯地平5-10mg,每日1次;拉西地平4-6mg,每日1次;维拉帕米缓释片120-240mg,每日1次。
一般情况下也可使用硝苯地平或尼群地平普通片10mg,每日2-3次;慎用硝苯地平速效胶囊。
(4)血管紧张素转换酶抑制剂:血管紧张素转换酶抑制剂主要用于高血压合并糖尿病,或者并发心脏功能不全、肾脏损害有蛋白尿的患者。
妊娠和肾动脉狭窄、肾功能衰竭(血肌酐>265μmol/L或3mg/dL)患者禁用。
1、高血压门诊治疗临床路径高血压门诊临床路径一、高血压门诊诊疗流程(一)适用对象(ICD-I10.X02):单纯原发性高血压病1、2级(低危、中危组)合并轻微无需特殊处理的合并症。
(二)诊断依据:1、既往住院病史。
2、一周内连续非同日三次用标准水银柱血压计测量血压,如果三次测坐位血压都高于或等于140/90毫米汞柱,就可以诊断为高血压。
3、CT或MRI排除脑梗、出血、占位等。
(三)纳入标准:符合诊断标准。
(四)排除标准:1、不符合纳入标准。
2、需要住院或并发症需要处理的在门诊无法治疗。
(五)门诊检查项目。
与疾病相关的检查项目:血脂,颅内多普勒血流图。
必须的姜茶项目:心电图,血糖,肝功能,肾功能。
(六)治疗常规1、改善生活行为:(1)减轻体重尽量将体重指数控制在﹤25。
(2)减少钠盐的摄入,每人每日食盐量以不超6g为宜。
(3)戒烟、限制饮酒。
(4)增加运动。
2、药物降压:(1)利尿剂:有噻嗪类、袢利尿剂和保钾利尿剂。
(2)β-阻滞剂:β阻滞剂主要用于轻中度高血压,尤其在静息时心率较快(>80次/分)的中青年患者或合并心绞痛时,常用的有美托洛尔。
(3)钙拮抗剂:钙拮抗剂可用于各种程度高血压,尤其在老年人高血压或合并稳定型心绞痛时。
心脏传导阻滞和心力衰竭患者禁用非二氢吡啶类钙拮抗剂。
不稳定性心绞痛和急性心肌梗塞时禁用速效二氢吡啶类钙拮抗剂。
优先选择使用长效制剂,例如非洛地平缓释片5-10mg,每日1次;硝苯地平缓释片(尼福达)20mg,每日1次;氨氯地平5-10mg,每日1次;拉西地平4-6mg,每日1次;维拉帕米缓释片120-240mg,每日1次。
一般情况下也可使用硝苯地平或尼群地平普通片10mg,每日2-3次;慎用硝苯地平速效胶囊。
(4)血管紧张素转换酶抑制剂:血管紧张素转换酶抑制剂主要用于高血压合并糖尿病,或者并发心脏功能不全、肾脏损害有蛋白尿的患者。
妊娠和肾动脉狭窄、肾功能衰竭(血肌酐>265μmol/L或3mg/dL)患者禁用。
原发性高血压临床路径原发性高血压临床路径:一、概述:原发性高血压,又称为特发性高血压或原发性肾性高血压,是指没有明确的原因导致的血压持续升高的一种疾病。
本文档旨在提供原发性高血压的临床路径,以作为临床医生在诊断、治疗和管理原发性高血压患者时的参考。
二、病史采集和体格检查:1.病史采集:a.主诉和病史特点:患者主要就诊原因和症状表现。
b.相关疾病史:患者过去是否有高血压、心血管疾病、糖尿病等疾病史。
c.家族史:一级亲属是否有高血压、心脑血管疾病史。
d.是否存在危险因素:肥胖、高盐饮食、高胆固醇饮食等。
e.并发症:是否伴有靶器官损害。
2.体格检查:a.血压测量:正常血压范围为90/60 mmHg至120/80 mmHg,高于这个范围可判定为高血压。
b.心肺听诊:检查心脏杂音、肺部啰音等异常表现。
三、辅助检查:1.实验室检查:a.血常规:检测血红蛋白、红细胞计数、白细胞计数等指标。
b.尿常规:检测尿蛋白、尿糖、尿白细胞等指标。
c.肾功能:测定血肌酐、尿素氮等指标。
d.血脂测定:检测总胆固醇、甘油三酯、高密度脂蛋白胆固醇等指标。
e.糖代谢指标:测定空腹血糖、糖化血红蛋白等。
2.影像学检查:a.超声心动图:评估心脏结构和功能的影像学检查。
b.脑部CT/MRI:检查脑血管情况,排除脑血管意外。
c.腹部B超:检查肾脏结构和功能,排除肾血管异常。
四、诊断标准:1.血压分类:a.正常血压:收缩压<120 mmHg,舒张压<80 mmHg。
b.高血压分期:- 高血压1级:收缩压为130-139 mmHg,舒张压为80-89 mmHg。
- 高血压2级:收缩压为140-159 mmHg,舒张压为90-99 mmHg。
- 高血压3级:收缩压≥160 mmHg,舒张压≥100 mmHg。
2.诊断原发性高血压的标准:a.常规血压检查:至少连续两次的血压测量结果均符合高血压诊断标准。
b.排除继发性高血压的可能性:通过辅助检查排除其他疾病引起的高血压。
原发性高血压临床路径标准住院流程一、原发性高血压基本诊疗路径标准住院流程(一)适用对象第一诊断为原发性高血压(ICD-10:I10 11)(二)诊断依据根据《中国高血压防治指南(2010年版)》、《实用内科学(第12版)》(复旦大学医学院编著,人民卫生出版社)、《内科学(第七版)》(陆再英钟南山主编,人民卫生出版社)。
原发性高血压简称高血压1.高血压诊断标准在未用抗高血压药的情况下,非同日3次血压测量,收缩压≥140mmHg和(或)舒张压≥90mmHg,可诊断为高血压。
规范的血压测量方法及合格的血压计是诊断高血压的前提。
2.特殊高血压(1). 高血压急症和高血压亚急症高血压急症是指原发性或继发性高血压患者,在某些诱因作用下,血压突然和明显升高(一般超过180/120mmHg),同时伴有进行性心、脑、肾等重要靶器官功能不全的表现。
高血压亚急症是指血压明显升高但不伴靶器官损害。
患者可以有血压明显升高造成的症状如头痛、胸闷、鼻出血和烦躁不安等。
(2). 难治性高血压在改善生活方式的基础上,应用了足量且合理联合的3种降压药物(包括利尿剂)后,血压仍在目标水平之上,或至少需要4种药物才能使血压达标时,称为难治性高血压(或顽固性高血压)。
3.高血压水平分级(1). 1级高血压:收缩压140-159mmHg和(或)舒张压90-99mmHg;(2). 2级高血压:收缩压160-179mmHg和(或)舒张压100-109mmHg;(3). 3级高血压:收缩压≥180mmHg和(或)舒张压≥110mmHg。
若患者的收缩压与舒张压分属不同级别时,则以较高的级别为准。
4.简化的高血压危险分层(1). 影响高血压患者预后的因素包括心血管病的危险因素、靶器官损害及并存的临床情况①. 危险因素指年龄男性>55岁、女性>65岁、吸烟、血脂异常、早发心血管病家族史、肥胖(BMI≥28kg/m2);②. 靶器官损害指左心室肥厚、颈动脉增厚或斑块、肾功能受损;③. 临床疾患指心脏病、脑血管病、肾脏病、周围血管病、视网膜病变、糖尿病。
原发性高血压临床路径一、原发性高血压临床路径标准住院流程(一)适用对象。
第一诊断为原发性高血压(ICD-10:I10xx11)。
(二)诊断依据根据《中国高血压防治指南(2010年版)》、《内科学(第八版)》(葛均波徐永健主编,人民卫生出版社)、美国高血压指南(JNC8)及欧洲动脉高血压管理指(ESH/ESC)。
1. 高血压的定义:在未使用降压药物的情况下,非同日3次测量血压,收缩压≥140mmHg和/或舒张压≥90mmHg。
收缩压≥140mmHg和舒张压<90mmHg为单纯性收缩期高血压。
患者既往有高血压史,目前正在使用降压药物,血压虽然低于140/90mmHg,也诊断为高血压。
规范的血压测定方法及合格的血压计是诊断高血压的前提。
2.根据血压升高水平,又进一步将高血压分为1级、2级和3级(见表1)。
表1 血压分类水平和定义类别收缩压(mmHg)舒张压(mmHg)正常血压<120 和<80 正常高值血压120-139 和(或)80-89 高血压≥140 和(或)≥901级高血压(轻度)140-159 和(或)90-992级高血压(中度)160-179 和(或)100-1093级高血压(重度)≥180 和(或)≥110 单纯收缩期高血压≥140 和<90 注:当收缩压和舒张压分属于不同级别时,以较高的级别为准。
3.寻找心血管危险因素、靶器官损害以及相关临床情况,按心血管风险分层(见表2):表2 高血压患者心血管危险分层脂异常、早发心血管疾病家族史、肥胖;靶器官损害指左心室肥厚、颈动脉增厚或斑块、肾功能受损;临床疾患指心脏病、脑血管病、肾脏病、周围血管病、视网膜病变、糖尿病;4.除外各种继发性高血压。
(三)进入路径标准。
1. 第一诊断为原发性高血压(ICD-10:I10xx11),3级高血压或需要住院的1-2级高血压患者。
2.除外儿童青少年高血压、妊娠高血压及严重临床情况如不稳定型心绞痛、心肌梗死、心力衰竭、可疑主动脉夹层等。
眩晕病(原发性高血压、椎基底动脉供血不足、美尼尔氏综合征、腔隙性脑梗死)中医临床路径标准住院流程(一)适用对象。
中医诊断:第一诊断:眩晕病(TCD-10编码:BNG070)。
西医诊断:第一诊断: 原发性高血压(ICD-10 编码:I10.11)。
椎基底动脉供血不足、美尼尔氏综合征、腔隙性脑梗死。
(二)诊断依据。
(1)西医诊断标准:参照卫生部疾病预防控制局、中国高血压联盟和国家心血管病中心制定的《中国高血压防治指南(2010年修订版)》。
1、未应用抗高血压药物情况下,平均收缩压(SBP)≥140mmHg和(或)平均舒张压(DBP)≧90mmHg;2、除外继发性高血压。
(2)中医诊断标准:参照《中医病证诊断疗效标准》中眩晕病诊断标准。
证侯分型:风痰上扰型;;阴虚阳亢型;肝火上炎型;痰瘀阻窍型;气血亏虚型;肾精不足型。
(三)标准住院日为≤14天。
(四)进入路径标准。
1.第一诊断必须符合眩晕病(TCD-1编码:BNG070)和原发性高血压(ICD-10 编码:I10.11)疾病编码。
椎基底动脉供血不足、美尼尔氏综合征、腔隙性脑梗死。
2.当患者同时具有其他疾病诊断,但在住院期间不需要特殊处理也不影响第一诊断的临床路径流程实施时,可以进入本路径。
(五)住院后需完成的检查项目。
1.住院后必需的检查项目:(1)血常规、尿常规、大便常规;(2)肝肾功能、电解质、血脂、血糖;(3)胸片、心电图。
2.根据患者病情,必要时检查:超声心动图、腹部超声、肾动脉彩超,肾上腺CT,颈动脉彩超等。
(六)选择用药。
1.降压药:常规CCB+ACEI/ARB,CCB+β受体阻滞剂,β受体阻滞剂+ ACEI/ARB。
2.根据患者情况,选择使用利尿剂、a受体阻滞剂,硝酸甘油、硝普钠等。
3.中药方剂选用方面辨证用方(1)风痰上扰型;;推荐方药:半夏白术天麻汤加减(2)阴虚阳亢型;推荐方药:镇肝熄风汤加减。
;(3)肝火上炎型:推荐方药:天麻钩藤饮加减。
高血压病临床路径标准住院流程一、高血压病路径标准住院流程(一)适用对象第一诊断为高血压病(ICD10:I10.x00/I10.x03/I10.x04/I10.x05)无并发症者(二)诊断依据根据《中国高血压防治指南(2010年版)》、《实用内科学(第12版)》(复旦大学医学院编著,人民卫生出版社)、《内科学(第七版)》(陆再英钟南山主编,人民卫生出版社)。
1.诊断标准在未用抗高血压药的情况下,非同日3次血压测量,收缩压≥140mmHg和(或)舒张压≥90mmHg,可诊断为高血压。
规范的血压测量方法及合格的血压计是诊断高血压的前提。
2.高血压水平分级(1)1级高血压:收缩压140-159mmHg和(或)舒张压90-99mmHg;(2)2级高血压:收缩压160-179mmHg 和(或)舒张压100-109mmHg;(3)3级高血压:收缩压≥180mmHg和(或)舒张压≥110mmHg。
若患者的收缩压与舒张压分属不同级别时,则以较高的级别为准。
(三)进入路径标准1.第一诊断高血压病(疾病编码ICD10:I10.x00/I10.x03/I10.x04/I10.x05),3级高血压或须要住院的1-2级高血压患者。
2.除外儿童与青少年高血压、妊娠高血压及严重临床情况如不稳定型心绞痛、心肌梗死、心力衰竭、可疑主动脉夹层等。
3.如患有其他非心血管疾病,但在住院期间不需特殊处理(检查和治疗),也不影响第一诊断时,可以进入路径。
(四)治疗原则1.个体化治疗,采用较小的有效剂量以获得疗效而不良反应最小,逐渐增加剂量或联合用药。
2.根据国家基本药物制度,降压药的选择应考虑安全有效、使用方便、价格合理和可持续利用的原则。
(五)治疗方案的选择及依据根据《中国高血压防治指南(2010年版)》,《国家基本药物处方集》(2009年版基层部分),《国家基本药物临床应用指南》(2009年版基层部分)等。
1. 治疗目标:(1)一般高血压患者血压降至140/90mmHg以下;(2)老年≥65岁高血压患者的血压降至150/90mmHg以下;(3)年轻人或同时患有糖尿病、脑血管病、冠心病、慢性肾病的患者血压降至130/80mmHg。
高血压病临床路径标准住院流程一、高血压病路径标准住院流程(一)适用对象第一诊断为高血压病(ICD10:)无并发症者(二)诊断依据根据《中国高血压防治指南(2010年版)》、《实用内科学(第12版)》(复旦大学医学院编著,人民卫生出版社)、《内科学(第七版)》(陆再英钟南山主编,人民卫生出版社)。
1.诊断标准在未用抗高血压药的情况下,非同日3次血压测量,收缩压≥140mmHg和(或)舒张压≥90mmHg,可诊断为高血压。
规范的血压测量方法及合格的血压计是诊断高血压的前提。
2.高血压水平分级(1)1级高血压:收缩压140-159mmHg和(或)舒张压90-99mmHg;(2)2级高血压:收缩压160-179mmHg 和(或)舒张压100-109mmHg;(3)3级高血压:收缩压≥180mmHg和(或)舒张压≥110mmHg。
若患者的收缩压与舒张压分属不同级别时,则以较高的级别为准。
(三)进入路径标准1.第一诊断高血压病(疾病编码ICD10:),3级高血压或须要住院的1-2级高血压患者。
2.除外儿童与青少年高血压、妊娠高血压及严重临床情况如不稳定型心绞痛、心肌梗死、心力衰竭、可疑主动脉夹层等。
3.如患有其他非心血管疾病,但在住院期间不需特殊处理(检查和治疗),也不影响第一诊断时,可以进入路径。
(四)治疗原则1.个体化治疗,采用较小的有效剂量以获得疗效而不良反应最小,逐渐增加剂量或联合用药。
2.根据国家基本药物制度,降压药的选择应考虑安全有效、使用方便、价格合理和可持续利用的原则。
(五)治疗方案的选择及依据根据《中国高血压防治指南(2010年版)》,《国家基本药物处方集》(2009年版基层部分),《国家基本药物临床应用指南》(2009年版基层部分)等。
1. 治疗目标:(1)一般高血压患者血压降至140/90mmHg以下;(2)老年≥65岁高血压患者的血压降至150/90mmHg以下;(3)年轻人或同时患有糖尿病、脑血管病、冠心病、慢性肾病的患者血压降至130/80mmHg。
2018 年版)路径说明:本路径适用于西医诊断为原发性高血压,以眩晕为主要表现的住院患者。
一、眩晕病(原发性高血压)中医临床路径标准门诊流程(一)适用对象中医诊断:第一诊断为眩晕病(TCD:BNG07)0。
西医诊断:第一诊断为原发性高血压(ICD-10:I10 11 )。
(二)诊断依据1.疾病诊断(1)中医诊断:参照中华中医药学会发布的《中医内科常见病诊疗指南》(中国中医药出版社,2008 年8 月)与《中药新药临床研究指导原则》(中国医药科技出版社,2002年5月)。
(2)西医诊断:参照卫生部疾病预防控制局、中国高血压联盟和国家心血管病中心制定的《中国高血压防治指南(2010年修订版)》。
2.证候诊断参照国家中医药管理局重点专科协作组制订的《眩晕病(原发性高血压)中医诊疗方案(试行)》。
眩晕病(原发性高血压)常见证候:肾气亏虚证痰瘀互结证肝火亢盛证阴虚阳亢证(三)治疗方案的选择参照国家中医药管理局重点专科协作组制订的《眩晕病(原发性高血压)中医诊疗方案(试行)》。
1.诊断明确,第一诊断为原发性高血压,以眩晕为主要表现。
2.患者适合并接受中医治疗。
(四)标准治疗时间为≤14 天。
(五)进入路径标准1.第一诊断符合眩晕病。
2.第一诊断符合原发性高血压 2 级及以上的初发或治疗未达标的患者。
3.患者合并其他疾病,但治疗期间不需特殊处理,也不影响第一诊断的临床路径实施时,可以进入本路径。
4.合并严重慢性肾脏疾病的高血压以及继发性高血压患者,不列入本路径。
(六)中医证候学观察四诊合参,收集该病种不同证候的主症、次症、体征、舌、脉特点。
注意证候的动态变化。
(七)门诊检查项目1.必需的检查项目(1)坐立位双上肢肱动脉血压;(2)静息心电图;(3)血常规、尿常规、粪便常规;(4)肝功能、肾功能、电解质、血糖、血脂;(5)高血压五项;(6)超声心动图;(7)颈动脉超声;2.可选择的检查项目3.1)尿微量白蛋白(定量);4.2)甲状腺功能;5.3)糖尿病三项;6.4)胸部正侧位片;7.5)颅脑CT或MR;(6)24 小时动态血压:如无相关检查设备,推荐动态监测至少 2 天以上的诊所血压和(或)至少3天以上的家庭自测血压。
原发性高血压临床路径标准住院流程一、原发性高血压基本诊疗路径标准住院流程(一)适用对象第一诊断为原发性高血压(ICD-10:I10 11)(二)诊断依据根据《中国高血压防治指南(2010年版)》、《实用内科学(第12版)》(复旦大学医学院编著,人民卫生出版社)、《内科学(第七版)》(陆再英钟南山主编,人民卫生出版社)。
原发性高血压简称高血压1.高血压诊断标准在未用抗高血压药的情况下,非同日3次血压测量,收缩压≥140mmHg和(或)舒张压≥90mmHg,可诊断为高血压。
规范的血压测量方法及合格的血压计是诊断高血压的前提。
2.特殊高血压(1). 高血压急症和高血压亚急症高血压急症是指原发性或继发性高血压患者,在某些诱因作用下,血压突然和明显升高(一般超过180/120mmHg),同时伴有进行性心、脑、肾等重要靶器官功能不全的表现。
高血压亚急症是指血压明显升高但不伴靶器官损害。
患者可以有血压明显升高造成的症状如头痛、胸闷、鼻出血和烦躁不安等。
(2). 难治性高血压在改善生活方式的基础上,应用了足量且合理联合的3种降压药物(包括利尿剂)后,血压仍在目标水平之上,或至少需要4种药物才能使血压达标时,称为难治性高血压(或顽固性高血压)。
3.高血压水平分级(1). 1级高血压:收缩压140-159mmHg和(或)舒张压90-99mmHg;(2). 2级高血压:收缩压160-179mmHg和(或)舒张压100-109mmHg;(3). 3级高血压:收缩压≥180mmHg和(或)舒张压≥110mmHg。
若患者的收缩压与舒张压分属不同级别时,则以较高的级别为准。
4.简化的高血压危险分层(1). 影响高血压患者预后的因素包括心血管病的危险因素、靶器官损害及并存的临床情况①. 危险因素指年龄男性>55岁、女性>65岁、吸烟、血脂异常、早发心血管病家族史、肥胖(BMI≥28kg/m2);②. 靶器官损害指左心室肥厚、颈动脉增厚或斑块、肾功能受损;③. 临床疾患指心脏病、脑血管病、肾脏病、周围血管病、视网膜病变、糖尿病。
原发性高血压临床路径二
级医院
The latest revision on November 22, 2020
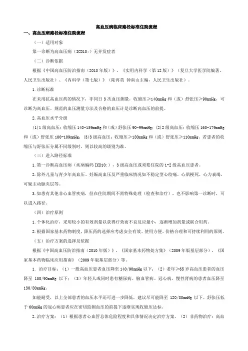
原发性高血压临床路径标准住院流程
一、原发性高血压基本诊疗路径标准住院流程
(一)适用对象
第一诊断为原发性高血压(ICD-10:I10 11)
(二)诊断依据
根据《中国高血压防治指南(2010年版)》、《实用内科学(第12版)》(复旦大学医学院编着,人民卫生出版社)、《内科学(第七版)》(陆再英钟南山主编,人民卫生出版社)。
原发性高血压简称高血压
1.高血压诊断标准
在未用抗高血压药的情况下,非同日3次血压测量,收缩压≥140mmHg和(或)舒张压≥90mmHg,可诊断为高血压。
规范的血压测量方法及合格的血压计是诊断高血压的前提。
2.特殊高血压
(1). 高血压急症和高血压亚急症
高血压急症是指原发性或继发性高血压患者,在某些诱因作用下,血压突然和明显升高(一般超过180/120mmHg),同时伴有进行性心、脑、肾等重要靶器官功能不全的表现。
高血压亚急症是指血压明显升高但不伴靶器官损害。
患者可以有血压明显升高造成的症状如头痛、胸闷、鼻出血和烦躁不安等。
(2). 难治性高血压
在改善生活方式的基础上,应用了足量且合理联合的3种降压药物(包括利尿剂)后,血压仍在目标水平之上,或至少需要4种药物才能使血压达标时,称为难治性高血压(或顽固性高血压)。
3.高血压水平分级
(1). 1级高血压:收缩压140-159mmHg和(或)舒张压90-99mmHg;
(2). 2级高血压:收缩压160-179mmHg和(或)舒张压100-109mmHg;
(3). 3级高血压:收缩压≥180mmHg和(或)舒张压≥110mmHg。
若患者的收缩压与舒张压分属不同级别时,则以较高的级别为准。
4.简化的高血压危险分层
(1). 影响高血压患者预后的因素包括心血管病的危险因素、靶器官损害及并存的临床情况
①. 危险因素指年龄男性>55岁、女性>65岁、吸烟、血脂异常、早发心血管病家族史、肥胖(BMI≥28kg/m2);
②. 靶器官损害指左心室肥厚、颈动脉增厚或斑块、肾功能受损;
③. 临床疾患指心脏病、脑血管病、肾脏病、周围血管病、视网膜病变、糖尿病。
《中国高血压防治指南(2010年版)》。
(2). 根据患者血压水平、存在的危险因素、靶器官损害及伴发的临床疾患进行危险分层。
分为:
其他危险因素和病史
高血压
1级2级3级
无低危中危高危
1-2个危险因素中危中危很高危
≥3个危险因素或靶器官损害高危高危很高危
临床并发症或合并糖尿病很高危很高危很高危
5. 鉴别诊断
高血压应鉴别继发性高血压(由某些疾病引起的血压增高),常见的有肾脏病、肾动脉狭窄、原发性醛固酮增多症、嗜铬细胞瘤、皮质醇增多症、大动脉疾病、睡眠呼吸暂停综合征、药物引起的高血压等。
(三). 进入路径标准
1. 第一诊断原发性高血压(疾病编码ICD-10:I10 11),3级高血压或须要住院的1-2级高血压患者。
2. 除外儿童与青少年高血压、妊娠高血压及严重临床情况如不稳定型心绞痛、心肌梗死、心力衰竭、可疑主动脉夹层等。
3. 如患有其他非心血管疾病,但在住院期间不需特殊处理(检查和治疗),也不影响第一诊断时,可以进入路径。
(四). 治疗原则
1. 个体化治疗,采用较小的有效剂量以获得疗效而不良反应最小,逐渐增加剂量或联合用药。
2. 根据国家基本药物制度,降压药的选择应考虑安全有效、使用方便、价格合理和可持续利用的原则。
(五). 治疗方案的选择及依据
根据《中国高血压防治指南(2010年版)》,中国高血压基层管理指南(2014年修订版),《高血压合理用药指南》(2015年)
1. 治疗目标
(1). 一般高血压患者血压降至140/90mmHg以下;
(2). 老年≥65岁高血压患者的血压降至150/90mmHg以下,如果能耐受,可进一步降至140/90mmHg以下;
(3). 年轻人或同时患有糖尿病、脑血管病、冠心病、慢性肾病的患者血压降至130/80mmHg。
如能耐受,以上全部患者的血压水平还可进一步降低,建议尽可能降至120/80mmHg 以下。
舒张压低于60mmHg的冠心病患者应在密切监测血压的前提下逐渐实现收缩压达标。
2. 治疗方案
(1). 根据患者心血管总体危险程度和具体情况决定治疗方案。
(2). 非药物治疗:高血压患者,立即采取治疗性生活方式干预。
改善不良生活方式,控制危险因素。
(3). 药物治疗
①. 钙拮抗剂:长效制剂硝苯地平控释片、苯磺酸左旋氨氯地平片、非洛地平缓释片;短效制剂硝苯地片、尼群地平。
②. 血管紧张素转换酶抑制剂(ACEI):卡托普利、依那普利、赖诺普利、贝那普利。
③. 血管紧张素受体拮抗剂(ARB):厄贝沙坦、氯沙坦、缬沙坦、替米沙坦。
④. 利尿剂(噻嗪类):氢氯噻嗪、呋塞米、螺内酯、氨苯蝶啶、吲达帕胺。
⑤. β受体阻滞剂:酒石酸美托洛尔、阿替洛尔、普萘洛尔。
⑥. α受体阻滞剂:哌唑嗪、多沙唑嗪、特拉唑嗪。
⑦. 固定复方制剂:复方利血平口服常释剂型、复方利血平氨苯蝶啶口服常释剂型、珍菊降压片。
新型复方制剂:赖诺普利氢氯噻嗪片、厄贝沙坦氢氯噻嗪片、氯沙坦钾氢氯噻嗪片。
(六). 标准住院日为4-7天
(七). 住院期间检查项目
入院后1-3天
1. 必需的检查项目
(1). 基本检查:血常规、尿常规、大便常规+潜血。
(2). 常规血生化检查:肝功能、肾功能、血脂、血尿酸、血糖、电解质、凝血功能。
(3). 心电图、胸片、超声心动图、踝肱动脉指数、24小时动态血压、眼底检查。
2. 根据患者具体情况可查:
(1). NT-proBNP、心肌酶三联、24小时尿蛋白定量、24小时尿钾。
(2). 头颅CT、肾脏、肾上腺、颈动脉和肾动脉超声、CT、MRI。
(八). 出院标准
1. 血压达标。
2. 症状改善。
(九). 变异及原因分析
1. 血压难以控制,考虑难治性高血压。
2. 考虑继发性高血压,需进转院一步检查明确诊断。
3. 治疗过程出现并发症,需要转科或延长住院时间。
原发性高血压临床路径表单
适用对象:第一诊断为原发性高血压ICD10:I11
患者姓名:性别:年龄:岁住院号:
住院日期:年月日出院日期:年月日标准住院日 4-7 天
患者姓名:住院号:。