公司工作人员保密须知
- 格式:doc
- 大小:66.50 KB
- 文档页数:40
保密守则及承诺书一.保密守则我们公司注重保障客户信息的安全,为了确保客户的隐私不被泄露,特制定保密守则,以规范员工在工作中的行为规范。
1. 客户信息保密在工作中,员工必须保证客户信息的保密。
所有客户资料、机密文件、数据等均不得泄露给第三方,不得私自使用或利用客户信息。
员工在离职等与公司解除合同关系时,必须将涉及客户信息的物品清空或销毁,以免信息窃取。
2. 工作场所保密公司的工作场所是保密区域,不允许任何无关人员或外来访客进入。
员工必须保证办公室内机密文件的安全和机密会议的安保。
离开工作场所时,员工应当将电脑、文件、资料等物品锁好或收到保险柜中。
3. 技术信息保密公司的技术信息是重要的资产,员工应当绝对保密,不得私自使用或转让。
任何关于公司技术的知识产权均不得用于非公司的商业目的,在离职后不得带走公司的技术资料或文件。
4. 违规处罚一旦公司发现员工违反保密守则,涉及公司信息的泄露、遗失、损坏等,公司将按照规定对违法行为进行处罚,包括但不限于口头警告、书面警告、停职检查、终止劳动合同、甚至依法追究刑事责任等。
二.承诺书在此,本人郑重承诺:1. 严格遵守保密守则本人已经阅读并清楚了解公司的保密守则,将严格遵守相关规定,对任何客户信息、技术情报及公司机密予以保密,切实维护公司和客户的利益。
2. 主动尊重职业道德本人必须遵守公司的职业道德,自觉履行工作职责,尊重公司的管理和企业文化,不利用职务之便、纵容渎职乱纪行为的发生。
3. 拒绝透露机密信息本人承诺在离开公司时,不得携带任何公司机密信息,不得将其向其他企业或个人泄露或非法利用。
4. 承担法律后果如果本人违反保密守则,对公司造成了损失,本人将承担由此产生的所有法律后果和经济责任。
5. 上述内容为真实承诺本人郑重声明,上述内容为本人真实承诺,如有违反将接受相应处理。
三. 结语保护客户的信息安全和公司的机密信息,是每位员工的责任,更是我们公司的生命线。
相信通过大家的共同努力,公司一定能够保持信息安全的状态,实现公司长久稳定地发展。
办公室保密细则引言概述:办公室保密是现代企业管理中的重要环节,保护公司的商业机密和员工的个人隐私。
本文将详细阐述办公室保密的重要性,以及在办公室中应该遵守的保密细则。
一、保密意识的重要性1.1 保护商业机密保密意识是办公室保密的基础,员工应该意识到公司的商业机密是公司的核心竞争力,泄露将对公司造成巨大损失。
员工应该知道哪些信息属于商业机密,以及如何妥善保护这些信息。
1.2 维护员工个人隐私办公室保密不仅仅是保护公司的利益,也包括保护员工的个人隐私。
员工的个人信息,如薪资、健康状况等,应该得到妥善保护,避免被他人非法获取和利用。
1.3 增强公司形象一个能够妥善保护商业机密和员工隐私的公司,将赢得员工和客户的信任。
这将提升公司的声誉和形象,为企业的可持续发展奠定基础。
二、保密细则的内容2.1 保密协议公司应与员工签订保密协议,明确规定员工在工作期间和离职后对公司商业机密的保密义务。
保密协议应详细列出保密的范围、保密期限以及违反保密义务的后果等内容。
2.2 信息安全管理公司应建立完善的信息安全管理制度,包括对办公室网络、电脑和文件的安全保护措施。
员工应遵守信息安全规定,不得私自复制、传播或泄露公司机密信息。
2.3 文件和设备的保护员工应妥善保管公司的文件和设备,包括电脑、手机、U盘等。
在离开办公室时,应将电脑锁屏或关闭,将文件存放在安全的地方,防止被他人非法获取。
三、保密意识的培养3.1 培训和教育公司应定期进行保密意识培训和教育,向员工普及保密知识和技巧。
培训内容包括商业机密的定义、保密责任和保密技巧等,提高员工对保密工作的重视和认识。
3.2 内部沟通和宣传公司应加强内部沟通和宣传,让员工了解公司的保密政策和措施。
通过内部邮件、公司网站等渠道,向员工传达保密信息,并及时回答员工的疑问和解决问题。
3.3 奖惩制度公司应建立健全的奖惩制度,对保密工作表现突出的员工给予奖励和表彰,对违反保密规定的员工进行惩罚。
保密守则内容关于保密守则内容为保守公司秘密,维护公司权益,特制订本制度。
该制度适用于公司所有人员1、公司重要会议纪要、独特的运行方式、竞争策略、计划、设计技术资料。
合同、报价、提案不得泄露或传播。
2、不看不说与己无关的秘密,员工应保持公司商业秘密;忠于职守,增强保密观念;造成损失,本人承担责任3、不该问的不问,不属于自己工作范围内的事不要随便打听。
4、如你需要借阅合同及设计资料,请于当日下班前归还原位,为了工作方便,一定不要将资料借回家中及带出公司。
5、设计资料需要裁页,或需要带出公司,请事先征得总监或办公室主任的同意,并做出登记。
6、客户资料,是公司的机密文件。
你只能查阅你工作范围内的资料,查阅时,请履行登记手续,于当日归还,并不得带出公司。
7、严格遵守本企业保密制度,防止泄漏企业技术秘密;不得向他人泄漏企业技术秘密;非经公司书面同意,不得利用该技术秘密进行生产与经营活动,不得利用技术秘密进行新的研究和开发。
8、如发现秘密被泄露,无论是否因为自己的原因泄露,都应当采取有效措施防止泄密进一步扩大,并及时通知办公室及主管领导。
办公室应及时采取应对措施尽量消除泄密给公司造成的影响。
属于公司秘密的范围:1、公司客户的合同、资料、工程图纸、效果图、施工方案等。
2、供货商的报价单、供应合同等。
3、销售报价、销售合同,财务的账本、凭证、财务报表等。
4、个人的工资、薪酬、福利待遇。
5、属于公司的其它秘密。
保密措施及处罚1、公司与接触重要机密的员工以书面形式签订《保密协议》,包含以下主要条款:保密的内容和范围;保密合同双方的权利和义务;保密协议的期限.保密费的数额及其支付方式;违约责任。
在保密协议有效期限内,员工应履行的义务。
2、对高级员工实行“竞业限制”制度,限制管理人员、技术人员、财务人员、销售人员、办公室人员等高级员工的以下行为:自行设立与本公司竞争的公司;就职于本公司的竞争对手;在竞争企业中兼职;引诱企业中的员工辞职;引诱企业的客户脱离企业;在离职后,与企业进行竞争的其他行为。
公司工作人员保密须知
公司工作人员保密须知
1. 保密意识
公司的每位工作人员都应具有高度的保密意识,严守公司的各项机密工作,不得泄露。
保密是工作的前提和基础,是安全的保障和效益的保证。
2. 保密责任
公司工作人员有义务保守公司机密,不得在私下里、非正式场合、与不相关人员交谈或留有阴影的低级笑话等方式泄露公司机密。
一旦泄密发生,责任人应当承担最大的法律责任。
3. 保密知识培训
公司每年将开展保密知识培训项目,对新员工进行初步介绍,对老员工进行更新教育。
通过讲座、学习材料以及课堂互动等方式,促进员工的保密意识。
4. 保密守则
(1)必须服从公司领导和保密主管的管理和指挥。
(2)在公司进行工作时,必须遵守公司规章制度,不得
向未经授权的人员透露信息。
(3)无论工作场所还是私人场所,都应当自觉用好设备,并确保对应设备的安全密码等保密信息。
(4)在谈论公司机密事项时,保持警惕,不轻易交流。
(5)彻底保管文件和其他重要物品,不得擅自处理和揭露。
5. 泄密惩罚
如果公司工作人员因涉嫌泄密,那么公司将对其实施以下惩罚:
(1)警告
(2)调换岗位
(3)暂停工作
(4)停职审查
(5)开除
以上是公司工作人员保密须知的相关内容。
希望每一位员工都能够严格遵守,以免对公司机密工作造成任何影响和损失。
保密工作不仅是公司安全的保障,也是员工职业道德、职业素质的重要体现。
每一位员工都应当自觉遵守,共同维护公司机密,促进公司的发展和繁荣。
华为员工保密制度华为新员工入职时信息安全保密手册一、新员工入职信息安全须知新员工入职后,在信息安全方面有哪些注意事项?接受“信息安全与保密意识”培训;每年应至少参加一次信息安全网上考试;办理员工卡;签署劳动合同(含保密职责);根据部门和岗位的需要签署保密协议。
员工入职后,需要办理员工卡,员工卡的意义和用途是什么?工卡是公司员工的 __明,所有进入华为公司的人员,在公司期间一律要正确佩戴相应的卡证。
工卡还有考勤、门禁验证等作用。
工卡不仅关系到公司形象及安全,还关系到员工本人的切身利益,一定要妥善保管。
公司信息安全方面的规定都有哪些?在哪里可以查到信息安全的有关管理规定?网络 __在参考国际安全标准BS7799和在顾问的帮助下,制订了一套比较完整的信息安全方面的管理规定,其中与普通员工关系密切的有《信息保密管理规定》、《个人计算机安全管理规定》、《信息交流管理规定》、《病毒防治管理规定》、《办公区域安全管理规定》、《网络连接管理规定》、《信息安全奖惩管理规定》、《计算机物理设备安全管理规定》、《开发测试环境管理规定》、《供应商/合作商接待管理办法》、《外部人员信息安全管理规定》、《会议信息安全管理规定》和《帐号和口令标准》等。
这些管理规定都汇总在《信息安全策略、标准和管理规定》(即《信息安全白皮书》)中,并且在不断的修改和完善之中。
在“IS Portal”上您可以查到公司信息安全相关的所有信息,如信息安全方面的规定、制度、操作手册、培训胶片、宣传材料和宣传案例等。
各体系细化的信息安全管理规定,可咨询本体系的信息安全专员。
作为一名普通员工,应该如何做才能够符合公司信息安全要求?积极学习和遵守公司各类信息安全管理规定和安全措施,将遵守安全规定融入自己的日常工作行为中。
在工作中,要有强烈的信息安全和保密意识,要有职业的敏感性。
有义务制止他人违规行为或积极举报可能造成泄密、窃密或其他的安全隐患。
二、计算机的安全口令设置公司规定的口令设置最低标准是什么,每次更换口令,都不容易记住新口令,该怎么办?普通用户(公司一般员工均为普通用户)设置口令的最低标准主要有以下几条:(1)口令长度不能少于6位且必须包含字母(2)口令至少应包含一个数字字符另外,一个好的口令除了符合口令的最低标准外,最好还应包含大小写字母和特殊的字符。
企业员工保密工作制度第一章总则第一条为了保护我国企业的技术秘密、商业秘密和其他重要信息,维护企业的合法权益,根据《中华人民共和国反不正当竞争法》、《中华人民共和国劳动合同法》等法律法规的规定,制定本制度。
第二条本制度适用于我国境内的一切企业、个体工商户和其他组织(以下简称企业)。
第三条企业员工保密工作应当遵循预防为主、全面管理、重点保护、责任到人的原则。
第四条企业应当建立保密工作组织体系,明确保密工作机构和保密责任人,制定保密工作制度和保密措施,对员工进行保密教育和培训,确保保密工作落到实处。
第二章员工保密义务第五条员工应当遵守国家的法律法规和企业保密制度,保守企业的技术秘密、商业秘密和其他重要信息。
第六条员工在合同期内及离职后一年内,不得泄露或者允许他人使用其在企业工作期间接触到的保密信息。
第七条员工在合同期内及离职后一年内,不得在同行业或者与原企业有竞争关系的单位从事与原岗位工作相同或者类似的工作。
第八条员工在合同期内,不得以任何方式泄露企业的保密信息,包括但不限于口头、书面、电子邮件、互联网等方式。
第九条员工在合同期内,不得将企业的保密信息用于个人谋取利益或者损害企业利益的行为。
第三章保密措施第十条企业应当对员工进行入职审查,确保员工具备良好的道德品质和业务能力。
第十一条企业应当对员工进行保密教育和培训,使员工了解保密工作的重要性和必要性,提高员工的保密意识和能力。
第十二条企业应当制定保密工作制度,明确保密信息的范围、保密期限、保密措施等。
第十三条企业应当建立健全文件管理制度,对保密文件进行编号、归档、保管,防止泄露。
第十四条企业应当对计算机、网络、通讯等设备进行安全防护,防止保密信息被非法获取、篡改或者删除。
第十五条企业应当对涉及保密信息的场所进行安全检查,确保保密信息的安全。
第四章保密违约责任第十六条员工违反保密义务的,企业有权解除劳动合同,并要求员工承担违约责任。
第十七条员工泄露企业保密信息的,企业有权要求员工停止侵权行为,消除影响,并赔偿企业因此遭受的损失。
华为新员工入职时信息安全保密手册一、新员工入职信息安全须知新员工入职后,在信息安全方面有哪些注意事项接受“信息安全与保密意识”培训;每年应至少参加一次信息安全网上考试;办理员工卡;签署劳动合同含保密职责;根据部门和岗位的需要签署保密协议;员工入职后,需要办理员工卡,员工卡的意义和用途是什么工卡是公司员工的身份证明,所有进入华为公司的人员,在公司期间一律要正确佩戴相应的卡证; 工卡还有考勤、门禁验证等作用; 工卡不仅关系到公司形象及安全,还关系到员工本人的切身利益,一定要妥善保管;公司信息安全方面的规定都有哪些在哪里可以查到信息安全的有关管理规定网络安全部在参考国际安全标准BS7799和在顾问的帮助下,制订了一套比较完整的信息安全方面的管理规定,其中与普通员工关系密切的有信息保密管理规定、个人计算机安全管理规定、信息交流管理规定、病毒防治管理规定、办公区域安全管理规定、网络连接管理规定、信息安全奖惩管理规定、计算机物理设备安全管理规定、开发测试环境管理规定、供应商/合作商接待管理办法、外部人员信息安全管理规定、会议信息安全管理规定和帐号和口令标准等;这些管理规定都汇总在信息安全策略、标准和管理规定即信息安全白皮书中,并且在不断的修改和完善之中;在“IS Portal”上您可以查到公司信息安全相关的所有信息,如信息安全方面的规定、制度、操作手册、培训胶片、宣传材料和宣传案例等;各体系细化的信息安全管理规定,可咨询本体系的信息安全专员;作为一名普通员工,应该如何做才能够符合公司信息安全要求积极学习和遵守公司各类信息安全管理规定和安全措施,将遵守安全规定融入自己的日常工作行为中;在工作中,要有强烈的信息安全和保密意识,要有职业的敏感性;有义务制止他人违规行为或积极举报可能造成泄密、窃密或其他的安全隐患; 二、计算机的安全口令设置公司规定的口令设置最低标准是什么,每次更换口令,都不容易记住新口令,该怎么办普通用户公司一般员工均为普通用户设置口令的最低标准主要有以下几条:1口令长度不能少于6位且必须包含字母2口令至少应包含一个数字字符另外,一个好的口令除了符合口令的最低标准外,最好还应包含大小写字母和特殊的字符;设置简单的口令不安全,而复杂的口令又不容易记住;建议您用自己心中的一句话的拼音或英语语句的首个字母组合作为密码;如:就“我想去看2008奥运会”这一自己心中愿望的话,可以设置密码为WXqk2008ayh,或者用其他某段容易记住的字符串,稍加改造作为口令,如一个换过特殊字符的网站地址等,这样的口令非常好记,也非常难猜;如果没有设置口令会带来哪些危害对系统不设口令就像银行存折没有密码一样,是非常危险的;1如果不设开机口令,那么他人可轻松启动或重新启动系统,从而操作您的计算机,还可通过在CMOS中给机器设置开机口令,让您无法使用计算机;2 便携机若不设硬盘口令,那么只要将您的硬盘接到别的计算机中,硬盘上所有资料就会一览无余的呈现出来;3如果不设屏幕保护口令,当您离开时,其他人可以轻易的进入、使用您的计算机,将您的文件删除或发送出去;4共享文件夹时如果不设口令,任何能够和您计算机相连的人不需授权,均可拿走你共享的资料;软件安装为了保证计算机安全,在第一次使用计算机时有哪几项安全措施需要立即完成;2需要立即安装操作系统的安全补丁,可以从各地文件服务器指定路径下载,如总部路径为\\lg-fs\Root\Software\System\$Patch;3需要立即安装Symantec防病毒软件,可以从各地文件服务器指定路径下载,如总部路径为\\lg-fs\Root\Software\Application\System Tools\Security\$virus; 4需要马上设定屏幕保护程序,并启用密码保护, 注意等待时间不能大于10分钟;5 设置开机口令,操作系统administrator口令,如果是便携机还应设置硬盘口令; 6设置Notes邮箱10分钟内自动锁定;什么是非标准软件要使用非标准软件,应如何申请非标软件是针对标准软件来定义的,对于公司普通员工来说,凡是IT桌面标准、研发工具标准之外的软件均属于非标软件,如游戏、不含在IT及研发标准内的免费或自由软件、影响网络安全的工具软件等等;原则上非标软件不可以随便使用,若工作有需要,必须填写“IT资产申请”电子流,经审批后使用;对于涉及安全的工具软件,还需填写“IS Authority Application”中的“网络安全软件申请”电子流;我自己购买了一套软件,想安装在公司的计算机上,不知是否可以不可以;常用办公软件在公司文件服务器上都有相应的安装软件,比如IE、Lotus Notes、Office 等等,需要安装时可直接连到办公所在地文件服务器上安装;不要安装自己购买的软件,因为:1存在版权问题;2购买的软件未经公司测试,不能保证可靠稳定运行和正常维护;3更为严重的是,还可能因购买的软件中带有木马、病毒程序、软件留有后门等给公司网络安全带来隐患;计算机维修/使用计算机发生故障需要修理时,应该注意哪些事项员工应该要求维修人员尽量在公司内进行维修,并且监督整个维修过程;当维修人员需要将计算机带出公司维修时,为了防止泄密,一定要记得拆卸下硬盘,并存放在公司内的保密柜等安全的地方;计算机使用方面应注意哪些事项1只有在因工作需要进行远程数据维护的时候,在保证物理上与公司的内部网络断开的情况下,经过部门二级主管和网络安全部批准后才能在办公区拨号上网;2私自转借计算机可能造成泄密隐患,因此未经批准,员工不得转借计算机;3对特殊存储设备及其介质如USB的使用,需要走“IS Authority Application”电子流申请;4私自使用计算机进行刻录、扫描存在较大信息安全隐患,因此,刻录和扫描的需求须经审批后,由专人负责操作;5公司配置给您的机器是公司的标准配置,未经批准,不得私自安装任何标准配置外的配件;网络配置和使用现在,也许你开始需要连入公司网络了;首先需要配置好网络,这时安全方面需要注意什么呢个人计算机的IP地址应设置为自动获取方式,不能擅自配置固定IP地址,否则可能引起网络冲突,影响公司网络的安全运行;公司的网络标准协议为TCP/IP;公司办公网络不得启动除公司标准协议外的任何其他网络协议,如SPX/IPX、NETBIOS等;禁止普通员工在公司办公网络严禁安装启动DNS、Wins、DHCP等网络服务;如果您的操作系统是WINDOWS SERVER或Unix等服务器操作系统,可要非常小心这一点呀网络设置好后,你就需要给您的计算机起一个名字,注意,可不能随便起,您知道计算机的命名规则吗公司的计算机非常多,为了便于管理和维护,公司要求计算机命名方式为:您的姓的第一位拼音字母 +工号;如果您管理多台计算机,请在工号后加A、 B 、C、 D …. 个人能够设置FTP、Wins等网络服务吗,为什么未经批准,不得私自设置、FTP以及BBS、NEWS、DNS、Wins、DHCP等各种形式的网络服务,更不能在公司网络上运行任何攻击或破坏网络服务的软件;因为设置这类服务会对网络正常运行造成不良影响;如确实业务需要,不接入公司大网如,仅在实验室小网使用同时不需要IT协助的服务申请,提交“IS Authority Application”电子流进行申请,其余服务的申请通过IT requirment流程申请;三、人员安全普通员工的职责作为普通员工,我在信息安全中的职责是什么积极学习和遵守公司各类信息安全管理规定和安全措施,将遵守安全规定融入自己的日常工作行为中;在工作中,要有强烈的信息安全和保密意识,要有职业的敏感性;有义务制止他人违规行为或积极举报可能造成泄密、窃密或其他安全隐患的行为;对于信息安全方面问题,应该向谁咨询或反馈管理者的责任作为管理者,我在信息安全中的责任有哪些各级部门的一把手是本部门信息安全的第一责任人;负责信息安全管理规定在本部门的推行和落实;对本部门人员的违规事件承担领导责任;各级主管应负责本部门哪些与信息安全相关的活动各级主管应负责本部门所有与信息安全相关的活动;具体有:确定各个资产、各个系统的管理员,使该管理员对该资产、系统的安全负责;在本部门内对员工进行培训、教育和宣传,使本部门每个员工都遵守公司的信息安全策略、标准和管理规定,报告信息安全隐患、漏洞或事故,树立主动保护公司信息资产的意识;员工出差在出差时,若需携带保密资料,应注意哪些事项应注意如下事项:1非因公外出时绝对不能携带绝密资料;2因公外出只允许携带工作相关文档,携带外出的保密资料需首先通过审批,在离开公司时出示经过审批的有效凭证;3出差前请确认出差目的地的网络情况,如果完全无法接入网络,请确认便携机上使用RMS加密的Office文档至少在本机上打开过一次;4绝密级别的资料在出差期间必须随身携带,妥善保管;5一般情况下,乘坐飞机、火车等公共交通工具时,含有保密信息的便携机等移动存储设备需随身携带,不能托运但若与当地法律法规冲突,则以当地法律法规为准;6从酒店外出时,如确实无法随身携带,应将便携机、保密文件存放在保密柜中,不要交酒店前台保管;7应做好访问控制的设置,如给便携机设置开机、屏保和硬盘口令等;岗位调动由于工作需要,在进行工作交接时,应注意哪些信息安全问题进行交接时,应注意做好以下几方面的工作:1保密信息的移交和清理;2应用系统帐号与权限的移交和清理;3归还办公室、机房等的钥匙;员工调动部门后,如何处理与新岗位工作职责无关的文档在工作交接完毕后,应及时、彻底地删除或销毁您仍持有的所有与新岗位工作无关的文档,删除或销毁的方式必须符合公司规定,如要使用碎纸机销毁含保密信息的纸件,而不能直接扔垃圾箱或用手撕毁等; 如在新岗位需继续保留原岗位保密信息,一定要经过保密信息所有人批准;信息安全奖惩规定信息安全奖励分为几个等级具体的奖励办法是什么根据对公司信息安全的贡献大小,共分为三个等级;一等奖:举报泄密、窃密或其他严重损害公司利益事件的人员,根据具体情况给予2000元以上的奖励,并记入关键事件库;对举报人员只奖励,不公布;二等奖:勇于制止他人违规行为或及时向信息安全部反馈可能造成泄密、窃密或其他安全隐患的人员,给予500-1000 元的奖励,并记入关键事件库;三等奖:长期遵守信息安全管理规定的,在信息安全管理中一贯良好的部门或个人给予100-500元奖励,并记入关键事件库;信息安全违规可分为哪几个等级对于触犯国家法律的,公司会移交国家司法机关依法处理;此外,则根据违规行为的后果、性质以及违规人的主观意愿,将违规行为分为如下四个等级:一级:有意盗窃、泄露公司保密信息,或有意违反信息安全管理规定,性质严重造成重大损失;二级:有意违反信息安全管理规定,性质严重或造成损失;三级:无意违反信息安全管理规定,造成公司损失;或者有意违反信息安全管理规定,但性质不严重且没有造成严重损失;四级:违反信息安全管理规定,性质较轻,没有造成公司损失;常见违规行为1常见四级违规未经批准,安装非标准软件未经批准,拷贝、保存工作无关的文档资料等未经批准,在公司办公区域摄像、摄影发送与工作无关文件人数少,性质不严重没有安装、运行公司规定的防病毒软件,或未设置集中管理没有设置屏保口令、开机口令、共享口令、硬盘口令便携机、Administrator口令接待客人时,未按规定进行陪同2 常见三级违规未经批准,访问游戏站点未经批准,拨号上Internet网无意启动DHCP服务,影响公司网络正常运行未经批准,转借信息系统帐号未经批准,使用特殊存储设备持有与本岗位无关的保密文档非正当渠道获取或传递保密文档未经批准,私自将公司保密文档或信息授予未经授权的任何其他人员包括公司人员和非公司人员系统管理员未按公司规定设置相关系统的安全配置标准3 常见二级违规发送与工作无关连环邮件访问不健康网站系统管理员未经正常流程,私自授予系统权限在公告栏发布与工作无关内容或造成泄密未经允许,在各种媒体、公众场合发表与公司有关的评论或言论未经批准,私自转借个人计算机私自刻录文档盗用他人帐号非法收集大量与本岗位工作无关保密文档4 常见一级违规未经批准,系统管理员查看、传播公司业务敏感数据编制或运行黑客程序编制或传播病毒程序攻击公司网络和信息系统窃取、盗卖公司保密信息四、文档保密信息保密相关的基本原则和定义访问保密信息有哪些基本原则如何理解这些原则有三项基本原则:最小授权原则、审批受控原则、工作相关原则;1最小授权原则:就是授予的权限刚好满足员工的工作需要;2审批受控原则:就是要严格控制信息的传递过程和扩散范围,保证做到“先审批,再获取;先登记,再传递”;3工作相关原则:要求每一位员工只能查阅与本人工作有关的文档,严禁员工私自收集、保存与自己工作无关的文档;对公司来说,哪些信息属保密信息公司对于信息从保密性的维度分为两大类:公开信息和保密信息,既包括公司内部业务运作过程中产生的信息,也包括客户、供应商、国家政府机关等相关方提供给公司的信息;1公开信息指可对公司外公开发布的信息,如:公司对外的相关宣传资料、产品介绍资料等;2保密信息指仅可在一定范围内发布的信息,如果泄漏,可能给公司或相关方造成损失和不良影响;华为公司的保密信息是怎样进行密级划分的保密信息根据其价值、内容的敏感程度、影响及发放范围不同,划分为绝密、机密、秘密、内部公开等四个级别;“绝密”信息是指包含公司最重要和最敏感的信息,关系公司未来发展的前途和命运,对公司根本利益有着决定性影响的保密信息;例如公司的年度预算方案、服务销售费用预算等文件;“机密”信息是指包含公司的重要秘密,其泄露会使公司的安全和利益遭受严重损害的保密信息;例如,客户投资计划、第三方咨询报告、未发布的任命文件等; “秘密”信息是指包含公司一般性信息,其泄露会使公司的安全和利益受到损害的保密信息;例如,供应商选择评估标准、部门审计报告、部门招聘计划等文件; “内部公开”信息是指仅在公司内部或在公司某一部门内部公开,向外扩散有可能对公司的利益造成损害的保密信息;例如,用户操作手册、已发布的任命文件、一般部门的例会纪要、友商公开信息等;谁是“信息所有人”公司按信息密级划分的信息所有人分别如下:绝密信息所有人是信息所属一级部门及以上主管;机密信息所有人是信息所属二级部门及以上主管;内部公开、秘密信息所有人是信息所属三级部门及以上主管;密级的标识和分类什么时候需要确定文档的密级标识当您初步完成一篇文档,并准备将文档传递给主管或同事进行评审、修订时,这时就应确定文档的密级;初步确定文档密级时,您可以先参考“信息资产密级管理”数据库中对同类文档的密级分类,可以根据同类文档的密级分类来初步确定文档的密级;如新拟制的文档在该数据库中找不到同类的文档供参考,您可根据文档涉及内容的价值、敏感程度确定一个初步的密级;在日常工作中如何标识文档密级1对于Office文档,公司要求每位员工都使用公司提供的模板创建文档,创建后根据内容在页眉处添加正确的密级;2对于打印资料,每一页都需要有明确的密级标识;3对于装订的硬拷贝资料,需至少在开启前页、标题页和尾页上放置资料密级标签;4对于印刷的、手写的保密敏感信息需要在其某个醒目地方设置保密标签;5电子文档和纸件文档,均需注明“华为机密,未经许可不得扩散”或类似字样; 文档的使用和交流公司内部文档传递中有哪些保密要求和注意事项公司规定,公司内部的所有绝密、机密和秘密级文档是要求加密的;对于内部公开级文档,各业务部门可根据实际业务情况决定是否需要加密;对于 Office类保密文档,需要使用RMS进行加密,在无法使用RMS加密的情况下,需使用WinRar压缩加密,机密以上文档必须采用双重加密文档本身加密+WinRar压缩加密,两个密码不能相同,密码设置须符合公司帐号和口令标准特别对于销售与服务体系,密码位数必须大于10位,且由特殊字符、大小写字母、数字混合组成;另外,密码第一位须为特殊字符;所设定的密码禁止使用短信或邮件传递,仅允许通过电话语音通知;非Office类的保密文档,需使用其它方式进行加密,例如winrar等;所设定的密码禁止使用短信或邮件传递,只能通过电话语音通知;传送含保密信息的纸件时,一定要用质量好的信封等进行封装,并且只能发给收件人本人或其机要秘书,同时做好传送记录;另外,不能使用手机短信发送机密或机密级以上的保密信息;我可以将经过正常授权获得的保密文档提供给其他同事吗不可以;公司规定,未经信息所有人批准,员工无权将自己所获得的保密信息再授权或提供给他人;因为经过授权后,您是信息的合法使用人,而不是信息所有人;经授权获得保密信息的人员也不能私下与他人交流该保密信息;对不用的保密信息应如何销毁对作废的、或者已无权再接触的保密信息要删除和销毁,删除和销毁原始保密信息应征得相应主管同意;对纸件、电子件、存储有保密信息的存储介质销毁时的注意事项如下:1纸件:含保密信息的纸件必须用碎纸机销毁,而不能直接扔垃圾箱或用手撕毁;含秘密级以上信息的纸件不能重复使用;2电子件:删除后注意清空垃圾箱;3存储有保密信息的存储介质:存储有保密信息的存储介质作废时,应采取不能恢复的物理性销毁:如将硬盘送到我司指定地方进行碾轧或消磁等;在计算机转移给公司其他员工前,要对硬盘进行格式化;在计算机转移到公司之外如超过规定使用年限的便携机转移给个人前,要对硬盘进行低级格式化;员工调动部门后,如何处理与新岗位工作职责无关的文档在工作交接完毕后,应及时、彻底地删除或销毁您仍持有的所有与新岗位工作无关的文档,删除或销毁的方式必须符合公司规定,如要使用碎纸机销毁含保密信息的纸件,而不能直接扔垃圾箱或用手撕毁等; 如在新岗位需继续保留原岗位保密信息,一定要经过保密信息所有人批准;五、应用系统使用Notes/Email/Proxy系统我要用Notes发送秘密级以上含秘密邮件,需要采取哪些安全措施在发送秘密级以上信息时,为了防止泄密,员工必须采取邮件加密发送的方式,并设置回执可以从自己收到的回执查看接收并阅读邮件的人;我是否可以发送群组邮件如果业务需要向多人发送邮件,我应如何做按照公司规定,未经批准,员工不可以使用群组发送邮件;在特殊情况下,由于工作需要发送群组邮件,员工必须首先确定群组的每个人都是自己要发送邮件的接收人,然后经过部门主管批准,才可以使用群组发送邮件;具体要求可参考Notes 群组管理规定;使用Email发送保密邮件时,应该采取什么安全措施发往公司内部的Email保密邮件及其Office文档类保密附件,须使用RMS加密;发给公司外部人员的邮件,如客户、供应商等,可以不用RMS加密,但须使用其它方式加密,如Winrar或Office自带的加密功能,密码可单独通过电话等方式通知;现在Email上的病毒越来越多,我应该采取哪些措施来预防呢在收到来历不明的邮件时,请不要打开,直接删除即可; 因为目前大多数病毒和黑客软件就是通过邮件传播的;一些病毒程序,甚至你没有打开邮件内容,只要把焦点移到邮件标题上就会执行,因此,请记住不要设置“自动预览/预览窗口”的功能;取消的方法是,在Outlook 的“视图”菜单中点击“自动预览”取消此功能;我经常收到一些广告邮件、无聊的垃圾邮件,如何防范垃圾邮件呢由于外面有人专门收集Email地址出售,所以您的Email地址可能被列入其他人的邮件列表,经常会收到别人发的广告邮件和其它垃圾邮件;为避免接收到这些垃圾邮件,用户可以在客户端设置禁止接收特定内容的Email目前服务器端可以过滤部分垃圾邮件;方法如下:在Outlook中,先选中不想再接收发件人发送的邮件,然后选择菜单“动作”,在选项“垃圾邮件”中选择“将发件人添加到‘阻止发件人名单’”即可;方法如下:1 Microsoft Outlook Express用户a. 选中收到的垃圾邮件;b. 单击右键,选择做为附件转发,您将会主题栏下看到一件附件;d. 发送邮件;如果提示主题为空,点击“确定”即可;2 Foxmail用户3Outlook 反馈方式以下方法才可以保留邮件头,有效更新规则:a、在桌面新建一个Spam文件夹;。
企业人员保密管理制度一、总则为规范和加强企业人员对重要信息的保密工作,保护企业利益和客户利益,建立健全的信息安全管理制度,确保信息的机密性、完整性和可用性,特制定本制度。
二、适用范围本制度适用于公司全体员工,包括但不限于正式员工、临时员工、合同工等。
三、保密责任1. 公司全体员工必须认真履行保密责任,保护公司和客户的商业秘密,不得泄露任何关于公司和客户的机密性、保密性的信息;2. 公司员工对于获知的商业秘密、技术秘密、财务数据等保密信息,不得以任何形式传播、转让、泄露;3. 公司员工在离职时,必须如实交接工作,并签署保密协议,不得擅自带走任何公司文件、资料以及存储介质。
四、保密管理1. 公司将对所有员工进行保密教育和培训,提高员工对保密工作的认识和重视程度;2. 公司将建立严格的保密档案管理制度,对重要文件、资料进行分类、编号、分级保护,确保信息安全;3. 公司将采取物理和电子两种手段对信息进行保护,包括但不限于安全门禁、监控系统、加密技术等;4. 公司将定期对员工进行保密意识测试和检查,发现违规行为将给予相应处理。
五、保密措施1. 信息安全控制:公司将建立完善的信息安全管理体系,确保信息的保密性、完整性和可用性;2. 电子文档管理:公司将采用专业的文档管理系统,对所有文件进行加密存储和访问控制;3. 审计监控:公司对员工的电子行为进行审计监控,发现违规行为及时处理;4. 备份恢复:公司将定期进行数据备份,确保信息的完整性和可靠性。
六、违规处理1. 对于未能履行保密责任的员工,公司将给予口头警告、书面警告、甚至解雇等处罚;2. 对于故意泄密、窃取公司商业秘密、毁坏公司财产等严重违规行为,公司将追究其法律责任。
七、附则1. 本制度自颁布之日起生效,如有调整或补充,将另行颁布;2. 公司全体员工必须认真遵守本制度,如有违反将受到相应处罚。
以上为公司人员保密管理制度,供全体员工遵守。
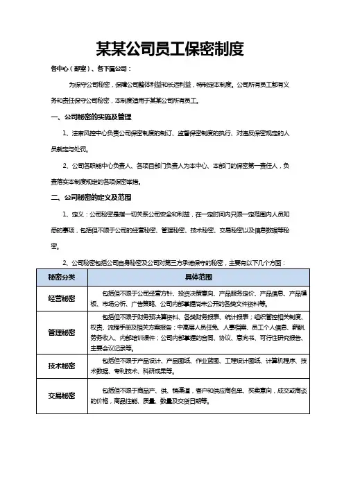
某某公司员工保密制度各中心(部室)、各下属公司:为保守公司秘密,保障公司整体利益和长远利益,特制定本制度。
公司所有员工都有义务和责任保守公司秘密,本制度适用于某某公司所有员工。
一、公司秘密的实施及管理1、法审风控中心负责公司保密制度的制订、监督保密制度的执行、对违反保密规定的人员裁定与处罚。
2、公司各职能中心负责人、各项目部门负责人为本中心、本部门的保密第一责任人,负责落实本制度规定的各项保密举措。
二、公司秘密的定义及范围1、定义:公司秘密是指一切关系公司安全和利益,在一定时间内只限一定范围内人员知悉的事项,包括但不限于公司的经营秘密、管理秘密、技术秘密、交易秘密以及信息数据等秘密。
2、公司秘密包括公司自身秘密及公司对第三方承诺保守的秘密,主要有以下几个方面:3、密级的划分与确定:三、保密管理措施1、任职期间的保密(1)员工任职期间,必须与公司签署保密协议(详见附件1:某某公司员工保密协议),严格遵守公司各种形式的保密规章、制度,履行与其工作岗位相应的保密职责。
(2)本制度无规定或者规定不明确的,员工亦应本着谨慎、诚实的态度,维护基于任职期间知悉或者持有的任何属于公司或者公司对第三方负有保密义务的秘密。
(3)除了履行职务需要外,未经公司同意,员工不得泄露、告知、公布、发布、出版、传授、转让或者以其他任何方式使第三方知悉属于公司或者公司对第三方负有保密义务秘密,也不得在履行职务之外使用这些秘密。
(4)员工因职务上的需要所持有或保管的一切记录着公司秘密信息的文件、资料、图表、笔记、报告、信件、电子邮件、聊天记录、传真、磁带、磁盘、仪器、软件著作权以及其他任何形式的载体,均归公司所有。
(5)上级主管人员不得利用职权强制他人违反保密规定。
(6)履行职务时,员工不得擅自使用任何属于第三方的秘密,亦不得擅自实施可能侵犯第三方知识产权的行为,如有违反,其一切后果均由员工个人承担。
(7)对于涉密的文件、资料和其他物品,非经部门负责人同意,不得以任何形式复制或摘抄。
员工保密和企业机密管理制度第一章总则第一条目的和依据为了保护企业的机密信息和员工个人隐私,提高企业的竞争优势和稳定发展,依据《中华人民共和国保密法》等相关法律法规的规定,订立本规章制度。
第二条适用范围本规章制度适用于企业内全部员工,包含全职员工、临时雇佣人员、实习生等。
第二章员工保密义务第三条保密义务全部员工都有保守企业机密信息的义务,不得泄露、窜改、复制或擅自使用机密信息。
第四条机密信息的定义企业机密信息指的是与企业经营活动、商业秘密、技术、客户、合作伙伴、人事等有关的未公开的信息。
第五条保密协议每位员工进入公司后,都需要签署《保密协议》,确认自身的保密义务,并承诺遵守本规章制度。
第六条信息分类级别企业机密信息依据其紧要性和敏感性,分为三个级别:一级机密、二级机密和三级机密,分别代表不同的机密程度。
第七条保密责任的层级公司将设立保密管理职责,确保机密信息的管理和保护。
公司高层管理人员将对公司全部机密信息负有最终的保密责任。
第八条保密意识培训公司将定期组织员工参加保密意识培训,提高员工保密意识和技能,使其深刻理解保密工作的紧要性。
第九条整体保密责任每个员工都应对所知悉的机密信息负有保密责任,不得因个人原因或私人利益泄露或利用该信息。
第三章机密信息的管理第十条机密信息的存储公司将建立规范的机密信息存储系统,对不同级别的机密信息采取相应的存储措施,确保其安全性和完整性。
第十一条机密信息的传输任何员工在传输机密信息时,都应使用公司指定的安全通信设备,确保信息不被非法取得或窜改。
第十二条机密信息的使用员工在使用机密信息时,应遵从相应的权限和操作规程,确保信息不被未经授权的人员取得。
第十三条机密信息的销毁机密信息的使用期限结束后,员工应依照公司规定的程序将其销毁,包含纸质文件和电子文档。
第十四条外部合作方的保密义务与公司签订合作协议的外部合作方也需遵守保密义务,并严格遵守公司规定的机密信息管理制度。
第四章保密违规处理第十五条违反保密义务的后果对于违反保密义务的行为,公司将严厉处理,包含但不限于警告、惩罚、解聘,并保存追究法律责任的权利。
华为新员工入职时信息安全保密手册一、新职员入职信息安全须知新职员入职后,在信息安全方面有哪些注意事项?同意“信息安全与保密意识”培训;每年应至少参加一次信息安全网上考试;办理职员卡;签署劳动合同(含保密职责);按照部门和岗位的需要签署保密协议。
职员入职后,需要办理职员卡,职员卡的意义和用途是什么?工卡是公司职员的身份证明,所有进入华为公司的人员,在公司期间一律要正确佩戴相应的卡证。
工卡还有考勤、门禁验证等作用。
工卡不仅关系到公司形象及安全,还关系到职员本人的切身利益,一定要妥善保管。
公司信息安全方面的规定都有哪些?在哪里能够查到信息安全的有关治理规定?网络安全部在参考国际安全标准BS7799和在顾咨询的关心下,制订了一套比较完整的信息安全方面的治理规定,其中与一般职员关系紧密的有《信息保密治理规定》、《个人运算机安全治理规定》、《信息交流治理规定》、《病毒防治治理规定》、《办公区域安全治理规定》、《网络连接治理规定》、《信息安全奖惩治理规定》、《运算机物理设备安全治理规定》、《开发测试环境治理规定》、《供应商/合作商接待治理方法》、《外部人员信息安全治理规定》、《会议信息安全治理规定》和《帐号和口令标准》等。
这些治理规定都汇总在《信息安全策略、标准和治理规定》(即《信息安全白皮书》)中,同时在持续的修改和完善之中。
在“IS Portal”上您能够查到公司信息安全有关的所有信息,如信息安全方面的规定、制度、操作手册、培训胶片、宣传材料和宣传案例等。
各体系细化的信息安全治理规定,可咨询本体系的信息安全专员。
作为一名一般职员,应该如何做才能够符合公司信息安全要求?主动学习和遵守公司各类信息安全治理规定和安全措施,将遵守安全规定融入自己的日常工作行为中。
在工作中,要有强烈的信息安全和保密意识,要有职业的敏锐性。
有义务禁止他人违规行为或主动举报可能造成泄密、窃密或其他的安全隐患。
二、运算机的安全口令设置公司规定的口令设置最低标准是什么,每次更换口令,都不容易记住新口令,该如何办?一般用户(公司一样职员均为一般用户)设置口令的最低标准要紧有以下几条:(1)口令长度不能少于6位且必须包含字母(2)口令至少应包含一个数字字符另外,一个好的口令除了符合口令的最低标准外,最好还应包含大小写字母和专门的字符。
公司工作人员保密须知第一部分涉密载体治理保密须知2、制作涉密载体有哪些保密要求?制作涉密载体包括起草隐秘文件、资料和印刷、制作国家隐秘载体。
(1)起草隐秘文件、资料的过程稿、送审稿、讨论稿、修改稿、征求意见稿,都要严格按照隐秘文件、资料保密治理规定妥善保管,不能随意丢弃。
(2)隐秘文件、资料一旦定稿,应当严格履行定密程序,由承办人对比有关《国家隐秘及其密级具体范畴的规定》拟定密级、保密期限和知悉范畴;再由定密审核人对承办人拟定的密级、保密期限和知悉范畴进行审查;然后报机关、单位主管领导审批,整个过程能够结合办文流程处理。
(3)制作隐秘文件、资料应注明发放范畴、制作数量和编排顺序号。
需要托付印刷厂印制的,应送国家隐秘载体定点复制单位印制。
禁止将隐秘文件、资料托付非定点单位印制。
(4)印制过程中的废页、废料、残页、残料、校对稿、胶片、胶版等,需要储存的,应当按照国家隐秘载体保密治理规定妥善保管;不需要储存的,应当按规定销毁,不能随意处置,不得作为废品出售给废旧物资回收单位和个人。
(5)使用磁、光、半导体等介质拷贝、刻录国家隐秘信息,应当在本机关、单位内或定点单位进行,并在适当位置标明密级,不能托交其他社会单位或无关人员刻录、制作。
(6)严格按照批准的数量制作,承办人员及其他任何人都不能多制、私留涉密载体。
5、同意涉密载体有哪些保密要求?(1)同意涉密载体时应检查送达的密件是否发给本机关、单位的,不是发给本机关、单位的,不能同意,并当即退给投递人员。
(2)检查信封、袋、套密封是否完好无损,确认未被拆开,才能同意。
如发觉咨询题,应当赶忙将情形报告单位主管领导和发文(件)单位处理。
(3)检查签收单上的登记与涉密实物是否相符,如果不相符,不能同意,同时要及时告知发文(件)单位,并要求投递人员弄清缘故。
(4)各项情形检查核对无误后,由同意人员签名并注明同意时刻,加盖同意单位收件专用章。
6、阅读和使用涉密载体有哪些保密要求?(1)阅读和使用涉密载体,应当在办公室或专门阅文室进行;确需在其他场所阅读和使用的,应当严格遵守有关保密规定。
企业办公室保密制度一、引言保密是企业经营过程中特别紧要的一环,尤其在办公室中,保密工作尤为关键。
为了确保企业的信息安全,保护企业的核心竞争力和商业机密,订立本保密制度是必要的。
本企业办公室保密制度旨在规范企业办公室保密工作的各项内容和流程,确保企业信息安全牢靠、机密性得到充分保障。
二、保密责任1.保密责任由全部办公室工作人员承当,包括正式员工、兼职人员和临时工等。
2.全部办公室工作人员必需认真履行保密责任,严格遵守保密制度,保护企业的商业隐秘和机密信息,不得泄露、散布或利用。
三、信息分类1.依据信息的紧要性和机密程度,办公室将信息分为以下三个等级:–机密:指商业机密和内部相关信息等,未经授权人同意,肯定不能外泄。
–隐秘:指涉及公司业务的内部资料和合同等,只允许内部共享,不得对外公开。
–一般:指公司公开的信息和文件等,允许内外部人员取得和使用。
四、保密措施1.保密责任书:企业办公室工作人员在入职时必需签署保密责任书,承诺遵守保密制度,保护企业的商业隐秘。
2.信息存储:办公室工作人员必需将机密和隐秘信息存储在指定的安全设备或网络上,不得存储在个人设备或私人云端。
3.电子设备使用:办公室工作人员在使用电子设备时应注意信息安全,禁止将敏感信息发送到非安全的通信渠道上。
4.文件处理:办公室工作人员在处理机密和隐秘文件时必需保证安全,离开办公室前必需将文件妥当存放。
5.会议和谈话:办公室工作人员在参加涉及机密和隐秘信息的会议或谈话时,必需注意保密,不得将相关信息泄露给未经授权的人员。
6.客户探望:办公室工作人员在接待客户时,应避开谈论敏感信息,特别是涉及商业机密的内容。
7.网络安全:办公室工作人员在使用公司网络时必需遵守网络安全规定,不得下载、传播或访问涉密信息。
8.外部通讯:办公室工作人员在与外部人员进行通讯时必需审慎披露信息,禁止外传机密和隐秘信息。
五、违规处理1.假如发觉任何办公室工作人员泄露、散布或利用机密和隐秘信息,将依法从严处理,包括但不限于停职、解雇、追究法律责任等。
保密管理制度徐工第一章总则第一条为加强徐工公司的信息保密工作,保护公司的核心技术和商业秘密,维护徐工公司的利益,保证公司的发展,制定本管理制度。
第二条本管理制度适用于徐工公司的全体员工,包括全职员工、兼职员工、临时员工等。
第三条本管理制度是徐工公司的保密管理制度,是公司员工必须遵守的规章制度。
第四条徐工公司保留对本管理制度的解释权和修改权。
第二章保密责任第五条公司全体员工必须遵守公司的保密政策,确保公司的商业和技术信息不被泄露。
第六条公司全体员工有义务保护公司的商业和技术机密,不得擅自向外界透露公司的商业和技术信息。
第七条公司全体员工有义务妥善保管公司的各类文件和资料,离开岗位时必须将文件和资料妥善归档。
第八条公司全体员工必须按照公司的保密要求进行信息传递和沟通,不得采取不安全的方式传递信息。
第九条公司全体员工不得擅自使用公司的商业和技术信息进行个人谋利,一经发现,将承担相应的法律责任。
第十条公司全体员工应遵守公司的保密制度,接受公司的保密培训,提高保密意识,确保公司的商业和技术信息的安全。
第三章保密措施第十一条公司将根据实际情况采取各种措施加强信息保密工作,包括但不限于加密技术、访问控制、网络监控等。
第十二条公司将根据保密等级对信息进行分类,制定相应的保密措施,确保信息的安全。
第十三条公司将建立信息安全管理体系,对员工的信息安全行为进行监控和评估,确保信息的安全。
第四章保密培训第十四条公司将定期组织员工进行保密培训,提高员工的保密意识和技能,加强员工对保密制度的理解和遵守。
第十五条公司将对新员工进行保密培训,让新员工了解公司的保密政策和制度,确保新员工能够快速融入公司的保密文化。
第十六条公司将定期组织保密知识竞赛和保密演练活动,提高员工的保密技能和应急能力。
第五章保密监督第十七条公司将建立信息保密监督体系,对员工的保密行为进行监督和检查,发现一切违规行为,及时采取相应措施,确保信息的安全。
第十八条公司将建立保密举报制度,对员工的违规行为进行举报和处理,确保公平公正。
公司日常管理制度保密规定
一、总则
1. 本规定旨在确立公司内部信息的保密性,防止商业秘密泄露,保障公司的合法权益。
2. 所有员工及合作伙伴必须严格遵守本规定,对接触到的各类信息负有保密义务。
二、保密范围
1. 商业秘密包括但不限于技术秘密、经营秘密、财务数据、客户资料、市场策略等。
2. 任何未公开的信息,若其泄露可能对公司造成不利影响,均应视为保密信息。
三、保密措施
1. 对于纸质文件,应妥善保管在指定的安全地点,非授权人员不得随意查阅。
2. 电子文档应加密存储,并在权限管理下进行分享和传递。
3. 对于重要会议或谈判,应限制参与人员,必要时签订保密协议。
4. 员工离职时,应归还所有包含公司保密信息的资料,并签署保密承诺书。
四、违规处理
1. 违反保密规定的员工,将根据情节轻重,给予警告、罚款、解除合同等处罚。
2. 如因员工的泄密行为导致公司损失,员工需承担相应的法律责任和经济赔偿。
五、培训与宣传
1. 公司定期对员工进行保密知识培训,提高保密意识。
2. 通过内部通讯、会议等方式,不断加强保密规定的宣传和教育。
六、监督与检查
1. 设立专门的保密管理部门,负责监督和检查保密规定的执行情况。
2. 定期进行保密检查,发现问题及时整改,确保保密措施的有效实施。
七、附则
1. 本规定自发布之日起生效,由公司管理层负责解释。
2. 如有与国家法律法规相抵触的地方,以国家法律法规为准。
总结:。
员工保密管理规定员工保密管理规定1第一条公司秘密是指公司在生产经营管理过程中不公开的信息、经验、技术资料,它包括商业机密,专有技术、会议纪要、技术方案、技术报告、检验报告、技术文档、样品、相关函件、采购价格、供应商信息、客户信息和其它相关技术、财务、市场、人事资料等。
第二条严格履行客户承诺,坚守客户商业秘密。
第三条未经客户同意,严禁将客户有关资料以各种方式(如传真、软盘、E-mail等)向其他人传递。
第四条对已完成(打印、复印)文印项目做好善后处理,销毁无用资料,必要时删除电子文件等。
第五条不得询问和记录与工作无关的客户信息。
第六条非因工作需要不得翻阅保密文件、资料集有关软件。
第七条不得向他人探听与本职无关的涉及公司秘密的任何情况。
第八条不得在家中或公共场合闲谈,议论公司事宜。
不得传播公司尚未公开而需保密的消息,不得向外泄露公司情况。
第九条员工必须履行以下保密义务:1、严格遵守公司保密制度,自觉防止泄露公司机密。
2、不得向他人泄露公司秘密。
3、未经公司同意,不得利用公司秘密进行有损公司利益的活动。
4、员工若从事管理、技术等涉及公司核心机密的工作,在离开公司后一年内仍有保守公司秘密的义务。
5、员工在公司经营活动中不得与第三者串通谋取非法利益,致使公司遭受经济损失。
6、员工在经营活动不得以公司名义从事与公司无关的业务而谋取利益。
第十条离职两年内,员工不能任职或受聘同行业其他公司,否则按照竞业限制协议追究责任。
第十一条凡公司员工对保守公司秘密负有全权责任和义务,严格执行保密纪律,对公司机密守口如瓶。
如果员工有违反公司以上保密制度的行为,公司视情节轻重,追究员工相关责任,给予纪律处分或依法追究民事责任或刑事责任。
员工保密管理规定2第一条:员工在劳动合同期内或解除劳动合同后决不泄露以下“保密范围”所界定的中广时代通讯设备有限公司的商业秘密。
第二条:保密范围1.公司重大决策、决议、政策文件等。
2.未经公司领导批准公开的文件、资料、档案、决策等。
客运专线有限责任公司保密工作制度为了保障客运专线有限责任公司的安全运营及维护公司利益,特制定保密工作制度。
本制度适用于公司所有员工,包括全职员工、合同员工以及临时工作人员。
一、保密工作的重要性保密工作是公司的重要组成部分,是公司安全运营和商业机密的重要保障。
任何违反保密工作制度的行为都将造成公司的损失和影响公司形象,因此每个员工都必须严格遵守保密工作制度。
二、保密责任1. 公司所有员工都有保密责任,不得泄露公司的商业秘密、技术资料、客户信息等重要信息。
2. 员工在离开公司后,仍然要保守公司的商业秘密,严禁转移、外泄公司资料。
3. 员工不得私自将公司信息外传,包括口头和书面传播。
4. 员工在处理机密文件时,要非常小心谨慎,避免被他人窃取或泄露。
5. 员工要保护公司的技术资料,不得私自将其带离公司。
6. 若员工发现他人有违反保密制度的行为,应当及时上报给公司相关部门。
三、保密措施1. 公司将对员工进行保密意识教育培训,对于涉密信息的操作要进行相关指导。
2. 公司将对机密信息进行分类管理,在保密等级不同的文件上加密或标注保密标签。
3. 公司要定期对员工进行资料安全和信息安全教育,提高其保密意识。
4. 公司将建立监督机制,对员工的保密工作进行定期检查和评估,确保保密工作的有效实施。
四、保密责任追究1. 对于严重违反保密工作制度的员工,公司将视情节轻重进行相应的惩罚,包括警告、记过、停职、甚至解雇。
2. 对于造成公司重大损失或泄露公司商业机密的员工,公司将保留追究其法律责任的权利。
3. 若员工私自将公司信息泄露给竞争对手或第三方,公司将立即报警处理。
五、总结公司的保密工作制度是对公司发展和安全的重要保障,每个员工都应当认真遵守并积极履行自己的保密责任。
只有通过全员的努力和合作,公司才能做到信息安全、技术保障,确保公司的稳定发展。
希望公司的每位员工都能认真了解和遵守公司的保密工作制度,共同维护公司的利益和形象。
公司工作人员须知第一部分涉密载体管理须知1、涉密载体有哪些种类?涉密载体是指以文字、数据、符号、图形、图像、视频和音频等方式记录国家秘密信息的纸介质、磁介质、光盘以及半导体介质等各类物质。
纸介质涉密载体是以文字、图形、符号等书面形式记录国家秘密文件、文稿、档案、电报、信函、图纸及其他图文资料等。
纸介质涉密载体又称为“国家秘密文件、资料”或“密件”。
磁介质涉密载体是以磁性物质记录国家秘密的载体,如记录国家秘密信息的计算机硬盘、移动硬盘、软盘和磁带、录音带、录像带等。
光介质涉密载体是以光信号记录国家秘密信息的载体,如光盘。
半导体介质涉密载体是以电子器件存储国家秘密信息的载体,如优盘(闪存)、存储卡等。
密品是直接含有国家秘密信息的设备、产品等。
这种设备或产品有的可以通过外观观察获得国家秘密信息,有的则需要通过一定手段进行测试、分析获得国家秘密信息。
相关:国家秘密的标志方式为“★”。
“★”前标注密级,“★”后面标注期限。
如,某级国家秘密文件,期限为1年8个月,其标志为“★2年”。
再如,某秘密级国家秘密文件,期限为3个月,可标注为“秘密★3个月”,或“秘密★90日”。
详细规定见国家局、国家技术监督局《国家秘密文件、资料和其他物品标志的规定》。
2、制作涉密载体有哪些要求?制作涉密载体包括起草秘密文件、资料和印刷、制作国家秘密载体。
(1)起草秘密文件、资料的过程稿、送审稿、讨论稿、修改稿、征求意见稿,都要严格按照秘密文件、资料管理规定妥善保管,不能随意丢弃。
(2)秘密文件、资料一旦定稿,应当严格履行定密程序,由承办人对照有关《国家秘密及其密级具体围的规定》拟定密级、期限和知悉围;再由定密审核人对承办人拟定的密级、期限和知悉围进行审查;然后报机关、单位主管领导审批,整个过程可以结合办文流程处理。
(3)制作秘密文件、资料应注明发放围、制作数量和编排顺序号。
需要委托印刷厂印制的,应送国家秘密载体定点复制单位印制。
禁止将秘密文件、资料委托非定点单位印制。
(4)印制过程中的废页、废料、残页、残料、校对稿、胶片、胶版等,需要保存的,应当按照国家秘密载体管理规定妥善保管;不需要保存的,应当按规定销毁,不能随意处置,不得作为废品出售给废旧物资回收单位和个人。
(5)使用磁、光、半导体等介质拷贝、刻录国家秘密信息,应当在本机关、单位或定点单位进行,并在适当位置标明密级,不能托交其他社会单位或无关人员刻录、制作。
(6)严格按照批准的数量制作,承办人员及其他任何人都不能多制、私留涉密载体。
3、分发涉密载体有哪些要求?涉密载体的分发围,主要根据该国家秘密事项的知悉围决定。
(1)严格按照限定的知悉围分发,不能擅自扩大围。
(2)分发时应认真填写《涉密载体分发表》。
分发表的容应包括收文(件)单位、发文(件)时间、文件资料标题或简要容、文号(编号)、密级、期限、发放围、缓急情况、份(件)数、总份(数)等栏目。
(3)传递涉密载体应当包装密封。
封装时,要仔细核对信封或封袋(套)上收文(件)单位名称与文件通知单所填写的名称是否相符,核对确认无误后,才能密封。
信封或袋牌上要标明密级、编号和收发文(件)单位名称。
使用信封封装绝密级涉密载体时,应使用由防透视材料制作的、周边缝有韧线的信封,信封封口及中缝应当加盖密封章或加贴密封条;是用袋子封装时,袋子的接缝处应当使用双线缝纫,袋口应用铅志进行双道密封。
(4)认真填写供机要交通或机要通信部门交接、投递签收的交接清单。
(5)涉密载体分发完毕后,要对所剩余涉密载体进行清点,发出数量和剩余数量相加要与总量相一致。
分发涉密载体的各种登记清单,要保存3年至5年,已备查询。
4、传递涉密载体有哪些要求?(1)在市传递级和秘密级涉密载体,可通过机要文件交换站进行,也可以派专人传递,(2)寄往市外的涉密载体,要通过机要交通或机要通信部门传递,不得通过普通邮政邮寄。
(3)直接传递涉密载体时,应由专门人员负责,传递途中不能办理私事或进入无关场所。
(4)传递涉密载体,应由收文(件)机关、单位的机要室或收发室签收,不能随意由无关人员代收。
相关:2003年,某机关一工作人员为了帮朋友解决一技术难题,擅自将持有的涉及某军品制造标准的级资料通过普通邮局邮寄,被有关部门查获,该涉密人员因严重违反涉密载体管理规定,受到严肃处理。
5、接受涉密载体有哪些要求?(1)接受涉密载体时应检查送达的密件是否发给本机关、单位的,不是发给本机关、单位的,不能接受,并当即退给投递人员。
(2)检查信封、袋、套密封是否完好无损,确认未被拆开,才能接受。
如发现问题,应当立即将情况报告单位主管领导和发文(件)单位处理。
(3)检查签收单上的登记与涉密实物是否相符,如果不相符,不能接受,同时要及时告知发文(件)单位,并要求投递人员弄清原因。
(4)各项情况检查核对无误后,由接受人员签名并注明接受时间,加盖接受单位收件专用章。
6、阅读和使用涉密载体有哪些要求?(1)阅读和使用涉密载体,应当在办公室或专门阅文室进行;确需在其他场所阅读和使用的,应当严格遵守有关规定。
(2)阅读和使用涉密载体,应当办理登记,签收手续,涉密载体管理人员要随时掌握载体的去向。
(3)涉密载体阅读、使用完毕后应及时归还室或机要室,不得横传,不得擅自扩大知悉围,不得私自留存涉密载体。
(4)不得擅自复制、摘录、摘抄涉密文件、资料容。
相关:某机关工作人员为加班起草涉密文件,擅自将涉密文稿带回家,被小孩撕下两页纸玩纸飞机。
后经多方搜索,最终只找到一页文件,另一页涉密文稿不见踪影。
该涉密人员受到纪律处分。
南方某市直机关因工作需要领取211份秘密级地图,交由工作人员王某保管,王某将地图放在未上锁的木柜子里。
后来该单位另两名工作人员清理办公室,将211份秘密级地图当作废品卖掉,导致大量涉密地图流入社会。
7、复制涉密载体有哪些要求?(1)复制本机关、单位产生的级、秘密级涉密载体,应当经主管领导批准。
(2)复制非本机关、单位产生的涉密载体,应当经制发机关、单位批准;未经批准不得复制。
(3)复制涉密载体不得改变其密级、期限或删除密级标志。
(4)复制涉密载体应当履行登记手续,加盖复制机关、单位的戳记、编制序号。
复制件要采取与原件相同的措施。
(5)复制工作只能在本机关、单位部进行;需要送外单位复制的,应交由定点单位复制。
(6)严禁复制绝密级涉密载体。
确因工作需要复制的,属于本机关、单位产生的,必须经本机关、单位主要领导批准;非本机关、单位产生的,必须经原密级确定机关、单位或其上级机关批准。
8、携带涉密载体外出有哪些要求?(1)一般不要携带涉密载体外出。
确因工作需要携带外出的,须经主管领导批准,并采取严格保护措施,使载体始终处于本人有效监控之。
(2)禁止携带绝密级涉密载体外出。
确因工作需要携带的,须经本机关、单位主要领导批准,并严密封装,至少应有两人同行。
(3)参加涉外活动时,不要携带涉密载体。
确因工作需要携带级、秘密级涉密载体的,应当经本机关、单位主管领导批准,并采取严格措施。
(4)禁止携带绝密级涉密载体参加涉外活动。
(5)携带涉密载体外出,如遇紧急情况,涉密载体安全受到威胁时,应当立即就近请求、公安、安全部门或其他公司、单位帮助,并尽快与本机关、单位取得联系。
9、携运或邮寄涉密载体出境有哪些要求?禁止邮寄或非法携运国家秘密载体出境,因工作需要确需邮寄出境的,凡是外交信使可以到达的地方,必须交由外交信使(含临时信使)或国家局核准的单位和人员携运,确需自行携出境的,应当根据携运国家秘密载体的密级,分别到有权批准的部门办理《国家秘密载体出境许可证》(简称《许可证》)(1)携运级涉密载体出境,须经中央和国家机关工作机构或省、自治区、直辖市工作部门批准,核发《许可证》;(2)携运秘密级涉密载体出境,须经中央和国家机关工作机构或地市级(含)以上工作部门批准,核发《许可证》;(3)申请办理《许可证》时,需要向有关工作部门和机构提交涉密载体产生机关和本单位同意出境的证明;(4)禁止携运绝密级涉密载体出境。
经批准携运涉密载体出境后,凡可以由我国驻外使领馆或其他驻外机构代为保存的,应尽快交其代为保存。
无法交使领馆保存的,应采取严格的措施。
携运出境的涉密载体,必须存放在具有防盗报警和防窃照技术装置的专制箱中。
绝对禁止把涉密载体夹放在行中托运。
如遇紧急情况时,要尽快与我驻外使领馆或其他驻外机构取得联系,并及时报告国。
携带涉密笔记本电脑和涉密移动存储介质出境,按以上规定办理。
10、保存涉密载体有哪些要求?(1)涉密载体必须在符合国家标准的文件柜保存。
绝密级涉密载体应当专库专柜保存。
(2)离开办公室时,应当将涉密载体存放在设备里,并关锁门窗。
(3)个人因公持有的涉密载体,使用完毕后应当及时清退。
严禁个人持有和私自保存涉密载体。
相关:2004年,某涉密单位一干部下班后不按要求将涉密笔记本电脑锁进柜,而是随便放在办公桌上,夜里,笔记本被偷,造成泄密。
11、涉密载体立卷归档有哪些要求?涉密载体立卷归档时,应对其密级和期限重新进行鉴定。
属于本机关、单位产生的涉密载体,符合解密、降密或变更期限条件的,应当按法规规定的程序进行解密、降密或变更期限后再归档保存。
不属于本机关、单位产生的涉密载体,归档前是否进行密级变更和解密,由涉密载体产生机关、单位决定,涉密载体保存机关、单位不得擅自变更密级和期限。
涉密载体在立卷归档时经过鉴定仍然属于国家秘密的,应当在档案卷宗适当位置做出与卷涉密载体相同的密级标志。
卷有多份涉密载体的,按其最高密级和最长期限做出标志。
12、汇编、摘抄涉密载体有哪些要求?(1)汇编、摘抄国家秘密文件、资料、应当经原制发机关、单位批准。
(2)经批准汇编的秘密文件、资料的密级、期限和知悉围,应与原件一致。
(3)秘密文件、资料汇编本,应当按所汇编秘密文件、资料的最高密级和最长期限做出密级标志和进行管理。
(4)摘录、引用国家秘密容的笔记本和其他形式的涉密载体,要做出与原件一致的国家秘密标志和进行同样措施的管理。
13、销毁涉密载体有哪些要求?(1)涉密载体是否销毁由机关决定、单位决定,并由专人负责。
(2)决定销毁的涉密载体,应进行清点登记照册,经本机关、单位主管领导审核批准。
(3)销毁涉密载体,应严密封装,由专人押送到工作部门指定的涉密载体销毁单位销毁。
(4)严格禁止将拟销毁的涉密载体作为废品出售或转送他人。
14、个人能保存和销毁涉密载体吗?涉密载体不属于私人物品,不能由个人私自保存和处理。
机关、单位工作人员,因工作需要有个人暂时使用的涉密载体,在完成工作任务后,应及时交还机关、单位室保存。
工作人员调离原工作单位,或因离休、退休、辞职等原因离开工作岗位,应将个人使用和管理的涉密载体全部清理退还工作单位。