大学生活动中心设计任务书
- 格式:doc
- 大小:312.50 KB
- 文档页数:5
大学生活动中心毕业设计一、设计要求本工程为拟建多层大学生活动中心,主体四层,建筑物高度为17.38m。
设计使用年限50年,耐火等级为二级。
该工程占地面积约为2360m2,总建筑面积约为5420 m2。
根据所给场地,地势平坦,交通方便。
设计包括舞蹈室、音乐室、棋牌室、学术报告厅、图书室、办公室、心理咨询室等。
图纸上标高以米计,尺寸毫米计。
二、环境用地该项目建于学校校区内,场地地形平整,建设用地不受限制,与周围建筑协调,交通便利,周围建筑物环境对本建设项目无特殊要求。
三、建筑方案构思根据任务书的要求,查阅相关资料,根据建筑功能的需求,设计为主体四层,主体一到四层分别设置舞蹈室、音乐室、棋牌室、图书室、办公室、心理咨询室等。
考虑到学术报告厅空间的整体性以及相对独立性,将主楼与学术报告厅分开设置且通过外廊相连,将学术报告厅设计成与建筑主体高度相同。
学术报告厅部分做阶梯型教室且分为有桌子和无桌子两种。
建筑图纸见附录。
四、建筑平面设计根据建筑本身的功能要求,结合场地的现状自然条件和建设条件,在进行柱网布置时将走道与两侧的卫生间并为一跨,把建筑布置成矩形外廊式多层框架,使建筑结构布置满足简单、规则、均匀、对称的原则。
因为建筑对室内空间要求较大,结构选型选用框架结构。
考虑到各室布局的需要,房间开间为5.4m,进深为8.4m,外廊式走道使建筑采光通风效果良好,可将有的房间灵活分隔并分区,为了解决大小空间的矛盾,且考虑让结构尽可能的简单,以及结构的承重问题,所以外墙、内墙分别采用200、厚蒸压粉煤灰加气混凝土砌块。
查找有关资料,室内楼梯的每梯段宽度不应小于1.5m,踏步高度不应大于0.18m,踏步宽度不应小于0.27m,因此该工程楼梯踏步设计成175mm ×270mm。
在人流导向方面,要求方向性明确,人员组织畅通,不交叉,不迂回,避免出现拥挤、堵塞和相互干扰现象,并且大学生活动中心的每一防火分区安全出口数目不应小于两个,因此设置三部楼梯,由此可保证房门至最近安全出口直线距离均小于20m。
大学活动中心设计方案一、项目背景与目标随着高等教育的不断发展,大学生对校园生活的需求日益多样化。
为了满足学生在学术、文化、体育、社交等多方面的需求,本设计方案旨在创建一个综合性的活动中心,促进学生全面发展。
二、设计理念活动中心的设计应遵循以下原则:- 多功能性:满足不同类型活动的举办需求。
- 灵活性:空间布局可根据不同活动进行调整。
- 舒适性:提供良好的环境,确保使用者的体验。
- 可持续性:采用环保材料,节能减排。
三、功能区域规划1. 学术报告厅:配备先进的音响和投影设备,适合举办学术讲座和研讨会。
2. 多功能会议室:可进行小组讨论、工作坊等小型活动。
3. 展览空间:展示学生作品或举办艺术展览。
4. 体育活动区:包括健身房、舞蹈室和多功能运动场。
5. 休闲区:提供休息、阅读和社交的空间。
6. 咖啡厅:为学生提供餐饮服务,也可作为非正式聚会场所。
四、技术与设施- 采用智能化管理系统,实现活动预约、空间管理等功能。
- 配备安全监控系统,确保活动中心的安全。
- 使用节能照明和温控系统,降低能耗。
五、环境与美学- 室内设计注重色彩搭配和空间布局,创造温馨、开放的氛围。
- 外部设计融入校园建筑风格,与校园环境和谐统一。
六、实施步骤1. 需求调研:收集学生和教职工的意见,明确活动中心的功能需求。
2. 设计规划:根据调研结果,制定详细的设计方案。
3. 施工建设:选择专业团队进行施工,确保工程质量和进度。
4. 运营管理:制定活动中心的运营计划和管理规定。
七、预算与资金筹措详细列出活动中心建设所需的预算,并制定资金筹措计划,包括政府拨款、校方投资和社会捐赠等渠道。
八、风险评估与应对措施评估建设过程中可能遇到的风险,如资金不足、施工延期等,并制定相应的应对措施。
结束语大学活动中心的建设将极大地丰富学生的校园生活,提供一个展示才华、交流思想、锻炼身体的平台。
我们期待通过这一项目,促进学生全面发展,培养更多具有创新精神和社会责任感的人才。
大学生活动中心建筑方案设计任务书一、项目名称:大学生活动中心二、项目面积:建筑面积1.28(折合利用面积约0.83)万平方米三、建设地址:江苏科技大学新校区中心位置(西大门旁)四、项目概述依照学校计划,拟在长山校区中心地带西门旁建设大学生活动中心,需满学生处、团委办公及大学生心理健康教育、就业宣讲和招聘、大学生创业实训和孵化及大学生活动的需要,要紧功能含学生处、团委、大学生心理健康教育中心、大学生就业指导中心、大学生第二课堂活动场所等。
五、用地概况详见详规六、计划设计要求1.知足批复的计划总平面。
2.知足镇江市对高校园区的操纵性计划要求;3.知足镇江市对高校园区修建性详细计划的指导原那么;4.知足现行的国家、地址有关建筑设计标准、规程和规定;七、建筑设计要求1.本建筑位于新校园西门边,临街建筑,设计需美观、大方、有效;2.建筑功能分区明确、主体建筑间要有连接通道,交通组织合理、处置好各区的功能关系;3.大学生活动中心属于学生活动密集区,设计要知足消防和疏散要求,出入口和平安通道要宽敞、顺畅,便于疏散;4.大学生心理健康中心位置宜设置于低层,相对私密,有防护方法;5.演讲厅单独设置,设备按剧场要求配置,采纳固定阶梯式座位,配套相应的预备间、更衣间等辅助用房。
6.多功能厅宜设置于低层;7.办公区宜设置在顶层;8.要紧功能房间采光、通风良好;9.各功能区能独立利用,有各自独立出入口;10.演讲厅和多功能厅采纳小型中央空调,其他用房设置分体空调;11.设必然数量的机动车和非机动车停车场及相应设施;12.楼宇外墙需安装大型电子屏幕,用于信息发布、企业介绍、政策宣传等,具体尺寸依照楼宇外墙面积及设计来定。
楼宇内电子屏幕依照学校整体计划而定。
13.应符合现行国家有关标准和标准要求;八、建筑用房及要求一览表用房及要求一览表。
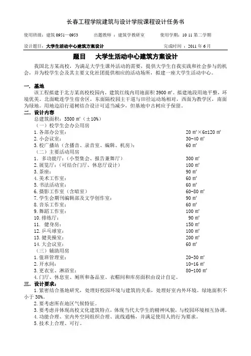
设计题目:大学生活动中心建筑方案设计完成时间:2011年6月题目大学生活动中心建筑方案设计我国北方某高校,为满足大学生课外活动的需要,提供大学生自我实践和社会参与的机会,并为校学生会及其主要文化社团提供相应的活动场所,拟建一座大学生活动中心。
一. 基地该工程拟建于北方某高校校园内,建筑红线内用地面积3900㎡。
拟建地段用地平整,环境优美。
北面毗连学生宿舍区,东面隔校园主干道与田径运动场相对,西面为教学区,南面为绿地。
用地边沿行道树结合设计可适当减少,但基地中古树应予保留。
二.设计内容总建筑面积:3500㎡(±10%)(一)校学生会办公用房1.各部办公室: 20㎡×6=120㎡2.小会议室: 30-40㎡3.校广播站(含播音、录音室、编辑、机房): 60㎡(二)主要活动用房1.多功能厅:(小型集会、报告兼舞厅) 300㎡2.展览厅:(可结合门厅、休息厅设计) 100㎡3.茶座: 90㎡4.美术工作室: 60㎡5.书法活动室: 60㎡6.摄影工作室(含暗室) 60-80㎡7.学生会期刊编辑部及文学创作室: 90㎡8.音乐工作室: 60㎡9.舞蹈工作室: 100㎡10.排练厅: 90㎡11. 健身房: 150㎡12.乒乓球室: 100㎡13.健美操室: 200㎡14.大会议室: 60㎡(三)辅助用房1.值班管理室: 20-30㎡2.开水间: 10-16㎡3.更衣室、淋浴室: 80-100㎡4.门厅、休息室、厕所和备品室、衣帽间和库房面积由设计自定。
三.设计要求:1.紧密结合基地研究,处理好校园环境与建筑的关系,处理好室内外环境。
绿地面积不小于30%。
2.要考虑所在地区气候特征。
3.要考虑并体现高校文化建筑特点,体现当代大学生的精神风貌,与校园环境相互协调。
4.功能合理、室内外空间组织合理、流线通畅,并满足使用人的行为要求。
5.技术上合理、可行。
设计题目:大学生活动中心建筑方案设计完成时间:2011年6月四.图纸要求1.规格:(1)图纸尺寸500*700。
(3)结构形式:多层钢筋混凝土框架结构。
课程目的:
培养学生掌握周边环境,公共建筑的交通流线,较复杂的功能布局,相关建筑设计规范以及框架结构运用等综合设计能力。
课程设计的基本要求:
要求设计能结合环境,流线清晰,功能合理,构思精巧,形式上能体现大学校园建筑的文化特性。
1、紧密结合基地环境,处理好校园环境和建筑的关系,处理好室内外环境。
绿地面积不小于30%。
2、要考虑所在地区的气候特征。
3、要考虑并体现高校文化建筑的特点,体现当代大学生的精神风貌,与校园环境相互协调。
4
二、课程设计图纸规格、内容及张数图纸规格:A1图纸,不透明白纸。
图纸内容与张数:
总平面:1:500
各层平面:1:200
立面:1:200(不少于2个)
剖面:1:200(不少于2个)
5.透视效果图(水粉或钢笔淡彩)
6.模型
7•设计说明及经济技术指标及相关分析图。
大学生活动中心设计一、工程概况:1.大学生活动中心的任务与目标据现有学校的发展,学生规模大幅增加,现有大学生活动中心已经不能满足学生工作和活动的需要,学校决定新建大学生文化艺术活动中心,该项目位于石油大学的显要地段,是石油大学正在筹建的校园文化设施之一。
该中心面向石油大学学生,建成后,将以全面提高大学的文化艺术素养为根本目的,以注重开发大学生的综合能力,促进学生素质的全面提高,使学校文化艺术教育、团队及艺术活动的阵地,信息交流和健康娱乐的场所。
二、设计内容:总建筑面积:3800±5% m2(一)校学生会办公室用房1、各部办公室:20m2×6=120m22、小会议室:30~40m23、校广播站:(含播音室、录音室、编辑室、机房)60m24、招生就业办公室:20×4=80m25、大学生心理干预调解:120m2,需要设计谈话空间,自省空间以及心理释放空间等。
(二)主要活动用房1、多功能厅区:450 m2多功能厅:270m2,除举办报告会、召开院部学生会议外,还可组织各种其它活动包括多媒体放映及举办舞会等;主席台休息室:30 m2,应尽可能接近多功能厅之主席台;控制室:30 m2;家具储藏室:100 m2,应与多功能厅处于同层,便于搬运家具;服务间:20 m22、会议室兼教室区:600m2大型洽谈中心:200m2小会议室:2间,每间50 m2;教室:3间,60×3=180m2;办公及备课间:3间,共约70m2;3、展览区:350m2(也可以结合大型洽谈中心布置),功能包括提供临时、短期展览用途的展览空间,空间上可考虑灵活、机动的建筑结构空间设计,已达到展厅与展品的有机结合,并考虑将来扩建的可能性。
注:以上三项为本活动中心合用空间。
4、美术工作室:60×3m2,画室要注意北向采光问题;另外设幻灯教室及办公、仓库用房,工作准备间,面积自定。
5、书法活动室:60×3m2,另外设幻灯教室及办公、仓库用房,工作准备间。
课程设计任务书——建筑设计(4)大学生活动中心建筑设计浙江工商大学环艺系一、教学目的1.通过本次设计课程,重点了解环境规划与设计中功能组合与空间造型之间的关系。
并通过大学生活动中心设计课题,熟悉该主题建筑的主要知识框架,初步培养主动吸收知识、独立或合作研究问题的能力;2.通过本次设计,初步了解和熟悉公共建筑中常见的适宜空间尺度;3.通过选址和总图设计,了解建筑物与整体空间环境间的互动关系;4.学习与掌握一般建筑设计中必须遵守的设计规范及设计相关要求。
二、设计内容大学生活动中心建筑设计三、设计要求一、在杭州市某大学校园内拟建一大学生活动中心,为大学生提供一个交流、学习、娱乐的场所。
具体要求如下:1.结合场地条件合理设计。
2.满足基本使用功能要求和任务书所规定的各项面积指标。
3.结构选型基本合理,造型简洁、现代、美观。
4.符合国家有关规定及规范。
二.功能及面积指标:1.大报告厅:可容纳400人(约400平米)2.大会议室: 80平方米3.小会议室: 2x30平方米4.展览厅: 400平方米5.科技制作室: 2x30平方米6.多功能厅: 200平方米7.健身房: 200平方米8.台球室: 80平方米9.乒乓室: 80平方米10.棋牌室: 80平方米11.网吧: 200平方米12.咖啡厅: 120平方米13.咖啡制作间: 15平方米14.行政管理用房: 2x15平方米15.图书室: 100平方米16.课外活动室(书法、绘画等)30 x6平方米17.值班室 10平方米(1间或两间)以上空间为必备空间,其他空间如设计者认为必要,亦可自行增加,但总建筑面积不超过3500平方米。
四、图纸要求1.图幅 A1(标准为841×594mm,可根据不同纸张略有不同)一张。
2.内容:①总平面图 1:500 (只需画出选址范围内环境与建筑内容);②各层平面图 1:200;③立面 1:200 (不少于2个);④剖面 1:200 (不少于1个);⑤透视表现图(表现手法自定);⑥设计说明及主要技术经济指标。
大学生活动中心规划方案在大学校园里,大学生活动中心是一个至关重要的场所,它不仅为学生提供了丰富多彩的课余活动空间,更是培养学生综合素质、促进学生交流与合作的重要平台。
为了更好地满足学生的需求,打造一个功能齐全、环境舒适、富有活力的大学生活动中心,特制定以下规划方案。
一、规划背景与目标随着高校教育的不断发展,学生对于课余生活的需求日益多样化。
目前,学校现有的活动场所存在设施陈旧、功能单一、空间不足等问题,无法充分满足学生的需求。
因此,新建大学生活动中心的目标是打造一个集文化、艺术、体育、科技、社交等多种功能于一体的综合性场所,为学生提供一个展示自我、交流互动、拓展兴趣的优质空间。
二、选址与建筑规模(一)选址考虑到学生的便利性和校园的整体布局,建议将大学生活动中心选址在校园的中心位置,靠近教学楼、图书馆和学生宿舍区,方便学生在课余时间能够快速到达。
(二)建筑规模根据学校的学生人数和预计的使用需求,大学生活动中心的建筑面积应不少于 5000 平方米。
建筑主体为多层结构,包括地上部分和地下部分。
三、功能区域划分(一)文化艺术区1、多功能厅配备先进的音响、灯光设备,可用于举办大型文艺演出、讲座、会议等活动,容纳人数不少于 500 人。
2、展览厅用于展示学生的艺术作品、科技成果等,定期举办各类展览。
3、排练室为学生社团提供排练场地,包括舞蹈排练室、音乐排练室、戏剧排练室等。
(二)体育活动区1、健身房配备各类健身器材,满足学生的健身需求。
2、乒乓球室、羽毛球室提供乒乓球和羽毛球运动场地。
3、瑜伽室为学生提供放松身心的空间。
(三)科技活动区1、科技创新实验室提供先进的实验设备和工具,支持学生开展科技创新项目。
2、计算机房配备高性能计算机,满足学生的学习和实践需求。
(四)社交休闲区1、咖啡吧提供饮品和小吃,营造轻松舒适的交流氛围。
2、书吧提供各类书籍和杂志,供学生阅读和学习。
3、休息区设置舒适的座椅和沙发,供学生休息和交流。
大学生活动中心建筑设计指导任务书一、教学目的与要求1.通过设计,了解和掌握具有综合功能要求的休闲娱乐公共建筑的设计方法和步骤。
2.了解通过设计全面解决人、建筑与环境关系的重要性。
3.通过设计,培养解决建筑功能、技术、建筑艺术等相互关系和组织空间的能力。
4.通过设计,初步理解室外环境的设计原则和建立室外环境设计观念。
5.通过设计,基本掌握科学的设计方法和职业建筑师设计工作的操作技能。
6.通过设计,了解和自觉运用国家有关法规、规范和条例。
二、课程设计任务与要求(一)设计任务1.设计任务:我国某高校,为满足大学生课余活动的需要,提供大学生自我实践和社会参为学生会及其主要文化协会提供相应的场地,建设大学生活动中心。
该地块位于大学校园内,建筑红线内用地面积为3000平方米。
详见附图(地形图)。
2.设计要求(1)要求平面功能合理,空间构成流畅、自然。
室内外空间组织协调。
(2)结合基地环境,处理好校园环境与建筑的关系,做好相应的室内外环境设计。
(3)考虑该地区的气候特点,确保良好的采光和通风条件,创造更好的室外使用空间。
(4)结合大学校园的环境特点,立面特色鲜明,造型新颖,体现了大学建筑的文化特色,反应当代大学生精神风貌。
(5)楼层数应在三层以内。
要求在技术上合理可行。
3.技术指标(1)总建筑面积约2000m2(正负10%),绿地面积不小于30%。
(2)面积分配(以下指标均为使用面积)a学生活动用房:总面积560~580m2多功能厅250m2小型集会和演讲厅展览用房60~80m2可结合门厅、休息厅开敞式布置友谊室250平方米,包括宴会厅、茶室、管理室、食堂等B类学生辅导室:总面积440平方米,综合排练厅120平方米,各类专业教室320平方米其中:美术教室80m2书法教室80m2语言教室80m2微型计算机教室80m2c专业工作用房:总面积280~300m2美术书法工作室60m2音乐、舞蹈工作室80m2摄影工作室60~80平方米,其中暗房青年生活总部20平方米学生会期刊编辑部60m2可分为2~3间D公共服务室:总面积280~300平方米值班管理室20~30m2结合门厅布置开水间10~15m2茶室(休闲吧)60~80m2食堂(小书店、器材店)30~40m2门厅、休息厅、厕所、库房等,面积设计者自定,要满足基本使用要求和相应的设计规范e学生会办公用房:总面积180~200m2各部办公室20*4=80m2小型会议室30~40m2学校广播站60平方米,包括广播、录音、编辑、机房等。
大学生活动中心设计任务书-济光学院建筑设计专业第四学期建筑设计课程---(二)大学生活动中心设计任务书一、教学要求初步掌握公共建筑设计的一般原理;掌握倶乐部类建筑设计的基本原理,了解娱乐建筑的一般常识,处理好建筑与自然环境及景观的关系。
以草图模型作为思考、构思及设计的手段,加深对建筑空间尺度及地形环境的感性认识。
提高与检验建筑创作构思与处理功能、技术、艺术问题的综合能力。
二、设计任务江南某大学大学生活动中心;建筑规模:总建筑面积:2000 m2左右,二~ 三层;基地南面隔校园道路为宿舍区,北面为河道,基地东西两侧各有校内道路通向教学区。
设计内容:(一)文娱活动用房(使用面积,以下均同,设计时另加走廊、楼梯等辅助面积);1、乒乓室 75m22、健身房 75m23、台球室 75m24、舞蹈房 75m25、多功能大厅 300m26、辅助用房 36m2(二)展览厅 200m2(三)社团活动用房1、文学社 1间 36 m22、科技室 1间 36m23、音乐工作室 1间 36m24、戏曲工作室 1间 36m25、摄影工作室 1间 36m26、美术工作室 1间 36m2(四)服务管理用房1、值班 1间 12m2、休息茶座(含小买部) 1间 75m23、厕所按500人设计(五)另考虑一定规模的室外活动空间入口区停车(小车位 6个,自行车停放100辆)入口广场、绿化、小品内院露天活动场地,草坪、绿化、水池等三、设计要求1.功能要求功能分区应明确合理,合理组织交通流线,。
动静分区应合理,各部分均应自然通风、采光。
2.建筑造型和空间环境要求大学生活动中心在建筑造型上应充分发掘俱乐部在建筑文化和艺术上的特点和潜力。
从外部环境看,应根据周围的环境,进行建筑“场所”创造。
从内部空间看,应根据人的行为心理来进行空间和流线设计。
3.技术要求建筑覆盖率≯40%,绿化率≮30%结构形式和建筑造价不限遵守有关设计规范和法规四、图纸要求图纸规格:图纸尺寸:590X 420表现方式:电脑制图每套图纸须有统一的图名和图号。
大学生活动中心设计说明第一篇:大学生活动中心设计说明大学生活动中心设计说明大学生活动中心是为活跃校园文化,增进文化交流,改善校园环境,满足大学生日益增长的精神需求而拟建的高品位、高质量、综合性的建筑,以满足现代学生文化活动和学术交流的需要。
该大学生活动中心设计主要为北方某高校设计的,三条校园主干道在此交汇,而且此处是校园景观主轴上重要的一个节点。
基地南侧是景观区,西侧是学生食堂,北侧是教学楼。
该大学生活动中心基地外主要采用窗户,中庭,浮雕廊子协作采光,主要材料为黄砖砌墙的钢筋混凝土结构。
该设计同时强调建筑的节能设计,中庭与内部隔开,双层玻璃使得采光与内部节能兼容且空间开阔。
在空间上本方案强调“开放”与“封闭”相统一间的设计理念,整体统一。
内部中庭和南部主要为玻璃幕墙,东西两侧和北边采用开窗采光,以及通过屋顶采光浮雕廊子相结合,和自然通风的措施。
该设计主要用以丰富大学生的日常生活,在有限的基础上保证大学生能够在心理与身体进一步获得提升,保证大学生在短暂的四年本科生涯里,在获取知识的同时,感受人生,保证他们在未来的生活里能够身体力行,成为一个有用的陈功人士。
第二篇:大学生活动中心设计说明大学生活动中心设计说明作业名称:大学生活动中心设计者:高艳东专业班级:建筑学1004班日期:2012年12月16日大学生活动中心设计说明大学生活动中心是为活跃校园文化,增进文化交流,改善校园环境,满足大学生日益增长的精神需求而拟建的高品位、高质量、综合性的建筑,以满足现代学生文化活动和学术交流的需要。
一:概述该大学生活动中心设计主要为北方某高校设计的,建设于规划新校区的交流广场,四条校园主干道在此交汇,而且此处是校园景观主轴上重要的一个节点。
基地东侧是规划中的体育场,南侧主教学楼,西侧是体育教学楼,北侧是景观带。
该大学生活动中心基地外主要采用窗户与屋顶协作采光,主要材料为黄砖砌墙的钢筋混凝土结构。
二:设计依据《大学生活动设计任务书》《大学生活动中心设计规范》三:设计构思1.文化性大学生活动中心是大学生观看文艺演出,进行高品质文化生活的重要场所,是大学生参与各项校园活动和进行交流的地方。
大学生活动中心项目建议书(总12页)--本页仅作为文档封面,使用时请直接删除即可----内页可以根据需求调整合适字体及大小--大学生活动中心项目建议书姓名:亚孙卡力衣。
明班级:建筑101学号:401指导老师:潘永刚目录第一章总论一、项目概况二、项目法人单位介绍三、建设规模、内容四、建议书编制依据五、附图第二章项目建设的必要性一、大学生活动中心是满足学校的急需二、大学生活动中心是满足学生心理需求的需要三、大学生活动中心是学校整体中必不可少的一部分第三章需求分析一、新疆大学大学生活动中心的需求分析第四章项目选址和建设条件一、项目选址二、场地现状三、道路交通第五章建设方案一、大学生活动中心的建设规模第六章项目组织实施方式和建设进度一、成立筹建组二、工程招、投标三、工程进度第七章投资估算与资金筹措一、投资估算二、资金使用计划三、资金筹措第八章结论与建议一、结论二、建议第一章总论一、项目名称新疆大学大学生活动中心二、建设单位及法人建设单位:新疆大学建设法人:王万江三、拟建项目概况我们致力于建设一个集文化交流、娱乐休闲、强身健体于一身努力促进学生德智体美育全面发展的环境避风港。
将该项目未来的经济效益用于改善校园的文化建设和帮助需要帮助的师生,在全市树立一个只属于我校的品牌标杆。
四、建设规模、内容本项目总用地面积8000平米,建筑面积3000平米,该中心包括学生大礼堂、室内游泳池、室内游泳池、健身房、桌球厅、乒乓球室等一系列等运动设施设备。
五、项目书编制依据1.国家计委颁发的《投资项目可行性研究指南》2.《建设项目经济评价方法与参数》3.建设部1997年《建设部可行性研究报告内容和深度规定》4.项目建设单位提供的其它建设资料第二章项目建设的必要性一、大学生活动中心是满足学校的急需新疆大学作为乌鲁木齐市的主要大学,在全市甚至于全疆都在人才培养和文化引领方面发挥着不可替代的作用,也是文化兴盛战略中的重要环节,而人才培养的重点,就是学校能够提供一个多元化的舞台,让同学的各项才华得以充分锻炼和展示。
级公共建筑设计任务书——大学生活动中心级公共建筑设计任务书——大学生活动中心广州学院09级建筑设计专业《公共建筑方案、施工图设计》设计任务书之二(2011年3月—4月)一、设计题目:大学生活动中心设计二、设计目的及意义1、学习灵活多变的公共建筑的设计方法,掌握设计的基本原理,在妥善解决功能问题的基础上,力求方案设计富于个性和时代感;2、初步了解建筑物与周围环境密切结合的重要性及周围环境对建筑的影响,紧密结合基地环境,处理好建筑与环境的关系;3、开阔眼界,借鉴各种有益的创作手法,创造出宜人的室内外环境;4、了解和掌握与本设计有关的规范和规定;三、设计条件1、为加强校园文化建设,丰富学生课外活动,拟在学生五饭堂西南侧修建学生活动中心。
建设用地范围和位置:详见地形图;建筑控制线由用地红线后退6m,绿化、停车位、宅旁小路不要超出用地红线;2、珠海市气象资料:地处低纬度的亚热带季风区,热量丰富,日照充足,降雨量大并集中。
珠海年平均气温为22.4摄氏度左右,一年四季气温变化不大。
据历年气象资料极端气温统计,最高温度为38.5摄氏度,最低温度为2.5摄氏度。
主导风向为夏季东南风,冬季正北风。
四、设计要求1、平面要求结合地形、聚散方便、管理上开闭方便;2、立面要求既应与校园建筑协调、又应有所突破,形式活泼、色调明快;3、场地内结合建筑设计适合展览,集会等室外的小广场,周边环境设计:要结合湖面形成具有文化气息的学生休闲的好去处,同时应结合周边道路对景标志建筑物,一并考虑。
4、注意停车场地(停车位10个);5、注意场地的景观与绿化设计。
五、设计内容及使用面积分配1、层数:2层以上;可以局部一层;2、尽量利用原有的地形和地貌。
(见场地平面图)建筑内容及面积(单位:平方米)管理用房:接待室:20;值班室:2间×30;办公室:6间×20;会议室:2间×60 学生活动用房:社团活动室(美术,摄影,书法,文学,学生报社活动室各4间):20间×60~80 棋牌活动室:2间×60~80;乒乓球室:2间×60~80;台球室:2间×60~80;储藏室:2间×30 观演用房:报告厅:400座(兼做多媒体讲堂、也可放小电影、舞会活动)一个;放映控制室:20;贵宾接待室:20;其他休息室、化妆间、更衣间、卫生间等共120平方米;多功能厅:300 舞蹈排练室:2间×60~80 乐团排练室:2间×60~80 展览、交流用房:小卖及冷饮、茶座:200 展览厅:250 展览储藏室:2间×30 门厅,厕所(需设置男、女残疾人卫生间各一个),储藏面积自定电梯一部,考虑残疾人的使用;总建筑面积:5000±10% 六、设计进度授课时间:7周;自主实训:1周周次时数教学内容实训安排平时成绩方案设计阶段 2 7 公共建筑设计基本理论与案例分析,布置设计任务书;集体组织校外参观调研,完成调研报告;实训一:调研报告满分3分3 7 收集资料,明确方案初步构思;绘制各层平面图,运用Sketchup绘制建筑形体草模;实训二:各层平面图、满分3分建筑形体与各个立面满分3分4 7 深化建筑各层平面图;细化建筑各个立面与建筑形体;5 7 设计场地景观,绘制建筑总平面图及其分析图,并用Photoshop进行添色;绘制建筑剖面图;实训三:总平面图及其分析图满分3分剖面图满分3分6 7 利用课堂时间组织进行建筑方案交流汇报;课余时间完成展板的排版设计。
某大学新校区学生活动中心建筑方案设计任务书随着某校新校区建设的发展和学生规模的扩大,学校决定在新校区建设一个新的学生活动中心。
一、项目概况:项目名称:某大学新校区学生活动中心项目地址:该建筑基地位于新校区西侧(详见地形图)学生宿舍区,东临游泳池,南面、西面、北面均为学生宿舍区,能够充分满足学生课外活动的需要。
项目规模:总建筑面积约2500平方米二、设计依据:1、相关历史、地理、人文、地质及基础设施资料。
2、国家及成都市有关现行法规、规范及规定。
3、某大学新校区规划图。
三、结构形式、建筑层数和建筑风格1、该建筑结构形式由设计人员自行决定;2、层数建议不超过三层(根据设计需要可在局部突破);3、建筑风格应与新校区内的其它建筑协调,并表现出当代高校建筑简洁、明快、大方、实用的特色。
四、功能要求1、活动用房(建筑面积:约1000m2)(1)社团活动室×4 60 m2(单位房间面积,以下同)(2)科技小组活动室×4 30m2(3)展览厅×1 150m2(4)阅览室×1 200m2(5)多功能厅×1 300m22、办公管理用房(建筑面积:约300m2)(1)学生党团委办公室×2 20m2(2)学生会办公室×3 20m2(3)研究生会办公室×2 20m2(4)广播宣传办公室×1 20m2(5)学生工作指导中心×2 20m2(6)会议室×2 50m23、商业服务业用房(建筑面积:约400m2)(1)茶座、冷饮×1 200m2(2)书店×1 50m2(3)音像店×1 50m2(4)沿街小商店×6 15m2五、设计成果要求1、总平面图1:5002、各层平面图1:3003、主要立面图1:3004、剖面图1:3005、效果图(表现技法不限)6、设计说明及分析7、技术经济指标(用地面积、建筑面积、建筑密度、绿地率)六、设计进度安排1、构思阶段:1周布置设计任务,收集资料、现场踏勘、酝酿构思。
大学生活动中心设计任务书
1 设计任务
为了陶冶大学生的情操,提高大学生的综合素质。
满足大学生课外活动的需求,提供大学生自我实践和社会参与的机会,并为校学生会及其文化社团提供相应的活动场所,拟建一座大学生活动中心。
设计任务:我国某高校,为满足大学生课余生活的需要,提供大学生自我实践和社会参与的机会,并为校学生会及其他社团提供相应的活动场所,拟建一座大学生活动中心。
用地位于某高校校园内,建筑红线内用地面积3900平方米。
详见附图(地形图)。
拟建地段场地规整,环境优美。
北靠学生宿舍区,东临学校教学区,西面为食堂,南边为校园绿地。
项目基地中的古树应予保留。
2 设计要求
(1)要求平面功能合理,空间构成流畅,自然。
室内外空间组织协调。
(2)结合基地环境,处理好校园环境与建筑的关系,做好相应的室内,外环境设计。
(3)考虑所在地区气候特征,保证良好的采光通风条件,创造较好的室外使用空间。
(4)考虑所处大学校园的环境特征,保证良好的采光通风条件,创造较好的室外使用空间。
(5)建筑层数以三层为宜,要求做到技术上合理,可行性强。
3 设计内容
总建筑面积约2200平方米(正负10%),绿地面积不小于30%。
4 设计要求
①紧密结合基地环境,处理好校园环境和建筑的关系,处理好室内外环境。
②要考虑所在地区的气候特征。
③要考虑并体现高校文化建筑的特点,体现大学生的精神风貌,与校园环境相协调。
④功能合理、室内外空间组织合理、流线畅通,并满足使用人的行为要求。
⑤技术上合理、可行。
⑥绿地面积不小于30%。
5 图纸要求
内容
①总平面:1∶500,全面表达建筑与周围环境和道路关系
②各层平面:1∶200,包括建筑周围绿地/庭院等外部环境设计,适当布置建筑小品。
③立面:1∶200(不少于2个)
④剖面:1∶200(不少于1个)
⑤设计说明,主要技术经济指标,图示等。
⑥透视效果图,外观和室内透视至少一个,或建筑模型1个。
图纸要求:
图幅统一采用A1(594mm*841mm)
图线粗细有别,运用合理,文字与数字书写工整。
宜采用手工工作做图,彩色渲染等。
透视图表现手法不限。
设计步骤:
1.第十一周:考察调研,分析环境,收集资料,构思设想(图示+文字)。
2.第十二周~第十三周:第一轮草图,多向发散构思,2个以上构思方案,平面流线、空间组织,第十三周检查一草。
3.第十四周~第十五周:第二轮草图,立面设计、建筑形象,突出方案个性。
4.第十六周:整体环境、平、立、剖面图、效果图
6.第十六周三绘制正图。
7. 第十七周末交正图。
七、参考资料:
《文化馆建筑设计规范》
《建筑设计资料集》第4集“文化馆”(中国建筑工业出版社)
《休闲娱乐建筑设计》(中国建筑工业出版社)
《文化馆建筑设计方案图集》(中国建筑工业出版社)
《全国大学生建筑设计竞赛获奖方案集》
《公共建筑设计系列》教育、医疗建筑
《建筑学报》、《新建筑》、《世界建筑》、《世界建筑导报》等期刊八、仪器及设备
A1图板、纸、胶带纸、绘图仪器
6 地形图。