胜利VC60F绝缘电阻测试仪说明书_中文(0.0)
- 格式:doc
- 大小:3.65 MB
- 文档页数:31
VC60B 绝缘电阻测试仪说明书+++VC60B/VC60D/VC60E使用说明书第一章1、概述 (1)2、外观说明 (1)3、技术特性 (2)4、操作说明 (4)5、绝缘电阻测量方法 (5)6、安全注意事项 (5)7、仪表的成套性 (6)第二章1、概述 (7)2、外观说明 (7)3、技术特性 (8)4、操作说明 (10)5、绝缘电阻测量方法 (11)6、安全注意事项 (11)7、仪表的成套性 (12)8、故障排除 (12)+ 第一章 VC60B一、概述+ VC60B数字兆欧表,是采用低损耗高变比电感储能式直流电压变换器将9V电压变换成250V/500V/1000V直流电压。
采用数字电桥进行电阻测量,用于绝缘电阻的测试,具有使用轻便,量程宽广,背光显示,测试锁定,自动关机等功能,还可以进行市电测量,整机美观高档,性能稳定,使用背带可双手作业,试用于电机、电缆、机电设备、电信器材,电力设施等绝缘电阻检测需要。
二、外观说明M151、2、3、4、电压选择开关AC750V/500V/250V/1000V。
5、电阻量程选择开关(RANGE)。
6、电源开关:自锁式电源开关(POWER)。
7、高压提示:LED显示。
8、测试按钮。
9、LCD显示器:显示测量数据及单位符号。
10、仪表型号。
11、L:接被测线路端插孔。
12、G:保护端插孔,当要求被测对象加保护环消除泄漏效应时,保护环电极导线接至“G”端插孔。
13、ACV:交流电压测试输入端。
14、E:接被测对象的地端插孔。
15、电源适配器插孔()。
三、技术特性1、一般特性(1)显示:84.8×59.8mm LCD显示,最大显示“1999”。
(2)超量程指示:超上限时仅最高位显示“1”。
(3)供电:5#电池LR6(1.5V)×6(可外接电源适配器) 电压不足时具有欠压指示。
具备自动关机功能(开机后约15分钟)。
(4)功耗:测试空载时耗电<300mw。
简介警告使用仪器前,请仔细阅读使用说明书。
概述本仪器是一台智能微型绝缘测试仪器,整机电路设计采用微机技术设计为核心,以大规模集成电路和数字电路相组合,配有强大的测量和数据处理软件,完成绝缘电阻、电压等参数测量,性能稳定,操作简便。
对于适用于现场电力设备以及供电线路的测量和检修的用户,本仪器是您的理想的选择。
●设计符合以下安全标准:IEC61010-1(CAT Ⅲ 600V、污染等级Ⅱ)IEC61557-1、2(交流1000V和直流1500V以下低压配电系统电气安全)●宽范围绝缘测试电压:50V、100V、250V、500V、1000V、1500V、2000V、2500V●高达100GΩ绝缘电阻测试。
●自动释放电压功能。
●白色背光功能便于在阴暗光线下工作。
●绝缘PI(极化指数)测量:绝缘激励电压施加10分钟的电阻测量值,与施加1分钟的测量值之比。
●绝缘DAR(吸收比)测量:绝缘激励电压施加60秒的电阻测量值,与施加15秒的测量值之比。
●绝缘定时测量:设定绝缘测试时间,在设定时间内自动执行测量,当到达设定时间仪表则停止绝缘测试。
●实际输出电压值与测量绝缘电阻值同时显示。
●测试开关带有锁定功能。
●被测体的电压检测及报警功能。
●数据记录功能:内部存储器可独立存储100个(组)测量数据。
●仪表采用面板校准技术,仪表与标准器连接,按规程进行仪表面板校准操作,并存储相应的校准数据,从而完成仪表规定的周期校准工作,确保其达到应有的精度及性能。
●便于双手作业的颈带,简便的人机操作,便携、坚固适合现场使用。
检查货物,查看它在运送途中是否受损。
检查货物是否齐全,并保存包装材料以供以后运送使用。
本仪器所提供的标配附件和选购附件列在下面。
选购附件可以根据需要购买。
标配附件• 高压棒三件套一幅:H000008• 使用说明书1本• 碱性电池1.5V(LR6)8节安全警告本仪器的设计、制造和检测均达到IEC61010-1、IEC61557-1、IEC61557-2安全标准要求,本手册包括确保仪器的安全使用及保证仪器的安全状态,使用者所必须遵守的警告和安全条例。
绝缘电阻测量仪说明书由于输入输出端子、测试柱等均有可能带电压,在插拔测试线、电源插座时,会产生电火花,小心电击,避免触电危险,注意人身安全!安全要求请阅读下列安全注意事项,以免人身伤害,为了避免可能发生的危险,只可在规定的范围内使用。
只有合格的技术人员才可执行维修。
—防止火灾或人身伤害使用适当的电源线。
只可使用专用并且符合规格的电源线。
正确地连接和断开。
当测试导线与带电端子连接时,请勿随意连接或断开测试导线。
注意所有终端的额定值。
为了防止火灾或电击危险,请注意所有额定值和标记。
在进行连接之前,请阅读使用说明书,以便进一步了解有关额定值的信息。
使用适当的保险丝。
只可使用符合规定类型和额定值的保险丝。
避免接触裸露电路和带电金属。
有电时,请勿触摸裸露的接点和部位。
请勿在潮湿环境下操作。
请勿在易爆环境中操作。
目录第一章概述 (6)第二章介绍 (6)一、特性 (6)二、技术指标......................... . (8)三、仪表结构............................ . (9)四、仪表原理... . (10)第三章使用方法 (11)一、准备工作 (11)二、开始测试 ............................ ... (12)三、调阅测试结果 (14)四、屏蔽端使用方法 (14)五、电池充电 (15)第一章概述随着我国电力工业的快速发展,电气设备预防性实验是保障电力系统安全运行和维护工作中的一个重要环节。
绝缘诊断是检测电气设备绝缘缺陷或故障的重要手段。
绝缘电阻测试仪(兆欧表)是测量绝缘电阻的专用仪表。
1990年5月批准实施的JJG662-89《绝缘电阻表(兆欧表)》已把它作为强制检定的仪表之一。
目前,电气设备(如变压器、发电机等)朝着大容量化、高电压化、结构多样化及密封化的趋势发展。
这就需要绝缘电阻测试仪本身具有容量大、抗干扰能力强、测量指标多样化、测量结果准确、测量过程简单并迅速、便于携带等特点。
绝缘电阻测试仪绝缘电阻测试仪专用于试验室或现场做绝缘测试试验。
内含高精度微电流测量系统、数字升压系统。
只需要用一条高压线和一条信号线连接试品即可测量。
测量自动进行,结果由大屏幕液晶显示,并将结果进行存储。
一、主要特点1.采用32位微控制器控制,全中文操作界面,操作方便。
2.自动计算吸收比和极化指数,并自动储存15秒、1分钟、2分钟、10分钟的每分钟数据便于分析。
3.输出电流大,短路电流大于5mA。
4.抗干扰能力强,能满足超高压变电站现场操作。
5.测试完毕自动放电,并实时监控放电过程。
6.内附可充电电池和充电器,当不使用背光灯时,充满电可连续使用6~12小时。
二、主要技术性能准确度:±(10%+5字)测量范围:0.1M~200GΩ试验电压:设定范围:0.5Kv~5KV 准确度: 5%±10V升降压方式:连续平滑调节短路电流:>5mA测量时间:1分钟~10分钟(与测量方式有关)充电电源: 180~270VAC ,50Hz/60Hz±1% (市电或发电机供电)工作环境:温度-10~40℃,相对湿度20~80%。
三、操作部件功能1.L接线端“L”为高压输出端,称为线路端,由高压电缆引至被测线端,例如接至电机绕组、电缆线芯。
2.G接线端“G”称为屏蔽端,用于三电极法测量绝缘材料或电缆的体积电阻,它接至三电极的保护环端。
3.E接线端“E”称为地端,接至被测物的地、零端。
例如电机外壳金属、变压器铁芯、电缆屏蔽层。
四、注意事项及其它请注意安全,L为高压端!E为地端,必需接大地!1T=1000G 1G=1000M5000v操作方法测量操作进入初始设臵画面(图一)初始设臵画面(图一)1.初始 测量图标 处于选中状态,下面显示5000v 表示测量电压。
(1) 按↑↓键 增大/减小测试电压(2) 按→键在可以使 时钟图标 存储图标 设臵图标 循环处于选中状态(3) 按启/停键1秒以上,启动测量,显示测量画面(图二)显示测量画面(图二)5000v 表示测试电压大字体105 M 表示测量的瞬时值02’45” 表示测量过程中的时间05-05-24 : 测量日期15” 表示测量15秒 的数值01’ 表示测量1分钟 的数值02’ 表示测量2分钟 的数值10’ 表示测量10分钟 的数值DAR 吸收比 DAR = R60s/R15sPI 极化比 PI = R10m/R60sRm 当处于干扰强或试品容量比较大时候,Rm 的数值更加真实的反映试品阻值。
绝缘电阻测试仪的操作使用绝缘电阻测试仪是一台用于测试电气设备或线路绝缘性能的测试仪器,广泛应用于电力、石油、化工、电子、仪表、通讯等领域。
在使用绝缘电阻测试仪时,需要遵循一些操作步骤和注意事项,下面将详细介绍。
操作步骤步骤一:准备工作在使用绝缘电阻测试仪之前,需要进行以下准备工作: 1. 确定测试对象,即需要测试的电气设备或线路,检查其是否已有电源接通。
2. 确定测试方式,即选择直流或交流电源测试。
3. 检查绝缘电阻测试仪是否处于正常工作状态。
步骤二:连接测试电缆将测试电缆的红色电缆夹头和黑色电缆夹头分别连接到绝缘电阻测试仪的正极和负极(或相应测试输入端口),然后将另一端的电缆夹头连接到测试对象的绝缘部分。
步骤三:进行测试按下“测试”按钮进行测试,测试仪会输出测试结果,包括绝缘电阻值、测试时间等信息。
步骤四:记录测试结果根据测试结果进行记录,以备后续分析和比较。
注意事项1.在测试前需保证测试对象已停机并处于安全状态,以免发生意外事故。
2.在测试过程中,应严格按照说明书的要求进行操作,以免对设备和人员造成伤害。
3.在测试前应根据设备型号、额定电压和绝缘要求等综合因素确定测试电压,并在测试时进行正确的选择。
4.在进行高电压测试时,应注意线路的领先角和落后角,以防发生电弧等事故。
5.在测试过程中要密切关注设备和仪器是否准确,及时发现并处理异常情况。
常见问题为什么需要进行绝缘电阻测试?绝缘电阻测试是电气设备使用过程中必不可少的一项测试,是为了保证设备及其附属设施的安全可靠性而进行的。
通过绝缘电阻测试可以判断设备在不同工作条件下的绝缘状态,排除或解决潜在的隐患,延长设备使用寿命。
测试结果如何判断?测试结果是以绝缘电阻值为基础的,其大小通常与设备的额定电压、绝缘材料、环境温度等因素有关。
通常情况下,测试结果越大说明绝缘性能越好,但具体是否合格应根据设备部门的标准进行判断。
结语绝缘电阻测试仪的操作使用需要注意多个方面的问题,在使用前需要做好充分的准备工作、选择合适的测试电压、遵守操作规程、保持设备和仪器正常运转等,在测试过程中及时发现并处理测试结果异常情况。
绝缘电阻测试仪使用方法绝缘测试仪使用绝缘电阻测试仪使用方法兆欧表在工作时,自身产生高电压,而测量对象又是电气设备,所以必须正确使用,否则就会造 ___身或设备事故。
在使用兆欧表前,首先要做好以下各种准备工作:(1)测量前必须将被测设备电源切断,并对地短路放电,决不允许设备带电进行测量,以保证人身和设备的安全。
(2)对可能感应出高电压的设备,必须消除这种可能性后才能进行测量。
(3)被测物表面要清洁,减少接触电阻,确保测量结果的正确性。
(4)测量前要检查兆欧表是否处于正常工作状态下,主要检查其"0"和"∞"两点位置。
即摇动手摇发电机手柄,使电机达到额定转速。
兆欧表在短路时,指针应指在"0"位置;开路时,指针应指在"∞"位置。
(5)兆欧表使用时应放在平稳、牢固的地方,且远离大的外电流导体和外磁场。
做好上述准备工作后,就可以进行测量了。
在测量时,要注意兆欧表的正确接线,否则将引起不必要的误差甚至错误。
兆欧表的接线柱共三个;三个"L"即线端,一个"E"即地端,再一个"G"即屏蔽端(也叫保护环)。
一般被测绝缘电阻都接在"L"和"E"端之间,但当被测绝缘物表面漏电严重时,必须将被测物的屏蔽环或不须测量的部分与"G"端相联接。
这样漏电流就经屏蔽端"G"直接流回发电机的负瑞形成回路,而不再流过兆欧表的测量机构(动圈)。
这样就从根本上消除了表面漏电流的影响。
值得注意的是测量电缆线芯和外表之间的绝缘电阻时,一定要接好屏蔽短钮"G"。
因为当空气湿度大或电缆绝缘表面又不干净时,其表面的漏电流将很大。
为防止被测物因漏电而对其内部绝缘测量所造成的影响,一般在电缆外表办一个金属屏蔽环,使之与兆欧表"G"端相连。
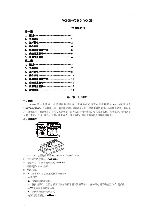
VC60B +/VC60D +/VC60E +使用说明书第一章1、 概述................................................1 2、 外观说明..........................................1 3、 技术特性..........................................2 4、 操作说明..........................................4 5、 绝缘电阻测量方法..............................5 6、 安全注意事项....................................5 7、 仪表的成套性 (6)第二章1、 概述................................................7 2、 外观说明..........................................7 3、 技术特性..........................................8 4、 操作说明..........................................10 5、 绝缘电阻测量方法..............................11 6、 安全注意事项....................................11 7、 仪表的成套性....................................12 8、 故障排除 (12)第一章 VC60B +一、概述VC60B +数字兆欧表,是采用低损耗高变比电感储能式直流电压变换器将9V 电压变换成250V/500V/1000V 直流电压。
采用数字电桥进行电阻测量,用于绝缘电阻的测试,具有使用轻便,量程宽广,背光显示,测试锁定,自动关机等功能,还可以进行市电测量,整机美观高档,性能稳定,使用背带可双手作业,试用于电机、电缆、机电设备、电信器材,电力设施等绝缘电阻检测需要。
VC60B 绝缘电阻测试仪说明书+++VC60B/VC60D/VC60E使用说明书第一章1、概述 (1)2、外观说明 (1)3、技术特性 (2)4、操作说明 (4)5、绝缘电阻测量方法 (5)6、安全注意事项 (5)7、仪表的成套性 (6)第二章1、概述 (7)2、外观说明 (7)3、技术特性 (8)4、操作说明 (10)5、绝缘电阻测量方法 (11)6、安全注意事项 (11)7、仪表的成套性 (12)8、故障排除 (12)+ 第一章 VC60B一、概述+ VC60B数字兆欧表,是采用低损耗高变比电感储能式直流电压变换器将9V电压变换成250V/500V/1000V直流电压。
采用数字电桥进行电阻测量,用于绝缘电阻的测试,具有使用轻便,量程宽广,背光显示,测试锁定,自动关机等功能,还可以进行市电测量,整机美观高档,性能稳定,使用背带可双手作业,试用于电机、电缆、机电设备、电信器材,电力设施等绝缘电阻检测需要。
二、外观说明M151、2、3、4、电压选择开关AC750V/500V/250V/1000V。
5、电阻量程选择开关(RANGE)。
6、电源开关:自锁式电源开关(POWER)。
7、高压提示:LED显示。
8、测试按钮。
9、LCD显示器:显示测量数据及单位符号。
10、仪表型号。
11、L:接被测线路端插孔。
12、G:保护端插孔,当要求被测对象加保护环消除泄漏效应时,保护环电极导线接至“G”端插孔。
13、ACV:交流电压测试输入端。
14、E:接被测对象的地端插孔。
15、电源适配器插孔()。
三、技术特性1、一般特性(1)显示:84.8×59.8mm LCD显示,最大显示“1999”。
(2)超量程指示:超上限时仅最高位显示“1”。
(3)供电:5#电池LR6(1.5V)×6(可外接电源适配器) 电压不足时具有欠压指示。
具备自动关机功能(开机后约15分钟)。
(4)功耗:测试空载时耗电<300mw。
VC60B 绝缘电阻测试仪说明书+++VC60B/VC60D/VC60E使用说明书第一章1、概述 (1)2、外观说明 (1)3、技术特性 (2)4、操作说明 (4)5、绝缘电阻测量方法 (5)6、安全注意事项 (5)7、仪表的成套性 (6)第二章1、概述 (7)2、外观说明 (7)3、技术特性 (8)4、操作说明 (10)5、绝缘电阻测量方法 (11)6、安全注意事项 (11)7、仪表的成套性 (12)8、故障排除 (12)+ 第一章 VC60B一、概述+ VC60B数字兆欧表,是采用低损耗高变比电感储能式直流电压变换器将9V电压变换成250V/500V/1000V直流电压。
采用数字电桥进行电阻测量,用于绝缘电阻的测试,具有使用轻便,量程宽广,背光显示,测试锁定,自动关机等功能,还可以进行市电测量,整机美观高档,性能稳定,使用背带可双手作业,试用于电机、电缆、机电设备、电信器材,电力设施等绝缘电阻检测需要。
二、外观说明M151、2、3、4、电压选择开关AC750V/500V/250V/1000V。
5、电阻量程选择开关(RANGE)。
6、电源开关:自锁式电源开关(POWER)。
7、高压提示:LED显示。
8、测试按钮。
9、LCD显示器:显示测量数据及单位符号。
10、仪表型号。
11、L:接被测线路端插孔。
12、G:保护端插孔,当要求被测对象加保护环消除泄漏效应时,保护环电极导线接至“G”端插孔。
13、ACV:交流电压测试输入端。
14、E:接被测对象的地端插孔。
15、电源适配器插孔()。
三、技术特性1、一般特性(1)显示:84.8×59.8mm LCD显示,最大显示“1999”。
(2)超量程指示:超上限时仅最高位显示“1”。
(3)供电:5#电池LR6(1.5V)×6(可外接电源适配器) 电压不足时具有欠压指示。
具备自动关机功能(开机后约15分钟)。
(4)功耗:测试空载时耗电<300mw。
VC60B +/VC60D +/VC60E +使用说明书第一章1、 概述................................................1 2、 外观说明..........................................1 3、 技术特性..........................................2 4、 操作说明..........................................4 5、 绝缘电阻测量方法..............................5 6、 安全注意事项....................................5 7、 仪表的成套性 (6)第二章1、 概述................................................7 2、 外观说明..........................................7 3、 技术特性..........................................8 4、 操作说明..........................................10 5、 绝缘电阻测量方法..............................11 6、 安全注意事项....................................11 7、 仪表的成套性....................................12 8、 故障排除 (12)第一章 VC60B +一、概述VC60B +数字兆欧表,是采用低损耗高变比电感储能式直流电压变换器将9V 电压变换成250V/500V/1000V 直流电压。
采用数字电桥进行电阻测量,用于绝缘电阻的测试,具有使用轻便,量程宽广,背光显示,测试锁定,自动关机等功能,还可以进行市电测量,整机美观高档,性能稳定,使用背带可双手作业,试用于电机、电缆、机电设备、电信器材,电力设施等绝缘电阻检测需要。
胜利绝缘电阻测试仪使用方法背景介绍:胜利绝缘电阻测试仪是一种用于测量电气设备和电力线路绝缘电阻的专用测试仪器。
它可以帮助用户判断设备的绝缘状态,及时发现潜在的安全隐患,并采取相应的维修措施,确保设备安全可靠运行。
本文将详细介绍胜利绝缘电阻测试仪的使用方法。
一、准备工作1. 确保胜利绝缘电阻测试仪处于正常工作状态,电池电量充足。
2. 确认待测设备已停止运行,并断开电源。
3. 了解被测设备的绝缘电阻测试要求和相关安全规范。
二、连接测试仪1. 将测试仪的测试线分别连接到待测设备的绝缘电阻测试端子上,确保连接牢固。
2. 确认测试仪的测试范围和测试电压,并根据被测设备的额定电压设置相应的测试电压。
三、进行测试1. 打开胜利绝缘电阻测试仪的电源开关,待仪器启动完成后,进入测试状态。
2. 在测试仪上选择相应的测试模式,如直流电阻测试、交流电阻测试、极化指数测试等。
3. 根据测试仪的显示屏上的提示,按下开始测试按钮,测试仪将自动对被测设备进行绝缘电阻测试。
4. 等待测试仪完成测试,记录测试结果。
四、测试结果分析1. 根据测试仪的显示屏上的测试结果,查看被测设备的绝缘电阻数值。
2. 根据被测设备的绝缘电阻标准值,判断测试结果是否符合要求。
3. 若测试结果符合要求,则被测设备的绝缘电阻正常。
4. 若测试结果不符合要求,则说明设备存在绝缘电阻不足或绝缘故障,需要进行进一步的排查和维修。
五、注意事项1. 在使用胜利绝缘电阻测试仪进行测试时,应严格按照操作说明进行操作,避免误操作或操作失误。
2. 在测试过程中,应注意安全防护,避免触电和其他意外事故发生。
3. 在测试前,应对测试仪进行自检,确保测试仪的准确性和可靠性。
4. 测试完成后,应及时关闭胜利绝缘电阻测试仪的电源开关,避免长时间待机消耗电池电量。
六、维护保养1. 定期检查胜利绝缘电阻测试仪的外观和连接线路,如有损坏或松动应及时修复或更换。
2. 定期校准测试仪的测试范围和测试电压,确保测试结果的准确性。
VC60B+/VC60D+/VC60E+使用说明书第一章1、概述 (1)2、外观说明 (1)3、技术特性 (2)4、操作说明 (4)5、绝缘电阻测量方法 (5)6、安全注意事项 (5)7、仪表的成套性 (6)第二章1、概述 (7)2、外观说明 (7)3、技术特性 (8)4、操作说明 (10)5、绝缘电阻测量方法 (11)6、安全注意事项 (11)7、仪表的成套性 (12)8、故障排除 (12)第一章VC60B+一、概述VC60B+数字兆欧表,是采用低损耗高变比电感储能式直流电压变换器将9V电压变换成250V/500V/1000V直流电压。
采用数字电桥进行电阻测量,用于绝缘电阻的测试,具有使用轻便,量程宽广,背光显示,测试锁定,自动关机等功能,还可以进行市电测量,整机美观高档,性能稳定,使用背带可双手作业,试用于电机、电缆、机电设备、电信器材,电力设施等绝缘电阻检测需要。
二、外观说明1、2、3、4。
5、电阻量程选择开关(RANGE)。
6、电源开关:自锁式电源开关(POWER)。
7、高压提示:LED显示。
8、测试按钮。
9、LCD显示器:显示测量数据及单位符号。
10、仪表型号。
11、L:接被测线路端插孔。
12、G:保护端插孔,当要求被测对象加保护环消除泄漏效应时,保护环电极导线接至“G”端插孔。
13、ACV:交流电压测试输入端。
14、E:接被测对象的地端插孔。
15。
三、技术特性1、一般特性(1)显示:84.8×59.8mm LCD显示,最大显示“1999”。
(2)超量程指示:超上限时仅最高位显示“1”。
(3)供电:5#电池LR6(1.5V)×6(可外接电源适配器)电压不足时具有欠压指示。
具备自动关机功能(开机后约15分钟)。
(4)功耗:测试空载时耗电<300mw。
(5)使用环境:温度0℃-40℃,湿度30%RH-85%RH .(6)外形尺寸:175(L)x110(W)x70(D)mm。
胜利兆欧表60f使用教程
1,水平放置;摇表在使用中要放置在水平的地面上,不能倾斜或者放在手上摇动手柄,会影响测量精度。
2,兆欧表自检;自检分为短路和开路自检,开路自检是将L端红色出线和E端黑色出线悬空断开,分四步操作;
一;开始缓慢摇动手柄。
二;速度缓慢提高,最终以每分钟120转的速度摇动手柄。
三;观察兆欧表的指针,指向无穷大,
以上三点说明兆欧表开路测试正常。
短路自检;将L端红色出线和E端黑色出线短接,分三步操作;
一;短接L,E端子出线。
二;缓慢摇动兆欧表的手柄,不允许快速摇动手柄。
三;查看兆欧表指针位置归零。
四;及时断开L,E出线端。
3,测量前后的注意事项;
一;测量前断开设备电源,不允许带电测量设备。
二;对于电容,电感类储能设备,断电后要充分放电,才能测量。
三;兆欧表测量完电容,电感类设备,也要再次充分放电,防止发生触电事故。
4,L,E,G端接线要正确;
一;L端接测量线路。
二;E端接地。
三;G端接电缆的屏蔽层或绝缘层。
5,常用设备的重要测试参数;
一;电动机绕组与外壳接地之间,阻值不应小于0.5兆欧。
二;电动工具,绝缘电阻不应小于1兆欧。
三;电缆绝缘,千米的绝缘电阻不低于0.5兆欧。
简介警告使用仪器前,请仔细阅读使用说明书。
概述本仪器是一台智能微型绝缘测试仪器,整机电路设计采用微机技术设计为核心,以大规模集成电路和数字电路相组合,配有强大的测量和数据处理软件,完成绝缘电阻、电压等参数测量,性能稳定,操作简便。
对于适用于现场电力设备以及供电线路的测量和检修的用户,本仪器是您的理想的选择。
●设计符合以下安全标准:IEC61010-1(CAT Ⅲ 600V、污染等级Ⅱ)IEC61557-1、2(交流1000V和直流1500V以下低压配电系统电气安全)●宽范围绝缘测试电压:50V、100V、250V、500V、1000V、1500V、2000V、2500V●高达100GΩ绝缘电阻测试。
●自动释放电压功能。
●白色背光功能便于在阴暗光线下工作。
●绝缘PI(极化指数)测量:绝缘激励电压施加10分钟的电阻测量值,与施加1分钟的测量值之比。
●绝缘DAR(吸收比)测量:绝缘激励电压施加60秒的电阻测量值,与施加15秒的测量值之比。
●绝缘定时测量:设定绝缘测试时间,在设定时间内自动执行测量,当到达设定时间仪表则停止绝缘测试。
●实际输出电压值与测量绝缘电阻值同时显示。
●测试开关带有锁定功能。
●被测体的电压检测及报警功能。
●数据记录功能:内部存储器可独立存储100个(组)测量数据。
●仪表采用面板校准技术,仪表与标准器连接,按规程进行仪表面板校准操作,并存储相应的校准数据,从而完成仪表规定的周期校准工作,确保其达到应有的精度及性能。
●便于双手作业的颈带,简便的人机操作,便携、坚固适合现场使用。
检查货物,查看它在运送途中是否受损。
检查货物是否齐全,并保存包装材料以供以后运送使用。
本仪器所提供的标配附件和选购附件列在下面。
选购附件可以根据需要购买。
标配附件• 高压棒三件套一幅:H000008• 使用说明书1本• 碱性电池1.5V(LR6)8节安全警告本仪器的设计、制造和检测均达到IEC61010-1、IEC61557-1、IEC61557-2安全标准要求,本手册包括确保仪器的安全使用及保证仪器的安全状态,使用者所必须遵守的警告和安全条例。
使用前请先阅读以下说明。
本仪器上的标志意思是指为了安全操作本仪器,请使用者参照使用手册的相关部分操作。
危险表示操作不当会导致严重或致命的伤害。
警告表示操作不当存在导致严重或致命的伤害的可能性。
注意表示操作不当有可能会导致人身伤害或仪器毁坏。
警告●使用仪器前请先仔细阅读并理解本使用说明手册。
●无论何时必须遵守手册的要求,并保存好手册,使之随时能供作参考。
●仪器测试时,错误的操作会导致事故及仪器的损坏。
危险●切勿测量交直流电压2500V以上的电路。
●请勿在易燃性场所测试,火花可能会引起爆炸。
●如果仪器表面潮湿或操作者手是湿的请勿操作本仪器。
●测量时不要超过量程允许的最大范围。
●连接测试线时,不要按下PRESS TO TEST按钮。
●测量时请勿打开电池盖。
●打开电池盖之前,应断开电源及与仪器连接的任何测量附件。
●如果仪器出现异常请停止使用。
例如:仪器破损或裸露出金属部分。
●测试线破损需要更换,必须换上同样型号和相同电气规格的测试线。
●仪器于潮湿状态下请勿更换电池。
●确定所有测试导线与仪器的测试端口连接牢固。
●当打开电池盖时,确保仪器已关机。
注意●测量前,确认量程开关切换至适当的位置。
●使用完毕后请关机,并取下测试线。
●●当显示●不要在高温、高湿、易燃、易爆、强电磁场环境和多露水的场所及阳光直射处存放或使用本仪器。
●请勿使用研磨剂或溶剂清洁仪器,请使用湿布或中性洗涤剂剂。
●仪器潮湿时,请先干燥后存储符号技术规格安全和符合性测量范围和精确度误差极限:± ( [ 读数的% ]+计数) ,保证期一年。
(说明:“计数”代表最低有效数位所增加或减少的数目。
)环境温度:23±5ºC 环境湿度:45~75%RH绝缘电阻测量(RISO)电压监视显示(绝缘电阻量程)交直流电压测量仪器布局仪器正面图图1图2显示图3按键图4第四章测试前准备开机2秒钟关断电源。
当打开电源时,仪器开始进行内部自诊断并显示开机画面,之后再进行相应的操作。
注意通电:为了保证仪器正确的上电操作,关闭电源5秒后才可再重新开机。
自动关机用户可以自行设定自动关机时间(参见“仪器设置” )。
默认值为5分钟,如果在5分钟的时间内使用者对仪器未进行任何操作,仪器将自动关机;如果设置为0,则自动关机功能禁止。
打开背光自动关闭背光用户可以自行设定背光时间(参见“仪器设置” )。
默认值为5分钟,如果在5分钟的时间内使用者未关闭仪器背光,仪器将自动关闭背光;如果设置为0,则自动关闭背光功能禁止。
电池电力不足显示开机后屏幕显示符号时,表示电池电力不足,请更换新电池(如果是可充电电池,请充电)后再使用。
警告为了避免错误的读数而可能引起电击或人身伤害,当屏幕显示符号时,应立即更换电池;如果是可充电电池,请充电。
连接测试线将测试线稳固插入仪器端口,测试线(红色)连接到LINE 端口,保护线(黑色)连接到GUARD 端口(如有必要),接地线(黑色)连接到EARTH 端口。
危险绝缘电阻测量时按下测试开关后,测试线产生高压电,若碰触可能导致触电事故。
第五章开始测试电压测量(连接示意图见图5)危险●为避免触电事故,请勿在对地电压AC/DC大于600V/1000V的回路中测量。
即使线间电压在600V/1000V以下,对地电压高于600V/1000V也不能测量。
●测量大电流电力线的电压时,必须在断路器的次级回路中测量,否则可能导致人身伤害事故。
●电压测量时请注意避免测试线金属部分和回路的短路,可能导致触电事故。
●电池盖打开时,请不要进行测量。
(1)(2)键选择直流、交流电压测试功能(屏幕右方显示DCV/ACV);(3)、将红测试线插入”V”端口,黑测试线插入“G”端口。
(4)“-”负极标志显示在液晶屏上。
当测量值大于等于30V或者小于等于-30V图5绝缘电阻测量(连接示意图见图6)危险●测试前,确定待测电路没有电存在,请勿测量带电设备或带电线路的绝缘。
●必须戴上高压绝缘手套。
●在绝缘电阻测试时,本仪器有危险电压输出,一定要小心操作,确保被测物已夹稳,手已离开测试夹后,再按测试按钮输出高压。
●电池盖打开时,请不要进行测量。
警告请勿在高压输出状态短路两个测试表笔或高压输出之后再去测量绝缘电阻,这种不当操作极易产生火花而引起火灾,还会损坏仪器本身。
注意●显示高压符号或蜂鸣器发出警告声时,即使按下测试按钮也不能进行测量。
●由于被测物不同,其绝缘电阻值可能不稳定,而可能造成显示的电阻值也不稳定。
●绝缘阻抗测试期间可能发出哔哔声,并非故障。
●测量电容性负载需花较长时间。
绝缘电阻测量时,测试端口电压从接地端正极(+)到测试端负极(-)输出。
测量时,接地测试线连接接地端,一般来说,对地的绝缘测量、被测物一端接地时,接地端连接正极(+)的方法所测得的电阻值较小,最适用于检测绝缘不良现象。
(1)(2)R);(3)、将红测试线插入”LINE”端口,黑测试线插入“EARTH”端口。
(4)(5)(6)、按下测试按钮进行测试。
(7)、仪器配备自动放电功能。
测量完成后,请勿取下测试线,放开测试按钮,让仪器自动释放测试时产生的电压。
图6危险●测试完成以后请勿立刻触摸电路。
电路存储的电荷可能导致触电事故。
●请勿立刻取下测试线,必须等放电完成后再碰触被测电路。
连续测量需连续进行绝缘电阻测量时,按下测试按钮并向右旋转,可锁定测试按钮进行连续测量模式。
测试完成后,将测试按钮向左旋转恢复到原来位置。
危险测量时测试线头部产生高电压,请注意避免触电。
定时测量(Time)可自动进行设定时间里的绝缘电阻测量。
LCD下部符号和“MS”字符点亮,辅助显示区显示测量时间。
时间设置:参见仪器设置。
步骤二:按下并锁定测试按钮开始测试,辅助显示区显示设置时间走时。
设定时间到,自动结束测量,辅助显示区显示电压测量值,主显示区绝缘电阻值和辅助显示区电压测量值不再刷新。
定时功能中,到设定时间为止必须一直按着测试按钮,此时,使用连续测量功能就很便利。
若在到达设定时间之前放开,则显示当前的绝缘电阻测量值,再次按测试按钮后重新开始测量。
极化指数测量(PI)绝缘激励电压施加1分钟的电阻测量值(R1)与施加10分钟的测量值(R2)之比为极化指数。
LCD下部符号点亮。
步骤二:按下并锁定测试按钮开始测试,辅助显示区显示设置时间走时,主显区显示绝缘电阻值。
定时时间到后,自动结束测量,辅助显示区显示电压测量值,主显示区显示PI值。
PI测量时,到设定时间为止必须一直按着测试按钮,此时,使用连续测量功能就很便利。
若在到达设定时间之前放开,则显示当前的测量值,再次按测试按钮后重新开始测量。
步骤三:按“R1”、“R2”、“PI”之间切换显示。
吸收比测量(DAR)绝缘激励电压施加15秒钟的电阻测量值(R1)与施加60秒钟的测量值(R2)之比为极化指数。
LCD下部符号点亮。
步骤二:按下并锁定测试按钮开始测试,辅助显示区显示设置时间走时,主显区显示绝缘电阻值。
定时时间到后,自动结束测量,辅助显示区显示电压测量值,主显示区显示DAR值。
DAR测量时,到设定时间为止必须一直按着测试按钮,此时,使用连续测量功能就很便利。
若在到达设定时间之前放开,则显示当前的测量值,再次按测试按钮后重新开始测量。
步骤三:按“R1”、“R2”、“DAR”之间切换显示。
保护线的使用测量电缆的绝缘电阻时,覆盖表面的泄漏电流通过绝缘体内部与电流汇合,造成绝缘电阻值误差的产生。
为避免此种现象的发生,如图所示,使用保护线(任何导电性裸线)将泄漏电流流经部分卷起来,连接到保护端口后,泄漏电流不流过指示计,可仅仅测量绝缘体的体积电阻。
图7 请使用附件的保护测试线连接保护端口。
第六章测试结果的保存和查看注意●首次使用存储数据功能时,请先进行“删除数据”操作。
仪器可保存100组测试结果。
数据保存“SAVE”,辅显区记录号自动加一,测试值保存成功。
储存的数据为所有的测试参数。
注意●“删除数据”操作。
●当屏幕显示●辅显区记录号显示“,表示存储器已满,无法继续存储数据。
查看数据请按以下步骤阅读存储器数据:警告为避免触电,仪器处于MEM功能时,请断开测试线。
(1)(2)、按MEM(3)键查看当前数据的剩余内容。
注:存储器中没有数据时,屏幕主显区显示――――,辅显区的记录号为0。
(4)、按MEM功能。
删除数据请按以下步骤阅读存储器数据:警告为避免触电,仪器处于MEM功能时,请断开测试线。
(1)(2)、按MEM(3)1秒后显示“----”,并且蜂鸣器发出一声“嘀”叫,则清除完毕;反之,按其它键,则取消清除数据。
(4)、按MEM功能。