基于热敏电阻的温度检测装置
- 格式:doc
- 大小:189.86 KB
- 文档页数:24
基于热敏电阻的数字温度计专业班级:机械1108组内成员:罗良李登宇李海先指导老师:**日期: 2014年6月12日1概述随着以知识经济为特征的信息化时代的到来人们对仪器仪表的认识更加深入,温度作为一个重要的物理量,是工业生产过程中最普遍,最重要的工艺参数之一。
随着工业的不断发展,对温度的测量的要求也越来越高,而且测量的范围也越来越广,对温度的检测技术的要求也越来越高,因此,温度测量及其测量技术的研究也是一个很重要的课题。
目前温度计种类繁多,应用范围也比较广泛,大致可以包括以下几种方法:1)利用物体热胀冷缩原理制成的温度计2)利用热电效应技术制成的温度检测元件3)利用热阻效应技术制成的温度计4)利用热辐射原理制成的高温计5)利用声学原理进行温度测量本系统的温度测量采用的就是热阻效应。
温度测量模块主要为温度测量电桥,当温度发生变化时,电桥失去平衡,从而在电桥输出端有电压输出,但该电压很小。
将输出的微弱电压信号放大,将放大后的信号输入AD转换芯片,进行A/D转换后,就可以用单片机进行数据的处理,在显示电路上,就可以将被测温度显示出来。
2设计方案2.1设计目的利用51单片机及热敏电阻设计一个温度采集系统,通过学过的单片机和数字电路及面向对象编程等课程的知识设计。
要求的功能是能通过串口将采集的数据在显示窗口显示,采集的温度达一定的精度2.2设计要求使用热敏电阻类的温度传感器件利用其温感效应,将随被测温度变化的电压或电流用单片机采集下来,将被测温度在显示器上显示出来。
3系统的设计及实现3.1系统模块3.1.1 AT89C51AT89C51是一种带4K字节闪烁可编程可擦除只读存储器(FPEROM—Falsh Programmable and Erasable Read Only Memory)的低电压,高性能CMOS8位微处理器,俗称单片机。
该器件采用ATMEL高密度非易失存储器制造技术制造,与工业标准的MCS-51指令集和输出管脚相兼容。
基于PT100热电阻的简易温度测量仪摘要:本文首先简要介绍了铂电阻PT100的特性以及测温的方法,在此基础上阐述了基于PT100的温度测量系统设计。
在本设计中,是以铂电阻PT100作为温度传感器,采用恒流测温的方法,通过单片机进行控制,用放大器、A/D转换器进行温度信号的采集。
通过对电路的设计,减小了测量电路及PT100自身的误差,使温控精度在0℃~100℃范围内达到±0.1℃。
本文采用STC89C52RC单片机,TLC2543 A/D转换器,AD620放大器,铂电阻PT100及液晶系统,编写了相应的软件程序,使其实现温度及温度曲线的实时显示。
该系统的特点是:使用简便;测量精确、稳定、可靠;测量范围大;使用对象广。
关键词:PT100 单片机温度测量 AD620 TL431AbstractThis article briefly describes the characteristics of PT100 platinum resistance and temperature measurement method, on the basis it describes the design of temperature measurement system based on PT100. In this design, it is use a PT100 platinum resistance as temperature sensor, in order to acquisition the temperature signal, it use of constant-current temperature measurement method and use single-chip control, Amplifier, A / D converter. It can still improve the perform used two-wire temperature circuit and reduce the measurement eror. The temperature precision is reached ±0.1℃ between 0℃~100℃.The system contains SCM(STC89C52), analog to digital convert department (TLC2543), AD620 amplifier, PT100 platinum, LCD12864, write the corresponding software program to achieve real-time temperature display. The system is simple , accurate , stable and wide range. Keywords:PT100 MCU Temperature Measures AD620 TL431目录前言 (4)第一章方案设计与论证 (6)1.1 传感器的选择 (6)1.2 方案论证 (7)1.3 系统的工作原理 (8)1.4 系统框图 (9)第二章硬件设计 (9)2.1 PT100传感器特性和测温原理 (9)2.2 硬件框图以及简要原理概述 (11)2.3 恒流源模块测温模块设计方案 (11)2.4 信号放大模块 (12)2.5 A/D转换模块 (15)2.6 单片机控制电路 (18)2.7 显示模块 (19)第三章软件设计 (19)3.1系统总流程的设计 (19)3.2 主函数的设计 (20)3.3 温度转换流程图的设计 (21)3.4 显示流程图 (21)3.5 按键流程的设计 (22)第四章数据处理与性能分析 (23)4.1采集的数据及数据处理 (23)4.2 性能测试分析 (23)第五章结论与心得 (24)1 结论 (24)2 心得 (24)附录1 原理图 (25)附录2 元器件清单 (26)附录3 程序清单 (27)前言随着科技的发展和“信息时代”的到来,作为获取信息的手段——传感器技术得到了显著的进步,其应用领域越来越广泛,对其要求越来越高,需求越来越迫切。
基于单片机的热敏电阻温度计的设计引言:热敏电阻是一种根据温度变化而产生变阻的元件,其电阻值与温度成反比变化。
热敏电阻广泛应用于温度测量领域,其中基于单片机的热敏电阻温度计具有精度高、控制方便等特点,因此被广泛应用于各个领域。
本文将介绍基于单片机的热敏电阻温度计的设计,并通过实验验证其测量精度和稳定性。
一、系统设计本系统设计使用STC89C52单片机作为控制核心,热敏电阻作为测量元件,LCD1602液晶显示屏作为温度显示设备。
1.系统原理图2.功能模块设计(1)温度采集模块:温度采集模块主要由热敏电阻和AD转换模块组成。
热敏电阻是根据温度变化而改变阻值的元件,它与AD转换模块相连,将电阻变化转换为与温度成正比的电压信号。
(2)AD转换模块:AD转换模块将热敏电阻的电压信号转换为数字信号,并通过串口将转换结果传输给单片机。
在该设计中,使用了MCP3204型号的AD转换芯片。
(3)驱动显示模块:驱动显示模块使用单片机的IO口来操作LCD1602液晶显示屏,将温度数值显示在屏幕上。
(4)温度计算模块:温度计算模块是通过单片机的计算功能将AD转换模块传输过来的数字信号转换为对应的温度值。
根据热敏电阻的特性曲线,可以通过查表或采用数学公式计算获得温度值。
二、系统实现1.硬件设计(1)单片机电路设计单片机电路包括单片机STC89C52、晶振、电源电路等。
根据需要,选用合适的外部晶振进行时钟信号的驱动。
(2)AD转换电路设计AD转换电路采用了MCP3204芯片进行温度信号的转换。
根据芯片的datasheet,进行正确的连接和电路设计。
(3)LCD显示电路设计LCD显示电路主要由单片机的IO口控制,根据液晶显示模块的引脚定义,进行正确的连接和电路设计。
(4)温度采集电路设计温度采集电路由热敏电阻和合适的电阻组成,根据不同的热敏电阻特性曲线,选择合适的电阻和连接方式。
2.软件设计(1)初始化设置:单片机开机之后,需要进行一系列的初始化设置,包括对IO口、串口和LCD液晶显示屏的初始化设置。
NTC热敏电阻及温度传感器的用途及应用设计NTC热敏电阻(Negative Temperature Coefficient Thermistor)是一种温度敏感性较强的电阻器件,其电阻值随温度的变化而产生变化。
温度传感器则是利用NTC热敏电阻的温度特性进行温度测量和控制的装置。
NTC热敏电阻及温度传感器在各个领域都有着广泛的应用,下面将介绍其主要的用途和应用设计。
首先,NTC热敏电阻及温度传感器在工业领域中的应用非常广泛。
例如,它可以用于电机的温度保护,通过监测电机的温度来避免电机因过热而损坏。
此外,它还可用于机器设备的温度监控和控制,以确保设备的正常运行和安全性。
在加热系统中,NTC热敏电阻及温度传感器常用于加热器的温度控制,可以通过控制加热器的电源来实现温度的精确调节。
此外,它还可应用于冷却系统中,用于检测冷却介质的温度,以保证冷却系统的效果。
其次,在电子产品中,NTC热敏电阻及温度传感器也有着广泛的应用。
比如,在计算机硬件中,它可以用于CPU和显卡的温度监测和控制,以避免硬件过热导致性能下降或损坏。
此外,它还可以应用于电源模块的温度控制,以确保电源模块的稳定工作和延长寿命。
在家电产品中,NTC热敏电阻及温度传感器可以用于电热水器、空调、洗衣机等的温度控制,实现设备的智能化控制和高效运行。
此外,NTC热敏电阻及温度传感器还可以应用于医疗领域。
例如,在医疗仪器中,它可以用于体温测量,通过测量人体的温度来判断健康状况,并用于感应人体温暖和冷却的治疗设备中。
此外,它还可以应用于药品的储存和运输过程中,通过监测药品的温度来确保药品的质量和有效性。
在设计NTC热敏电阻及温度传感器应用时,需要考虑到以下几个方面。
首先,需要选择适合的NTC热敏电阻,包括电阻值、温度系数、响应时间等参数的选择。
其次,需要设计合适的接口电路,以确保NTC热敏电阻输出的信号能够被准确地读取和处理。
此外,还需要考虑到温度的精度要求、环境条件以及安全性等因素,以设计出可靠且适用的温度传感器系统。
基于NTC热敏电阻的温度测量与控制系统设计摘要:本系统由TL431精密基准电压,NTC热敏电阻(MF-55)的温度采集,A/D和D/A转换,单片机STC89C51为核心的最小控制系统,LCD1602的显示电路等构成。
温度值的线性转换通过软件的插值方法实现。
该系统能够测量范围为0~100℃,测量精度±1℃,并且能够记录24小时内每间隔30分钟温度值,并能够回调选定时刻的温度值,能计算并实时显示24小时内的平均温度、温度最大值、最小值、最大温差,且有越限报警功能。
由于采用两个水泥电阻作为控温元件,更有效的增加了温度控制功能。
关键词: NTC TL431 温度线性转换Abstract: The system is composed of TL431 as precise voltage,the temperature acauisition circuit with NTC thermistors (MF-55), the transform circuit of A/D andD/A, the core of the minimum control system with STC89C51, 1the display circuit usingLCD1602, etc. Get the temperature of the linear transformation by the software method. The range of the measure system is 0 ~ 100 ℃, measurement accuracy +1 ℃.It can record 24 hours of each interval temperature by per 30 minutes selected of temperature.The time can be calculated and real-time display within 24 hours of the average temperature, maximum temperature and minimum temperature, maximum value, and each temperature sensor has more all the way limit alarm function. Due to the two cement resistance as temperature control components, the more effective increase the temperature control function.Keyword: NTC TL431 temperature linear conversion目录1方案设计与论证 (3)1.1 整体设计方案比较和选择 (3)2 系统设计 (5)2.1 总体设计 (5)2.2各单元模块功能介绍及电路设计 (5)2.2.1 学习板电路 (5)2.2.2测温通道电路 (7)2.2.3 模数转换电路 (8)2.3 特殊器件的介绍 (8)3 软件设计 (9)3.1 软件流程图 (9)3.2 线性转换处理--线性插值 (10)4 系统测试 (11)4.1测试方法 (11)4.2 测试结果 (12)4.3结果分析 (14)5 结论 (14)参考文献 (14)附录: (15)附1:元器件明细表 (15)附2:仪器设备清单 (15)附3:电路图图纸 (16)附4:程序清单 (17)1方案设计与论证1.1 整体设计方案比较和选择温度测量和控制系统,基于NTC热敏电阻的特性进行设计。
热敏电阻温度传感器工作原理
热敏电阻温度传感器是一种利用热敏电阻材料的电阻随温度变化的特性来测量温度的装置。
其工作原理如下:
热敏电阻材料是一种电阻值随温度变化的半导体材料,其电阻值随温度的升高而降低,反之亦然。
这是因为在材料内部,随着温度的升高,电子和空穴的浓度也随之升高,导致电流通过材料时的阻力降低。
因此,热敏电阻的电阻值可以通过测量电流经过它时的电压得到。
根据欧姆定律,电阻值可以通过测量电流和电压之间的关系得到。
因此热敏电阻温度传感器会将电流通过热敏电阻,然后测量电阻两端的电压,再根据欧姆定律计算出电阻值。
为了准确测量温度,通常会使用一个补偿电路来消除电线电阻的影响,这样可以提高测量的精度。
补偿电路通常会根据热敏电阻温度特性的知识,调节所加的电压或电流来抵消电线电阻对温度测量的影响。
总之,热敏电阻温度传感器通过测量热敏电阻材料电阻值随温度变化的特性,来间接地测量温度。
采用热敏电阻制作温度报警器1绪论:温度是一个十分重要的物理量,对它的测量与控制有十分重要的意义。
随着现代工农业技术的发展及人们对生活环境要求的提高,人们也迫切需要检测与控制温度。
温度控制电路在工农业生产中有着广泛的应用。
日常生活中也可以见到,如电冰箱的自动制冷,空调器的自动控制等等。
利用热敏电阻器和音乐集成电路制作一个温度报警器,也可以演示自动控制电路的工作原理。
电路的触发端接在热敏电阻器和微调电阻器的中间,当环境温度升高时,热敏电阻器的阻值减小,电路的触发端电压升高,触发音乐集成电路工作。
调节微调电阻器的阻值,可以改变电路报警时的温度。
现代信息技术的三大基础是信息采集(即传感器技术)、信息传输(通信技术)和信息处理(计算机技术)。
传感器属于信息技术的前沿尖端产品,尤其是温度传感器被广泛用于工农业生产、科学研究和生活等领域,数量高居各种传感器之首。
因此传感器在此温度报警器的制作中起了重要的作用。
2 温度报警器基本介绍2.1温度报警器的功能现代社会是信息化的社会,随着安全化程度的日益提高,机房一一作为现代化的枢纽,其安全工作已成为重中之重,机房内一旦发生故障,将导致整个系统的瘫痪,造成巨大的损失和社会影响;敏探公司研发出机房超温报警系统,功能强大。
造成高温火灾有:电气线路短路、过载、接触电阻过大等引发高温或火灾;静电产生高温或火灾;雷电等强电侵入导致高温或火灾;最主要是机房内电脑、空调等用电设备长时间通电工作,导致设备老化,空调发生故障,而不能降温;因此机房内所属的电子产品发热快,在短时间内机房温度升高超出设备正常温度,导致系统瘫痪或产生火灾,这时超温报警系统就发挥应有的功能。
本文介绍的是采用热敏电阻作为敏感元件的温度报警器,当由金属探头所接触的温度通过传感器到开关,如果温度超过预定值,此时的开关即开启,连接报警器发出报警声,此时。
热敏电阻温度传感器工作原理
热敏电阻温度传感器是一种常见的温度测量元件,其工作原理基于热敏材料的电阻随温度的变化而变化。
热敏电阻温度传感器通常由热敏材料和电路组成。
热敏材料是电阻随温度变化的关键部分,常见的热敏材料有氧化锌、铂、镍、铜等。
当热敏电阻温度传感器暴露在环境中,热敏材料会吸收周围的热量,温度升高时,热敏材料内部的自由电子因热激发增多,使其电阻值减小;温度降低时,电子减少,导致电阻值增大。
为了准确测量温度,热敏电阻通常与一个精确的参考电阻相连,形成电桥电路。
该电桥电路通过测量电桥上的电压来计算温度变化。
当热敏电阻温度传感器中的热敏材料温度发生变化时,电桥电路中的电流也会发生变化,通过对电流变化的测量和计算,可以得到与温度相对应的电阻值。
热敏电阻温度传感器具有简单、可靠、成本低等优点,在许多应用领域得到广泛应用。
例如,它可以用于家电中的温度监测和控制,工业自动化过程中的温度测量,以及医疗设备等领域。
基于ntc热敏电阻的温度检测报警电路设计下载温馨提示:该文档是我店铺精心编制而成,希望大家下载以后,能够帮助大家解决实际的问题。
本文下载后可定制随意修改,请根据实际需要进行相应的调整和使用,谢谢!并且,本店铺为大家提供各种各样类型的实用资料,如教育随笔、日记赏析、句子摘抄、古诗大全、经典美文、话题作文、工作总结、词语解析、文案摘录、其他资料等等,如想了解不同资料格式和写法,敬请关注!Downloaded tips: This document is carefully compiled by the editor. I hope that after you download them, they can help you solve practical problems. The documents can be customized and modified after downloading, please adjust and use it according to actual needs, thank you!In addition, our shop provides you with various types of practical materials, such as educational essays, diary appreciation, sentence excerpts, ancient poems, classic articles, topic composition, work summary, word parsing, copy excerpts, other materials and so on, want to know different data formats and writing methods, please pay attention!随着科技的不断进步,基于NTC(Negative Temperature Coefficient)热敏电阻的温度检测报警电路设计已成为现代电子领域中备受关注的话题之一。
基于单片机的热敏电阻温度计的设计热敏电阻温度计是一种利用热敏电阻的温度特性来测量温度的传感器。
热敏电阻的电阻值随温度变化而变化,其电阻值与温度之间存在着一定的函数关系。
因此,通过测量热敏电阻的电阻值,就可以得到被测物体的温度。
本文将介绍一种基于单片机的热敏电阻温度计的设计方案。
硬件设计硬件设计主要包括电路设计和元器件选择。
电路设计本设计采用的是电桥式热敏电阻温度计电路,如图所示。
电桥式电路由四个电阻组成,其中两个电阻为热敏电阻,另外两个电阻为定值电阻。
当被测物体的温度发生变化时,两个热敏电阻的电阻值会发生变化,从而导致电桥不再平衡。
为了使电桥平衡,需要通过调整定值电阻的阻值来实现。
为了方便调节电桥平衡,我们可以在电桥两侧分别接入两个放大器,如图所示。
通过调节放大器的增益,可以实现对电桥平衡的微调。
元器件选择在选择热敏电阻时,需要注意其温度响应特性和电阻值范围。
热敏电阻的温度响应特性应该与被测物体的温度范围相匹配,同时其电阻值范围也应该适合于电桥的设计。
在选择放大器时,需要注意其放大倍数和电源电压范围。
放大器的放大倍数应该与电桥的灵敏度相匹配,同时其电源电压范围也应该适合于电桥的设计。
单片机设计单片机设计主要包括程序设计和接口设计。
程序设计程序设计主要包括采集和处理温度数据的程序。
在程序中,我们需要通过模拟输入口(ADC)来采集热敏电阻的电压信号,并将其转换为温度值。
同时,我们还需要对采集到的温度数据进行处理,并将其显示在LCD屏幕上。
接口设计接口设计主要包括单片机与电桥、放大器、LCD屏幕之间的连接方式。
在接口设计中,我们需要考虑接口的电气特性和信号处理方式。
同时,我们还需要注意接口的可靠性和稳定性。
总结基于单片机的热敏电阻温度计是一种简单、实用的温度测量方案。
通过合理的硬件设计和程序设计,可以实现对被测物体温度的准确测量和显示。
同时,这种方案还具有成本低、易于维护等优点,因此在实际应用中具有广泛的应用前景。
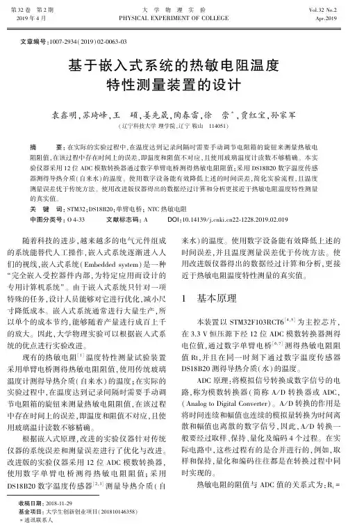
第32卷第2期大学物理实验Vol.32No.22019年4月PHYSICALEXPERIMENTOFCOLLEGEApr.2019收稿日期:2018 ̄11 ̄29基金项目:大学生创新创业项目(201810146358)∗通讯联系人文章编号:1007 ̄2934(2019)02 ̄0063 ̄03基于嵌入式系统的热敏电阻温度特性测量装置的设计袁鑫明ꎬ苏琦峰ꎬ王㊀硕ꎬ姜先晟ꎬ陶春雷ꎬ徐㊀崇∗ꎬ贾红宝ꎬ孙家军(辽宁科技大学理学院ꎬ辽宁鞍山㊀114051)摘要:在实际的实验过程中ꎬ在温度达到记录间隔时需要手动调节电阻箱的旋钮来测量热敏电阻阻值ꎬ在该过程中存在时间上的误差ꎬ即温度和阻值不对应ꎬ且使用玻璃温度计读数不够精确ꎮ本实验仪器采用12位ADC模数转换器通过数字单臂电桥测得热敏电阻阻值ꎻ采用DS18B20数字温度传感器测得导热介质(自来水)的温度ꎮ使用数字设备能有效降低上述的时间误差ꎬ简化实验流程ꎬ且温度测量误差优于传统方法ꎮ使用改进版仪器得出的数据经过计算和分析更接近于热敏电阻温度特性测量的真实值ꎮ关键词:STM32ꎻDS18B20ꎻ单臂电桥ꎻNTC热敏电阻中图分类号:O4 ̄33文献标志码:ADOI:10.14139/j.cnki.cn22 ̄1228.2019.02.019㊀㊀随着科技的进步ꎬ越来越多的电气元件组成的系统能替代人工操作ꎬ嵌入式系统逐渐进入人们的视线ꎬ嵌入式系统(Embeddedsystem)是一种 完全嵌入受控器件内部ꎬ为特定应用而设计的专用计算机系统 ꎮ由于嵌入式系统只针对一项特殊的任务ꎬ设计人员能够对它进行优化ꎬ减小尺寸降低成本ꎮ嵌入式系统通常进行大量生产ꎬ所以单个的成本节约ꎬ能够随着产量进行成百上千的放大ꎮ因此ꎬ大学物理实验可以根据嵌入式系统的优点进行实验改进ꎮ现有的热敏电阻[1]温度特性测量试验装置采用单臂电桥测得热敏电阻阻值ꎬ使用传统玻璃温度计测得导热介质(自来水)的温度ꎻ在实际的实验过程中ꎬ在温度达到记录间隔时需要手动调节电阻箱的旋钮来测量热敏电阻阻值ꎬ在该过程中存在时间上的误差ꎬ即温度和阻值不对应ꎬ且使用玻璃温计读数不够精确ꎮ根据嵌入式原理ꎬ改进的实验仪器针对传统仪器的系统误差和测量误差进行了优化与改进ꎮ改进版的实验仪器采用12位ADC模数转换器ꎬ使用数字单臂电桥测得热敏电阻阻值ꎻ采用DS18B20数字温度传感器[2ꎬ3]测量导热介质(自来水)的温度ꎮ使用数字设备能有效降低上述的时间误差ꎬ并且温度测量误差优于传统方法ꎮ使用改进版仪器得出的数据经过计算和分析ꎬ更接近于热敏电阻温度特性测量的真实值ꎮ1㊀基本原理本装置以STM32F103RCT6[4ꎬ5]为主控芯片ꎬ在3.3V恒压源下经12位ADC模数转换器测得电位值ꎬ通过数字单臂电桥[6ꎬ7]测得热敏电阻阻值Rtꎬ并且在同一时刻下通过数字温度传感器DS18B20测得导热介质(水)的温度ꎮADC原理:将模拟信号转换成数字信号的电路ꎬ称为模数转换器(简称A/D转换器或ADCꎬ(AnalogtoDigitalConverter)ꎮA/D转换的作用是将时间连续和幅值也连续的模拟量转换为时间离散和幅值也离散的数字信号ꎬ因此ꎬA/D转换一般要经过取样㊁保持㊁量化及编码4个过程ꎮ在实际电路中ꎬ这些过程有的是合并进行的ꎬ例如ꎬ取样和保持ꎬ量化和编码往往都是在转换过程中同时实现的ꎮ热敏电阻的阻值与ADC值的关系式为:Rt=(ADC_DMA_IN1∗R/(4095 ̄ADC_DMA_IN1))ꎬ(R为取样电阻ꎬ可根据待测电阻选择ꎬ可为1KΩ或者2KΩ)ꎮ由此可知热敏电阻阻值与ADC值呈一次线形关系ꎬ可直接根据采样电阻的阻值和ADC值在STM32单片机CPU中计算出来ꎮ并且根据温度传感器返回的温度记录对应的阻值ꎬ数据完全记录后ꎬ嵌入式系统会自动生成实验数据并显示在屏幕上ꎮ图1㊀实验装置示意图2㊀实验装置图经过改进的热敏电阻温度特性测量装置主要结构示意图如图1所示ꎮ图2㊁图3为实物图ꎮ图2㊀装置俯视图图3㊀装置平视图㊀㊀图4为ADC采样原理图ꎮ图4㊀ADC采样原理图3㊀实验数据处理与误差分析利用此装置测得一定温度下热敏电阻相应阻值ꎬ装置测量数据更加稳定ꎬ装置所测数据如表1所示ꎬ使用Python进行多项式拟合ꎬ图5为拟合的曲线ꎮ表1㊀热敏电阻与温度测量装置测得数据t/ħ45505560657075808590Rt/Ω17451458126211629538887506395775251/10-3K-13.14323.09453.04743.00172.95732.91422.87232.83172.79212.7537lnRt7.46457.28487.14057.05796.85966.78906.62016.45996.35786.263446基于嵌入式系统的热敏电阻温度特性测量装置的设计图5㊀热敏电阻温度特性曲线通过计算可得出材料常数B=3116Ωꎻαt=-0.0298K-1ꎻ采用传统实验装置与此装置所测数据均在测量范围以内但此数据更加精准ꎮ根据采用嵌入式系统所使用的数字温度测量模块DS18B20ꎬ产生误差的原因可能是温度测量模块本身的精度所导致的细微误差和读数时间偏差所产生误差ꎬ也可能是人为因素致使热敏电阻或测温模块脱离等温区域从而产生误差ꎮ为了减小认为误差采用数字计数并加以屏幕显示从而消除人为读数所产生的误差ꎮ4㊀结㊀论本实验仪器采用嵌入式系统ꎬ温度传感器ꎬ热敏电阻以及加热器等装置设计制作了一台热敏电阻温度特性测量仪ꎬ通过记录实时温度以及热敏电阻的阻值来研究热敏电阻的温度特性ꎮ并且实验操作简便ꎬ易于理解热敏电阻的阻值与温度的关系ꎬ可灵活设定温度记录间隔ꎬ自动记录数据ꎮ既可作为热敏电阻温度特性关系的独立实验项目ꎬ也可增加传感器模块ꎬ依据类似原理可获得压敏电阻㊁气敏电阻相应的特性数据ꎮ可在大学物理实验教学课程中推广使用ꎮ参考文献:[1]㊀孙斌ꎬ于聪ꎬ周王超ꎬ周杭霞.NTC热敏电阻特性曲线的拟合方法研究[J].中国计量学院学报ꎬ2012ꎬ23(1):75 ̄79.doi:10.3969/j.issn.1004 ̄1540.2012.01.015.[2]㊀冯国珍.基于数字温度传感器DS18B20的分布式测温系统的设计[J].吉林化工学院学报ꎬ2003ꎬ20(3):46 ̄49.doi:10.3969/j.issn.1007 ̄2853.2003.03.017.[3]㊀黄文力ꎬ邓小磊.DS18B20数字温度传感器接口程序的时序[J].仪器仪表用户ꎬ2011ꎬ18(6):99 ̄101.doi:10.3969/j.issn.1671 ̄1041.2011.06.039.[4]㊀徐巧玉ꎬ赵传锋ꎬ王军委ꎬ等.基于STM32的高精度0~24mA恒流源的设计[J].仪表技术与传感器ꎬ2014ꎬ(11):34 ̄36.doi:10.3969/j.issn.1002 ̄1841.2014.11.011.[5]㊀唐玉祥ꎬ吴刚ꎬ张建新.基于STM32的交直流电表设计[J].科学家ꎬ2017ꎬ5(11):124ꎬ126.[6]㊀肖淙文ꎬ赵冠湘ꎬ贺水燕.物理实验中单臂电桥灵敏度分析与测量[J].当代教育理论与实践ꎬ2014(8):177 ̄178.doi:10.3969/j.issn.1674 ̄5884.2014.08.072.[7]㊀钱霞ꎬ高俊杰.单臂电桥测电阻灵敏度探析[J].物理与工程ꎬ2017(6).DesignofThermistorTemperatureCharacteristicMeasuringDeviceBasedonEmbeddedSystemYUANXinmingꎬSUQifengꎬWANGShuoꎬJIANGXianshengꎬTAOChunleiꎬXUChong∗ꎬJIAHongbaoꎬSUNJiajun(CollegeofScienceꎬUniversityofScienceandTechnologyLiaoningꎬLiaoningAnshan114051)Abstract:Intheactualexperimentꎬthetemperatureoftheresistanceboxisrequiredtobemeasuredbymanualregulatingthecircuitoftheresistanceboxwhenthetemperatureisreachedꎬandtheerrorofthetimeintheprocessistheerrorꎬthetemperatureandtheresistanceofthefaultꎬandtheuseoftheglassthermometertobeinaccurate.Thisexperimentisusedbythe12adcmoduleconvertertomeasurethethermalresistanceresistancebythedigitalsingle ̄armbridge.Thetemperaturesensoroftheds18b20digitaltemperaturesensorisusedtomeasurethetemperatureofthethermalmedium(tapwater).Usingdigitalequipmentcaneffectivelyreducetheabovetimeerrorꎬsimplifytheexperimentalprocessꎬandthetemperaturemeasurementerrorisbetterthanthetraditionalmethod.Thedataobtainedbythemodifiedinstrumentiscalculatedandanalyzedtobeclosertotherealvalueofthethermalresistancetemperaturecharacteristic.Keywords:STM32ꎻDS18B20ꎻNTCthermistor56基于嵌入式系统的热敏电阻温度特性测量装置的设计。
热敏电阻温度传感器的原理热敏电阻温度传感器是一种常见的温度测量设备,它利用材料的电阻随温度的变化来实现温度测量。
其工作原理是基于热敏效应,即材料的电阻会随温度的升高或降低而发生变化。
热敏电阻温度传感器由热敏电阻元件和测量电路组成。
热敏电阻元件是一种特殊材料制成的电阻器,其电阻值随温度的变化而变化。
测量电路通过测量热敏电阻元件的电阻值来获取温度信息。
热敏电阻材料的电阻温度特性可以分为两类:正温度系数材料和负温度系数材料。
正温度系数材料的电阻值随温度的升高而增加,负温度系数材料的电阻值随温度的升高而减小。
常见的热敏电阻材料有铂、铜、镍等。
热敏电阻温度传感器的测量原理是通过测量热敏电阻元件的电阻值来间接获取温度信息。
当热敏电阻元件处于稳定的温度环境中时,测量电路会通过传感器的引脚施加一定的电压,使电流通过热敏电阻元件。
由于热敏电阻材料的电阻温度特性,电阻值会随温度的变化而发生变化。
测量电路通过测量电流和电压,计算出热敏电阻元件的电阻值。
然后,根据事先标定的电阻-温度关系曲线,可以得到当前温度值。
热敏电阻温度传感器具有灵敏度高、响应速度快、稳定性好等优点。
它在工业控制、家电、医疗设备等领域得到广泛应用。
然而,热敏电阻温度传感器也存在一些局限性。
首先,由于热敏电阻材料的电阻温度特性通常是非线性的,因此在测量过程中需要进行校准和补偿,以提高测量的准确性。
其次,热敏电阻材料的响应速度相对较慢,对于快速变化的温度场景可能不太适用。
此外,热敏电阻材料的精度和稳定性也会受到环境条件的影响。
热敏电阻温度传感器是一种基于热敏效应的温度测量设备。
通过测量热敏电阻元件的电阻值来间接获取温度信息。
它具有灵敏度高、响应速度快、稳定性好等优点,广泛应用于工业控制、家电、医疗设备等领域。
然而,它也存在一些局限性,需要进行校准和补偿,对于快速变化的温度场景可能不太适用。
Hefei University温度计设计报告基于热敏电阻的温度计设计引言热敏电阻是一种敏感元件,其特点是电阻随温度的变化而显著变化,因而能直接将温度的变化转换为电量的变化,也就是说能将温度信号转化为电信号,从而实现了非电量的测量。
热敏电阻一般是用半导体材料制成的温度系数范围约为:(-0.003~+0.6)/℃。
热敏电阻的温度系数有正有负,因此分成PTC热敏电阻和NTC热敏电阻两类。
NTC热敏电阻是以锰、钴、镍铜和铝等金属氧化物为主要原料,采用陶瓷工艺制成。
这些金属氧化物都具有半导体性质。
近年来还有用单晶半导体如碳化硅等材料制成的(国产型号 MF91~MF96)负温度系数热敏电阻器。
NTC热敏电阻做为温度传感器具有体积小,结构简单,灵敏度高,并且本身阻值大,一般在102~105之间,不需要考虑引线长度带来的误差,易于实现远距离测量和控制。
NTC热敏电阻的测温范围较宽,特别适用于-100~300℃之间的温度测量。
NTC热敏电阻在工作温度范围内,其阻值随温度增加而显著减小,大多用于测温和控温,可以制成流量计和功率等。
一、 实验原理1、负温度系数热敏电阻的温度特性统计理论指出,热敏电阻的电阻值与温度的关系为:Rt = A ·exp B /T ,其中A 、B —半导体有关的常熟(理论分析和实验结果表明,B 值随温度略有变化,但在一般工作温度范围内近似为常数;B 值越大,阻值随温度的变化越大); T 表示热力学温度。
t 表示摄氏温度,且T =273.15+t ;Rt —在摄氏温度为t 时的电阻值,随温度上升,其电阻值呈指数关系下降(如图一)。
图1 负温度系数热敏电阻的温度特性 图2 非平衡电桥 图3 热敏电阻温度计的温度与电流特性T2、非平衡电桥电桥是一种用比较法进行测量的仪器。
所谓非平衡电桥,是指在测量过程中电桥是不平衡的。
桥路上的电流不为零,桥路上的电路的大小与电源电压,桥臂电阻有关。
利用非平衡电桥进行测量时,应具体选定,除待测电阻外其他电阻的阻值以及电源电压,这样待测电阻Rt与桥路上的电流Ig 就有唯一对应的关系,确定Rt-Ig的关系的过程,即为非平衡电桥的定标。
基于热敏电阻的多点温度测量系统在现代农业中,许多状况下需要温度测量,用来测量温度的种类无数,热敏器就是其中之一。
热敏电阻敏捷度高、稳定性好、体积小、电阻值大等特点,已广泛于温度测量和控制领域。
在全部被动式中,热敏电阻的敏捷度(即温度每变幻一度时电阻的变幻)最高,在温室大棚内,温度测量精度普通在±0.5—1C左右,在这种状况下,,热敏电阻的引线长度在100—200米,对测量造成的误差可以忽视不计,使测量系统的容易、用法便利。
1.热敏电阻的测量电路在多点温度测量系统中,热敏电阻采纳温度-频率法测量框图,1所示。
图1温度—频率测量原理图1中,IC1是时基,是一个典型的无稳态多谐,IC2是AT89C52。
R3是555电路输出的电平上拉电阻,使输出的高电平稳定在5V,C2为抗干扰滤波,Rt为热敏电阻,f是频率信号输出。
其中 f="1".442695041/(C1*(R1+2*Rt ))从上式可以看出,当C1、R1为固定值时,555时基电路的输出频率f 仅仅与Rt有关,而热敏电阻的阻值Rt与测量的温度有关。
因此,需要测量的温度由Rt热敏电阻转换成电阻值,通过555时基电路转换成频率信号,单片机通过P3。
5(T1口)对频率举行测量,就可以计算出测量的温度值。
多路控制开关的组成与工作原理2所示。
图2 多路开关控制原理在图2中,IC2 为单片机,IC3、IC4为74LS138集成电路组成,J01--J16为。
单片机的P1.0 – P1.2作为二个74LS138的地址,P1.3、P1.4作为二个74LS138的片选信号,单片机转变P1.0、P1.1、P1.2、P1.3、P1.4的值,就可以控制继电器,使热敏电阻依次接入,举行温度信号第1页共4页。
ntc温度上下限报警电路工作过程NTC温度上下限报警电路是一种常用的温度检测与报警装置,它能够根据NTC热敏电阻的温度变化来实现对温度的监测和报警。
下面将详细介绍NTC温度上下限报警电路的工作过程。
1. NTC热敏电阻的特性NTC热敏电阻是一种负温度系数热敏元件,即其电阻值随温度的升高而下降。
这种特性使得NTC热敏电阻可以用来作为温度传感器。
2. NTC温度传感器的应用NTC热敏电阻广泛应用于温度测量和控制领域。
在NTC温度上下限报警电路中,NTC热敏电阻被用作温度传感器,通过测量电阻值的变化来获取温度信息。
3. NTC温度上下限报警电路的组成NTC温度上下限报警电路主要由NTC热敏电阻、比较器、参考电压、报警器等组成。
其中,NTC热敏电阻负责感知温度变化,并将变化转化为电阻值的变化;比较器用于将NTC热敏电阻的电阻值与设定的上下限电阻值进行比较;参考电压提供给比较器一个标准电平;报警器则在温度超过设定的上下限时发出报警信号。
4. NTC温度上下限报警电路的工作原理当NTC热敏电阻的温度发生变化时,其电阻值也会相应变化。
当温度升高时,NTC热敏电阻的电阻值下降;当温度降低时,NTC热敏电阻的电阻值上升。
在NTC温度上下限报警电路中,比较器会将NTC热敏电阻的电阻值与设定的上下限电阻值进行比较。
如果NTC热敏电阻的电阻值超过了设定的上限电阻值,比较器就会输出一个高电平信号;如果NTC热敏电阻的电阻值低于设定的下限电阻值,比较器就会输出一个低电平信号。
当比较器输出高电平信号时,报警器就会发出报警信号,提醒用户温度超过了设定的上限。
当比较器输出低电平信号时,报警器则表示温度低于了设定的下限。
5. NTC温度上下限报警电路的应用NTC温度上下限报警电路广泛应用于温度监测与控制系统中。
它可以用于各种需要对温度进行监测和报警的场合,如电子设备、电器设备、工业生产等。
在电子设备中,NTC温度上下限报警电路可以用于监测电路板的温度,一旦温度超过了设定的上限,就可以及时发出报警信号,避免设备过热而导致损坏。
电阻式温度传感器原理
电阻式温度传感器是一种常用的温度测量装置,它基于电阻体的温度特性来实现温度测量。
电阻式温度传感器的工作原理是利用电阻体的电阻随温度的变化而变化的特性。
一般情况下,电阻体的电阻随着温度的升高而增大,反之则减小。
这种变化可以用线性关系或非线性关系来描述。
其中,最常用的线性关系是以铂金材料为基础的
PT100和PT1000电阻式温度传感器,非线性关系则由热敏电
阻(如NTC和PTC)来描述。
在电阻式温度传感器中,电阻体通常被安装在一个绝缘外壳内,并与被测温度直接接触。
当传感器暴露在被测介质中时,介质的温度将通过热传导效应传递给电阻体。
随着温度的变化,电阻体的电阻值也随之变化。
此时,我们可以通过测量电阻体的电阻值来确定被测介质的温度。
为了测量电阻体的电阻值,通常需要将电阻体与电路连接起来,形成一个电阻测量电路。
该电路中一般会有一个电流源,通过电阻体产生电流,以及一个电压检测装置,用于测量电阻体的电压降。
根据欧姆定律,通过测量电阻体两端的电压降和电流大小,我们可以计算出电阻体的电阻值。
为了提高测量精度和稳定性,电阻式温度传感器通常会进行定标和校准。
定标是指在已知温度下测量电阻体的电阻值,用于建立电阻-温度的对应关系。
而校准则是通过与标准温度计进
行对比,对测量到的温度进行修正,以提高测量的准确性。
总之,电阻式温度传感器的原理是利用电阻体电阻随温度变化的特性来实现温度测量,通过测量电阻体的电阻值,可以确定被测介质的温度。
实验报告项目名称:基于热敏电阻的温度检测装置专业:电子信息工程技术姓名:学号:指导老师:职称:目录第1章前言-------------------------------------------------------41.1 设计背景-----------------------------------------------------41.2 设计的主要内容及技术指标-------------------------------------51.3 数据采集系统简单介绍-----------------------------------------5第2章热敏电阻的温度检测装置的系统论证----------------------72.1 温度传感器的选择---------------------------------------------72.2 调理模块-----------------------------------------------------72.3温度核心模块-------------------------------------------------112.4 显示模块-----------------------------------------------------12 第3章热敏电阻的温度检测装置硬件系统设计--------------------143.1 温度采集模块硬件设计-----------------------------------------143.2 AD转换模块设计-----------------------------------------------153.3 MCU控制器模块设计--------------------------------------------163.3.1 核心部件的介绍------------------------------------------163.3.2 复位电路的设计------------------------------------------173.4 显示模块电路设计----------------------------------------------183.5电源模块的设计-------------------------------------------------19 第4章热敏电阻的温度检测装置软件系统设计---------------------204.1软件总体程序设计-----------------------------------------------204.2 功能模块设计---------------------------------------------------20 4.2.1 AD转换模块原理及程序------------------------------------214.2.2 热敏电阻阻值和温度的非线性对性模块原理及程序-------------234.2.3 温度显示模块程序-----------------------------------------26 第5章热敏电阻的温度检测装置系统调----------------------------29 第6章总结--------------------------------------------------------30 参考文献-------------------------------------------------------------31基于热敏电阻的温度检测装置的设计摘要:随着社会的进步和工业技术的发展,人们越来越重视温度对产品的影响,许多产品对温度范围要求严格,目前市场上普遍存在的问题有温度信息传递不及时、精度不够的缺点,不利于工业控制者根据温度变化及时做出决定。
在这样的形式下,开发一种实时性高、精度高的温度采集系统就很有必要。
本课题用一种基于单片机的数据采集系统方案,该方案根据热敏电阻随温度变化而变化的特性,采用串联分压电路。
单片机采集热敏电阻的电压,通过A/D转换将模拟量电压信号转换成数字量电压信号,经过查表转换得到温度值,控制液晶屏实时显示温度值。
本系统中所用到的器件是STC89C52单片机、NTC热敏电阻和LCD1602液晶显示屏。
关键词:STC89C52单片机;热敏电阻;LCD1602第1章前言1.1 设计背景在工农业生产中,温度检测及其控制占有举足轻重的地位,随着现代信息技术的飞速发展和传统工业改造的逐步实现,能够独立工作的温度检测和显示系统已经应用于诸多领域。
要达到较高的测量精度需要很好的解决引线误差补偿问题、多点测量切换误差问题和放大电路零点漂移误差等问题,使温度检测复杂化。
模拟信号在长距离传输过程中,抗电磁干扰时令设计者伤脑筋的问题,对于多点温度检测的场合,各被检测点到监测装置之间引线距离往往不同,此外,各敏感元件参数的不一致,这些都是造成误差的原因,并且难以完全清除。
单片机以其功能强、体积小、可靠性高、造价低和开发周期短等优点,成为自动化和各个测控领域中必不可少且广泛应用的器件,尤其在日常生活中也发挥越来越大的作用。
采用单片机对温度采集进行控制,不仅具有控制方便、组态简单和灵活性大等优点,而且可以大幅度提高被控数据的技术指标,从而能够大大提高产品的质量和数量。
由于科学技术的飞速发展,特别是微电子加工技术,计算机技术及信息处理技术的发展,人们对信息资源的需求日益增长,作为提供信息的传感技术及传感器愈来愈引起人们的重视,而综合各种技术的传感器技术也进入到一个飞速的发展阶段。
要及时正确地获取各种信息,解决工程、生产及科研中遇到的各种具体的检查问题,就必须合理选择和善于应用各种传感器及传感技术。
如最简单的温度的测量,有热电偶、光纤温度传感器等等。
但是,热敏电阻是开发早、种类多、发展较成熟的敏感元器。
热敏电阻由半导体陶瓷材料组成,利用的原理是温度引起电阻变化。
热敏电阻器是敏感元件的一类,按照温度系数不同分为正温度系数热敏电阻器(PTC)和负温度系数热敏电阻器(NTC)。
热敏电阻器的典型特点是对温度敏感,不同的温度下表现出不同的电阻值。
正温度系数热敏电阻器(PTC)在温度越高时电阻值越大,负温度系数热敏电阻器(NTC)在温度越高时电阻值越低,它们同属于半导体器件。
随着半导体技术的不断发展,热敏电阻作为一种新型感温元件应用越来越广泛。
他具有体积小、灵敏度高、重量轻、热惯性小、寿命长以及价格便宜等优点,最重要的是作为温度传感器的热敏电阻的灵敏度非常高,这是其他测温传感器所不能比拟的。
1.2 设计的主要内容及技术指标1.测量过程是热敏电阻随着温度的变化电阻值发生变化,然后利用精密电阻器以电压模式对热敏电阻进行线性化2.技术指标:温度测量范围为常温灵敏度为±0.5℃1.3 数据采集系统简单介绍随着自动控制的发展,数据采集越来越被广泛应用传给PC 机进行存储,处理,显示或打印的过程,相应的系统称为数据采集系统,可分为以下几种:1.基于通用微型计算机的数据采集系统将采集来的信号通过外部的采样和A/D转换后的数字信号通过接口电路送入微机内进行处理,然后再显示处理结果或经过D/A 转换输出,主要有以下几个特点:2.基于单片机的数据采集系统它是由单片机及其些外围芯片构成的数据采集系统,是近年来微机技术快速发展的结果,它具有如下特点:3.基于DSP数字信号微处理器的数据采集系统DSP数字信号微处理器从理论上而言就是一种单片机的形式,常用的数字信号处理芯片有两种类型,一种是专用DSP芯片,一种是通用DSP芯片。
基于DSP数字信号微处理器的数据采集系统的特点如下:精度高、灵活性好、可靠性好、容易集成、分时复用等,但其价格不菲。
经过一系列的对比以及比较本设计采用的是单片机形式的数据采集系统第2章热敏电阻的温度检测装置的系统论证2.1 温度传感器的选择测量温度的关键是温度传感器,因此需要灵敏度高、测温范围宽、稳定性好,同时还要考虑成本和实际情况。
方案一:DS18B20数字式温度传感器,使用集成芯片,采用单总线技术,其能够有效的减小外界的干扰,提高测量的精度,同时,它可以直接将被测温度转化成串行数字信号供微机处理,接口简单,使数据传输和处理简单化。
部分功能电路的集成,使总体硬件设计更简洁,能有效地降低成本,搭建电路和焊接电路时更快,调试也更方便简单化,但是这个温度传感器适用于精密温度测量系统中。
方案二:热敏电阻的主要特点是:①灵敏度较高,其电阻温度系数要比金属大10~100倍以上,能检测出10-6℃的温度变化;②工作温度范围宽,常温器件适用于-55℃~315℃,高温器件适用温度高于315℃(目前最高可达到2000℃),低温器件适用于-273℃~55℃;③体积小,能够测量其他温度计无法测量的空隙、腔体及生物体内血管的温度;④使用方便,电阻值可在0.1~100kΩ间任意选择;⑤易加工成复杂的形状,可大批量生产;⑥稳定性好、过载能力强.方案三:热电偶传感器的灵敏度,线性和温度范围是和所用的金属有关。
多年来,已经有几种热电偶成为标准,在美国,NIST公布了八种热电偶,让字母代码来识别的毫伏~温度表。
其中五种J、K、T、G和N是由碱金属合金制成,有不同的温度范围和用途,灵敏度一般是每摄氏度几十毫伏,其中三种R、S和B是用的金属白金制成的,但是这种热电偶价格昂贵,最常用于高温工作,不适合常温的测量,而且灵敏度很低。
对比之后,根据实际的应用需求,本设计采用方案二热敏电阻传感器。
2.2 调理模块方案一:如图2-1所示是由集成运算放大器和铂热电阻构成的自动温度补偿电路。
该电路可分为阻抗变换和温度补偿两级,阻抗变换器A1是一个电压跟随器,它的作用是把来自传感器送来的与温度成比例变化的,温度补偿器A2是一个同相电压放大器,电路元件可根据同相电压放大器基本原则进行选取,这一级的作用是将阻抗变换级送来的电压信号进行放大,同时吸取来自铂热Rt送来的与温度成比例变化的电阻信号,这个电阻信号去改变放大器的灵敏度,使放大器的输入电压V0与温度无关。
但是此电路比较复杂,元器件较多,可能导致精度不够。
图2-1为自动温度补偿电路方案二:温度补偿还可以采用简单的查表法从电压值中查出相应的温度值。
预先将一系列温度与电压对应值存贮到STC89C52微控制器程序存储器中的一个表内,当给定任意一个在测量范围中的电压值时,即可通过查表得出所对应的温度值。
本设计所采用的NTC热敏电阻所对应温度补偿表如表2-1;如图2-2所示的是电阻温度曲线图,温度随阻值的增加而减小;无论什么补偿都有误差,电阻与温度的误差如图2-3所示。