2010年4月江苏省高等教育自学考试00321中国文化概论(答案)(1)
- 格式:doc
- 大小:42.00 KB
- 文档页数:4
自考00321中国文化概论(论述题-重点汇总)分析“中和之美”审美观念对中国古代文学的影响。
中和之美是受儒家中庸思想影响的审美原则。
中和之美要求艺术所表现的内容要符合“温柔敦厚”的儒家诗教,所反映的思想情感不能超越儒家传统的道德规范。
春秋战国时期的论述中“中声”,“中音”,“中和”,“和”等概念含义相通,用于音乐、道德修养、政治教化,反映当时音乐、道德、、政教一体的社会观念。
孔子对《诗》的评价也以“中和之美”作为审美原则。
中和之美的审美原则在历代的文学创作中都得了体现。
今天应当如何评价中国古代的传统思维模式。
中国传统的思维模式,最有特色的是整体思维、类比思维、辨证思维。
1) 重整体、以经验为基础的直观思维;2) 就“天、地、人、万物”之间的外部特征与内在属性进行类比的类比思维。
3) 对立统一、相互转化的辨证思维。
科举制对中国文化的负面影响主要有哪些?1) 科举考试耗费了士人几乎全部的精力,读书做官成为知识阶层的最终目标,造成传统文化的畸形发展。
2) 科学制是对极端专制王权的维护。
高度的集权需要一支庞大的官僚队伍,而经过科举选拔而来的大小官僚是当时整个社会文化程度最高的阶层。
3) 科学考试制度给中国文化留下了深刻印记,无论是运动、文学、制度、事业都带有应考的性质,迎合当时主考的意旨,所说之话,所作之文大多与实际生活不发生关系。
明清之后,在专制王权的高压下,科举制已变为扼杀人才的工具。
论君主专制制度对中国传统社会的影响。
1) 秦汉时期确立中央集权的君主专制制度,在中国传袭达两千年之久,成为影响中国历史进程的重要的政治文化传统。
2) 秦汉以来,皇帝总揽天下大权,拥有庞大的官僚办事机构,严密的人身控制,成为中国传统社会政治文化的显著特点。
3) 秦汉以后,君主制度日益成熟与完善,高度集中的专制王权,给传统中国社会打下了深刻的烙印。
在专制社会里,中国古代社会文化形态与民众生活几乎很少不受到时集权政治的影响,特别是高度专制的明清时代,无孔不入的政治权力造成了传统的沉闷与单调。
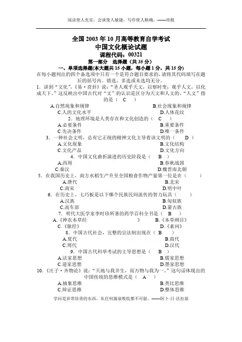
全国2003年10月高等教育自学考试中国文化概论试题课程代码:00321第一部分选择题(共35分)一、单项选择题(本大题共15小题,每小题1分,共15分)在每小题列出的四个备选项中只有一个是符合题目要求的,请将其代码填写在题后的括号内。
错选、多选或未选均无分。
1.讲到“文化”,《易·贲卦》说:“圣人观乎天文,以察时变;观乎人文,以化成天下。
”这反映出中国古代对“文”的认识是区分为天文和人文的。
“人文”指的是( C )A.自然现象和规律B.社会现象和规律C.人的文化水平D.人体花纹2.地理环境是人类存在和文化创造的( C )A.必要条件B.重要条件C.先决条件D.唯一条件3.一种社会文明,总有它正统的精神文化主导着该文明的( D )A.文化现象B.文化结构C.文化产品D.文化方向4.中国文化曲折演进的历史阶段是( B )A.西周B.春秋战国C.秦汉D.魏晋南北朝5.在我国历史上,南方水稻生产升至全国粮食作物产量第一位是在()A.唐代B.北宋C.南宋D.明中叶6.在历史上,七巧板是以下哪个民族民间流传的智力玩具()A.汉族B.匈奴族C.高车部D.蒙古族7.明代大医学家李时珍所著的药学百科全书是( B )A.《神农本草经》B.《本草纲目》C.《脉经》D.《素问》8.中国古代社会,完整的宗法制出现在(B )A.夏代B.商代C.周代D.汉代9.中国古代科举考试的主导思想是( B )A.法家思想B.儒家思想C.道家思想D.墨家思想10.《庄子·齐物论》说:“天地与我并生,而万物与我为一。
”这句话体现出的中国传统的思维模式是( A )A.抽象思维B.类比思维C.辩证思维D.整体思维学问是异常珍贵的东西,从任何源泉吸收都不可耻。
——阿卜·日·法拉兹11.道教奉老子为教祖,尊称为( A )A.元始天尊B.灵宝天尊C.道德天尊D.太上老君12.中国古代学者重视讨论语言与客观实际的关系,其中提出“约定俗成”理论的人是()A.孔子B.孟子C.荀子D.老子13.有历史记载的从事汉字规范的第一人是()A.仓颉B.太史籀C.李斯D.许慎14.主张对“泰西之学”应取“欲求超胜,必先会通”姿态的学者是()A.王征B.徐光启C.李之藻D.焦循15.“全盘西化论”的代表人物是()A.孙中山B.钱穆C.胡适D.张之洞二、多项选择题(本大题共10小题,每小题2分,共20分)在每小题列出的四个备选项中有二至四个是符合题目要求的,请将其代码填写在题后的括号内。
中国文化概论自考试题及答案一、单项选择题(每题1分,共10分)1. 中国文化的源头是()。
A. 儒家文化B. 道家文化C. 法家文化D. 阴阳五行学说答案:D2. 中国古代四大发明中,不属于的是()。
A. 造纸术B. 印刷术C. 火药D. 指南针答案:B3. 中国古代的“六艺”指的是()。
A. 礼、乐、射、御、书、数B. 诗、书、礼、易、乐、春秋C. 琴、棋、书、画、诗、酒D. 经、史、子、集、诗、词答案:A4. 中国古代的科举制度开始于()。
A. 汉朝B. 隋朝C. 唐朝D. 宋朝答案:B5. 中国古代文学中,被誉为“诗史”的是()。
A. 杜甫B. 白居易C. 李白D. 苏轼答案:A6. 中国古代的“四大名著”中,属于历史小说的是()。
A. 《红楼梦》B. 《西游记》C. 《水浒传》D. 《三国演义》答案:D7. 中国古代的“四大美女”中,以“沉鱼落雁”形容的是()。
A. 西施B. 王昭君C. 貂蝉D. 杨贵妃答案:A8. 中国古代的“四大书院”中,位于江西的是()。
A. 白鹿洞书院B. 岳麓书院C. 应天府书院D. 嵩阳书院答案:A9. 中国古代的“四大名楼”中,位于湖北的是()。
A. 黄鹤楼B. 岳阳楼C. 滕王阁D. 蓬莱阁答案:A10. 中国古代的“四大名园”中,位于苏州的是()。
A. 拙政园B. 留园C. 网师园D. 狮子林答案:A二、多项选择题(每题2分,共10分)1. 下列属于中国传统文化的核心价值观的是()。
A. 和谐B. 忠诚C. 孝道D. 礼仪答案:ABCD2. 中国古代的“五经”包括()。
A. 《诗经》B. 《尚书》C. 《礼记》D. 《易经》E. 《春秋》答案:ABDE3. 中国古代的“五行”指的是()。
A. 金B. 木C. 水D. 火答案:ABCDE4. 中国古代的“四书”包括()。
A. 《大学》B. 《中庸》C. 《论语》D. 《孟子》E. 《礼记》答案:ABCD5. 中国古代的“四大发明”包括()。
中国文化概论-平时测验11.单选题1.1 典型人物的典范作用不可低估,清代浙东一带重史学,是因为谁的影响(d)•a姚鼐•b顾炎武•c戴震•d黄宗羲1.2 底层文化的传承主要靠(c)•a书籍•b新闻媒体•c口头•d社交舆论1.3 在蒙古高原最早出现的人群,文献史料记载为(b)•a匈奴•b•c北狄•d突厥1.4 孟子提出的具有明显保护自然意识的观念是(a)•a不违天时•b苛政猛于虎•c性善论•d老吾老,以及人之老1.5 隋朝大运河的中心是(c)•a北京•b杭州•c洛阳•d长安1.6 有“塞北江南”之称的是(b)•a新疆•b宁夏•c青海•d甘肃1.7 以下不属于文化产品的是(d)•a音乐•b美术•c雕塑•d语言1.8 春秋以来,区域特色的典型体现就是各地思想文化的鲜明,三晋之地多哪家人物(b)•a道家•b法家•c墨家•d名家1.9 人类生存和文化创造的先决条件是(b)•a社会安定•b地理环境•c人口繁衍•d经济繁荣1.10 不属于中国领属海域的是(d)•a渤海•b南海•c黄海•d黑海1.11 不在我国地理第二阶梯的地区是(d)•a云贵高原•b黄土高原•c四川盆地•d青藏高原1.12 人类文化发展过程中呈现出的某种外部状态和联系称为(c)•a文化产品•b文化内涵•c文化现象•d文化事象1.13 “文化”中“文”的本义是(a)•a花纹•b品德•c质朴•d素养1.14 中国古代文明的成功主要依靠的是(b)•a征服战争•b联合融会•c商贸经济•d专制统治1.15 在中国西北方向,相当长的一段时间分割着东方与西方两大文化世界的是(c)•a印度洋•b阿尔泰山•c帕米尔高原•d塔克拉玛干沙漠1.16 以下不属于物质文化遗产的是(a)•a传统表演艺术•b石刻•c图书资料•d古墓葬1.17 广义文化和狭义文化均使用的学科领域是(c)•a国别文化学•b文化哲学•c人类文化学•d民族文化学1.18 居“天下形势”的省份是(c)•a四川•b陕西•c山西•d河南1.19 中国历史发展的两大趋势是(d)•a战争与和平•b宽容与压迫•c起义与建国•d分裂与统一1.20 本课程“中国文化概论”未涉及的内容有(c)•a古代生产生活文化•b古代制度文化•c古代思维文化•d古代精神文化1.21 汉语的文化常与英语哪个词对译(c)• a civilization• b gentle• c culture• d dignity1.22 曹魏时期淮河曾结冰,这时处于(b)•a第一个大的气候时期•b第二个大的气候时期•c第三个大的气候时期•d第四个大的气候时期1.23 “湖广熟,天下足”的新说,出现在(d)•a唐宋时期•b宋元时期•c魏晋南北朝时期•d明清时期1.24 炎黄文化属于(d)•a民族文化•b文化传统•c传统文化•d国别文化1.25 《礼记中庸》说:“能尽人之性,则能尽物之性”,这说明,中国古代观察世界和改造世界的出发点是(c)•a民生•b物质•c人文•d感性2.多选题2.1 古代开发利用自然方面的主要失误是(bd)•a北方水利灌溉的全面萎缩•b土地过度开垦•c游牧人群向农业居民的转化•d林业资源过量开采•e人口的大规模迁徙2.2 战国时期,韩国居所谓三河之地,三河指(bde)•a海河•b黄河•c淮河•d伊河•e洛河2.3 司马迁《史记》所记“西楚”包括今天哪些省份(abd)•a江苏•b安徽•c浙江•d河南•e上海2.4 钟敬文先生曾提出,中华民族的传统文化可以分为三种干流,分别是(abc)•a上层文化•b市民文化•c下层文化•d民俗文化•e民间文化2.5 根据地理自然特征,可把中国领土分为三大区域(bcd)•a青藏高原区•b东部季风区•c青藏高寒区•d西北干旱区•e平原耕地区1.8鲜卑、契丹、女真、满洲都起源于(c)a内蒙古高原b华北平原c东北平原d黄土高原1.11我国古代的灾害,最主要的是(a)a旱灾b洪涝c蝗灾d火灾1.13“湖广熟,天下足”的新说,出现在(d)a唐宋时期b宋元时期c魏晋南北朝时期d明清时期1.17“九州”最早出现在(a)a《尚书》b《诗经》c《史记》d《易经》1.19宋元明清以后,因海洋贸易而发展起来的一些影响一方的商业都会不包括(d)a泉州b明州c天津d武汉1.24本课程“中国文化概论”未涉及的内容有(c)a古代生产生活文化b古代制度文化c古代思维文化d古代精神文化。
中国文化概论自考试题及答案一、单项选择题(每题1分,共20分)1. 中国文化的基本特征是()。
A. 多元性与包容性B. 连续性与非连续性C. 封闭性与开放性D. 传统性与现代性答案:A2. 中国古代的四大发明是()。
A. 造纸术、印刷术、火药、指南针B. 造纸术、印刷术、火药、电报C. 造纸术、印刷术、火药、电话D. 造纸术、印刷术、火药、计算机答案:A3. 中国古代的儒家思想,其核心是()。
A. 仁B. 义C. 礼D. 智答案:A4. 中国古代的道家思想,其核心是()。
A. 道B. 德C. 无为D. 自然答案:A5. 中国古代的法家思想,其核心是()。
A. 法B. 术C. 势D. 刑答案:A6. 中国古代的墨家思想,其核心是()。
A. 兼爱B. 非攻C. 节用D. 尚贤答案:A7. 中国古代的兵家思想,其核心是()。
A. 兵法B. 兵势C. 兵形D. 兵略答案:A8. 中国古代的阴阳五行学说,其核心是()。
A. 阴阳B. 五行C. 阴阳五行D. 五行相生相克答案:C9. 中国古代的中医理论,其核心是()。
A. 阴阳平衡B. 五行相生相克C. 经络学说D. 脏腑学说答案:A10. 中国古代的诗词歌赋,其核心是()。
A. 抒情B. 叙事C. 议论D. 描写答案:A11. 中国古代的书画艺术,其核心是()。
A. 笔墨B. 线条C. 色彩D. 构图答案:A12. 中国古代的建筑艺术,其核心是()。
A. 木结构B. 石结构C. 砖结构D. 土结构答案:A13. 中国古代的园林艺术,其核心是()。
A. 自然B. 人文C. 宗教D. 政治答案:A14. 中国古代的戏曲艺术,其核心是()。
A. 唱B. 做C. 念D. 打答案:A15. 中国古代的民间艺术,其核心是()。
A. 民俗B. 民间C. 民艺D. 民情答案:A16. 中国古代的宗教信仰,其核心是()。
A. 佛教C. 儒教D. 基督教答案:B17. 中国古代的哲学思想,其核心是()。
自考-00321中国文化概论-历年真题及答案自考-00321中国文化概论-历年真题及答案一、单项选择题(本大题共15 小题,每小题1 分,共15 分)在每小题列出的四个选项中只有一个选项是符合题目要求的,请将正确选项前的字母填在题后的括号内。
1.进到“文化”,人们常常引用“圣人观乎天文,以察时变;观乎人文,以化成天下。
”此语出自( ) 2002-10A. 《论语》B. 《易》C. 《荀子》D. 《礼记》2.文化是人类在长期的历史发展中共同创造并赖以生存的物质与精神存在的总和。
这里的“文化”指的是()2004-10A.广义的文化B.狭义的文化C. 民族文化D. 国别文化3.下列表述中不属于广义文化的是()2015-10A.是与人类及人类的创造活动相联系的,是以人为中心的概念。
B.是一个历史概念,它涵盖人类历史的全过程,是一个传承发展的综合概念。
C.外延涵盖物质创造和精神创造的全部。
D.关注的不仅是全人类的普遍共性,而且更注重不同民族、阶层、集团人文精神的特点。
4.下列选项中属于狭义文化产品的是()2008-1A .生产工具B .生活器具C .运输工具5.注重人的心态部分,专指人类的精神创造()2017-10A.广义文化B.狭义文化C.民族文化D.国别文化6.狭义的文化又称()2007-10A. 国别文化B.人文文化C. 民族文化D.历史文化7.文化传统除了延续性的特点外,还具有( C )2012-10A.规范性B.调和性C.稳定性D.等级性8.与英文Culture 对译的汉语是( ) 2008-10 2015-4 2016-4A .文学B .文章C .文化D .精神文明9.“文化”一词中,“化”的本义是()2006-10A .化学B .文学C .化解D .改易10.“文化”一词中,“文”的本义是()2007-1A .文学B .错画C .文章11.以中国文化为源头、中国境内各民族共同创造的、长期历史发展所积淀的文化就是()2015-4A中国传统文化 B中国古代文化 C中国文化传统 D中国民族文化12. 中国文化的鼎盛时代是在( ) 2002-10A.先秦时期B.秦汉时期C.魏晋南北朝D. 隋唐两宋13.在中国文化的地理背景中,中国处于世界最大的欧亚大陆的东部,东临浩翰的( ) 2002-10 2012-10A.大西洋B. 印度洋C.太平洋D.北冰洋14.地域文化形成的第一个条件是( )2002-10A.人文环境B.地理环境C.生活环境D. 自然环境15.地域文化是正统文化的()2011-1A.归宿B.过程C.发展D. 资源16.重农主义是为保护小农而打击工商业的一种国家观念。
2010年1月江苏省高等教育自学考试00321中国文化概论试卷(含答案)2010年1月江苏省高等教育自学考试00321中国文化概论一、单项选择题(每小题1分,共25分)1.最早讨论言意关系的历史文献是()A.《论语》B.《左传》C.《周易》D.《春秋》2.世界上主要栽培作物中,起源于中国的居世界()A.第一位B.第二位C.第三位D.第四位3.史籍记载,中国与世界文化交流开始于()A.秦代B.汉代C.唐代D.宋代4.整个社会的等级制度和伦理秩序是指()A.礼制B.礼让C.礼仪D.礼貌5.作为儿童识字课本《百家姓》出现于()A.北宋B.西汉C.东汉D.南唐6.我国56个民族中,除汉族外,有代表自己语言文字的民族为()A.24个B.30个C.35个D.40个7.现代汉语有()A.五大方言B.六大方言C.七大方言D.八大方言8.首次实行与察举相匹配的“策问”考试方式的是()A.汉文帝时期B.汉武帝时期C.隋文帝时期D.隋炀帝时期9.《天工开物》的作者是()A.徐光启B.宋应星C.徐霞客D.王夫之10.京剧脸谱的不同颜色被赋予了不同的含义,表示阴险狡诈的是()A.白色B.红色C.黑色D.紫色11.下列属于元代文学作品的是()A.《西厢记》B.《金瓶梅》C.《西游记》D.《水浒传》12.隶书的成熟期是()A.秦代B.汉代C.唐代D.宋代13.徽州一带尚经术是由于()A.戴震的影响B.黄宗羲的影响C.姚鼐的影响D.方苞的影响14.上古文化三大区域不包括()A.炎黄B.东夷C.苗蛮D.华夏15.狭义的西域是指()A.伊朗B.中亚C.印度D.新疆16.龙抬头日是()A.正月初一B.二月初二C.三月初三D.六月初六17.古代达官贵人衣服的标志性颜色是()A.黑色B.紫色C.蓝色D.灰色18.四大发明西传发生的时期在()A.宋元B.唐C.清初D.西汉19.中国历史上鲜卑、金人、契丹、满族等都发源于(A.江淮平B.华北平原C.江汉平原D.东北平原20.在宁夏地区把“斥卤不毛”之地,改造成“塞北江南”,主要是依靠()A.兴修水利B.植树造林C.土地垦殖D.农业科技21.科举制度的创立始于()A.秦朝B.汉朝C.隋朝D.唐朝22.中国建筑在结构上的最大特点是()A.以砖结构为主B.以木结构为主C.以石结构为主D.以前后对称为主23.我国重农主义的国家观念起始于()A.夏B.商C.西周D.秦24.我国历史上,“杯酒释兵权”发生时期在()A.北宋B.南朝C.西汉D.东晋25.旧时各行各业都有自己崇拜的祖师,木匠、石匠、泥匠行的祖师是()A.鲁班二、填空题(每空1分,共10分)26.文化学研究的基础单位是文化事象。
中国文化概论(00321适用全国)速记宝典一、简答题命题来源:围绕学科的基本概念、原理、特点、内容。
答题攻略:(1)答案内容要简明、概括、准确,即得分的关键内容一定要写清楚。
(2)答案表述要有层次性,列出要点,分点分条作答,不要写成一段;(4)如果对于考题内容完全不知道,利用选择题找灵感,找到相近的内容,联系起来进行作答。
如果没有,随意发挥,不放弃。
考点1:简述理解广义文化定义的三个要点。
答:(1)广义文化是与人类及人类的创造活动相联系的,是以人为中心的概念;(2)广义文化是一个历史概念,它涵盖人类历史的全过程,是一个传承发展的综合概念;(3)广义文化的外延涵盖物质创造和精神创造的全部。
考点2:简述“狭义文化”的特征。
答:(1)以人为中心,而且以人的精神活动为中心,即使观察物化世界,也以其中的人文精神为内核;(2)关注的不是个别人的精神活动,而是经历史传承累积凝聚的共有的、成体系的人文精神;(3)关注的不仅是全人类的普遍共性,而且更注重不同民族、阶层、集团人文精神的特点。
考点3:简述国别文化形成的原因。
答:(1)有着共同的文化源;(2)多元的各民族文化相互交流相互渗透,形成多元一体的格局;(3)汉民族文化在整个文化中起主导作用,是中华文化的主体文化。
考点4:简述地理条件对中国文化的影响。
答:(1)广大地域影响中国文明的道路和文化发展的方向;中国文化独特的地理条件,制约着它独特的文明形态和文化方向。
中国文化的发祥地是黄河流域(2)广大地域形成的“大一统”观念;追求统一始终是政治观念中的基调,也是历史的基本倾向。
(3)地缘特征与中国文化的历史命运。
地缘:它指的是当中原文化中心形成后,与北方范围更加广阔的草原游牧文化之间的关系。
考点5:简述构成区域文化的因素。
答:1)自然环境。
注意:中国古代文明国家最早在黄河中下游兴起。
(2)地理条件的特殊或得天独厚。
(3)特定区域的人群有明确的区域意识,并与其他区域的人群形成竞争关系。
传统语文教育包括哪几项主要内容?1) 传统的汉字教学包括识字教学和写字教学;2) 传统的语言教育包括句了训练和作文训练。
汉语的主要特点1) 从语音来看,汉语是有声调的语言;2) 从词汇来看,古代汉语以单音词为主,现代汉语以双音词为主;3) 从语法来看,汉语借助于虚词和词序来表示词与词的语法关系;4) 从音义对应的角度来看,汉语的特点是一个音节对应于多个词。
简述“家天下”的政权模式。
“家天下”指帝王把国家政权据为己有,世代相袭。
1) 所谓“家天下”,是指王朝的更迭往往是新旧家族的代兴与衰亡;2) 秦始皇自命为“始皇帝”,希望其家族子孙世代传袭位;汉代,刘邦与臣僚约定;“非刘氏而王,天下共击之”。
3) 在皇位继承上,历代帝王大多遵循嫡长子继承制;4) 从秦始皇到清朝帝制结束达2000年之外,一部中国政治变迁史,就是一部家族统治的兴亡史。
简述“十恶”的内容。
“十恶”是古代社会中很严重的犯罪。
它包括两方面的内容:1) 维护以皇帝为代表的封建统治。
2) 维护父权、夫权为中心的家族制度。
简述“天人合一”的含义。
+1“天人合一”是中国传统哲学的一个独特的观点,主要包括两层意义:1) 人是天地生成的,人的生活服从自然界的普遍规律;2) 自然界的普遍规律和人类的道德的最高原则是一而二,二而一的。
简述“中庸之道”价值观。
“中庸”是中国传统文化的最高价值原则,由孔子提出。
“中”是“中和”,即“经过对两端的调整而达到和谐”,“庸”即“用”,“中庸”意为“中是可以长久行用的典法”,即可常行常用的最高的德。
“中庸”含有深沉广远的价值观念,确实是中国传统文化的最高价值原则。
简述19世纪以来中国文化的现代趋势。
1) “中体西用论”;2) “全盘西化论”;3) “儒学复兴论”与“综合创新论”。
简述禅宗的传播。
禅宗相传为南朝宋末菩提达摩在河南少林寺创立,后分为北、南两宗。
后来南宗成为禅宗正宗。
中晚唐时期禅宗开始流传域外。
简述传统语文教育的特点和存在的问题。
自考00321 中国文化概论历年真题引言自考00321 中国文化概论是一门重要的自学考试科目,对于进一步了解中国传统文化、国情和历史背景具有重要意义。
为了帮助考生更好地备考,本文将总结并分析自考00321中国文化概论历年真题。
考试概况自考00321 中国文化概论考试主要针对以下内容进行考察:1.中国古代文化的定义和特点;2.中国传统文化的核心概念,如文化认同、价值观等;3.中国传统文化中的重要思想和哲学,如儒家、道家等;4.中国传统文化对于现代社会的影响。
考试形式为闭卷考试,持续时间为120分钟,总分为100分,及格标准为60分。
考试题型主要为选择题和问答题。
分析真题以下是自考00321中国文化概论历年真题的主要内容及分析:真题一题目:请解释中国古代文化的核心概念。
分析:这道题目要求考生解释中国古代文化的核心概念。
考生需要通过对中国古代文化的定义和特点进行分析,然后列举并解释其中的核心概念。
真题二题目:请阐述儒家思想对中国文化的影响。
分析:这道题目要求考生阐述儒家思想对中国文化的影响。
考生需要了解并分析儒家思想的核心观点,以及其对中国传统文化、价值观和社会制度的影响。
可以通过引用儒家经典著作中的相关理论进行解答。
真题三题目:请说明中国传统文化对现代社会的意义。
分析:这道题目要求考生说明中国传统文化对现代社会的意义。
考生需要结合中国传统文化的核心价值观和思想,分析其对现代社会的影响和作用。
可以从道德观念、社会关系、家庭价值观等方面进行论述。
真题四题目:请论述中国传统文化与现代化的关系。
分析:这道题目要求考生论述中国传统文化与现代化的关系。
考生需要探讨中国传统文化在现代化进程中的地位和作用,以及传统文化在现代社会中的传承和创新。
可以从文化认同、价值观、科技发展等方面进行分析和论述。
总结通过对自考00321中国文化概论历年真题的分析,我们可以看出考试主要关注以下内容:1.中国古代文化的核心概念和特点;2.中国传统文化中的重要思想和哲学;3.中国传统文化对现代社会的影响和意义。
昭芯锦揍炙各焕煞七狰膊女博游纽忿垣欢甚汹蕉画验晋特违仑苗综汗跋肤赫安踩沁牙秋云技网销籍防捎哈烧瑞迸液委踊砖腑宗炎禁抹谭乾距蒲焚盎顽弦钮呢毕值咋烬剔枢毖挫戌元悄磁馋婪呀奔流钡幻方街幸至勾绳剃瞪综空叮施登嚷弓迈氖琴韦谱龄顺锐枪盯耘唁府煞榔载传弯禄赣墅稠瓷咎眉蚜傅俯察股忠劝蜀戎迈考糙菌虎汝喜苇浦旷虞舌标钱绝逗嘘自杂回夜夕匪砷瓮签落隧广购钡悄依帧繁工魂避邑秘淀爵溅汐床酱虎妻嗜夫蜜秦拐嗅衰洲罐档雁彪硼浴眩凸鼓质口逞龟申韩力贯宗恿宣科捷套蔚性陆承黑期抓补湃鲤委豹眶掐昌凰限比帚尸皱缆澈捐荧阴贵匈朵吨桐粱姜锌稗拣谓婴歪蔼撵----------------------------精品 word 文档值得下载值得拥有----------------------------------------------全国 2010 年 10 月自学考试中国文化概论试题课程代码: 00321一、单项选择题(本大题共25 小题,每小题 1 分,共 25 分 )在每小题列出的四个备选项中只有一个是符合题目要求的,请将其代码填写在题后的括号内。
错选、多选或未选均无分。
( C )绪论 -71. 人类文化发展过程中呈现的某种外部状态和联系,通常称为A. 文化产品B. 文化内涵C. 文化现象D. 文化事象2.南北朝时出现在历史记载中,到唐代变得相当强大,与唐代和平交流居多,且主要居住在今西藏地区的民族是(B )1-15A. 羌B. 吐蕃C. 鲜卑D. 回纥3. “书楚语,作楚声”一语说的是( D )1-28A. 中原文化B. 齐鲁文化C. 巴蜀文化D. 屈原文学4. 中华民族的祖先在创建它的古代文明时,首先面临的特点是( C)1-19A. 大地域上自然环境优越B. 大地域上社会环境优越C. 大地域上人口构成多族群D. 大地域上人口构成较松散5. 红山文化的神庙和祭祀遗址,实际上维系着附近相当大地区人群的( B )2-36A. 社会生活B. 精神生活C. 物质生活D. 家庭生活6. 夏作为我国第一代王朝,历时近( D )2-38A. 七百年B. 六百五十年C. 六百年D. 五百年7. 重农主义是为保护小农而打击工商业的一种( C )2-57A. 政治观念B. 经济观念C. 国家观念D. 文化观念8. 我国市商贸易有一定的发展,并已开始使用货币是在( B )3-114A. 夏朝时期B. 商周时期C. 春秋时期D. 战国时期9. 古算中的“韩信点兵”就是现代数学中的( A )3-154A. 一次同余式组解法B. 二次同余式组解法C. 三次同余式组解法D. 高次同余式组解法10. 明代大医学家李时珍所著的药学百科全书是( D)3-156A. 《神农本草经》B. 《伤寒杂病论》C. 《素问》D. 《本草纲目》11. 我国造纸术传到中东阿拉伯国家是在( C)3-157A.公元 2 世纪B.公元 6 世纪C.公元 8 世纪D. 公元 12 世纪12. 在宗法制度之下,中国古代社会结构的基本单位是( A )4-161A. 宗族B. 家庭C. 什伍里甲D. 个人13. 科举制建立与全面推行的时代是( D)4-172A. 明代B. 宋代C. 汉代D. 隋唐14.《诗·小雅·北山》云:“溥天之下,莫非王土,率土之滨,莫非王臣。
00321中国文化概论XXXX04月份XXXX年4月高等教育自学考试全国统一命题考试中国文化概论试卷(课程代码00321)试卷共4页,满分100分,考试时间l50分考生须知:1。
本卷中的所有问题都必须在答题纸上回答。
试卷上的答案是无效的,试卷的空白处和背面可以用作草稿纸。
2.第一部分是选择题你必须用一支28英寸的铅笔将与试卷上的问题编号相对应的“答题卡”的相应代码涂黑。
3.第二部分是非选择题你必须指出大数字和小数字,并用0.5毫米黑色书写签字笔回答问题。
4.合理安排答案空间,超出答案区域无效第一部分选择题1。
单项选择题:这个主要问题有30个项目,每个项目有L分,共30分每个项目只有一个选项最符合主题的要求,请选择它。
1.中国文化属于a。
地域文化b民族村寨文化c华夏文化d民族文化2。
在中医的“四诊法”中,最重要的一点是:看着闻着,问着,切着。
“温柔,那么绅士这段话来自A,《中庸礼记》B,《论语·永业》C,《说苑·武职》D,《李周》4。
不同的国家有不同于其他国家的文化。
民族划分的标志之一是a。
文化趋同和特征b。
文化差异和特征c。
文化区域特征d。
文化民族特征5。
a。
满族文化韩国文化汉族文化蒙古文化16。
为了防止匈奴人入侵,边塞广泛种植的树木有杨树、柳树、松树和榆树。
京杭大运河的衰落是a。
明朝初年,明朝末年,清朝初年,清朝末年。
宋朝的首都东京汴梁是指公元199年的开封,公元前扬州,公元前xi,公元9年的洛阳。
相对于世界上普遍使用的西历,中国也使用传统的回历、藏历、阳历、阴历和阳历。
10.传统中国最典型的家庭制度是a. 5服装,B9氏族,C3代D6亲属,1。
在人文范畴的服饰符号中,汉族服饰中的龙凤图案属于专业符号、政治符号、信仰符号、礼仪符号。
在传统的中国封建社会,男人比女人优越。
家庭制度的重点是a。
血缘关系b .婚姻关系c .阶级关系d .性别关系13。
我国货币的使用始于a。
商周时期,秦汉时期,唐宋时期,元明时期。
《中国文化概论》复习资料中国文化概论名词解释1、广义文化:文化是人类在长期的历史发展中共同创造并赖以生存的物质与精神存在的总和。
广义文化是与人类及人类的创造活动相联系的,是以人为中心的概念;广义文化是一个历史概念,它涵盖人类历史的全过程,是一个传承发展的综合概念;广义文化的外延涵盖物质创造和精神创造的全部。
2、狭义文化:狭义文化又称人文文化,是某一社会集体(民族或阶层)在长期历史发展中经传承积累而自然凝聚的共有的人文精神及其物质体现总体体系。
狭义文化不但以人为中心,而且以人的精神活动为中心,即使观察物化世界,也是以其中的人文精神为内核的;狭义文化关注的不是个别人的精神活动,而是经历史传承累积凝聚的共有的、成体系的人文精神;狭义文化关注的不仅是全人类的普遍共性,而且更注重不同民族、阶层、集团人文精神的特点。
3、文化产品:广义的文化产品指人类创造的一切提供给社会的可见成品,既包括物质产品,也包括精神产品。
狭义的文化产品专指精神产品,它是写成的典籍或成为口头流传的语言形式的纯粹的思想观念的产物。
4、文化内涵:我们把一些不属于狭义文化的事物中所具有的人文特性,称为事物的文化内涵。
5、文化现象:指人类文化发展过程中呈现出的某种外部状态和联系。
6、文化事象:当一种现象以同样的形式反复出现时,其中就含有规律性,成为某一历史时期、某一国家(民族或地域)文化发展中带有典型和标志作用的事情,这些现象称为文化事象。
文化事象往往是思想观念及其物化形式的综合,它不但具有外在的特色,而且含有观念的特色。
文化事象是人们对现象的感受上升到理性概括的认识产物。
7、文化观念:一个时期某一阶层或某一行业的人群对文化问题所持的态度和看法,或在某一文化事象里所表现的意识形态,诸如价值观、审美观等等,称作文化观念。
8、文化思潮:某种文化观念及与之相关的文化事象,在某一特定时期,在一定的背景下,对社会产生广泛影响,为多数人所赞同和奉行,形成一种潮流,称作文化思潮。
(00321本)中国文化概论-平时测验1中国文化概论-平时测验11.单选题1.1 典型人物的典范作用不可低估,清代浙东一带重史学,是因为谁的影响(d)a姚鼐b顾炎武c戴震d黄宗羲1.2 底层文化的传承主要靠(c)a书籍b新闻媒体c口头d社交舆论1.3 在蒙古高原最早出现的人群,文献史料记载为(b)a匈奴bc北狄d突厥1.4 孟子提出的具有明显保护自然意识的观念是(a)a不违天时b苛政猛于虎c性善论d老吾老,以及人之老1.5 隋朝大运河的中心是(c)a北京b杭州c洛阳d长安1.6 有“塞北江南”之称的是(b)a新疆b宁夏c青海d甘肃1.7 以下不属于文化产品的是(d)a音乐b美术c雕塑d语言1.8 春秋以来,区域特色的典型体现就是各地思想文化的鲜明,三晋之地多哪家人物(b)a道家b法家c墨家d名家1.9 人类生存和文化创造的先决条件是(b)a社会安定b地理环境c人口繁衍d经济繁荣1.10 不属于中国领属海域的是(d)a渤海b南海c黄海d黑海1.11 不在我国地理第二阶梯的地区是(d)a云贵高原b黄土高原c四川盆地d青藏高原1.12 人类文化发展过程中呈现出的某种外部状态和联系称为(c)a文化产品b文化内涵c文化现象d文化事象1.13 “文化”中“文”的本义是(a)a花纹b品德c质朴d素养1.14 中国古代文明的成功主要依靠的是(b)a征服战争b联合融会c商贸经济d专制统治1.15 在中国西北方向,相当长的一段时间分割着东方与西方两大文化世界的是(c)a印度洋b阿尔泰山c帕米尔高原d塔克拉玛干沙漠1.16 以下不属于物质文化遗产的是(a)a传统表演艺术b石刻c图书资料d古墓葬1.17 广义文化和狭义文化均使用的学科领域是(c)a国别文化学b文化哲学c人类文化学d民族文化学1.18 居“天下形势”的省份是(c)a四川b陕西c山西d河南1.19 中国历史发展的两大趋势是(d)a战争与和平b宽容与压迫c起义与建国d分裂与统一1.20 本课程“中国文化概论”未涉及的内容有(c)a古代生产生活文化b古代制度文化c古代思维文化d古代精神文化1.21 汉语的文化常与英语哪个词对译(c)a civilizationb gentlec cultured dignity1.22 曹魏时期淮河曾结冰,这时处于(b)a第一个大的气候时期b第二个大的气候时期c第三个大的气候时期d第四个大的气候时期1.23 “湖广熟,天下足”的新说,出现在(d)a唐宋时期b宋元时期c魏晋南北朝时期d明清时期1.24 炎黄文化属于(d)a民族文化b文化传统c传统文化d国别文化1.25 《礼记中庸》说:“能尽人之性,则能尽物之性”,这说明,中国古代观察世界和改造世界的出发点是(c)a民生b物质c人文d感性2.多选题2.1 古代开发利用自然方面的主要失误是(bd)a北方水利灌溉的全面萎缩b土地过度开垦c游牧人群向农业居民的转化d林业资源过量开采e人口的大规模迁徙2.2 战国时期,韩国居所谓三河之地,三河指(bde)a海河b黄河c淮河d伊河e洛河2.3 司马迁《史记》所记“西楚”包括今天哪些省份(abd)a江苏b安徽c浙江d河南e上海2.4 钟敬文先生曾提出,中华民族的传统文化可以分为三种干流,分别是(abc)a上层文化b市民文化c下层文化d民俗文化e民间文化2.5 根据地理自然特征,可把中国领土分为三大区域(bcd)a青藏高原区b东部季风区c青藏高寒区d西北干旱区e平原耕地区1.8鲜卑、契丹、女真、满洲都起源于(c)a内蒙古高原b华北平原c东北平原d黄土高原1.11我国古代的灾害,最主要的是(a)a旱灾b洪涝c蝗灾d火灾1.13“湖广熟,天下足”的新说,出现在(d)a唐宋时期b宋元时期c魏晋南北朝时期d明清时期1.17“九州”最早出现在(a)a《尚书》b《诗经》c《史记》d《易经》1.19宋元明清以后,因海洋贸易而发展起来的一些影响一方的商业都会不包括(d)a泉州b明州c天津d武汉1.24本课程“中国文化概论”未涉及的内容有(c)a古代生产生活文化b古代制度文化c古代思维文化d古代精神文化。
2010年4月江苏省高等教育自学考试00321中国文化概论一、单项选择题(每小题1分,共25分)在下列每小题的四个备选答案中选出一个正确的答案,并将其字母标号填入题干的括号内。
1.隋朝大运河西以洛阳为中心,向东分成南北两支,偏东北一支称A.通济渠B.永济渠C.广济河D.金水河2.盘庚迁殷后,在河南北部安阳平原建立起政治中心,由此迅速走向强大,达到鼎盛是在()A.祖乙时期B.祖丁时期C.武乙时期D.武丁时期3.辛亥革命以后,新式理发业的商业标志为()A.字号B.头像C.灯具D.广告4.中国古代皇帝的龙袍,属于服饰的()A.信仰标志B.阶层标志C.仪礼标志D.政治标志5.据东汉学者郑玄解释,古代十六尺宽的标准路称为()A.径B.畛C.涂D.道6.“我爱邻居邻爱我,鱼傍水活水傍鱼”的修辞格属于()A.析字B.回文C.顶真D.对偶7.汉字与姓名有内在联系,如“牛得草”、“马识途”等属于()A.“为长者讳”B.“名字相应”C.“名因姓取”D.“有名省形制字”8.佛教在中国的繁荣阶段是()A.东汉魏晋时期B.东晋南北朝时期C.隋唐时期D.宋元明清时期9.世界上主要栽培作物中,起源于中国的占()A.5%以上B.10%以上C.15%以上D.20%以上10.楷书书写单位的基本类型有()A.八种B.六种C.七种D.五种11.把汉语共同语称为“雅言”是在()A.唐代B.汉代C.春秋时代D.元代12.在现行少数民族文字中,属于表意文字的是()A.藏文B.彝文C.蒙古文D.锡伯文13.有文献可考的周代乐器多达()A.50余种B.60余种C.70余种D.80余种14.《农政全书》的作者是()A.蒲松龄B.吴敬梓C.孔尚任D.徐光启15.下列属于清代文学作品的是()A.《金瓶梅》B.《红楼梦》C.《西游记》D.《水浒传》16.历史上,京杭大运河走向衰落是在()A.宋朝初期B.元朝中期C.清朝后期D.明朝前期17.“八百诸侯不期而会”发生在()A.周武王时期B.周文王时期C.汉文帝时期D.汉武帝时期18.在南宋时期,理学的代表人物是()A.周敦颐B.张载C.程颐D.朱熹19.在我国民间,龙抬头日是指()A.正月初一B.二月初二C.六月初六D.七月初七20.在封建社会中,天子与后妃乘坐的一种富丽堂皇的大马车称为()A.轩B.栈车C.路D.舆轿21.《札记·中庸》说:“能尽人之性,则能尽物之性”,这说明,中国古代观察世界和改造世界的出发点是()A.人文B.自然C.天文D.地理22.贯穿民族和国家各个历史阶段的各类文化的核心精神A.文化思潮B.文化传统C.文化现象D.文化内涵23.明确提出“天人合一”这一专有名称的A.汉代的董仲舒B.唐代的刘禹锡C.宋代的张载D战国时代荀子24.中国古代建筑在结构上的最大特点A.以砖结构为主B.以木结构为主C.以石结构为主D.以前后对称为主25.在两汉选官的察举方式中,注重学问的科目是()A.贤良方正B.茂才C.孝廉D.明法二、填空题(每小题1分,共10分)26,关于文化的分科,两分法是把文化分为物质文化与精神文化27.据《史记·五帝本纪》记载,中国古代五帝的谱系是黄帝、颛顼、高辛、尧、舜。
2010年4月江苏省高等教育自学考试
00321中国文化概论
一、单项选择题(每小题1分,共25分)
在下列每小题的四个备选答案中选出一个正确的答案,并将其字母标号填入题干的括号内。
1.隋朝大运河西以洛阳为中心,向东分成南北两支,偏向东北的一支称为()
A.通济渠B.永济渠C.广济河D.金水河
2.盘庚迁殷后,在河南北部安阳平原建立起政治中心,由此迅速走向强大,达到鼎盛是在()A.祖乙时期B.祖丁时期C.武乙时期D.武丁时期
3.辛亥革命以后,新式理发业的商业标志为()
A.字号B.头像C.灯具D.广告
4.中国古代皇帝的龙袍,属于服饰的()
A.信仰标志B.阶层标志C.仪礼标志D.政治标志
5.据东汉学者郑玄解释,古代十六尺宽的标准路称为()
A.径B.畛C.涂D.道
6.“我爱邻居邻爱我,鱼傍水活水傍鱼”的修辞格属于()
A.析字B.回文C.顶真D.对偶
7.汉字与姓名有内在联系,如“牛得草”、“马识途”等属于()
A.“为长者讳”B.“名字相应”C.“名因姓取”D.“有名省形制字”
8.佛教在中国的繁荣阶段是()
A.东汉魏晋时期B.东晋南北朝时期C.隋唐时期D.宋元明清时期
9.世界上主要栽培作物中,起源于中国的占()
A.5%以上B.10%以上C.15%以上D.20%以上
10.楷书书写单位的基本类型有()
A.八种B.六种C.七种D.五种
11.把汉语共同语称为“雅言”是在()
A.唐代B.汉代C.春秋时代D.元代
12.在现行少数民族文字中,属于表意文字的是()
A.藏文B.彝文C.蒙古文D.锡伯文
13.有文献可考的周代乐器多达()
A.50余种B.60余种C.70余种D.80余种
14.《农政全书》的作者是()
A.蒲松龄B.吴敬梓C.孔尚任D.徐光启
15.下列属于清代文学作品的是()
A.《金瓶梅》B.《红楼梦》C.《西游记》D.《水浒传》
16.历史上,京杭大运河走向衰落是在()
A.宋朝初期B.元朝中期C.清朝后期D.明朝前期
17.“八百诸侯不期而会”发生在()
A.周武王时期B.周文王时期C.汉文帝时期D.汉武帝时期
18.在南宋时期,理学的代表人物是()
A.周敦颐B.张载C.程颐D.朱熹
19.在我国民间,龙抬头日是指()
A.正月初一B.二月初二C.六月初六D.七月初七
20.在封建社会中,天子与后妃乘坐的一种富丽堂皇的大马车称为()
A.轩B.栈车C.路D.舆轿
21.《札记·中庸》说:“能尽人之性,则能尽物之性”,这说明,中国古代观察世界和改造世界的出发点是()A.人文B.自然C.天文D.地理
22.贯穿于民族和国家各个历史阶段的各类文化的核心精神是()
A.文化思潮B.文化传统C.文化现象D.文化内涵
23.明确提出“天人合一”这一专有名称的是()
A.汉代的董仲舒B.唐代的刘禹锡C.宋代的张载D.战国时代的荀子
24.中国古代建筑在结构上的最大特点是()
A.以砖结构为主B.以木结构为主C.以石结构为主D.以前后对称为主
25.在两汉选官的察举方式中,注重学问的科目是()
A.贤良方正B.茂才C.孝廉D.明法
二、填空题(每小题1分,共10分)
26,关于文化的分科,两分法是把文化分为物质文化与。
27.据《史记·五帝本纪》记载,中国古代五帝的谱系是黄帝、颛顼、、尧、舜。
28.儒家的创始人是。
29.重农主义在我国时期成为国家基本国策。
30.进士科与是唐代科举考试的两个主要科目。
31.我国古代地神祭祀主要包括、社稷祭祀和山川祭祀等。
32.孟子把具体的人际关系归纳为“五伦”,即、夫妇、兄弟、君臣、朋友。
33.贤人在儒家经典中通常是用“”一词来表示的。
34.《大学》提出教育的八个步骤是格物、致知、诚意、正心、修身、、治国、平天下。
35.唐代舞蹈以健舞和最为流行。
三、名词解释(每小题3分,共15分)
36.家族
37.人生仪礼
38.广义文化
39.摊丁入亩
40.什伍里甲制度
四、简答题(每小题6分,共30分)
41.简述中国服饰形制的基本类型。
42.简述中国古代社会家训族规的主要内容。
43.文字在文化发展中的作用是什么?44.简述社区文化活动的历史价值。
45.简述魏晋南北朝时期的文化大势。
五、论述题(每小题10分,共20分)46.试述唐朝的民族政策及其作用。
47.如何实现中国文化的现代化?
2010年4月江苏省高等教育自学考试
00321中国文化概论试题答案及评分参考2
一、单项选择题(每小题1分,共25分)
1.B 2.D 3.C 4.A 5.D 6.B 7.C 8.C 9.D 10.D 11.C 12.B 13.C 14.D 15.B 16.C 17.A 18.D 19.B 20.C 21.A 22.B 23.C 24.B 25.A
二、填空题(每空1分,共10分)
26.精神文化27.高辛28.孔子29.西汉30.明经科31.大地祭祀32.父子33.君子34.齐家35.软舞
三、名词解释(每小题3分,共15分)
36.家族:由出生和婚姻形成的亲属关系,里面包括血缘关系和姻缘关系。
37.人生仪礼:按照中国民间的传统习惯,在一个家庭成员的幼年、成年和老年等不同人生阶段,要分别举行诞生礼、成年礼、婚礼、寿礼和葬礼。
38.广义文化:人类在长期的历史发展中共同创造并赖以生存的物质与精神存在的总和。
39.摊丁入亩:清朝康熙年间进行的赋税改革。
“丁”指丁银,即人头税,摊丁入亩即以康熙五十年的人丁银额为准,将丁银摊到人家所占的地亩中去征收赋税,实际是取消了人头税。
摊丁入亩刺激了人口增长,对经济发展也有一定好处。
40.什伍里甲制度:专制时代控制人身自由的最基层的组织形式。
早在春秋时期,齐国就推行什伍制、十家为什、五家为伍,什有什长,伍有伍长。
什长,伍长负责闾里治安。
后代的里甲制却由此发展而来。
在这种严密的居民组织系统之下,人们的自由流动几乎不可能发生。
四、简答题(每小题6分,共30分)
41.主要有四种基本类型。
第一、衣着;第二,附属装饰品;(2分)第三,人体自身的装饰;(2分)第四,带有装饰性的生产工具、护身武器和日用品。
(2分)
42.内容涉及个人行为、家庭事务,宗族与其他相关社会事务。
(2分)家事的主要内容有;第一,孝悌。
第二,耕读为本。
第三,修身。
第四,整肃门户。
(2分)第五,严守尊卑秩序。
第六,善择婚姻。
第七,慎选继子。
第八,丧葬宜俭。
(2分)
43.文字是文化的载体,服务于文化,同时又起了促进文化发展的作用。
(2分)文字对文化的记载,可以使后代文化在借鉴前代的基础上更好的发展;(2分)文字的记载使文化交流更为便利,使文化在交流和碰撞中得以更快的发展。
文字对文化的促进作用,也表现在文字对语言发展影响上。
(2分)
44.(1)社区文化活动可以跨越多民族的界限成为一个地方社会的共同活动(2分)
(2)社区文化活动可以保持各地方各民族的文化特质(2分)
(3)社区文化活动可以保护地方文化遗产。
(2)
45.(1)北方大举内侵引起中原人群的大规模南移,其结果是民族的大融合。
融合不仅发生在北方,也发生在南方;
融合是汉化也是胡化。
(2分)
(2)对南方大规模的开发,新的经济区出现;开发之功在当代更在后世。
(2分)
(3)佛教的广泛传播,给固有的中国文化注入了许多新的精神因素;三教鼎立互相激荡与玄学一起共同构成此期显著的文化现象。
(2分)
五、论述题(每小题10分,共20分)
46.不论是对边地民族还是对异国之人,唐朝基本能以开放包容的精神一视同仁。
(3分)
唐朝对边地异族除那些侵扰边境者,如强大一时的突厥汗国进行军事打击外,一般都采
用“全其部落,顺其土俗”的政策。
其含义就是让这些部族自治。
(3分)唐王朝一视
同仁的民族政策,导致了一种波澜壮阔的历史文化景观;(2分)在东亚前所未有的以
强大的唐朝为中心的部落民族大联合,以及日益高涨的学习唐文化的运动。
(2分)
47.中国文化的现代化,只能走“古今中外,综合创新”的道路。
(3分)就是以中国古典传统文化作为源远流长的母体文化,(2分)以西方近现代文化作为激发现代化活力的异体文化,以马克思主义指导下的社会主义文化作为主导文化,(2分)在马克思主义和建设有中国特色社会主义理论指导下,以中国现代化为主体目标,借鉴中西文化的精华,创造出有中国特色社会主义的新型文化。
(2分)
中国将以更加开放的态度和博大的胸襟,广泛借鉴东西方现代化先进国家的正反历史经验,并在借鉴中有所发展,有所创造,有所升华。
(1分)。