电缆符号及意义
- 格式:doc
- 大小:333.50 KB
- 文档页数:25
图纸常见电缆电线符号解释NH-YJV-0.6/1KV解释:耐火交联聚乙烯绝缘聚氯乙烯护套额定电压0.6/1KV电力电缆。
NH:表示耐火。
YJV:表示交联聚乙烯绝缘聚氯乙烯护套电力电缆。
0.6/1KV:表示电力电缆的额定电压。
NH-YJV-4*4+E4解释:耐火交联聚乙烯绝缘聚氯乙烯护套 5 根 4 平方的电力电缆。
NH:表示耐火YJV:表示交联聚乙烯绝缘聚氯乙烯护套电力电缆。
4*4:表示3 根4 平方的火线和一根4 平方的零线。
E4:表示1 根4 平方的地线。
YDF-YJV-(4*120 E70)/(4*25 E16)解释:预制分支电缆交联聚乙烯绝缘聚氯乙烯护套主电缆为 4 根120 的和 1 根70 的电缆,分支电缆为 4 根25的和 1 根16 的电缆。
YDF:表示预制分支电缆。
YJV:表示交联聚乙烯绝缘聚氯乙烯护套电力电缆。
4*120:表示3 根120 平方的火线和一根120 平方的零线。
E70:表示1 根70的地线。
4*25:表示3 根25 平方的火线和一根25 平方的零线。
E16:表示1 根70的地线。
(4*120 E70)/(4*25 E16):表示前面的(4*120 E70)为主电缆,后面的(4*25 E16)为分支电缆。
NH-BV-0.45/0.75KV解释:耐火铜芯聚氯乙烯绝缘电线额定电压0.45/0.75KV电力电线NH:表示耐火。
BV:表示铜芯聚氯乙烯绝缘电线。
0.45/0.75KV:表示电力电线的额定电压。
ZR-BV解释:阻燃铜芯聚氯乙烯绝缘电线。
ZR:表示阻燃。
图纸上还常见三个字母:S R P解释:一般你要在电气图纸上看到这三个字母它们和电线在一起标注那它们代表的意思是:S:代表双绞线。
R:代表软电线。
P:代表屏蔽线。
电缆符号及意义电线电缆中BV、BLV、BVVB、BVR、RV、RVS、RVV、QVR、AVVR、VV、VLV、KVV是什么意思?都是电线的一些型号B系列归类属于布电线,所以开头用B,电压:300/500V 电线按用途分为电磁线和通用绝缘电线。
绝缘电线又称为布电线。
绝缘电线(布电线)是指包覆绝缘层的电线,包括各种连接线、安装线。
V就是PVC聚氯乙烯,也就是(塑料)L就是铝芯的代码T就是铜芯的代码(一般省略不写)R就是(软)的意思,要做到软,就是增加导体根数BV铜芯聚氯乙烯绝缘电线BLV铝芯聚氯乙烯绝缘电线BVR铜芯聚氯乙烯绝缘软电线以上电线结构:导体+绝缘拿2.5mm2为例:BV是1根直径1.78mm和7根0.68两种BLV是1根直径1.78mmBVR是19根直径0.41mmRV铜芯聚氯乙烯绝缘连接软电线它比BVR更软,还是2.5是49根0.25mm铜丝RVV铜芯聚氯乙烯绝缘聚氯乙烯护套连接软电线比RV多了一层塑料护套另外:我们最常用的“护套线”BVVB铜芯聚氯乙烯绝缘聚氯乙烯护套扁型电缆就是2根BV线,在+一层白色的护套什么是护套线护套线是指带有护套层的单芯或多芯电线,带护套的较安全。
说白了,我们最常用的“护套线”,一层白色聚氯乙烯护套,里面套着几根BV线。
这种线一般是铜芯导线,除了导线外面有一层绝缘层外,导线外面还有一层保护层。
常用的护套线有RVV、BVV、RVVB、bvvb这几种型号。
护套线的可分为硬护套线和软护套线两种。
根据应用环境和形状分为圆护套线和扁护套线,圆护套线一般的是多芯,扁的一般是单芯。
YJV是什么电缆(YJV电缆含义)【全称】交联聚乙烯绝缘聚氯乙烯护套电力电缆Y----聚乙烯J-----交联V----聚氯乙烯护套【芯数】单芯、2芯、3芯、4芯、5芯、3+1、3+2、4+1等【规格】1.5平方到240平方不等【颜色】黑色【铜质】国标无氧铜(紫铜)【护套】聚氯乙烯PVC【标准】本产品按GB12706《额定电压35KV铜芯、铝芯塑料绝缘电力电缆》标准生产,同时还可根据用户需要定做电缆。
电缆缩写表示及用途1、SYV:实心聚乙烯绝缘射频同轴电缆2、SYWV(Y):物理发泡聚乙绝缘有线电视系统电缆,视频(射频)同轴电缆(SYV、SYWV、SYFV)适用于闭路监控及有线电视工程SYWV(Y)、SYKV 有线电视、宽带网专用电缆结构:(同轴电缆)单根无氧圆铜线+物理发泡聚乙烯(绝缘)+(锡丝+铝)+聚氯乙烯(聚乙烯)3、信号控制电缆(RVV护套线、RVVP屏蔽线)适用于楼宇对讲、防盗报警、消防、自动抄表等工程RVVP:铜芯聚氯乙烯绝缘屏蔽聚氯乙烯护套软电缆电压300V/300V 2-24芯用途:仪器、仪表、对讲、监控、控制安装4、RG:物理发泡聚乙烯绝缘接入网电缆用于同轴光纤混合网(HFC)中传输数据模拟信号5、KVVP:聚氯乙烯护套编织屏蔽电缆用途:电器、仪表、配电装置的信号传输、控制、测量6、RVV(227IEC52/53)聚氯乙烯绝缘软电缆用途:家用电器、小型电动工具、仪表及动力照明7、AVVR 聚氯乙烯护套安装用软电缆8、SBVV HYA 数据通信电缆(室内、外)用于电话通信及无线电设备的连接以及电话配线网的分线盒接线用9、RV、RVP 聚氯乙烯绝缘电缆10、RVS、RVB 适用于家用电器、小型电动工具、仪器、仪表及动力照明连接用电缆11、BV、BVR 聚氯乙烯绝缘电缆用途:适用于电器仪表设备及动力照明固定布线用12、RIB 音箱连接线(发烧线)13、KVV 聚氯乙烯绝缘控制电缆用途:电器、仪表、配电装置信号传输、控制、测量14、SFTP 双绞线传输电话、数据及信息网15、UL2464 电脑连接线16、VGA 显示器线17、SYV 同轴电缆无线通讯、广播、监控系统工程和有关电子设备中传输射频信号(含综合用同轴电缆)18、SDFAVP、SDFAVVP、SYFPY 同轴电缆,电梯专用35KV 交联聚乙烯绝缘低卤及无卤阻燃、耐火电力电缆型号及名称1)型号用字母及数字含义:NH——通过GB12666.6类耐火试验;ZR——通过GB12666.5类成束燃烧试验;B——低卤(型号末位);C——无卤低烟(型号末位);YJ——交联聚乙烯绝缘;V——低卤阻燃聚氯乙烯护套或衬层;S——无卤阻燃热塑性聚烯烃护套或衬层;22——钢带铠装低卤阻燃聚氯乙烯外护套;24——钢带铠装无卤阻燃热塑性聚烯烃外护套。
电线电缆符号大全电线电缆符号的含义电线电缆符号的含义电线电缆中BV、BLV、BVVB、BVR、RV、RVS、RVV、QVR、A VVR、VV、VLV、KVV是什么意思?都是电线的一些型号B系列归类属于布电线,所以开头用B,电压:300/500V V就是PVC聚氯乙烯,也就是(塑料)L就是铝芯的代码R就是(软)的意思,要做到软,就是增加导体根数BV铜芯聚氯乙烯绝缘电线BLV铝芯聚氯乙烯绝缘电线BVR铜芯聚氯乙烯绝缘软电线以上电线结构:导体+绝缘拿2.5mm2为例:BV是1根直径1.78mm和7根0.68两种BLV是1根直径1.78mmBVR是19根直径0.41mmRV铜芯聚氯乙烯绝缘连接软电线它比BVR更软,还是2.5是49根0.25mm铜丝RVV铜芯聚氯乙烯绝缘聚氯乙烯护套连接软电线比RV多了一层塑料护套另外:我们最常用的“护套线”BVVB铜芯聚氯乙烯绝缘聚氯乙烯护套扁型电缆就是2根BV线,在+一层白色的护套规格型号名称使用范围VV VLV 聚氯乙烯绝缘聚氯乙烯敷设在室内、隧道及管道中,电缆不能承受机械外力作用。
VY VLY 聚乙烯护套电力电缆VV22 VLV22 VV23 VLV23 聚氯乙烯绝缘聚氯乙烯聚乙敷设在室内、隧道内直埋土壤,电缆能承受机械外力作用。
烯护套钢带铠装电力电缆VV32 VLV32 VV33 VLV33 VV42 VLV42 VV43 VLV43 聚氯乙烯绝缘聚氯乙烯敷设在高落差地区,电缆能承受机械外力作用及相当的拉力。
聚乙烯护套钢丝铠装电力电缆YJV YJLV 交联聚乙烯绝缘聚氯乙烯敷设在室内、隧道及管道中,电缆不能承受机械外力作用。
YJY YJLY 聚乙烯护套电力电缆YJV22 YJLV22 YJV23 YJLV23 交联聚乙烯绝缘聚氯乙烯敷设在室内、隧道内直埋土壤,电缆能承受机械外力作用。
聚乙烯护套钢带铠装电力电缆YJV32 YJLV32 YJV33 YJLV33 YJV42 YJLV42 YJV43 YJLV43 交联聚乙烯绝缘聚氯乙烯敷设在高落差地区,电缆能承受机械外力作用及相当的拉力。
电力电缆各型号中符号含义电力电缆各型号中符号含义1、35KV 交联聚乙烯绝缘低卤及无卤阻燃、耐火电力电缆型号及名称1) 型号用字母及数字含义:NH——通过GB12666.6类耐火试验;ZR——通过GB12666.5类成束燃烧试验;B——低卤(型号末位);C——无卤低烟(型号末位);YJ——交联聚乙烯绝缘;V——低卤阻燃聚氯乙烯护套或衬层;S——无卤阻燃热塑性聚烯烃护套或衬层;22——钢带铠装低卤阻燃聚氯乙烯外护套;24——钢带铠装无卤阻燃热塑性聚烯烃外护套。
2)型号组合结构及表示的电缆名称,见表型号名称NH/ZR-YJV-B 交联聚乙烯绝缘低卤、阻燃、耐火型电力电缆NH/ZR-YJV22-B 交联聚乙烯绝缘低卤、阻燃、耐火型钢带铠装电力电缆NH-ZR-YJS-C 交联聚乙烯绝缘无卤低烟、阻燃热塑性聚烯烃衬垫耐火型电力电缆NH-ZR-YJS24-C 交联聚乙烯绝缘无卤低烟、阻燃热塑性聚烯烃衬垫耐火型电力电缆2、额定电压450/750V及以下控制电缆型号及名称产品分类绝缘护套屏蔽、铠装特性1)代号含义K 控制电缆V 聚氯乙烯V 聚氯乙烯P 铜丝编织屏蔽R 软导体结构Y 聚乙烯P2 铜带屏蔽ZR 阻燃电缆YJ 交联聚乙烯Y 聚乙烯22 钢带铠装NH 耐火电缆KVV22聚氯乙烯绝缘聚氯乙烯护套钢带铠装控制电缆。
KYJVP-ZR交联聚乙烯绝缘聚氯乙烯护套铜丝编织屏蔽阻燃控制电缆。
KYJVP2-NH 交联聚乙烯绝缘聚氯乙烯护套铜带屏蔽耐火控制电缆。
2)主要用途及使用特性适用于额定电压450/750V及以下的控制、监控回路及保护线路等。
交联聚乙烯(XLPE)绝缘控制电缆长期允许工作温度不超过90℃,聚氯乙烯绝缘、聚乙烯绝缘控制电缆长期允许工作温度不超过70℃,安装环境温度不低于0℃。
铜带屏蔽或钢带铠装电缆的弯曲半径应不小于电缆外径的12倍,其它类型电缆的弯曲半径不小于电缆外径的6倍。
3、电力电缆各型号中符号含义T: 铜(一般省略,不写进型号中) L: 铝V:聚氯乙烯绝缘或护套YJ: 交联聚氯乙烯绝缘22: 钢带铠装32: 细钢丝铠装42: 粗钢丝铠装2)型号组合结构及表示的电缆名称,见表额定电压450/750V及以下控制电缆计算出总功率P把各个灯具的功率加起来P KW,很简单,注意电压相同(2)计算出总电流I经验公式I = 3.5 P ,P的单位是KW,I的单位是A(3)根据电流选用电缆电缆有单芯的和多芯的,简单说,单芯指电缆外皮里面是一根硬的单独的芯,多芯里面由很多很细的金属丝“拧成的”一般灯具选多芯的就可以。
电线电缆符号表示型号含义:R一连接用软电缆(电线),软结构。
V-绝缘聚氯乙烯。
V-聚氯乙烯绝缘V -聚氯乙烯护套B一平型(扁形)。
S一双绞型。
A一镀锡或镀银。
F—耐局温P一编织屏敝P2—铜带屏敝P22—钢带铠装Y—预制型、一般省略,或聚烯轻护套FD-产品类别代号,指分支电缆。
将要颁布的建设部标准用FZ表示,其实质相同YJ一交联聚乙烯绝缘V一聚氯乙烯绝缘或护套ZR-阻燃型NH—耐火型WDZ-无卤低烟阻燃型WDN 一无卤低烟耐火型例如:SYV 75-5-1(A、B、C)S:射频Y:聚乙烯绝缘V:聚氯乙烯护套A : 64编B: 96 编C: 128编75: 75欧姆5:线径为5mm 1:代表单芯SYWV 75-5-1S:射频Y:聚乙烯绝缘W:物理发泡V:聚氯乙烯护套75: 75欧姆5:线缆外径为5MM 1 :代表单芯例如:RVVP2*32/0.2 RVV2*1.0 BVRR:软线VV:双层护套线P屏蔽2: 2芯多股线32:每芯有32根铜丝0.2:每根铜丝直径为0.2MM ZR-RVS2*24/0.12ZR:阻燃R:软线S:双绞线2: 2芯多股线24: 每芯有24根铜丝0.12:每根铜丝直径为0.12mm 型号、名称RV铜芯氯乙烯绝缘连接电缆(电线)AVR镀锡铜芯聚乙烯绝缘平■型连接软电缆(电线)RVB铜芯聚氯乙烯平■型连接电线RVS铜芯聚氯乙烯绞型连接电线RVV铜芯聚氯乙烯绝缘聚氯乙烯护套圆形连接软电缆ARVV镀锡铜芯聚氯乙烯绝缘聚氯乙烯护套平■形连接软电缆RVVB铜芯聚氯乙烯绝缘聚氯乙烯护套平■形连接软电缆RV —105铜芯耐热105 C聚氯乙烯绝缘聚氯乙烯绝缘连接软电缆A已205AFV 250AFJ 250镀银聚氯乙氟塑料绝缘耐高温—60C -250C连接软电线2、规格表示法的含义规格采用芯数、标称截面和电压等级表示①单芯分支电缆规格表示法:同一回路电缆根数* (1*标称截面)0.6/1KV ,如:4*(1*185)+1*95 0.6/1KV②多芯绞合型分支电缆规格表示法:同一回路电缆根数*标称截面0.6/1KV ,如:4**185+1*95 0.6/1KV③多芯同护套型分支电缆规格表示法:电缆芯数x标称截面-T,如:4X25-T3、完整的型号规格表小法因为分支电缆包含主干电缆和支线电缆。
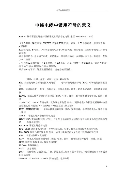
RVVP:铜芯聚氯乙烯绝缘屏蔽聚氯乙烯护套软电缆电压300V/300V 2-24芯(主人解释:R.软电线;VV.PVC绝缘和PVC护套,只有一个V是指前者,且没有护套;P.屏蔽线K.控制电缆;B.电线;-105.表示最高可用于105摄氏度,橡胶电缆,主要用于电动工具的电源电缆最后字母是B,表示扁平电缆,就是那种一排多股线粘在一起那种,有白色、灰色等,有些人叫“排线”,中间有L是铝导线,有J是交联,有ZR连在一起是“阻燃”,有NH连在一起是“耐火”有下标22表示钢铠装,2表示铜铠装,最后的P有下标2好象是铜屏蔽层,没有是编织屏蔽)用途:仪器、仪表、对讲、监控、控制安装RG:物理发泡聚乙烯绝缘接入网电缆用于同轴光纤混合网(HFC)中传输数据模拟信号UTP:局域网电缆用途:传输电话、计算机数据、防火、防盗保安系统、智能楼宇信息网KVVP:聚氯乙烯护套编织屏蔽电缆用途:电器、仪表、配电装置的信号传输、控制、测量SYWV(Y)、SYKV 有线电视、宽带网专用电缆结构:(同轴电缆)单根无氧圆铜线+物理发泡聚乙烯(绝缘)+(锡丝+铝)+聚氯乙烯(聚乙烯)RVV(227IEC52/53)聚氯乙烯绝缘软电缆用途:家用电器、小型电动工具、仪表及动力照明AVVR 聚氯乙烯护套安装用软电缆SBVV HYA 数据通信电缆(室内、外)用于电话通信及无线电设备的连接以及电话配线网的分线盒接线用RV、RVP 聚氯乙烯绝缘电缆RVS、RVB 适用于家用电器、小型电动工具、仪器、仪表及动力照明连接用电缆BV、BVR 聚氯乙烯绝缘电缆用途:适用于电器仪表设备及动力照明固定布线用RIB 音箱连接线(发烧线)KVV 聚氯乙烯绝缘控制电缆用途:电器、仪表、配电装置信号传输、控制、测量SFTP 双绞线传输电话、数据及信息网UL2464 电脑连接线VGA 显示器线SYV 同轴电缆无线通讯、广播、监控系统工程和有关电子设备中传输射频信号(含综合用同轴电缆)SDFAVP、SDFAVVP、SYFPY 同轴电缆,电梯专用JVPV、JVPVP、JVVP 铜芯聚氯乙烯绝缘及护套铜丝编织电子计算机控制电缆二1)类别:H——市内通信电缆HP——配线电缆HJ——局用电缆(2)绝缘:Y——实心聚烯烃绝缘YF——泡沫聚烯烃绝缘YP——泡沫/实心皮聚烯烃绝缘(3)内护层:A——涂塑铝带粘接屏蔽聚乙烯护套S——铝,钢双层金属带屏蔽聚乙烯护套V——聚氯乙烯护套(4)特征:T——石油膏填充G——高频隔离C——自承式(5)外护层:23——双层防腐钢带绕包销装聚乙烯外被层33——单层细钢丝铠装聚乙烯被层43——单层粗钢丝铠装聚乙烯被层53——单层钢带皱纹纵包铠装聚乙烯外被层553——双层钢带皱纹纵包铠装聚乙烯外被层市话通信电缆↘↙涂塑铝带粘接屏蔽聚乙烯护套HYFAT泡沫聚乙烯绝缘↗↖石油膏填充*市话通信电缆↘↙涂塑铝带粘接屏蔽聚乙烯护套HYAC实心聚乙烯绝缘↗↖自承式HYA-200×2---- ×0.4含义:铜芯实心聚烯烃绝缘,涂塑铝粘接屏蔽聚乙烯护套的市内通信电缆线组为对绞,线径为0.4mm,对数为200对。
电缆符号及意义电线电缆符号及意义BV、BLV、BVVB、BVR、RV、RVS、RVV、QVR、AVVR、VV、VLV、KVV都是电线的一些型号。
B系列电线属于布电线,因此以B开头。
电压为300/500V的电线根据用途分为电磁线和通用绝缘电线。
绝缘电线也称为布电线,指包覆绝缘层的电线,包括各种连接线和安装线。
其中V代表PVC聚氯乙烯即塑料,L代表铝芯,T代表铜芯(一般省略不写),R代表软,增加导体根数可以使电线更软。
例如,BV是铜芯聚氯乙烯绝缘电线,BLV是铝芯聚氯乙烯绝缘电线,BVR是铜芯聚氯乙烯绝缘软电线。
以上电线结构为导体+绝缘。
以2.5mm2为例,BV有1根直径为1.78mm和7根直径为0.68mm两种,BLV有1根直径为1.78mm,BVR有19根直径为0.41mm。
RV是铜芯聚氯乙烯绝缘连接软电线,比BVR更软,2.5mm2的RV有49根0.25mm铜丝。
RVV是铜芯聚氯乙烯绝缘聚氯乙烯护套连接软电线,比RV多了一层塑料护套。
此外,我们最常用的“护套线”是BVVB,铜芯聚氯乙烯绝缘聚氯乙烯护套扁型电缆,即2根BV线加一层白色护套。
护套线是指带有护套层的单芯或多芯电线,带护套的电线更安全。
常用的护套线有RVV、BVV、RVVB、BVVB等型号。
护套线可分为硬护套线和软护套线两种,根据应用环境和形状分为圆护套线和扁护套线,圆护套线一般为多芯,扁护套线一般为单芯。
YJV电缆含义YJV电缆全称为交联聚乙烯绝缘聚氯乙烯护套电力电缆,其中Y代表聚乙烯,J代表交联,V代表聚氯乙烯护套。
YJV电缆芯数可为单芯、2芯、3芯、4芯、5芯、3+1、3+2、4+1等,规格从1.5平方到240平方不等,颜色为黑色。
铜质为国标无氧铜(紫铜),护套为聚氯乙烯PVC。
YJV电缆按GB《额定电压35KV铜芯、铝芯塑料绝缘电力电缆》标准生产,同时也可根据用户需要定做电缆。
YJV电缆适用于室内、电缆沟、管道、隧道等,也可埋在松散的土壤中,不能承受外力作用,一般用于电路传输的主干道,额定电压为电力线路输配电用(一般额定电压为U0/U)0.6/1---26/35kv。
型号含义:R-连接用软电缆(电线),软结构。
V-绝缘聚氯乙烯。
V-聚氯乙烯绝缘 V-聚氯乙烯护套B-平型(扁形)。
S-双绞型。
A-镀锡或镀银。
F-耐高温P-编织屏蔽P2-铜带屏蔽P22-钢带铠装Y—预制型、一般省略,或聚烯烃护套FD—产品类别代号,指分支电缆。
将要颁布的建设部标准用FZ表示,其实质相同YJ—交联聚乙烯绝缘V—聚氯乙烯绝缘或护套ZR—阻燃型NH—耐火型WDZ—无卤低烟阻燃型WDN—无卤低烟耐火型例如:SYV 75-5-1(A、B、C)S: 射频Y:聚乙烯绝缘V:聚氯乙烯护套A:64编B:96编C:128编75:75欧姆5:线径为5mm 1:代表单芯SYWV 75-5-1S: 射频Y:聚乙烯绝缘W:物理发泡V:聚氯乙烯护套75:75欧姆5:线缆外径为5MM 1:代表单芯例如:RVVP2*32/0.2 RVV2*1.0 BVRR: 软线VV:双层护套线P屏蔽2:2芯多股线32:每芯有32根铜丝0.2:每根铜丝直径为0.2MMZR-RVS2*24/0.12ZR: 阻燃R: 软线S:双绞线2:2芯多股线24:每芯有24根铜丝 0.12:每根铜丝直径为0.12mm型号、名称RV 铜芯氯乙烯绝缘连接电缆(电线)AVR 镀锡铜芯聚乙烯绝缘平型连接软电缆(电线)RVB 铜芯聚氯乙烯平型连接电线RVS 铜芯聚氯乙烯绞型连接电线RVV 铜芯聚氯乙烯绝缘聚氯乙烯护套圆形连接软电缆ARVV 镀锡铜芯聚氯乙烯绝缘聚氯乙烯护套平形连接软电缆RVVB 铜芯聚氯乙烯绝缘聚氯乙烯护套平形连接软电缆RV-105 铜芯耐热105℃聚氯乙烯绝缘聚氯乙烯绝缘连接软电缆AF-205AFS-250AFP-250镀银聚氯乙氟塑料绝缘耐高温-60℃~250℃连接软电线2、规格表示法的含义规格采用芯数、标称截面和电压等级表示①单芯分支电缆规格表示法:同一回路电缆根数*(1*标称截面)0.6/1KV,如:4*(1*185)+1*95 0.6/1KV②多芯绞合型分支电缆规格表示法:同一回路电缆根数*标称截面0.6/1KV,如:4**185+1*95 0.6/1KV③多芯同护套型分支电缆规格表示法:电缆芯数×标称截面-T,如:4×25-T3、完整的型号规格表示法因为分支电缆包含主干电缆和支线电缆。
电线电缆中的常用符号的意义RVVP:铜芯聚氯乙烯绝缘屏蔽聚氯乙烯护套软电缆电压300V/300V 2-24芯K.控制电缆;B.电线;-105.表示最高可用于105摄氏度,橡胶电缆,主要用于电动工具的电源电缆最后字母是B,表示扁平电缆,就是那种一排,中间有L是铝导线,有J是交联,有ZR连在一起是“阻燃”,有NH连在一起是“耐火”有下标22表示钢铠装,2表示铜铠装,最后的P有下标2好象是铜屏蔽层,没有是编织屏蔽)用途:仪器、仪表、对讲、监控、控制安装RG:物理发泡聚乙烯绝缘接入网电缆用于同轴光纤混合网(HFC)中传输数据模拟信号UTP:局域网电缆用途:传输电话、计算机数据、防火、防盗保安系统、智能楼宇信息网KVVP:聚氯乙烯护套编织屏蔽电缆用途:电器、仪表、配电装置的信号传输、控制、测量SYWV(Y)、SYKV 有线电视、宽带网专用电缆结构:(同轴电缆)单根无氧圆铜线+物理发泡聚乙烯(绝缘)+(锡丝+铝)+聚氯乙烯(聚乙烯)RVV(227IEC52/53)聚氯乙烯绝缘软电缆用途:家用电器、小型电动工具、仪表及动力照明AVVR 聚氯乙烯护套安装用软电缆SBVV HYA 数据通信电缆(室内、外)用于电话通信及无线电设备的连接以及电话配线网的分线盒接线用RV、RVP 聚氯乙烯绝缘电缆RVS、RVB 适用于家用电器、小型电动工具、仪器、仪表及动力照明连接用电缆BV、BVR 聚氯乙烯绝缘电缆用途:适用于电器仪表设备及动力照明固定布线用RIB 音箱连接线(发烧线)KVV 聚氯乙烯绝缘控制电缆用途:电器、仪表、配电装置信号传输、控制、测量SFTP 双绞线传输电话、数据及信息网UL2464 电脑连接线VGA 显示器线SYV 同轴电缆无线通讯、广播、监控系统工程和有关电子设备中传输射频信号(含综合用同轴电缆)SDFAVP、SDFAVVP、SYFPY 同轴电缆,电梯专用JVPV、JVPVP、JVVP 铜芯聚氯乙烯绝缘及护套二1)类HP——配线电缆HJ——局用电缆(2)绝缘:Y——YF——泡沫聚烯烃绝缘YP——泡沫/实心皮聚烯烃绝缘(3)内护层:A——涂塑铝带粘接屏蔽聚乙烯护套S——铝,钢双层金属带屏蔽聚乙烯护套V——聚氯乙烯护套(4)特征:T——石油膏填充G——高频隔离C——自承式(5)外护层:23——双层防腐钢带绕包销装聚乙烯外被层33——单层细钢丝铠装聚乙烯被层43——单层粗钢丝铠装聚乙烯被层53——单层钢带皱纹纵包铠装聚乙烯外被层553——双层钢带皱纹纵包铠装聚乙烯外被层市话通信电缆↘ ↙ 涂塑铝带粘接屏蔽聚乙烯护套HYFAT泡沫聚乙烯绝缘↗ ↖ 石油膏填充*市话通信电缆↘ ↙涂塑铝带粘接屏蔽聚乙烯护套HYAC实心聚乙烯绝缘↗ ↖自承式HYA-200×2---- ×0.4含义:铜芯实心聚烯烃绝缘,涂塑铝粘接屏蔽聚乙烯护套的市内通信电缆线组为对绞,线径为0.4mm,对数为200对。
电缆符号及意义范文
电缆符号是用于电路图中表示电缆、导线的图形符号,以便于电气工
程师和技术人员理解电路连接方式和电缆的用途。
下面是一些常见的电缆
符号及其意义:
1.直线段:表示导线或电缆,用于连接电气设备之间的电路。
2.电缆连接:表示电缆或导线的连接点,通常为圆圈或点。
3.弯曲线:表示电缆或导线的弯曲部分,用于显示电路中电缆或导线
的走向。
4.平行线:表示平行放置的电缆或导线,用于显示电路中电缆或导线
是平行连接的。
5.交叉线:表示电缆或导线的交叉点,用于显示复杂电路中的连接关系。
6.符号箭头:表示电缆或导线的进出方向,用于显示电流的流向。
7.管道:表示电缆或导线的保护管道,用于保护电缆或导线不受外界
环境的影响。
8.圆圈或方框:表示电缆或导线的接地点,用于显示电流的返回路径。
9.带有双箭头的直线:表示双绞线,用于数字通信和计算机网络。
10.波浪线:表示同轴电缆,用于视频信号传输。
11.闪电符号:表示防雷接地,用于防止雷击损坏电气设备。
12.虚线:表示电缆或导线的延伸部分,用于显示电路图中无法容纳的部分。
13.斜线:表示电缆或导线的屏蔽层,用于减少干扰和保护数据传输质量。
14.线头:表示电缆或导线的引出点,用于连接其他设备或电路。
以上是一些常见的电缆符号及其意义,电气工程师和技术人员可以通过这些符号来理解电路连接方式和电缆的用途,从而进行电路设计、故障排除和维修工作。
1、线缆规格型号含义:R-连接用软电缆(电线),软结构。
V-绝缘聚氯乙烯。
V-聚氯乙烯绝缘V-聚氯乙烯护套B-平型(扁形)。
S-双绞型。
A-镀锡或镀银。
F-耐高温P-编织屏蔽P2-铜带屏蔽P22-钢带铠装Y—预制型、一般省略,或聚烯烃护套FD—产品类别代号,指分支电缆。
将要颁布的建设部标准用FZ表示,其实质相同YJ—交联聚乙烯绝缘V—聚氯乙烯绝缘或护套ZR—阻燃型NH—耐火型WDZ—无卤低烟阻燃型WDN—无卤低烟耐火型例如:SYV 75-5-1(A、B、C)S: 射频Y:聚乙烯绝缘V:聚氯乙烯护套A:64编B:96编C:128编75:75欧姆5:线径为5MM 1:代表单芯SYWV 75-5-1S: 射频Y:聚乙烯绝缘W:物理发泡V:聚氯乙烯护套75:75欧姆5:线缆外径为5MM 1:代表单芯例如:RVVP2*32/0.2 RVV2*1.0 BVRR: 软线VV:双层护套线P屏蔽2:2芯多股线32:每芯有32根铜丝0.2:每根铜丝直径为0.2MMZR-RVS2*24/0.12ZR: 阻燃R: 软线S:双绞线2:2芯多股线24:每芯有24根铜丝0.12:每根铜丝直径为0.12MM型号、名称RV 铜芯氯乙烯绝缘连接电缆(电线)AVR 镀锡铜芯聚乙烯绝缘平型连接软电缆(电线)RVB 铜芯聚氯乙烯平型连接电线RVS 铜芯聚氯乙烯绞型连接电线RVV 铜芯聚氯乙烯绝缘聚氯乙烯护套圆形连接软电缆ARVV 镀锡铜芯聚氯乙烯绝缘聚氯乙烯护套平形连接软电缆RVVB 铜芯聚氯乙烯绝缘聚氯乙烯护套平形连接软电缆RV-105 铜芯耐热105oC聚氯乙烯绝缘聚氯乙烯绝缘连接软电缆AF-205AFS-250AFP-250 镀银聚氯乙氟塑料绝缘耐高温-60oC~250oC连接软电线2、规格表示法的含义规格采用芯数、标称截面和电压等级表示①单芯分支电缆规格表示法:同一回路电缆根数*(1*标称截面),0.6/1KV,如:4*(1*185)+1*95 0.6/1KV②多芯绞合型分支电缆规格表示法:同一回路电缆根数*标称截面,0.6/1KV,如:4**185+1*95 0.6/1KV③多芯同护套型分支电缆规格表示法:电缆芯数×标称截面-T,如:4×25-T2、电线电线型号中:字母B表示布电线,字母V表示塑料中的聚氯乙烯,字母R表示软线(导体为很多细丝绞在一起)。
电线电缆常用字母和数字符号的含义电线电缆常用字母和数字符号的含义类别用途符号K-控制 P-信号 DDZ-低烟低卤阻燃 N-农用 Y-移动用 WDZ低烟无卤阻燃 JK-架空 ZR-阻燃 DJ-电子计算机用 A-安装用 NH-耐火 F-飞机(航空用) 绝缘材料符号V-聚氯乙烯 YJ-交联聚乙烯 X-橡皮 Y-聚乙烯 F-氟塑料导体材料符号T-铜(一般省略) LH-铝合金 G-钢 L-铝 R-软导体护层材料符号V-聚氯乙烯 F-氟塑料 Y-聚乙烯 N-尼龙屏蔽材料符号P-铜丝编织 P3-铝塑复合带 P2-铜带特征符号F-防腐型 B-扁\平 Z-中型 Q-轻型 S-双绞型 C-重型护层数字符号20-裸双纲带铠装 23-双钢带铠装聚乙烯护套 22-双钢带铠装聚氯乙烯护套30-裸细钢丝铠装32-细钢丝铠装聚氯乙烯护套 33-细钢丝铠装聚乙烯护套 40-裸粗钢丝铠装42-粗钢丝铠装聚氯乙烯护套 43-粗钢丝铠装聚氯乙烯护套电线电缆的分类新闻来源【】『2001-7-21 17:24:28』电线电缆产品钏类极多。
综合产品的性能、结构和制造工艺的相近性,并结合产品的使用特点,可将所有电线电缆产品分为五大类:1、裸电线;2、绕组线;3、电气装备电线电缆;4、电力电缆;5、通信电线电缆。
1、裸电线与裸异体制品:指仅有导体,而无绝缘层的产品,其中包括铜、铝等各种金属和复合金属圆单线、各种结构的架空输电线用绞线、软接线、型线和型材。
2、绕组线以绕组的形式在磁场中切割磁力线感应产生电流,或通以电流产生磁场所用的电线称为绕组线,其中包括具有各种特性的漆包线、纤维绕包线、无机绝缘线等。
3、电气装备用电线电缆:从电力系统的配电点把电能直接传送到各种用电设备、器具的电源连接线路用电线电缆,各种工农业装备中的电气安装线和控制信用电线电缆均属于这一类产品。
这类产品使用面最广,品种最多,而且大多要结合所用装备的特性的使用的环境条件来确定产品的结构、性能、因此,除大量的通用产品外,还有许多专用的特种产品。
电力电缆各型号中符号含义(2009-02-06 13:54:53)标签:低卤交联聚乙烯铠装电力电缆杂谈电力电缆各型号中符号含义35KV 交联聚乙烯绝缘低卤及无卤阻燃、耐火电力电缆 型号及名称1型号用字母及数字含义:NH——通过GB12666.6类耐火试验;ZR——通过GB12666.5类成束燃烧试验;B——低卤(型号末位);C——无卤低烟(型号末位);YJ——交联聚乙烯绝缘;V——低卤阻燃聚氯乙烯护套或衬层;S——无卤阻燃热塑性聚烯烃护套或衬层;22——钢带铠装低卤阻燃聚氯乙烯外护套;24——钢带铠装无卤阻燃热塑性聚烯烃外护套。
2型号组合结构及表示的电缆名称,见表型号 名称NH/ZR-YJV-B 交联聚乙烯绝缘低卤、阻燃、耐火型电力电缆NH/ZR-YJV22-B 交联聚乙烯绝缘低卤、阻燃、耐火型钢带铠装电力电缆NH-ZR-YJS-C 交联聚乙烯绝缘无卤低烟、阻燃热塑性聚烯烃衬垫(或护层)耐火型电力电缆 NH-ZR-YJS24-C 交联聚乙烯绝缘无卤低烟、阻燃热塑性聚烯烃衬垫(或护层)耐火型电力电缆额定电压450/750V及以下控制电缆型号及名称 产品分类 绝缘 护套 屏蔽、铠装 特性代号 含义 代号 含义 代号 含义 代号 含义 代号 含义K 控制电缆 V 聚氯乙烯 V 聚氯乙烯 P 铜丝编织屏蔽 R 软导体结构Y 聚乙烯 P2 铜带屏蔽 ZR 阻燃电缆YJ 交联聚乙烯 Y 聚乙烯 22 钢带铠装 NH 耐火电缆2KVV22聚氯乙烯绝缘聚氯乙烯护套钢带铠装控制电缆。
KYJVP-ZR交联聚乙烯绝缘聚氯乙烯护套铜丝编织屏蔽阻燃控制电缆。
KYJVP2-NH 交联聚乙烯绝缘聚氯乙烯护套铜带屏蔽耐火控制电缆。
主要用途及使用特性适用于额定电压450/750V及以下的控制、监控回路及保护线路等。
交联聚乙烯(XLPE)绝缘控制电缆长期允许工作温度不超过90℃,聚氯乙烯绝缘、聚乙烯绝缘控制电缆长期允许工作温度不超过70℃,安装环境温度不低于0℃。
型号含义:R-连接用软电缆(电线),软结构。
V-绝缘聚氯乙烯。
V-聚氯乙烯绝缘V-聚氯乙烯护套B-平型(扁形)。
S-双绞型。
A-镀锡或镀银。
F-耐高温P-编织屏蔽P2-铜带屏蔽P22-钢带铠装Y—预制型、一般省略,或聚烯烃护套FD—产品类别代号,指分支电缆。
将要颁布的建设部标准用FZ表示,其实质相同YJ—交联聚乙烯绝缘V—聚氯乙烯绝缘或护套ZR—阻燃型NH—耐火型WDZ—无卤低烟阻燃型WDN—无卤低烟耐火型例如:SYV 75-5-1(A、B、C)S: 射频Y:聚乙烯绝缘V:聚氯乙烯护套A:64编B:96编C:128编75:75欧姆5:线径为5mm 1:代表单芯SYWV 75-5-1S: 射频Y:聚乙烯绝缘W:物理发泡V:聚氯乙烯护套75:75欧姆5:线缆外径为5MM 1:代表单芯例如:RVVP2*32/0.2 RVV2*1.0 BVRR: 软线VV:双层护套线P屏蔽2:2芯多股线32:每芯有32根铜丝0.2:每根铜丝直径为0.2MMZR-RVS2*24/0.12ZR: 阻燃R: 软线S:双绞线2:2芯多股线24:每芯有24根铜丝0.12:每根铜丝直径为0.12mm型号、名称RV 铜芯氯乙烯绝缘连接电缆(电线)AVR 镀锡铜芯聚乙烯绝缘平型连接软电缆(电线)RVB 铜芯聚氯乙烯平型连接电线RVS 铜芯聚氯乙烯绞型连接电线RVV 铜芯聚氯乙烯绝缘聚氯乙烯护套圆形连接软电缆ARVV 镀锡铜芯聚氯乙烯绝缘聚氯乙烯护套平形连接软电缆RVVB 铜芯聚氯乙烯绝缘聚氯乙烯护套平形连接软电缆RV-105 铜芯耐热105oC聚氯乙烯绝缘聚氯乙烯绝缘连接软电缆AF-205AFS-250AFP-250 镀银聚氯乙氟塑料绝缘耐高温-60℃~250℃连接软电线2、规格表示法的含义规格采用芯数、标称截面和电压等级表示①单芯分支电缆规格表示法:同一回路电缆根数*(1*标称截面)0.6/1KV,如:4*(1*185)+1*95 0.6/1KV②多芯绞合型分支电缆规格表示法:同一回路电缆根数*标称截面0.6/1KV,如:4**185+1*95 0.6/1KV③多芯同护套型分支电缆规格表示法:电缆芯数×标称截面-T,如:4×25-T3、完整的型号规格表示法因为分支电缆包含主干电缆和支线电缆。
电缆的规格型号代表的含义电缆的规格型号代表的含义一型号含义:R-连接用软电缆(电线),软结构。
V-绝缘聚氯乙烯。
V-聚氯乙烯绝缘V-聚氯乙烯护套B-平型(扁形)。
S-双绞型。
A-镀锡或镀银。
F-耐高温P-编织屏蔽P2-铜带屏蔽P22-钢带铠装Y—预制型、一般省略,或聚烯烃护套FD—产品类别代号,指分支电缆。
将要颁布的建设部标准用FZ 表示,其实质相同YJ—交联聚乙烯绝缘V—聚氯乙烯绝缘或护套ZR—阻燃型NH—耐火型WDZ—无卤低烟阻燃型WDN—无卤低烟耐火型例如:SYV 75-5-1(A、B、C)S: 射频Y:聚乙烯绝缘V:聚氯乙烯护套A:64编B:96编C:128编75:75欧姆5:线径为5MM 1:代表单芯SYWV 75-5-1S: 射频Y:聚乙烯绝缘W:物理发泡V:聚氯乙烯护套75:75欧姆5:线缆外径为5MM 1:代表单芯例如:RVVP2*32/0.2 RVV2*1.0 BVRR: 软线VV:双层护套线P屏蔽2:2芯多股线32:每芯有32根铜丝0.2:每根铜丝直径为0.2MMZR-RVS2*24/0.12ZR: 阻燃R: 软线S:双绞线2:2芯多股线24:每芯有24根铜丝0.12:每根铜丝直径为0.12MM型号、名称RV 铜芯氯乙烯绝缘连接电缆(电线)A VR 镀锡铜芯聚乙烯绝缘平型连接软电缆(电线)RVB 铜芯聚氯乙烯平型连接电线RVS 铜芯聚氯乙烯绞型连接电线RVV 铜芯聚氯乙烯绝缘聚氯乙烯护套圆形连接软电缆ARVV 镀锡铜芯聚氯乙烯绝缘聚氯乙烯护套平形连接软电缆RVVB 铜芯聚氯乙烯绝缘聚氯乙烯护套平形连接软电缆RV-105 铜芯耐热105oC聚氯乙烯绝缘聚氯乙烯绝缘连接软电缆AF-205AFS-250AFP-250 镀银聚氯乙氟塑料绝缘耐高温-60oC~250oC连接软电线规格表示法的含义规格采用芯数、标称截面和电压等级表示①单芯分支电缆规格表示法:同一回路电缆根数*(1*标称截面),0.6/1KV,如:4*(1*185)+1*95 0.6/1KV 请登陆:输配电设备网浏览更多信息②多芯绞合型分支电缆规格表示法:同一回路电缆根数*标称截面,0.6/1KV,如:4**185+1*95 0.6/1KV③多芯同护套型分支电缆规格表示法:电缆芯数×标称截面-T,如:4×25-T完整的型号规格表示法因为分支电缆包含主干电缆和支线电缆。
电缆符号及意义电线电缆中BV、BLV、BVVB、BVR、RV、RVS、RVV、QVR、AVVR、VV、VLV、KVV是什么意思?都是电线的一些型号B系列归类属于布电线,所以开头用B,电压:300/500V 电线按用途分为电磁线和通用绝缘电线。
绝缘电线又称为布电线。
绝缘电线(布电线)是指包覆绝缘层的电线,包括各种连接线、安装线。
V就是PVC聚氯乙烯,也就是(塑料)L就是铝芯的代码T就是铜芯的代码(一般省略不写)R就是(软)的意思,要做到软,就是增加导体根数BV铜芯聚氯乙烯绝缘电线BLV铝芯聚氯乙烯绝缘电线BVR铜芯聚氯乙烯绝缘软电线以上电线结构:导体+绝缘拿2.5mm2为例:BV是1根直径1.78mm和7根0.68两种BLV是1根直径1.78mmBVR是19根直径0.41mmRV铜芯聚氯乙烯绝缘连接软电线它比BVR更软,还是2.5是49根0.25mm铜丝RVV铜芯聚氯乙烯绝缘聚氯乙烯护套连接软电线比RV多了一层塑料护套另外:我们最常用的“护套线”BVVB铜芯聚氯乙烯绝缘聚氯乙烯护套扁型电缆就是2根BV线,在+一层白色的护套什么是护套线护套线是指带有护套层的单芯或多芯电线,带护套的较安全。
说白了,我们最常用的“护套线”,一层白色聚氯乙烯护套,里面套着几根BV线。
这种线一般是铜芯导线,除了导线外面有一层绝缘层外,导线外面还有一层保护层。
常用的护套线有RVV、BVV、RVVB、bvvb这几种型号。
护套线的可分为硬护套线和软护套线两种。
根据应用环境和形状分为圆护套线和扁护套线,圆护套线一般的是多芯,扁的一般是单芯。
YJV是什么电缆(YJV电缆含义)【全称】交联聚乙烯绝缘聚氯乙烯护套电力电缆Y----聚乙烯J-----交联V----聚氯乙烯护套【芯数】单芯、2芯、3芯、4芯、5芯、3+1、3+2、4+1等【规格】1.5平方到240平方不等【颜色】黑色【铜质】国标无氧铜(紫铜)【护套】聚氯乙烯PVC【标准】本产品按GB12706《额定电压35KV铜芯、铝芯塑料绝缘电力电缆》标准生产,同时还可根据用户需要定做电缆。
【用途】适用于室内、电缆沟、管道、隧道等,也可埋在松散的土壤中,不能承受外力作用,一般为电路传输的主干道,额定电压为电力线路输配电用【一般额定电压】(U0/U)0.6/1---26/35kv【使用特性】1.电缆导体的最高额定温度为90°C,短路时(最长持续时间不超过5S),电缆导体的最高温度不超过250°C。
2.敷设电缆时的环境温度不应该低于0°C3.敷设时允许弯曲半径:单芯电缆不小于电缆外径的15倍;多芯电缆不小于电缆外径的10倍。
yc是什么电缆YC橡套电缆全称重型通用橡套软电缆,是橡套线的一种。
YC电缆适用于交流额定电压450/750V以下家用电器、电动工具和各种移动式电器设备或轻型移动电气设备,或用于工地上临时施工用,能承受较大的机械外力作用。
线芯的长期允许工作温度应不超过60℃。
Y代表橡胶绝缘,C代表重型电缆。
里面的护套也为橡胶绝缘,导体为铜丝。
橡套电缆分为重型电缆(yc电缆)、中型电缆(yz电缆)及轻型电缆(YQ电缆)。
好的YC电缆的绝缘层都是纯天然橡胶制作,导体则以良好导电性能的无氧铜杆为佳品。
而目前市场的大部分产品均或多或少不能达到此种质量。
YC电缆型号:YC电缆内主要为多芯电缆,常用的有2芯、3芯、4芯、5芯,铜芯的面积0.75到几十平方不等。
BV电线电缆知识BV电缆线是铜芯聚氯乙烯绝缘电线电缆,简称塑铜线,是电线电缆中最常用的一种线,也是我们日常生活中接触最多的一种线。
导体材料:无氧铜绝缘材料:PVC颜色:黑,黄,蓝,红、棕、白等工作温度:60度,70度,95度额定电压:450/750V敷设电缆(线)时环境温度不低于零下15度。
电缆允许弯曲半径:电缆外径(D)小于25mm者不小于4D;电缆外径(D)为25mm者及以上应不小于6D。
成品电缆(线)及电缆线芯须经工频火花耐压试验。
电缆(线)的标志须按GB6995标准执行,标志应清晰、耐擦。
国标bv电线电缆用于交流额定电压450/750V及以下或直流电压1000V及以下的电器装置、仪表、装修、电信设备、动力照明和线路,可明敷或暗敷。
产品标准:GB5023.3-1997 JB8734-98 符合IEC CCC标准,国标bv电缆生产合格证必须印有3C认证标志。
一、R-连接用软电缆(电线),软结构。
V-绝缘聚氯乙烯。
V-聚氯乙烯绝缘V-聚氯乙烯护套B-平型(扁形)。
S-双绞型。
A-镀锡或镀银。
F-耐高温P-编织屏蔽P2-铜带屏蔽P22-钢带铠装Y—预制型、ZR—阻燃型NH—耐火型WDZ—无卤低烟阻燃型WDN—无卤低烟耐火型二:通用各种字母代表的含义:A:(聚)胺(脂),安(装),铝塑料护套(Alpeth)B:扁,半,编(织),泵,布,(聚)苯(乙烯),三、电缆常识:电缆通常分为电力电缆和控制电缆两种。
1、电缆通用符号表示的含义:〔1〕ZR-阻燃,NH-耐火,ZA(IA)-本安〔2〕用途,K-控制电缆,P-信号电缆,DJ-计算机电缆〔3〕绝缘层。
V-聚氯乙烯,Y-聚乙烯,YJ-交联聚乙烯,〔4〕导体。
T-铜芯缺省表示,L-铝芯。
〔5〕内护层(护套),V-聚氯乙烯,Y-聚乙烯,Q-铅包,L-铝包,H-橡胶,HF-非燃性橡胶,LW-皱纹铝套,F-氯丁胶,N-丁晴橡皮护套。
常规电缆的型号、名称及用途特种电缆的型号、名称及用途注:1. X-表示常规的电缆型号。
2. 特种电缆型号表示方法是在常规电缆型号前加特种电缆的表示符号。
例:特种电缆低烟无卤阻燃交联聚乙烯绝缘电力电缆,就表示为WDZR-YJV。
三相绝缘电线的黄、绿、红三色分别表示交流电压的A、B、C三相220V市电相线就是火线一般用红色或棕色,因为这两种颜色是热色;零线用兰色或绿色、黑色;接地线用黄绿相间的;一般最常用的是相线红色,零线兰色,接地黄绿直流点红色表示正极,黑色是负极.电线电缆术语和名词按GB/T2900.10-1984,电线电缆定义为:用以传输电能、信息和实现电磁能转换的线材产品。
为便于选用及提高产品的适用性,我国的电线电缆产品按其用途可分为下列五大类。
1)裸电线指仅有导体,而无绝缘层的产品,其中包括铜、铝等各种金属和揽复合金属圆单线、各种结构的架空输电线用的绞线、软接线、型线和型材。
2)绕组线以绕组的形式在磁场中切割磁力线感应产生电流,或通以电流产生磁场所用的电线,故又称为电磁线,包括具有各种特性的漆包线、绕包线、无机绝缘线等。
3)电力电缆在电力系统的主干线路中用以传输和分配大功率电能的电缆产品,包括1~330kV 及以上的各种电压等级、各种绝缘的电力电缆。
4)通信电缆和通信光缆通信电缆是传输电话、电报、电视、广播、数据和其他电信息的电缆;通信光缆是以光导纤维(光纤)作为光波传输介质,进行信息传输;射频电缆是适用于无线电通信、广播和有关电子设备中传输射频信号的电缆。
5)电气装备用电线电缆从电力系统的配电点把电能直接传送到各种用电设备、器具的电源连接线路用电线电缆。
这类产品使用面最广,品种最多,而且大多要结合所用装备的特性和使用环境条件来确定产品的结构、性能。
1)电线电缆——用以传输电能、信息和实现电磁能转换的线材产品。
2)绝缘电缆——由下列部分组成的集合体:一根或多根绝缘线芯,它们各自的包覆层(如果具有时),总保护层(如果具有时),外保护层(如果具有时),电缆也可以有附加的没有绝缘的导体。
3)软电缆——使用时要求柔软,并在结构和材料上能满足这一(柔软性)要求的电缆。
4)软线——由多根数小截面的导体组成的软电缆。
5)单芯电缆——只有一根绝缘线芯的电缆。
6)多芯电缆——有一根以上绝缘线芯电缆7)扁(多芯)电缆——多根绝缘线芯组平行排列成扁平状的多芯电缆。
8)电缆附件——在电缆线路中与电缆配套使用的附属装置的总称。
9)裸电线——没有绝缘层的电线。
10)单线——单根的导线。
11)绞线——由多根圆线或型线呈螺旋形绞合成的导体。
12)绕组线——亦称为电磁线,用于电机、电器和电工仪器绕组以实现电磁能转换的电线。
13)漆包线——具有漆膜绝缘(层)的电线,主要用作绕组线。
14)电力电缆——输配电用的电缆。
15)不滴流电缆——在最高连续工作温度下浸渍剂不流淌的整体浸渍纸绝缘电缆。
16)分相铅套电缆——每根绝缘线芯分别挤包铅或铅合金(护)套的三芯电缆。
17)充油电缆——用绝缘油作加压流体,并能使油在电缆中自由流动的一种自容式压力型电缆。
18)架空绝缘电缆——用于架空或户外悬挂的绝缘电缆。
19)通信电缆——传输电气信息用的电缆,包括市内通信电缆、长途通信电缆、局用电缆和数据通信电缆。
20)层绞式电缆——许多线组按同心层排列成电缆芯的电缆。
21)单位式电缆——许多线组以束绞或同心绞合组成单元,再将许多单元绞合成电缆芯的电缆。
22)对称电缆——由对称线对组成的电缆。
23)同轴电缆——由同轴对组成的通信电缆。
24)射频电缆——用作无线电台发射和接收天线的馈电线或各种射频通信及测试设备连接线的电缆。
25)电话软线——用作电话设备连接的软电线。
26)导体(导线)——电缆中具有传导电流特定功能的元件。
27)实心导体(导线)——由一根圆线或型线制成的导体(导线)。
28)单一导体——不包覆其它金属层的单线或多根金属线的导体。
29)金属镀层导体——每根单线都镀覆以不同金属或合金薄层的导体。
30)镀锡导体——镀覆锡层的导体。
31)金属包覆导体——由一种金属作为内部分和用冶金加工法(熔接)包覆另一种金属作为外层的导线组成的导体。
32)同心式绞合圆导体——多根单线以螺旋形绞合,成为一层或多层同心层的绞合导体,通常相邻层绞向相反。
33)束合导体——由多根单线,按同一方向,同一节距以螺旋形束合而成的导体。
34)复绞导体——由几个线组螺旋绞合成一层或多层导体,导体中每一组可为同心绞或束合。
35)扇形导体——截面形状近似扇形的型导体。
36)软导体——适用于软电缆由直径足够小的圆线组成的绞合导体。
37)紧压导体——通过机械紧压或拉伸,或适当选择单线的形状和配置,以减小绞合间隙的绞合导体。
38)同心导体——包覆在一根或几根绝缘线芯外的导体。
39)绝缘层——电缆中具有耐受电压特定功能的绝缘材料。
40)导体绝缘——导体或导体屏蔽层上的绝缘。
41)挤包绝缘——通常由一层热塑性或热固性材料挤包成的绝缘。
42)绕包绝缘——用绝缘带螺旋绕包成同心层的绝缘。
43)浸渍纸绝缘——用浸渍绝缘纸组成的绕包绝缘。
44)橡皮绝缘——由橡皮或橡皮带组成的密实层绝缘。
45)塑料绝缘——由塑料制成的密实层的或带包的绝缘。
46)漆包绝缘——由漆包线漆在导体上所形成的连续密实绝缘膜。
47)屏蔽层——将电磁场限制在电缆内或电缆元件内,并保护电缆免受外电场、磁场影响的屏蔽层。