单位未发放独生子女证证明
- 格式:docx
- 大小:13.20 KB
- 文档页数:1
福建省计生委关于印发《福建省独生子女父母光荣证管理办法》的通知(闽计生委[2003] 39号2003年5月20日)各市、县、区计生委(局):为规范我省独生子女父母光荣证的申请、领取与管理,经研究,制定《福建省独生子女父母光荣证管理办法》,现印发你们,请认真贯彻执行。
二○○三年五月二十日福建省独生子女父母光荣证管理办法一、为维护独生子女父母的合法权益,规范独生子女父母光荣证的申请、发放和管理,根据《福建省人口与计划生育条例》的有关规定,制定本办法。
二、户籍在本省或者婚嫁并常住本省的夫妻,自愿终身只生育一个子女的,在子女年满十四周岁之前,可以申请领取独生子女父母光荣证。
有下列情形之一,符合前款条件的,可以申请领取独生子女父母光荣证:(一)夫妇双方依法生育两个子女,其中一个子女在十四周岁前死亡的;(二)合法收养一个子女后不再生育的;(三)再婚夫妇,一方再婚前只生育一个子女,另一方未生育,再婚后不再生育的。
三、独生子女父母光荣证由已婚育妇常住地的乡(镇)人民政府、街道办事处负责发放;常住地不明确或者多处事实常住地的,由已婚育妇户籍所在地的乡(镇)人民政府、街道办事处负责发放。
四、申领独生子女父母光荣证,应当由夫妻双方共同申请,并提交下列材料:(一)夫妻双方身份证原件及复印件;(二)独生子女出生证明(或者收养证)及复印证;(三)二寸合影相片一张;(四)夫妻双方所在单位或者家庭所在村(居)民委员会意见。
五、乡(镇)人民政府、街道办事处收到当事人申请材料后,经核实申请材料齐全、有效的,应在当事人所在单位或者村(居)民委员会张榜公布,接受群众监督。
张榜公布期限为十日。
群众无异议的,自期限届满后十五日内发证机关或者其委托的基层单位应将独生子女父母光荣证送达当事人。
对于不符合领证条件的,乡(镇)人民政府、街道办事处应当自收到当事人申请材料之日起三十日内向当事人说明不予发证的理由。
六、乡(镇)人民政府、街道办事处应当建立领取独生子女父母光荣证人员花名册、申请材料、享受奖励、优待与优惠政策情况等资料档案。
单位开具未发放独生子女费证明为了规范单位开具未发放独生子女费证明的程序,本文旨在详细介
绍相关流程及注意事项。
首先,申请单位开具未发放独生子女费证明的员工需要提供相关证
明材料,包括但不限于本人身份证、户口本、结婚证、子女身份证等。
在确认材料准备齐全无误后,员工可以向人事部门提出申请。
人事部
门会进行相关核实工作,确保员工真实情况符合申请条件。
接着,单位在办理未发放独生子女费证明时应当及时对员工的信息
进行核实,确认员工确实符合相关政策规定。
单位须认真对待每一份
证明的开具工作,确保准确无误,严禁出现不实信息或错误信息。
此外,单位开具未发放独生子女费证明的流程应当规范严密,确保
程序合法合规。
单位在开具证明时,需注明申请人的基本信息、单位
名称、证明内容等重要信息,并由单位负责人或人事部门负责人签字
盖章,确保证明的真实性和权威性。
最后,单位开具未发放独生子女费证明后,应及时将证明交与员工
本人,并保留一份备案。
同时,单位应建立相关档案管理制度,妥善
保存员工证明相关信息,保护员工信息安全和隐私。
如果员工在后续
需要使用该证明办理相关事务,单位应当积极配合,提供必要支持和
协助。
总的来说,单位开具未发放独生子女费证明是一项重要的工作,需
要单位严格按照相关规定和标准来操作,确保证明的真实性和有效性。
希望本文内容能为单位办理该项工作提供参考,促进相关工作的规范和顺利进行。
独生子女父母单位证明范本
独生子女父母单位证明范本
篇一:独生子女父母单位证明
独生子女父母单位证明
我单位同志,性别,年龄,与其配偶同志结婚,本人为初婚/再婚,(再婚者共为姓名,性别,出生时间年月为独生子女,特此证明。
(该独生子女是否为收养的.;原是否有其他子女送养或死亡的,有此情况请附说明)本级单位盖章:上一级单位盖章:
分管计划生育领导签字:分管计划生育领导签字:
主要领导签字:主要领导签字:
年月日年月日
篇二:独生子女证明
附件1
独生子女证明
我单位(乡镇、街道)同志,性别,身份证号,婚姻状况(未婚、初婚、再婚、离婚),于年月日与同志(身份证号)结婚,于年月日生育(收养)一孩(男、女),子女姓名,系独生子女。
除该子女外,该同志未再生育和收养子女。
特此证明。
单位(或街道、乡镇计生办)盖章
年月日
篇三:独生子女单位证明模板
证明
我单位职工同志,,生于年月日,身份证号:,与于年月日结婚,双方均为初婚,于年月日生育一孩,姓名:,系其独生子女,未收养过小孩。
特此证明。
本人声明:上述填写内容均正确无误、真实、合法。
如有虚假,本人愿承担一切法律责任。
本人签名:_____单位(章):年月日。
关于印发《河南省<独生子女父母光荣证>发放管理办法》的通知豫人口[2011]80号河南省人口和计划生育委员会关于印发《河南省<独生子女父母光荣证>发放管理办法》的通知各省辖市、县(市、区)人口计生委:根据《中华人民共和国人口与计划生育法》、《河南省人口与计划生育条例》等法律、法规和《河南省农村〈独生子女父母光荣证〉发放管理规定》实施情况,省人口计生委研究制定了《河南省<独生子女父母光荣证>发放管理办法》,现印发给你们,请于2011年12 月1 日起遵照执行。
2005年8月24日印发的《河南省农村〈独生子女父母光荣证〉发放管理规定》同时废止。
二〇一一年十一月二十八日河南省《独生子女父母光荣证》发放管理办法第一条为了保障公民实行计划生育的合法权益,进一步规范全省《独生子女父母光荣证》的发放管理工作,根据《中华人民共和国人口与计划生育法》、《河南省人口与计划生育条例》等法律、法规,制定本办法。
第二条《独生子女父母光荣证》是夫妻响应国家号召,自愿终身只生育一个子女的荣誉证书。
获得《独生子女父母光荣证》的夫妻,按照有关规定享受独生子女父母奖励优待。
第三条符合下列条件的夫妻,可以向女方户籍所在地的乡(镇)人民政府或街道办事处申请领取《独生子女父母光荣证》:(一)双方或女方具有本省户籍;(二)自愿终身只生育一个子女。
丧偶或者离婚的,可以由一方(女或男)向其户籍所在地的乡(镇)人民政府或者街道办事处申请领取《独生子女父母光荣证》。
第四条下列情况视为自愿终身只生育一个子女,可以申请领取《独生子女父母光荣证》:(一)夫妻未生育而只依法收养一个子女的;(二)夫妻符合计划生育法律、法规、政策规定生育或收养两个及以上子女,而只存活一个子女,且女方未满49周岁的;依法收养孤儿、残疾儿童或者社会福利机构抚养的查找不到生父母的弃婴和儿童的夫妻,不因收养子女影响领取《独生子女父母光荣证》。
第五条申请领取《独生子女父母光荣证》应填写《独生子女父母光荣证》申请登记表,并提供以下资料:(一)申请人及子女身份证、户口簿;(二)申请人婚姻生育状况证明;(三)夫妻近期免冠二吋合影照片三张(丧偶或者离婚的提供本人近期免冠二吋照片二张)。
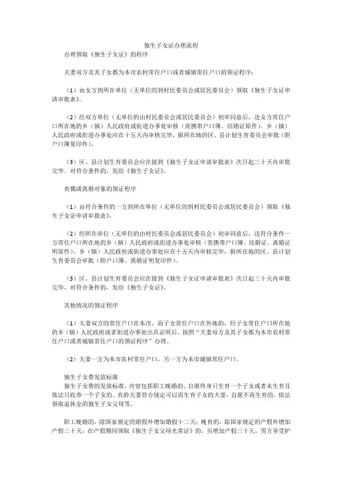
独生子女证办理流程办理领取《独生子女证》的程序夫妻双方及其子女都为本市农村常住户口或者城镇常住户口的领证程序:(1)由女方到所在单位(无单位的到村民委员会或居民委员会)领取《独生子女证申请审批表》。
(2)经双方单位(无单位的由村民委员会或居民委员会)初审同意后,送女方常住户口所在地的乡(镇)人民政府或街道办事处审核(需携带户口簿、结婚证原件)。
乡(镇)人民政府或街道办事处应在十五天内审核完毕,报所在地的区、县计划生育委员会审批(附户口簿复印件)。
(3)区、县计划生育委员会应在接到《独生子女证申请审批表》次日起三十天内审批完毕。
对符合条件的,发给《独生子女证》。
丧偶或离婚对象的领证程序(1)由符合条件的一方到所在单位(无单位的到村民委员会或居民委员会)领取《独生子女证申请审批表》。
(2)经所在单位(无单位的由村民委员会或居民委员会)初审同意后,送符合条件一方常住户口所在地的乡(镇)人民政府或街道办事处审核(需携带户口簿、结婚证、离婚证明原件)。
乡(镇)人民政府或街道办事处应在十五天内审核完毕,报所在地的区、县计划生育委员会审批(附户口簿、离婚证明复印件)。
(3)区、县计划生育委员会应在接到《独生子女证申请审批表》次日起三十天内审批完毕。
对符合条件的,发给《独生子女证》。
其他情况的领证程序(1)夫妻双方的常住户口在本市,而子女常住户口在外地的,经子女常住户口所在地的乡(镇)人民政府或者街道办事处出具证明后,按照“夫妻双方及其子女都为本市农村常住户口或者城镇常住户口的领证程序”办理。
(2)夫妻一方为本市农村常住户口,另一方为本市城镇常住户口。
独生子女费发放标准独生子女费的发放标准,内容包括职工晚婚的、自愿终身只生育一个子女或者未生育且依法只收养一个子女的、育龄夫妻符合规定可以再生育子女的夫妻,自愿不再生育的,依法领取退休金的独生子女父母等。
职工晚婚的,除国家规定的婚假外增加婚假十二天;晚育的,除国家规定的产假外增加产假三十天;在产假期间领取《独生子女父母光荣证》的,另增加产假三十天,男方享受护理假十五天。
享受、未享受证明正文第一篇:享受、未享受证明证明此证明_____省_____市_____县______镇______村委会(社区)_______村民组(居民)_______,性别_____,身份证号码________________________,在我村(社区)(未享受、享受)农村集体资产产权制度改革产权改革股权。
特此证明!村(社区)盖章年月日第二篇:未享受福利分房证明未享受福利分房证明未享受福利分房证明住房补贴是国家为职工解决住房问题而给予的补贴资助,即将单位原有用于建房、购房的资金转化为住房补贴,分次(如按月)或一次性地发给职工,再由职工到住房市场上通过购买或租赁等方式解决自己的住房问题。
2022年11月,国家对于享受住房补贴的个税问题规定:对职工因未享受国家福利分房政策,或虽已享受国家福利分房但未达规定面积标准的,单位按国家或地方政府规定的补贴标准,一次性或按月计入职工个人所在的住房公积金管理中心专用账户的住房补贴,暂不征收个人所得税。
国家行政机关、事业单位对无住房职工或住房面积未达到规定标准的职工,发放的现金补贴。
住房补贴发放的原则是:坚持效率优先,兼顾公平的原则,由各地政府根据当地经济适用住房平均价格、平均工资,以及职工应享有的住房面积等因素具体确定。
住房补贴发放的对象是职工。
目前,经济发达地方的行政机关和事业单位已经实施,企业根据自身的条件参照执行,经济欠发展的地区还无法实施。
已按房改优惠政策购买了规定面积标准住房的职工不享受住房补贴;承租公有住房的职工在自愿退出所租住的住房后,可以享受住房补贴。
职工住房面积未达到规定标准的住房补贴办法和职工住房面积标准按地方政府规定施行。
职工的住房补贴额:向职工发放的住房补贴额等于每平方米建筑面积补贴额与该职工的住房补贴面积的乘积。
无房职工的补贴面积,按规定的住房补贴面积的乘积。
无房职工的补贴面积,按规定的住房补贴面积标准计算。
每个职工的住房补贴由各职工单位自行负担。
河南省人口和计划生育委员会文件豫人口[2011]80号--------------------------------------------------河南省人口和计划生育委员会关于印发《河南省<独生子女父母光荣证>发放管理办法》的通知各省辖市、县(市、区)人口计生委:根据《中华人民共和国人口与计划生育法》、《河南省人口与计划生育条例》等法律、法规和《河南省农村〈独生子女父母光荣证〉发放管理规定》实施情况,省人口计生委研究制定了《河南省<独生子女父母光荣证>发放管理办法》,现印发给你们,请于2011年12 月1 日起遵照执行。
2005年8月24日印发的《河南省农村〈独生子女父母光荣证〉发放管理规定》同时废止。
二〇一一年十一月二十八日河南省《独生子女父母光荣证》发放管理办法第一条为了保障公民实行计划生育的合法权益,进一步规范全省《独生子女父母光荣证》的发放管理工作,根据《中华人民共和国人口与计划生育法》、《河南省人口与计划生育条例》等法律、法规,制定本办法。
第二条《独生子女父母光荣证》是夫妻响应国家号召,自愿终身只生育一个子女的荣誉证书。
获得《独生子女父母光荣证》的夫妻,按照有关规定享受独生子女父母奖励优待。
第三条符合下列条件的夫妻,可以向女方户籍所在地的乡(镇)人民政府或街道办事处申请领取《独生子女父母光荣证》:(一)双方或女方具有本省户籍;(二)自愿终身只生育一个子女。
丧偶或者离婚的,可以由一方(女或男)向其户籍所在地的乡(镇)人民政府或者街道办事处申请领取《独生子女父母光荣证》。
第四条下列情况视为自愿终身只生育一个子女,可以申请领取《独生子女父母光荣证》:(一)夫妻未生育而只依法收养一个子女的;(二)夫妻符合计划生育法律、法规、政策规定生育或收养两个及以上子女,而只存活一个子女,且女方未满49周岁的;依法收养孤儿、残疾儿童或者社会福利机构抚养的查找不到生父母的弃婴和儿童的夫妻,不因收养子女影响领取《独生子女父母光荣证》。
The monotonous and dull air suffocated my young heart and wrapped my flying wings.整合汇编简单易用(页眉可删)独生子女证补办的法定程序是什么独生子女证的补办流程就是向男方或者女方所在单位或户籍所在地的村委会提出补办申请,政府部门审核通过以后发放独生子女证的。
一般情况下,自己在哪里办的独生子女证最好还到当地去补办独生子女证。
不过,随着全面开放二胎的政策,现在独生子女证基本上已经全部取消了。
一、独生子女证补办的法定程序是什么?具体办理流程1、申请夫妻双方(或一方)向各自所在单位或户籍地村(居)民委员会提交《独生子女父母光荣证申领表》,经所在单位或户籍地村(居)民委员会核实签字盖章后,连同相关证明材料报其中一方户籍所在地乡(镇)人民政府、街道办事处审$page$核;注:独生子女在2周岁以内的,持有生育服务证的,无需村(居)核实,直接向乡(镇)人民政府、街道办事处提出申请。
2、审核、发证乡(镇)人民政府、街道办事处对当事人的申请进行审核,符合条件的发给《独生子女父母光荣证》。
夫妻双方同时申领的,发放《独生子女父母光荣证》一式两份,夫妻双方各持一份。
一方申领的,只发给申请方一份《独生子女父母光荣证》。
二、办理条件1、夫妻持有《生育服务证》,只有一个未满18周岁的子女,已采取避孕节育措施,自愿不再生育的;2、夫妻只有一个依法收养的未满18周岁的子女,已采取避孕节育措施,自愿不再生育的;3、再婚夫妻双方合计只有一个未满18周岁的子女,已采取避孕节育措施,自愿不再生育的;4、独生子女父母婚姻关系发生变化,符合办理《独生子女父母光荣证》条件的独生子女父亲或者母亲,单独提出办理申请的。
温馨提示:年1月1日后只生育一个子女的夫妻,不再办理《独生子女父母光荣证》,不享受独生子女父母奖励优惠待遇。
遗失补证或者换证的娃儿爸妈注意:1、对于7月31日截止办理独生子女证的时间限制,只是针对初次申领《独生子女父母光荣证》,过去已经领过的没必要换证了2、遗失补证的在7月1日之后也是可以办理的三、办理材料1、《独生子女父母光荣证申领表》; 表格下载:独生子女父母光荣证申领表样.doc2、身份证、户口簿、结婚证(因离婚或丧偶单独申领的,提交离婚证或离婚判决书或离婚调解书或配偶死亡证明)原件及复印件1份;3、子女出生医学证明或收养证明;4、夫妻免冠一寸照片三张(离婚、丧偶的提供免冠单人一寸照片两张)。
单位开具独生子女证明样本尊敬的XXX单位:
特此证明,经核实,本单位员工李小明系XXX单位的在职员工。
根据相关政策规定,XXX单位特为李小明开具独生子女证明,证明其作为独生子女的合法身份以及享受相应优惠政策的资格和权益。
一、证明人信息
李小明
身份证号码:XXXXXXXXXXXXXXXXXX
二、父母信息
父亲:李先生
母亲:王女士
三、户籍信息
户籍所在地:XXXXXXXXX(城市/区)
户籍地址:XXXXXXXXX(详细地址)
四、独生子女政策证明
根据《中华人民共和国计划生育法》以及相关法规和政策的规定,证明李小明系其父母唯一合法的子女。
经核实,李小明的出生日期为XXXX年XX月XX日。
根据该合法出生证明,李小明享受独生子女政策。
五、工作信息
李小明于XXXX年XX月XX日起加入本单位,并在公司内担任XXXX职务。
员工编号为XXXXX。
六、证明有效期
本独生子女证明为真实有效的证明文件,自XXX年XX月XX日
起生效,有效期为两年。
七、附注
1. 本独生子女证明样本仅供参考,请在使用时根据实际需要进行修
改和调整。
2. 本独生子女证明仅用于证明李小明是本单位员工的独生子女身份,不能作为其他用途的证明材料。
特此证明。
XXX单位
日期:XXXX年XX月XX日。
重庆市卫生和计划生育委员会关于印发独生子女父母光荣证管理办法的通知文章属性•【制定机关】重庆市卫生和计划生育委员会(原重庆市卫生局)•【公布日期】2016.06.03•【字号】渝卫指导发﹝2016﹞36号•【施行日期】2016.07.01•【效力等级】地方规范性文件•【时效性】现行有效•【主题分类】计划生育正文重庆市卫生和计划生育委员会关于印发独生子女父母光荣证管理办法的通知渝卫指导发﹝2016﹞36号各区县(自治县)卫生计生委、两江新区社发局、万盛经开区卫生计生局:为进一步规范独生子女父母光荣证管理,根据《重庆市人口与计划生育条例》,对2009年3月23日起施行的《重庆市独生子女父母光荣证管理办法》进行了修订,已经委党政联席会审议通过,现印发你们,请认真执行。
重庆市卫生和计划生育委员会2016年6月3日重庆市独生子女父母光荣证管理办法第一条为了保障公民实行计划生育的合法权益,规范《独生子女父母光荣证》办理工作,根据《重庆市人口与计划生育条例》,制定本办法。
第二条同时符合下列条件的公民,可以在本市办理《独生子女父母光荣证》:(一)依法登记结婚;(二)本市户籍;(三)全面两孩政策实施前,夫妻双方依法生育一个子女,没有违法生育子女、没有收养子女(依法收养的残疾儿童除外);(四)夫妻女方未满49周岁。
离婚、丧偶和依法收养一个子女后终止妊娠,符合前款规定条件的,也可以申请领取《独生子女父母光荣证》。
居住在本市的外省、自治区、直辖市户籍公民,按国家和本市有关规定申领《独生子女父母光荣证》。
第三条乡镇人民政府、街道办事处负责辖区内《独生子女父母光荣证》办理、发放等工作。
办理《独生子女父母光荣证》的夫妻,有工作单位的,共同向申请人双方各自工作单位所在地的乡镇人民政府、街道办事处提出申请;无工作单位的,共同向申请人双方各自户籍地的乡镇人民政府、街道办事处提出申请。
第四条办理《独生子女父母光荣证》的公民,应当提供以下材料:(一)夫妻双方身份证、户口簿原件及复印件;(二)申请人一寸免冠近照一张;(三)夫妻一方所在法人单位或者双方户籍地所在村(居)民委员会意见;(四)再婚的还需提供离婚证及离婚协议书或者离婚判决书、调解书原件和复印件。
未领独生子女费证明[五篇范例]第一篇:未领独生子女费证明未领独生子女费证明証明茲有我司員工:***(身份証號:***),在我司任職並未登記領取“獨生子女費”。
特此証明,謝謝!公司名日期 2(一)领取条件:1、领取人员凭第二个子女《生育服务证》、《结婚证》和不再生育第二个子女的书面申请领龋2、女方年龄在49周岁以内。
(二)发放渠道:具体发放渠道同独生子女父母奖励费。
三、关于独生子女父母年老时的一次性奖励《条例》第二十一条第四项规定“独生子女父母,女方年满五十五周岁,男方年满六十周岁的,每人享受不少于1000元的一次性奖励”。
(一)领取条件:独生子女父母凭《光荣证》、《结婚证》(或《离婚证》)和双方单位证明(无单位的由户籍所在地的村、居委会出具证明)领龋(二)发放办法:独生子女的母亲年满五十五周岁时领取;独生子女的父亲年满六十周岁时领龋具体发放渠道同独生子女父母奖励费。
四、关于独生子女意外伤残、死亡后,对其父母的经济帮助《条例》第二十三条规定“独生子女发生意外伤残致使基本丧失劳动能力或者死亡,其父母不再生育或者收养子女的,女方年满五十五周岁,男方年满六十周岁的,所在区、县人民政府应当给予每人不少于5000元的一次性经济帮助”。
(一)领取条件:1、独生子女父母凭《光荣证》、子女伤残或死亡的有效证明和双方单位证明(无单位的由户籍所在地村、居委会出具证明)领龋2、“独生子女发生意外伤残致使基本丧失劳动能力的”的标准,参照北京市计划生育委员会和北京市卫生局《关于远郊区、县农民夫妇一方伤残申请生育第二个子女的规定》的附件“北京市远郊区、县农民夫妇一方伤残申请生育第二个子女审批标准”的第二项执行,由北京市计划生育委员会和北京市卫生局规定的市、区(县)指定医院进行检查鉴定。
(二)发放办法:1、独生子女的母亲年满五十五周岁时,独生子女的父亲年满六十周岁时领龋2、此项经济帮助,由领取人员户籍所在地的区、县人民政府发放。
单位开具未发放独生子女费证明尊敬的xxx单位负责人:我是一位xxx(你的姓名),目前正在申请未发放独生子女费证明。
根据相关政策规定,我需要向单位提出申请,并请单位开具相应的证明文件,以便我能够顺利办理相关手续。
首先,我要非常感谢您抽出时间来处理我的请求,并且明白单位在处理这类事项时需要一定的审核和备案过程。
在此,我想向您说明一下我申请未发放独生子女费证明的原因,以及相关的具体要求。
一、申请原因作为我单位的职工,我符合相关政策规定的条件,有资格享受未发放独生子女费。
根据我所了解的规定,为了能够顺利领取相关费用,我需要提供单位开具的未发放独生子女费证明。
因此,我特此向单位提出正式申请,希望能够尽快获得相关证明文件,以便完成后续的手续办理。
二、证明要求1. 证明文件的格式:请单位开具一份正式的证明文件,必须包含单位的公章或电子印章,并有单位的红头文件正式出具。
证明文件的格式可按照单位对文件开具的相关规定进行操作。
2. 证明内容的要求:证明文件应明确标明我符合相关政策规定的条件,包括但不限于:本人姓名、身份证号码、职工编号、独生子女情况等。
3. 证明文件的有效期:为了保证该证明文件的实效性,请单位在开具证明时注明有效期。
一般而言,该证明文件的有效期为3个月,请单位合理预估开具证明的需求量,以免影响到其他申请人的办理进度。
三、申请流程1. 提交申请材料:我已准备好以下材料,希望您能指导我如何提交。
- 相关表格填写完整并签字(表格可由单位提供或下载)- 身份证、户口簿或居住证明等身份证明文件的复印件- 独生子女证明文件的复印件(如有)2. 等待审核和办理:一旦您收到我的申请材料,我将静候您的审核和办理进度。
尔后,我将根据您的安排前往办理相关手续,如需要补充材料或提供其他支持,请及时告知我。
总结:非常感谢您对本申请的关注与支持。
我希望能够尽快获得单位开具的未发放独生子女费证明,以便我能够顺利办理后续手续。
如果您对我的申请有任何疑问,或需要我提供额外的支持材料,请随时与我联系。
湖南省人民政府关于印发《湖南省城镇独生子女父母奖励办法》的通知正文:---------------------------------------------------------------------------------------------------------------------------------------------------- 湖南省人民政府关于印发《湖南省城镇独生子女父母奖励办法》的通知(湘政发[2009]34号)各市州、县市区人民政府,省政府各厅委、各直属机构:现将《湖南省城镇独生子女父母奖励办法》印发给你们,请认真遵照执行。
湖南省人民政府二○○九年十月二十二日湖南省城镇独生子女父母奖励办法根据《湖南省人口与计划生育条例》,省人民政府决定对城镇独生子女父母实行奖励,特制订本办法。
一、奖励范围城镇独生子女父母奖励对象必须同时符合以下条件:(一)夫妻双方或一方为城镇居民;(二)持有有效《独生子女证》或《独生子女父母光荣证》,或终生未生育子女也未收养子女;(三)城镇职工达到国家规定退休条件并办理了正式退休手续,其他城镇居民男性年满60周岁,女性年满55周岁;(四)属于城镇职工的,必须是2003年1月1日以后退休,且未享受独生子女父母增发本人基本工资百分之五退休金待遇。
二、奖励标准对符合城镇独生子女父母奖励条件的,每人一次性奖励5000元。
2003年1月1日至本办法实施前,企业转制、改制、破产过程中,已享受独生子女父母奖励但不足5000元的,待达到规定年龄后,按本标准补发不足部分。
三、资金保障及发放方式国家机关、事业单位、国有企业和国有控股企业独生子女父母奖励金,由所在单位筹资发放;其他城镇独生子女父母奖励金由各级政府筹集,乡镇、街道办事处人口计生办根据批准确认的奖励对象名单发放。
四、奖励对象确认程序(一)国家机关、事业单位、国有企业和国有控股企业奖励对象确认程序1、本人申请。
阜南县关于进一步规范《独生子女父母光荣证》的领取和独生子女保健费发放管理的实施意见讲解员汪东各乡镇(区)政府、县直各单位:为进一步健全和完善计划生育利益导向机制,规范我县《独生子女父母光荣证》的领取和独生子女保健费发放管理工作,保障公民享受计划生育的合法权益,根据《安徽省人口与计划生育条例》等有关规定,结合我县实际,特制定本意见。
一、领取《独生子女父母光荣证》的条件、办理程序和管理办法(一)领取条件:1.夫妻生育一个子女不再生育的;2.夫妻符合政策生育两个子女,因死亡只存活一个的;3.独生子女死亡后,经批准再生一个或合法收养一个子女的;4.夫妻未生育,合法收养一个子女的。
(二)办理程序:1、正常办理程序(1)城乡居民(国家机关、事业单位、国有企业职工以外的人员)的办理程序:a、夫妻双方向所在户籍所在地村(居)委员会提交书面申请,经村(居)委员会核实后,如实填写《独生子女父母光荣证申请表》。
b、村(居)委员会将申请人名单张榜公布7日后无异议的,将申请人的申请表、身份证、夫妻及子女户籍证明、婚姻状况证明、节育措施证明、子女的出生证明或合法收养子女的证明等材料,递交该乡镇(区)计生办审查。
c、乡镇(区)计生办对村(居)委员会报送的独生子女父母光荣证申请表及有关材料进行调查核实后,将符合申请条件的名单张榜公布7日后无异议的,将名单及有关材料上报县人口计生委;对有异议或不符合条件的,应在5个工作日内调查核实完毕,并以书面形式通知申请人。
d、县人口计生委对乡镇(区)计生办提供的申请人名单及有关材料进行核实无异议的,发放《独生子女父母光荣证》。
(2)国家机关、事业单位、国有企业职工的办理程序a、夫妻双方向所在单位(属二级机构的须经过主管部门)提出书面申请,经单位同意后,如实填写《独生子女父母光荣证申请表》。
b、单位将申请人名单张榜公布7日后无异的,将经审核后的有关证明材料和加盖公章的申请表一并报县人口计生委审批。
关于独生子女证明的模板多篇关于独生子女证明的模板7篇关于独生子女证明的模板(1)独生子女证明兹有本村(社区)村(居)民,男,身份证号( )与,女,身份证号( )于年月日登记结婚,都属于初婚,该夫妻终身只生育个子女,身份证号( ),是属于以下第种情况:(1)该夫妻至今婚姻无变动,也未再生育、未领养过孩子。
(2)该夫妻一方已死亡,另一方现独身(再婚),至今未再生育未领养过孩子。
(3)该夫妻于年月离婚,女方独身(再婚),至今未再生育未领养过孩子,男方独身(再婚),至今未再生育未领养过孩子。
(如有其他情况,请注明。
)情况属实,特此证明!承办人:联系电话:承办人:联系电话:村(社区)委员会(盖章)镇(街道)计生办(盖章)年月日年月日承办人:联系电话:县(市)计生局(盖章)年月日关于独生子女证明的模板(2)独生子女证明范本独生子女证明范本及格式是什么我单位教职工同志,性别,生于年月日,身份证号,婚姻状况(未婚、初婚、再婚、离婚)_______,结婚时间年月日,于_____年____月___日生育一孩(男、女)___,子女姓名,系其独生子女。
特此证明。
本人声明:上述填写内容均正确无误、真实、合法。
如有虚假,本人愿承担一切法律责任。
本人签名:_____年月日本人单位(章) 南京信息工程大学计划生育委员会(章)计生委员签字:经办人签字:年月日年月日注:办理时须携带双方结婚证、双方户口本、双方身份证、子女出生医学证明原件并留存上述复印件于计生办。
此证明请填写一式两份,一份交由本人,一份留存校计生办。
—————————————————————————————————————————独生子女证明我单位教职工同志,性别,生于年月日,身份证号,婚姻状况(未婚、初婚、再婚、离婚)_______,结婚时间年月日,于_____年____月___日生育一孩(男、女)___,子女姓名,系其独生子女。
特此证明。
本人声明:上述填写内容均正确无误、真实、合法。
未领独生子女费证明未领独生子女费证明领取条件:1、领取人员凭第二个子女《生育服务证》、《结婚证》和不再生育第二个子女的书面申请领龋2、女方年龄在49周岁以内。
发放渠道:具体发放渠道同独生子女父母奖励费。
三、关于独生子女父母年老时的一次性奖励《条例》第二十一条第四项规定“独生子女父母,女方年满五十五周岁,男方年满六十周岁的,每人享受不少于1000元的一次性奖励”。
领取条件:独生子女父母凭《光荣证》、《结婚证》和双方单位证明领龋发放办法:独生子女的母亲年满五十五周岁时领取;独生子女的父亲年满六十周岁时领龋具体发放渠道同独生子女父母奖励费。
四、关于独生子女意外伤残、死亡后,对其父母的经济帮助《条例》第二十三条规定“独生子女发生意外伤残致使基本丧失劳动能力或者死亡,其父母不再生育或者收养子女的,女方年满五十五周岁,男方年满六十周岁的,所在区、县人民政府应当给予每人不少于5000元的一次性经济帮助”。
领取条件:1、独生子女父母凭《光荣证》、子女伤残或死亡的有效证明和双方单位证明领龋2、“独生子女发生意外伤残致使基本丧失劳动能力的”的标准,参照北京市计划生育委员会和北京市卫生局《关于远郊区、县农民夫妇一方伤残申请生育第二个子女的规定》的附件“北京市远郊区、县农民夫妇一方伤残申请生育第二个子女审批标准”的第二项执行,由北京市计划生育委员会和北京市卫生局规定的市、区指定医院进行检查鉴定。
发放办法:1、独生子女的母亲年满五十五周岁时,独生子女的父亲年满六十周岁时领龋2、此项经济帮助,由领取人员户籍所在地的区、县人民政府发放。
五、其他问题1、享受以上奖励和经济帮助的人员,应具有本市户籍。
2、已领榷光荣证》的夫妻,离婚或丧偶后,再婚前其本人享受独生子女父母的奖励和经济帮助;再婚后,如符合生育第二个子女条件而表示不再生育的,在退出第二个子女《生育服务证》后,应重新办理《光荣证》,按规定领龋3、已领榷光荣证》的夫妻,一方死亡,死亡一方的奖励或经济帮助停止发放,另一方享受单方奖励或经济帮助。