(完整word版)关于单位一的应用题
- 格式:doc
- 大小:37.51 KB
- 文档页数:3
初中列方程解应用题(行程问题)专题行程问题是指与路程、速度、时间这三个量有关的问题。
我们常用的基本公式是:路程=速度×时间;速度=路程÷时间;时间=路程÷速度.行程问题是个非常庞大的类型,多年来在考试中屡用不爽,所占比例居高不下。
原因就是行程问题可以融入多种练习,熟悉了行程问题的学生,在多种类型的习题面前都会显得得心应手。
下面我们将行程问题归归类,由易到难,逐步剖析。
1. 单人单程:例1:甲,乙两城市间的铁路经过技术改造后,列车在两城市间的运行速度从h km /80提高到h km /100,运行时间缩短了h 3。
甲,乙两城市间的路程是多少?【分析】如果设甲,乙两城市间的路程为x km ,那么列车在两城市间提速前的运行时间为h x 80,提速后的运行时间为h x 100. 【等量关系式】提速前的运行时间—提速后的运行时间=缩短的时间. 【列出方程】310080=-x x .例2:某铁路桥长1000m ,现有一列火车从桥上通过,测得该火车从开始上桥到完全过桥共用了1min ,整列火车完全在桥上的时间共s 40。
求火车的速度和长度。
【分析】如果设火车的速度为x s m /,火车的长度为y m ,用线段表示大桥和火车的长度,根据题意可画出如下示意图:【等量关系式】火车min 1行驶的路程=桥长+火车长;火车s 40行驶的路程=桥长-火车长 【列出方程组】⎩⎨⎧-=+=yx y x 100040100060举一反三:1.小明家和学校相距km 15。
小明从家出发到学校,小明先步行到公共汽车站,步行的速度为60min /m ,再乘公共汽车到学校,发现比步行的时间缩短了min 20,已知公共汽车的速度为h km /40,求小明从家到学校用了多长时间。
2.根据我省“十二五”铁路规划,连云港至徐州客运专线项目建成后,连云港至徐州的最短客运时间由现在的2小时18分钟缩短为36分钟,其速度每小时将提高km 260.求提速后的火车速度。
课题: 判断单位1◆ 比和分数、除法的关系①分数:把单位1平均分成若干份,表示这样一份或几份的数②除法:把一个物体平均分成几份,求一份是多少?或者是把一些物体平均每几个分一份,求能分成多少份?③比:两个数相除的关系可以用两个数的比来表示 一、理解分数中的单位“1”1、41的意义:把单位“1”平均分成( )份,表示这样的( )份。
2、千克103的意义: ①把1千克平均分成( )份,表示这样的( )份,②把3千克平均分成( )份, 表示这样的( )份。
3、修路队计划修路4千米,已经修了这条路的43,修了多少千米?单位“1”是( ),把单位“1”分成了( )份,每一份是( )千米,已经修了( )份,修了()千米。
二、分析比较,找出相似题的不同点1、 (1)一批水泥,计划每天用去51吨,实际每天比计划多用去41吨,实际毎天用去( )吨;(2)一批水泥,计划每天用去51吨,实际每天比计划多用去41,实际每天用去( )吨。
2、一根木棍长9米,第一次截去32,第二次截去32米,两次共截去( )米。
三、总数和部分数 1、我国人口约占世界人口的51。
( )是总数,( )是部分数,( )是単位1。
2、食堂买来100千克白菜,吃了32,吃了多少千克?( )是总数,( )是部分数,( )是单位1,( )x ( )=( )千克四、两种数量的比较(“是”“比”“占”“等于"、“相当于"后面的量是单位“1”)1、小红有20本书,我的书是小红的21,( )是单位“1”,我有( )本书。
2、小红有20本书,我的书比小红多21,( )是单位“1”,我有( )本书。
3、小红有20本书,我的书占小红的21,( )是单位“1”,我有( )本书。
4、小红有20本书,我的书相当于小红的21,( )是单位“1”,我有( )本书。
5、小红有20本书,我的书等于小红的21,( )是单位“1”,我有( )本书。
6、五班50人,六班40人,五班人数是六班的( ),把( )看做单位“1”;六班人数占五班的( ),把( )看做单位“1”。
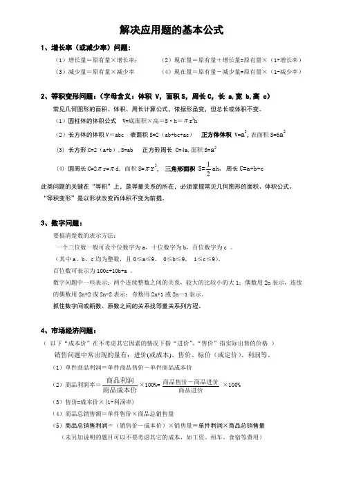
解决应用题的基本公式1、增长率(或减少率)问题:(1)增长量=原有量×增长率; (2)现在量=原有量+增长量=原有量×(1+增长率)(3)减少量=原有量×减少率 (4)现在量=原有量-减少量=原有量×(1-减少率)2、等积变形问题:(字母含义:体积 V ,面积S ,周长C ,长 a,宽 b,高 c ) 常见几何图形的面积、体积、周长计算公式,依据形虽变,但总长或体积不变。
(1)圆柱体的体积公式 V=底面积×高=S ·h =πr 2h (2)长方体的体积V =abc 表面积S=2(ab+bc+ac ) 正方体体积 V=a 3,表面积S=6a 2(3) 长方形C=2(a+b ),S=ab 正方形周长 C=4a,面积S=a2 (4) 圆周长C=2πr=πd, 面积S=πr 2, 三角形面积 S=21ah, 周长C=a+b+c 此类问题的关键在“等积”上,是等量关系的所在,必须掌握常见几何图形的面积、体积公式。
“等积变形”是以形状改变而体积不变为前提。
3、数字问题:要搞清楚数的表示方法:一个三位数一般可设个位数字为a ,十位数字为b ,百位数字为c 。
(其中a 、b 、c 均为整数,且0≤a ≤9, 0≤b ≤9, 1≤c ≤9),百位数可表示为100c+10b+a 。
数字问题中一些表示:两个连续整数之间的关系,较大的比较小的大1;偶数用2n 表示,连续的偶数用2n+2或2n-2表示;奇数用2n+1或2n —1表示。
抓住数字间或新数、原数之间的关系找等量关系列方程。
4、市场经济问题:( 以下“成本价”在不考虑其它因素的情况下指“进价”,“售价”指实际出售的价格 ) 销售问题中常出现的量有:进价(或成本)、售价、标价(或定价)、利润等。
(1)单件商品利润=单件商品售价-单件商品成本价(2)商品利润率=商品利润商品成本价×100%= ×100% (3)售价=成本价×(1+利润率)(4)商品总销售额=单件售价×商品总销售量(5)商品总销售利润=(销售价-成本价)×销售量=单件利润×商品总销售量 (未另加说明的题目可以不要考虑其它的成本,如工资、租车、食宿等费用)商品售价-商品进价商品进价(6)商品打几折出售,就是按原标价的百分之几十出售,如商品打8折出售,即按原标价的80%出售。
找单位1的应用题20题已经找到单位1的20个应用题,希望对您有所帮助:1. 甲乙两地相距200公里,汽车从甲地出发,以每小时60公里的速度向乙地行驶,同时,从乙地以每小时40公里的速度向甲地行驶。
问两车相遇需要多长时间?2. 一个正方形的边长是3米,求其面积和周长分别是多少?3. 小明家离学校有5千米,他每天骑自行车去上学,早上平均速度是15千米/小时,即使早,平均速度为20千米/小时,问他在早上骑车去学校需要多长时间?晚上呢?4. 一个三角形的底边长6厘米,底边上一点离两端点的距离分别是2厘米和4厘米,求这个三角形的面积。
5. 碱液的浓度是4克/升,要制备100毫升浓度为2克/升的碱液,需要加入多少毫升的水?6. 一块正方形的地砖边长为30厘米,要在一个长方形的房间内铺设这种地砖,长方形的长是5米、宽是4米,问需要多少块地砖?7. 一个圆形花坛的半径是3米,围绕花坛一圈的围栏长是多少米?8. 一辆火车以每小时100公里的速度行驶,从A地到B地需要2小时,如果车速减少为80公里/小时,需要多长时间才能到达?9. 甲乙两人同时向南方出发,甲以每小时30千米的速度行进,乙以每小时40千米的速度行进,如果甲乙相遇时,乙比甲多走了60千米,问他们离出发地有多远?10. 一个四边形的长和宽分别是12厘米和8厘米,对角线的长度是多少?11. 有一块长方形的草地,长30米、宽20米,计划在上面播种草籽,每平方米播种量是0.5千克,需要多少千克的草籽?12. 一个梯形的上底是6厘米,下底是12厘米,高是8厘米,求这个梯形的面积。
13. 一条河宽100米,两岸相距800米,求最短桥长是多少?14. 一个三角形的三边长度分别是5厘米、12厘米和13厘米,判断它是一个什么样的三角形。
15. 一块长方形的地毯,长是3米、宽是2米,售价每平方米是80元,问这块地毯的售价是多少?16. 一个正方体的边长是5厘米,求其表面积和体积分别是多少?17. 一个圆形花坛的周长是24米,求其面积是多少平方米?18. 一个五边形的周长是30厘米,五条边的长度相等,求其边长是多少?19. 一块长方形的玻璃,长是1.5米、宽是1米,要在上面切割出四个正方形的玻璃,每个正方形的边长是0.3米,剩余的玻璃面积是多少平方米?20. 一块梯形的地板,上底长是2米、下底长是4米,高是3米,要在上面铺设地板砖,每块地板砖的边长是20厘米,问需要多少块地板砖?。
小学六年级单位一变化应用题变换单位一例一:将一个数的几分之几的几分之几转变为这个数的几分之几。
1 3例:读了一本故事书,第一天读了全书的 5 ,次日读了余下的4 。
次日读了全书的几分之几?全书还剩几分之几?例二:甲数是乙数的几分之几,转变为乙数是甲数的几分之几。
4例:甲数是乙数的9 。
求乙数是甲数的几分之几?例三:甲数比乙数多(少)几分之几转变为乙数比甲数少(多)几分之几。
1例:四年级人数比五年级人数少 4 。
五年级人数比四年级人数多几分之几?例四:甲数的几分之几等于乙数的几分之几转变为甲数是乙数的几分之几?2 3例:甲数的3等于乙数的4。
甲数是乙数的几分之几?乙数是甲数的几分之几?例五:甲数是乙数的几分之几转变为甲数是甲乙两数和的几分之几。
例:甲、乙、丙三人分一笔奖金。
甲分得的是乙丙两人所得之和的1,乙分得的是2甲丙两人所得之和的1。
已知丙得 1000 元。
甲、乙两人各得多少元?3例六:有些应用题单位“ 1”不一致,按一般的方法,难以找到数目间的关系及内在联系。
此时能够经过方程来解决。
1 1例:有两筐苹果共重 220 千克,从甲筐拿出5,从乙筐拿出4共重 50 千克。
两筐苹果本来各有多少千克?一、抓住和不变1、某校五年级学生参加大打扫的人数是未参加的 1/4,以后又有 2 个同学主动参加,实质参加的人数是未参加人数的 1/3,问某班五年级有学生多少人 ?2 小明放一群鸭子,岸上的只数是水中的3/4,从水中登岸9只后,水中的只数与岸上的只数相同多,这群鸭子有多少只 ?二、抓住部分不变1、有科技书和文艺书 360 本,此中科技书占总数的 1/9,此刻又买来一些科技书,此时科技书占总数的 1/6。
又买来多少本科技书?2、在阅览室里,女生占全室人数的 1/3,以后又进来 5 名女生,这时女生占全室人数的 5/13,阅览室原有多少人?三、抓住差不变1、乙队原有人数是甲队的 3/7。
此刻从甲队派 30 人到乙队,则乙队人数是甲队的2/3。
【例题1】甲的钱数是乙的2/3,乙的钱数是丙的3/4,甲丙的钱数和是60元,乙有多少元?【解答】把乙看作单位1,甲是2/3,丙是4/3,甲丙之和就是2/3+4/3=2,所以乙是60÷2=30元。
【练习1】今年甲的年龄是乙的5/6,乙的年龄是丙的3/4,甲的年龄比丙小15岁,今年甲是多少岁?【解答】把甲看作单位1,乙就是6/5,丙是6/5÷3/4=8/5,丙比甲多8/5-1=3/5,甲今年15÷3/5=25岁。
【例题2】红黄蓝气球共有62只,其中红气球的3/5等于黄气球的2/3,蓝气球有24只,红气球有多少只?【解答】把红气球看作单位1,黄气球则是3/5÷2/3=9/10,红黄气球之和是1+9/10=19/10,红黄气球之和也是62-24=38只,所以红气球有38÷19/10=20个。
【练习2】今年8月份,甲所得的奖金比乙少200元,甲得的奖金的2/3正好是乙得奖金的4/7,甲得奖金多少元?【解答】把甲得到的奖金看作单位1,乙得到的奖金就是2/3÷4/7=7/6,乙比甲多7/6-1=1/6,则甲得到奖金200÷1/6=1200元。
【例题3】仓库里的大米和面粉共有200袋。
大米运走2/5,面粉运走1/10后,仓库里剩下大米和面粉正好相等。
原来面粉有多少袋?【解答】把面粉原来的袋数看作单位1,则大米原来的袋数是(1-1/10)÷(1-2/5)=3/2,面粉和大米一共有1+3/2=5/2,则面粉有200÷5/2=80袋。
【练习3】甲、乙两人各准备加工零件若干个,当甲完成自己的2/3、乙完成自己的1/4时,两人所剩零件数量相等,已知甲比乙多做了70个,甲准备加工多少个零件?【解答】把甲准备加工的零件个数看作单位1,则乙准备加工的零件个数是(1-2/3)÷(1-1/4)=4/9,乙比甲少1-4/9=5/9,则甲准备加工70÷5/9=126个。
分数应用题(单位”1“)专题讲解一、分数应用题主要讨论的是以下三者之间的关系。
1、分率:表示一个数是另一个数的几分之几,这几分之几通常称为分率。
2、标准量:解答分数应用题时,通常把题目中作为单位“1”的那个数,称为标准量。
(也叫单位“1”的数量)3、比较量:解答分数应用题时,通常把题目中同标准量比较的那个数,称为比较量。
(也叫分率对应的数量)二、分数应用题的分类。
(三类)1这类问题特点是已知一个看作单位“1”的数,求它的几分之几是多少,它反映的是整体与部分之间关系的应用题,基本的数量关系是:2这类问题特点是已知一个数的几分之几是多少的数量,求单位“1”的量。
基本的数量关系是:3、求一个数是另一个数的几分之几。
这类问题特点是已知两个数量,比较它们之间的倍数关系,解这类应用题用除法。
基本的数量关系是:三、分数应用题的基本训练。
1、正确审题训练。
正确审题是正确解题的前提。
这里所说的审题,首先是根据题中的分率句,能准确分清比较量和单位“1”的量(看分率是谁的几分之几,谁就是单位“1”的量)。
判断单位“1细的句子的能力。
2、画线段图的训练。
线段图有直观、形象等特点。
按题中的数量比例,恰当选用实线或虚线把已知条件和问题表示出来,数形结合,有利于确定解题思路。
3、量、率对应关系训练。
量、率对应关系的训练是解较复杂分数应用题的重要环节。
通过训练,能根据应用题的已知条件发挥联想,找出各种量、率间接对应关系,为正确解题铺平道路。
如:一批货物,第一次运走总数的15 ,第二次运走总数的14,还剩下143(1)把货物的总重量看做是:单位“1”(2)第一次运走的占总重量的:(3)第二次运走的占总重量的:(4)两次共运走的占总重量的:(5)第一次比第二次少运走的占总重量的:(6)第一次运走后剩下的占总重量的:(7)第二次运走后剩下的占总重量的:(8)剩下143吨(数量)占总重量的: (分率)4、转化分率训练。
在解较复杂的分数应用题时,常需要将间接分率转化为直接运用于解题的分率。
分数除法应用题(一)一、细心填写:“一桶油的3/4重6千克”,把( )看作单位“1”,()×3/4=( ) “男生占全班人数的5/9”,把()看作单位“1”,()×5/9()“鸭只数的 2/7等于鸡" 把( )看作单位“1”,()×2/7=( )45是()的5/9, 10 7吨是()吨的 1/2,( )是 4 3平方米的1/3二、解决问题:1、美术班有男生20人,是女生的6/5,女生有多少人?2、甲铁块重 6 5吨,相当于乙铁块的 12/5。
乙铁块重多少吨?3、小明家九月份电话费24元,相当于八月份的7/6,八月份电话费多少元?4、一本故事书162页,张杨今天看了6/1,他明天从第几页开始看?5、一辆汽车从甲地去乙地,已经行了120千米,相当于全程的5/ 3。
两地相距多少千米?分数除法应用题(二)1、直接写得数3 1÷ 3 2 =4 3×5 2 = 8÷ 5 4 =6 5×4 =4 1+2 =5 4- 10 3 =2、食堂运来800千克大米已经吃去4/3,吃去多少千克?3、食堂运来一批大米已经吃去600千克,正好吃去4/3,这批大米共多少千克?4、汽车厂8月份比7月份多生产500辆,已知8月份比7月份增产9/17月份生产汽车多少辆?5、小兰的邮票比小军多24枚,这个数目正好是小军的1/5。
小兰和小军各有多少枚邮票?6、6(1)班男生人数比女生多1/6,女生 30人,全班多少人?分数除法应用题(三)一、细心填写:“汽车速度相当于飞机的1/20",把()看作单位“1”,()× 201=( )“杨树棵数占松树的5/9",把()看作单位“1",( )× 9 5=()“一桶油,用去2/7”把( )看作单位“1”,( )×7 2=( ) “梨重量的3/4与桃一样多”把( )看作单位“1”,( )×4 3=()二、解决问题:1、一批煤,烧去60吨,正好少去这批煤的2/7,这批煤多少吨?3、一批煤420吨,,烧去2/7,烧去多少吨?4、长跑锻炼,小明跑了1500米,小红跑了900米。
分数乘法应用题(一)一、细心填写:1、“已经修了全长的43”, 把( )看作单位“1”,( )×43=( )2、“一袋大米,吃去52”,把( )看作单位“1”,( )×52=( )3、甲数31的与乙数相等,把( )看作单位“1",( )×31=( )4、“比计划增产83”,把( )看作单位“1",( )×83=( )二、解决问题:1、看图列式,并计算. 一台彩电2400元原价现价?元2、养鸡场共养鸡3000只,其中的53是蛋鸡。
蛋鸡有多少只?3、一枝钢笔18元,一枝毛笔的价钱是钢笔的31。
一枝毛笔的价钱是多少?4、一块长方形草坪,长30米,宽是长的65。
这块草坪的面积是多少?5、一堆煤54吨,每天用去它201的,10天一共用去多少吨? 分数乘法应用题(二)一、细心填写:12的91是( );54的21是( );32米的6倍是( );15个52吨是( ).“一根绳子,截去32", 这里把( )看作单位“1”,求截去多少,就是求( )的32是多少?“长的54等于宽”,这里把( )看作单位“1”,求宽多少,就是求( )的54是多少?二、解决问题: 1、小汽车的速度65与大客车相等,已知小汽车每小时行120千米,大客车每小时行多少千米?2、学校购进3600本儿童读物,其中181是经典名著,403是科普读物。
经典名著和科普读物各多少本?3、某工厂一月份用电4800度,二月份比一月份节约用电101,二月份比一月份节约用电多少度?二月份实际用电多少度?4、爸爸今年40岁,儿子的年龄比爸爸年龄的41多4岁,儿子今年多少岁?5、有300个桃子,大猴子拿走31,小猴子拿走余下的41。
小猴子拿走了多少个桃?分数乘法应用题(三)一、细心填写:小明储蓄了180元,小刚储蓄的钱是小明的65,小红储蓄的钱是小刚的32。
小红储蓄了多少元? 想:先根据“小刚储蓄的钱是小明的65",把( )看作单位“1”,( )×31=( );再根据“,小红储蓄的钱是小刚的32", 把( )看作单位“1”,( )×31=( )。
1、比例的基本性质2、熟练掌握比例式的恒等变形及连比问题3、能够进行各种条件下比例的转化,有目的的转化;4、单位“1"变化的比例问题5、方程解比例应用题比例与百分数作为一种数学工具在人们日常生活中处理多组数量关系非常有用,这一部分内容也是小升初考试的重要内容。
通过本讲需要学生掌握的内容有:一、比和比例的性质性质:若a: b=c:d,则a×d = b×c;(即外项积等于内项积)正比例:如果a÷b=k(k为常数),则称a、b成正比;反比例:如果a×b=k(k为常数),则称a、b成反比.二、主要比例转化实例① x ay b=⇒y bx a=;x ya b=;a bx y=;② x ay b=⇒mx amy b=;x may mb=(其中0m≠);知识点教学目6-2-4比例应用题③ x ay b=⇒x ax y a b=++; x y a bx a--=;x y a bx y a b++=--;④ x ay b=,y cz d=⇒x acz bd=;::::x y z ac bc bd=;⑤ x的ca 等于y的db,则x是y的adbc,y是x的bcad.三、按比例分配与和差关系⑴按比例分配例如:将x个物体按照:a b的比例分配给甲、乙两个人,那么实际上甲、乙两个人各自分配到的物体数量与x的比分别为():a a b+和():b a b+,所以甲分配到axa b+个,乙分配到bxa b+个。
⑵已知两组物体的数量比和数量差,求各个类别数量的问题例如:两个类别A、B,元素的数量比为:a b(这里a b>),数量差为x,那么A的元素数量为ax a b -,B的元素数量为bxa b-,所以解题的关键是求出()a b-与a或b的比值.四、比例题目常用解题方式和思路解答分数应用题关键是正确理解、运用单位“l"。
题中如果有几个不同的单位“1",必须根据具体情况,将不同的单位“1”,转化成统一的单位“1”,使数量关系简单化,达到解决问题的效果。
单位1的应用题及答案【篇一:求单位一的应用题】1. 小明花17元买了一本书,比原来便宜15%。
这本书原来多少元? 22. 小明有50元,用去了5,一共用去了多少元?13. 一个饲养场,养鸭180只,养鸡的只数比鸭少6鸡多少只?,这个饲养场养4. 小明看一本书,已经看好60%,比剩下的多80页。
这本书有多少页?15. 某车间缝制成衣2400件,比原计划超产6,原计划缝制成衣多少件?46. 时代超市新进一批白糖,第一天卖出总数的5克,这批白糖一共有多少千克?、,结果还剩440千求百分率应用题:1. 在一次测验中,小明做对的题数是11道,错了4道,小明在这次测验中正确率是百分之几?2. 把8克糖放入92克水中,糖水的浓度是百分之几?3. 行同一段路,甲要10分钟,乙要15分钟,甲的速度比乙的速度慢百分之几?4. 某厂的一种产品,原来每件成本96元,技术革新后,每件成本降低到了84元,每件成本降低了百分之几?5. 一件商品原价40元,打折之后现价32元,打几折?6. 赵师傅6天生产了400个零件,其中有4个不合格,求这批零件的合格率。
7. 一个乡去年原计划造林12公顷,实际造林14公顷。
实际造林比原计划多百分之几?8. 有一堆煤,第一次用去总数的50 % ,第二次用去总数的30%,第一次比第二次多用了总数的百分之几?求具体量的应用题:21. 果园里有梨树1200棵,苹果的数量占梨树的5你能算出她下午打了多少个字吗?,苹果树有几棵?2. 王丽打一份资料,她上午打了2300个字,下午比上午少打了10%。
3. 一条公路修了30%,还剩70千米没修,修了多少千米?4. 六2班有男生30人,女生是男生的80%,六2班女生有多少人?5. 绿化造林对可降低噪音,原来80分贝的汽笛噪音,经绿化隔离带1后,降低了8,降低了多少分贝?6. 小红上午练了100个字,下午练了140个字,今天练字的个数相 2当于昨天的3,小红昨天练了多少个字?【篇二:小学分数应用题中的单位1问题的专项练习(1)】p> 声明:此文档源文件来源于网络,版权归原作者所有,上传仅供学习交流参考,如作为其他用途,请与作者联系,与上传者无关,特此声明。
第六讲 应用题知识要点目标一:掌握行程问题、利润问题、工程问题的基本公式目标二:掌握方案选择和分段计费类的实际运用目标三:会找题目中的等量关系并列方程从前有个农夫,死时留下几头牛,他在遗书中写道:“分给妻子全部牛的一半再加半头,分给长子剩下的一半再加半头,分给次子的是长子分剩下的一半再加半头,分给女儿最后剩下的一半再加半头.”结果一头牛也没有剩正好全部分完.问:农夫留下了多少头牛?题解法是:由女儿最后分得“一半再加半头后正好全部分完”,可判断前面次子剩下的奇数只能是1,道理简单,因为所有奇数中只有最小的1才符合这个要求,即1的一半加0.5还等于1。
弄清了最后剩下的一数是1,就能很方便的依次向前逆推,可知前三个剩下的奇数分别为(1+0.5)×2=3,(3+0.5)×2=7,(7+0.5)×2=15.即分给长子的牛数为4头,分给妻子的牛数为8头,农夫留下的牛数为15头.模块一 整式应用题题型一 行程问题知识导航行程问题①路程=速度×时间②相遇路程=时间(相同)×(V 甲+V 乙)(速度之和)③追及路程=追及时间×(V 甲-V 乙)(速度之差)④行船问题:V 船顺=V 船速+V 水速V 船逆=V 船速-V 水速V 船速=+2v v 船顺船逆 V 船速=2v v -船顺船逆 例题一(1)某船顺水航行3小时,逆水航行2小时,已知轮船在静水中的速度为a 千米/时,水流速度为b 千米/时,轮船在顺水中的速度为 ;轮船在逆水中的速度为 ;共航行 千米.(2)船在静水中的速度为a 千米/时,水流速度为18千米/时,船顺水顺水航行5小时的行程比逆水航行4小时的行程多 千米.练习一(1)飞机的无风飞行航速为a 千米/时,风速为20千米/时,则飞机逆风飞行3小时的行程是 千米.(2)两船从同一港口出发反向而行,甲船顺水,乙船逆水,两船在静水中的速度都是50km /h ,水流速度是a km /h ,则t 甲=2h ,甲船在顺水中的速度为 km /h ;甲船行驶 km ;t 乙=3h ,乙船在顺水中的速度为 km /h ;乙船行驶 km ;乙船比甲船多航行 km .巅峰突破例题二小明通常上学时走上坡路,通常的速度为m千米/时,放学回家时,沿原路返回,通常的速度为n千米/时,则小明上学和放学路上的平均速度为多少?题型二利润问题知识导航利润=售价-进价=进价×利润率利润率=-售价进价进价×100%=利润进价×100%打折销售中的售价=标价(定价)×打折数×0.1售价=成本+利润=成本×(1+利润率)利息=本金×利率例题三(1)某商店举办促销活动,促销的方法是将原价x元的衣服以以35(x-10)元出售,则下列说法中,能正确反映该商场的促销方法的是()A.原价减去10元后打8折B.原价打6折后再减10元C.原价减去10元后打4折D.原价打4折后再减10元(2)某商店举行促销活动,其促销方式是“消费超过100元时,所购买的商品按原价打8折后,再减少20元” .若某商品的原价是x元(x>100),则购买该商品实际付款的金额(单位:元)是()A.80%x-20B.80%(x-20)C.20%x-20D.20%(x-20)练习三(1)2015年双十一期间,某网店对一品牌服装进行优惠促销,将原价a元的衣服以45(a-20)元售出,则以下四种说法中可以准确表达该网店促销方法的是()A.将原价降低20元之后,再打8折B.将原价打8折之后,再降低20元C.将原价降低20元之后,再打2折D.将原价打2折之后,再降低20元(2)某书每本定价8元,若购书不超过10本,按原价付款;若一次购书10本以上,超过10本部分按八折付款.设一次购书数量为x本(x>10),付款金额为()A.6.4x元B.(6.4x+80)元C.(6.4x+16)元D.(144-6.4x)元例题四(1)一件服装原价a元,若涨价10元后打八折销售,则现价一件元.(2)一件商品的进价为a元,将进价提高100%后标价,再按标价打七折销售,则这件商品销售后的利润为元.练习四(1)近来,随着脐橙的大量上市,某超市将原价为a 元/千克的脐橙打八折后,再降价b 元/千克,则现售价为元/千克.(2)一件童装每件的进价为a 元(a >0),商家按进价的3倍定价销售了一段时间后,为了吸引顾客,又在原定价的基础上打六折出售,那么按照新的售价销售,每件童装所得的利润用代数式表示应为元.题型三工程问题知识导航①工程问题中三个量及其关系为:工作总量=工作效率×工作时间工作效率=工作总量÷工作时间工作时间=工作总量÷工作效率②经常在题目中未给出工作总量时,设工作总量为单位1.如果一件工作分成几个阶段完成,那么各阶段的工作量的和=工作总量=1例题五(1)某个工人要完成3000个零件加工,如果该工人每小时能完成x个零件,那么完成这批零件的加工需要的时间是小时.(2)某市对一段长3000米的道路进行改造,原计划每天修a米,为了尽量减少施工对城市交通所造成的影响,实际施工时,每天修路比原计划多b米,那么修这条路提前了多少天?练习五(1)甲、乙两人一起加工零件.甲平均每小时加工a个零件,乙平均每小时加工b个零件,加工3小时.甲、乙两人共加工零件个.(2)某工厂原计划a天完成b件产品,由于情况发生变化,要求提前x天完成任务,则现在每天要比原计划每天多生产件产品.题型四分段计费例题六家乐福超市周年庆打折,若一次性消费100元以内,不打折;若一次性消费超过100元,不到500元,则整体打九折;若一次性消费500元以上,则整体打八折;请写出妞妞去超市消费x元,实际付款钱数:①(0<x≤100);②(100<x≤500);③(x>500).练习六中百超市周年庆打折,若一次性消费200元以内,不打折;若一次性消费超过200元,不到400元,则返现50元;若一次性消费400元以上,打九折,再返现20元;请写出妞妞去超市消费x元,实际付款钱数:①(0<x≤200);②(200<x≤400);③(x>400).例题七(1)某市出租车收费标准是:起步价为8元,3千米后每千米2元,若某人乘坐了x千米,用含x的代数式表示他应支付的车费.(x取整数)①(0<x≤3);②(x>3).(2)某地对居民用电收费采用阶梯电价,具体收费标准为:每月如果不超过90度,那么每度电价按a元收费,如果超过90度,超出部分电价按b元收费,某户居民一个月用电120度,该户居民这个月应缴纳电费是元(用含a、b的代数式表示).练习七为鼓励居民节约用水,北京市将出台新的居民用水收费标准:①若每月每户居民用水不超过4立方米,则按每立方米2元计算;②若每月每户居民用水超过4立方米,则超过部分按每立方米4.5元计算(不超过部分仍按每立方米2元计算).现假设该市某户居民某月用水10立方米,则水费是元,若用水x 立方米(x>4),则水费是元(用含x的代数式表示).题型五方案选择例题八(1)某学校准备组织部分教师到杭州旅游,现联系了甲、乙两家旅行社,两家旅行社报价均是4000元/人,同时两家旅行社都对10人以上的团体推出了优惠举措:甲旅行社对每位游客七五折优惠;而乙旅行社是免去一位带队老师的费用,其余游客八折优惠.如果设参加旅游的老师共x(x>10)人,则甲旅行社的费用为元,乙旅行社的费用为元.(用含x的代数式表示)(2)某市电话拨号上网有两种收费方式,用户可以任选其一:(A)计时制:0.05元每分钟;(B)包月制:60元每月(限一部个人住宅电话上网);此外,每一种上网方式都得加收通信费0.02元每分钟.①某用户某月上网的时间为x小时,请分别写出两种收费方式下该用户应该支付的费用;②你知道怎样选择计费方式更省钱吗?练习八迪雅服装厂生产一种夹克和T恤,夹克每件定价100元,T恤每件定价50元.厂方在开展促销活动期间,向客户提供两种优惠方案:①买一件夹克送一件T恤;②夹克和T恤都按定价的80%付款.现某客户要到该服装厂购买夹克30件,T恤x件(x>30).若该客户按方案①购买,夹克需付款______元,T恤需付款______元(用含x的式子表示);若该客户按方案②购买,夹克需付款______元,T恤需付款______元(用含x的式子表示).模块二一元一次方程应用题知识导航①审题.②找出等量关系.③设出未知数,列出方程.④解方程.⑤检验,写答案.题型一找等量关系列方程例题九(1)A、B两地相距480千米,一列慢车从A地出发,每小时行驶60千米,一列快车从B地出发,每小时行驶90千米,快车提前30分钟出发.两车相向而行,慢车行使了多少小时后,两车相遇?设慢车行使了x小时后两车相遇,根据题意,下面所列方程正确的是( )A.60(x+30)+90x=480 B.60x+90(x+30)=480C.60(x+3060)+90x=480 D.60x+90(x+3060)=480(2)某车间有26名工人,每人每天可以生产800个螺钉或1000个螺母,1个螺钉需要配2个螺母,为使每天生产的螺钉和螺母刚好配套.设安排x名工人生产螺钉,则下面所列方程正确的是()A.1000(26-x)=800x B.1000(13-x)=800xC.1000(26-x)=2×800x D.2×1000(26-x)=800x练习九(1)在我国古代数学著作《九章算术》中记载了一道有趣的数学问题:“今有凫(凫:野鸭)起南海,七日至北海;雁起北海,九日至南海.今凫雁俱起,问何日相逢?”意思是:野鸭从南海起飞,7天飞到北海;大雁从北海起飞,9天飞到南海.野鸭与大雁从南海和北海同时起飞,经过几天相遇.设野鸭与大雁从南海和北海同时起飞,经过x天相遇,根据题意,下面所列方程正确的是()A.(9-7)x=1B.(9+7)x=1 C.(17+19)x=1D.(17-19)x=1(2)超市店庆促销,某种书包原价每个x元,第一次降价打“八折”,第二次降价每个减10元,经两次降价后售价为90元,则得到方程()A.0.8x-10=90 B.0.08x-10=90 C.90-0.8x=10 D.x-0.8 x-10=90(3)用铝片做听装饮料瓶,现有100张铝片,每张铝片可制瓶身16个或制瓶底45个,一个瓶身和两个瓶底可配成一套.设用x张铝片制瓶身,则下面所列方程正确的是()A.2×16x=45(100-x)B.16x=45(100-x)C.16x=2×45(100-x)D.16x=45(50-x)题型二一元一次方程应用题例题十一项工程,甲队单独完成需40天,乙队单独完成需50天,现甲队单独做4天,后两队合作.①求甲、乙合作多少天才能把该工程完成.②在①的条件下,甲队每天的施工费用为2500元,乙队每天的施工费用为3000元,求完成此项工程需付给甲、乙两队工多少元.练习十某车间原计划用13小时生产一批零件,后来每小时多生产10个,用了12小时,不但完成了任务,而且还多生产零件60个,则原计划每小时生产零件多少个?课后作业应用题(一)1.已知轮船在静水中的速度是每小时a千米,水流速度是每小时b千米,则轮船在顺水中航行的速度是多少千米?2.一点商品的进价是a元,将进价提高100%后标价,再按标价打八折销售,则这件商品销售后的利润为元.3.某地对居民用电的收费标准为:每月如果不超过100度,那么每度电价按a元/度收费,如果超过100度,超出部分电价按b元/度收费,某户居民一个月用电160度,该户居民这个月应缴纳电费元(用含a、b的代数式表示).4.甲、乙两人在环形跑道上同时同地出发,同向跑步,甲的速度为7米/秒,乙的速度为6.5米/秒,若跑道一周的长为400米,设经过x秒后甲、乙两人第一次相遇,则列方程为: .5.某工人上午7点上班至11点下班,一开始他用15分钟做准备工作,接着每隔15分钟加工完1个零件.①他加工完第一个零件是几点?②求他加工完x个零件时的时刻(用x表示)③8点整他加工完几个零件?④这个工人上午加工几个零件?6.为节约能源,某单位按以下规定收取每月电费:用电不超过140度,按每度0.45元收费,如果超过140度,超过部分按每度0.6元收费.某住户七月份的用电量是a度,求这个住户七月分应交多少电费?(结果用含a的式子表示)7 .一家商店某种商品按进价提高40%后标价,节假日期间又以标价打八折销售,结果这种商品每件仍可获利售价为24元,问这件商品的进价是多少元?。
最新数学单位填空题数学单位一的例题及答案(八篇)数学单位填空题数学单位一的例题及答案篇一1.填空题(1)6千克=( )克(2)34000千克=( )吨(3)8吨=( )千克=( )克(4)48000千克=( )吨=( )克2.选择题(1)1吨 600千克比 2 000 千克少( )。
a.120千克b.80千克c.400千克d.120(2)一辆卡车的载重量是 9000千克,合( )吨。
a.9000 b .90 c.9(3)一个苹果约重( )。
a.60吨b.60千克 c .60克3.解决问题(1) 学校食堂运来5吨大米,用掉 2600千克,剩下的`还够3天用完,剩下的平均每天食用多少千克?(2) 一头奶牛的重量是约 500千克,8头这样的奶牛共重多少吨?(3)宏信建材商店有水泥4000吨,运了4天后还剩下800吨,平均每天运多少吨?参考答案1.填空题(1)6000 (2)34 (3)8000,8000000 (4)48,480000002.选择题(1)c (2)c (3)c3.解决问题(1)(51000-2600)3=24003=800(千克)(2)5008=4000(千克)=4(吨)(3)(4000-800)4=3=800(吨)数学单位填空题数学单位一的例题及答案篇二苏教版三年级数学吨单位练习试题一、填空。
1. 填上适宜的单位。
(吨、千克、克)一条香蕉重50( ) 一头小象重1( ) 一堆水果重( )2.(1)6条这样的小狗重( )kg;(2)( )条这样的小狗重1t。
3. 在( )里填上适宜的数,使重量是1吨。
2千克 250千克 500千克( )台显示器重1吨。
( )台洗衣机重1吨。
( )头小河马重1吨。
二、填一填。
8千克=( )克 7000千克= ( )吨 23吨=( )千克三、在○里填、或=。
1307○2307 1120○0+112 5025○25003000克○5吨 8500千克○8吨 6千克○6000克四、解决问题。
求“1”的应用题1. 小明花17元买了一本书,比原来便宜15%。
这本书原来多少元?1,这个饲养场养鸡多少2. 一个饲养场,养鸭180只,养鸭的只数比鸡少6只?1,原计划缝制成衣多少件?3. 某车间缝制成衣2400件,比原计划超产64.小红上午练了100个字,下午练了140个字,今天练字的个数相当于昨天2,小红昨天练了多少个字?的32,苹果树有多少棵?5.. 果园里有梨树2100棵,比苹果树多56. 某车间缝制成衣2400件,比原计划超产20%,原计划缝制成衣多少件?7,飞机每小时行多少千米?7. 火车每小时行80千米,比飞机的速度慢88. 学校铺一条塑胶跑道,实际投资80万元,比原计划节约20%。
原计划投资多少元。
9.引进新技术后,一台电视机的成本是864元,比原来降低了10%。
这种电视机原来的成本是多少元?10.巷头村今年收荔枝240吨,比去年增收12%。
去年收获荔枝多少吨?11.修路队修一条公路,第一天修了这条公路的41 ,第二天修了余下的32,已知这两天共修路120米,这条公路全长多少米?12.加工一批零件,甲先加工了这批零件的31,接着乙加工了余下的65。
已知乙加工的个数比甲多160个,这批零件 共有多少个?13. 小明看一本书,已经看好60%,比剩下的多80页。
这本书有多少页?14. 时代超市新进一批白糖,第一天卖出总数的54,结果还剩440千克,这批白糖一共有多少千克?15. 一条公路修了30%,还剩70千米没修,修了多少千米?16.某工厂有三个车间,第一车间个人数占总人数的51,第二车间个人数是第三车间个人数的32,已知第一车间比第二车间多30人,三个车间一共有多少人?17.加工一批零件,甲先加工了这批零件的31,接着乙加工了余下的65 。
已知乙加工的个数比甲多160个,这批零件 共有多少个?18.一套校服的价格是180元,其中上衣的价格是裤子的125%,上衣的价格是多少元。
,上衣和裤子各多少元?20.妈妈给丽丽买了一套运动服,上衣与裤子的价钱比5:3,上衣比裤子贵60元,上衣与裤子各多少钱?21. 妈妈买一套衣服,上衣的价格比裤子便宜40元,上衣的价格是裤子的65,上衣和裤子各多少元?▲-1:学校体育室有篮球、排球和足球,篮球的只数占三种球总数的53,足球的只数是排球的32,排球比篮球少11只,这三种球一共多少只?▲-2:饲养场饲养着牛、羊、猪,牛的头数占总头数的31,羊的头数比猪少41,牛比猪少42头。
(完整版)小升初数学应用题50道一.解答题(共50题,共286分)1.修路队修一条路,八月份修了4800米,九月份修了全长的,这两个月一共修了全长的60%,这条路全长多少米?2.一个圆柱和一个圆锥底面积比为2:3,体积比为5:6,求高的比。
3.某地12月18日的最低气温是-7℃,最高气温是5℃,这一天的最高气温与最低气温相差多少?4.一个圆柱,高减少2厘米,表面积就减少18.84平方厘米,这个圆柱的上、下两个底面面积的和是多少平方厘米?5.甲、乙两种商品,成本共2200元,甲商品按20%的利润定价,乙商品按15%的利润定价。
后来都按定价的九折打折出售,结果仍获利131元。
甲商品的成本是多少元?6.一个无盖的圆柱形铁皮水桶,底面直径和高都是5分米,做这样一个水桶至少需用多少平方分米的铁皮?(得数保留整数)7.一个圆柱和一个圆锥等底等高.已知圆柱和圆锥的体积相差6立方厘米,圆柱和圆锥的体积各是多少立方厘米?8.笑笑看一本180页的故事书,第一周看了全书的40%,第二周看了全书的25%。
两周共看了多少页?9.某修路队修一条路,5天完成全长的20%,照这样计算,完成任务还需多少天?10.一个圆锥体钢制零件,底面半径是3cm,高是2m,这个零件的体积是多少立方厘米?11.在六(1)班新年联欢会的“猜谜”抢答比赛中,规定答对1题得5分,答错1题得-8分,不答者得0分,淘淘共得12分,他抢答几次?答对几道题?答错几道题?12.一辆客车从甲地开往乙地,去时速度是40千米/小时,返回时速度是60千米/小时,返回时的速度比去时的速度提高了百分之几?13.用96厘米长的铁丝围成一个直角三角形,这个直角三角形三条边的长度比是3∶4∶5,这个三角形的面积是多少?14.一个压路机的滚筒横截面的直径是1米,长是1.8米,转一周能压路多少平方米?如果每分钟转8周,半小时能压路多少平方米?15.修路队把一条6米宽的道路改造成了8米宽,这条道路拓宽了百分之几?16.修建一个圆柱形的沼气池,底面直径是3米,深2米.在池子的四壁和下底面抹上水泥,抹水泥的面积是多少平方米?17.如图,用彩带捆扎一个圆柱形礼盒,打结处用了35厘米长的彩带,礼盒的底面周长是94.2厘米,高是10厘米,求一共用了多长的彩带?18.某校有学生2160人,只有5%的学生没有参加意外事故保险,参加保险的学生有多少人?19.一个圆锥形的煤堆,底面直径是8米,高1.4米,如果每立方米煤重2500千克,这堆煤共有多少千克?20.一本书,淘气第一天看了全书的15%,第二天看了全书的20%,两天共看了70页,这本书一共有多少页?21.小红在书店买了两本打八折出售的书,共花了42元,小红买这两本书便宜了多少钱?22.某建筑物内有6根圆柱形大柱,高10米,大柱周长25.12分米,要全部涂上油漆,如果按每平方米的油漆费为80元计算,需用多少钱?23.有一桶菜籽油重105千克,第一次取出全部的25%,第二次取出全部的,桶里还剩多少千克菜籽油?24.一场音乐会的门票,55%是按全价卖出,40%是五折卖出,剩下的20张门票是免费赠送的。
复习分数应用题一、做题方法:1、找单位“1”2、看单位“1”是已知还是未知3、单位“1”已知用乘法,单位“1”未知用方程。
二、分数应用题类型1、有关一个数的几分之几是多少的应用题2、有关比谁多(或少)几分之几的应用题3、已知部分求整体的应用题(注明:分数应用题的这三种类型中都有单位“1”已知和未知的情况。
请孩子做题时注意区分。
)三、专项练习.(要求做题前,先找单位“1”。
)(一)有关一个数的几分之几是多少的应用题1、六年级一班有学生44人,参加合唱队的占全班学生的2/11。
参加合唱队的有多少人?2、一只鸭重3千克,一只鸡的重量是鸭的2/3。
这只鸡重多少千克?3、一个排球定价60元,篮球的价格是排球的5/6。
篮球的价格是多少元?4、小亮的储蓄箱中有18元,小华储蓄的钱是小亮的5/6。
小华储蓄了多少元?5、小红有36枚邮票,小新的邮票是小红的5/6。
小新有多少枚邮票?6、六年级同学收集180个易拉罐,是五年级收集的3/5,五年级收集多少个?7、两个小朋友跳绳,小明跳了100下,小明跳的是小强跳的5/8,小明跳了多少下?8、小红体重42千克,是小丫体重的2/3,小丫体重是多少千克?9、长跑锻炼,小雄跑了6千米,是小勇跑的3/5,小勇跑了多少千米?10、小王读一本书,上午读了26页,读了全书的2/7,全书共有多少页?(二)有关比谁多(或少)几分之几的应用题1、甲数是10,乙数比甲数多1/2,求乙数?2、光明小学六年级有学生360人,五年级比六年级的人数少1/5,五年级有多少人?3、六年级同学给灾区的小朋友捐款,一班捐了500元,二班捐的比一班多的1/5,二班捐款多少元?4、果园有桃树120棵,梨树比桃树少1/6,梨树有多少棵?5、某鞋店进来男士皮鞋600双,进来的女士皮鞋比男士皮鞋多1/6,进来的女士皮鞋有多少双?6、学校买了100个篮球,买的篮球比足球多1/4,买的足球有多少个?7、红红身高140厘米,红红的身高比妹妹高2/5,妹妹身高多少厘米?8、书店卖出120本故事书,卖出的故事书比科幻书少1/5,卖出的科幻书有多少本?9、食堂运来大米80千克,运来的大米比面粉多1/7,运来面粉多少千克?10、一件羽绒服冬季卖260元,冬季卖的钱比夏季高1/9,这件羽绒服在夏季卖多少元?(三)已知部分求整体的应用题1、一桶水,用去它的3/4,还剩15千克。
求“1”的应用题:
1. 小明花17元买了一本书,比原来便宜15%。
这本书原来多少元?
2. 小明有50元,用去了52
,一共用去了多少元?
3. 一个饲养场,养鸭180只,养鸡的只数比鸭少6
1,这个饲养场养鸡多少只?
4. 小明看一本书,已经看好60%,比剩下的多80页。
这本书有多少页?
5. 某车间缝制成衣2400件,比原计划超产6
1,原计划缝制成衣多少件?
6. 时代超市新进一批白糖,第一天卖出总数的5
4
,结果还剩440千克,这批白糖一共
有多少千克?
求百分率应用题:
1.在一次测验中,小明做对的题数是11道,错了4道,小明在这次测验中正确率是百
分之几?
2.把8克糖放入92克水中,糖水的浓度是百分之几?
3.行同一段路,甲要10分钟,乙要15分钟,甲的速度比乙的速度慢百分之几?
4.某厂的一种产品,原来每件成本96元,技术革新后,每件成本降低到了84元,每
件成本降低了百分之几?
5.一件商品原价40元,打折之后现价32元,打几折?
6.赵师傅6天生产了400个零件,其中有4个不合格,求这批零件的合格率。
7.一个乡去年原计划造林12公顷,实际造林14公顷。
实际造林比原计划多百分之几?
8.有一堆煤,第一次用去总数的50 % ,第二次用去总数的30%,第一次比第二次多
用了总数的百分之几?
求具体量的应用题:
1. 果园里有梨树1200棵,苹果的数量占梨树的52,苹果树有几棵?
2. 王丽打一份资料,她上午打了2300个字,下午比上午少打了10%。
你能算出她下午打了多少个字吗?
3. 一条公路修了30%,还剩70千米没修,修了多少千米?
4. 六2班有男生30人,女生是男生的80%,六2班女生有多少人?
5. 绿化造林对可降低噪音,原来80分贝的汽笛噪音,经绿化隔离带后,降低了81
,降低了多少分贝?
6. 小红上午练了100个字,下午练了140个字,今天练字的个数相当于昨天的32,
小红昨天练了多少个字?。