2020届四川省成都市高三上学期第一次诊断性考试理综试卷 PDF版
- 格式:pdf
- 大小:3.29 MB
- 文档页数:12
2023届四川省成都市高三上学期第一次诊断性检测理综物理试题一、单项选择题(本题包含8小题,每小题4分,共32分。
在每小题给出的四个选项中,只有一项是符合题目要求的)(共8题)第(1)题在变速直线运动中,下面关于速度和加速度关系的说法正确的是( )A.物体的速度等于0,加速度一定等于0B.物体的速度变化量小,加速度一定小C.物体的速度变化快,加速度一定大D.物体的速度在减小,加速度也一定在减小第(2)题在如图所示的装置中,木块B与水平面间的接触面是光滑的,子弹A沿水平方向射入木块后留在木块内,将弹簧压缩到最短。
对于木块、弹簧、子弹组成的系统,从子弹开始射入到弹簧压缩到最短的过程中( )A.动量守恒,机械能守恒B.动量不守恒,机械能不守恒C.动量守恒,机械能不守恒D.动量不守恒,机械能守恒第(3)题下图为氢原子能级图,现有大量氢原子从的能级向低能级跃迁,发出一些不同频率的光,下列说法正确的是()A.这些氢原子可能发出3种不同频率的光B.若是用电子撞击氢原子使其从基态跃迁到能级,则电子动能必等于12.75eVC.用这些光子照射逸出功为6.34eV的金属铂,逸出光电子的最大初动能可能为6.41eVD.用这些光子照射某金属,逸出的光电子来源于原子核内部第(4)题阴极射线管是一种能从其阴极A发射出电子流的装置。
如图所示的阴极射线管放在蹄形磁铁的N、S两极间,则此时电子流将( )A.向S极偏转B.向N极偏转C.向上偏转D.向下偏转第(5)题我国自主研制某一型号的绞吸挖泥船在正常工作时的泥泵输出功率恒为1×104 kW,排泥量为1.4 m3/s,排泥管的横截面积为0.7 m2,则泥泵对排泥管内泥浆的推力约为( )A.5×106 N B.2×107 N C.2×109 N D.5×109 N第(6)题如图所示,探测线圈与冲击电流计串联后可用来测定磁场的磁感应强度。
成都七中高2020届高三一诊模拟考试理科综合试题可能用到的相对原子质量:H—1C—12N—14O—16S—32Fe—56Cu—64Pb—207一、选择题:本大题共13小题,每小题6分,共78分。
在每小题给出的四个选项中,只有一项是符合题目要求的。
1.下列有关组成细胞的元素及化合物的叙述,错误的是A.DNA和RNA都能携带遗传信息B.蛋白质空间结构的改变会导致其功能的改变C.叶绿素与葡萄糖在元素组成上的差异只有Mg元素D.某些脂质分子具有与核酸分子相同的元素组成2.下列有关细胞结构和功能的叙述,正确的是A.细胞中核糖体的形成一定都与核仁有关B.生物膜是对生物体内所有膜结构的统称C.细胞是生物体结构、代谢和遗传的基本单位的产生与利用不一定在生物膜上进行D.叶肉细胞内O23.下列有关细胞生命历程的叙述,错误的是A.已完成分化的各细胞之间,核酸存在差异B.衰老细胞呼吸速率减慢,细胞核体积减小C.细胞凋亡的过程中存在化学成分的更新D.致癌病毒可通过影响宿主细胞的DNA而诱发癌变4.果蝇的刚毛和截毛是由X和Y染色体同源区段上的一对等位基因(B、b)控制,刚毛对截毛为显性。
两只刚毛果蝇杂交后代出现了一只性染色体组成为XXY的截毛果蝇。
下列关于该截毛果蝇产生原因的分析,正确的是A.父方可能减数第二次分裂时,两条X染色体没有正常分离B.母方可能减数第二次分裂时,两条X染色体没有正常分离C.父方可能减数第一次分裂时,同源染色体X和Y没有正常分离D.母方可能减数第一次分裂时,同源染色体X和X没有正常分离5.下列与人体生命活动调节有关的叙述中,正确的是A.激素和神经递质能在非细胞条件下发挥调节作用和抗体发挥作用的过程都属于体液调节B.体液中的CO2C.侵入人体内的细菌直接被吞噬细胞吞噬、消灭的过程不属于细胞免疫D.若某人免疫功能过弱,其接触到某些花粉时可能引起皮肤荨麻疹6.下列有关植物激素及其调节的叙述,正确的是A.生长素都是通过极性运输从产生部位到达作用部位的B.一定浓度的生长素能通过促进乙烯的合成来促进细胞伸长生长C.赤霉素能促进植物种子的发育和果实的成熟D.细胞分裂素和脱落酸在调节细胞分裂方面存在拮抗作用7.人类的生产、生活与化学息息相关,下列说法不正确的是A.将铝制品置于电解液中作为阳极,用电化学氧化的方法,可以在铝制品表面生成坚硬的氧化膜。
2023届四川省成都市高三上学期第一次诊断性检测理综物理试题一、单选题 (共6题)第(1)题迷你系绳卫星在地球赤道正上方的电离层中,沿圆形轨道绕地飞行。
系绳卫星由两子卫星组成,它们之间的导体绳沿地球半径方向,如图所示。
在电池和感应电动势的共同作用下,导体绳中形成指向地心的电流,等效总电阻为r。
导体绳所受的安培力克服大小为f的环境阻力,可使卫星保持在原轨道上。
已知卫星离地平均高度为H,导体绳长为,地球半径为R,质量为M,轨道处磁感应强度大小为B,方向垂直于赤道平面。
忽略地球自转的影响。
据此可得,电池电动势为( )A.B.C.D.第(2)题如图所示,一理想变压器原、副线圈的匝数比为1:2,副线圈电路中接有灯泡,灯泡的额定电压为220V,额定功率为22W,原线圈电路中接有电压表和电流表。
已知灯泡正常发光,若用U和I分别表示此时电压表和电流表的读数,则()A.V B.I=0.05AC.原线圈输入功率为W D.流过灯泡电流的最大值可达A第(3)题如图所示为远距离输电示意图,两变压器均为理想变压器,升压变压器的原、副线圈匝数比为。
降压变压器的原、副线圈匝数比为。
原线圈两端接入一电压的交流电源,用户电阻为(纯电阻),若用户消耗功率为,输电线的总电阻为,不考虑其他因素的影响,则输电线上损失的电功率和用户获得的电压分别为( )A.,B.,C.,D.,第(4)题物理思想方法是物理学科素养的重要内容,可帮助我们提升思维水平,形成综合能力. 下列有关思想方法说法正确的是( )A.卡文迪许利用扭秤测量万有引力常量用到了微元法的思想B.合力、分力等概念的建立都体现了等效替代的思想C.加速度公式与功率公式都采用了比值定义法D.单摆、机械波都是抓住主要因素忽略次要因素建立的理想化模型第(5)题关于图中四个演示实验的说法,正确的是()A.甲图中将平行板电容器左侧极板向左平移,静电计张角减小B.乙图中阴极射线向下偏转,说明U形磁铁靠近镜头一端为N极C.丙图中随着入射角增加,反射光线越来越弱,折射光线越来越强D.丁图中静电平衡后,用手触碰导体A端,A端不带电,B端带正电第(6)题杜甫在《曲江》中写到:穿花蛱蝶深深见,点水蜻蜓款款飞。
2020届四川省成都市高三第一次调研考试理科综合能力测试★祝考试顺利★注意事项:1、考试范围:高考范围。
2、试题卷启封下发后,如果试题卷有缺页、漏印、重印、损坏或者个别字句印刷模糊不清等情况,应当立马报告监考老师,否则一切后果自负。
3、答题卡启封下发后,如果发现答题卡上出现字迹模糊、行列歪斜或缺印等现象,应当马上报告监考老师,否则一切后果自负。
4、答题前,请先将自己的姓名、准考证号用0.5毫米黑色签字笔填写在试题卷和答题卡上的相应位置,并将准考证号条形码粘贴在答题卡上的指定位置。
用2B铅笔将答题卡上试卷类型A后的方框涂黑。
5、选择题的作答:每个小题选出答案后,用2B铅笔把答题卡上对应题目的答案标号涂黑。
写在试题卷、草稿纸和答题卡上的非选择题答题区域的答案一律无效。
6、主观题的作答:用签字笔直接答在答题卡上对应的答题区域内。
写在试题卷、草稿纸和答题卡上的非答题区域的答案一律无效。
如需改动,先划掉原来的答案,然后再写上新答案;不准使用铅笔和涂改液。
不按以上要求作答无效。
7、保持答题卡卡面清洁,不折叠,不破损,不得使用涂改液、胶带纸、修正带等。
8、考试结束后,请将本试题卷、答题卡、草稿纸一并依序排列上交。
可能用到的相对原子质量:H-1 C-12 O-16 Fe-56 B-11 Ba-137 S-32 Ca-40 Cu-64 As-75第Ⅰ卷(选择题共126分)一.选择题:本大题共13小题,每小题6分。
在每小题给出的四个选项中,只有一项是符合题目要求的。
1.下列有关细胞结构和功能的说法错误..的是()A.细胞膜主要由脂质和蛋白质组成,功能复杂的细胞膜上蛋白质的种类和数量较多B.染色体和染色质是同一种物质在不同细胞分裂时期的两种形态,严格地说,只有在细胞分裂时才出现染色体C.能将染色质染成深色的物质有醋酸洋红、龙胆紫和改良苯酚品红溶液等碱性染料D.细胞核是控制细胞代谢活动的中心,也是细胞物质代谢和能量代谢的主要场所2.下列实验能证明蛋白酶具有水解蛋白质作用的最佳方案是()A.在装有蛋清的两试管中分别加入等量的蛋白酶和蒸馏水,然后滴加双缩脲试剂观察是否变成紫色B .在装有蛋清的两试管中分别加入等量的蛋白酶和蒸馏水,然后滴加斐林试剂加热后观察是否变成砖红色C .在装有煮熟的蛋白块的两试管中分别加入等量的蛋白酶和蒸馏水,然后滴加双缩脲试剂观察是否变成紫色D .在装有煮熟的蛋白块的两试管中分别加入等量的蛋白酶和蒸馏水,一段时间后直接观察蛋白块的大小3.下图为某二倍体动物细胞甲在有丝分裂和减数分裂过程中出现的三个细胞乙、丙、丁。
2023届四川省成都市高三上学期第一次诊断性检测理综物理试题一、单选题 (共7题)第(1)题如图甲所示,水滴滴在平静的水面上,会形成水波向四周传播(可视为简谐波)。
可利用两个能够等间隔滴水的装置、来研究波的叠加现象,图乙所示为以、为波源的两水波在某时刻叠加的简化示意图,已知、的振幅均为A,该时刻它们形成的波峰和波谷分别由实线和虚线表示。
则下列说法正确的是( )A.a处质点做简谐运动,振幅为0B.b处质点此刻的位移大小为2AC.若想观察到稳定的干涉现象,可将滴水间隔调小D.只要将的滴水间隔调至和的相等,c处质点就做振幅为2A的简谐运动第(2)题如图所示,OBCDE为圆柱体玻璃的横截面,OB、OE为半径,一束复色光沿PO′方向从真空射入玻璃,在玻璃中分成a、b两束单色光。
则a光与b光相比,a光()A.光子能量大,在玻璃中传播速度大B.光子能量大,在玻璃中传播波速小C.光子能量小,在玻璃中传播波速大D.光子能量小,在玻璃中传播波速小第(3)题1907年起,物理学家密立根开始以精湛的技术测量光电效应中几个重要的物理量,得到某种金属的遏制电压U c与入射光的频率v的关系如下图,已知e=1.6×10—19C。
以下说法正确的是()A.该金属的截止频率为5.5×1014Hz B.图中斜率为普朗克常量C.由图及已知可算出普朗克常量D.不能求出该金属的逸出功第(4)题如图所示为空心圆柱形磁场的截面图,O点为圆心,半径为R内圆与半径为3R外圆之间存在垂直纸面向里的匀强磁场,A为外圆上一点。
一粒子源s可持续发射出大小均为v、质量为m,电荷量为q的粒子,不计粒子重力,以下说法正确的是( )A.若粒子源放置在O点向各个方向均匀发射粒子,且所有粒子均不从外圆射出,则磁感应强度最小值为B.若粒子源放置在O点向各个方向均匀发射粒子,且所有粒子均不从外圆射出,则磁感应强度最小值为C.若粒子源放置A点且沿连线发射粒子,为使粒子不进入内圆,则磁感应强度的最小值为D.若粒子源放置A点且沿连线发射粒子,为使粒子不进入内圆,则磁感应强度的最小值为第(5)题某发射星云可认为完全由氢原子构成,其发光机理可简化为:能量为12.09eV的紫外光子照射该星云时,会使其氢原子从基态跃迁到激发态,处于激发态的氢原子会辐射光子。
成都市2020届高中毕业班第一次诊断性检测理科综合能力测试(物理部分)本试卷分第一卷〔选择题〕和第二卷〔非选择题〕两部分。
第一卷1页至4页,第二卷5页至12页。
全卷共300分,考试时刻为150分钟。
第一卷〔选择题,共126分〕二、选择题〔此题包括8小题。
每题给出的四个选项中,有的只有一个选项正确,有的有多个选项正确.全部选对的得6分,选对但选不全的得3分,有选错的得0分〕14.以下与能量或分子运动有关的讲法中,正确的选项是A .常温、常压下,一定质量的气体在等温变化过程中;假设吸热.那么一定对外做功B .温度越高的物体,分子的平均动能越大,内能也越大C .热机工作过程中,假设没有摩擦;那么它能够将吸取的热量全部转化为机械能D .布朗运动是悬浮在液体中的固体分子的无规那么运动15.硅光电池作为电源已广泛应用于人造卫星、灯塔和无人气象站等,高速公路上安装的〝电子眼〞通常也采纳硅光电池供电。
硅光电池的原理如下图,a 、b 是硅光电池的两个电极,P 、N 是两块硅半导体,E 区是两块半导体自发形成的匀强电场区,P 的上表面镀有一层增透膜。
光照耀到半导体P 上,使P 内受原子束缚的电子成为自由电子,自由电子经E 区电场加速到达半导体N ,从而产生电动势,形成电流。
以下讲法中正确的选项是A .E 区匀强电场的方向由P 指向NB .电源内部的电流方向由P 指向NC .a 电极为电池的正极D .硅光电池是一种把化学能转化为电能的装置16、如下图,D 是斜面AC 的中点,AD 段和DC 段分不由两种不同的材料构成。
现有一小滑块〔可视成质点〕从斜面顶端A 处由静止开始滑下,恰能滑到AC 的底端C 处静止。
那么关于滑决在斜面AC 上的运动精况,以下讲法正确的选项是 A .滑块在AD 段运动的平均速率大于在DC 段运动的平均速率B .滑块在AD 段和DC 段运动的加速度大小相等C .滑块在AD 段和DC 段运动中克服摩擦力做的功相等 D .滑块在AD 段和DC 段运动运动中受到的摩擦力冲量相等 17.如下图的电路中,电源电动势为E ,内电阻为r ,平行板电容器C 的两金属板水平放置,R 1和R 2为定值电阻,P 为滑动变阻器R 的滑动触头,G 为灵敏电流计,A 为理想电流表。
2024届四川省成都市高三第一次诊断性检测理综物理试题一、单项选择题(本题包含8小题,每小题4分,共32分。
在每小题给出的四个选项中,只有一项是符合题目要求的)(共8题)第(1)题下面是柏尧同学物理笔记的一部分,说法正确的是( )①冰水混合物的温度一定是0℃②寒冬的长江烟波浩淼,说明分子在不断运动③物体的内能增加,它的温度一定升高④夏天在河岸边觉得沙子热得发烫而河水却不怎么热,是因为水的比热容大⑤柴油机、蒸汽机、汽油机工作时都是利用内能转化为机械能A.2个B.3个C.4个D.5个第(2)题以下物理量属于矢量且单位正确的是( )A.功(J)B.电场强度(V/m)C.电势差(V)D.磁感应强度(Wb)第(3)题战绳作为一项超燃脂的运动,十分受人欢迎。
一次战绳练习中,某运动达人晃动战绳一端使其上下振动(可视为简谐振动)形成横波。
图(甲)、(乙)分别是战绳上P、Q两质点的振动图像,传播方向为P到Q。
波长大于、小于,P、Q两质点在波的传播方向上相距,下列说法正确的是( )A.P、Q两质点振动方向始终相反B.该列波的波长可能为C.该列波的波速可能为D.从至,Q质点运动的路程为第(4)题如图所示,劲度系数为k的轻弹簧上端固定于P点,下端连接一个质量为m可视为质点的物块。
现将物块由O点静止释放,OP为弹簧原长,物块到达最低点A点。
不计空气阻力,重力加速度为g,下列说法正确的是()A.物块在A点的加速度大小为0.5gB.O、A两点的距离为C.从O点到A点,物块的加速度先增大后减小D.从O点到A点,物块的回复力先减小后增大第(5)题在物理学中建立“质点”、“点电荷”等类似概念,从科学思维角度上来说,这种建立概念的方法属于( )A.控制变量B.类比C.模型建构D.等效替代第(6)题如图所示,某同学设计了一种测量圆形玻璃砖折射率的方法:AB是圆的直径,从A点斜射入一束单色光,观察从圆弧面上第一次出射的光线CD,调节光在A点的入射角,直到CD与AB平行,测得此时光在A点的入射角为θ,则玻璃砖对该单色光的折射率为()A.B.C.D.第(7)题如图所示,水平的平行虚线间距为d,中间有沿水平方向的匀强磁场。
2023届四川省成都市高三上学期第一次诊断性检测理综物理试题一、单选题:本题共7小题,每小题4分,共28分 (共7题)第(1)题下列说法正确的是( )A.同一个物体,运动时的内能一定比静止时的内能大B.物体温度升高,物体内分子的平均动能增加C.物体从外界吸收热量,物体的内能一定增加D.外界对物体做功,物体的内能一定增加第(2)题四名运动员在标准田径场上进行400m赛跑,如图所示,他们从不同起点起跑,终点相同,都顺利地按规则要求完成了比赛,下列说法中正确的是()A.他们跑完全程的路程相同B.他们跑完全程的位移相同C.他们跑完全程的平均速度相同D.他们跑完全程的平均速率相同第(3)题如图所示,质量为的小球和质量为2m的物块B用跨过光滑定滑轮的轻质细线连接,物块B放在倾角的粗糙斜面体C 上,连接物块B的细线与斜面平行,刚开始都处于静止状态。
现对施加一个方向水平向右、大小可变的力,在作用下小球缓慢运动至细绳与竖直方向夹角为处,该过程中物块B和斜面体C始终静止不动,设最大静摩擦力等于滑动摩擦力,重力加速度为,已知,。
下列说法正确的是( )A.该过程中,力逐渐减小B.物块B和斜面体C之间的摩擦因数一定大于等于0.5C.当时,斜面体C受到地面的摩擦力方向向右D.该过程中,物块B和斜面体C之间的摩擦力大小范围为第(4)题某兴趣小组自制了一台风力发电机,试验中叶轮带动线圈在匀强磁场中转动,产生的交流电电流随时间变化的图象如图乙中所示,则下列说法中正确的是()A.甲图线圈在磁场中位置时产生的电流最大B.电流的有效值为10AC.电流的频率为5HzD.电流的瞬时值表达式为第(5)题如图所示,等腰直角三角形ABC斜边中点O处固定一带正电的点电荷,一带负电的点电荷在外力F的作用下,从B点沿圆弧匀速率运动到A点,D点为圆弧AB的中点,只考虑外力F和两电荷之间的库仑力。
在此运动过程中()A.外力F对负点电荷先做正功后做负功B.外力F对负点电荷始终不做功C.负点电荷的电势能先减小后增大D.负点电荷在D点时受到的外力F和库仑力大小相等,方向相反第(6)题吊车是工程上常用的一种机械,如图所示为一吊车吊起一批木材,吊车大臂支架顶端固定一定滑轮,一根缆绳绕过定滑轮,一端固定于吊车车身的控制器上,另一端连接一吊钩,吊钩下挂着木材,保持缆绳的长度不变,控制吊车大臂支架绕固定轴转动使木材缓慢升高,在木材缓慢升高的过程中吊钩不会碰到定滑轮,木材也不会接触到大臂。
成都七中高2020届高三一诊模拟考试理科综合试题可能用到的相对原子质量:H —1 C —12 N —14 O —16 S —32 Fe —56 Cu —64 Pb —207一、选择题:本大题共13小题,每小题6分,共78分。
在每小题给出的四个选项中,只有一项是符合题目要求的。
1.下列有关组成细胞的元素及化合物的叙述,错误的是A.DNA 和RNA 都能携带遗传信息B.蛋白质空间结构的改变会导致其功能的改变C.叶绿素与葡萄糖在元素组成上的差异只有Mg 元素D.某些脂质分子具有与核酸分子相同的元素组成2.下列有关细胞结构和功能的叙述,正确的是A .细胞中核糖体的形成一定都与核仁有关B .生物膜是对生物体内所有膜结构的统称C .细胞是生物体结构、代谢和遗传的基本单位D .叶肉细胞内O 2的产生与利用不一定在生物膜上进行3.下列有关细胞生命历程的叙述,错误的是A.已完成分化的各细胞之间,核酸存在差异B.衰老细胞呼吸速率减慢,细胞核体积减小C.细胞凋亡的过程中存在化学成分的更新D.致癌病毒可通过影响宿主细胞的DNA 而诱发癌变4.果蝇的刚毛和截毛是由X 和Y 染色体同源区段上的一对等位基因(B 、b )控制,刚毛对截毛为显性。
两只刚毛果蝇杂交后代出现了一只性染色体组成为XXY 的截毛果蝇。
下列关于该截毛果蝇产生原因的分析,正确的是A.父方可能减数第二次分裂时,两条X 染色体没有正常分离B.母方可能减数第二次分裂时,两条X 染色体没有正常分离C.父方可能减数第一次分裂时,同源染色体X 和Y 没有正常分离D.母方可能减数第一次分裂时,同源染色体X 和X 没有正常分离5.下列与人体生命活动调节有关的叙述中,正确的是 A .激素和神经递质能在非细胞条件下发挥调节作用 B .体液中的CO 2和抗体发挥作用的过程都属于体液调节 C .侵入人体内的细菌直接被吞噬细胞吞噬、消灭的过程不属于细胞免疫 D .若某人免疫功能过弱,其接触到某些花粉时可能引起皮肤荨麻疹6.下列有关植物激素及其调节的叙述,正确的是 A .生长素都是通过极性运输从产生部位到达作用部位的 B .一定浓度的生长素能通过促进乙烯的合成来促进细胞伸长生长 C .赤霉素能促进植物种子的发育和果实的成熟 D .细胞分裂素和脱落酸在调节细胞分裂方面存在拮抗作用 7.人类的生产、生活与化学息息相关,下列说法不正确的是A .将铝制品置于电解液中作为阳极,用电化学氧化的方法,可以在铝制品表面生成坚硬的氧化膜。
成都市高2020届一诊理综试题物理部分本试卷分第一卷〔选择题〕和第二卷〔非选择题〕两部分。
第一卷1页至4页,第二卷5页至12页。
全卷共300分,考试时刻为150分钟。
第一卷〔选择题,共126分〕二、选择题〔此题包括8小题。
每题给出的四个选项中,有的只有一个选项正确,有的有多个选项正确.全部选对的得6分,选对但选不全的得3分,有选错的得0分〕14.一个质量为1kg 、初速度不为零的物体,在光滑水平面上受到大小分不为1N 、3 N 和5N 的三个水平方向的共点力作用,那么该物体A .可能做匀速直线运动B .可能做匀减速直线运动C .不可能做匀变速曲线运动D .加速度的大小不可能是m/s 215.在研究微型电动机的性能时,可采纳右图所示的实验电路。
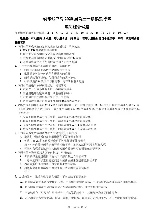
当调剂滑动变阻器R ,使电动机停止转动时,电流表和电压表的示数分不为0.5A 和 1.0 V ;重新调剂R ,使电动机复原正常运转时,电流表和电压表的示数分不为2.0 A 和15.0 V 。
那么有关这台电动机正常运转时的讲法正确的选项是A .电动机的输出功率为8 WB .电动机的输出功率为30 WC .电动机的内电阻为2ΩD .电动机的内电阻为7.5Ω16,三个速度大小不同而质量相同的一价离子,从长方形区域的匀强磁场上边缘平行于磁场边界射入磁场,它们从下边缘飞出时的速度方向见右图。
以下判定正确的选项是A .三个离子均带负电B .三个离子均带正电C .离子1在磁场中运动的轨道半径最大D .离子3在磁场中运动的时刻最长17.一列向右传播的简谐横波在某一时刻的波形如下图,该时刻,两个质量相同的质点P 、Q 到平稳位置的距离相等。
关于P 、Q 两个质点,以下讲法正确的选项是A .P 较Q 先回到平稳位置B .再经41周期,两个质点到平稳位置的距离相等 C .两个质点在任意时刻的动量相同D .两个质点在任意时刻的加速度相同18.如以下图所示,将完全相同的A 、B 两球,分不浸没在初始温度相同的水和水银的同一深度处。
成都市2020届高中毕业班第一次诊断性检测理科综合第I卷(共126分)一、选择题:本题共13个小题,每小题6分。
在每小题给出的四个选项中,只有一项是符合题目要求的。
1.下列关于人体内物质跨膜运输的叙述,正确的是A.胰岛素通过主动运输运出胰岛细胞B.钾离子通过协助扩散进入神经元细胞C.葡萄糖进入红细胞不需要ATP提供能量D.物质被动运输进细胞时与膜的流动性无关2.下列与健康人体生命活动调节有关的叙述,正确的是A.医用生理盐水NaCI的浓度大于血浆中NaCl的浓度B.肾上腺分泌肾上腺素时只能由突触前膜释放到体液中C.寒冷环境中机体的产热量大于散热量才能维持体温恒定D.记忆细胞受抗原刺激后产生特异抗体并增殖分化为浆细胞3.与半胱氨酸相比,同型半胱氨酸R基中的巯基(-SH)前多一个“-CH2-”,含同型半胱氨酸的多肽链容易在内质网中形成来折叠蛋白。
据此判断,下列说法正确的是A.未折叠蛋白与双缩脲试剂不能发生紫色反应B.同型半胱氨酸与半胱氨酸的区别是羧基数目不同C.同型半胱氨酸与其他氨基酸之间不能正常形成肽键D.人体内同型半胱氨酸积累可能影响细胞间的信息交流4.果蝇体内的一个细胞在分裂过程中,一段时期内某种物质或结构的数量变化如下图。
下列叙述正确的是A.若a代表2个染色体组,则该细胞正在进行减数分裂B.若a代表4个核DNA分子,则该细胞正在进行有丝分裂C.若a代表4条染色体,则该细胞在CD段不能形成四分体D.若a代表8条染色单体,则该细胞在∞段可发生基因重组5.真核生物基因中编码蛋白质的序列(外显子)被一些不编码蛋白质的序列(内含子)隔开。
基因的模板链在转录过程中会将外显子与内含子都转录在一条前体mRNA中,前体mRNA+由内含子转录的片段被剪切后,再重新将其余片段拼接起来成为成熟的mRNA。
下列叙述错误的是A.前体mRNA的合成过程需要RNA聚合酶参与B.基因的内含子中含有转录成终止密码子的片段C.内含子发生碱基对的缺失可能不会导致性状改变D.将模板链与成熟mRNA结合可检测内含子的位置6.研究人员将二倍体不抗病野生型水稻种子进行人工诱导,获得了一种抗病突变体,研究发现该突变体是由一个基因发生突变产生的,且抗病与不抗病由一对等位基因控制。
成都市2020届高中毕业班第一次诊断性检测理科综合第I卷(共126分)一、选择题:本题共13个小题,每小题6分。
在每小题给出的四个选项中,只有一项是符合题目要求的。
7、下列物质在生活或生成中的应用错误的是A.葡萄糖中添加二氧化硫用于杀菌、抗氧化B.在含较多Na2CO3的盐碱地中施加适量熟石灰降低了土壤碱性C.陶瓷坩埚不能用于熔融烧碱D.甲烷是一种强效温室气体,废弃的甲烷可用于生成甲醇8、已知有机物M在一定条件霞可转化为N。
下列说法正确的是A.该反应类型为取代反应B.N分子中所有碳原子共平面C.可用溴水鉴别M和ND.M中苯环上的一个代物共4种9、如图为元素周期表的一部分,其中A、B、C、D、E代表元素。
下列说法错误的是A.元素B、D对应族①处的标识为ⅥA16B.熔点:D的氧化物<C的氧化物C.AE3分子种所有原子都满足8电子稳定结构D.E的含氧酸酸性强于D的含氧酸10、设N A为阿伏伽德罗常数的值。
下列关于常温霞0.1mol/LNa2S2O3溶液与pH=1的H2SO4溶液的说法正确的是A.1 L pH=1的H2SO4溶液种,含H+的数目为0.2N AB.1mol纯H2SO4中离子数目为3N AC.含15.8g Na2S2O3的溶液种阴离子数目大于0.1N AD.Na2S2O3与H2SO4溶液混合产生22.4 L气体时转移电子数为2N A11、我国科学家开发的一种“磷酸钒锂/石墨离子电池”在 4.6V电位区电池总反应为:。
下列有关说法正确的是A.该电池比能量高,用Li3V2(PO4)3做负极材料B.放电时,外电路中通过0.1mol电子M极质量减少0.7gC.充电时,Li+向N极区迁移D.充电时,N极反应为12.下列方案设计能达到实验目的的是13 25℃时,向一定浓度的Na2C2O4溶液中滴加盐酸,混合溶液的pH与离子浓度变化关系如图所示。
已知H2C2O4是二元弱酸,X表示,下列叙述错误的是A.从M点到N点的过程中,c(H2C2O4)逐渐增大B.直线n表示pH与的关系C.由N点可知K a1 (H2C2O4)的数量级为10 -2D.pH=4.18的混合溶液中:c(Na+)>c(HC2O4-)= c(C2O42-) =c(Cl-)>c(H+)>c(OH-)第Ⅱ卷(共174分)三、非选择题:本卷包括必考题和选考题两部分。
四川省成都市2024届中学毕业班第一次诊断性检测(理综)本试卷分选择题和非选择题两部分。
第I卷(选择题)1至6页,第II卷(非选择题)7至12页,共12页,满分300分,考试时间150分钟。
留意事项:1 答题前,务必将自己的姓名、准考证号填写在答题卡规定的位置上。
2. 答选择题时,必需运用2B铅笔将答题卡上对应题目的答案标号涂黑,如需改动,用橡皮擦擦干净后,再选涂其它答案标号。
3. 答非选择题时,必需运用0.5毫米黑色签字笔,将答案书写在答题卡规定的位置上4. 全部题目必需在答题卡上作答,在试题卷上答题无效。
5.考试结束后,只将答题卡交回。
第I卷(选择题,共126分)相对原子质量:H-1 C -12 N-14 0-16 Na-23 Ba—137本卷有两大题,共21小题,每小题6分。
一、选择题(本题包括13小题。
每小题只有一个选项符合题意)1. 下列关于人体稳态的叙述,正确的是A. 严峻腹泻后只需补充水分就能维持细胞外液正常的渗透压B. 人体内血糖平衡的调整干脆由下丘脑所限制的神经来完成C. 甲状腺激素和肾上腺素在体温调整的过程中具有拮抗作用D. 体内的细胞只有通过内环境才能与外界坏境进行物质交换2. 下图为动物体内的细胞凋亡及清除过程示意图。
以下叙述不正确的是A. 该过程体现了生物膜的信息识别和传递功能B.细胞正常凋亡是相关基因选择性表达的结果.C. 吞噬细胞清除凋亡细胞时要依靠膜的流淌性D.吞噬细胞对凋亡细胞的清除属于特异性免疫3. 某试验小组将小鼠肝细胞在体外培育一段时间后,检测培育液中的氨基酸、葡萄糖和尿素含量,发觉它们的含量变更如右图所示。
由该试验能得出的结论是A. 葡萄糖是肝细胞进行生命活动的主要能源物质B. 肝细胞中可能发生了脱氨基作用进而产生尿素C. 葡萄糖经氨基转换作用可以形成非必需氨基酸D. 氨基酸和葡萄糖在肝细胞内都可以转变成脂肪4. 我国科学家采纳细胞融合技术,将病人体内的某种癌细胞与能呈递抗原的细胞进行“杂交”,研制出一种新型“肿瘤疫苗”,这种疫苗能够“教会”人体免疫系统识别并杀伤癌细胞。
本试卷分选择题和非选择题两部分。
第I卷(选择题)l至5页,第Ⅱ卷(非选择题)5至12页,共12页;满分300分,考试时间l00分钟。
可能用到的相对原子质量 H-1 O-16 S-32第I卷(共126分)一、选择题:本题共13个小题,每小题6分。
在每小题给出的四个选项中,只有一项是符合题目要求的。
7.物质应用与其性质密切相关。
下列说法错误的是A.硅胶可防止食物受潮是由于其具有吸水性B.葡萄糖用于医疗输液是因为它属于强电解质C.Na2CO3可用作食用碱,因为Na2CO3的水溶液显碱性D.酸性重铬酸钾用于检查酒驾是利用其强氧化性【答案】B【解析】试题分析:A.硅胶可防止食物受潮是由于其具有吸水性,A正确;B.葡萄糖是非电解质,B错误;C.Na2CO3可用作食用碱,因为Na2CO3的水溶液显碱性,C正确;D.酸性重铬酸钾具有强氧化性,用于检查酒驾是利用其强氧化性,D正确,答案选B。
考点:考查化学与生活的有关判断8分子式为C4H10O的有机物含有-CH2OH基团的同分异构体有A.2种 B 3种 C.4种 D.5种【答案】A【解析】试题分析:分子式为C4H10O的有机物含有-CH2OH基团的同分异构体有CH3CH2CH2CH2OH和(CH3)2CHCH2OH,共计两种,答案选A。
考点:考查同分异构体判断9.已知A、B、C、I)是短周期中原子序数依次增大的四种主族元素。
A:在常温下呈气态,B原子最外层电子数是其电子层数的2倍,C在同周期的主族元素中原子半径最大,元素D是地壳中含量最多的金属元素。
下列说法正确的是A.A、C的氧化物均含离子键B.c离子的半径小于D离子的半径C.A、B可形成多种原子个数比为1:1的化合物D含D元素的盐溶液只能显碱性【答案】C考点:考查位置、结构和性质关系应用10.乙烯和丙烯属于同系物。
下列叙述正确的是A.等质量的乙烯和丙烯完全燃烧耗氧量相同 B.丙烯分子中三个碳原子处于同一直线上C.乙烯和丙烯与HCI加成均有两种产物D.以丙烯为单体加聚可以生成【答案】A【解析】试题分析:A.乙烯和丙烯最简式相同,则等质量的乙烯和丙烯完全燃烧耗氧量相同,A正确;B.丙烯分子中含有碳碳双键和一个甲基,三个碳原子不处于同一直线上,B错误;C.乙烯与HCl加成产物只有一种产物,C错误;D.以丙烯为单体加聚不可能生成,D错误。