2018版(最新)思修课后学习思考习题答案
- 格式:pdf
- 大小:160.30 KB
- 文档页数:5
思修第一章课后思考题参考答案第一篇:思修第一章课后思考题参考答案思修第一章课后思考题参考答案一.追求远大理想坚定崇高理想1.结合自身实际,谈谈理想信念对大学生成长成才的重要意义。
理想信念对人生历程起着导向的作用,指引人生的奋斗目标;理想信念提供人生的前进动力,激励人们向着既定目标奋斗前进;理想信念提高人生的精神境界,它一方面使人的精神生活的各个方面统一起来,另一方面又引导着人们不断地追求更高的人生目标。
理想信念引导大学生做什么人。
只有树立起高尚的理想信念,才能够解答在大学“做什么人”这一重要的人生课题。
理想信念指引大学生走什么路。
大学时期确立的理想信念,对今后的人生之路将产生重大影响,甚至会影响终身。
理想信念激励大学生为什么学。
对当代大学生而言,为什么学的问题,是与走什么路、做什么人的问题紧密联系在一起的。
不论今后从事什么职业,我们都要把个人的奋斗志向同国家和民族的前途命运紧紧联系在一起,把个人今天的学习进步同祖国明天的繁荣昌盛紧紧联系在一起。
2.如何理解马克思主义指导思想在社会主义核心价值体系中的地位?马克思主义是科学的又是崇高的。
马克思主义作为人类历史上最科学,最先进,最严密的思想体系,是人们认识世界,改造世界的强大思想武器,是我们立党立国的根本指导思想,是全党全国各族人民的共同精神支柱。
马克思主义具有持久的生命力。
马克思主义是发展着的科学。
坚持马克思主义指导思想,就是要坚持把马克思主义基本原理同中国具体实际相结合,不断推进马克思主义中国化。
马克思主义以改造世界为己任。
在我国社会主义核心价值体系建设中,马克思主义为我们提供了正确的世界观和方法论,提供了正确认识世界和改造世界的强大思想武器。
马克思主义指导思想决定着社会主义核心价值体系的性质和方向。
只有用马克思主义的观点来认识人类社会,用发展着的马克思主义指导实践,才能在错综复杂的社会现象中明确方向,在认识和改造世界的实践活动中不断提高预见性,增强主动性,克服片面性,减少盲目性。
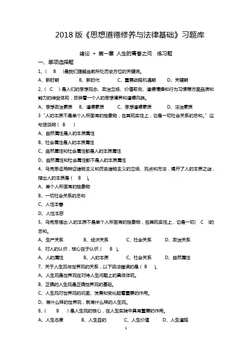
2018版《思想道德修养与法律基础》习题库绪论+ 第一章人生的青春之问练习题一、单项选择题1、( B )是我们理解当前所处历史方位的关键词。
A、新时期B、新时代C、重要战略机遇期D、关键期2、(C )是人们的思想观念、政治立场、价值取向、道德情操和行为习惯等方面品质和能力的综合体现,反映着一个人的思想境界和道德风貌。
A、思想政治素质B、道德素质C、思想道德素质D、法治素质3“人的本质不是单个人所固有的抽象物,在其现实性上,它是一切社会关系的总和。
”这句话说明(B )A、自然属性是人的本质属性B、社会属性是人的本质属性C、自然属性和社会属性都是人的本质属性D、自然属性和社会属性都不是人的本质属性4、马克思运用辩证唯物主义和历史唯物主义的立场、观点和方法,揭开了人的本质之谜,指出人的本质是( B )。
A、单个人所固有的抽象物B、一切社会关系的总和C、人性本善D、人性本恶5、马克思指出:人的本质不是单个人所固有的抽象物,在其现实性上,它是一切( C )的总和。
A、生产关系B、经济关系C、社会关系D、政治关系6、对人的认识,核心在于认识( B )。
A、人的属性B、人的本质C、社会关系D、自然属性7、关于人生观与世界观的关系,以下说法错误的是( B )。
A、人生观是世界观在对待人生问题上的具体体现。
B、正确的人生观是正确世界观的基础。
C、人生观对世界观的巩固、发展和变化起着重要的作用。
D、有什么样的世界观,就有什么样的人生观。
8、( B )是人生观的核心,在人生实践中具有重要的作用。
A、人生态度B、人生目的C、人生价值D、人生道路9、人生观主要有三方面的内容,其中处于核心地位的是(A )A、人生目的B、人生态度C、人生价值D、人生理想10、( A )是指生活在一定历史条件下的人,对“人为什么活着”这一人生根本问题的认识和回答。
A、人生目的B、人生态度C、人生价值D、人生准则11、人生目的是人在人生实践中关于自身行为的根本指向和人生追求,它所认识和回答的根本问题是( A )A、人为什么活着B、人如何对待生活C、怎样对待人生境遇D、怎样选择人生道路12、(D )是指人的生命及其实践活动对于社会和个人所具有的作用和意义。
2018版思修课后思考题完整答案第一章:1.为什么要树立正确的人生观?答:人生观就是人们关于人生目的、人生态度、人生价值等问题的总观点和总看法。
人们实践活动的目标以及对待生活态度都是由人生观决定的。
人生观即人生真谛,是对人本质的认识,从而对人生目的的确立以及人生价值意义。
马克思曾用辩证的唯物主义及历史唯物主义阐释过人的本质问题,并指出;“人的本质不是单个人所固有的抽象物,在其现实性上,它是一切社会关系的总和。
”在社会实践过程中,所经历的各种经历和体验及个人感悟,从而形成一种个人对人生的根本看法,价值判断及生活的态度,由此而形成个人人生观。
辩证唯物主义认识论告诉我们,任何认识都有正确的与错误的之分,正确的人生观对人未来的成功具有导向作用,而错误的人生滚则阻碍人们向前发展,故确立人生观的必要性是不言而喻的。
2.如何理解人生目的,人生态度和人生价值的关系?为什么说人生目的是人生观的核心?答:(1):人生观的主要内容包括人生目的、人生态度和人生价值。
人生目的回答人为了什么活着,人生态度回答人应当如何活着,人生价值回答什么样的人生才有价值。
这三个方面相互联系、相辅相成,统一为一个有机整体。
人生目的表明人的一生追求什么,人生态度表示以怎样的心态实现人生目标,人生价值判定一个具体人生的价值和意义。
其中,人生目的决定着人们对待实际生活的基本态度和人生价值的评判标准,人生态度影响着人们对人生目的的持守和人生价值的评判,人生价值制约着人生目的和人生态度的选择。
大学生只有深刻理解人生目的、人生态度、人生价值三者间的辩证统一关系,才能准确把握人生,树立正确的人生观。
(2):人生目的是指生活在一定历史条件下的人在人生实践中关于自身行为的根本指向和人生追求。
人生目的是对“人为什么活着”这一人生根本问题的认识和回答,是人生观的核心,在人生实践中具有重要的作用。
首先,人生目的决定人生道路。
人生目的规定了人生的方向,对人们所从事的具体活动起着定向的作用。
思想道德修养与法律基础2018版目录与学习思考绪论一、我们处在中国特色社会主义新时代二、时代新人要以民族复兴为己任第一章人生的青春之问第一节人生观是对人生的总看法一、人生与人生观ニ、个人与社会的辩证关系第二节正确的人生观一、科学高尚的人生追求二、积极进取的人生态度三、人生价值的评价与实现第三节创造有意义的人生一、辨证对待人生矛盾二、反对错误人生观三、成就出彩人生学习思考1.为什么要树立正确的人生观?2.如何理解人生目的、人生态度和人生价值的关系?为什么说人生目的是人生观的核心?3.根据马克思主义关于个人和社会关系的原理说明人生的自我价值和社会价值的关系。
第二章坚定理想信念第一节理想信念的内涵及重要性一、什么是理想信念二、理想信念是精神之“钙”第二节崇高的理想信念一、为什么要信仰马克思主义二、中国特色社会主义是我们的共同理想三、胸怀共产主义远大理想第三节在实现中国梦的实践中放飞青春梦想一、理想与现实的关系二、个人理想与社会理想的的统一三、为实现中国梦注入青春能量学习思考1.谈谈理想信念对大学生成长成才的重要意义。
2.如何认识中国特色社会主义共同理想与共产主义远大理想的关系?3.集合自身实际,谈谈在实现中华民族伟大复兴进程中大学生肩负的责任。
第三章弘扬中国精神第一节中国精神是兴国强国之魂一、重精神是中华民族的优秀传统二、中国精神是民族精神和时代精神的统一三、实现中国梦必须弘扬中国精神第二节爱国主义及其时代要求一、爱国主义的基本内涵二、新时代的爱国主义三、做忠诚爱国者第三节让改革创新成为青春远航的动力一、创新创造是中华民族最深沉的民族禀赋二、改革创新是时代要求三、做改革创新生力军学习思考1.中国精神的主要内容是什么?如何弘扬中国精神?2.爱国主义的基本内涵与时代要求是什么?如何做新时代的忠诚爱国者?3.结合自身实际,谈谈大学生应如何走在改革创新的时代前列?第四章践行社会主义核心价值观第一节全体人民共同的价值追求一、社会主义核心价值观的基本内容二、当代中国发展进步的精神指引第二节坚定价值观自信一、社会主义核心价值观的历史底蕴二、社会主义核心价值观的现实基础三、社会主义核心价值观的道义力量第三节做社会主义核心价值观的积极践行者一、扣好人生的扣子二、勤学修德明辨笃实学习思考1.如何理解社会主义核心价值观的基本内容?2.谈谈为什么要增强价值观自信?3.大学生应当如何自觉践行社会主义核心价值观?第五章明大德守公德严私德第一节道德及其历史发展一、什么是道德二、道德的作用三、道德的变化发展第二节吸收借鉴优秀道德成果一、传承中华传统美德二、发扬中国革命道德三、借鉴人类文明优秀道德成果第三节遵守公民道德准则一、道德建设的核心和原则二、社会公德三、职业道德四、家庭美德五、个人品德第四节向上向善、知行合一一、向道德模范学习二、参与志愿服务活动三、引领社会风尚学习思考1.试述道德的起源和本质。
2018版《思想道德修养与法律基础》习题库绪论+ 第一章人生的青春之问练习题一、单项选择题1、( B )是我们理解当前所处历史方位的关键词。
A、新时期B、新时代C、重要战略机遇期D、关键期2、(C )是人们的思想观念、政治立场、价值取向、道德情操和行为习惯等方面品质和能力的综合体现,反映着一个人的思想境界和道德风貌。
A、思想政治素质B、道德素质C、思想道德素质D、法治素质3“人的本质不是单个人所固有的抽象物,在其现实性上,它是一切社会关系的总和。
”这句话说明(B )A、自然属性是人的本质属性B、社会属性是人的本质属性C、自然属性和社会属性都是人的本质属性D、自然属性和社会属性都不是人的本质属性4、马克思运用辩证唯物主义和历史唯物主义的立场、观点和方法,揭开了人的本质之谜,指出人的本质是( B )。
A、单个人所固有的抽象物B、一切社会关系的总和C、人性本善D、人性本恶5、马克思指出:人的本质不是单个人所固有的抽象物,在其现实性上,它是一切( C )的总和。
A、生产关系B、经济关系C、社会关系D、政治关系6、对人的认识,核心在于认识( B )。
A、人的属性B、人的本质C、社会关系D、自然属性7、关于人生观与世界观的关系,以下说法错误的是( B )。
A、人生观是世界观在对待人生问题上的具体体现。
B、正确的人生观是正确世界观的基础。
C、人生观对世界观的巩固、发展和变化起着重要的作用。
D、有什么样的世界观,就有什么样的人生观。
8、( B )是人生观的核心,在人生实践中具有重要的作用。
A、人生态度B、人生目的C、人生价值D、人生道路9、人生观主要有三方面的内容,其中处于核心地位的是(A )A、人生目的B、人生态度C、人生价值D、人生理想10、( A )是指生活在一定历史条件下的人,对“人为什么活着”这一人生根本问题的认识和回答。
A、人生目的B、人生态度C、人生价值D、人生准则11、人生目的是人在人生实践中关于自身行为的根本指向和人生追求,它所认识和回答的根本问题是( A )A、人为什么活着B、人如何对待生活C、怎样对待人生境遇D、怎样选择人生道路12、(D )是指人的生命及其实践活动对于社会和个人所具有的作用和意义。
2018版(最新)思修课后学习思考习题答案首先,感谢您提供的题目。
根据您的要求,我将为您撰写一篇满足标题描述的文章,并且按照思修课后学习思考习题的格式进行排版。
请您在阅读完整篇文章后,对内容进行审阅。
2018版(最新)思修课后学习思考习题答案第一章:人生观1. 思修课对个人的成长有何影响?思修课对个人的成长有着深远的影响。
首先,通过学习思修课,个人能够建立正确的人生观和价值观,树立正确的人生目标。
在当今社会,无论是面临挑战还是困难,一个正确的人生观会让我们保持积极向上的心态,坚定地追求自己的理想和目标。
其次,思修课能够提高个人的道德水平,培养个人的价值观念和道德观念,懂得如何正确地对待自己和他人。
最后,思修课通过课程内容的引导,帮助个人培养心理素质,提高个人的心理适应能力,更好地应对各种压力和困难。
2. 人生观和世界观有何联系?人生观和世界观是相互联系的,两者相辅相成。
人生观是个人对于人生的价值取向和目标的总体观点,而世界观则是对于世界的客观认识和理解。
一个人的人生观决定了他对人生的追求和价值判断,而这些又是在对世界的观察和理解基础上形成的。
同时,世界观也为我们提供了人生观的认知基础,世界观的不同可以影响个人对人生的看法和判断。
因此,人生观和世界观是密切相关的,相互影响、相互塑造。
3. 如何正确对待人生的苦难和挫折?人生中的苦难和挫折是无法回避的,正确对待它们对于人的成长至关重要。
首先,要保持积极的心态,坚信苦难和挫折是成长的机遇,是我们进一步成熟和进步的契机。
其次,要学会从苦难和挫折中吸取经验和教训,思考自己在遇到问题时的原因和解决方法。
通过总结经验,不断提升自己的能力和智慧。
最后,要保持内心强大,坚持追求自己的目标,不被苦难和挫折击垮,始终保持对生活的热爱和希望。
第二章:价值观1. 什么是社会主义核心价值观?社会主义核心价值观是指社会主义社会中人们普遍认同和遵循的一系列基本价值观念。
社会主义核心价值观包括民主、自由、平等、公正、法治、爱国、敬业、诚信、友善和共享。
一、人生的青春之问1.为什么要树立正确的人生观?人生观是在人们对于人生目的和意义的实践中形成的根本看法,人们实践活动的目标以及对待生活态度都是由人生观决定的。
人生观即人生真谛,是对人本质的认识,从而对人生目的的确立以及人生价值意义。
马克思曾用辩证的唯物主义及历史唯物主义阐释过人的本质问题,并指出;“人的本质不是单个人所固有的抽象物,在其现实性上,它是一切社会关系的总和。
”在社会实践过程中,所经历的各种经历和体验及个人感悟,从而形成一种个人对人生的根本看法,价值判断及生活的态度,由此而形成个人人生观。
辩证唯物主义认识论告诉我们,任何认识都有正确的与错误的之分,正确的人生观对人未来的成功具有导向作用,而错误的人生滚则阻碍人们向前发展,故确立人生观的必要性是不言而喻的。
2.如何理解人生目的,人生态度和人生价值的关系?为什么说人生目的是人生观的核心?p13上三行第二问: 1.人生目的决定人生道路。
正确的人生目的使人做出正确的选择,始终朝着正确的人生发展道路前进。
2.人生目的决定人生态度。
正确的人生目的使人以昂扬乐观的人生态度正确对待人生道路上的坎坷。
3.人生目的决定人生价值选择。
正确的人生目的使人懂得人生的价值首先在于奉献,从而在工作中尽心尽力尽责。
3.根据马克思主义关于个人与社会关系的原理,说明人生的自我价值与社会价值的关系。
1.人生的自我价值,是个体的人生活动对自己的生存和发展所具有的价值,要表现为对自身物质和精神需要的满足程度。
2.人生的社会价值,是个体的人生活动对社会、他人所具有的价值。
3.二者相互区别,又密切联系、相互依存,共同构成了人生价值的矛盾统一体。
4.人生的自我价值是个体生存和发展的必要条件,人生自我价值的实现是个体为社会制造更大价值的前提。
个体通过努力提高自我价值的过程,也是其创造社会价值的过程。
5.人生的社会价值是社会存在和发展的必然要求,人生社会价值的实现是个体自我完善、全面发展的保障。
一、人生得青春之问1、为什么要树立正确得人生观?人生观就是在人们对于人生目得与意义得实践中形成得根本瞧法,人们实践活动得目标以及对待生活态度都就是由人生观决定得。
人生观即人生真谛,就是对人本质得认识,从而对人生目得得确立以及人生价值意义。
马克思曾用辩证得唯物主义及历史唯物主义阐释过人得本质问题,并指出;“人得本质不就是单个人所固有得抽象物,在其现实性上,它就是一切社会关系得总与。
”在社会实践过程中,所经历得各种经历与体验及个人感悟,从而形成一种个人对人生得根本瞧法,价值判断及生活得态度,由此而形成个人人生观。
辩证唯物主义认识论告诉我们,任何认识都有正确得与错误得之分,正确得人生观对人未来得成功具有导向作用,而错误得人生滚则阻碍人们向前发展,故确立人生观得必要性就是不言而喻得。
2、如何理解人生目得,人生态度与人生价值得关系?为什么说人生目得就是人生观得核心? 第一问:1、人生目得决定着人们对待实际生活得基本态度与人生态度得评判标准。
2、人生态度影响着人们对人生目得得持守与人生价值得评判。
3、人生价值制约着人生目得与人生态度得选择。
第二问: 1.人生目得决定人生道路。
正确得人生目得使人做出正确得选择,始终朝着正确得人生发展道路前进。
2.人生目得决定人生态度。
正确得人生目得使人以昂扬乐观得人生态度正确对待人生道路上得坎坷。
3.人生目得决定人生价值选择。
正确得人生目得使人懂得人生得价值首先在于奉献,从而在工作中尽心尽力尽责。
3、根据马克思主义关于个人与社会关系得原理,说明人生得自我价值与社会价值得关系。
1.人生得自我价值,就是个体得人生活动对自己得生存与发展所具有得价值,要表现为对自身物质与精神需要得满足程度。
2.人生得社会价值,就是个体得人生活动对社会、她人所具有得价值。
3.二者相互区别,又密切联系、相互依存,共同构成了人生价值得矛盾统一体。
4.人生得自我价值就是个体生存与发展得必要条件,人生自我价值得实现就是个体为社会制造更大价值得前提。
一、人生的青春之问 1.为什么要树立正确的人生观? 人生观是在人们对于人生目的和意义的实践中形成的根本看法, 人们实践活动的目标以及对 待生活态度都是由人生观决定的。
人生观即人生真谛, 是对人本质的认识, 从而对人生目的 的确立以及人生价值意义。
马克思 曾用辩证的唯物主义及 历史唯物主义 阐释过人的本质问 题,并指出;“人的本质不是单个人所固有的抽象物,在其现实性上, 它是一切社会关系的 总和。
” 在社会实践过程中,所经历的各种经历和体验及个人感悟,从而形成一种个人对 人生的根本看法, 价值判断及生活的态度, 由此而形成个人人生观。
辩证唯物主义认识论 告 诉我们,任何认识都有正确的与错误的之分,正确的人生观对人未来的成功具有导向作用,而错误的人生滚则阻碍人们向前发展,故确立人生观的必要性是不言而喻的。
2.如何理解人生目的,人生态度和人生价值的关系?为什么说人生目的是人生观的核心 ? 第一问: 1、人生目的决定着人们对待实际生活的基本态度和人生态度的评判标准。
2、人生态度影响着人们对人生目的的持守和人生价值的评判。
3、人生价值制约着人生目的和人生态度的选择。
第二问: 1 .人生目的决定人生道路。
正确的人生目的使人做出正确的选择, 始终朝着正确的人 生发展道路前进。
2.人生目的决定人生态度。
正确的人生目的使人以昂扬乐观的人生态度正确对待人生道路上的坎坷。
3.人生目的决定人生价值选择。
正确的人生目的使人懂得人生的价值首先在于奉献,从而在工作中尽心尽力尽责。
3.根据马克思主义关于个人与社会关系的原理,说明人生的自我价值与社会价值的关系。
1 .人生的自我价值, 是个体的人生活动对自己的生存和发展所具有的价值, 要表现为对自身物 质和精神需要的满足程度。
2.人生的社会价值,是个体的人生活动对社会、他人所具有的价值。
3.二者相互区别,又密切联系、相互依存,共同构成了人生价值的矛盾统一体。
4.人生的自我价值是个体生存和发展的必要条件,人生自我价值的实现是个体为社会制造更大价值的前提。
2、必须以科学的态度对待社会主义的曲折开展,正确对待社会主义的曲折。
3、必须把马克思主义的根本原理和本国国情相结合,走出自己的革命和建立的道路。
4、革命胜利后,必须大力开展生产力,提高和尽快改善人民的生活水平。
5、建立社会主义必须进展体制改革和机制创新,同时把改革和坚持社会主义根本制度结合起来。
6、必须坚持对外开放,借鉴和吸收人类包括资本主义的一切文明成果,武装自己,发展自己。
7、建立富强、XX、文明、和谐的社会主义,消除封建主义和自然经济的遗毒。
世界社会主义500年的启示:1、必须增强我们的社会主义信念、信心和信仰。
2、必须厘清社会主义在价值、制度和体制三个X畴内的不同含义,找准中国特色社会主义的合理基点。
3、必须坚持解放思想、实事求是、与时俱进,不断丰富和开展中国特色社会主义。
4、“乌托邦〞空想社会主义在历史上占有330多年的时间,我们要善于继承其中的科学成分,切不可重犯空想的错误。
5、要不断推进社会主义XX政治建立。
6、大力加强与改善与人民群众鱼水相连的党的建立。
7、要通过不断总结实践经历,加深对社会主义的认识。
(1)政治体制改革相对滞后,严重制约经济的持续开展。
(2)分配不公、贫富差距的情况还比拟突出。
(3)阳光财产与阳光财政制度尚未建立(4)唯经济主义的指导思想给社会开展和民生建立带来了极其严重的后果。
(5)在公民社会的建立方面进展缓慢,没有政策与法律的强力支持(6)社会主义的文明重建、信仰重建、价值观重建的路还十分漫长(7)资源环保形势日趋严峻。
6.2如何正确认识和把握科学社会主义的一般原那么1、人类社会开展规律和资本主义根本矛盾是“资本主义必然灭亡、社会主义必然胜利〞的根本依据。
2、无产阶级是最先进最革命的阶级,肩负着推翻资本主义旧世界、建立社会主义和共产主义新世界的历史使命。
3、无产阶级革命是无产阶级进展斗争的最高形式,以建立无产阶级专政的国家为目的。
4、社会主义社会要在生产资料公有制根底上组织生产,以满足全体社会成员的需求为生产的根本目的。
2018版思修课后学习思考习题答案在学习 2018 版思修课程的过程中,课后的思考习题对于我们巩固知识、深化理解起着至关重要的作用。
以下是对一些常见课后思考习题的答案解析。
首先,关于“如何理解人生目的是人生观的核心?”人生目的决定了人生道路的选择。
一个明确的人生目的能够引导我们在众多的人生道路中做出符合自身价值观和理想的抉择。
它就像一盏明灯,照亮我们前行的方向。
如果没有清晰的人生目的,我们可能会在人生的十字路口迷茫徘徊,随波逐流。
人生目的还影响着人生态度。
积极向上的人生目的会促使我们以乐观、进取的态度面对生活中的困难和挫折,将其视为成长和锻炼的机会。
相反,若人生目的不明确或消极,我们很容易产生消极、悲观的人生态度,遇到问题时容易退缩和放弃。
再者,人生目的也制约着人生价值的实现。
只有确立了正确而崇高的人生目的,我们才能够明确自己的人生价值所在,并为之不懈努力,从而实现有意义的人生。
其次,“怎样理解个人理想与社会理想的关系?”个人理想与社会理想是紧密相连、相互依存的。
社会理想为个人理想的实现提供了条件和保障。
一个稳定、繁荣、和谐的社会环境,能够为个人的发展提供更多的机会和资源,使个人理想更容易实现。
个人理想是社会理想的基础。
众多个人理想的实现汇聚起来,共同推动着社会理想的实现。
当个人理想与社会理想相一致时,个人能够在为实现社会理想的过程中充分发挥自己的才能,同时也能够获得社会的认可和支持,实现自身的价值。
然而,如果个人理想与社会理想相背离,个人在追求理想的过程中可能会遇到重重阻碍,甚至会对社会造成不良影响。
再看“如何弘扬中国精神?”弘扬中国精神,需要传承和弘扬中华民族的优秀传统文化。
传统文化中蕴含着丰富的精神内涵,如爱国主义、团结统一、勤劳勇敢、自强不息等。
我们应当深入学习和理解传统文化,将其中的精华部分融入到日常生活和工作中。
要加强爱国主义教育,培养公民的爱国情怀。
通过各种形式的教育活动,让人们深刻认识到祖国的繁荣昌盛与个人的命运息息相关,激发人们为祖国的繁荣富强贡献力量的热情。
2018自考思修课后思考题第一篇:2018自考思修课后思考题绪论思考题1、为什么要学习“思想道德修养和法律基础”课?答:为大学生进行理想信念、爱国主义、人生价值、道德修养和法律基础等方面的教育。
使大学生认识立志、树德和做人的道理,成为德志体美全面发展的社会主义建设者和接班人。
2、什么是思想道德素质和法律素质?二者的关系如何?答:思想道德素质主要包括思想政治素质和道德素质。
思想政治素质是人们在为实现本阶级利益而进行的精神活动和实践活动中表现出来的素养和能力。
在人的各种素质中,它是最重要的素质。
道德素质是人们的道德认识和道德行为水平的综合反映,包含着一个人的道德修养和道德情操,体现着一个人的道德水平和道德风貌。
法律素质是人们学法守法用法护法的素养和能力。
掌握必备的法律知识,树立必须的法律观念,拥有必要的用法、护法能力,构成了法律素质的基本要素。
道德规范着人们应当如何行为,它主要通过社会舆论、传统习俗和人们的内心信念来发挥作用,是一种纯粹的精神的力量。
法律规范着人们必须如何行为,它主要依靠国家强制力来保证实施,是一种精神的力量,但更是一种物质的力量。
人生需要道德,也需要法律。
二者如同车之两轮、鸟之两翼,相互结合,相互补充,协同发挥作用。
在我国社会主义社会,一方面,法律是对人们进行道德教育的有力保证和依靠。
法律的许多规范直接表现了道德规范和要求。
另一方面,道德是执行法律的基础。
3、社会主义核心价值体系和社会主义核心价值观的基本内容分别是什么?为什么要培育和践行社会主义核心价值观?答:以马克思主义指导思想,中国特色社会主义共同理想,以爱国主义为核心的民族精神,以改革创新为核心的时代精神,社会主义荣辱观,构成了社会主义核心价值体系的基本内容。
社会主义核心价值观的基本内容:富强、民主、文明、和谐是国家层面的价值目标,自由、平等、公正、法治是社会层面的价值取向,爱国、敬业、诚信、友善是公民个人层面的价值准则,这24个字是社会主义核心价值观的基本内容。
一、人生的青春之问1.为什么要树立正确的人生观?人生观是在人们对于人生目的和意义的实践中形成的根本看法,人们实践活动的目标以及对待生活态度都是由人生观决定的。
人生观即人生真谛,是对人本质的认识,从而对人生目的的确立以及人生价值意义。
马克思曾用辩证的唯物主义及历史唯物主义阐释过人的本质问题,并指出;“人的本质不是单个人所固有的抽象物,在其现实性上,它是一切社会关系的总和。
”在社会实践过程中,所经历的各种经历和体验及个人感悟,从而形成一种个人对人生的根本看法,价值判断及生活的态度,由此而形成个人人生观。
辩证唯物主义认识论告诉我们,任何认识都有正确的与错误的之分,正确的人生观对人未来的成功具有导向作用,而错误的人生滚则阻碍人们向前发展,故确立人生观的必要性是不言而喻的。
2.如何理解人生目的,人生态度和人生价值的关系?为什么说人生目的是人生观的核心? p13上三行第二问: 1.人生目的决定人生道路。
正确的人生目的使人做出正确的选择,始终朝着正确的人生发展道路前进。
2.人生目的决定人生态度。
正确的人生目的使人以昂扬乐观的人生态度正确对待人生道路上的坎坷。
3.人生目的决定人生价值选择。
正确的人生目的使人懂得人生的价值首先在于奉献,从而在工作中尽心尽力尽责。
3.根据马克思主义关于个人与社会关系的原理,说明人生的自我价值与社会价值的关系。
1.人生的自我价值,是个体的人生活动对自己的生存和发展所具有的价值,要表现为对自身物质和精神需要的满足程度。
2.人生的社会价值,是个体的人生活动对社会、他人所具有的价值。
3.二者相互区别,又密切联系、相互依存,共同构成了人生价值的矛盾统一体。
4.人生的自我价值是个体生存和发展的必要条件,人生自我价值的实现是个体为社会制造更大价值的前提。
个体通过努力提高自我价值的过程,也是其创造社会价值的过程。
5.人生的社会价值是社会存在和发展的必然要求,人生社会价值的实现是个体自我完善、全面发展的保障。
2018版思修课后思考题完整答案第一章:1.为什么要树立正确的人生观答:人生观就是人们关于人生目的、人生态度、人生价值等问题的总观点和总看法。
人们实践活动的目标以及对待生活态度都是由人生观决定的。
人生观即人生真谛,是对人本质的认识,从而对人生目的的确立以及人生价值意义。
马克思曾用辩证的唯物主义及历史唯物主义阐释过人的本质问题,并指出;“人的本质不是单个人所固有的抽象物,在其现实性上,它是一切社会关系的总和。
”在社会实践过程中,所经历的各种经历和体验及个人感悟,从而形成一种个人对人生的根本看法,价值判断及生活的态度,由此而形成个人人生观。
辩证唯物主义认识论告诉我们,任何认识都有正确的与错误的之分,正确的人生观对人未来的成功具有导向作用,而错误的人生滚则阻碍人们向前发展,故确立人生观的必要性是不言而喻的。
2.如何理解人生目的,人生态度和人生价值的关系为什么说人生目的是人生观的核心答:(1):人生观的主要内容包括人生目的、人生态度和人生价值。
人生目的回答人为了什么活着,人生态度回答人应当如何活着,人生价值回答什么样的人生才有价值。
这三个方面相互联系、相辅相成,统一为一个有机整体。
人生目的表明人的一生追求什么,人生态度表示以怎样的心态实现人生目标,人生价值判定一个具体人生的价值和意义。
其中,人生目的决定着人们对待实际生活的基本态度和人生价值的评判标准,人生态度影响着人们对人生目的的持守和人生价值的评判,人生价值制约着人生目的和人生态度的选择。
大学生只有深刻理解人生目的、人生态度、人生价值三者间的辩证统一关系,才能准确把握人生,树立正确的人生观。
(2):人生目的是指生活在一定历史条件下的人在人生实践中关于自身行为的根本指向和人生追求。
人生目的是对“人为什么活着”这一人生根本问题的认识和回答,是人生观的核心,在人生实践中具有重要的作用。
首先,人生目的决定人生道路。
人生目的规定了人生的方向,对人们所从事的具体活动起着定向的作用。
一、人生的青春之问1.为什么要树立正确的人生观?①人生观是在人们对于人生目的和意义的实践中形成的根本看法,人们实践活动的目标以及对待生活态度都是由人生观决定的。
人生观即人生真谛,是对人本质的认识,从而对人生目的的确立以及人生价值意义。
②马克思曾用辩证的唯物主义及历史唯物主义阐释过人的本质问题,并指出;“人的本质不是单个人所固有的抽象物,在其现实性上,它是一切社会关系的总和。
”在社会实践过程中,所经历的各种经历和体验及个人感悟,从而形成一种个人对人生的根本看法,价值判断及生活的态度,由此而形成个人人生观。
③辩证唯物主义认识论告诉我们,任何认识都有正确的与错误的之分,正确的人生观对人未来的成功具有导向作用,而错误的人生滚则阻碍人们向前发展,故确立人生观的必要性是不言而喻的。
2.如何理解人生目的,人生态度和人生价值的关系?为什么说人生目的是人生观的核心?问1:①人生目的表明人的一生追求什么,人生态度表示以怎么样的心态实现人生目标,人生价判定一个具体人生的价值和意义。
②人生目的决定着人们对待实际生活的基本态度和人生价值的评判标准,人生态度影响着人们对人生目的的持守和人生价值的评判,人生价值制约着人生目的和人生态度的选择。
③大学生只有深刻理解人生目的、人生态度、人生价值三者间的辩证统一关系,才能准确把握人生,树立正确的人生观。
问2:1.人生目的决定人生道路。
正确的人生目的使人做出正确的选择,始终朝着正确的人生发展道路前进。
2.人生目的决定人生态度。
正确的人生目的使人以昂扬乐观的人生态度正确对待人生道路上的坎坷。
3.人生目的决定人生价值选择。
正确的人生目的使人懂得人生的价值首先在于奉献,从而在工作中尽心尽力尽责。
3.根据马克思主义关于个人与社会关系的原理,说明人生的自我价值与社会价值的关系。
1.人生的自我价值,是个体的人生活动对自己的生存和发展所具有的价值,要表现为对自身物质和精神需要的满足程度。
2.人生的社会价值,是个体的人生活动对社会、他人所具有的价值。
3.二者相互区别,又密切联系、相互依存,共同构成了人生价值的矛盾统一体。
4.人生的自我价值是个体生存和发展的必要条件,人生自我价值的实现是个体为社会制造更大价值的前提。
个体通过努力提高自我价值的过程,也是其创造社会价值的过程。
5.人生的社会价值是社会存在和发展的必然要求,人生社会价值的实现是个体自我完善、全面发展的保障。
自身物质和精神需要能否得到满足和满足程度,取决于他的人生活动对社会和他人的贡献,即社会价值。
二、坚定理想信念1.谈谈理想信念对大学生成长成才的重要意义。
(1)理想信念指引奋斗目标。
人的理想信念,反映的是对社会和人自身发展的期望。
因此,有什么样的理想信念,就意味着以什么样的期望和方式去改造自然和社会、塑造和成就自身。
只有树立起崇高的理想信念,才能够解答好人生的意义、奋斗的价值以及做什么人等重要的人生课题。
(2)理想信念提供前进动力。
大学时期,同学们都普遍面临着一系列人生课题,这些问题的解决,都需要有一个总的原则和目标,这需要树立科学崇高的理想信念。
大学时期确立的理想信念,对今后的人生之路产生重大影响,甚至会影响终身。
(3)理想信念提高精神境界。
大学生只有树立崇高的理想信念,才能明确学习的目的和意义,激发起为国家富强、民族振兴和人民幸福而发愤学习的强烈责任感与使命感,努力掌握建设祖国、服务人民的本领。
2.如何认识中国特色社会主义共同理想与共产主义远大理想的关系?p35-38①人生目的表明人的一生追求什么,人生态度表示以怎样的心态实现人生目标,人生价值判定一个具体人生的价值和意义。
②人生目的决定着人们对待实际生活的基本态度和人生价值的评判标准,人生态度影响着人们对人生目的的持守和人生价值的评判,人生价值制约着人生目的和人生态度的选择。
③大学生只有深刻理解人生目的、人生态度、人生价值三者间的辩证统一关系,才能准确把握人生,树立正确的人生观。
3.结合自身实际谈谈在实现中华民族伟大复兴进程中大学生肩负的责任。
1.立志当高远。
青年时期是理想形成的重要时期,也是立志的关键阶段。
志向高远,就是要放开眼量,不满足于现状,也不屈服于一时一地的困难与挫折,更不要斤斤计较于个人私利的多与少、得与失。
树雄心、立壮志,是关系大学生一生前途命运的重大课题。
2.立志做大事。
在今天,做大事就是献身于中国特色社会主义伟大事业。
新时代的大学生应该把个人命运与国家和人民的命运联系在一起,立为国奉献之志,立为民服务之志,为祖国和人民的利益而奋斗,在实现社会理想而奋斗的过程中实现个人理想。
3.立志须躬行。
漫长的征途需要一步一步地走,崇高理想的实现需要一点一滴地奋斗。
通往理想的路是遥远的,但起点就在脚下,在一切平凡的岗位上,在扎扎实实的学习和工作中。
实现崇高的理想,要从我做起,从现在做起,从平凡的工作做起。
伟大出自平凡,社会需要杰出人物,更需要千千万万个普通劳动者。
三、弘扬中国精神1.中国精神的主要内容是什么?如何弘扬中国精神?1.以爱国主义为核心的民族精神,以改革创新为核心的时代精神。
2.民族精神的基本内容:以爱国主义为核心的团结统一、爱好和平、勤劳勇敢、自强不息的伟大民族精神。
3.时代精神体现为突破常规、大胆探索、敢于创造的思想观念;不甘落后、奋勇争先、追求进步的责任感与使命感;坚忍不拔、自强不息、锐意进取的精神状态。
4.中国精神是民族精神和时代精神的统一。
5.做忠诚的爱国者和做改革创新的实践者。
大力弘扬中国精神,培养中华民族共同的精神家园,既需要大力弘扬以爱国主义为核心的伟大民族精神,也需要大力弘扬以改革创新为核心的伟大时代精神。
2.爱国主义的基本内涵与时代要求是什么?如何做新时代的忠诚爱国者?基本内涵:①爱祖国的大好河山;②爱自己的骨肉同胞;③爱祖国的灿烂文化;④爱自己的国家。
时代要求:①坚持爱国主义和社会主义相统一;②维护祖国统一和民族团结;③尊重和传承中华民族历史和文化;④必须坚持立足民族又面向世界。
做忠诚的爱国者:1.推进祖国统一:坚持一个中国原则,推进两岸合作交流,促进两岸同胞团结奋斗,反对“台独”分裂图谋;2.促进民族团结: 坚决捍卫民族团结进步,不受分裂分子挑拨煽动,与破坏民族团结的行为作坚决斗争;3.增强国家安全意识:确立总体国家安全观,增强国防意识,履行维护国家安全的义务。
3.结合自身实际,谈谈大学生该如何走在改革创新的时代前列。
(p70)做改革创新的实践者:1.树立改革创新的自觉意识:①.增强改革创新的责任感;②.树立敢于突破陈规的意识;③.树立大胆探索未知领域的信心。
2. 增强改革创新的能力本领:①夯实创新基础:我们作为改革创新的生力军,应从扎实系统的专业知识学习起步和入手,而不能好高骛远,空谈改革,坐论创新。
②培养创新思维方式。
我们大学生在专业学习与社会实践中应自觉培养创新型思维,勤于思考,善于发现,勇于创新。
③投身创新实践。
在全面深化改革的伟大实践中深证体悟改革创新精神,增强改革创新的意识,锤炼改革创新的意志,场强改革创新的能力本领,勇做改革创新的实践者和生力军。
3.大学生应当珍惜人生中最具创新创造活力的宝贵时期,有敢为人先、开拓进取的锐气,有逢山开路、遇河架桥的意志,在创新创造中不断积累经验、取得成果、演绎精彩。
四、践行社会主义核心价值观1.如何理解社会主义核心价值观的基本内容?(p76)富强民主文明和谐自由平等公正法制爱国敬业诚信友善2.谈谈为什么要增强价值观自信?“一个民族、一个国家,必须知道自己是谁,是从哪里来的,复到哪里去,想明白了、想对了,就要坚定不移朝着目标前进。
”这种坚定不移朝着目标前进的精神状态,就是一个民族、一个国家高度自觉自信的状态。
坚定的核心价值观自信,是中国特色社会主义道路自信、理论自信、制度自信和文化自信的价值内核。
社会主义核心价值观丰厚的历史底蕴、坚实的现实基础、强大的道义力量为我们坚定核心价值观自信提供了充分的理由。
3.大学生应当如何自觉践行社会主义核心价值观?p84-871.扣好人生的扣子。
大学生要坚持由易到难、由近及远,从现在做起,从自己做起,努力把核心价值观的要求变成日常的行为准则,形成自觉奉行的信念理念,并身体力行大力将其推广到全社会去,为实现国家富强、民族振兴、人民幸福的中国梦概聚强大的青春能量。
2.勤学修德明辨笃实。
培育和践行社会主义核心价值观,既要目标高远,保持定力、不懈奋进,又要脚踏实地,严于律已、精益求精,将社会主义核心价值观转化为人生的价值准则,勤学以增智、修德以立身、明辨以正心、笃实以为功。
五、明大德,守公德,严私德1.试述道德的起源和本质。
p89-92起源:①劳动是道德起源的首要前提;②社会关系是道德赖以产生的客观条件;③人的自我意识是道德产生的主观条件。
本质:①道德是反映社会经济关系的特殊意识形态;②道德是社会利益关系的特殊调节方式。
③道德是一种实践精神。
2.社会主义道德为什么要以为人民服务为核心?p107、108①为人民服务是社会主义经济基础和人际关系的客观要求;②为人民服务是社会主义市场经济健康发展的要求;③为人民服务是先进性要求和广泛性要求的统一。
3.社会主义市场经济条件下,为什么要继续坚持集体主义,反对个人主义。
p109-111①.集体主义强调国家利益、社会整体利益和个人利益的辩证统一。
②集体主义强调国家利益、社会整体利益高于个人利益。
③集体主义重视和保障个人的正当利益。
4.结合"不忘本来,吸收外来,面向未来",思考如何积极吸取借鉴古今中外的一切优秀道德成果?p96-106①借鉴和吸收人类文明优秀道德成果,必须秉承正确的态度和科学的方法。
要坚持马克思主义立场、观点、方法,在道德问题上把握好其性和个性、抽象和具体、一般和个别的关系。
不同的道视文明体现了各自的生活方式、人生态度、价值信仰和行为方式但不同民族或国家之间仍然会面临某些共同的问题,形成此有共性的道德认识。
②要坚持以我为主.为我所用,批判维承其他国家的道德成果。
不同道德文明的产生、发展和演化,都要依托一定的社会历史条件。
在吸取人类优秀道德文明成果的问题上,既要大胆吸收和借鉴人类道德文明的积极成果,又必须掌握好鉴别取舍的标准,善于在吸收中消化,把人类文明优秀道德成果变成自己道德文明体系的组成部分。
5.如何理解社会公德、职业道德、家庭美德、个人品德的基本要求?⑴社会公德(p111):①公共生活中的道德规范。
文明礼貌,助人为乐,爱护公物,保护环境,遵纪守法。
②网络生活中的道德要求。
正确使用网络工具,健康进行网络交往,自觉避免沉迷网络,加强网络道德自律,积极引导网络舆论。
⑵职业道德(p116)①职业生活中的道德规范。
爱岗敬业,诚实守信,办事公道,服务群众,奉献社会。