中海地产成本管理体系剖析
- 格式:doc
- 大小:85.00 KB
- 文档页数:4
地产公司成本管控模式第一部分:中海地产成本管理机制中海地产项目发展成本管理制度试行这里的项目发展成本,指公司房地产开发项目各环节所有成本和税金的综合,包括:土地费用、前期费用、建安费用、其他直接费、销售费用、管理费用、利息、税金等,以内部管理口径为准,不涉及对外提供信息,与会计核算口径不完全相同适用于公司全额投资或控股项目的内部成本管理,不属此范围的项目,总部结合实际情况确定其具体管理办法。
中海地产成本总体思路以统一成本科目为前提,以全过程成本管理为主线,以建安成本动态监控为重点,以建立成本经验数据库为支撑,以统一合约安排模式及ERP项目管理为手段,构建有效的成本管理体系,不断完善,持续改进。
中海地产成本具体做法及要求1、调整组织架构(1)在总部成立项目成本管理工作小组,小组成员由公司发展管理委员会确定,由总部主管领导、各相关部门负责人和各地区公司财务负责人组成,负责统领地产业务线的项目成本管理工作,并向公司发展管理委员会负责。
(2)总部发展管理部为项目成本管理的日常工作机构,具体负责工作小组成员之间及工作小组与地区公司之间的联络等工作。
(3)总部各部门的职责分工:a投资管理部负责土地相关费用的管理,包括地价、拆迁费、契税、交易手续费等费用的目标控制值的审核和过程监控,负责审核监控项目投资回报水平不低于可行性研究阶段确立的标准。
b规划设计中心负责勘察设计相关费用的管理,进行目标控制值的审核和过程监控。
同时,对影响建安成本的主要设计指标(如钢筋含量、混凝土含量等)的合理性和经济性提出专业意见。
c营销策划中心负责营销相关费用的管理,进行目标控制值的审核和过程监控。
d财务资金部负责利息费用的管理,进行目标控制值的审核和过程监控。
e发展管理部负责总成本、建安费用与主要经济技术指标、大配套工程等的管理,进行目标控制值的审核和过程监督。
(4)各地区公司由财务负责人统领本公司的成本管理工作,并向总部项目成本管理工作小组负责。
中海地产浅谈房地产开发项目成本管理的几个重点阶段一、本文概述1、房地产行业的挑战与机遇随着经济全球化和市场竞争的日益激烈,房地产行业面临着诸多挑战和机遇。
一方面,政策调整、材料价格上涨、人工成本增加等因素给房地产开发项目带来了巨大的压力。
另一方面,随着城市化进程的加速和人们对高品质生活的追求,房地产开发项目又存在着巨大的市场需求和发展空间。
因此,在房地产开发项目中,有效进行成本管理是企业在激烈竞争中取得优势的关键。
中海地产在项目成本管理方面有着卓越的实践经验,本文将结合中海地产的案例,探讨房地产开发项目成本管理的几个重点阶段。
2、中海地产及其成本管理的重视中海地产作为中国房地产行业的领军企业,一直致力于提高房地产开发项目的效益和质量。
为了实现这一目标,中海地产在其房地产开发项目的整个过程中,都高度重视成本管理。
中海地产认为,成本控制是企业管理中的核心环节,而成本管理则是实现企业经济效益最大化的关键手段。
因此,中海地产在项目开发的不同阶段,都注重从成本管理的角度出发,确保项目成本控制在合理范围内。
在项目立项阶段,中海地产会进行详细的项目预算管理,对项目的整体成本进行初步估算。
同时,为了确保项目预算的合理性和准确性,中海地产还会进行充分的市场调研和风险评估,对项目投资进行全面的分析和评估。
在项目实施阶段,中海地产会对工程项目管理、物资采购管理、合同管理和现场施工管理等方面进行严格的成本控制。
通过优化设计方案、降低采购成本、加强合同管理等方式,中海地产能够有效地降低项目成本,提高项目的整体效益。
总之,中海地产在其房地产开发项目中注重成本管理的每一个细节,以确保项目的经济效益最大化。
这种严谨的成本管理态度,也是中海地产能够在房地产行业中保持领先地位的重要原因之一。
3、文章的目的与结构本文的目的是探讨中海地产在房地产开发项目成本管理的几个重点阶段的应用和实践,以提供房地产开发企业一些有益的参考和启示。
文章的结构如下:1、引言:介绍中海地产及其在房地产开发项目中的成本管理实践。
从中海地产成本管理谈房地产行业成本管理范文背景房地产行业是一个充满激烈竞争的行业,市场需求巨大,同时也伴随着高成本的风险。
因此,对于房地产企业而言,成本管理是确保企业长期生存的重要保障。
本文将以中海地产的成本管理为案例,探讨房地产行业的成本管理范文,为读者提供指导和启示。
中海地产的成本管理实践作为中国房地产业的领先企业之一,中海地产一直致力于成本控制和管理的实践。
以下是中海地产在成本管理方面的一些实践:提高资金使用效率作为一家房地产开发企业,资金是企业发展和运营的关键要素之一。
中海地产通过精细化的成本管理,提高了资金使用效率,降低了财务成本和财务风险。
具体措施包括:•优化资金流:中海地产建立了资金管理中心,运用项目管理和投资组合理论,对资金流进行优化和调整,提高了公司整体的资本效率。
•实施资金集中管理:中海地产建立了资金集中管理机制,将公司的所有资金收入和支出都集中到一个账户中,并使用现代化的财务管理系统对资金进行管理,提高了公司资金的可控性和精准度。
降低物业管理成本物业管理是房地产开发企业不可避免的成本之一,中海地产通过创新的管理方式和方法,有效地优化了物业管理成本和服务,提高了公司的客户满意度。
具体措施包括:•推行科技化物业管理:中海地产使用物联网、云计算、大数据等科技手段,实现了智能化、数字化、信息化的物业管理,提高了物业管理的效率和质量。
•进行精细化管理:中海地产实施了精细化管理,对物业管理、维修等环节进行精确的预算和控制,避免了资源的浪费和冗余。
优化开发流程在房地产开发过程中,开发流程是影响成本的关键因素之一。
中海地产通过优化开发流程,使得开发周期和成本得到有效地控制。
具体措施包括:•强调前期规划:中海地产始终坚持“规划优于开发,设计优于施工”的理念,重视前期规划和设计,避免了无意义的工程和施工,减少了人力和物力成本。
•推行集团化建设:中海地产推行集团化建设,将资源进行共享和集成,协同各部门的工作,优化项目的开发周期和成本。
中海各项成本占比与管控措施,中海高利润率的秘籍!中海将一个项目的开发成本大体可分为六大部分▼下面就中海地产在上述六方面的成本管理工作,重点在工程成本方面采取的成本控制措施,以及相关的管理经验与各位同行作如下交流:一、中海项目开发成本控制的总体思路❶建立成本控制目标。
中海地产在各个项目的开始阶段,即及早建立成本控制目标,并将目标分解,制订出各项成本的具体控制指标,责任落实到部门;❷公司成立成本控制小组▼组长由公司总经理担任,定期(每半年)对各个项目的发展成本进行全面分析、评估、检讨,对成本异常变动情况及时预警并提出解决措施;❸设计是成本控制的关键▼加强对设计部门人员的成本意识普及;在保证设计质量的前提下推行成本限额设计,控制设计对成本的影响;❹严格规范工程分判程度▼及早进行招标准备;设计、合约、项目相互配合;规范材料样板、工料规范,减少合约履行纠纷和风险,降低工程成本;❺完善设计变更、签证程序▼完善变更前的成本评审制度,明确各相关人员的签字权限;❻开源节流,严格控制管理费用开支二、中海成本控制的具体办法及经验01.中海地产土地成本管理经验具体而言,中海地产在土地成本控制方面主要采取以下针对性策略:根据多年来积累的房地产开发经验,中海地产已逐步建立土地储备资料体系,对不同时段、不同区域、不同来源的土地资料进行分门别类,并建立竞争对手调研制度保证了投标过程和结果与我司计划的一致性,最大程度降低了分开招标所带来的土地成本增加风险。
02.中海前期费用管理经验对于设计费用,主要从以下几方面进行控制:☀中海地产设计费的管理责任部门为设计管理部。
03.中海工程成本管理经验中海地产工程成本(约占项目总成本的50-55%左右),主要由分判工程及甲供物资成本、配套成本等构成。
分判工程及甲供物资成本主要包括土建、机电安装、装饰、室内全装修、消防、弱电、电梯、甲供材料等通过招投标确定的分判工程/供货合同成本。
我们主要通过以下具体措施来控制分判成本:特别要强调的是:近年来,在财务系统的配合下,合约管理部建立了成本分析预警制度,取得了较好的效果。
中海成本合约体系介绍及管控要点一、引言随着经济全球化的加剧和市场竞争的日益激烈,企业在管理成本方面面临着越来越大的挑战。
中海公司作为一家大型企业,为了提高成本管控的效率和准确性,建立了成本合约体系。
本文将对中海成本合约体系进行介绍,并探讨其中的管控要点。
二、中海成本合约体系介绍2.1 成本合约的定义成本合约是指中海公司与供应商之间达成的一种合作协议,通过明确双方责任和权益,约定成本控制和分摊的方式,以实现成本的合理管控。
2.2 成本合约的分类1.固定成本合约:在合同签订时,双方约定了固定的成本金额,并且不受外部因素的影响。
这种合约适用于成本变动较小、稳定的项目。
2.浮动成本合约:成本金额根据实际情况进行调整,受市场价格和供应商能力等因素的影响。
这种合约适用于成本波动较大的项目。
2.3 成本合约的基本原则1.合理性原则:合同中的成本金额应合理、公平,符合市场价格水平。
2.透明度原则:成本合约应明确列出成本构成和计算方式,保证供应商和中海公司都能清晰了解成本的来源和计算过程。
3.共享原则:成本合约应充分考虑供应商和中海公司的利益,实现成本的共同分担。
三、中海成本合约体系的管控要点3.1 成本合约的签订流程1.需求确认:中海公司与供应商共同确认项目需求和成本预期,明确双方的责任和权益。
2.合同签订:根据需求确认的结果,双方签订成本合约,明确成本金额和付款方式等细节。
3.成本控制:中海公司对供应商的成本进行监控和管理,确保成本的合理性和准确性。
4.成本分摊:根据成本合约的约定,中海公司和供应商按照约定的比例分摊成本。
3.2 成本合约的监督机制1.内部监督:中海公司建立了专门的成本管理团队,负责对成本合约的执行情况进行监督和评估,确保合同的履行。
2.外部监督:中海公司委托第三方机构对成本合约的执行情况进行审计,确保合同的合规性和准确性。
3.供应商评估:中海公司定期对供应商进行评估,包括成本管理的能力和合作态度等方面,对不符合要求的供应商进行调整或替换。
地产公司成本管控模式第一部分:中海地产成本管理机制中海地产项目发展成本管理制度试行这里的项目发展成本,指公司房地产开发项目各环节所有成本和税金的综合,包括:土地费用、前期费用、建安费用、其他直接费、销售费用、管理费用、利息、税金等,以内部管理口径为准,不涉及对外提供信息,与会计核算口径不完全相同适用于公司全额投资或控股项目的内部成本管理,不属此范围的项目,总部结合实际情况确定其具体管理办法。
中海地产成本总体思路以统一成本科目为前提,以全过程成本管理为主线,以建安成本动态监控为重点,以建立成本经验数据库为支撑,以统一合约安排模式及ERP项目管理为手段,构建有效的成本管理体系,不断完善,持续改进。
中海地产成本具体做法及要求1、调整组织架构(1)在总部成立项目成本管理工作小组,小组成员由公司发展管理委员会确定,由总部主管领导、各相关部门负责人和各地区公司财务负责人组成,负责统领地产业务线的项目成本管理工作,并向公司发展管理委员会负责。
(2)总部发展管理部为项目成本管理的日常工作机构,具体负责工作小组成员之间及工作小组与地区公司之间的联络等工作。
(3)总部各部门的职责分工:a投资管理部负责土地相关费用的管理,包括地价、拆迁费、契税、交易手续费等费用的目标控制值的审核和过程监控,负责审核监控项目投资回报水平不低于可行性研究阶段确立的标准。
b规划设计中心负责勘察设计相关费用的管理,进行目标控制值的审核和过程监控。
同时,对影响建安成本的主要设计指标(如钢筋含量、混凝土含量等)的合理性和经济性提出专业意见。
c营销策划中心负责营销相关费用的管理,进行目标控制值的审核和过程监控。
d财务资金部负责利息费用的管理,进行目标控制值的审核和过程监控。
e发展管理部负责总成本、建安费用与主要经济技术指标、大配套工程等的管理,进行目标控制值的审核和过程监督。
(4)各地区公司由财务负责人统领本公司的成本管理工作,并向总部项目成本管理工作小组负责。
中海地产利润之王成本算盘摘要中海地产是中国房地产开发公司之一,其在房地产行业中一直以高利润著称。
本文将分析中海地产如何通过成本控制成为利润之王。
首先,我们将介绍中海地产的背景和发展历程。
然后,我们将深入探讨中海地产的成本控制策略,包括在地产开发过程中的成本削减和效率提升措施。
最后,我们将对中海地产的成本控制策略进行归纳总结,并展望中海地产在未来发展中的成本优势。
1. 中海地产的背景与发展历程作为中国房地产开发行业的领军企业之一,中海地产自1992年成立以来,经过几十年的发展已成为行业内的巨头。
中海地产的核心业务包括住宅、商业地产和物业管理等,公司总部位于中国上海,并在国内各大城市拥有广泛的项目布局。
中海地产凭借稳健的经营理念和出色的业绩,不仅成为股市的明星企业,也赢得了广大消费者的信任和好评。
在业绩方面,中海地产一直保持着稳健增长的态势,每年的销售额和利润均保持着高速增长。
2. 中海地产的成本控制策略在中海地产的发展过程中,成本控制一直是公司的核心竞争力之一。
中海地产通过实施一系列的成本控制策略,有效地降低了开发成本,提升了效益。
2.1 成本削减策略中海地产通过有效的采购管理和供应链优化,成功降低了原材料的采购成本。
同时,公司还通过与供应商建立长期合作关系,并通过大规模采购获得优惠价格。
此外,中海地产还积极探索可持续发展的建筑材料和技术,以降低能耗和环境成本。
在施工阶段,中海地产采取了一系列的成本控制措施。
例如,公司利用先进的项目管理技术,实施项目统一采购、统一交付和集中管理,有效避免了项目冗余和资源浪费。
此外,中海地产还采取了标准化施工流程,以降低劳动力成本。
2.2 效率提升策略中海地产通过推动信息化建设和引入先进技术,提升了企业的管理效率。
公司建立了完善的信息系统,实现了项目管理、供应链管理、财务管理等各个环节的智能化和自动化。
通过集成各项业务数据,中海地产能够实时监控项目进度、资源利用情况和成本状况,以便提前进行调整和优化。
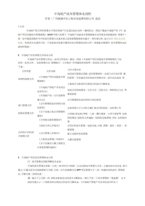
中海地产成本管理体系剖析作者:广州城建开发工程咨询监理有限公司 俞昆1.引言中海地产和万科的管理水平岗在房地产行业是比较出名的•偶然机会,得到了整套中海地产的《中 海地产项目发展成木管理制度》(2006年版几初看下.中海地产这套成木管理制度并没有复杂或很超前的 管理于•段,似乎就是将教科书中的成木管理方法落实到J'具体管理制度和实施中。
再仔细分析.这套制度 确实系统性很强,有其很女先进的方而。
下而是我对这套中掰项目成木管理体系的分析•希望能对集团的 成木管理休系改善有所帮助。
2. 中海地产成本骨理文件体系分析中海地产成木管理文件由一系列文件组成•最岛一级是《中海地产项目发展成木管理制度扎下血文件主耍内容 包恬成木管理总思路.组织管理架构、各部门对于成木管 理的职责、开发建设各阶段成木管理内容、成木动态监控 等 工程成木与财务科目相结合的成木分解体系包括合同结构策划、计价方式、付款方式、物料供应方式 等策划原则 合约管理部的组织架构与岗位职责总部将参与子公司的大额匸程合同的招标、定标等匸作分判商(承包商)考察、入库、履约调査、分类与更新等 包括招标策划.招投标文件编制、招投标过程管理.评标 定标程序等合同后的成木管理,包括交底.付款.预算、报价、变更、 结算管理 施工过程的签证管理 大额付款管理3. 中海地产项目成本管理体系分析(1) 成木管理总思路清晰而且系统,中海的成木管理总思路:以统一成木科目为前提,以全过程成木管理为主线,以建安成木动态监 控为重点.以建立成木经验数据库为支椁.以统一合约安排模式及ERP 项目管理为于•段•构建有效的成木 管理体系.不断完善,持续改进。
(2) 建立了公司统一的.和財务紧密结合的成木分解体系,相片于统一了成木管理的“度虽衡” o 中海首先建立J'一个和财务科目相结合的成木分解休系-《中海地产房地产开发项目成木科目X包括管理办法.管理指引、工作程序.笊项通知和用表等,将这些文件进行分类后.见 下表。
龙湖、中海、万科地产三巨头的成本管理机制!让你彻底涨见识!第一部分:中海地产成本管理机制中海地产项目发展成本管理制度试行这里的项目发展成本,指公司房地产开发项目各环节所有成本和税金的综合,包括:土地费用、前期费用、建安费用、其他直接费、销售费用、管理费用、利息、税金等,以内部管理口径为准,不涉及对外提供信息,与会计核算口径不完全相同适用于公司全额投资或控股项目的内部成本管理,不属此范围的项目,总部结合实际情况确定其具体管理办法。
中海地产成本总体思路以统一成本科目为前提,以全过程成本管理为主线,以建安成本动态监控为重点,以建立成本经验数据库为支撑,以统一合约安排模式及ERP项目管理为手段,构建有效的成本管理体系,不断完善,持续改进。
中海地产成本具体做法及要求1、调整组织架构(1)在总部成立项目成本管理工作小组,小组成员由公司发展管理委员会确定,由总部主管领导、各相关部门负责人和各地区公司财务负责人组成,负责统领地产业务线的项目成本管理工作,并向公司发展管理委员会负责。
(2)总部发展管理部为项目成本管理的日常工作机构,具体负责工作小组成员之间及工作小组与地区公司之间的联络等工作。
(3)总部各部门的职责分工:a投资管理部负责土地相关费用的管理,包括地价、拆迁费、契税、交易手续费等费用的目标控制值的审核和过程监控,负责审核监控项目投资回报水平不低于可行性研究阶段确立的标准。
b规划设计中心负责勘察设计相关费用的管理,进行目标控制值的审核和过程监控。
同时,对影响建安成本的主要设计指标(如钢筋含量、混凝土含量等)的合理性和经济性提出专业意见。
c营销策划中心负责营销相关费用的管理,进行目标控制值的审核和过程监控。
d财务资金部负责利息费用的管理,进行目标控制值的审核和过程监控。
e发展管理部负责总成本、建安费用与主要经济技术指标、大配套工程等的管理,进行目标控制值的审核和过程监督。
(4)各地区公司由财务负责人统领本公司的成本管理工作,并向总部项目成本管理工作小组负责。
结算总结及成本分析报告紧张忙碌的2002年已经过去,某项目结算工作也基本落下帷幕,回顾整个结算过程,可以说收获巨大、成绩显著。
第一部分某项目结算总结“某项目”作为本公司的第一个项目,她的成功是有目共睹的。
当她奇迹般地完成验收和入伙后,结算就成为预算部的头等大事,同时也是公司的重大事件之一,因为它直接关系到公司和某项目项目的利润水平和成本控制水平。
但是,由于某项目项目是公司开发的第一个项目,规模较大,周期长,变化多,分包和甲供材内容多,加上设计、合同、现场管理和成本控制方面经验均不足,使得建设过程中隐藏和遗留下来的种种问题最终不可避免地在结算中暴露出来,未曾化解的矛盾焦点也纷纷转移到预算部。
工作量大、工作难度高、工作责任重,是某项目结算的特点,如何把好这道成本控制的最后一关,是预算部面临的一个重大课题。
通过半年来艰苦细致的工作,我们终于以辛勤的努力换来令人满意的成果。
一是如期完成结算任务,基本实现公司下达的成本指标。
截至2003年4月30日,除少量配合营销的项目(如样板房和送装修)和极个别乙方未报送项目外,某项目结算已基本全部完成,仅余若干存在分歧的项目有待进一步消化处理。
据初步统计,某项目结算工程总成本为2.57亿元~2.69亿元,由于与中建二局等单位分歧未消化,存在分歧1152万元(详见附表二),按消除一半分歧的保守估计,结算成本应为2.626亿元,对照预算部2001年7月上报公司领导的包含相同成本项目的工程总造价,此结算结果已达到2.63亿元以内的成本控制指标。
完成总包、分包和甲供材结算项目约 90项,涉及合同约 150 份,合同金额约 29000 万元,实现核减额4000 万元以上。
(详细数据请见附表一《“某项目”工程成本明细表》)二是锻炼了团队和每个成员,使预算部这个年轻的集体迅速成长为一个团结、向上,关键时刻能打硬仗的优秀集体。
三是积累了宝贵的直接经验和一手资料,也发现了问题与不足,为今后的改进与提高奠定了基础。
中海地产成本控制体系的建立与实施随着市场竞争的加剧,房地产行业对成本控制的需求也越来越迫切。
中海地产作为行业的领先企业,深知成本控制的重要性,因此积极建立和实施了一套高效的成本控制体系,以确保企业的可持续发展和盈利能力。
本文将从三个方面介绍中海地产成本控制体系的建立与实施。
一、成本控制体系的建立中海地产建立成本控制体系的第一步是定制化成本控制政策。
根据企业实际情况和市场需求,中海地产制定了一系列具体的成本控制政策,涵盖了采购、生产、销售等各个环节。
例如,在采购方面,中海地产要求供应商提供竞争性价格,并与合作伙伴建立长期稳定的合作关系,以获取更有竞争力的采购价格。
其次,中海地产建立了完善的成本核算体系。
通过合理的成本核算方法和系统,中海地产能够准确地核算每一个环节的成本,并及时进行成本分析和控制。
例如,在生产阶段,中海地产运用先进的成本管理软件,实时监测各项生产成本,并与预算进行对比,及时采取措施降低成本。
最后,中海地产注重建立激励机制,以推动成本控制的落地实施。
中海地产设立了成本控制部门,并与各个部门共同制定了成本控制目标和指标。
同时,中海地产通过激励措施,如绩效考核和薪酬激励等,激发员工的积极性和创造性,使成本控制成为全员参与的工作。
二、成本控制体系的实施中海地产通过培训和沟通,确保成本控制体系的高效实施。
首先,中海地产为员工提供了全面的培训,使其掌握成本控制相关知识和技能。
经过培训,员工能够准确理解成本控制的意义和方法,并在工作中主动地应用到实际操作中。
其次,中海地产注重内外部沟通。
内部沟通包括部门间、层级间的沟通,以确保信息的传递和共识的达成;外部沟通则是与合作伙伴和供应商的沟通合作,以协同成本控制措施的实施。
此外,中海地产还借助先进的信息技术手段,提高成本控制的效率和精确度。
中海地产建立了一个全面的成本控制管理系统,通过数据采集、分析和反馈,实现对成本控制的全面监控。
同时,中海地产也通过信息系统,将成本控制的数据和指标与其他业务数据进行集成,实现全局性的综合管理。
中海地产成本管理:4大分类29个控制点核心提示:作为靠建筑起家的中海,对建筑开发各环节了如指掌,而其对成本控制可谓锱铢必较,并以一系列制度严格管控。
下面将按照成本科目,逐一分析中海地产各项成本管理方法。
上集包括:前期工程、基础工程、地下室,共14项。
一、前期工程前期工程按一般水平,建筑面积单方造价在20~50元㎡。
场地的现状,直接决定它的成本水平。
比如,如果存在“场地土方工程”这一项的话,比如坡地项目,或未能进行三通一平交地的项目,其造价水平就高。
越是边远地区,因其配套设施不齐全,需要施工的项目多,数量大,造价也相应地高于市区项目。
1.场地土方工程前期工程中需注意两项,一是场地土方工程,目前很多项目自然高低于市政标高,都需要大量回填土方,造价不低。
2.围墙另一个是围墙。
曾经有个项目的临时围墙分判花掉三个月的时间,原因就是设计对于围墙的方案迟迟未定,反复修改。
临时围墙标准化可以节省很多无谓的时间损耗。
其次在围墙设计上要注意经济性,围墙主要功用还是围护且是临时性质,局部需要营销包装,不要过于奢侈。
还有一种情况,对于地块较大的项目,需要分期建设,但是首期安排在地块中间,远离市政交通道路,为了展示和销售需要,在没有整个地块的道路交通系统设计的情况下,必然要兴建一定数量的临时道路、临时围墙、临时绿化等等设施,花费相当大。
这是不可取的。
二、基础工程对于桩基工程,以总建筑面积为单位计算,目前的造价水平是80~120元/㎡。
对于非桩工程,暂时录不到规律(具体地体现在建筑面积上)关联性较小。
以建筑物基底计算的桩基础工程,其造价为600~800元/㎡。
3.地基处理这项费用,完全与场地的地质条件有关。
比如佛山地区地下溶洞较多,处理起来花费大、耗时长。
相对来说,换土之后如果能利用天然地基,是相当节省的,但是,这种方案具有明显的地区特征,不是每个城市都可以效仿的。
4.桩基础它的造价水平与桩的种类有关。
而桩的种类在多数情况下,又是无法替换的,因而也显示出刚性,比如对于人工挖孔桩和高强度管桩之间的选择,如果因为地基软弱导致桩设计很长,那是不便选用人工挖桩的,在工期和经济上都没有优势。
中海成本合约体系介绍及管控要点中海成本合约体系是一种以成本控制为主要目标的合约管理体系,通过制定合理的合约结构和管理流程,有效地控制工程成本,提高项目管理和控制水平。
该体系主要包括单项合约、总包合约、分包合约等多种类型的合约形式,通过制定合理的合约预算和成本控制计划,从源头上控制工程成本,确保项目实施过程中的成本控制和目标实现。
下面详细介绍中海成本合约体系的管控要点。
一、合约结构设计中海成本合约体系的设计应该遵循两个基本原则,即明确合同主体和分工,建立清晰的信息沟通机制。
在单项合约中,应该明确工程主体、技术要求和安全保障计划等,保证各方责任明确;在总包合同中,应该建立贯穿全过程的信息沟通机制,确保各方责任落实到位。
二、合约预算和成本计划中海成本合约体系的成本管控重点在于合同价格和成本预算的制定。
合同价格应该根据工程量、质量、设备、人员和管理费用等多方面因素进行合理定价,确保不出现低价中标或超预算现象。
成本预算应该根据工程特点和实际情况进行合理设定,包括人力成本、材料成本、机械成本等,确保工程成本的合理控制。
三、成本监控和控制中海成本合约体系的成本监控和控制主要包括工程进度、质量、成本等方面的监督和管控。
应该制定专门的监控流程和检查机制,确保合同执行过程中的各项内容都得到了严格的管理和监督。
同时,还应在工程各个阶段设立阶段性成本监控点,及时发现成本异常的情况,及时采取措施进行调整。
四、风险管理中海成本合约体系的风险管理主要包括风险评估、风险控制和风险应对等方面。
应该在合同签订前,对工程风险进行评估,确定可能出现的风险,并制定相应的风险控制措施,预防风险发生。
同时,还应在合同签订后,建立有针对性的应对措施,确保出现风险时能够及时应对,保证工程顺利进行。
综上所述,中海成本合约体系是一种有效的合约管理体系,通过合理的合约结构和管理流程,从源头上控制工程成本,保证合同执行过程中的质量、安全和效益等方面得到了有效保障。
中海地产成本管理体系剖析
1. 引言
中海地产和万科的管理水平高在房地产行业是比较出名的,偶然机会,得到了整套中海地产的《中海地产项目发展成本管理制度》(2006年版),初看下,中海地产这套成本管理制度并没有复杂或很超前的管理手段,似乎就是将教科书中的成本管理方法落实到了具体管理制度和实施中。
再仔细分析,这套制度确实系统性很强,有其很多先进的方面。
下面是我对这套中海项目成本管理体系的分析,希望能对集团的成本管理体系改善有所帮助。
2. 中海地产成本管理文件体系分析
中海地产成本管理文件由一系列文件组成,最高一级是《中海地产项目发展成本管理制度》,下面还有一系列文件,包括管理办法,管理指引、工作程序、单项通知和用表等,将这些文件进行分类后,见下表。
3. 中海地产项目成本管理体系分析
(1) 成本管理总思路清晰而且系统,
中海的成本管理总思路:以统一成本科目为前提,以全过程成本管理为主线,以建安成本动态监控为重点,以建立成本经验数据库为支撑,以统一合约安排模式及ERP 项目管理为手段,构建有效的成本管理体系,不断完善,持续改进。
(2) 建立了公司统一的、和财务紧密结合的成本分解体系,相当于统一了成本管理的“度量衡”。
中海首先建立了一个和财务科目相结合的成本分解体系-《中海地产房地产开发项目成本科目》,成本计划、成本
管理、成本核算、成本考核等都以这个成本分解体系为基础,即统一了各层次成本的口径和构成,相当于统一了成本管理的“度量衡”,不会出现各个部门对于成本理解不同而造成的偏差,而影响成本管理的执行力。
(3) 成本组织管理架构合理,各部门对于成本管理的职责清晰,并由发展管理部代表公司进行成本总控。
在总部成立项目成本管理工作小组,小组成员由公司发展管理委员会确定,由总部主管领导、各相关部门负责人和各地区公司财务负责人组成,负责统领地产业务线的项目成本管理工作,并向公司发展管理委员会负责。
总部发展管理部为项目成本管理的日常工作机构, 具体负责工作小组成员之间及工作小组与地区公司之间的联络
等工作。
负责下达、审批目标成本,并进行成本监控。
集团总部的投资管理部、规划设计中心、营销策划中心、财务资金部和发展管理部,以及各地区公司对于项目成本各部分(基于成本分解体系)的管理职责清晰。
(4) 项目开发建设全过程各阶段的管理方法和管理流程清晰。
实施全过程目标成本管理,在项目的可行性研究、市场定位、规划设计、施工等各个阶段,分别建立成本控制目标,实行全过程目标成本管理。
并对实施过程的关键节点进行控制,除以上节点外,还有施工过程的主体工程开工或主包合同签订、主体结构封顶两个节点,到达每个节点时必须进行成本预测或核算,超过成本目标必须上报批准。
对于各个阶段成本管理,均配有相应的表格要求填写上报,下面对于表格专门还有分析。
(5) 统一全公司的成本管理方法。
总部对地区公司的合约安排模式做出统一规定,包括合约策划、工程分判模式、报价及定标、甲供材管理、进度款支付等,地区公司应严格执行。
(6) 对成本管理每个环节配有相应工作指引和模板。
对成本管理每个环节配有相应工作指引和模板,内容细致全面,如上述的《中海地产统一合约安排管理办法》中,对项目合同结构策划内容、报价方式、定标原则、工程量计量管理、造价构成、甲供料确定原则及损耗率确定、工程款支付方式等均有详细的说明或规定。
如上述的《合约管理工作程序》中,对合同签订后的合同交底、付款、预算、报价、变更、结算管理等工作,均有详细的说明或规定。
(7) 配套用表齐全、清晰和细致,形成体系,对成本管理每个环节均有标准用表或示例模板。
各项制度的配套用表具体如下:
若只有制度和工作流程,而不配合以相应的标准管理用表或模板,则这些制度很难被执行,或执行效果大打折扣。
(8) 招投标管理制度融合到成本管理和合同管理的各项制度中
中海没有单独编制招投标管理制度,而是将招投标管理制度融合到成本管理和合同管理的各项制度中
(9) 对各地区公司既有统一,也有开放。
制度规定:各地区公司应按照总部的相关要求和多年以来形成的行之有效的作法,结合本公司的实际情况制定自己的合约管理办法可参照该办法制定各地区管理办法。
4. 后记
对于万科这样优秀的企业,还于2000年制定了针对中海命名为“海盗行动”的挖人计划,因为万科认为:中海有严密的人才培养体系,它的许多优秀员工都是从最基层的工作做起,经过系列精细的产品制造培训,对成本和流程有非常深的了解。
在中海成长为中高级职员的,几乎都是业内的佼佼者。
万科完全有理由对中海内地公司及香港公司的人才青睐有加。
由此可见中海的管理水平在行业内属于领先地位。
他山之石可以攻玉,我们城建目前基本上从市场拿地,成本管理的压力越来越大,希望能从中海、万科及其它企业的管理中吸取精华,结合集团的管理模式,完善自己的成本管理体系。