机动车维修费用结算单
- 格式:docx
- 大小:17.04 KB
- 文档页数:2
《江苏省机动车维修服务价格行为规则》(摘录)一,机动车维修服务价格是指经营者向托修方提供机动维修,维护,以用车辆改装作业等相关服务所收取的费用。
经营者应当守法经营,文明服务,公平竞争,其维修服务价格制定应遵循自愿委托,公开,合理及收费与服务内容,服务质量相适应的原则。
二,机动车维修价格主要由工时费,材料费构成。
机动车维修结算价格=工时费+[材料进价×(1+进销差价)]+外加工费1,工时费:按工时单价乘以结算工时定额或者参考收费指南进行计算;2,材料费:是指机动车维修过程中更换,维修零配件及使用耗材(含材料,漆料,燃润料等)所发生的费用。
冷配件及材料价格按实际购入价格和合理的经销差价购成。
经销差价率由经营者参照江苏省机动车行业组织定期公布的市场平均经销差率自行确认。
3,外加工费:是指受本企业的技术条件限制,需要委托其他企业进行维修或外加工费,配件所发生的费用,外加工费按实际发生的净额结算。
凡应委托方要求为抛锚车,事故车等所提供的现场保障,施救,牵引服务的,承修方可以按相规定收取服务费用。
三,实行汽车维修质量保证期制度,汽车维修经营企业应事前告知托修方质量保证期及质量保障项目内容,在质量保障期内因承修方责任导致的质量问题应无条件优先安排免费返修或赔偿。
机动车维修确需更换或添加配件的,应符合国家或行业规定的质量要求,并按照有关规定实行“三包”。
四,经营者从事整车大修,总成大修,二级维护或者维修费用在2000元以上的维修业务,以及事故车的维修,应按国家合同法的规定与托修方签定车辆维修合同。
五,维修作业前的仪器检测诊断费用,有托修方承担。
经过二级维护以上作业的车辆,竣工出厂前按照有关规定进行的竣工出厂质量检验费(含复检费用),由承修方承担。
六,经营者应有完备的结算制度,如实向托修方提供工费清单和材料清单,维修费用的结算方式应在维修合同中约定,并开具维修统一的贯彻凭证。
对维修客户实行价格优惠的,应当注明优惠额度。
车辆维修明细合同范本送修方:(以下简称“甲方”)承修方:(以下简称“乙方”)根据《中华人民共和国合同法》及其他相关法律法规的规定,甲、乙双方经友好协商,就车辆维修事宜达成以下协议,以资共同遵守:第一条、维修程序:1、甲方填写"送修单"。
"送修单"上应注明送修车辆型号、车牌号码、发动机号码和底盘号码,并加盖公章。
2、乙方应对送修车辆进行细致检查,经甲方确认后在"送修单"上注明维修项目、维修材料费及维护人工费。
3、乙方必须在"送修单"上注明完成维修的时间。
4、在维修过程中,乙方如发现其它故障需增加维修项目或延长维修时间,应及时以书面形式通知甲方。
若甲方在接到通知后3天内未给予同意的书面答复,则视为甲方不同意。
5、"送修单"需经甲、乙双方盖章确认。
6、"送修单"一式两份,甲、乙双方各持一份。
第二条、维修费用:1、维修费用包括:人工费、材料费。
2、人工费包括小修定额维修人工费和大修人工费;其中:小修年定额维修人工费定额为:(小修指各级维护和中、小修理);大修人工费以甲乙双方协商的价格为准(见附件一)。
3、材料费以双方协商的价格为准(见附件二);第三条、质量保证在保修期内,因维修质量造成的机械事故和经济损失,由乙方承担。
维修合格出厂车辆的质量保证里程为:1、整车大修和总成大修:10000公里;2、二级维护:1000公里;3、一级维护、小修:200公里。
第四条、结算方式:1、乙方应在交接所维修的车辆时将"结算单"一同交予甲方,并出具维修出厂"合格证"。
2、结算方式为:3、乙方应当向甲方出具当期每次维修的送修单和结算单。
第五条、甲方的权利与义务:1、鉴于甲乙双方所建立的长期合作关系,甲方有权要求乙方优先维修甲方送修的车辆。
2、对已完工车辆,如发现不合格或与"送修单"不符,甲方有权要求乙方无偿返工,直至符合要求为止。
《江苏省机动车维修收费结算》(摘要)一、机动车维修结算价格计算方式:发票合计金额=工时定额×工时单价+材料进价(1+进销差率%)+外加工费二、机动车维修结算应遵守如下规定:机动车维修经营者自行制定的工时单价、工费浮动率和材料进销差率应报当地价格、维修行业主管部门备案。
1、汽车大修:在汽车大修过程中发现必须更换决成件时,则按该总成件大修工费的50%进行结算,亦可由承、托双方商议确定。
2、总成修理:在修理过程中、托修方要求更换某一总成时,机动车维修经营者只能按该总成的拆装工费进行结算,客户送修某一总成时,机动车维修经营者应剔除该总成的拆装工费进行结算。
3、汽车维护:为维持车辆的完好技术状况或工作能力进行的作业。
除轿车外,营运车的各级维护作业项目按GB/T18344-2001《汽车维护、检测、诊断技术规范》进行。
4、汽车小修:用更换或修理个别零件的方法以恢复及保证车辆工作能力的运行性修理。
《工时定额》中确定的小修工费,包含了该项目拆、装及连锁发生的工费,同一总成同时有二项及以上小修,可在高的工费一项另加30%的工费进行结算。
5、事故车修理:按《工时定额》中确定的事故车修复、换件(在小修项目中)、拆检工费进行评估和结算,在一般情况下,事故车的最高修理费不超过车价的50%。
6、混合性维修:同一车辆维修时,发生总成大修、维护、小修、做漆等多门类的作业,则可按《工时客额》的作业项目规定逐项进行结算。
7、检测诊断:在不解体的条件下,用专业检测仪器(或检测设备)来确定汽车技术状况和工作能力,查找故障的原因或部位的检查,检测诊断费由托、修方承担,承修方可按(工时客额)中确定的汽车故障诊断与汽车性能检测项目费用进行结算。
8、《工时定额》中未列车型维修时的工费,可参照相近车型的工费项目结算,没有相近车型参照的,由承、托修双方协商确定。
机动车维修经营者收费时,必须按价格行为规定的上述计算公式结算维修费用,所有费用均为含税价。
附件4:
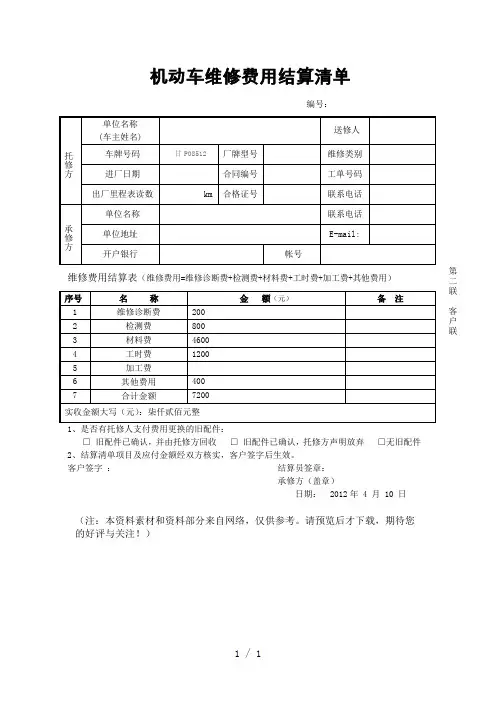
江苏省机动车维修费用结算清单
(手工填写版格式)
表一维修费用结算总表(维修费用=工时费+材料费+加工费+维修诊断费+检测费+其他费用)
表二维修诊断费、检测费明细
1、是否有托修人支付费用更换的旧配件:
□旧配件已确认,并由托修方回收□旧配件已确认,托修方声明放弃□无旧配件
2、结算清单项目及应付金额经双方核实,客户签字后生效。
3、材料费、工时费、加工费以及其它费用明细附后,共页。
客户签字:结算员签字:
承修方(盖章):
第
×
联××××
联承
修
方
存
根
联
日期:年月日
江苏省机动车维修费用结算清单
(材料费明细)
编号:
材料费明细结算清单共页,第页。
承修方(盖章):
第
×
联××××
联承
修
方
存
根
联
日期: 年 月 日
江苏省机动车维修费用结算清单
(工时、加工费,其他费用明细)
编号:
工时费明细
加工费明细
其他费用明细
工时、加工费,其他费用明细结算清单共 页,第 页。
第×联 ××××联
承修方存根联
承修方(盖章):
日期:年月日。
湖南机动车维修执行新收费标准,最高限价每工时25元(5篇模版)第一篇:湖南机动车维修执行新收费标准,最高限价每工时25元湖南机动车维修执行新标准,最高限价25元/工时本报记者余志敏长沙报道维修费不再是汽修厂说了算,车主修车前就可以自己算出维修费用到底是多少。
记者昨日从湖南省汽车维修与检测行业协会获悉,新的《湖南省机动车维修工时定额及收费标准(2013版)》(以下简称新标准)6月1日开始实施,此前沿用了15年的1998版维修工时定额及收费标准将退出舞台。
此次出台的新标准对每个项目的维修工时定额等都做了细化标准,根据新的标准,工时费最高限价由此前的10元/工时提至25元/工时。
从10元/工时涨至25元/工时新标准进一步明确了湖南省机动车维修工时单价、工时定额收费等标准。
新标准对乘用车、客车、货车、摩托车、电动车、叉车、吊车、搅拌车、挖掘机、起重机、装载机、平地机等机动车的一级维护、二级维护、小修、总成修理、整车修理、事故车拆检、四轮定位等3201个维修项目的维修工时进行了定额,基本涵盖了机动车所有的维修作业项目。
“15年了,市场变了,服务价格也要变。
”湖南省汽车维修与检测行业协会会长刘煜煜举例说,根据以前的98版本,工时费为一类维修企业10元/工时,二类企业8元/工时,三类企业6元/工时,实际上,经过这十多年来的发展,人工成本早已上涨,新的标准实行后,汽车维修的工时费也将会上涨,最高限价25元/工时。
各机动车维修企业可根据本企业生产成本在最高限价内向下浮动,并将执行的工时单价向当地县级以上道路运输管理机构备案,同时连同机动车维修工时定额一起在经营场所醒目位置予以公示或者提供电子查询触摸屏供消费者查询。
4S店暂不强制执行标准新标准适用于湖南省范围内的一类、二类、三类机动车维修企业(含洗车美容装饰店、轮胎店、摩托车维修店等等)以及机动车检测站。
汽车4S店可以执行汽车生产厂制订的机动车维修工时定额及收费标准,也可以参照新标准执行。
车辆维修明细合同送修方:_____(以下简称“甲方”)承修方:_____(以下简称“乙方”)根据《中华人民共和国民法典》及其他相关法律法规的规定,甲、乙双方经友好协商,就车辆维修事宜达成以下协议,以资共同遵守:第一条、维修程序:1、甲方填写'送修单'。
'送修单'上应注明送修车辆型号、车牌号码。
2、在维修过程中,乙方如发现其它故障需增加维修项目或延长维修时间,应及时通知甲方。
3、'送修单'需经甲、乙双方责任人签字确认。
4、'送修单'一式两份,甲、乙双方各持一份。
第二条、质量保证:在保修期内,因维修质量造成的机械事故和经济损失,由乙方承担。
维修合格出厂车辆的质量保证里程为:1、整车大修和总成大修:_____公里。
2、二级维护:_____公里。
3、一级维护、小修:_____公里。
第三条、结算方式:1、结算方式为:每月结算一次。
2、乙方应当向甲方出具当期每次维修的送修单和结算单。
第四条、甲方的权利与义务:1、鉴于甲乙双方所建立的长期合作关系,甲方有权要求乙方优先维修甲方送修的车辆。
2、对已完工车辆,如发现不合格或与'送修单'不符,甲方有权要求乙方无偿返工,直至符合要求为止。
3、甲方应当按照协议约定与乙方结算车辆维修费用。
第五条、乙方的权利与义务:1、乙方有权要求甲方按时结清车辆维修费用。
2、乙方优先为甲方的送修车辆提供维修服务。
3、乙方不得将本协议约定义务转让给任何第三方。
4、乙方应当保证维修质量。
5、乙方保证所用配件是符合国家质量标准的全新原厂配件,不得以次充好或随意更换汽车配件。
第六条、违约责任:1、甲方违反本协议的约定,迟延支付本协议约定的费用,乙方有权要求甲方按照协议约定的时间支付。
2、乙方违反本协议的约定,未按时完成维护义务,则乙方应向甲方每____日交付该车辆总维修费用的____%作为违约金。
甲方有权从应支付给乙方的维修费用中扣减乙方应当支付的违约金。
附件 3:
江苏省机动车维修费用结算清单
(计算机打印版格式)
号:
位名称
送修人(主姓名 )
托牌号厂牌型号修
修
方厂日期合同号工号出厂里程表数km 合格号系位名称系
承
位地址E-mail: 修
方
开行号
表一维修费用结算表(修用=修断++材料 +工 +加工 +其他用)
序号名称金(元)注
1 修断
2
3 材料
4 工
5 加工
6 其他用
7 合金
收金大写(元):
表二维修诊断费
序号修断目金(元)注1
2
⋯
修断合金(元):
表三检测费
序号目金(元)注1
2
⋯第×
××××
检测费合计金额(元):
表四材料费
序号材料名称厂牌格位数量
价金
注(元)(元)
1
2
⋯
托修方自配件:
材料合金(元):
表五工时费工价:元/工序号修目算工金(元)注1
2
⋯
合工:工合金(元):第
×
表六加工费
×序号加工目金(元)注×
1 ××
2
⋯
加工合金(元):
表七其他费用
序号用目金(元)注1
2
⋯
其他用合金(元):
1、是否有托修人支付用更的旧配件:
□ 旧配件已确,并由托修方回收□ 旧配件已确,托修方声明放弃□无旧配件2、算清目及付金双方核,客字后生效。
客字:算章:
承修方(盖章)
日期:年月日。
维修服务委托书和机动车维修结算单维修服务合同
一、关键信息项
合同双方
甲方(委托方):[公司/个人名称]
乙方(维修方):[维修公司名称]
服务内容
维修项目:[详细描述]
设备/机动车类型:[具体型号]
维修费用
预估费用:[金额]
结算方式:[现金/银行转账]
支付时间:[具体时间]
维修时间
开始日期:[年月日]
完工日期:[年月日]
保修条款
保修期:[保修时间]
保修范围:[详细描述]
违约责任
甲方责任:[详细描述]
乙方责任:[详细描述]
争议解决
争议解决方式:[协商/仲裁/法院]
二、合同内容
甲方委托乙方对其[设备/机动车]进行维修。
乙方承诺在规定的时间内完成维修,并提供相关保修服务。
甲方应按合同约定支付维修费用。
若一方违约,应承担相应责任。
合同争议由双方协商解决,协商不成的,由[指定仲裁机构]进行仲裁或提交[具体法院]处理。
三、合同签署
甲方代表(签字):
乙方代表(签字):
合同签署日期:
请根据实际情况调整内容。
《机动车维修管理规定》实施细则第一章总则第一条为依法规范机动车维修经营行为,落实行政管理职能职责并规范管理行为,保障机动车维修质量,维护机动车维修市场秩序,促进机动车维修业的健康发展,根据《机动车维修管理规定》(交通部2005年7号令)制定本实施细则。
第二条在本省行政区域内从事机动车维修经营,应当认真执行本实施细则规定。
道路运输管理机构应当认真执行本实施细则规定并依据实施细则对机动车维修经营申请实施行政许可审查,对机动车维修质量和经营行为进行监督管理。
第三条本实施细则中所称机动车维修,是指为维持或者恢复机动车技术状况和正常功能,延长机动车使用寿命而进行的维护、修理。
机动车维修经营包括从事汽车维修、危险货物运输车辆维修、摩托车维修和其他机动车维修(指从事专项作业的轮式车辆和拖拉机运输机组的维修)经营。
汽车、其他机动车维修企业根据经营项目和服务能力分为可从事一类维修或者二类维修业务的整车维修企业和可以从事三类维修业务的专项维修企业。
摩托车维修企业根据经营项目和服务能力分为整车维修企业和维护小修企业。
第四条机动车维修管理应当公平、公正、公开和便民。
(一)道路运输管理机构不得违反国家规定,擅自制订限制市场进入或者有利于封锁、垄断机动车维修市场的行政措施;不得利用行政职权实行强制或者变相强制的定点维修,干预消费者选择机动车维修企业;不得违犯国家规定,以协会名义向机动车维修企业收费或向机动车维修企业乱立收费项目。
(二)道路运输管理机构应当利用办公场所、执法场所、大众媒体、政府网站等载体,采取开辟专栏、竖立公示牌、使用电子显示屏等形式,将机动车维修管理信息向社会公开,接受社会公众的监督和查询。
(三)县级和市级道路运输管理机构应当严格执行省级道路运输管理机构依据法律、法规、规章明确规定的职责权限和业务工作规范,为经营者和社会公众提供公正、方便、快捷的服务。
第五条机动车维修行政管理工作职责分工(一)省级道路运输管理机构负责制订全省统一执行,落实法律、法规、规章及国家、行业技术标准的机动车维修管理实施规定及工作规范。
事故车维修结算规章制度一、目的与依据为了规范事故车维修结算行为,保障车辆维修质量和客户利益,制定本规章制度。
1. 本规章制度的依据是《中华人民共和国合同法》、《中华人民共和国消费者权益保护法》、《中华人民共和国机动车维修管理办法》等相关法律法规。
2. 本规章制度适用于所有从事事故车维修结算业务的机构和个人。
二、维修结算标准1. 行业标准(1)维修结算应按照国家相关标准和行业规范进行,严格按照耗材费、工时费、管理费等项目进行明细结算。
(2)车辆维修过程中如需更换零部件,应使用符合国家标准的原厂或同等品质的零部件,必须经过客户同意。
2. 价格公示(1)维修结算价格应当公示在明显位置,并告知客户,确保客户知情权。
(2)价格公示应包括各项维修费用明细、是否包含增值税等信息。
三、维修结算程序1. 维修前沟通(1)维修前,应与客户进行沟通,明确维修项目、费用、完成时间等事项。
(2)客户应当提供详细的车辆情况和事故经过,确保维修人员了解维修需求。
2. 维修过程监督(1)客户有权对维修过程进行监督,可随时查看车辆维修进度和维修质量。
(2)维修人员应及时向客户报告维修进度和可能出现的问题,共同商讨解决方案。
3. 维修完成验收(1)维修完成后,应邀请客户到现场验收,确保维修项目达到预期效果。
(2)客户应当认真检查维修质量,如有异议应及时提出,维修人员应积极协商解决。
4. 维修结算(1)维修结算应当按照事先约定的费用标准进行,不得随意加收费用。
(2)客户应当在明确维修内容和费用的情况下,签署维修结算单,留存备查。
四、违规处理1. 维修机构如发现维修人员有违规行为,应立即进行调查处理,对相关人员进行严厉处罚。
2. 如客户发现维修质量存在问题或费用不合理,可向相关监管部门进行投诉举报,维修机构应积极配合调查。
五、附则1. 本规章制度自颁布之日起生效。
2. 维修机构应将本规章制度张贴在明显位置,并告知客户知情。
3. 本规章制度解释权归维修机构所有。
江苏省物价局江苏省交通厅江苏省机动车维修服务价格行为规则苏价服[2004]481号江苏省机动车维修服务价格行为规则(试行)第一条为规范机动车维修服务价格行为,切实维护承修方、托修方的合法权益,促进机动车维修行业健康发展,根据《中华人民共和国价格法》等相关法律、法规,结合本省实际,制定本规则。
第二条凡在本省行政区域范围内从事汽车、摩托车等机动车维修的经营企业(含特约维修中心(站)、生产厂家的售后维修服务单位,以下统称经营者)发生的价格行为,适用本规则。
第三条机动车维修服务价格是指经营者向托修方提供机动车修理、维护,以及车辆改装作业等相关服务所收取的费用。
第四条经营者应当守法经营、文明服务、公平竞争,其维修服务价格制定应遵循自愿委托,公开、合理及收费与服务内容、服务质量相适应的原则。
第五条机动车维修价格主要由工时费、材料费构成。
机动车维修结算价格=工时费+[材料进价×(1+进销差率)]+外加工费(一)工时费:按工时单价乘以结算工时定额或者参考收费指南进行计算。
工时单价由经营者依据自身的资质、规模、技术等级、维修及服务质量、市场需求等自行制定;工时定额按照省交通主管部门制定的《江苏省机动车维修工时定额》执行。
(二)材料费:是指机动车维修过程中更换、修理零配件及使用耗材(含材料、漆料、燃润料等)所发生的费用。
1、零配件及材料价格按实际购入价格和合理的进销差价构成。
进销差价率由经营者参照江苏省机动车行业组织定期公布的市场平均进销差率自行确定。
2、维修中使用非原车修复配件的,应事先征得托修方同意,其价格标准由双方协商确定。
(三)外加工费:是指受本企业的技术条件限制,需要委托其他企业进行维修或加工零、配件所发生的费用。
外加工费按实际发生的净额结算。
凡应托修方要求为抛锚车、事故车等提供的现场排障、施救、牵引服务的,承修方可以按相关规定收取服务费用。
第六条经营者制定的工时单价、材料进销差率和其他服务收费,一定时期内应保持基本稳定,并应报当地价格、维修行业主管部门备案。