动力车间工作说明书
- 格式:doc
- 大小:763.50 KB
- 文档页数:66
岗位名称三级动力施工作业员岗位代码
岗位序列生产岗位层级
直接上级动力施工班(组)长
工作目的为了有效进行动力电源设备安装工作进行,在公司战略和政策指导下,从事公司动力电源设备安装工作现场施工。
工作描述
职责任务职责:动力电源安装工程的实施
工
作
任
务
1.按照设计和规范进行动力电源设备工程硬件安装
2.按照施工方案中的分工进行施工
3.根据施工流程施工
职责:动力电源安装工程的管理
工
作
任
务
1.动力电源工程按规范进行,调试按技术标准进行,工作效率
2.遵守劳动纪律,服从分配调度
职责:完成上级交办的其它工作
业
绩标准1.动力电源测试工程按技术规范和技术标准进行,工作效率高
2.安全生产,工程质量达标
3.工程按时交工验收合格
工
作难点1.施工的效率
2.施工安全
工
作禁忌1.责任心不强,把关不严
2.安全不够重视
职
业
发
展
二级动力施工作业员
任职资格
知识技能能力教育水平无
专业要求无
工作经验2年以上工作经验
职业资格初级电力机务员、电工操作证专业技能掌握了本职工作的操作技能能力要求具有一定的语言表达能力
其
他
要
求
身体健康,能承担繁重的工作任务。
动力车间电工安全操作规程范本第一条为了确保动力车间电工工作的安全与顺利进行,保护电工作业人员的生命财产安全,对动力车间电工操作进行规定,制定本安全操作规程。
第二条动力车间电工操作人员必须严格遵守以下规范,做到严谨、谨慎、规范操作,确保工作的安全进行。
第三条动力车间电工操作前,必须穿戴劳动保护用品,包括防护服、绝缘手套、绝缘靴等,并确保其正常状态和有效期。
第四条在对电气设备进行维护、修理或改装时,必须切断电源,并进行有效标识,确保操作人员的安全。
第五条在更换电缆或线路时,电工必须明确线路电压,采取正确的断电和接地操作,确保自身安全。
第六条在插拔插头、接触器或开关时,必须确保手部干燥,以免出现漏电、触电等事故。
第七条在安装新设备或更换电气元件时,必须按照规范进行接线,确保电路的正常运行和人身安全。
第八条动力车间电工在开展维修作业前,必须对设备、工具进行检查,确保其正常运行和安全性。
第九条负责工作的电工必须对手下人员进行安全培训,使其了解电工工作的风险和安全操作规范。
第十条动力车间电工在作业时,禁止单人作业,必须确保有相应数量的人员配合操作,并进行有效的沟通和协调。
第十一条在高压设备操作时,必须确保有经验且持有相应证书的电工进行操作,并遵守相关的高压操作规程。
第十二条动力车间电工作业人员必须与其他工种人员保持良好的沟通和合作,确保工作的顺利进行。
第十三条当发现电气设备存在异常或故障时,必须立即停止操作,并及时向负责人报告,确保安全隐患的排除。
第十四条在电工作业现场必须保持整洁、通风良好,防止杂物积存、油污等堆积引发火灾,确保作业环境安全。
第十五条动力车间电工操作时,必须确保设备与人员的相对安全距离,避免触碰到带电部分,防止触电事故的发生。
第十六条动力车间电工禁止在工作中饮酒、吸烟或其他娱乐活动,以确保工作时的专注和安全。
第十七条动力车间电工必须定期参加安全培训和考核,提高安全意识和操作技能,确保安全工作的持续进行。
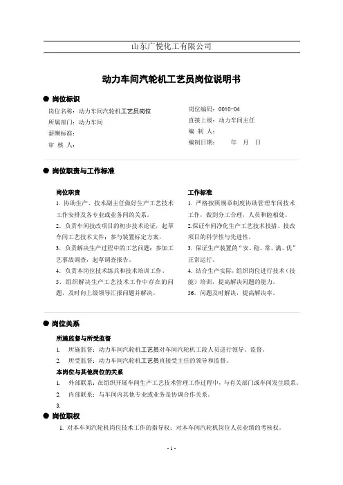
动力车间汽轮机工艺员岗位说明书岗位职责工作标准1. 协助生产、技术副主任做好生产工艺技术工作安排及各专业或业务间的关系。
2.负责车间技改项目的初步技术论证,起草车间工艺技术文件;参与装置标定方案。
3.负责解决生产过程中的工艺问题;参加工艺事故调查,起草调查报告。
4.负责本岗位技术练兵和技术培训工作。
5.组织解决生产工艺技术工作中存在的问题,及时向上级领导汇报问题并解决。
1. 严格按照规章制度协助管理车间技术工作,做到分工合理,人员和睦相处。
2.保证车间净化生产工艺技术技措、技改项目的科学性与先进性。
3. 保证生产装置的“安、稳、常、满、优”正常运行。
4.结合生产实际,组织岗位进行技术(技能)培训,提高解决问题的能力。
56.问题及时解决,提高解决率。
所施监督与所受监督1. 所施监督:动力车间汽轮机工艺员对车间汽轮机工段人员进行领导、监督。
2. 所受监督:动力车间汽轮机工艺员直接受主任的领导和监督。
本岗位与其他岗位的关系1. 外部联系:在组织开展车间生产工艺技术管理工作过程中,与有关部门或车间发生联系。
2. 内部联系:与车间内其他专业或业务是协调合作关系。
3. 1. 对本车间汽轮机岗位技术工作的指导权;对本车间汽轮机岗位人员业绩的考核权。
岗位名称:动力车间汽轮机工艺员岗位 所属部门:动力车间 薪酬标准: 审 核 人: 岗位编码:0010-04 直接上级:动力车间主任 编 制 人:编制日期: 年 月 日● 岗位关系●岗位职责与工作标准 ● 岗位标识● 岗位职权●任职条件知识要求1、专业知识:熟悉汽轮机发电的原理;掌握热能动力工程等理论知识;掌握物料衡算和热量衡算知识;掌握传质、传热、流体输送的基本原理;熟悉本岗位上下工序的衔接关系;掌握本岗位的操作条件、工艺指标及各种条件对各项经济技术指标的影响;掌握生产原理、流程、操作指标、事故处理原则;掌握汽轮机及辅助设备的检修技术指标;了解本专业国内外的发展水平和动向等知识。
动力运行车间岗位说明书岗位说明书:动力运行车间一、岗位背景动力运行车间是一个负责机械设备运行和维护的部门,其职责是确保公司设备的正常运作,避免生产中断和故障发生。
本文将详细介绍动力运行车间的岗位职责、所需技能和工作环境。
二、岗位职责1. 设备运行管理:负责机械设备的日常运行管理,包括设备的开机和关机操作、设备故障排除、设备维修和保养等。
必须严格按照操作规程进行操作,并定期检查设备的状态,确保设备安全、高效运行。
例子:运行员小张每天早上按照工艺要求进行开机操作,监控设备运行状态,如果出现异常就立即找出原因并进行调整。
他还定期对设备进行保养,如更换润滑油和清理设备。
2. 故障处理:负责设备故障的排除和修复,确保设备的正常工作。
当设备发生故障时,需要及时响应,并尽快解决问题以减少生产中断时间。
例子:维修员小李接到报警后,立即前往故障设备所在地。
通过仔细观察和测量,他发现问题在电机上。
他迅速更换了电机,并重新启动设备,恢复了正常生产。
3. 技术支持和培训:为其他员工提供技术支持和培训,使其能够熟练操作设备,并了解设备的基本维护知识。
例子:运行员小王刚来公司时对设备一无所知,经过动力运行车间的培训后,他学会了设备的操作和基本维护。
他也能通过远程监控系统实时查看设备运行情况,并在需要时提供技术支持。
三、所需技能1. 机械设备操作技能:熟悉相关机械设备的操作方法,包括开机和关机、调整设备参数和设备故障排除等。
2. 故障诊断和维修技能:具备故障诊断和维修的能力,能独立判断设备故障原因,并进行相应的修复措施。
3. 安全知识和意识:具备相关安全知识,能正确使用个人防护设备,并能识别和排除潜在的安全隐患。
4. 团队合作能力:能够与其他部门的员工进行紧密合作,共同解决工作中的问题,并确保设备的正常运行。
四、工作环境动力运行车间通常是一个噪音较大、温度较高的工作环境。
由于工作需要,员工需要经常进行机械设备的操作和维护,需要有一定的体力和耐力。
设备运转操作工岗位说明书(动力)一、 基本资料:1、岗位名称:设备运转操作工(动力),岗位编号:DLCJ —W0032、直接主管领导:运转班长。
3、所属部门: 动力车间。
4、现有定员: 8人。
5、重要程度:—— ISO9000质量体系: 重要□主要□ 一般□—— EHS 管理体系:重要□主要□ 一般□ 二、 岗位职责(一)岗位主要职责1、根据本岗位的操作规程及作业指导书等进行规范操作。
2、及时调整制冷机、空压机及其附属设备的运行状况,满足工厂生产及工艺需求;3、通过监控画面数据和设备状态的显示,实时监控制冷机、空压机、污水处理等系统的运行,及时发现设备运行的异常,不能调整的及时通知维修人员或班长;4、按时或及时到现场查看设备运行情况,并在相关记录上如实记下设备当前运行参数及状态;如发现有不达标的情况,应及时向维修人员反映核实,并配合维修人员调整设备运行,满足工艺达标需求。
5、接听其它部门生产或停产通知,并根据实际情况调整设备或通知本部门相关人员进行配合。
6、保持现场卫生秩序及设备清洁。
7、严格遵守工和动力车间制定的各项规章制度。
(二)主要业务流程:1、查看上一班《设备维修记录》、《设备运行检查记录》、及《交接班记录》等,并解决上一班遗留问题。
2、做好生产前的准备工作,检查设备是否正常,保证生产正常进行。
3、生产中,按照《作业指导书》及《操作规程》进行规范操作。
√ √4、填写《设备运行检查记录》及《交接班记录》等。
5、上下班时严格执行交接班制度。
三、考核标准:1、设备无故障率四、岗位要求:(一)生理要求:1、年龄:不限2、性别:不限3、健康状况:健康。
4、其他:(二)知识和技能要求:1、学历:初中以上学历2、工作经验:3、持证上岗:电工作业证书4、相关知识:相关工艺、设备知识5、必需的培训:岗位职责要求的相关培训;(三)综合素质:1、职业道德:责任心强2、理解判断能力:较强3、组织协调能力:一定4、学习和创新能力:一定(四)特殊才能要求:具有良好的品行、安全生产法律法规意识和企业忠诚度。
炼钢动力车间岗位说明书岗位名称:炼钢动力车间操作工一、岗位介绍炼钢动力车间是钢铁生产过程中至关重要的一环,操作工作是确保动力供应的关键。
操作工主要负责车间内各种设备的运行和维护,保障正常的生产效率和安全。
二、岗位职责1. 操作设备:操作工需要熟悉并能够独立操作车间内的各种设备,包括锅炉、发电机组、风机、冷却设备等。
他们需要按照标准操作程序,控制设备的启停、调节和维护,确保设备正常运行。
举例:操作工在启动锅炉时,需要按照操作手册执行操作流程,确保各个参数符合要求,避免因操作不当造成的事故。
2. 设备维护:操作工应定期检查和维护设备,确保设备运行的可靠性和安全性。
他们需要及时发现设备故障,并报告维修部门进行维修。
举例:操作工在检查锅炉时,发现压力表异常,会立即报告维修部门进行处理,以确保锅炉正常工作。
3. 安全管理:操作工需要严格遵守安全操作规程,确保在操作过程中的人员和设备安全。
他们需要了解和掌握炼钢车间的安全操作要求,并加强安全意识,防范事故发生。
举例:操作工在操作设备时,需穿戴好所需的个人防护用品,确保自身安全。
三、任职要求1. 技术要求:操作工应具备一定的技术知识和经验,对各类设备的操作和维护具有较强的能力。
2. 学历背景:操作工应具备相关的中专或大专学历背景,具有相关专业知识。
3. 工作经验:操作工应具备一定的工作经验,熟悉工作流程和设备操作。
4. 职业素养:操作工应具备良好的职业素养,具备团队合作精神和较强的责任心。
举例:操作工需要与其他岗位的员工紧密合作,配合完成生产任务。
四、发展前景炼钢动力车间操作工作是钢铁生产中不可或缺的一环,在企业中具有较高的职业发展空间。
出色的操作工可以通过不断学习和提升自己的技术能力,逐步晋升为班长、主管等职位。
举例:一名炼钢动力车间的操作工,通过努力学习和实践,不断提升技术水平和职业素养,逐步被提拔为车间班长,并负责指导其他操作工进行工作。
五、总结炼钢动力车间操作工是整个生产过程中至关重要的一环,他们的工作直接关系到钢铁生产的效益和安全。
山东广悦化工有限公司动力车间汽轮机工段主操岗位说明书岗位职责工作标准1. 执行厂调度或车间、班长下达的有关指令,按照工艺规程和操作法完成本岗位的生产任务。
2. 负责本岗位的开停车及正常生产,精心操作,认真记录,及时处理生产中出现的异常波动或事故,并向班长汇报。
3. 负责本岗位所属设备维护保养和区域卫生。
4. 执行安全规程和环保有关规定,做好安全、消防和环保工作。
1. 按生产要求,严格遵守操作规程,保证装置正常生产和产品质量。
2. 发现问题,联系调度,及时处理,并向班长汇报。
3. 严格生产秩序,严格管理,做到“自我管理信得过”;树立安全意识,保证安全生产。
4. 熟悉掌握设备维护“十字作业法”,熟悉“一平、二净、三见、四无、五不缺”的现场管理要求。
所施监督与所受监督1. 所施监督: 对岗位副操管理、指导和监督。
2. 所受监督: 主操直接受班长的领导和监督。
本岗位与其他岗位的关系1. 外部联系: 在工作过程中,与有关单位或部门发生联系。
2. 内部联系: 与车间内部其它班组或岗位是协调合作关系。
岗位名称:动力车间汽轮机工段主操 所属部门:动力车间 薪酬标准: 审 核 人:岗位编码:0010-04 直接上级:动力车间班长 编 制 人:编制日期: 年 月 日● 岗位关系● 岗位职责与工作标准● 岗位标识●岗位职权山东广悦化工有限公司1.对装置生产的操作权,对副操的领导权、监督权。
知识要求1.专业知识:熟悉汽轮机发电的原理;掌握热能动力工程相关理论知识;掌握物料衡算和热量衡算知识;熟悉传质、传热、流体输送的基本原理;熟悉本岗位上下工序的衔接关系;掌握本岗位的操作条件、工艺指标及各种条件对各项经济技术指标的影响。
2.设备(工量具)知识:熟悉汽轮机的结构、工作原理及性能;能看懂设备简图和工艺管道施工图;熟悉装置设备维护的“十字工作法”和“一平、二净、三见、四无、五不缺”的现场管理要求。
3.相关技术知识:掌握本岗位温度、压力、流量、液位及分析仪表的测点位置和仪表控制方案,懂得一般故障分析;掌握本岗位安全、联锁装置的设定值和联锁的动作关系,及联锁发生后的处理步骤;掌握安全用电知识,熟悉本岗位现场各用电器开关的安装部位和使用方法。
动力车间主任岗位说明书任职要求工作环境动力车间副主任(设备与维修)岗位说明书任职要求工作环境动力车间职业健康与环安管理员岗位说明书工作环境动力车间副主任(生产)岗位说明书任职要求工作环境动力车间安全员岗位说明书任职要求工作环境动力车间文件资料员岗位说明书任职要求工作环境动力车间核算员岗位说明书任职要求工作环境任职要求三级:明确所处工作环境的相关环境因素、危险源、控制方法及管理措施,掌握安全环保操作规程并熟练操作。
工作环境任职要求工作环境动力车间计量综合管理员岗位说明书任职要求工作环境工作环境动力车间电梯值班长岗位说明书工作环境动力车间电梯操作工岗位说明书工作环境动力车间锅炉维修工(机修)说明书工作环境动力车间电梯维修工(机电)岗位说明书工作环境动力车间空压值班长岗位说明书工作环境动力车间空压空调维修工岗位说明书工作环境动力车间空调值班长岗位说明书工作环境动力车间空压空调操作岗位说明书工作环境动力车间司炉值班长岗位说明书工作环境动力车间司炉工岗位说明书工作环境动力车间水处理工岗位说明书工作环境班长(变电站)岗位说明书任职要求工作环境供配电维修工(变电站)岗位说明书任职要求工作环境值班电工岗位说明书任职要求工作环境工作环境工作环境动力车间机修值班长岗位说明书工作环境机泵操作岗位说明书任职要求工作环境班长(冲渣)岗位说明书任职要求工作环境水处理工(污水)岗位说明书任职要求工作环境任职要求工作环境任职要求工作环境任职要求工作环境。
动力车间岗位说明书一、岗位概述动力车间是一个为车辆提供动力系统部件生产的关键车间。
该车间致力于生产引擎、传动系统、润滑油等关键部件。
本岗位说明书旨在详细介绍动力车间中的不同岗位职责以及所需技能要求。
二、招聘职位1.生产技师生产技师是动力车间中的关键岗位之一。
其职责包括但不限于:a.负责设备操作,保证生产线的平稳运行。
b.解决生产过程中的问题,确保产品质量和生产效率。
c.监督并培训新员工,确保他们掌握正确的操作方法和技巧。
该岗位要求技能和特点为:a.具备扎实的机械知识和操作经验。
b.具备较强的问题解决能力和快速反应能力。
c.具备良好的团队合作精神和沟通能力。
2.品质管理专员品质管理专员是动力车间中质量控制的关键岗位之一。
其职责包括但不限于:a.负责监控产品生产过程中的质量,并制定相应计划和措施以确保产品符合质量标准。
b.分析产品测试结果和质量问题,提出改进意见和方案。
c.负责产品验收并记录相关数据,以供报告和分析。
该岗位要求技能和特点为:a.具备较强的质量控制和分析能力。
b.熟悉质量管理工具和方法,如SPC和FMEA等。
c.具备良好的沟通和协调能力,能够与其他部门合作解决问题。
3.设备维护工程师作为动力车间中不可或缺的一份子,设备维护工程师的职责包括但不限于:a.负责设备保养、维修和故障排除,并制定维护计划。
b.协助生产技师等其他相关岗位,确保设备的正常运行和生产效率。
c.提出改进设备性能和生产效率的建议,并执行相应方案。
该岗位要求技能和特点为:a.具备机械和电气知识,并熟悉设备维护和故障排除方法。
b.具备良好的沟通和团队协作能力。
c.具备分析和解决问题的能力,能够在紧急情况下保持冷静和应对。
4.生产计划员生产计划员是动力车间中协调生产计划和资源的重要岗位之一。
其职责包括但不限于:a.根据销售需求和产能规划,制定生产计划和生产资源的有效分配。
b.与供应链部门和其他相关部门密切合作,确保生产计划的顺利执行。
动力车间的工作说明书一、工作目标及内容1.1 工作目标本工作说明书旨在规范动力车间的工作流程和工作要求,明确员工的工作职责和工作规范,提高动力车间工作效率和生产质量。
1.2 工作内容1、负责动力车间各项设备的运行和维护工作;2、协助车间主管进行生产调度和工作安排;3、负责车间的生产排查和质量检验。
二、工作职责和要求2.1 工作职责1、负责动力车间的日常生产计划、生产任务的安排和实施;2、负责车间的设备维护和保养工作,并及时跟进设备维修情况;3、协助车间主管进行员工的工作分配和考核;4、负责车间的安全生产工作,遵守公司的各项生产安全规定;5、协助车间主管进行车间生产报表的填写和整理。
2.2 工作要求1、具有相关工程技术专业的学历背景,有相关工作经验者优先考虑;2、熟悉机械设备的运行原理,能够熟练操作各种机械设备;3、具有良好的团队合作精神和沟通能力,能够协助车间主管进行生产调度和工作安排;4、具有较强的责任心和执行力,能够按时按质完成生产任务;5、遵守公司的各项规定和制度,严格执行生产安全规定,保障生产安全和生产质量。
三、工作流程和标准3.1 工作流程1、每日晨会:每日上班前进行晨会,明确生产任务和工作安排;2、生产计划执行:按照生产计划进行生产排查和设备运行;3、安全巡检:定期对车间的设备进行安全巡检,发现问题及时处理;4、日志填写:及时对生产情况和设备运行情况进行日志记录;5、生产报表:协助车间主管对生产情况进行报表填写和整理。
3.2 工作标准1、对设备的维护和保养应按时按质进行,确保设备的正常运行;2、对于设备出现的故障,应立即报告,并协助进行维修,在维修过程中要严格遵守操作规程,确保维修工作的安全和质量;3、对于生产中出现的质量问题,应及时进行调查和处理,并对于问题进行整改和改进。
四、责任与义务4.1 责任1、负责动力车间的生产任务完成和生产质量;2、负责设备的运行和维护工作;3、负责车间的生产报表填写和整理。
动力车间主任岗位说明书岗位名称:动力车间主任招聘要求:1. 本科及以上学历,机械或相关专业优先考虑;2. 具备5年以上相关行业工作经验,2年以上管理经验;3. 熟悉动力车间相关设备和工艺流程;4. 具备较强的沟通、团队管理和问题解决能力。
岗位职责:1. 负责动力车间的运营管理工作,确保生产计划的顺利执行;2. 安排调度生产线,监督生产进度,保证车间各项指标的完成;3. 熟悉各类机械设备及其操作维护,提供设备维修和保养方案;4. 调度人员的工作安排,培训和指导员工,确保员工能够熟练操作设备;5. 监督车间生产工艺,进行改进和优化,提升生产效率和产品质量;6. 负责车间成本控制,合理利用资源,降低生产成本;7. 负责车间的安全管理,制定安全生产规范,确保员工的生产安全;8. 协调上下游部门,处理生产中的问题和突发事件,解决生产难题。
岗位要求解析:1. 岗位要求本科及以上学历,机械或相关专业优先考虑。
这是因为动力车间主任需要对机械设备和工艺流程具备较深入的了解和专业知识,能够熟练操作各类设备,解决生产中的技术问题。
例如,当生产线出现设备故障时,动力车间主任需要快速判断并采取相应的维修措施。
同时,对于新的生产工艺,主任需要能够深入了解并进行改进,提高生产效率和产品质量。
2. 岗位要求5年以上相关行业工作经验,2年以上管理经验。
这是因为动力车间主任需要具备丰富的工作经验,熟悉车间运营管理的各个环节,能够独立承担责任,解决复杂的生产问题。
例如,在生产计划执行过程中,可能会遇到材料不足、设备故障或员工行为不当等问题。
主任需要根据实际情况,有条不紊地解决这些问题,保证生产线的稳定运行。
3. 岗位要求具备较强的沟通、团队管理和问题解决能力。
这是因为动力车间主任需要与不同层级的员工进行沟通协作,带领团队完成生产任务。
例如,在车间调度生产进度时,主任需要与工人进行沟通,解决紧急情况下的生产问题。
同时,主任还需要与其他部门进行协作,共同解决生产过程中的难题。
动力车间操作工工作说明书
一、岗位职责;
1.严格遵守《安全操作规程》及操作程序操作设备,保持气压平稳,并将压力严格控制在允许的工作压力范围内。
2.遵守《员工手册》及各项规章制度。
3.设备正常运行时,随时对设备机组进行巡视检查,监控水位、气压情况,做到心中有数,发现异常情况及时解决,有重大问题及时向上级汇报。
4.搞好机组及附属设备的卫生及环境卫生,保持机房内外整洁。
5.按时、认真、清楚填写运行记录。
6.做好排污、排冷凝水等工作。
7.认真履行交接班制度。
8.做好设备日常维护保养并协助修理工做好机组的年检工作。
9.服从班长的现场管理。
二、工作标准及考核标准:
1.交接班时必须由交班人当面向接班人交待本班设备运转情况,接班人对所有设备及卫生进行巡视检查,并由双方签字认可后,交班人方可离去,如果有一方没有签字,将对双方处以50元以上罚款。
2.接班后,及时调整运行设备,监视水位、气压,保证生产用汽,每一小时对机组巡视一次,发现问题及时向维修工反映,并做好记录。
安全阀每天人工排放一次,并做好启动压力记录,所作记录操作人员必须签字,并保持记录本干净、整洁。
如出现一次人为失误影响生产的,视情节轻重,扣罚50~500元。
3.接班后,在设备正常运行的条件下,全面打扫卫生。
对自己管辖的设备进行
清洁。
不得有灰尘。
如有违犯以上各条者,扣罚50~100元。
三、任职资格:
1.文化程度:高中以上文化程度。
2.身体健康,能适应倒班工作。
动力车间汽轮机工段副操岗位说明书岗位职责工作标准1、执行厂调度或车间下达的有关指令,按照工艺技术规程和操作法,精心操作并对生产操作中出现的各种问题及时处理,并向有关部门汇报;2、执行工艺纪律、劳动纪律、劳动保护、安全技术规程和环保有关规定,做好安全、消防、环保工作;3、对辖区的设备及时进行维护保养。
1、按生产要求,严格遵守操作规程,保证装置正常运行和产品质量。
2、严格执行巡检制度,及时发现和汇报各种生产事故和问题;严格生产秩序,做到“自我管理信得过”;树立安全意识,保证安全生产。
3、掌握设备维护“一平、二净、三见、四无、五不缺”的现场管理要求。
所施监督与所受监督 1. 所施监督:2. 所受监督:副操直接受主操的领导和监督。
本岗位与其他岗位的关系1. 外部联系:在工作过程中,与有关单位或部门发生联系。
2. 内部联系:与车间内部其它班组或岗位是协调合作关系。
对生产操作的操作权。
知识要求1. 专业知识:了解汽轮机发电的一般知识;掌握汽轮机运行原理及操作条件和工艺指标;掌握物料衡算和热量平衡的基本知识;了解传质、传热、流体输送的基本原理;熟悉本岗位上下工岗位名称:动力车间汽轮机工段副操 所属部门:动力车间 薪酬标准: 审 核 人:岗位编码:0010-04 直接上级:动力车间班长 编 制 人:编制日期: 年 月 日● 岗位关系● 岗位标识 ● 岗位职权● 任职条件序的衔接关系。
2. 设备(工量具)知识:掌握本装置动、静设备的工作原理和操作方法;熟悉各设备的结构、工作原理及性能,能看懂设备简图和工艺管道施工图。
了解试压、试漏、防冻方法及检修后的验收标准等。
会一般设备的基本维护,运行操作,能发现设备异常。
3. 相关技术知识:基本了解安全用电知识、电动机正常运行的额定电流、温升、振动的极限值;掌握本岗位温度、压力、流量、液面等仪表的测试点、控制点,一次仪表和二次仪表的相互关系及仪表的使用方法。
掌握本岗位安全、联锁装置的设定值和联锁的动作关系,及联锁发生后的处理步骤。
动力车间工作说明书工 作 说 明 书 单 位 制造部动力车间 岗位名称 动力车间主任 岗位人数 1 工作班制一 本职工作 动力车间管理 职 务 职级5级3档 直接上级 制造部部长 直接下级动力车间副主任(生产、技术) 工作责 任 主持动力车间日常管理工作保证公司冷热水、软化水、工业用水、蒸汽、集中空调系统的正常运行编制推行车间工作目标和工作计划监督、检查各项工作执行情况有效进行车间生产、质量、成本、安全文明控制,不断改善工作和环境,不断提高人员素质 协调车间内部和与相关单位的工作制订直接下属岗位工作说明书,审定其工作计划,做好下级的述职工作 检查、考评、培训和指导下属工作 协调解决下属的问题和困难,促进各属员间的联系和配合领 对本单位全面完成工作指标负责导 责 任 对本单位成本控制负责对本部门持续创新与改善负责对下属工作质量和本部门精神面貌、安全、保密负责主 要 权 力 对直接下属岗位设置、人事变动提议权;对隔级下属人事变动批准权 对直接下属的指挥权、考核权;对所属人员的检查权、评价权工作区域动力车间 操作设备 工作环境相关部门制造部各处室、车间 岗 位 任 职 资 格 学 历 大专以上 年 龄不限 资 历 五年以上经营管理或机械制造经历 性 别不限 专 业 工程技术 语 言较强的口笔表达能力 相关知识 企业管理 个 性领导能力需要应变能力需要创造能力需要健康要求良好其他工 作 说 明 书 单 位 制造部动力车间 岗位名称 设备员A 岗位人数 1 工作班制一 本职工作 设备管理 职 务 职级5级1档 直接上级 动力车间副主任(技术) 直接下级工 作责任 主持本单位设备管理与维修工作检查设备点检、设备保养、设备安全操作规程的执行情况对设备使用、保养、维修进行指导主持车间技术组的日常组织与管理工作参与、指导或联系设备处进行疑难设备问题会诊和维修 设备改善提请与落实 设备配件准备设备年保的安排、组织、指导和参与验收 设备技术培训完成车间主管根据工作需要安排的其他工作领导责任主要权力工作区域动力车间操作设备工作环境噪音相关部门制造部设备处岗位任职资格学历大专以上年龄不限资历三年以上技术工作经历,助理工程师以上性别不限专业机械和电气技术语言中文:一般的口笔表达能力英文:一般的阅读能力相关知识系统工程个性领导能力应变能力创造能力健康要求良好其他工 作 说 明 书 单 位 制造部动力车间 岗位名称 设备员B 岗位人数 2 工作班制一 本职工作 设备管理 职 务 职级4级2档 直接上级 动力车间副主任(技术) 直接下级工作 责 任 检查设备点检、设备保养、设备安全操作规程的执行情况对设备使用、保养、维修进行指导参与、指导或联系设备处进行疑难设备问题会诊和维修设备改善提请与落实 设备配件准备设备技术培训设备档案管理(专人负责) 电气维修管理及安全生产检查(专人负责) 完成车间主管根据工作需要安排的其他工作领 导责任主要权力工作区域动力车间操作设备工作环境噪音相关部门制造部设备处岗位任职资格学历中专以上年龄不限资历一年以上技术工作经历性别不限专业机械和电气技术语言中文:一般的口笔表达能力相关知识个性领导能力应变能力创造能力健康要求良好其他工 作 说 明 书 单 位 制造部动力车间 岗位名称 施工技术及计划管理 岗位人数 1 工作班制一 本职工作 管网设计与施工计划管理 职 务 职级4级3档 直接上级 动力车间副主任(技术) 直接下级工作责 任管网系统维修改造项目的征集、汇总、初审、整理、上报管网系统维修改造项目执行报表的填报管网系统设计与施工现场技术管理、施工监理管网系统技术图纸的修改、收集与整理归档 管网系统维修改造施工方案的提出与制订、校对管网系统知识技术培训 完成车间主管根据工作需要安排的其他工作领 导 责任主要权力工作区域动力车间操作设备工作环境噪音相关部门制造部设备处岗位任职资格学历中专以上年龄不限资历一年以上技术工作经历性别不限专业机械和建筑设计、工程预算技术语言中文:一般的口笔表达能力相关知识个性领导能力应变能力创造能力健康要求良好其他工 作 说 明 书 单 位 制造部动力车间 岗位名称 维修工A 岗位人数 3 工作班制一 本职工作 设备维修(机械或电气) 职 务 职级3级4档 直接上级 维修班班长 直接下级工 作责任 根据维修班班长工作安排,到现场进行设备、供水、供电系统维修具备独立解决高、精设备技术问题和组织本单位设备维修工作的能力设备故障分析,排除设备故障,恢复设备正常状态 按计划进行设备年保 填写维修、保养等有关记录 对无法解决的维修技术,请求技术组协助解决 执行设备改造工作协助有关单位解决难、急的设备故障 公司规定的工作区域的设施维护完成车间主管根据工作需要安排的其他工作领导责任主要权力工作区域动力车间维修现场操作设备工作环境噪音相关部门岗位任职资格学历高中或技校以上年龄不限资历五年以上设备维修工作经历,高级工以上性别男性专业机械或电气维修语言相关知识个性领导能力应变能力创造能力健康要求良好其他工 作 说 明 书 单 位 制造部动力车间 岗位名称 维修工B 岗位人数 9 工作班制一 本职工作 设备维修(机械或电气) 职 务 职级3级3档 直接上级 维修班班长 直接下级工 作责任 根据维修班班长工作安排,到现场进行设备、供水、供电系统维修具备独立解决与组织本单位较复杂设备问题的维修能力设备故障分析,排除设备故障,恢复设备正常状态 按计划进行设备年保 填写维修、保养等有关记录 对无法解决的维修技术,请求技术组协助解决 执行设备改造工作协助有关单位解决难、急的设备故障 公司规定的工作区域的设施维护完成车间主管根据工作需要安排的其他工作领导责任主要权力工作区域动力车间维修现场操作设备工作环境噪音相关部门岗位任职资格学历高中或技校以上年龄不限资历三年以上设备维修工作经历,中级工以上性别男性为主专业机械或电气维修、电气焊语言相关知识个性领导能力应变能力创造能力健康要求良好其他工 作 说 明 书 单 位 制造部动力车间 岗位名称 维修工C 岗位人数 4 工作班制一 本职工作 设备维修(机械或电气) 职 务 职级3级2档 直接上级 维修班班长 直接下级工 作责任根据维修班班长工作安排,到现场进行设备、供水、供电系统维修设备故障分析,排除设备故障,恢复设备正常状态 按计划进行设备年保填写维修、保养等有关记录 对无法解决的维修技术,请求技术组协助解决 执行设备改造工作 协助有关单位解决难、急的设备故障公司无独立维修力量的工作区域的设施维护 完成车间主管根据工作需要安排的其他工作领 导 责任主要权力工作区域动力车间维修现场操作设备工作环境噪音相关部门岗位任职资格学历高中或技校以上年龄不限资历二年以上设备维修工作经历性别男性为主专业机械或电气维修、电气焊语言相关知识个性领导能力应变能力创造能力健康要求良好其他工 作 说 明 书 单 位 制造部动力车间 岗位名称 维修工D 岗位人数 2 工作班制一 本职工作 设备维修(机械或电气) 职 务 职级3级1档 直接上级 维修班班长 直接下级工 作责任根据维修班班长工作安排,到现场进行设备、供水、供电系统维修设备故障分析,排除设备故障,恢复设备正常状态 按计划进行设备年保填写维修、保养等有关记录 对无法解决的维修技术,请求技术组协助解决 执行设备改造工作 协助有关单位解决难、急的设备故障公司无独立维修力量的工作区域的设施维护 完成车间主管根据工作需要安排的其他工作领 导责任主要权力工作区域动力车间维修现场操作设备工作环境噪音相关部门岗位任职资格学历高中或技校以上年龄不限资历二年以上设备维修工作经历性别男性为主专业机械或电气维修、电气焊语言相关知识个性领导能力应变能力创造能力健康要求良好其他工 作 说 明 书 单 位 制造部动力车间 岗位名称 动力车间副主任(生产) 岗位人数 1 工作班制一 本职工作 生产控制管理 职 务 职级5级1档 直接上级 动力车间主任 直接下级 锅炉班班长、供水班班长、维修班班长工 作 责 任 协助动力车间主任进行日常生产管理编制车间月生产计划,审核生产班组日作业计划生产准备、生产周转与衔接,生产进度控制协调生产班组之间,以及和其它车间之间的生产关系 申请、组织外协维修施工生产统计数据录入制订直接下属岗位工作说明书,审定其工作计划,做好下级的述职工作 检查、考评、培训和指导下属工作 协调解决下属的问题和困难,促进各属员间的联系和配合领 导 责对本部门持续创新与改善负责对下属工作质量和本部门精神面貌、安全、保密负责任主 要 权力对直接下属岗位设置、人事变动提议权对直接下属的指挥权、考核权;对所属人员的检查权、评价权工作区域动力车间 操作设备 计算机 工作环境噪音 相关部门制造部各处室,车间 岗 位 任 职 资 格 学 历 中专以上 年 龄不限 资 历 五年以上生产管理和机械制造工作经验 性 别不限 专 业 生产管理 语 言 较强的口,笔表达能力相关知识 个 性相容 领导能力 需要 应变能力需要 创造能力 需要 健康要求良好其他工 作 说 明 书 单 位 制造部动力车间 岗位名称 动力车间副主任(技术) 岗位人数 1 工作班制一 本职工作 技术管理 职 务 职级5级1档 直接上级 动力车间主任 直接下级设备员、车间办公室人员 工作责 任 全面主持车间技术工作主持现场工艺管理、设备管理工作,主持现场工艺技术的实施和改进工作负责现场产品、工作质量的控制和提高主持现场工艺准备和设备准备工作组织设备的保养、维护和改进工作现场工艺、质量和设备问题的处理 主持质量管理体系的推行工作进行工艺、质量、设备工作的总结,分析,讲评与提高工艺、质量和设备工作的检查、指导,培训与改善 组织技术讲座 制订直接下属岗位工作说明书,审定其工作计划,做好下级的述职工作检查、考评、培训和指导下属工作协调解决下属的问题和困难,促进各属员间的联系和配合领 导 责 任 对工艺,质量,设备事故负责 对本部门持续创新与改善负责 对下属工作质量和本部门精神面貌、安全、保密负责主 要 权 力 对直接下属岗位设置、人事变动提议权对直接下属的指挥权、考核权;对所属人员的检查权、评价权 有权停止生产,消除不合格品生产或危及人身设备的安全隐患工作区域动力车间 操作设备 计算机 工作环境噪音 相关部门制造部各处室,车间 岗 位 任 职 资 格 学 历 大专以上 年 龄不限 资 历 五年以上技术工作经历,助理工程师以上 性 别不限 专 业 工程技术 语 言 中文:较强的口,笔表达能力 英文:一般的阅读能力相关知识设备管理,生产管理个性相容领导能力需要应变能力需要创造能力需要健康要求良好其他工 作 说 明 书 单 位 制造部动力车间 岗位名称 成本员 岗位人数 1 工作班制一 本职工作 成本核算 职 务 职级2级4档 直接上级 车间办公室主任 直接下级工 作 责 任 成本核算及成本报表编制成本分析及成本控制成本控制目标与计划分解资料与文件管理车间有关信息传递车间杂物管理 完成车间主管根据工作需要安排的其他工作领 导 责 任主要权力工作区域操作设备计算机工作环境相关部门制造部各处室、相关车间岗位任职资格学历高中或技校以上年龄不限资历二年以上成本核算或材料核算工作经历性别不限专业财务语言正常口笔表达能力相关知识个性领导能力应变能力创造能力健康要求健康其他工 作 说 明 书 单 位 制造部动力车间 岗位名称 供水领班 岗位人数 5 工作班制三 本职工作 生厂区及生活区供水,生产区澡堂管理 职 务 职级2级5档 直接上级 供水班班长 直接下级供水工 工作 责 任 冷冻机及热交换器的开动与看管工业水泵的开动与看管生活水泵的开动与巡视生产区开水房、澡堂的巡视看管带领本班次人员完成所看管设备的维护、保养及简单维护 检查、考评、培训和指导本班次人员工作填写各项工作记录 协调解决本班次人员的问题和困难,促进各属员间的联系和配合 完成车间主管根据工作需要安排的其他工作领 导责任主要权力工作区域公司生产及生活区操作设备冷却机、工业水泵工作环境相关部门岗位任职资格学历高中或技校以上年龄不限资历经培训,具有岗位操作证性别不限专业语言正常口笔表达能力相关知识个性领导能力应变能力创造能力健康要求健康其他工 作 说 明 书 单 位 制造部动力车间 岗位名称 锅炉班班长 岗位人数 1 工作班制一 本职工作 锅炉、软化水系统运行、班组管理 职 务 职级3级6档 直接上级 动力车间副主任(生产) 直接下级司炉领班、输煤领班 工作 责任 全面负责锅炉工段内部日常工作组织锅炉班职工进行正常蒸汽生产,软化水处理与供给安排本班职工工作,进行必要的调配与协调监督、检查本班工作开展情况进行生产成本控制组织锅炉系统、软化水系统有关设备的保养与简单维修锅炉用煤验收,煤渣质量监督组织现场与工作改善制订直接下属岗位工作说明书,审定其工作计划,做好下级的述职工作 检查、考评、培训和指导下属工作协调解决下属的问题和困难,促进各属员间的联系和配合完成车间主管根据工作需要安排的其他工作领 导 责 任 对蒸汽、软化水供量与质量负责 对锅炉段设备与人身安全运行负责 对本部门持续创新与改善负责 对下属工作质量和本部门精神面貌、安全、保密负责主 要 权力对直接下属岗位设置、人事变动提议权对直接下属的指挥权、考核权;对所属人员的检查权、评价权工作区域锅炉班 操作设备 工作环境相关部门各生产车间 岗 位 任 职 资 格 学 历 高中或技校以上 年 龄不限 资 历 经培训,具有岗位操作证 性 别不限 专 业 语 言较强口笔表达能力 相关知识 个 性领导能力需要应变能力创造能力健康要求健康其他工 作 说 明 书 单 位 制造部动力车间 岗位名称 供水班班长 岗位人数 1 工作班制一 本职工作 生产区工业供水和生活区生活供水,生产区澡堂管理 职 务 职级3级4档 直接上级 动力车间副主任(生产) 直接下级供水领班 工 作责任组织该班组员工进行冷冻机、热交换器、工业水泵、生活水泵、大楼加压泵的运行管理组织该班组员工进行生产区开水房、澡堂的管理 安排检查本班各路人员工作,并予必要指导组织对所看管设备的维护、保养及简单维修制订直接下属岗位工作说明书,审定其工作计划,做好下级的述职工作 检查、考评、培训和指导下属工作 协调解决下属的问题和困难,促进各属员间的联系和配合 完成车间主管根据工作需要安排的其他工作领导 对本部门持续创新与改善负责 对下属工作质量和本部门精神面貌、安全、保密负责责任主 要 权力对直接下属岗位设置、人事变动提议权对直接下属的指挥权、考核权;对所属人员的检查权、评价权工作区域公司生产、生活区 操作设备 工作环境相关部门岗 位 任 职 资 格 学 历 高中或技校以上 年 龄不限 资 历 二年以上本工种工作经历,经培训,具有岗位操作证性 别 不限 专 业 语 言相关知识 个 性领导能力 应变能力创造能力健康要求健康其他工 作 说 明 书 单 位 制造部动力车间 岗位名称 供水工 岗位人数17 工作班制 三 本职工作 厂内外供水 职 务职 级2级4档 直接上级 供水班领班 直接下级工 作 责 任 冷冻机及热交换器的开动与看管工业水泵的开动与看管生产区开水房、澡堂的巡视看管生活水泵、加压泵开动与巡视所有上述工作记录所看管设备的维护、保养及简单维修 其他临时安排的工作领 导 责 任主要权力工作区域生产区及生活区域操作设备冷冻机、各种水泵工作环境相关部门各生产车间岗位任职资格学历初中以上年龄不限资历经培训,具有岗位操作证性别不限专业语言相关知识个性领导能力应变能力创造能力健康要求健康其他工 作 说 明 书 单 位 制造部动力车间 岗位名称 司炉工 岗位人数 12 工作班制三 本职工作 锅炉、软化水系统运行 职 务 职级3级4档 直接上级 司炉领班 直接下级工 作 责 任 锅炉仪表、水质监视锅炉运行、辅机及水处理设备的巡检与调整锅炉用水与工业软化水的水质化验与水处理其它司炉操作锅炉系统、水处理系统设备的保养与简单维修填写各有关记录 其他临时安排的工作领 导 责 任主要权力工作区域锅炉站操作设备锅炉及成套设备、钠离子交换器工作环境相关部门岗位任职资格学历高中或技校以上年龄不限资历经培训,具有岗位操作证性别不限专业语言相关知识个性领导能力应变能力创造能力健康要求健康其他工 作 说 明 书 单 位 制造部动力车间 岗位名称 司炉领班 岗位人数 5 工作班制三 本职工作 锅炉、软化水系统运行 职 务 职级3级5档 直接上级 锅炉班班长 直接下级司炉工 工 作 责 任 锅炉仪表、水质监视锅炉运行、辅机及水处理设备的巡检与调整锅炉用水与工业软化水的水质化验与水处理其它司炉操作锅炉系统、水处理系统设备的保养与简单维修填写各有关记录制订直接下属岗位工作说明书,审定其工作计划,做好下级的述职工作检查、考评、培训和指导下属工作 协调解决下属的问题和困难,促进各属员间的联系和配合 其他临时安排的工作领 导 责对本部门持续创新与改善负责对下属工作质量和本部门精神面貌、安全、保密负责任主 要 权力对直接下属岗位设置、人事变动提议权对直接下属的指挥权、考核权;对所属人员的检查权、评价权工作区域操作设备 锅炉及成套设备、钠离子交换器 工作环境热、粉尘 相关部门岗 位 任 职 资 格 学 历 高中或技校以上 年 龄不限 资 历 二年以上本工种工作经历,经培训,具有岗位操作证性 别 不限 专 业 语 言相关知识 个 性领导能力 应变能力创造能力健康要求健康其他工 作 说 明 书 单 位 制造部动力车间 岗位名称 输煤工 岗位人数 6 工作班制二 本职工作 锅炉输煤、除渣 职 务 职级3级2档 直接上级 输煤领班 直接下级工 作责任锅炉送煤机构送煤,锅炉用煤储运装卸锅炉系统清渣运渣煤场渣地清理送煤运渣相关设备与车辆保养与简单维修填写相关设备运行记录其他临时安排的工作领 导 责 任主要权力工作区域锅炉站操作设备装载机、行车、输煤系统、农用车工作环境相关部门岗位任职资格学历高中或技校以上年龄不限资历经培训,具有岗位操作证性别不限专业语言相关知识个性领导能力应变能力创造能力健康要求健康其他工 作 说 明 书 单 位 制造部动力车间 岗位名称 输煤领班 岗位人数 2 工作班制一 本职工作 锅炉输煤、除渣 职 务 职级3级3档 直接上级 锅炉班班长 直接下级输煤工 工作 责 任 锅炉送煤机构送煤,锅炉用煤储运管理锅炉系统清渣运渣煤场渣地清理送煤运渣相关设备与车辆保养与简单维修具体参与输煤工作制订直接下属岗位工作说明书,审定其工作计划,做好下级的述职工作检查、考评、培训和指导下属工作 协调解决下属的问题和困难,促进各属员间的联系和配合 其他临时安排的工作领 导 责对本部门持续创新与改善负责对下属工作质量和本部门精神面貌、安全、保密负责。