专利检索表达式案例
- 格式:doc
- 大小:38.00 KB
- 文档页数:2
专利检索案例
嘿,朋友们!今天我要给你们讲讲一个超有意思的专利检索案例。
就说有一次啊,我认识的一个朋友小明,他搞了个特别新奇的发明。
他就像是发现了新大陆一样兴奋,着急忙慌地就想去申请专利。
我就问他:“你就这么确定没人已经有类似的专利啦?”
他自信满满地说:“那肯定啊!我这可是独一无二的!”
结果呢,我劝他还是先去做个专利检索。
哎呀,你们猜怎么着,这一检索还真出问题了!原来啊,已经有差不多的专利存在了。
小明当时那个懊恼啊,直说:“哎呀,我怎么就没想到呢!”
这就好比你兴致勃勃地要去一个你觉得超级棒的地方,结果到了才发现已经好多人去过了,那种失落感可别提了。
专利检索可不就是这样嘛,你不做不知道,一做吓一跳。
它就像是一个
探测仪,能帮你发现那些隐藏的“地雷”。
要是小明当初没听我的,直接去申请专利,那得多浪费时间和精力啊。
所以说啊,专利检索可真是太重要啦!
它不是可有可无的步骤,而是像我们出门必须带钥匙一样重要。
你想想,要是没带钥匙,那不就进不了家门啦!
专利检索就是这样,它能让你提前了解情况,避免走很多冤枉路。
你们
说这是不是很有必要呢?我的观点很明确,那就是一定要重视专利检索,别盲目就往前冲。
不然到时候后悔都来不及咯!。
授权专利检索报告案例以下是一个授权专利检索报告案例,供您参考:案例名称:智能电饭煲专利检索报告一、背景随着科技的发展,智能家居越来越受到人们的关注。
智能电饭煲作为智能家居的代表产品之一,具有自动化、智能化等特点,能够为用户带来更加便捷、健康的烹饪体验。
本案例将对智能电饭煲领域的授权专利进行检索和分析,以了解该领域的技术发展现状和未来趋势。
二、检索方法1. 确定关键词:智能电饭煲、智能厨房电器、电饭煲智能化等相关关键词。
2. 确定专利数据库:中国专利数据库、欧洲专利数据库、美国专利数据库等。
3. 检索范围:检索时间范围为2010年至2020年,检索专利类型为授权专利。
4. 筛选条件:筛选与智能电饭煲相关的授权专利,排除与主题不相关的专利。
三、检索结果经过检索,共获得智能电饭煲领域的授权专利200项,其中中国专利150项,欧洲专利20项,美国专利15项,其他国家和地区专利15项。
以下是部分代表性专利的介绍:1. 中国专利:CNXXXXXXX(发明名称:一种智能电饭煲控制系统及方法)该专利涉及一种智能电饭煲控制系统及方法,通过温度传感器和压力传感器实时监测电饭煲内的温度和压力,自动调整加热功率和加热时间,实现自动化烹饪。
该系统具有智能化的特点,能够根据用户的需求和口感偏好自动调整烹饪参数,提高烹饪效果和用户满意度。
2. 欧洲专利:EPXXXXXXX(发明名称:Electrical cooking device with intelligent control system)该专利涉及一种具有智能化控制系统的电饭煲。
该系统能够根据用户的使用习惯和口感偏好自动调整烹饪参数,同时还可以通过互联网与其他智能家居设备进行连接,实现远程控制和智能化管理。
该电饭煲具有高效、节能、环保等特点,能够满足用户对于智能家居的需求。
3. 美国专利:USXXXXXXX(发明名称:Intelligent rice cooker with self-learning function)该专利涉及一种具有自学习功能的智能电饭煲。
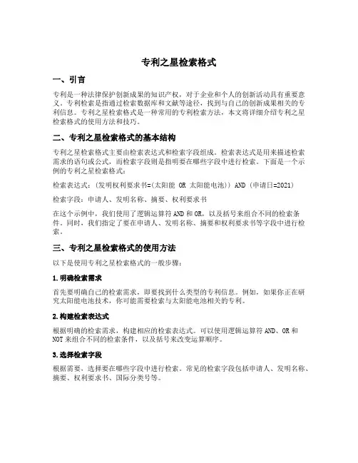
专利之星检索格式一、引言专利是一种法律保护创新成果的知识产权,对于企业和个人的创新活动具有重要意义。
专利检索是指通过检索数据库和文献等途径,找到与自己的创新成果相关的专利信息。
专利之星检索格式是一种常用的专利检索方法,本文将详细介绍专利之星检索格式的使用方法和技巧。
二、专利之星检索格式的基本结构专利之星检索格式主要由检索表达式和检索字段组成。
检索表达式是用来描述检索需求的语句或公式,而检索字段则是指明要在哪些字段中进行检索。
下面是一个示例的专利之星检索格式:检索表达式:(发明权利要求书=(太阳能 OR 太阳能电池)) AND (申请日=2021)检索字段:申请人、发明名称、摘要、权利要求书在这个示例中,我们使用了逻辑运算符AND和OR,以及括号来组合不同的检索条件。
同时,我们指定了要在申请人、发明名称、摘要和权利要求书等字段中进行检索。
三、专利之星检索格式的使用方法以下是使用专利之星检索格式的一般步骤:1.明确检索需求首先要明确自己的检索需求,即要找到什么类型的专利信息。
例如,如果你正在研究太阳能电池技术,你可能需要检索与太阳能电池相关的专利。
2.构建检索表达式根据明确的检索需求,构建相应的检索表达式。
可以使用逻辑运算符AND、OR和NOT来组合不同的检索条件,以及括号来改变运算顺序。
3.选择检索字段根据需要,选择要在哪些字段中进行检索。
常见的检索字段包括申请人、发明名称、摘要、权利要求书、国际分类号等。
4.执行检索将构建好的检索表达式和选择的检索字段输入专利之星检索系统,执行检索操作。
系统将根据检索表达式和字段进行匹配,返回符合条件的专利信息。
5.分析和筛选结果根据返回的专利信息,进行进一步的分析和筛选。
可以根据申请日、申请人、摘要等信息对结果进行排序和过滤,以找到最相关的专利信息。
6.获取详细信息对于选定的专利信息,可以进一步获取详细信息,包括发明人、权利要求书、说明书等。
这些信息对于进一步研究和评估专利的价值非常重要。
好玩的专利检索案例当谈到有趣的专利检索案例时,有许多有趣和创新的专利可以提供丰富的讨论。
以下是一些例子:1. "飞行汽车"专利,这个案例涉及到一种能够在陆地和空中行驶的飞行汽车的专利。
这个专利描述了一种结合了汽车和飞机功能的交通工具,它可以在道路上行驶,同时也可以在需要时起飞和降落。
这个专利引起了广泛的关注,因为它展示了人们对未来交通方式的想象和创新。
2. "智能手表"专利,智能手表已经成为现代科技的一部分,但在早期,这个概念是非常新颖的。
有一些有趣的专利描述了智能手表的各种功能和特性,例如可穿戴设备与手机的无线连接、健康监测、导航功能等等。
这些专利展示了智能手表的发展历程和技术进步。
3. "虚拟现实游戏"专利,虚拟现实游戏是一种结合了现实和虚拟元素的游戏体验。
有一些专利描述了虚拟现实游戏的技术和方法,例如头戴式显示器、手柄控制器、虚拟现实环境的构建等等。
这些专利展示了虚拟现实游戏的创新和发展,为玩家提供了全新的游戏体验。
4. "智能家居"专利,智能家居技术已经成为现代家庭的一部分,许多专利描述了各种智能家居设备和系统。
例如,智能灯具、智能家电、智能安全系统等等。
这些专利展示了如何利用技术来提高家庭生活的便利性、舒适性和安全性。
5. "生物医学纳米机器人"专利,生物医学纳米机器人是一种微小的机器人,可以在人体内进行医疗和治疗。
有一些专利描述了这些纳米机器人的设计、制造和应用。
它们可以用于药物传递、疾病诊断、组织修复等领域。
这些专利展示了纳米技术在医学领域的潜力和创新。
这些案例只是众多有趣专利中的一小部分。
专利领域涉及到各种不同的技术和创新,每个领域都有其独特的案例和故事。
通过专利检索,我们可以了解到许多有趣的发明和创新,这些发明和创新不仅展示了人类的创造力,也推动了技术和社会的进步。
检索案例课题名称:甜菜挖掘机的结构设计一、分析课题,明确检索目的该课题是要设计一台新型甜菜挖掘机,与现有甜菜挖掘机相比挖掘损伤率更低,效率更高。
因此希望获得有关甜菜挖掘机及其零部件的详细结构图,作为结构设计的参考。
考虑到与其它文献相比,专利文献一般有较详尽的结构图,因此希望获得较密切的专利信息,同时在满足查准率的同时希望兼顾一定的查全率,以全面了解国内外甜菜挖掘机结构情况。
(一)确定课题检索类型本课题属于专利文献信息检索。
(二)确定课题所属的学科及所属的类目所属学科:农业科学中的农业工程学科。
所属类目:块根作物收获机,中图法分类号:S225.7.(三)确定课题的检索范围1.专业范围:属于农业工程专业范围;2.时间范围:1993年-今,共20年;3.语种范围:中外文。
(四)确定检索概念,列出课题涉及的检索词本课题涉及两个主题概念:第一个主题概念:中文:甜菜英文:sugarbeet检索词:中文:甜菜, 块根作物, 块根类作物, 根茎作物, 根茎类作物, 根菜, 块根蔬菜, 块茎作物英文:sugarbeet, sugar beet, beet, root crops, root vegetables第二个主题概念:中文;挖掘机英文:digger检索词:中文:挖掘机, 挖掘机械, 挖掘装置, 挖掘设备, 挖掘部件, 收获机, 收获机械, 收获设备, 收获装置英文:excavator, excavators, digger, harvester, harvesting machine, harvesting apparatus,harvesting installation,二、选择检索系统中文专利的检索可选择如下检索系统:中华人民共和国国家知识产权局、专利之星、《中国专利全文数据库(知网版)》、万方数据知识服务平台。
外文专利的检索可选择如下系统:Espacenet欧洲专利数据库系统、美国专利商标局专利数据库、专利之星、Derwent Innovations Index、《国外专利数据库(知网版)》、万方数据知识服务平台。
专利检索示例一、专利检索的基本概念专利是为了保护发明人或创造者的权益而设立的一种法律制度。
专利检索即通过检索已有的专利文献,了解某一技术领域内已有的发明或创造,以避免重复发明或创造,并为自己的研究提供参考和启发。
二、专利检索的流程专利检索的流程一般包括以下几个步骤:1.明确检索目标:确定要检索的技术领域和具体的研究方向。
2.选择检索工具:根据检索目标选择合适的专利检索工具,如专利数据库、专利检索软件等。
3.构建检索策略:根据研究方向和关键词,构建合理的检索策略,包括关键词的选择和组合、检索逻辑的设定等。
4.执行检索:根据检索策略在选定的检索工具上执行检索,获取与研究方向相关的专利文献。
5.筛选和分析:对检索结果进行筛选,筛选出与研究方向相关且具有参考价值的专利文献,并进行详细分析。
6.编写报告:根据分析结果撰写专利检索报告,总结已有技术的现状和发展趋势,为后续研究提供参考。
三、专利检索的方法专利检索的方法主要包括关键词检索、分类号检索和引文检索等。
1.关键词检索:根据研究方向和关键词,通过在专利数据库中检索相关关键词,获取包含这些关键词的专利文献。
2.分类号检索:根据专利分类系统,通过查询相应的分类号,获取与研究方向相关的专利文献。
3.引文检索:通过检索已有专利文献中的引文,获取与研究方向相关的专利文献。
专利检索的方法可以根据具体情况进行灵活选择和组合,以提高检索效果和准确性。
四、专利检索的技巧和建议1.准确定义检索目标:明确研究方向和关键词,避免模糊或广泛的检索范围。
2.合理选择检索工具:根据检索目标和需求,选择合适的专利数据库或检索软件,以获取更全面和准确的检索结果。
3.灵活运用检索策略:根据具体情况,合理选择关键词、分类号和引文等检索策略,以提高检索效果和准确性。
4.筛选和分析结果:对检索结果进行筛选和分析,筛选出与研究方向相关且具有参考价值的专利文献,并结合自己的研究需要进行深入分析。
5.及时更新检索结果:专利技术发展迅速,需要及时更新检索结果,了解最新的技术动态和研究成果。
高级检索检索过程:选年份--——输入检索式———-检索检索字段名与输入格式:Abstract (ABST) 格式:ABST/”titanium dioxide” AND ABST/photocataly$Title (TTL)格式:TTL/"titanium dioxide”Application Date (APD)输入格式:YYYYMMDD 如:20010103表示2001年1月3日M-D-YY 如: 1-3-01 或JAN—3—01 或January—3—2001M/D/YY 如:1/3/01或Jan/3/01 或January/3/2001时间范围限定:如检索申请日期从2001年1月1日到2001年2月14日的专利可输入APD/1/1/2001—〉2/14/2001。
可用截词符APD/1/$/2001表示检索2001年1月申请的所有专利文献例:检索1980年至2001年的公布的有关RADIOMETER方面的专利,可输入:ABST/RADIOMETER AND ISD/1/1/1980—>12/31/2001可用ISD/1990$查90年公布的所有美国专利文献Claim(s) (ACLM)格式:ACLM/PHTOCATALY$Description/Specification (SPEC)格式:SPEC/PHTOCATALY$_International Classification (ICL)格式:ICL/G06F019/00Inventor Name (IN) 发明人李伟输入格式:IN/li—wei 可用截词IN/li—wei$ Publication Date (PD) (同申请日期输入格式)检索式中字段必须用前缀限定。
检索例:二氧化钛光催化剂ABST/”titanium dioxide" AND ABST/photocataly$TTL/"titanium dioxide" AND TTL/photocataly$ AND TTL/manuf$专利号检索途径:直接输入各种专利号即可全文显示:按IMAGE图标显示专利全文,专利说明书为TIFF格式,必须下载浏览器才能浏览全文并打印或拷盘。
专利检索表达式
1. 全文检索
使用全文检索可以通过输入关键词搜索专利文本中任意位置的内容。
通常在专利数据库中输入相关关键词并使用布尔逻辑操作符(如AND,OR,NOT)组合搜索条件。
例如:汽车 AND 驾驶员 OR 自动驾驶
2. 分类号检索
专利分类号与专利技术领域相关,将搜索关键词转化为相应的分类号可快速定位所需信息。
例如:B60W(汽车导航系统); H04L(网络安全技术)
3. 发明人/申请人检索
该检索方法基于专利中的发明人或申请人信息,对于某些领域的专利检索可以更加准确。
例如:发明人姓氏为“王”且领域为“医疗器械” OR 申请人为“阿里巴巴” OR 发明人与申请人同为公司A
4. 代理人检索
根据代理人的信息进行检索。
例如:代理人为某家专利代理机构
5. 申请号/公告号/授权号检索
使用专利号进行检索可以快速定位到所需专利文献。
例如:CN12121212 或 EP3333333
6. 法律状态检索
根据人类的法律状态查找专利文献。
例如:尚未被批准,授权已经撤回或已被授权。
7. 引用文献检索
寻找与该专利相关的引用文献。
例如:寻找引用某个专利的其他文献。
多层涂布技术专利检索结果1.丙烯酸酯类聚合物名称=(胶%带 or 粘着带 or 粘着片 or 粘合% or 不干胶带 or 胶粘片 or 保护膜 or 保护片or %卷)and (低分子量 or 丙烯酸% or 聚合物or 压敏胶)主权项=(胶%带 or 粘着带 or 粘着片 or 粘合% or 不干胶带 or 胶粘片 or 保护膜 or 保护片 or %卷)and (低分子量 or 丙烯酸% or 聚合物or 压敏胶 or碳碳不饱和键 or 高熔点 or 偶氮二异丁腈 or 过氧邻苯二甲酸乙二醇酯 or 氢化松香树脂 or 架桥 or反应剂 or增粘树脂or甲苯 or醋酸乙酯 or丙酮 or甲乙酮 or乙醇)摘要=(胶%带 or 粘着带 or 粘着片 or 粘合% or 不干胶带 or 胶粘片 or 保护膜 or 保护片or %卷)and (低分子量 or 丙烯酸% or 聚合物or 压敏胶 or碳碳不饱和键 or 高熔点 or 偶氮二异丁腈 or 过氧邻苯二甲酸乙二醇酯 or 氢化松香树脂 or 架桥 or反应剂 or增粘树脂or甲苯 or醋酸乙酯 or丙酮 or甲乙酮 or乙醇)全文=(胶%带 or 粘着带 or 粘着片 or 粘合% or 不干胶带 or 胶粘片 or 保护膜 or 保护片or %卷)and (低分子量 or 丙烯酸% or 聚合物or 压敏胶 or碳碳不饱和键 or 高熔点 or 偶氮二异丁腈 or 过氧邻苯二甲酸乙二醇酯 or 氢化松香树脂 or 架桥 or反应剂 or增粘树脂or甲苯 or醋酸乙酯 or丙酮 or甲乙酮 or乙醇)名称 and 主权项 and 全文 and 摘要检索结果:173条未发现对此专利新颖性和创造性造成影响的专利2. 丙烯酸酯类聚合物胶带名称=(胶%带 or 粘着带 or 粘着片 or 粘合% or 不干胶带 or 胶粘片 or 保护膜 or 保护片or %卷)and (丙烯酸% or 聚合物or 压敏胶)主权项=(胶%带 or 粘着带 or 粘着片 or 粘合% or 不干胶带 or 胶粘片 or 保护膜 or 保护片 or %卷)and (甲苯二异氰酸酯 or 三羟甲基丙烷 or 六甲烯基二异氰酸酯的衍生物 or 90~180g/m2 or 83~94% or 棉纸 or 绵纸 or 无纺布 or 不织布 or 剥离纸 or 丙烯酸酯类聚合物)摘要=(胶%带 or 粘着带 or 粘着片 or 粘合% or 不干胶带 or 胶粘片 or 保护膜 or 保护片or %卷)and (甲苯二异氰酸酯 or 三羟甲基丙烷 or 六甲烯基二异氰酸酯的衍生物 or 90~180g/m2 or 83~94% or 棉纸 or 绵纸 or 无纺布 or 不织布 or 剥离纸 or 丙烯酸酯类聚合物)全文=(胶%带 or 粘着带 or 粘着片 or 粘合% or 不干胶带 or 胶粘片 or 保护膜 or 保护片or %卷)and (甲苯二异氰酸酯 or 三羟甲基丙烷 or 六甲烯基二异氰酸酯的衍生物 or 90~180g/m2 or 83~94% or 棉纸 or 绵纸 or 无纺布 or 不织布 or 剥离纸 or 丙烯酸酯类聚合物)名称 and 主权项 and 全文 and 摘要检出结果:3条未发现对此专利新颖性和创造性造成影响的专利3.丙烯酸酯类聚合物胶带制备方法名称=(胶%带or 粘着带or 粘着片or 粘合% or 不干胶带or 胶粘片or 保护膜or 保护片or %卷)and (丙烯酸% or 聚合物or 压敏胶)and 方法主权项=(胶%带 or 粘着带 or 粘着片 or 粘合% or 不干胶带 or 胶粘片 or 保护膜 or 保护片 or %卷)and (加热 or 80℃or 降温 or 40℃or 丙烯酸酯类聚合物 or 棉纸 or 绵纸 or 无纺布 or 不织布 or 剥离纸or搅拌 or 20min or 贴合)摘要=(胶%带 or 粘着带 or 粘着片 or 粘合% or 不干胶带 or 胶粘片 or 保护膜 or 保护片or %卷)and (加热 or 80℃ or降温 or40℃ or 丙烯酸酯类聚合物 or 棉纸 or 绵纸 or 无纺布 or 不织布 or 剥离纸or搅拌 or 20min or 贴合)全文=(胶%带 or 粘着带 or 粘着片 or 粘合% or 不干胶带 or 胶粘片 or 保护膜 or 保护片or %卷)and (加热 or 80℃ or降温 or 40℃ or 丙烯酸酯类聚合物 or 棉纸 or 绵纸 or 无纺布 or 不织布 or 剥离纸 or搅拌 or 20min or 贴合)IPC分类号=(CO9J or B32B or G02B)名称 and 主权项 and 全文 and 摘要 and 分类号检索结果69条未发现对此专利新颖性和创造性造成影响的专利以上:1.未发现对此专利新颖性和创造性造成影响的专利。
第1篇一、案件背景某科技公司(以下简称“科技公司”)是一家专注于研发和生产新型电子产品的企业。
近年来,科技公司投入大量资金研发出一款具有自主知识产权的智能手表。
为了保护其知识产权,科技公司申请了多项专利,并对其产品进行了严格的专利保护措施。
然而,在市场推广过程中,科技公司发现某品牌手表(以下简称“品牌手表”)在技术特征上与其产品存在高度相似之处,涉嫌侵犯其专利权。
二、法律检索1. 检索目的本次法律检索的主要目的是确认品牌手表是否侵犯了科技公司的专利权,为后续的法律诉讼提供依据。
2. 检索内容(1)科技公司专利检索:检索科技公司的专利证书、专利说明书、权利要求书等相关文件,了解专利的技术特征和权利要求。
(2)品牌手表专利检索:检索品牌手表的专利证书、专利说明书、权利要求书等相关文件,了解其技术特征和权利要求。
(3)相关法律法规检索:检索《中华人民共和国专利法》、《中华人民共和国侵权责任法》等相关法律法规,了解专利侵权认定的标准和程序。
3. 检索结果(1)科技公司专利检索:科技公司申请的专利为实用新型专利,专利号为ZL201Xxxxxxx,专利名称为“一种智能手表”。
专利说明书和权利要求书详细描述了该智能手表的技术特征,包括:显示屏、处理器、传感器、通讯模块等。
(2)品牌手表专利检索:品牌手表申请的专利为实用新型专利,专利号为ZL201Xxxxxxx,专利名称为“一种智能手表”。
专利说明书和权利要求书同样描述了该智能手表的技术特征,包括:显示屏、处理器、传感器、通讯模块等。
(3)相关法律法规检索:根据《中华人民共和国专利法》和《中华人民共和国侵权责任法》,专利侵权认定需要满足以下条件:被诉侵权产品与专利权利要求保护的技术特征相同或者等同。
三、案例分析1. 专利侵权认定根据检索结果,科技公司专利和品牌手表专利在技术特征上存在高度相似之处,包括显示屏、处理器、传感器、通讯模块等。
根据《中华人民共和国专利法》和《中华人民共和国侵权责任法》,可以初步判断品牌手表涉嫌侵犯科技公司的专利权。
专利检索算法布尔检索
专利检索是使用特定算法从大量的专利数据中筛选出与特定关键词或查询相关的专利的过程。
这些算法主要基于文本挖掘和机器学习技术。
在布尔检索中,我们使用逻辑运算符(如AND、OR、NOT)来过滤结果。
以下是一个基本的布尔检索的例子:
AND:返回同时包含两个关键词的专利。
OR:返回至少包含一个关键词的专利。
NOT:返回不包含特定关键词的专利。
例如,如果我们想找到同时包含“创新”和“技术”两个关键词的专利,我们可以使用以下查询:
创新 AND 技术
如果我们想找到包含“创新”或“技术”的专利,我们可以使用以下查询:
创新 OR 技术
如果我们想找到包含“创新”但不包含“技术”的专利,我们可以使用以下查询:
创新 AND NOT 技术
然而,这只是最基础的检索方式,更高级的检索方式可能包括使用更复杂的逻辑运算符(如NEAR、WITHIN等),或者使用更复杂的关键词组合。
此外,许多专利数据库还支持使用通配符、短语搜索、词干搜索等高级功能。
值得注意的是,布尔检索虽然强大,但也有其局限性。
例如,它无法处理同义词或近义词,也无法处理语义上的复杂性。
因此,对于更复杂的检索需求,可能需要使用更高级的检索技术,如自然语言处理或深度学习。
多层涂布技术专利检索结果
1.丙烯酸酯类聚合物
名称=(胶%带 or 粘着带 or 粘着片 or 粘合% or 不干胶带 or 胶粘片 or 保护膜 or 保护片or %卷)and (低分子量 or 丙烯酸% or 聚合物or 压敏胶)
主权项=(胶%带 or 粘着带 or 粘着片 or 粘合% or 不干胶带 or 胶粘片 or 保护膜 or 保护片 or %卷)and (低分子量 or 丙烯酸% or 聚合物or 压敏胶 or碳碳不饱和键 or 高熔点 or 偶氮二异丁腈 or 过氧邻苯二甲酸乙二醇酯 or 氢化松香树脂 or 架桥 or反应剂 or增粘树脂or甲苯 or醋酸乙酯 or丙酮 or甲乙酮 or乙醇)
摘要=(胶%带 or 粘着带 or 粘着片 or 粘合% or 不干胶带 or 胶粘片 or 保护膜 or 保护片or %卷)and (低分子量 or 丙烯酸% or 聚合物or 压敏胶 or碳碳不饱和键 or 高熔点 or 偶氮二异丁腈 or 过氧邻苯二甲酸乙二醇酯 or 氢化松香树脂 or 架桥 or反应剂 or增粘树脂
or甲苯 or醋酸乙酯 or丙酮 or甲乙酮 or乙醇)
全文=(胶%带 or 粘着带 or 粘着片 or 粘合% or 不干胶带 or 胶粘片 or 保护膜 or 保护片or %卷)and (低分子量 or 丙烯酸% or 聚合物or 压敏胶 or碳碳不饱和键 or 高熔点 or 偶氮二异丁腈 or 过氧邻苯二甲酸乙二醇酯 or 氢化松香树脂 or 架桥 or反应剂 or增粘树脂
or甲苯 or醋酸乙酯 or丙酮 or甲乙酮 or乙醇)
名称 and 主权项 and 全文 and 摘要
检索结果:173条未发现对此专利新颖性和创造性造成影响的专利
2. 丙烯酸酯类聚合物胶带
名称=(胶%带 or 粘着带 or 粘着片 or 粘合% or 不干胶带 or 胶粘片 or 保护膜 or 保护片or %卷)and (丙烯酸% or 聚合物or 压敏胶)
主权项=(胶%带 or 粘着带 or 粘着片 or 粘合% or 不干胶带 or 胶粘片 or 保护膜 or 保护片 or %卷)and (甲苯二异氰酸酯 or 三羟甲基丙烷 or 六甲烯基二异氰酸酯的衍生物 or 90~180g/m2 or 83~94% or 棉纸 or 绵纸 or 无纺布 or 不织布 or 剥离纸 or 丙烯酸酯类聚合物)
摘要=(胶%带 or 粘着带 or 粘着片 or 粘合% or 不干胶带 or 胶粘片 or 保护膜 or 保护片or %卷)and (甲苯二异氰酸酯 or 三羟甲基丙烷 or 六甲烯基二异氰酸酯的衍生物 or 90~180g/m2 or 83~94% or 棉纸 or 绵纸 or 无纺布 or 不织布 or 剥离纸 or 丙烯酸酯类聚合物)
全文=(胶%带 or 粘着带 or 粘着片 or 粘合% or 不干胶带 or 胶粘片 or 保护膜 or 保护片or %卷)and (甲苯二异氰酸酯 or 三羟甲基丙烷 or 六甲烯基二异氰酸酯的衍生物 or 90~180g/m2 or 83~94% or 棉纸 or 绵纸 or 无纺布 or 不织布 or 剥离纸 or 丙烯酸酯类聚合物)
名称 and 主权项 and 全文 and 摘要
检出结果:3条未发现对此专利新颖性和创造性造成影响的专利
3.丙烯酸酯类聚合物胶带制备方法
名称=(胶%带or 粘着带or 粘着片or 粘合% or 不干胶带or 胶粘片or 保护膜or 保护片or %卷)and (丙烯酸% or 聚合物or 压敏胶)and 方法
主权项=(胶%带 or 粘着带 or 粘着片 or 粘合% or 不干胶带 or 胶粘片 or 保护膜 or 保护片 or %卷)and (加热 or 80℃or 降温 or 40℃or 丙烯酸酯类聚合物 or 棉纸 or 绵纸 or 无纺布 or 不织布 or 剥离纸or搅拌 or 20min or 贴合)
摘要=(胶%带 or 粘着带 or 粘着片 or 粘合% or 不干胶带 or 胶粘片 or 保护膜 or 保护片or %卷)and (加热 or 80℃ or降温 or40℃ or 丙烯酸酯类聚合物 or 棉纸 or 绵纸 or 无纺布 or 不织布 or 剥离纸or搅拌 or 20min or 贴合)
全文=(胶%带 or 粘着带 or 粘着片 or 粘合% or 不干胶带 or 胶粘片 or 保护膜 or 保护片or %卷)and (加热 or 80℃ or降温 or 40℃ or 丙烯酸酯类聚合物 or 棉纸 or 绵纸 or 无纺布 or 不织布 or 剥离纸 or搅拌 or 20min or 贴合)
IPC分类号=(CO9J or B32B or G02B)
名称 and 主权项 and 全文 and 摘要 and 分类号
检索结果69条未发现对此专利新颖性和创造性造成影响的专利
以上:
1.未发现对此专利新颖性和创造性造成影响的专利。
2.在申请目的非严格为了保护技术内容的情况下,即便这三个专利中审查员发现可能对其中一个或多个的新颖性或创造性有影响的专利,在合并权利要求项或删减权利要求书其中独立权利要求的情况下,也可保证此申请的授权。