国际贸易实务-上半年第二次作业答案
- 格式:doc
- 大小:21.00 KB
- 文档页数:6
国际贸易实务第二章课后习题答案一、单项选择题1.C2. B3. D4. A5. D二、多选题1.ABC2.ABCDE三、简答题1、答案要点:我国进出口商品的作价原则是:在贯彻平等互利的原则下根据国际市场价格水平,结合国别地区政策,并按照我们的购销意图确定适当的价格。
由于价格构成因素不同,影响价格变化的因素也多种多样。
因此在确定进出口商品价格时,必须充分考虑影响价格的种种因素,并注意同一商品在不同情况下应有合理的差价,防止出现不区分情况,采取全球同一价格的错误做法。
2、答案要点.1)考虑商品的质量和档次2)考虑运输距离3)要考虑交货地点和交货条件4)考虑季节性需求的变化5)考虑成交数量6)考虑支付条件和汇率变动的风险此外,交货期的远近,市场销售习惯和消费者的爱好与否等因素,对确定价格也有不同程度的影响。
3.答案要点:固定价格即固定作价法,是指买卖双方在签订合同时,将货物价格一次“订死“,不再变动。
这种作价办法比较适合交易量不大、市场价格变动不大、交货期较短的商品交易。
在大宗交易时,一般应加订保值条款,规定如果计价和支付货币币值发生变动,价格可根据保值货币相应调整,以防止汇率变动可能产生的风险损失。
4、答案要点:(1)凡价格中包含佣金的,称为“含佣价”。
含佣价可用文字表示。
如USD per metric ton CIF New York including 2% commission 。
(2)也可在贸易术语后面加注佣金的英文缩写字母“C”,并注明佣金的百分比来表示,如USD per metric ton CIFC2% New York 。
(3)明佣的表示方法一般是在价格之后加列一定百分比的佣金率,如USD27.50 per piece CIFC5 New York ,这里的C5指5%commission ,即佣金率。
(4)除用百分比表示外,也可以用绝对数来表示,如“每公吨付佣金25美元”。
如中间商为了从买卖双方获取“双头佣金”或为了逃税,有时要求在合同中不规定佣金,而另按双方暗中达成的协议支付。
《国际贸易实务》作业参考答案第一次作业一、填空题1、国境关境2、进口总额出口总额3、工业制成品初级产品4、有形无形5、社会生产力的发展和社会分工的扩大6、社会生产力7、“两利取重,两劣取轻”8、新产品、成熟产品、标准产品9、垄断10、收入贸易条件11、国际价值12、顺差逆差二、单项选择A A AB B A D A B A三、多选题1、AC2、ABC3、ABC4、ABD5、ABC6、BCD7、ABC8、AB9、ABCD10、AC四、名词解释1、国际贸易:是指世界各国(地区)之间货物和服务的交换,是各国(地区)之间分工的表现,反映了世界各国(地区)在经济上的相互联系。
2、外贸依存度:从定性的角度分析,指一国的经济依赖于外贸的程度;从定量的角度分析,指一国在一定时期内对外贸易总值与国内生产总值之比。
3、P754、P605、P73五、简答题1、P322、P733、P9六、论述题1、P32、P23第二次作业一、填空题1、自由贸易政策保护贸易政策2、幼稚工业3、进口关税4、税则号列商品名称关税税率5、原产地证明书6、卖方信贷买方信贷7、绝对配额关税配额8、直接补贴间接补贴9、单方面出口管制多边出口管制10、全球配额国别配额二、单项选择题B D A DC AD A D C B D A D C三、多选题1 BD2 AC3 CD 4ABC 5BC 6AD 7AB 8ABC 9ABCD 10ABC 11ABD四、名词解释1 P832 P1273、完税价格:进口货物完税价格是以海关审定的成交价格为基础的到岸价格作为完税价格;出口货物完税价格是以海关审定的货物售价与境外的离岸价格,扣除出口关税后,作为完税价格。
4 P1325 P956 P101五、简答题1 P912是指按产品的加工成都的提高而相应提高关税的一种关税阶梯,反映了一种限制加工品进口的保护主义倾向。
以原材料的税率最低,甚至是零税率,随着加工程度的提高,半制成品的税率就高于原材料的税率,制成品的税率高于半制成品的税率。
国际贸易实务试题B答案及评分标准判断改错题(判断下列各题正误,正者在括号内打"√",误者在括号内批"×"并加以改正。
每小题2分,共20分)1、错2、错3、对4、对5、错6、对7、错8、对9、错10、对二、多项选择题(在每小题列出的五个选项中有二至五个选项是符合题目要求的,请将正确选项的字母填在题中的括号内。
多选、少选、错选均无分。
每小题2分,共20分)ABCD 2、A 3、B、4、D 5、ABCD 6、ABD 7、ABC 8、BE 9、BD 10、B三、问答题(前三题每小题2分,其中第四题4分,共10分。
)1.简述我国国际运输保险的基本原则.保险利益原则(INSURANRABLE INTEREST)保险利益是投保人对保险标的具有法律上承认的利益。
否则该保险合同无效。
最大诚信原则(UTMOST GOOD FAITH)保险双方当事人在保险合同有效期内,必须保持最大的诚意,不互相欺瞒。
补偿原则(PRINCIPLE OF INDEMNIT)财产保险合同都是属于补偿性合同。
赔偿金额不得超过保险单上的保险金额或保险人遭受的实际损失,总之,保险人的赔偿不应该使被保险人因赔偿而获得额外的利益。
近因原则(PROXINMA TE CAUSE)损失和承保风险有直接的因果关系。
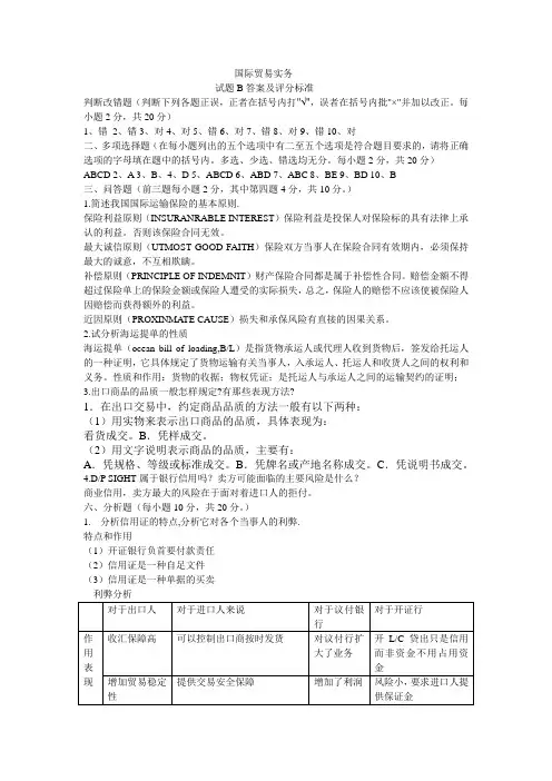
2.试分析海运提单的性质海运提单(ocean bill of loading,B/L)是指货物承运人或代理人收到货物后,签发给托运人的一种证明,它具体规定了货物运输有关当事人,入承运人、托运人和收货人之间的权利和义务。
性质和作用:货物的收据;物权凭证;是托运人与承运人之间的运输契约的证明;3.出口商品的品质一般怎样规定?有那些表现方法?1.在出口交易中,约定商品品质的方法一般有以下两种:(1)用实物来表示出口商品的品质,具体表现为:看货成交。
B.凭样成交。
(2)用文字说明表示商品的品质,主要有:A.凭规格、等级或标准成交。
国际贸易实务第二章课后习题答案一、单项选择题二、多项选择题三、判断题四、简答题1、交易前的准备工作:(1)国际市场调研(2)寻找客户2、寻找客户的途径:(1)出国访问;(2)根据国内外出版的各种进出口商名录、国内外报刊(比如国际商报)上的广告和出版物中的“贸易机会”,利用上面留下的联系方式,直接以函电等方式进行接洽;(3)邀请国内外进出口同业公会、商会、银行或有关贸易促进结构代为介绍;(4)请本国驻外国使领馆的商务参赞、代办处或外国驻本国使领馆的商务参赞、代办处代为介绍;(5)利用国内外的专业咨询公司介绍客户,他们的业务关系中有许多具有一定影响、专业经验和能力的客户;(6)在国外刊登广告招揽生意;(7)参加各种机构(如贸易中心、外贸协会)举办的商展,包括我国的出口商品展销会(如每年春秋季举办的广交会、一年一度的华东商品交易会和华北出口商品交易会),以及在国外举办的展销会;(8)利用互联网上各种电子商务交易平台(B2B平台)的计算机数据库中提供的客户信息;(9)建立企业网站,对公司的发展历程、概况进行简单介绍;(10)直接走访进口国公司在我国设立的办事处;(11)到国外设立办事处,联络客户。
3、构成一项有效发盘的条件有:(1)向一个或一个以上特定的受盘人提出;(2)发盘的内容须十分确定;(3)表明接受时承受约束的意旨;(4)必须送达受盘人。
4、构成一项有效接受的条件有:(1)接受必须由发盘中确定的收盘人作出;(2)接受的内容必须与发盘相符;(3)接受必须在发盘规定的期限内作出。
5、逾期接受一般无效,只能看做一项新的发盘。
但公约规定,如果发盘人毫不延迟地用口头和书面通知受盘人,确认该接受有效,则该逾期接受仍有接受的效力。
如果逾期接受是由于传递不正常造成的,对此,除非发盘人毫不延迟地通知受盘人,发盘因逾期而失效,否则接受有效,合同于该接受到达时成立。
6、采用书面形式订立的合同,即可以作为合同成立的依据,也可以作为履行合同的依据,还有利于加强合同当事人的责任心,使其依约行事,即使履约中发生纠纷,也便于举证和分清责任,故书面合同成为合同的一种主要形式。
国际贸易实务习题答案第二章(一)货物描述-品质条款一、单选题1.大路货是指(D)。
A.适于商销B.上好可销品质C.质量劣等D.良好平均品质2.某美国客商到我国一家玩具厂参观,之后对该厂的部分产品很感兴趣,于是立即签定购买合同,批量购买他所见到的那部分产品,决定按实物样品作为合同中交收货物的品质要求。
这种表示品质的方法是(B)。
A.看货购买 B.凭卖方样品C.凭买方样品D.凭对等样品3.凭样品买卖时,如果合同中无其他规定,那么卖方所交货物(B )。
A.可以与样品大致相同B.必须与样品完全一致C.允许有合理公差D.允许在包装规格上有一定幅度的差异4.外商在收到我方寄送的样品后,来电表示愿意按我所提交易条件成交,并嘱其签订销售合同。
我方在合同内详细列出该商品的品质规格,经对方签字后寄回无误。
我方按约装船,忽然接到对方来电:“你方所装货物品质是否与样品相符。
”我方的正确答复应该是(D)。
A.我方所装货物品质与样品相符B.我方所装货物品质与样品大致相符C.我方所装货物品质与样品完全相符D.我方所装货物品质以合同为准,样品仅供参考5.对等样品也称之为(B )。
A.复样B.回样C.卖方样品D.买方样品6.在国际贸易中造型上有特殊要求或具有色香味方面特征的商品适合于(A)。
A.凭样品买卖B.凭规格买卖C.凭等级买卖D.凭产地名称买卖7.凡货样难以达到完全一致的,不宜采用( A )。
A.凭样品买卖B.凭规格买卖C.凭等级买卖D.凭说明买卖8.凭卖方样品成交时,应留存(C )以备交货时核查之用。
A.对等样品B.回样C.复样D.参考样品9.在品质条款的规定上,对某些比较难掌握其品质的工业制成品或农副产品,我们多在合同中规定( C )。
A.溢短装条款B.增减价条款C.品质公差或品质机动幅度D.商品的净重10.若合同规定有品质公差条款,则在公差范围内,买方(A )。
A.不得拒收货物B.可以拒收货物C.可以要求调整价格D.可以拒收货物也可以要求调整价格二、多选题1.表示品质方法的分类可归纳为(BC )。
国际贸易实务试题二参考答案国际贸易实务A参考答案:一.单选题: 1.B 2.D 3.A 4.B 5.C 6.D 7.A 8.B 9.D 10.D二.判断题1.√2.×3.√4.×5.√6.√7.√8.×9.√10.×三.名词解释1.贸易术语贸易术语(Trade T erms)也被称为价格术语(Price Terms),是在长期的国际贸易实践中产生的,用来表示成交价格的构成和交货条件,确定买卖双方风险、责任、费用划分等问题的专门用语。
2.信用证信用证(Letter of Credit,L/C) ,是指开证银行应申请人的要求并按其指示向第三方开立的载有一定金额的,在一定的期限内凭符合规定的单据付款的书面保证文件。
信用证是国际贸易中最主要、最常用的支付方式。
3.指示提单指示提单(Order Bill of Lading)是指提单上收货人一栏内载明“凭指示”(to Order)或“凭某人指示”(to the Order of)字样的提单,此类提单可以转让,但必须经过背书。
4.汇票汇票(Bill of Exchange or Draft)是由出票人签发的,要求付款人在见票时或在一定期限内,向收款人或持票人无条件支付一定款项给持票人或者收款人的票据。
汇票是国际结算中使用最广泛的一种信用工具。
四、问答题(每小题10分,共40分)1.海运提单的性质作用有哪些?1. 提单是运输合同的证明;2. 提单是货物收据;3. 提单是物权凭证。
2.象征性交货的含义有哪些?所谓象征性交货,是针对实际交货(Physical Delivery)而言。
前者指卖方只要按期在约定地点完成装运,并向买方提交合同规定的包括物权凭证在内的有关单证,就算完成了交货义务,而无需保证到货。
卖方凭单交货,买方凭单付款是它的典型特征。
3信用证的主要特征有哪些?1.信用证是银行信用,开证行负第一性付款责任;2. 信用证是单据买卖,银行是否付款仅仅取决于单据;3. 信用证独立于买卖合同。
国际贸易实务测试(二)答案1004编辑整理:尊敬的读者朋友们:这里是精品文档编辑中心,本文档内容是由我和我的同事精心编辑整理后发布的,发布之前我们对文中内容进行仔细校对,但是难免会有疏漏的地方,但是任然希望(国际贸易实务测试(二)答案1004)的内容能够给您的工作和学习带来便利。
同时也真诚的希望收到您的建议和反馈,这将是我们进步的源泉,前进的动力。
本文可编辑可修改,如果觉得对您有帮助请收藏以便随时查阅,最后祝您生活愉快业绩进步,以下为国际贸易实务测试(二)答案1004的全部内容。
国际贸易实务测试(二)答案年级专业:学号:姓名:成绩:1.某货主在货物装船前,按发票金额的110%办理了货物投保手续,投保一切险和战争险。
该批货物的CIF总价格为207500美元,一切险保险费率为0.4%,战争险为0。
2%。
问:(1)该货主应交付的保险费是多少?(2)若其客户要求按CIF发票金额加2成投保相同险别,在不影响经济效益的情况下,CIF报价应为多少?(5分)(1)保险费 = CIF价格×投保加成×保险费率= 207500×110%×0。
6%= 1369。
5 美元(2)CFR价 = CIF×[1 - (1+投保加成率)×保险费率]= 207500×[1 —(1+10%)×0.6%]= 206131美元206131(3)CIF价 = -———-———-———— = 207626美元1 —(1+20%)×0.6%2.我某企业向新加坡A公司出售一批货物,出口总价为100000美元CIF新加坡,其中从大连港运至新加坡的海运运费为4000美元,保险按CIF总价的110%投保一切险,保险费率1%。
这批货物的出口总成本为720000人民币元,出口退税率为13%.结汇时,银行外汇买入价为1美元折合人民币6。
90元。
试计算这笔交易的换汇成本和盈亏额。
说明:我提供的参考答案只是要点,大家应该根据我的要点和相关知识点进行补充。
要答得仔细一点,多答又不扣分。
还有一定要用自己的语言来组织,不要照抄照搬我的。
班级:2011国际经济与贸易姓名学号《国际贸易实务》第一次作业一、案例分析:1、某公司向沙特阿拉伯出口大米,合同规定数量为1000公吨,用麻袋装。
该公司在装运中,由于麻袋数量不足,有100公吨的货物擅自改用塑料袋代替麻袋。
问:该公司行为是否构成违约?对方是否有权拒收或以此向该公司提出索赔?1、构成违约。
2、商品包装是合同的主要条款,所以某公司违反合同,对方可以提出索赔。
但是该公司更改的包装数量只是全部货物的少数包装,不构成实质违约,所以对方不能拒收货物。
2、某货物在运输过程中起火,大火蔓延到机舱,船长下令往舱内灌水灭火,火虽被扑灭,但由于主机受损,无法继续航行,于是,船长决定雇用拖轮将货船拖到附近港口修理。
事后调查。
造成的损失有(1)、1000箱货被火烧毁;(2)、600箱货由于灌水灭火受到损失;(3)、主机和部分甲板被烧毁;(4)、额外增加的燃油和船长、船员的工资。
问:试分析以上各种损失的性质,并指出至少应投保何种险别,保险公司才负责赔偿?1、单独海损。
货主投保平安险。
2、共同海损。
货主投保平安险。
3、单独海损。
船主投保相关的保险。
4、共同海损。
货主投保平安险。
3、国内某公司出口泰国一批货物,价格条件CFR曼谷,总值55000美元,装运期为2006年3月。
客户开证后,该公司由于种种原因未能按时装货,故在3月30日请客户延展装运期,两天后客户来电同意将装运期延展至4月30日。
自4月10起,该公司一边装运一边等银行的展证通知,但始终未收到展证通知。
4月15日到银行议付,因装运期与信用证不符,遭银行拒付。
问:银行有无权利拒付?为什么?该公司应吸取什么教训?1、银行有权拒付。
2、信用证修改需要受益人、开证人、开证行三方共同同意,所以国内公司只是征得客户的同意而没有收到银行信用证修改书,所以没有获得银行同意,议付使用还是原来的信用证,所以公司的装运前超过信用的要求,不符合信用证要求,所以银行拒付。
国际贸易实务二试题和答案2012年1月高等教育自学考试中英合作商务管理专业考试国际贸易实务(二)试题(课程代码00811)注意事项:1.考试时间165分钟。
2.试题包括必答题与选答题两部分,必答题满分60分,选答题满分40分。
一、一、三题为必答题,每题20分。
四、五、六、七题为选答题,每题20分,任选两题回答,不得多选,多选者只按选答的前两题计分。
3.选择题用铅笔(2B)将答案填涂在答题卡上,其他试题用黑色字迹的签字笔把答案按题号写在答题纸上,不必抄写题目。
在本试卷上作答无效。
4.可使用计算器、直尺等文具。
第一部分必答题(本部分包括一、二、三题,每题20分,共60分。
)一、本题包括第1-20小题,每小题1分,共20分。
在每个小题给出的四个选项中只有一项符合题目要求。
1.首先提出绝对优势理论的经济学家是A.亚当·斯密B.大卫·李嘉图C.卡尔·马克思D.凯恩斯2.首先提出比较优势理论的经济学家是A.亚当·斯密B.大卫·李嘉图C.卡尔·马克思D.凯恩斯3.在古代,远距离的国际贸易商品局限在A.基本食品B.基础的建筑材料C.武器装备D.奢侈品4.一国商品的进出口平衡称为A.贸易平衡B.无形贸易平衡C.经常项目平衡D.资本项目平衡5.在国际贸易中所占份额最大的商品是A.原材料 B.石油和能源C.制成品 D.服务6.属于外国直接投资( FDI)的是A.国外开设银行账户B.购买外国政府债券C.购买外国公司无表决权的股份D.获得某个外国公司绝大部分股份7.有助于平衡贸易逆差的政策措施是A.允许本币升值B.减少国内需求C.降低国内利率D.降低进口关税8.贸易自由化政策表现为A.加强外汇管制B.采取自动出口限制C.降低关税D.增加非关税壁垒9.战略性贸易政策主张政府应该A.推进贸易自由化B.用关税保护国内所有产业C.保护现有的重要产业D.扶持国内新兴产业10. 2010年经常项目顺差最大的国家是A.中国B.德国C.日本 D.美国11.在全球范围内推动贸易自由化的组织是A.国际货币基金组织B.联合国贸易发展委员会C.世界银行D.世界贸易组织12.差异性营销策略适用于A.标准化产品B.细分市场C.全球市场D.出口商的资源有限13.与企业物流管理相关的是A.计算机软件开发 B.供应链管理C.企业决策的所有方面D.复式记账14.人民币升值使中国A.进出口商品都更便宜B.进出口商品都更昂贵C.进口商品更便宜、出口商品更昂贵D.进口商品更昂贵、出口商品更便宜15.对出口商风险最小的支付方式是A.信用证B.汇票C.赊账 D.预付16.从价税是A.只适用于奢侈品进口 B.只适用于服务进口C.不随商品价格变化而变化 D.随商品价格变化而变化17. BOLERO的正确表述是A.管理银行的规则B.管理货物的铁路运输C.南美自由贸易区 D.给海运电子提单提供注册18.代理人的正确表述是A.代理人从委托人处获得商品的所有权B.代理协议必须是书面的C.代理人必须有代理资格 D.代理人必须对委托人的货物负责19.国际销售合同中的管辖权条款是A.冻结买方资产的条款 B.转移所有权给买方的条款C.规定某国法院对争议案有管辖权的条款D.规定适用于《联合国国际货物销售合同公约》的条款20.留置权(指在支付之前保留货物的所有权)适用的情况是A.买方开立信用证购买货物B.货物通过信用证出售单信用证失效C.买方的承运人具有货物所有权 D.货款已支付仔细阅读下面案例并回答二、三题。
《国际贸易实务》作业本课程作业由两部分组成。
第一部分为“客观题部分”,由15个选择题组成,每题1分,共15分。
第二部分为“主观题部分”,由简答题和论述题组成,共15分。
作业总分30分,将作为平时成绩记入课程总成绩。
客观题部分:一、选择题(每题1分,共15题)1.我某进口公司按FOB条件进口一批货物,采用程租船运输,如果我方不愿承担装船费用,应采用( CDE )。
A.FOB Liner TermsB.FOB Under TackleC.FOB TrimmedD.FOB StowedE.FOBST2.如果合同中数量条款为“500M/T with 10% more or less at Seller’s option”,此种情况下卖方交货数量可为( ABDE )。
A.500M/TB.550M/TC.560M/TD.450M/TE.450M/T至550M/T之间的任意数量3.按照《联合国国际货物销售合同公约》的规定,受盘人表示接受的方式有( ABCD )。
A.口头通知发盘人B.书面通知发盘人C.卖方发运货物D.买方开立信用证E.缄默或不行动4.出口到美国的木材,如在运输中发生风险,下列哪种情况导致实际全损( C) A.船只失踪3个月B.船只遇难沉没,货物沉入海底C.船只被海盗劫去D.船只在避难港避难5.出口商要保证信用证下安全收汇,必须做到(B )A.提交单据与合同相符且单单相符B.提交单据与信用证相符且单单相符C.当L/C与合同不符时,提交单据以合同为准D.提交单据与合同、信用证均相符6.班轮运输的运费应该(A)A.包括装卸费,但不计滞期、速遣费B.包括装卸费,但应计滞期、速遣费C.包括装卸费和应计滞期,不计速遣费D.包括装卸费和应计速遣费,不计滞期7.为防止运输途中货物被窃,应该投保( C)A.一切险、偷窃险B.水渍险C.平安险、偷窃险D.一切险、平安险、偷窃险8.L/C上如未明确付款人,则制作汇票时,受票人应为(B )A.开证申请人 B.开证行C.议付行 D.通知行9.指出下列那些可构成不可抗力(A )A.森林自燃 B.吸烟焚林C.物价上涨 D.海盗劫货10.在交易磋商中,有条件的接受是( A)。
上海新发展进出口贸易实业有限公司Shanghai New Development Imp. &. Exp. Enterprises Co., Ltd.中国上海外高桥保税区台中南路××号××,Tai Zhong South Road WaiGaoQiao Free Trade Zone,Shanghai,PRC 电话Telephone: 86-21-50480555 传真Fax:86-21-50480164致:TO:售货确认书SALES CONFIRMATIONOVERSEAS TRADING CORP. 合同编号NO.: 01XDTTD-14778 SINGAPORE 签订日期Date: Oct.16th,2011 经双方同意按照下述条款签订本合同The buyer and seller have agreed to conclude the following transactions according to the terms and conditions stipulated below:(5)原产国(地)COUNTRY OF ORIGIN: MADE IN CHINA(6)包装PACKING: IN CARTON(7)保险INSURANCE:TO BE COVERED BY THE SELLER FOR 110% OF INVOICE VALUE AGAINST ALL RISKS AND WAR RISK AS PER THE OCEAN MARINE CARGO CLAUSE OF PICC DATED JAN. 1st,2009.(8)付款条件TERMS OF PAYMENT:THE BUYER SHALL OPEN THROUGH A BANK ACCEPTABLE BY THE SELLER AN IRREVOCABLE SIGHT LETTER OF CREDIT TO REACH THE SELLER 30 DAYS BEFORE THE MONTH OF SHIPMENT VALID FOR NEGOTIATION IN CHINA UNTIL THE 15th DAY AFTER THE DATE OF SHIPMENT.(9)装运期TIME OF SHIPMENT: DURING DEC.(10)装运口岸PORT OF SHIPMENT: SHANGHAI(11)到货口岸PORT OF DESTINATION: SINGAPORE买方:卖方:上海新发展进出口贸易实业有限公司The Buyer: OVERSEAS TRADING CORP. The Seller: SHANGHAI NEW DEVELOPMENT SINGAPORE IMP. & .EXP. ENTERPRISES CO.,LTD.上海新发展进出口贸易实业有限公司Shanghai New Development Imp. & Exp. Enterprises Co., Ltd中国上海外高桥保税收政策区台中南路2号2,Tai Zhong South Road WaiGaoQiao Free Trade Zone,Shanghai,PRC电话Telephone: 86-21-50480555 传真Fax:86-21-50480164致:TO:售货确认书SALES CONFIRMATIONOVERSEAS TRADING CORP. 合同编号NO.: 01XDTTD-14778 SINGAPORE 签订日期Date: OCT.16,2011经双方同意按照下述条款签定本合同The Buyer and Seller Have agree to conclude the following transactions according to the terms and Conditions stipulated below:5.原产国(地)COUNTRY OF ORIGIN: MADE IN CHINA6.包装PACKING: IN CARTONS OF SIX DOZENS EACH7.装运期TIME OF SHIPMENT: DURING DEC.,SHIPMENT WITHIN 30 DAYS AFTER RECEIPT L/C8.装运口岸PORT OF SHIPMENT: SHANGHAI9.到货口岸PORT OF DESTINATION: SINGAPORE10.保险INSURANCE:/TO BE COVERED BY THE SELLER FOR 110% OF INVOICE V ALUE AGAINST ALL RISKS AND WAR RISK AS PER THE OCEAN MARINE CARGO CLAUSE OF PICC DATED JAN. 1ST,1981.11.付款条件: THE BUYER SHALL OPEN THROUGH A BANK ACCEPTABLE BY THE SELLER AN IRREVOCABLE SIGHT LETTER OF CREDIT TO REACH THE SELLE 30 DAYS BEFORE THE MONTH OF SHIPMENT V ALID FOR NEGOTIATION IN CHINA UNTIL THE 15TH DAY AFTER THE DATE OF SHIPMENT。
国际贸易实务第二次作业(共5篇)第一篇:国际贸易实务第二次作业国际贸易实务2011年下半年第二次作业(毕业班)1海关发票与商业发票一样均无固定格式。
(×)2海关发票的签字人和证明人不能是同一个人且均须以个人身份出现。
(√)3领事发票与海关发票的作用基本一致,两种发票格式也均为固定的。
(×)4提单上有关货物名称,可以用概括性的商品统称,不必列出详细规则。
(√)5联合发票一般对各国都适用。
(×)6商业发票和海关发票上的共同内容要保持一致。
(√)7开证行对拒付理由及对单据的处理意见须于收到单据次日起第十个银行工作日内完成。
(√)8买方只能委托对外贸易运输公司或亲自向远洋运输公司办理租船订舱。
(×)9进口保险一般多采用预约保险方法。
(√)10单单不符,单证不符是开证行拒付的唯一理由。
(√)11开证行可以“开证人声称议付单据不符合信用证”为由拒付货款。
(×)12收货人须持海关签章放行的货运单据才能提取进口货物。
(√)13包销协议从实质上说是一份(A)A、买卖合同B、代理合同C、寄售合同D、拍卖合同14在寄售协议下,货物的所有权在寄售地出售前属于(B)A、代理人B、寄售人C、代销人D、包销人15拍卖的特点是(B)A、卖方之间的竞争B、买方之间的竞争C、买方与卖方之间的竞争D、拍卖行与拍卖行之间的竞争16投人发出的标书是一项(A)A、不可撤销的发盘B、可撤销的发盘C、可随时修改的发盘D、有条件的发盘17来料加工和进料加工(C)A、均是一笔交易B、均是两笔交易C、前者是一笔交易,后者是两笔交易D、前者是两笔交易,后者是一笔交易18对外加工装配业务的承接方,无论是采用来件装配方式,还是采用来料加工方式,其赚取的是(D)A、增价拍卖B、减价拍卖C、密封式递价拍卖D、一般拍卖19某客商于2月份在期货交易所购进5月份交割的20万立方米木材合同一份,价格为每立方米55美元。
绪论一、思考题1.什么是国际货物买卖?有何特点?2.调整国际货物买卖关系的法律规范有哪些?3.试述进出口贸易的一般业务程序。
4.进料加工与来料加工有何区别?5.包销和独家代理有什么区别?6.试述套期保值的基本做法、适用的场合。
二、单项选择题1.在进出口贸易实践中,对当事人行为无强制性约束的规范是( C )。
A.国内法B.国际法C.国际贸易惯例D.国际条约2.与进出口贸易关系最大,也是最重要的一项国际条约是( A )。
A.《联合国国际货物销售合同公约》B.《国际贸易术语解释通则》C.《跟单信用证统一通则》D.《托收统一规则》3.在补偿贸易业务中,购进技术设备的一方用该技术设备投产后生产出来的产品偿还技术设备的价款或购买技术设备所用贷款的本息,这种方式称作( D )。
A.部分补偿B.间接补偿C.综合补偿D.直接补偿4.下列关于包销、代理的描述中,正确的是( A )。
A.包销商、独家代理商均享有指定商品的专营权B.包销商、代理商均得到货物实体C.包销商、代理商均得到货物的所有权D.包销商、代理商经营的目的均为获取佣金5.在来料加工业务中,料件与成品的所有权( C )。
A.成品属于供料方,料件属于加工方B.料件属于供料方,成品属于加工方C.属于供料方D.均属于加工方6.在独家代理和包销两种贸易方式中( B )。
A.前者是买卖关系,后者是代理关系B.前者是代理关系,后者是买卖关系C.都是代理关系D.都是买卖关系7.拍卖的特点是( C )。
A.卖主之间的竞争B.买主和卖主之间的竞争C.买主之间的竞争D.拍卖行与拍卖行之间的竞争8.有些国家的政府或海关在处理库存物资或没收货物时往往采用( C )。
A.增价拍卖B.减价拍卖C.密封式递价拍卖D.一般拍卖三、多项选择题1.下列对拍卖业务的描述恰当的有( ACD )。
A.拍卖是一种公开竞买的现货交易B.参与拍卖的买主,一般须向拍卖机构缴存一定数额的保证金C.拍卖己独特的法律和规章D.拍卖是在一定的机构内有组织地进行的2.下列对招标业务的描述正确的有( ABCD )。
《国际贸易实务》试题及答案一、选择题(每题2分,共20分)1. 国际贸易中,以下哪种贸易方式属于跨境电子商务?()A. 一般贸易B. 加工贸易C. 跨境电商D. 转口贸易答案:C2. 以下哪个术语表示卖方负责将货物交至指定地点,并承担将货物运至该地点的费用和风险?()A. FOBB. CIFC. DATD. DDP答案:D3. 以下哪种支付方式在国际贸易中最常见?()A. L/CB. D/PC. D/AD. T/T答案:A4. D/A答案:D/P4. 以下哪种单据是国际贸易中卖方在装运货物时提交的?()A. 提单B. 保险单C. 汇票答案:A5. 以下哪种单据是国际贸易中买方在支付时提交的?()A. 汇票B. 保险单C. 提单答案:D二、判断题(每题2分,共20分)6. 国际贸易中,以下哪种术语表示卖方负责将货物装上船并承担装运费用?()A. FOBB. FCAC. DAT答案:A7. 国际贸易中,以下哪种术语表示卖方负责将货物运至目的地并承担运输费用?()A. DAT答案:DAP8. 以下哪种术语表示卖方负责将货物运至指定地点并承担运输费用?()A. DDPB. FOBC. DAT答案:D9. 国际贸易中,以下哪种术语表示卖方负责将货物运至指定地点并承担运输费用?()A. DAP答案:D10. 国际贸易中,以下哪种术语表示卖方负责将货物运至指定地点并承担运输费用?()A. DDP答案:D11. 国际贸易中,以下哪种术语表示卖方负责将货物运至指定地点并承担运输费用?()A. DDPB. FOBC. DAT答案:D12. 国际贸易中,以下哪种单据是卖方在装运货物时提交的?()A. 提单B. 保险单C. 装运单答案:C13. 国际贸易中,以下哪种单据是买方在支付货款时提交的?()A. 汇票B. 提单答案:A14. 国际贸易中,以下哪种单据是买方在支付货款时提交的?()A. 汇票B. 提单C. 保险单答案:B15. 国际贸易中,以下哪种单据是买方在支付时提交的?()A. 汇票B. 保险单C. 提单答案:A三、简答题(每题10分,共30分)16. 简述国际贸易的主要环节。
得 97.5 分,满分 100 分
说明
问题 1 得 2.5 分,满分 2.5 分
三、单选题:
1.国际上有关国际贸易术语的国际贸易惯例主要有()
所选答案:D、以上都是
问题 2 得 2.5 分,满分 2.5 分
2.〈〈2000年通则〉〉中买方负责办理出口关手续的是()
所选答案: B、EXW ;
问题 3 得 2.5 分,满分 2.5 分
3.按照〈〈2000年通则〉〉的解释,采用CIP 条件成交,买卖双方风险划分的界限是()所选答案: C、装运港船舷;
问题 4 得 2.5 分,满分 2.5 分
4.按照〈〈2000年通则〉〉的解释,“运费付至”是指()
所选答案: D、CPT
问题 5 得 2.5 分,满分 2.5 分
二、单项选择题:
1.海洋运输的特点是:
所选答案: D、运输速度慢
问题 6 得 2.5 分,满分 2.5 分
2.班轮运费包括:
所选答案: A、基本运费+附加费
问题 7 得 2.5 分,满分 2.5 分
3.在规定装卸时间的办法中,使用最普通的是:
所选答案: C、连续24小时好天气工作日
问题 8 得 2.5 分,满分 2.5 分
4.下列()是表示“装船提单”的日期
所选答案: B、货于6月4日全部装完
问题 9 得 2.5 分,满分 2.5 分
5.在国际货物运输中,能够作为物权凭证的运输单据有:
所选答案: B、海运提单
问题 10 得 2.5 分,满分 2.5 分
6.过期提单是指卖方超过信用证规定的交单日期或在提单签发日期后()才到银行议付的提单。
所选答案: A、21天
问题 11 得 2.5 分,满分 2.5 分
5、信用证的等一付款人是
所选答案: B、开证行
问题 12 得 2.5 分,满分 2.5 分
四、判断题
1、只有银行承兑汇票才可在贴现市场上贴现()
所选答案:错
问题 13 得 2.5 分,满分 2.5 分
3、保兑信用证中的保兑行对保兑信用证负等一性的付款责任()
所选答案:对
问题 14 得 2.5 分,满分 2.5 分
4、汇票经背书后,使汇票的收款权利转让被背书人,被背书人若事后遭到拒付,可向前手
行使物追索权()
所选答案:对
问题 15 得 2.5 分,满分 2.5 分
5、一张不可撤销的信用证,无论在什么情况下,都可以撤销()
所选答案:错
问题 16 得 2.5 分,满分 2.5 分
11、对原发盘内容变更的答复盘为还盘。
所选答案:错
问题 17 得 2.5 分,满分 2.5 分
l2、对接受生效的时间,大陆法系采用“到达生效”,英美法系采用“投邮生效”的原则,但对逾期接受,两法系均认为其不为有效接受。
所选答案:对
问题 18 得 2.5 分,满分 2.5 分
13、《公约》在接受的撤回或修改问题上,采用“送达生效”的原则。
所选答案:对
问题 19 得 2.5 分,满分 2.5 分
14、按《公约》规定,接受生效的时间实际上就是合同订立的时间。
所选答案:对
问题 20 得 2.5 分,满分 2.5 分
2、英美法规定,合同只有在有对价时,才是法律上有效的合同。
所选答案:对
问题 21 得 2.5 分,满分 2.5 分
3、我国签订的涉外经济合同,必须以书面方式订立,否则此合同无效。
所选答案:对
问题 22 得 2.5 分,满分 2.5 分
4、受益人对修改的信用证可以全部接受,也可以部分接受。
所选答案:错
问题 23 得 2.5 分,满分 2.5 分
5、报关单上须有报关单位的签章和报关人员的签章,否则海关不接受。
所选答案:错
问题 24 得 2.5 分,满分 2.5 分
6、具有报关员资格的人可代表任何公司完成报关工作。
所选答案:错
问题 25 得 2.5 分,满分 2.5 分
9、海关发票与商业发票一样均无固定格式。
所选答案:错
问题 26 得 2.5 分,满分 2.5 分
10、领事发票与海关发票的作用基本一致,两种发票格式也均为固定的。
所选答案:错
问题 27 得 2.5 分,满分 2.5 分
二、选择题
1、出口合同履行中的“三平衡”是指哪方面的综合平衡()
所选答案: A、货证船
问题 28 得 2.5 分,满分 2.5 分
2、如我方是按买方样品交货的,一旦第三方控告我方,则我方()所选答案: D、视情况再定
问题 29 得 2.5 分,满分 2.5 分
4、进出口业务中,对L/C的审核机构为()
所选答案: C、出口商和银行
问题 30 得 2.5 分,满分 2.5 分
5、出口商对L/C的审核内容有()
所选答案: A、开证行资信受益人金额运输单据
问题 31 得 0 分,满分 2.5 分
6、如L/C的修改通知书包括多项内容,则卖方()
所选答案: E、部分接受或部分拒绝
问题 32 得 2.5 分,满分 2.5 分
8、报关时提交的单据主要有()
所选答案: C、报关单装箱单发票商检证
问题 33 得 2.5 分,满分 2.5 分
9、国际货物买卖中,卖方的基本义务是()
所选答案: E、转移货物的所有权
问题 34 得 2.5 分,满分 2.5 分
10、《统一惯例》规定,任何L/C都必须具备()
所选答案: B、付款地点
问题 35 得 2.5 分,满分 2.5 分
2、货、证、租船订舱及制单结汇是出口合同履行中最重要的环节。
所选答案:对
问题 36 得 2.5 分,满分 2.5 分
3、卖方按买方样品生产,一旦提交货物侵犯他人的专利权,则仍须承担侵权责任。
所选答案:错
问题 37 得 2.5 分,满分 2.5 分
5、按《统一惯例》规定:一切信用证均须规定一个到期日,否则该证无效。
所选答案:对
问题 38 得 2.5 分,满分 2.5 分
6、信用证的修改应由开证人或开证行完成。
所选答案:错
问题 39 得 2.5 分,满分 2.5 分
8、保兑行如对修改的信用证不加保兑的话,则必须毫不延迟地告知开证行和受益人。
所选答案:对
问题 40 得 2.5 分,满分 2.5 分
11、报关单上须有报关单位的签章和报关人员的签章,否则海关不接受。
所选答案:错。