偏光镜的使用方法
- 格式:doc
- 大小:751.00 KB
- 文档页数:14
宝石偏光镜操作方法
宝石偏光镜是用来观察宝石的偏光性质的工具。
下面是宝石偏光镜的操作方法:
1. 将宝石放在工作台上,并确保光线可以透过宝石。
2. 将偏光镜靠近宝石,确保镜片上的标记与宝石呈现出直角。
3. 调整偏光镜的位置,使得透过镜片的光线与宝石上的特定方向对齐。
4. 观察宝石在不同方向上的光学性质。
根据宝石是否显示出彩虹色光线、斑驳不均的颜色或其他特殊效果,可以判断宝石的偏光性质。
5. 尝试旋转宝石,并注意其在不同方向上的光学效果是否发生变化。
6. 如果你了解宝石的特定光学属性,可以根据它与偏光镜反应的方式来判断宝石的类型或是否经过了任何处理。
需要注意的是,操作宝石偏光镜时要小心,避免在镜片上产生划痕或损坏宝石。
同时,宝石偏光镜只能作为初步鉴定宝石的手段,如果需要更准确的判断,建议寻求专业的宝石鉴定师的帮助。
偏光镜的使用方法一、基本概念1、自然光:在垂直光波传播方向的平面内均匀振动的光2、偏振光(偏光):在垂直光传播方向的平面内只沿某一个特定方向振动的光。
产生方法:(1)Nical(尼科尔)棱镜(2)偏光片3、消光:透明材料在正交偏光镜下不透光(变光)的现象。
4、全消光:在正交偏光镜下,转动材料360度,始终不透光的现象。
二、原理与结构1、原理(1)自然光经过两个振动方向相互垂直的偏光片时,无光线射出。
(2)自然光经过晶体宝石材料,经过折射作用,可转变为偏振光。
(3)根据均质或非均质宝石在正交偏光镜下的不同现象,来提供鉴定宝石的依据。
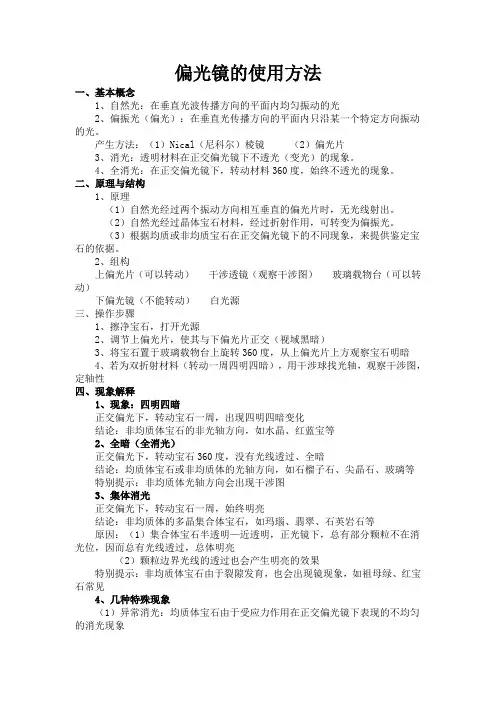
2、组构上偏光片(可以转动)干涉透镜(观察干涉图)玻璃载物台(可以转动)下偏光镜(不能转动)白光源三、操作步骤1、擦净宝石,打开光源2、调节上偏光片,使其与下偏光片正交(视域黑暗)3、将宝石置于玻璃载物台上旋转360度,从上偏光片上方观察宝石明暗4、若为双折射材料(转动一周四明四暗),用干涉球找光轴,观察干涉图,定轴性四、现象解释1、现象:四明四暗正交偏光下,转动宝石一周,出现四明四暗变化结论:非均质体宝石的非光轴方向,如水晶、红蓝宝等2、全暗(全消光)正交偏光下,转动宝石360度,没有光线透过、全暗结论:均质体宝石或非均质体的光轴方向,如石榴子石、尖晶石、玻璃等特别提示:非均质体光轴方向会出现干涉图3、集体消光正交偏光下,转动宝石一周,始终明亮结论:非均质体的多晶集合体宝石,如玛瑙、翡翠、石英岩石等原因:(1)集合体宝石半透明—近透明,正光镜下,总有部分颗粒不在消光位,因而总有光线透过,总体明亮(2)颗粒边界光线的透过也会产生明亮的效果特别提示:非均质体宝石由于裂隙发育,也会出现镜现象,如祖母绿、红宝石常见4、几种特殊现象(1)异常消光:均质体宝石由于受应力作用在正交偏光镜下表现的不均匀的消光现象常见:1)斑纹状、波状、格子状、蛇皮状:合成尖晶石常见2)假十字消光:常见于玻璃、塑料及其他人工合成材料中结论:均质体宝石异常消光的确定方法:上下偏光片正交是将宝石转至最亮,快速旋转上偏光片,如果宝石更亮,则为异常消光,不发生变化为双折射消光(2)全暗假象某些高折射的宝石:锆石、金红石等,台面向下放置有时候由于全反射几乎没有光线透过,出现全暗现象解决方法:可以选择不同的刻面放置,并结合其他仪器判定(3)全亮现象:裂隙特发育宝石(祖母绿、红宝石常见)五、干涉图的观察1、原理:光线在非均质体宝石中传播,产生双折射,分解成两条振动方向相互垂直的偏光,二者的RI不同(传播速度不同)造成一定的光程差,经锥光的会聚产生干涉作用,而形成干涉图2、现象:1)一轴晶干涉图:黑十字加干涉色圈2)二轴晶干涉图:弯曲的单(双)臂+干涉色圈3)牛眼干涉图(中空十字及干涉色圈):水晶类宝石(特有)4)螺旋桨状干涉图:某些紫晶(具有复杂双晶的、合成的一般没有) 3、观察方法1)上下偏光出于正交位置2)全方位转动宝石寻找光轴方向(出现干涉色的方法)3)在干涉色最密集的方向加干涉球观察4)干涉球的位于上偏光片与宝石之间特别提示:干涉图仅在透明非均质体宝石的单晶体中出现六、用途1、确定宝石的光学特征(均质体、非均质体、异常双折射、集体消光)2、确定宝石的轴性(一轴晶、二轴晶):利于干涉球3、观察宝石的多色性:使用单偏光(上下偏光片平行),转动宝石观察颜色变化七、注意事项八、适用于透明—半透明宝石(透明度差的宝石结论不可靠)九、至少从三个方向进行观察(避免光轴方向及全反射)十、裂隙、裂理、双晶、包体较多的宝石对结论的影响十一、样品过小或有异常消光的样品,要结合其他仪器进行验证十二、注意黑十字异常消光与一轴晶干涉图的区别分光镜的使用方法一、分光镜是利用分光二件(棱镜和光栅)将白光分解成不同组成波长的单色光的仪器。
火山岩岩矿鉴定简易手册(一)偏光显微镜的使用与调节1 熟悉偏光显微镜的构造、装置、使用和维护保养方法2 调节照明(对光)(1)装上低倍或中倍物镜,打开锁光圈,轻轻推出上偏光镜、勃氏镜及聚光镜(2)转动反光镜至视域最亮为止。
如果总是对不亮,可以轻轻抽出目镜或推入勃氏镜,然后转动反光镜至视域内看到光源为止。
此时加上目镜或推出勃氏镜,视域必然最亮。
3 调节焦距(准焦)(1)将一薄片置于载物台上(注意必须使盖玻璃朝上),用弹簧夹夹住。
(2)从侧旁看物镜镜头,转动粗动螺丝,使镜筒下降,至物镜到最低位置(注意切勿压碎薄片)。
(3)从目镜中观察,同时转动粗动螺丝,使镜筒上升,当视域中刚刚出现物象时,改用微动螺丝,使物象清晰为止。
(4)换用高倍物镜,用同法调节焦距。
在调节焦距时,绝不能眼睛看着目镜下降镜筒,因为这样很容易压碎薄片并损坏物镜。
在调节高倍物镜焦躁时,尤应注意。
因为高倍物镜的焦躁很短,镜头几乎与薄片接触,若薄片盖玻璃朝下时,不但无法准焦,而且常有压碎薄片,割伤镜头的事故发生。
4 校正中心在校正中心前,必须检查接物镜位置是否正确,如物镜没有安装在正确位置上,中心不但不能校正,而且往往容易损坏物镜和校正螺丝。
校正中心时,如发现螺丝旋转费力,或失效时,应立即报告,请求指导,切勿强力扭动。
校正中心的方法,参阅教材的有关部分。
二颜色和多色性的观察,解理及解理夹角的测量1 确定下偏光镜的振动方向观察许多光学现象,必须知道下偏光镜的振动方向。
为此,在进行单偏光镜下的晶体光性研究之前,必须确定下偏光镜振动方向,并使之固定,不要轻易改变。
(1)在一薄片中选择一个具清晰解理的黑云母,置视域中心。
(2)旋转物台使黑云母解理缝与东西十字丝平行。
此时如果云母颜色最深,则东西十字丝方向即为下偏光镜振动方向。
否则,则需转动下偏光镜,至黑云母颜色最深为止。
2 颜色、多色性及吸收性的观察(1)使薄片中黑云母分别置视域中心,旋转物台使黑云母解理缝、电气石延长方向平行下偏光镜振动方向,观察颜色并注意颜色浓度。
偏光镜的使用方法偏光镜的使用方法,朋友推荐买了一块偏光镜,以前从来没用过偏光镜,所以向大家请教偏光镜怎么用,用过的朋友帮忙说说偏光镜的使用方法cpl中文名圆偏振镜还有人叫它偏光镜。
安装上cpl之后,旋转镜片(cpl是有两片镜片的,前面可以旋转),然后观察lcd或者单反取景器,直到达到你满意效果后在拍摄。
装cpl记得卸下uv,另外cpl不适合一直装在镜头上面,不然等于损失两档光圈,成像还大受影响。
cpl还可以作为灰镜使用,大约降两档曝光。
cpl和pl连在一起可以作为可调灰镜,应用十分广泛。
偏光镜运用在拍摄风景照时,对云层的表现有极好的效果。
蓝色天空的光线折射率比被白云散射后的光线来得大。
利用偏光镜也可以使绿叶的颜色更饱和及消除低角度拍摄城市景物的灰雾。
偏振镜不是万能的。
如果阳光角度不合适,非金属表面反射的眩光可能偏振光成分很小。
例如,拍摄树叶往往不能消除所有反光。
如果使用超广角镜头,很难在画面中取得一致的效果。
尤其拍摄天空时,与太阳夹角成90度的方向压的很暗,而其它方向几乎没有效果,造成天空颜色和亮度不均匀。
拍摄水面时,部分水面没有反光,而另一部分反光很强。
偏振镜由于有转动部分,厚度较大,用在超广角镜头上有可能挡角。
使用偏振镜时,由于需要转动滤镜,不宜使用遮光罩,应当尽量把相机放在阴影中拍摄。
线偏振镜与圆偏振镜价格差异很大。
一台相机能否使用PL,要通过试验来确定。
首先确定AF:转动PL镜到不同方向,半按快门开启自动对焦(有的机身有专门AF启动按键)。
如果任意方向都能正常自动聚焦,说明这种机身能够使用PL镜实现AF功能。
反之,如果某个方向AF失灵,那就必须购买CPL镜了!再试验AE:镜头前面装上PL镜后,垂直对着均匀白墙测光。
旋转PL镜到不同方向,仔细观察测光值是否有变化。
如果有变化,只好购买CPL了!如果AE和AF 都没有问题,以后也不打算购买别的机身,那就可以购买PL镜了!cpl主要用途在于消除非金属表面无用的反光。
偏光显微镜的使用规范
偏光显微镜是精密而贵重的光学仪器,又是教学和科研工作中必不可少的常用工具,如有损坏,将直接影响教学和科研工作,因此应该注意保养、爱护,使用时应当自觉遵守使用操作规程。
偏光显微镜的使用规范:
1)使用前应进行检查。
2)显微镜要对座固定使用,不利随意改换和搬动显微镜。
搬动和放置显微镜时,动作要轻,严防震动,以免损坏光学系统。
移动显微镜时,必须手握镜臂,并托住镜座。
3)显微镜所有镜头均经校验,不得自行拆开。
镜头必须保持清洁,如有尘土,需用笔刷或镜头纸轻轻地将灰尘清除,切勿用手或其他物品拭擦,以防损坏镜头。
4)显微镜镜头及其他附件,需置原附件盒中,并放在固定位置,严防坠地,附件用毕放回原处。
5)切勿随便自行拆卸显微镜,或将附件调换使用。
6)薄片置于物台上时,薄片盖玻片必须向上,并用弹簧夹夹住薄片。
7)用高倍物镜准焦时,需眼睛旁观,切忌眼睛在目镜中观察,以免造成薄片压碎,损坏物镜。
8)更换物镜时,一定要用手握物镜转盘转动,切忌用手直接握住物镜转动,以免物镜转动。
9)使用上偏光镜及勃氏镜时,切忌猛力推送,以免震坏。
10)仪器损坏或调节失灵时,切勿强力扭动。
11)显微镜使用完毕,需将上偏光镜及勃氏镜推入,转动粗动手轮将物镜提起,镜筒上要留一目镜,关闭电源,并罩上仪器罩。
偏光镜的使用方法偏光镜又称为偏光仪,是根据平面偏振光的原理制作的检测宝石光性的仪器。
平面偏振光是在垂直于光波传播方向平行于一个平面振动的光。
偏光仪中的偏光片是由各向异性材料组成的,分上、下两片。
通过偏光片的吸收作用,能消除自然光中其他方向的偏振光,只允许一个方向的偏振光通过;转动偏光仪的上偏光片,当上、下偏光片振动方向一致时,视域全亮;当上、下偏光片振动方向正交(互相垂直)时,通过下偏光片的光因振动方向和上偏光片方向垂直,而不能通过上偏光片,故视域全暗;在正交偏光下,载物台上放置不同光性的材料,旋转载物台360°,视域中显示不同的明暗变化现象。
因此,根据不同的现象可以判断材料的光性。
此外,在偏光镜的单偏光下可以观察宝玉石的多色性,但不如二色镜优越,很少使用;在偏光镜上加一个透镜,或另配一个玻璃干涉球,可以用来观察各向异性宝玉石的干涉图特征,从而确定宝玉石的轴性。
干涉图是非均质体在偏光镜下所表现出的由色环和黑带组成的图案,是由锥形偏光、非均质体和上偏光共同作用而产生的干涉所形成的。
偏光镜结构偏光镜主要由上、下两片偏光片及载物台和光源组成。
上偏光片可以旋转;下偏光片是固定的;载物台位于偏光片之上,也是可以旋转的;光源位于下偏光片之下,由普通灯泡提供照明。
偏光镜的使用——宝石的光性测定操作准备(1)使用环境。
操作时无干扰光源。
(2)仪器要求。
稳定点操作台、偏光镜。
(3)样品要求。
透明或半透明的清洁的宝石样品。
操作步骤步骤1清洁宝石样品和偏光镜。
步骤2 将宝石样品置于载物台上,若是刻面宝石应台面朝上,以免产生假全暗现象。
步骤3 打开光源,转动上偏光片,使视域变到最暗,也就是说使上、下偏光镜正交。
步骤4转动载物台360°,仔细观察样品明暗变化特点并记录。
观察(1)视域全暗,说明宝石是均质体。
均质体宝石允许各个振动方向的光通过,来自下偏光片的偏振光通过各向同性的宝石后,振动方向不变,与上偏光片振动方向依然是垂直的,光线不能通过上偏光片,因此任意转动载物台上的宝石,视域全暗,即消光。
偏振镜的使用偏振镜偏振镜,也叫偏光镜,简称PL镜,是滤色镜的一种,常常被运用于拍摄一些反光的景物。
偏光镜由两片光学玻璃夹着一片有定向作用的微小偏光性质晶体(如云母)组成。
还有另一种制造方法,两片光学玻璃之间的夹层涂有聚乙烯膜或聚乙烯氰一类的结晶物,这一聚合物涂层可产生极细的栅栏状的结构,好像是一道细密的栅栏,只允许振动方向与缝隙相同的光通过。
再将这两片玻璃各自独立地安装在可以旋转的环圈里,通过旋转其中一镜片便可以消除被摄物体表面的偏振反射光。
这层涂膜会逐渐老化失效,而且受潮和撞击、震动也会缩短使用寿命。
说到底,使用聚合物涂层的CPL就是消耗品,不是耐用品。
在正常情况下,使用五六年没问题。
一、为什么要使用偏振镜大部分人,确切地说是绝大部分摄影爱好者,在镜头前面都安装了UV镜。
UV镜的作用是滤去紫外线对胶片的影响,由于数码机的CCD对紫外线不感光,可以将紫外线吸收,排除紫外线对CCD的干扰,有助于提高影响的清晰度和色彩的还原效果,但是,数码单反相机由于成像原理与胶片有本质区别,紫外线对成像的影响并不大。
所以实际上UV镜在数码单反上的作用仅仅是保护镜头而已,同时,劣质镀膜的UV镜反而对成像有影响,因为在UV镜和镜头前片之间会形成一个空间,光线在这个空间多少会形成反射和再反射,从而在某种光线角度下产生一些不必要的眩光或传说中的"鬼影",所以有一部分对成像要求孜孜不倦的人是不愿意使用UV镜的。
虽然UV镜可以保护镜头镀膜,但偏振镜也可以起到保护镜头的作用。
还能有选择地让某个方向振动的光线通过,消除或减弱非金属表面的强反光,从而消除过减轻光斑,使照片显得颜色更加饱和,画面更加清晰。
使用偏振镜不是把天上地下的物体一律不分地压暗,而是有选择地,对天空和反射偏振光的物体有压暗效果,对其他物体就没有。
所以,在多数情况下,使用偏振镜可以缩小天空和地面景物的亮度差距。
无色的UV镜:灰色的偏振镜:理论上说,除金属反光外,都会存在一定程度的偏振光。
偏光镜使用技巧
偏光镜是一种特殊的太阳镜,通过特殊的材料和制作工艺,能够有效地过滤掉来自水面、雪地、公路等平面的强烈反射光线和透射光线中的偏振波,减轻眼睛对光线的刺激,保护视力。
下面是关于偏光镜使用技巧的一些建议。
1. 选择合适的偏光镜:不同的环境和用途需要不同的偏光镜。
如果您经常从事户外活动,如驾驶、钓鱼、滑雪等,建议选择适宜的镜片颜色和材质。
灰色镜片适合大多数情况下的使用,而棕褐色镜片适合驾驶和钓鱼等活动,因为它能够减少眩光并增强对比度。
2. 正确佩戴偏光镜:将镜腿分开,然后将偏光镜轻轻放在鼻梁上,再将镜腿向后放下。
注意不要用力过猛以免损伤镜腿或镜框。
调整镜腿的位置,使镜片与脸部紧密贴合,以防止光线从侧面进入眼睛。
3. 利用偏光镜过滤反射光:偏光镜主要作用是过滤掉水面、雪地、公路等平面的强烈反射光。
当您在这些环境中时,可以倾斜头部或眼睛,通过改变视角来寻找最佳的使用角度。
视角的变化可以调整偏光镜的过滤效果,以获得更好的视觉效果。
4. 注意偏光镜的保养:偏光镜对于日常的保养和清洁很重要,避免使用力过大的物体接触镜片,以免刮伤。
在清洗时,可以使用温水或专用的镜片清洁剂擦拭,然后用柔软的织物轻轻擦干。
5. 避免将偏光镜暴露在高温或强烈阳光下:长时间暴露在高温环境下会对偏光镜的镜片和镜框造成损害。
避免将偏光镜放在车内或阳光直射的地方,以免导致变形或褪色。
总之,偏光镜能够提供额外的视觉保护,减轻眼睛对强烈光线的刺激。
正确选择和使用偏光镜,可以使您在户外活动中获得更好的视觉效果和舒适感。
记住以上几点技巧,享受偏光镜带来的好处吧!。
偏光显微镜用途及使用注意事项偏光显微镜是利用光的偏振特性对具有双折射性物质进行讨论鉴定的必备仪器,是用于讨论所谓透亮与不透亮各向异性材料的一种显微镜,在地质学等理工科专业中有紧要应用。
凡具有双折射的物质,在偏光显微镜下就能辨别的清楚,当然这些物质也可用染色法来进行察看,但有些则不可用,而必需利用偏光显微镜。
反射偏光显微镜是利用光的偏振特性对具有双折射性物质进行讨论鉴定的必备仪器,可供广阔用户做单偏光察看,正交偏光察看,锥光察看。
一、紧要特点偏光显微镜的特点,就是将一般光更改为偏振光进行镜检的方法,以辨别某一物质是单折射性(各向同性)或双折射性(各向异性)。
双折射性是晶体的基本特征。
因此,偏光显微镜被广泛地应用在矿物、高分子、纤维、玻璃、半导体、化学等领域。
在生物学中,很多结构也具有双折射性,这就需要利用偏光显微镜加以区分。
在植物学方面,如辨别纤维、染色体、纺锤丝、淀粉粒、细胞壁以及细胞质与组织中是否含有晶体等。
在植物病理上,病菌的入侵,常引起组织内化学性质的更改,可以偏光显微术进行辨别。
二、工作原理偏光显微镜的两个偏振滤光片互为90°,以获得所谓的“暗位”,此时视野是全黑的;假如样品在光学上表现为各向同性(单折射体),则无论怎样旋转载物台,视场仍是黑暗;这是由于起偏镜所形成的线偏振光的振动方向不发生变化,依据马吕斯定律,透射光的强度为0;假如样品具有双折射特性,则视野会变亮,这是由于从起偏镜射出的线偏振光进入双折射体后,产生振动方向不同的两种直线偏振光(o光和e光);当这两种光通过检偏镜时,由于e光并不服从折射定律,其与检偏镜偏振方向不是90°,所以可透过检偏镜,视野上就可以看到光亮的象。
三、应用用途1.偏振光在各向异性金属磨面上的反射在正交偏振光下察看各向异性晶体。
因光学各向异性金属在金相磨面上呈现的各颗晶粒的位向不同,即各晶粒的“光轴”位置不同,使各晶粒的反射偏振光的偏振面旋转的角度不同;通过偏光显微镜后,便可在目镜中察看到具有不同亮度的晶粒衬度。
偏光显微镜焦距调整的方法步骤
偏光显微镜焦距调整的方法步骤如下:
正交偏光的调整:所谓正交偏光,是指偏光镜的偏振轴与分析镜的偏振轴呈垂直。
将分析镜推入镜筒,转动起偏镜来调节正交偏光。
此时,目镜中无光通过,视区全黑。
在正常状态下,视区在最黑的位置时,起偏振镜刻线应对准0°位置。
调节焦距:将欲观察的薄片置于载物台中心,用夹夹紧。
从侧面看着镜头,先旋转微调手轮,使它处于中间位置,再转动粗调手轮将镜筒下降使物镜靠近试样玻片,然后在观察试样的同时慢慢上升镜筒,直至看清物体的像,再左右旋动微调手轮使物体的像最清晰。
切勿在观察时用粗调手轮调节下降,否则物镜有可能碰到玻片硬物而损坏镜头,特别在高倍时,被观察面(样品面)距离物镜只有0.2~0.5mm,一不小心就会损坏镜头。
物镜中心调节:偏光显微镜物镜中心与载物台的转轴(中心)应一致。
在载物台上放一透明薄片,调节焦距,在薄片上找一小黑点移至目镜十字线中心O处,载物台转动360°。
如物镜中心与载物台中心一致,不论载物台如何转动,黑点始终保持原位不动;如物镜中心与载物台中心不一致,那么,载物台转动一周,黑点即离开十字线中心,绕一圆圈,然后回到十字线中心。
偏光显微镜操作流程偏光显微镜是一种广泛应用于科学研究和工业领域的高级显微镜。
它通过偏振器和偏光镜的组合来产生偏振光,从而可以观察材料的光学性质和结构。
本文将介绍使用偏光显微镜的详细操作流程。
步骤一:准备工作1. 确保操作环境清洁,并戴上适当的实验室安全眼镜。
2. 检查偏光显微镜是否处于关闭状态,如果是的话,打开电源并调整镜筒高度,使其与视线保持平行。
3. 确保显微镜镜头清洁无尘,并用适当的纸巾和显微镜镜片清洗液进行擦拭。
步骤二:样品制备1. 准备待观察的样品,并将其放置在显微镜样品夹上。
确保样品表面平坦且无污染物。
2. 使用显微镜镜头调焦旋钮,将样品移至观察区域的近焦面。
步骤三:光线调节1. 打开显微镜光源,并将其调至适当亮度。
2. 在偏光显微镜上,找到独立于光源的偏光器旋钮,并将其旋转到“关”或“交叉”位置,以消除样品中的任何偏振效应。
步骤四:获取初始观察1. 轻轻调整显微镜镜头调焦旋钮,使观察区域的样品清晰可见。
2. 确保调焦时不要碰触样品或样品夹,以免造成损坏或滑移。
步骤五:加入偏振光1. 慢慢旋转偏光器旋钮,直到观察到最佳对比度和最明亮的样品图像。
这里需要根据具体情况调整,以获得最佳观察效果。
2. 注意,如果样品是有机材料或含有液体部分,需要特别小心旋转偏光器旋钮,以避免样品移动或外泄。
步骤六:旋转偏光显微镜1. 将偏光镜旋转90度,使其与偏光器的振动方向垂直。
这样可以调整光的振动方向,观察样品在不同偏振方向下的变化。
2. 同时,通过旋转样品夹,观察样品在不同角度下的光学性质。
步骤七:测量和记录1. 使用显微镜目镜中的刻度尺或显微镜软件,测量和记录样品的相关性质,如晶体结构、折射率等。
2. 在记录数据时应准确、清晰地标明观察条件,如偏光方向、放大倍数等。
步骤八:清洁和关闭1. 使用纸巾和清洁液轻轻擦拭显微镜镜头,保持其干净。
2. 关闭显微镜光源,并将偏光显微镜处于关闭状态。
3. 归还或妥善存放偏光显微镜和相关配件。
偏振镜怎么⽤?长期挂镜头上吗?
偏振镜,也叫偏光镜,简称PL镜,是⼀种滤⾊镜。
偏振镜的作⽤
1.过滤反射光线,增加成像反差。
2,有效减弱或者消除⾮⾦属表⾯的反光。
3.有效提⾼⾊彩的饱和度,提⾼反差。
风光摄影中,常⽤来表现强反光处的物体的质感,突出玻璃后⾯的景物,压暗天空和表现蓝天⽩云等。
拍摄下⾬后或含⽔较⼤的植物,叶⾯反光、加偏振后使得叶⼦更绿。
使⽤⽅法
将圆偏光镜旋紧在镜头上,接着就是不断的旋转上圈,以改变光线进⼊相机的⾓度,这样便可以达到消除物体反光、增加照⽚饱和度的效果,表现蓝天⽩云。
使⽤偏振镜的时,在取景器⾥观察需要消除的反光,左右掐住偏振镜的前环慢慢旋转――很快会找到最佳的旋转⾓度让反光消失。
不过,偏振镜⼀次只能滤除⼀个⽅向的偏振光,可能同⼀个画⾯中滤掉玻璃反光时,⽔⾯上的反光就滤不掉。
偏振镜会导致2-3倍的光线损失,在光线稍不充⾜的情况下,要谨慎使⽤。
偏振镜是个好东西,但绝不是可以⼀直安在镜头上。
偏光显微镜(Polarizing microscope )1. 2. 3. 4. 5. 6. 7.8. 9. 10. 11. 先把显微镜下的画面调节清楚,再转动偏振片,继续观察。
放标本玻片于载物台中,下降镜筒到快近玻片处,下降集光器或调小光圈,慢慢用粗调上升镜筒,直至看清标本为止。
用高倍镜时,在低倍镜看清的位置,放大光圈和上升集光器,直接在低倍镜下转换,调节细调节器至看清为止。
(偏光显微镜共有两个偏振片,聚光镜上一个,物镜后方一个。
在不加样品的条件下将两个偏振片的夹角转成90度。
这时视野里一片漆黑,就行了。
加上样品载玻片后,如果有晶体,镜下就能看到它闪闪的亮光了。
需要使用正交偏光,即上下偏光镜呈90度。
插入你制成的试板,旋转物台360度,如果出现4次消光(只有4个角度视域是黑的),说明是非等轴晶体)。
(二)详细的1 使用前的检查1.1.确定起偏振镜或检偏振镜振动方向:将检偏振镜自镜中推出、只留一个起偏振镜观察工作台上黑云母切片、转动工作台,当黑云母解理与起偏振镜的振动方向平行时对黑云母吸收性最强,此时呈现深棕色,当解理与起偏振镜的振动方向垂直时,黑云母吸收性微弱,此时晶体呈现淡黄色,据此就能确定起偏振镜的振动方向。
另一法是将起偏振镜自显微镜上取下,通过起偏振镜以较大倾斜角观察任一光亮的反射表面,转动起偏振镜至一最暗位置,即可确定起偏振镜振动方向与水平方向(左右不限)垂直、因光亮表面反射来的部分偏振光振动方向始终是观察者的左右方向。
本仪器上的起偏振镜振动方向为观察者的左右方向。
1.2.起偏振镜与检偏振镜正交:将检偏振镜推入(为观察清楚,应取下目镜、物镜及拨开聚光镜前片),转动起偏振镜,观察到最暗位置,即系正交位置,此时起偏振镜刻线应对准00(1800)。
1.3.目镜分划板十字线与起偏振镜、检偏振镜振动方向平行:检查方法同 1.1.在单偏光下观察黑云母切片,当黑云母解理与起偏抵镜的振动方向平行时,颜色最深,呈深棕色,此目镜分划板十字线之一应与黑云母解理方向平行。
戴偏光镜要注意什么细节戴偏光镜是一种可以有效减少眩光和提高视觉清晰度的眼镜。
它的特殊设计可以过滤掉反射光,减少镜面反射和折射,从而减少眩光的影响。
然而,要想正确地使用和保护偏光镜,我们需要注意以下几个细节。
首先,选择合适的偏光镜。
在购买偏光镜时,我们应该选择适合自己的镜框和镜片。
镜框应该符合脸型,同时要选择质量好、合适舒适的镜架。
镜片则应该选择具有良好的防紫外线功能和抗刮花能力的镜片。
此外,还可以根据个人需求选择不同的镜片颜色,比如灰色镜片适合日常佩戴,黄色镜片适合夜间驾驶等。
其次,正确佩戴和调整偏光镜。
将镜腿平放在双耳后方,轻轻旋转镜腿,使镜片与脸部紧贴,确保镜片垂直于地面,以获得最佳的视觉效果。
如果不适应佩戴偏光镜的初始感觉,可以逐渐延长佩戴时间,使眼睛逐渐适应。
另外,根据个人需求和光线环境,可以调整偏光镜的旋转角度,以最大程度地减少眩光。
再次,正确保养偏光镜。
偏光镜应该经常进行清洁保养,避免灰尘和污垢的积累。
可以用清洁剂轻轻擦拭镜片,避免使用含酒精或酸碱成分的清洁剂。
同时,应该使用专用的眼镜布或柔软的纯棉布进行擦拭,以避免划伤镜片。
当不需要佩戴偏光镜时,应该将其放在专用的眼镜盒中,避免挤压和摔落,以延长偏光镜的使用寿命。
此外,还需要注意以下几个细节。
在驾驶汽车时,虽然偏光镜可以减少眩光的干扰,但是它也会过滤掉部分仪表盘的光线,所以在观察仪表盘的时候需要调整偏光镜的角度或者临时摘下。
在户外运动时,如果眩光过强,建议佩戴帽子,以进一步减少对眼睛的刺激。
另外,在购买偏光镜时,最好选择有正规品牌和认证的产品,以保证质量和效果。
总之,戴偏光镜需要注意以上几个细节。
选择合适的偏光镜、正确佩戴和调整、正确保养和注意使用细节,都能确保偏光镜充分发挥其功能,保护我们的眼睛,提高视觉舒适度和清晰度。
偏光显微镜的使用
(1)打开电源开关,将偏光显微镜和电脑开机。
(2)调节上、下偏光正交:载物台上不放矿片,推入上偏光镜,若视野完全黑暗,说明上、下偏光镜振动方向正交,若不黑暗,说明不正交,需校正上偏光镜方向,转动上偏振镜,使视域达到最暗为止。
(3)对光:转动粗准焦螺旋,使镜筒徐徐上升,然后转动转换器,使低倍物镜对准通光孔;用手指转动遮光器(或片状光圈),使最大光圈对准通光孔,同时转动反光镜,使其朝向光源,使视野内亮度均匀合适。
(4)校正中心
①观察旋转工作台上的矿片,在矿片中找一小黑点,使位于偏光显微镜目镜十字线中心。
②转动工作台时,若物镜光轴与工作台中心不一致,黑点即离开十字线中心绕一个圆转动。
圆的中心O即为工作台的中心。
③调节载物台上两个调节螺丝,使小黑向O点移动,直到转动工作台时,小黑点不动,其它个点绕小黑点作圆周运动为止。
(5)调节焦距
①将制好的光薄片置于物台中心,必须将光薄片物料面朝上,用薄片夹夹好。
②转动转动粗准焦螺旋,使镜筒徐徐下降,当物镜镜头与载物台的玻片相距2~3mm时停止,观看目镜视野,并转动粗准焦螺旋,使镜筒徐徐上升,直到看清物象为止。
如果不清楚,可调节细准焦螺旋,至清楚为止。
(6)移动矿片:当一个视野中的胶磷矿测完后,按左右方向移动矿片,继续观测。
(7)正交观测,在单偏光下推入上偏光镜,观察各种矿物的消光性。
(8)观测完毕后,关闭偏光显微镜和电脑。
偏光显微镜应⽤及使⽤⽅法⽤偏光显微镜研究聚合物的结晶形态是⽬前实验室中较为简便⽽实⽤的⽅法。
众所周知,随着结晶条件的不⽤,聚合物的结晶可以具有不同的形态,如:单晶、树枝晶、球晶、纤维晶及伸直链晶体等。
在从浓溶液中析出或熔体冷却结晶时,聚合物倾向于⽣成这种⽐单晶复杂的多晶聚集体,通常呈球形,故称为“球晶”。
球晶可以长得很⼤。
对于⼏微⽶以上的球晶,⽤普通的偏光显微镜就可以进⾏观察;对⼩于⼏微⽶的球晶,则⽤电⼦显微镜或⼩⾓激光光散射法进⾏研究。
聚合物制品的实际使⽤性能(如光学透明性、冲击强度等)与材料内部的结晶形态,晶粒⼤⼩及完善程度有着密切的联系,因此,对聚合物结晶形态等的研究具有重要的理论和实际意义。
⼀、⽬的要求1.了解偏光显微镜的结构及使⽤⽅法。
2.观察聚合物的结晶形态,估算聚丙烯球晶⼤⼩。
⼆、基本原理球晶的基本结构单元具有折叠链结构的⽚晶(晶⽚厚度在10mm左右)。
许多这样的晶⽚从⼀个中⼼(晶核)向四⾯⼋⽅⽣长,发展成为⼀个球状聚集体。
根据振动的特点不同,光有⾃然光和偏振光之分。
⾃然光的光振动(电场强度E的振动)均匀地分布在垂直于光波传播⽅向的平⾯内;⾃然光经过反射、折射、双折射或选择吸收等作⽤后,可以转变为只在⼀个固定⽅向上振动的光波。
这种光称为平⾯偏光,或偏振光。
偏振光振动⽅向与传播⽅向所构成的平⾯叫做振动⾯。
如果沿着同⼀⽅向有两个具有相同波长并在同⼀振动平⾯内的光传播,则⼆者相互起作⽤⽽发⽣⼲涉。
由起偏振物质产⽣的偏振光的振动⽅向,称为该物质的偏振轴,偏振轴并不是单独⼀条直线,⽽是表⽰⼀种⽅向。
⾃然光经过第⼀偏振⽚后,变成偏振光,如果第⼆个偏振⽚的偏振轴与第⼀⽚平⾏,则偏振光能继续透过第⼆个偏振⽚;如果将其中任意⼀⽚偏振⽚的偏振轴旋转90°,使它们的偏振轴相互垂直。
这样的组合,便变成光的不透明体,这时两偏振⽚处于正交。
光波在各向异性介质(如结晶聚合物)中传播时,其传播速度随振动⽅向不同⽽发⽣变化,其折射率值也因振动⽅向不同⽽改变,除特殊的光轴⽅向外,都要发⽣双折射,分解成振动⽅向互相垂直,传播速度不同,折射率不等的两条偏振光。
偏光镜的使用方法偏光镜的使用方法,朋友推荐买了一块偏光镜,以前从来没用过偏光镜,所以向大家请教偏光镜怎么用,用过的朋友帮忙说说偏光镜的使用方法cpl中文名圆偏振镜还有人叫它偏光镜。
安装上cpl之后,旋转镜片(cpl是有两片镜片的,前面可以旋转),然后观察lcd或者单反取景器,直到达到你满意效果后在拍摄。
装cpl记得卸下uv,另外cpl不适合一直装在镜头上面,不然等于损失两档光圈,成像还大受影响。
cpl还可以作为灰镜使用,大约降两档曝光。
cpl和pl连在一起可以作为可调灰镜,应用十分广泛。
偏光镜运用在拍摄风景照时,对云层的表现有极好的效果。
蓝色天空的光线折射率比被白云散射后的光线来得大。
利用偏光镜也可以使绿叶的颜色更饱和及消除低角度拍摄城市景物的灰雾。
偏振镜不是万能的。
如果阳光角度不合适,非金属表面反射的眩光可能偏振光成分很小。
例如,拍摄树叶往往不能消除所有反光。
如果使用超广角镜头,很难在画面中取得一致的效果。
尤其拍摄天空时,与太阳夹角成90度的方向压的很暗,而其它方向几乎没有效果,造成天空颜色和亮度不均匀。
拍摄水面时,部分水面没有反光,而另一部分反光很强。
偏振镜由于有转动部分,厚度较大,用在超广角镜头上有可能挡角。
使用偏振镜时,由于需要转动滤镜,不宜使用遮光罩,应当尽量把相机放在阴影中拍摄。
线偏振镜与圆偏振镜价格差异很大。
一台相机能否使用PL,要通过试验来确定。
首先确定AF:转动PL镜到不同方向,半按快门开启自动对焦(有的机身有专门AF启动按键)。
如果任意方向都能正常自动聚焦,说明这种机身能够使用PL镜实现AF功能。
反之,如果某个方向AF失灵,那就必须购买CPL镜了!再试验AE:镜头前面装上PL镜后,垂直对着均匀白墙测光。
旋转PL镜到不同方向,仔细观察测光值是否有变化。
如果有变化,只好购买CPL了!如果AE和AF 都没有问题,以后也不打算购买别的机身,那就可以购买PL镜了!cpl主要用途在于消除非金属表面无用的反光。
风景照片中常用。
使用cpl,可以消除玻璃反光,派出清晰的橱窗图片;也可以消除水面的反光,获得清澈见底的魅力效果。
cpl还可以用来消除大气中的漫反射光,让天空更蓝更美丽。
当被摄天空和光源(往往是太阳)成90度角的时候,效果最佳用好偏光镜需要一定的技巧,例如拍摄天空时,可以使用右手将大拇指与食指成90度方向,将食指指向太阳,而大拇指方向就是最佳的拍摄方向。
此外,由于偏光镜在最佳偏振效果时,会损失1/2到2档的光圈,因此需要对曝光进行补偿,一般增加1至2档曝光量即可。
对于无法过滤掉的金属表面反光,可以在光源前面加一片大的偏振镜,这样金属反射出的光线就是偏振光,就可以使用偏光镜滤掉金属表面的反光了。
不过在进行人像摄影时,最好不要使用偏光镜,这是因为偏光镜能过滤掉脸部的反光,使人脸失去立体感。
原创:中国摄影家协会论坛101首长。
偏振镜,又称偏光镜,使用得当,可以在多云天气里加大景物反差,增加一定的清晰度。
首先,对AF相机,必须配用圆偏振镜,普通偏振镜是直线形的,影响测距和测光准确性。
其次,偏振镜在拍摄时,需要旋转前镜片的角度,在180度范围内,只有一个很小的角度范围是有偏振效果的(这时取景器内突然一暗),不是安上就有,而且镜片的质量越高,决定了这一角度范围越小,效果越明显,好的偏振镜,如B+W Kaesemann(凯氏偏光镜)77mm的优惠价还要1300元左右。
镜片多层镀膜与否,镀膜好坏也决定着效果;最后。
关键在于拍摄者的头脑,选择合适的角度、适当的景物,才能用出最佳效果。
有时,例如拍摄水波粼粼,用了偏振镜反而不一定效果好。
Kenko的滤光镜质量还是很不错的,在日本是名牌。
偏振镜起作用需要两个条件,一是光源中有偏振光,像水面、天空、玻璃等物品传播(反射)过来的光线就是,而金属表面反射的光都不是偏振光;第二,镜头和光线来源方向要有一定的角度,一般说是45度,反正直接对着光源不行。
这就是说,镜头对着天空,最好是蓝天有云的情况,和太阳有一定的夹角,这是转动偏振镜前镜片,就能看到效果。
另外,使用偏振镜不是把天上地下的物体一律不分地压暗,而是有选择地,对天空和反射偏振光的物体有压暗效果,对其他物体就没有。
所以,在多数情况下,使用偏振镜可以缩小天空和地面景物的亮度差距。
线偏振镜只能在手动调焦的相机上使用,而且根据不同的设计原理,有一部分相机的AE功能也导致不能用线偏;所有的数码都不属于手动相机的范围。
由于线偏引起光线的强弱偏差会导致白平衡失准而出现偏色。
消除玻璃和水面之类的偏振光是偏振镜的基本功能。
不过在拍摄风光时用偏振镜提高清晰度和反差,难度要大一些,需要细心从光源、偏振镜旋转角度等如何拍好蓝天白云?我们可以使用偏振镜来拍摄蓝天白云,偏振镜又分圆偏(CPL)和线偏(PL)两种。
由于线偏会直接影响部份DC的对焦,所以一般DC的色友都会选择 CPL。
至于最方便区别PL和CPL的办法就是要记得CPL是由两块镜片组成,可自由转动。
由于自然光辉向四面八方均匀振动,而偏振镜让通过的光线只剩下某种特定的振动方向,因此可以有效减少水面、玻璃等的反射。
同时,偏振镜也能使拍摄的天空更加的蔚蓝,云彩的层次更加丰富!下面是一组我拍摄的照片,我们可以看看使用偏振镜前后的效果对比。
首先介绍一下笔者用的是CPL。
这是一块Kenko牌58mm口径的镜片。
对于初学者来说,它和保谷都已经可以算做是非常好的品牌了!偏振镜的使用有局限性的。
这也是就说并不是任何角度,任何条件下装上它就可以出完美效果的。
用剑客的话来讲大拇指正对太阳,食指所指的区域就是偏振效果最明显的区域(但是实际使用中还是要转动偏振镜片慢慢的调整到最佳角度)。
如下图:大家只要仔细注意看就会发现CPL上的箭头!必须要告诉大家,这个箭头的目的是提醒用户不要将偏振镜转过头,否则的话,即使在镜头前装上CPL,效果是一点也没有的。
仔细的对比可以往下继续看。
下面就是一张处于CPL的有效范围却内没有用CPL的情况下拍摄的照片!以后的所有照片都仅做resize改变图片大小而不做任何其他软件后期处理。
第二张就是在CPL的有效范围内使用CPL拍摄,但没有我们没有调整CPL到合适的角度,直接拍摄出来的效果。
第三张照片是在镜头前装上CPL的基础上,进行调节,以至达到丰富云层层次效果的照片。
大家可以注意云的细节和天空部分的变化,即使是在取景器中,这样的变化也是很明显可以看出来的!怎么样?知道 CPL 有多厉害了吧?我们接着往下看!好戏还在后头呢... 这次,我们对着太阳无效区域的边上,看看CPL是不是真的会失去作用!这张照片拍摄于与太阳夹角15度左右。
未使用CPL。
上面这张照片显然在没有遮光罩以及CPL的情况下过度曝光了!云失去了原有的细节,天空也变得非常白!同样地点,我们装上CPL。
虽然无论我们再怎么转动镜片,画面效果还都是一样!但相比上图,无论是天空色彩还是云层细节都要好很多了!因此,我们可以得出的结论是CPL的效果是随着角度不同而变化的!看来实际上CPL还有降低曝光的作用,所以在拍夜景时是不能使用的!好了,天空的对比就到这儿了。
对水面,玻璃的对比我试用下来没有象拍摄云彩要求这么苛刻!但要强调的是对玻璃并不是去掉上面的反射,而只是去掉多余的光线!声明:不是原创,忘了在哪个坛子里下的了希望对象我一样的菜鸟们有所帮助嘿嘿~~~~要谢就谢原创作者吧依我的经验,我总结出了一个“八字方针”如下:用自己的手,握拳,伸出大拇指和食指作八字状,注意大拇指和食指要成90度夹角。
然后将食指对准太阳,大拇指所指的方向就是偏振镜能最大发挥效果的方向。
你照片里有几张是直接瞄准了太阳的,这是偏振镜最不能发挥效果的角度,用了等于没用。
偏振镜的前片是可以旋转的,在八字方针的前提下,旋转偏振镜的前片,从取景框里看实际效果,按照需要确定前片的位置,对照片而言,不一定偏振镜压得最暗就效果最好,还是看实际需求吧。
偏振镜使用得法,对照片的作用是巨大的,尤其是拍摄风景。
它能有效地降低高光,同时能提高暗部细节。
使用偏振镜的另一个结果是:在滤去偏振光的同时,多多少少也滤去了光的强度,所以实际拍摄的时候一般都要增加曝光一档左右,好在你使用的是自动相机,我相信你不会使用手动档,所以这一挡左右的增加量相机在自动测光时会为你自动添上的,你只要心里明白有这么回事就行了。
根据不同的拍摄场景、不同的光线条件,偏振镜对曝光的影响是不同的,以前拍胶片时只能凭经验增加一些曝光,但往往是增加得不够,所以拍了很多曝光不足的照片,搞得自己一点信心都没有,好在现在俺们都用上了数码单反,可以直接看到效果,所以只要根据实际情况在拍摄的时候另外增减一些曝光补偿就可以达到最好的效果了。
还有一点补充:由于偏振镜的厚度较为大,所以在使用偏振镜的时候一定要记得先取下UV镜,也就是说偏振镜和UV镜不能同时使用,不然偏振镜的厚度加上UV镜的厚度会导致广角端产生明显的暗角。
UV镜的作用是滤去紫外线对胶片的影响,由于数码机的CCD对紫外线不感光,所以实际上UV镜在数码单反上的作用仅仅是保护镜头而已,同时,劣质镀膜的UV镜反而对成像有影响,因为在UV镜和镜头前片之间会形成一个空间,光线在这个空间多少会形成反射和再反射,从而在某种光线角度下产生一些不必要的眩光或传说中的“鬼影”,所以有一部分对成像要求孜孜不倦的人是不愿意使用UV镜的,不过我认为镜头前还是应该有一块东西保护一下的,要不是UV镜,要不就是偏振镜,毕竟镜头还是蛮贵的,划花了的话心里会很肉痛。
只不过买稍好一些的滤镜就可以了。
摄影器材:偏振镜使用指南摄影不仅仅需要相机和镜头,很多小附件也是必备的,偏振镜就是其中之一。
对于户外风光摄影师,偏振镜的使用几乎和UV镜一样普遍,且使用非常简单,它可以让照片看起来更加通透,色彩更加鲜亮。
然而,偏振镜的作用远不止如此,它还能够压暗天空,消除反光,在拍摄水流和玻璃的时候非常有用。
偏振镜还能起到阻挡光线的作用,可以降低快门速度。
要了解偏振镜的使用方法,需要掌握一定的理论知识。
“偏振光”这个词来源于物理学,玻璃和水面等非金属表面的反光都是偏振光,而晴朗的蓝天在与太阳呈90°方向的散射光也是偏振光。
这些光线都需要避免,消除了偏振光,可以让天空颜色更幽深,并有效减少眩光对照片的影响。
而偏振镜利用光栅原理,可以消除一定角度的偏振光。
这里特别需要注意拍摄的角度,当逆光或顺光拍摄时,偏振镜的作用有限,一定要与光源和反光呈一定的角度。
在拍摄风光时,偏振镜非常有用,尤其是压暗天空时,可以让蓝天的色彩更加饱和,同时凸显天空中的云彩。
但是物极必反,不要过分使用偏振镜,比如树叶和草地的反光也是偏振光,这些反光有利于表现细节和层次,如果将这些光线消除,画面会过度饱和,毫无层次。